Structural and Functional Annotation of Transposable Elements Revealed a Potential Regulation of Genes Involved in Rubber Biosynthesis by TE-Derived siRNA Interference in Hevea brasiliensis
Abstract
1. Introduction
2. Results
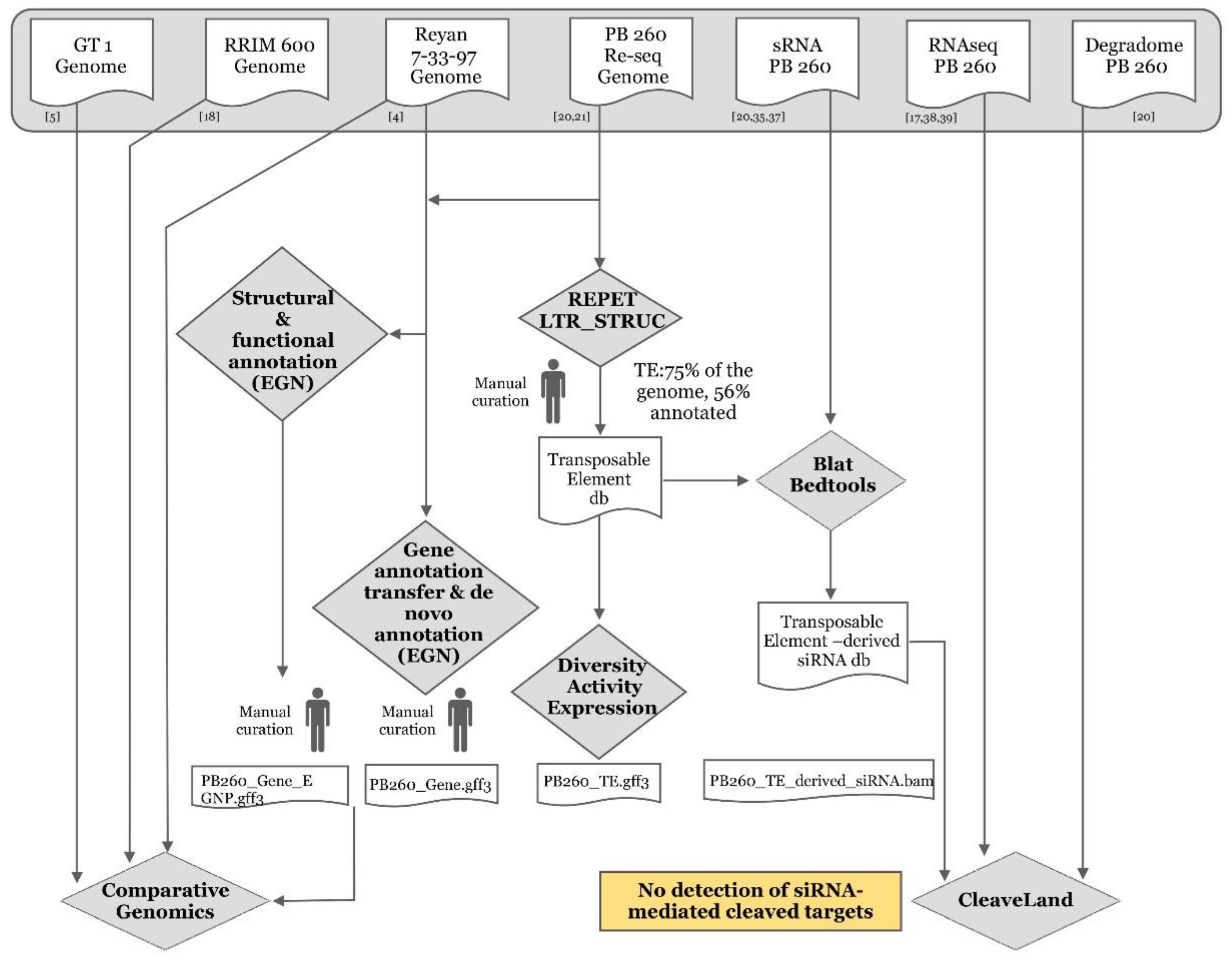
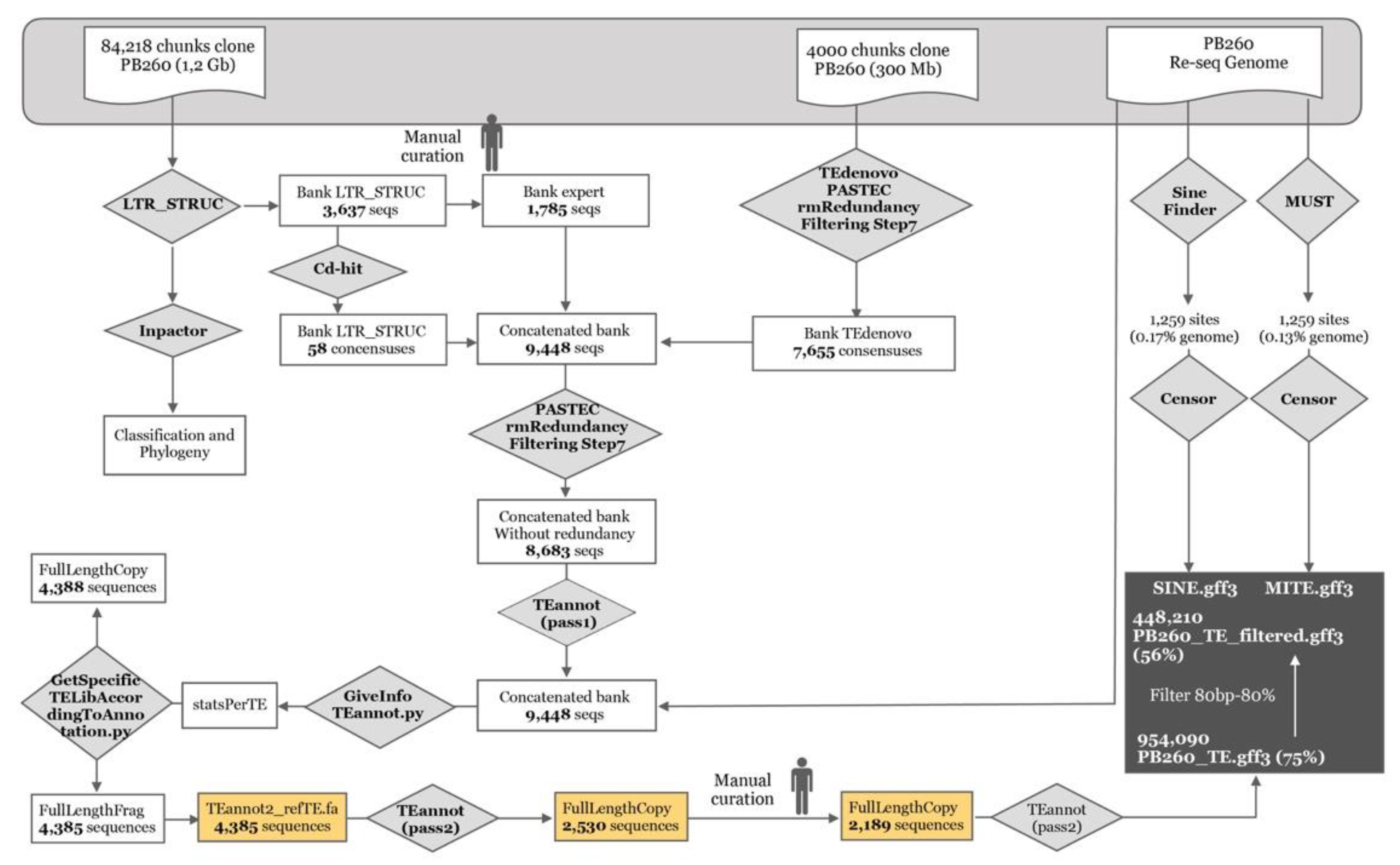
2.1. Transposable Element Annotation Process
2.2. Composition of the Genome in TEs, Their Diversity and Activity
2.3. Annotation of TE-Derived siRNAs
2.4. Structural and Functional Annotation of a Re-Sequenced Genome from Clone PB 260
2.5. Transcriptional Interference by TEs and siRNAs on Genes Involved in NR Biosynthesis
3. Discussion
3.1. Consequences of TE Location and siRNA Production Nearby in Genes Involved in Natural Rubber Biosynthesis
3.2. TE Diversity in Hevea Clones
3.3. Post-Transcriptional Activity of TE-Derived siRNAs
4. Materials and Methods
4.1. Clone PB 260 Nuclear Genome Re-Sequencing and Other Genomes Available Used in this Study
4.2. Detection of TEs by TEdenovo and LTR_STRUC
4.3. TE Annotation
4.4. MITE and SINE Prediction
4.5. Estimation of Insertion Time for LTR Retrotransposons
4.6. TE-Derived siRNA Annotation and Abundance
4.7. Gene Annotation of the Clone PB 260 Genome
4.8. Manual Curation of the Scaffold 1222 Sequence from Clone PB 260
4.9. RNA-Seq Data Analysis
4.10. Promoter Analysis
4.11. Phylogenetic Analysis
4.12. Comparative Genome Analysis
5. Conclusions
Supplementary Materials
Author Contributions
Funding
Acknowledgments
Conflicts of Interest
References
- Yamashita, S.; Takahashi, S. Molecular Mechanisms of Natural Rubber Biosynthesis. Annu. Rev. Biochem. 2020. [Google Scholar] [CrossRef] [PubMed]
- Compagnon, P.; Chapuset, T.; Gener, P.; Jacob, J.-L.; De La Serve, M.; De Livonnière, H.; Nicolas, D.; Omont, H.; Serier, J.-B.; Tran Van Canh, C.; et al. Le Caoutchouc Naturel Biologie, Culture, Production; Maisonneuve et Larose: Paris, France, 1986; p. 595. [Google Scholar]
- Men, X.; Wang, F.; Chen, G.Q.; Zhang, H.B.; Xian, M. Biosynthesis of Natural Rubber: Current State and Perspectives. Int. J. Mol. Sci. 2018, 20, 50. [Google Scholar] [CrossRef] [PubMed]
- Tang, C.; Yang, M.; Fang, Y.; Luo, Y.; Gao, S.; Xiao, X.; An, Z.; Zhou, B.; Zhang, B.; Tan, X.; et al. The rubber tree genome reveals new insights into rubber production and species adaptation. Nat. Plants 2016, 2, 16073. [Google Scholar] [CrossRef] [PubMed]
- Liu, J.; Shi, C.; Shi, C.C.; Li, W.; Zhang, Q.J.; Zhang, Y.; Li, K.; Lu, H.F.; Shi, C.; Zhu, S.T.; et al. The Chromosome-Based Rubber Tree Genome Provides New Insights into Spurge Genome Evolution and Rubber Biosynthesis. Mol. Plant 2020, 13, 336–350. [Google Scholar] [CrossRef]
- Deng, Z.; Chen, J.; Leclercq, J.; Zhou, Z.; Liu, C.; Liu, H.; Yang, H.; Montoro, P.; Xia, Z.; Li, D. Expression Profiles, Characterization and Function of HbTCTP in Rubber Tree (Hevea brasiliensis). Front. Plant Sci. 2016, 7, 789. [Google Scholar] [CrossRef]
- Priya, P.; Venkatachalam, P.; Thulaseedharan, A. Differential expression pattern of rubber elongation factor (REF) mRNA transcripts from high and low yielding clones of rubber tree (Hevea brasiliensis Muell. Arg.). Plant Cell Rep. 2007, 26, 1833–1838. [Google Scholar] [CrossRef] [PubMed]
- Jacob, J.L.; d’Auzac, J.; Prevot, J.C.; Serier, J.B. Une usine à caoutchouc naturel: L’hévéa. La Rech. 1995, 26, 538–545. [Google Scholar]
- Jacob, J.L.; Serres, E.; Prévôt, J.C.; Lacrotte, R.; Vidal, A.; Eschbach, J.M.; D’auzac, J. Development of Hevea Latex Diagnosis. Agritrop 1988, 12, 97–115. [Google Scholar]
- Eschbach, J.-M.; Roussel, D.; Van de Sype, H.; Jacob, J.-L.; D’auzac, J. Relationships between yield and clonal physiological characteristics of latex from Hevea brasiliensis. Physiol. Végétale 1984, 22, 294–304. [Google Scholar]
- Sreelatha, S.; Mydin, K.; Simon, S.; Jacob, J.; Krishnakumar, R. Biochemical characterisation of RRII 400 series clones of Hevea brasiliensis. Nat. Rubber Res. 2009, 22, 36–42. [Google Scholar]
- Prevot, J.; Jacob, J.; Vidal, A. The redox potential of latex: Criterion of the physiological state of the laticiferous system. In Proceedings of the Exploitation, Physiology and Improvement of Hevea, Montpellier, France, 9–12 July 1984; pp. 227–238. [Google Scholar]
- Zhang, Y.; Leclercq, J.; Montoro, P. Reactive oxygen species in Hevea brasiliensis latex and relevance to Tapping Panel Dryness. Tree Physiol. 2017, 37, 261–269. [Google Scholar] [CrossRef] [PubMed]
- Lacote, R.; Gabla, O.; Obouayeba, S.; Eschbach, J.M.; Rivano, F.; Dian, K.; Gohet, E. Long-term effect of ethylene stimulation on the yield of rubber trees is linked to latex cell biochemistry. Field Crop. Res. 2010, 115, 94–98. [Google Scholar] [CrossRef]
- Chrestin, H. Biochemical aspects of bark dryness induced by overstimulation of rubber trees with Ethrel. In Physiology of Rubber Tree Latex; d’Auzac, J., Jacob, J.L., Chrestin, H., Eds.; CRC Press: Boca Raton, FL, USA, 1989; pp. 432–439. [Google Scholar]
- Yang, S.Q.; Fan, X.W. Physiological response of PR107 to intensive tapping with stimulation at early exploitation stage. Chin. J. Trop. Crop. Res. 1995, 16, 17–28. [Google Scholar]
- Piyatrakul, P.; Putranto, R.A.; Martin, F.; Rio, M.; Dessailly, F.; Leclercq, J.; Dufayard, J.F.; Lardet, L.; Montoro, P. Some ethylene biosynthesis and AP2/ERF genes reveal a specific pattern of expression during somatic embryogenesis in Hevea brasiliensis. BMC Plant Biol. 2012, 12, 244. [Google Scholar] [CrossRef]
- Lau, N.S.; Makita, Y.; Kawashima, M.; Taylor, T.D.; Kondo, S.; Othman, A.S.; Shu-Chien, A.C.; Matsui, M. The rubber tree genome shows expansion of gene family associated with rubber biosynthesis. Sci. Rep. 2016, 6, 28594. [Google Scholar] [CrossRef]
- Pootakham, W.; Sonthirod, C.; Naktang, C.; Ruang-Areerate, P.; Yoocha, T.; Sangsrakru, D.; Theerawattanasuk, K.; Rattanawong, R.; Lekawipat, N.; Tangphatsornruang, S. De novo hybrid assembly of the rubber tree genome reveals evidence of paleotetraploidy in Hevea species. Sci. Rep. 2017, 7, 41457. [Google Scholar] [CrossRef]
- Leclercq, J.; Wu, S.; Farinas, B.; Pointet, S.; Favreau, B.; Vignes, H.; Kuswanhadi, K.; Ortega-Abboud, E.; Dufayard, J.F.; Gao, S.; et al. Post-transcriptional regulation of several biological processes involved in latex production in Hevea brasiliensis. PeerJ 2020, 8. [Google Scholar] [CrossRef]
- Zhang, Y.; Leclercq, J.; Wu, S.; Ortega-Abboud, E.; Pointet, S.; Tang, C.; Hu, S.; Montoro, P. Genome-wide analysis in Hevea brasiliensis laticifers revealed species-specific post-transcriptional regulations of several redox-related genes. Sci. Rep. 2019, 9, 5701. [Google Scholar] [CrossRef]
- Wei, L.; Cao, X. The effect of transposable elements on phenotypic variation: Insights from plants to humans. Sci. China Life Sci. 2016, 59, 24–37. [Google Scholar] [CrossRef]
- Galindo-Gonzalez, L.; Mhiri, C.; Deyholos, M.K.; Grandbastien, M.A. LTR-retrotransposons in plants: Engines of evolution. Gene 2017, 626, 14–25. [Google Scholar] [CrossRef]
- Vicient, C.M.; Casacuberta, J.M. Impact of transposable elements on polyploid plant genomes. Ann. Bot. 2017, 120, 195–207. [Google Scholar] [CrossRef] [PubMed]
- Wicker, T.; Sabot, F.; Hua-Van, A.; Bennetzen, J.L.; Capy, P.; Chalhoub, B.; Flavell, A.; Leroy, P.; Morgante, M.; Panaud, O.; et al. A unified classification system for eukaryotic transposable elements. Nat. Rev. Genet. 2007, 8, 973–982. [Google Scholar] [CrossRef] [PubMed]
- Du, J.; Tian, Z.; Hans, C.S.; Laten, H.M.; Cannon, S.B.; Jackson, S.A.; Shoemaker, R.C.; Ma, J. Evolutionary conservation, diversity and specificity of LTR-retrotransposons in flowering plants: Insights from genome-wide analysis and multi-specific comparison. Plant J. 2010, 63, 584–598. [Google Scholar] [CrossRef]
- Llorens, C.; Futami, R.; Covelli, L.; Dominguez-Escriba, L.; Viu, J.M.; Tamarit, D.; Aguilar-Rodriguez, J.; Vicente-Ripolles, M.; Fuster, G.; Bernet, G.P.; et al. The Gypsy Database (GyDB) of mobile genetic elements: Release 2.0. Nucleic Acids Res. 2011, 39, D70–D74. [Google Scholar] [CrossRef] [PubMed]
- Domingues, D.S.; Cruz, G.M.; Metcalfe, C.J.; Nogueira, F.T.; Vicentini, R.; Alves Cde, S.; Van Sluys, M.A. Analysis of plant LTR-retrotransposons at the fine-scale family level reveals individual molecular patterns. BMC Genom. 2012, 13, 137. [Google Scholar] [CrossRef]
- Xu, Z.; Liu, J.; Ni, W.; Peng, Z.; Guo, Y.; Ye, W.; Huang, F.; Zhang, X.; Xu, P.; Guo, Q.; et al. GrTEdb: The first web-based database of transposable elements in cotton (Gossypium raimondii). Database J. Biol. Databases Curation 2017, 2017. [Google Scholar] [CrossRef] [PubMed]
- Beule, T.; Agbessi, M.D.; Dussert, S.; Jaligot, E.; Guyot, R. Genome-wide analysis of LTR-retrotransposons in oil palm. BMC Genom. 2015, 16, 795. [Google Scholar] [CrossRef]
- Ming, R.; Wai, C.M.; Guyot, R. Pineapple Genome: A Reference for Monocots and CAM Photosynthesis. Trends Genet. TIG 2016, 32, 690–696. [Google Scholar] [CrossRef]
- Kumar, A.; Bennetzen, J.L. Plant retrotransposons. Annu. Rev. Genet. 1999, 33, 479–532. [Google Scholar] [CrossRef]
- Neumann, P.; Novak, P.; Hostakova, N.; Macas, J. Systematic survey of plant LTR-retrotransposons elucidates phylogenetic relationships of their polyprotein domains and provides a reference for element classification. Mob. DNA-UK 2019, 10. [Google Scholar] [CrossRef]
- Bologna, N.G.; Voinnet, O. The diversity, biogenesis, and activities of endogenous silencing small RNAs in Arabidopsis. Annu. Rev. Plant Biol. 2014, 65, 473–503. [Google Scholar] [CrossRef] [PubMed]
- Gébelin, V.; Argout, X.; Engchuan, W.; Pitollat, B.; Duan, C.; Montoro, P.; Leclercq, J. Identification of novel microRNAs in Hevea brasiliensis and computational prediction of their targets. BMC Plant Biol. 2012, 12, 18. [Google Scholar] [CrossRef] [PubMed]
- Gébelin, V.; Leclercq, J.; Hu, S.; Tang, C.; Montoro, P. Regulation of MIR genes in response to abiotic stress in Hevea brasiliensis. Int. J. Mol. Sci. 2013, 14, 19587–19604. [Google Scholar] [CrossRef] [PubMed]
- Gébelin, V.; Leclercq, J.; Kuswanhadi; Argout, X.; Chaidamsari, T.; Hu, S.; Tang, C.; Sarah, G.; Yang, M.; Montoro, P. The small RNA profile in latex from Hevea brasiliensis trees is affected by tapping panel dryness. Tree Physiol. 2013, 33, 1084–1098. [Google Scholar] [CrossRef]
- Duan, C.; Argout, X.; Gebelin, V.; Summo, M.; Dufayard, J.F.; Leclercq, J.; Hadi, K.; Piyatrakul, P.; Pirrello, J.; Rio, M.; et al. Identification of the Hevea brasiliensis AP2/ERF superfamily by RNA sequencing. BMC Genom. 2013, 14, 30. [Google Scholar] [CrossRef]
- Montoro, P.; Wu, S.; Favreau, B.; Herlinawati, E.; Labrune, C.; Martin-Magniette, M.L.; Pointet, S.; Rio, M.; Leclercq, J.; Ismawanto, S.; et al. Transcriptome analysis in Hevea brasiliensis latex revealed changes in hormone signalling pathways during ethephon stimulation and consequent Tapping Panel Dryness. Sci. Rep. 2018, 8, 8483. [Google Scholar] [CrossRef]
- Leclercq, J.; Lardet, L.; Martin, F.; Chapuset, T.; Oliver, G.; Montoro, P. The green fluorescent protein as an efficient selection marker for Agrobacterium tumefaciens-mediated transformation in Hevea brasiliensis (Mull. Arg). Plant Cell Rep. 2010, 29, 513–522. [Google Scholar] [CrossRef]
- Leclercq, J.; Martin, F.; Sanier, C.; Clement-Vidal, A.; Fabre, D.; Oliver, G.; Lardet, L.; Ayar, A.; Peyramard, M.; Montoro, P. Over-expression of a cytosolic isoform of the HbCuZnSOD gene in Hevea brasiliensis changes its response to a water deficit. Plant Mol. Biol. 2012, 80, 255–272. [Google Scholar] [CrossRef]
- Lestari, R.; Rio, M.; Martin, F.; Leclercq, J.; Woraathasin, N.; Roques, S.; Dessailly, F.; Clement-Vidal, A.; Sanier, C.; Fabre, D.; et al. Overexpression of Hevea brasiliensis ethylene response factor HbERF-IXc5 enhances growth and tolerance to abiotic stress and affects laticifer differentiation. Plant Biotechnol. J. 2018, 16, 322–336. [Google Scholar] [CrossRef]
- Martin, F.; Abati, V.; Burel, A.; Clement-Vidal, A.; Sanier, C.; Fabre, D.; Woraathasin, N.; Rio, M.; Besret, P.; Farinas, B.; et al. Overexpression of EcGSH1 induces glutathione production and alters somatic embryogenesis and plant development in Hevea brasiliensis. Ind. Crop. Prod. 2018, 112, 803–814. [Google Scholar] [CrossRef]
- Montoro, P.; Rattana, W.; Pujade-Renaud, V.; Michaux-Ferriere, N.; Monkolsook, Y.; Kanthapura, R.; Adunsadthapong, S. Production of Hevea brasiliensis transgenic embryogenic callus lines by Agrobacterium tumefaciens: Roles of calcium. Plant Cell Rep. 2003, 21, 1095–1102. [Google Scholar] [CrossRef] [PubMed]
- Montoro, P.; Teinseree, N.; Rattana, W.; Kongsawadworakul, P.; Michaux-Ferriere, N. Effect of exogenous calcium on Agrobacterium tumefaciens-mediated gene transfer in Hevea brasiliensis (rubber tree) friable calli. Plant Cell Rep. 2000, 19, 851–855. [Google Scholar] [CrossRef]
- Flûtre, T.; Duprat, E.; Feuillet, C.; Quesneville, H. Considering transposable element diversification in de novo annotation approaches. PLoS ONE 2011, 6, e16526. [Google Scholar] [CrossRef] [PubMed]
- Uthup, T.K.; Saha, T.; Ravindran, M.; Bini, K. Impact of an intragenic retrotransposon on the structural integrity and evolution of a major isoprenoid biosynthesis pathway gene in Hevea brasiliensis. Plant Physiol. Biochem. 2013, 73, 176–188. [Google Scholar] [CrossRef]
- Schulman, A.H. Retrotransposon replication in plants. Curr. Opin. Virol. 2013, 3, 604–614. [Google Scholar] [CrossRef] [PubMed]
- Sallet, E.; Gouzy, J.; Schiex, T. EuGene: An Automated Integrative Gene Finder for Eukaryotes and Prokaryotes. Methods Mol. Biol. 2019, 1962, 97–120. [Google Scholar] [CrossRef] [PubMed]
- Nielsen, M.; Ard, R.; Leng, X.; Ivanov, M.; Kindgren, P.; Pelechano, V.; Marquardt, S. Transcription-driven chromatin repression of Intragenic transcription start sites. PLoS Genet. 2019, 15, e1007969. [Google Scholar] [CrossRef]
- Soares, L.M.; He, P.C.; Chun, Y.; Suh, H.; Kim, T.; Buratowski, S. Determinants of Histone H3K4 Methylation Patterns. Mol. Cell 2017, 68, 773–785.e6. [Google Scholar] [CrossRef]
- Montgomery, S.A.; Tanizawa, Y.; Galik, B.; Wang, N.; Ito, T.; Mochizuki, T.; Akimcheva, S.; Bowman, J.L.; Cognat, V.; Marechal-Drouard, L.; et al. Chromatin Organization in Early Land Plants Reveals an Ancestral Association between H3K27me3, Transposons, and Constitutive Heterochromatin. Curr. Biol. 2020. [Google Scholar] [CrossRef]
- Bouyer, D.; Kramdi, A.; Kassam, M.; Heese, M.; Schnittger, A.; Roudier, F.; Colot, V. DNA methylation dynamics during early plant life. Genome Biol. 2017, 18, 179. [Google Scholar] [CrossRef]
- Niederhuth, C.E.; Schmitz, R.J. Putting DNA methylation in context: From genomes to gene expression in plants. Biochim. Et Biophys. Acta Gene Regul. Mech. 2017, 1860, 149–156. [Google Scholar] [CrossRef] [PubMed]
- Bewick, A.J.; Ji, L.; Niederhuth, C.E.; Willing, E.M.; Hofmeister, B.T.; Shi, X.; Wang, L.; Lu, Z.; Rohr, N.A.; Hartwig, B.; et al. On the origin and evolutionary consequences of gene body DNA methylation. Proc. Natl. Acad. Sci. USA 2016, 113, 9111–9116. [Google Scholar] [CrossRef] [PubMed]
- Corem, S.; Doron-Faigenboim, A.; Jouffroy, O.; Maumus, F.; Arazi, T.; Bouche, N. Redistribution of CHH Methylation and Small Interfering RNAs across the Genome of Tomato ddm1 Mutants. Plant Cell 2018, 30, 1628–1644. [Google Scholar] [CrossRef] [PubMed]
- McCue, A.D.; Slotkin, R.K. Transposable element small RNAs as regulators of gene expression. Trends Genet. TIG 2012, 28, 616–623. [Google Scholar] [CrossRef]
- Cho, J. Transposon-Derived Non-coding RNAs and Their Function in Plants. Front. Plant Sci. 2018, 9, 600. [Google Scholar] [CrossRef] [PubMed]
- Zimin, A.; Puiu, D.; Luo, M.; Zhu, T.; Koren, S.; Marçais, G.; Yorke, J.; Dvořák, J.; Salzberg, S. Hybrid assembly of the large and highly repetitive genome of Aegilops tauschii, a progenitor of bread wheat, with the MaSuRCA mega-reads algorithm. Genome Res. 2017, 27, 787–792. [Google Scholar] [CrossRef]
- Big Data Center Members. Database Resources of the BIG Data Center in 2018. Nucleic Acids Res. 2018, 46, D14–D20. [Google Scholar] [CrossRef] [PubMed]
- Permal, E.; Flutre, T.; Quesneville, H. Roadmap for annotating transposable elements in eukaryote genomes. Methods Mol. Biol. 2012, 859, 53–68. [Google Scholar] [CrossRef]
- Jamilloux, V.; Daron, J.; Choulet, F.; Quesneville, H. De Novo Annotation of Transposable Elements: Tackling the Fat Genome Issue. Proc. IEEE 2017, 105, 474–481. [Google Scholar] [CrossRef]
- Bao, W.; Kojima, K.; Kohany, O. Repbase Update, a database of repetitive elements in eukaryotic genomes. Mob. DNA 2015, 6, 11. [Google Scholar] [CrossRef]
- Hoede, C.; Arnoux, S.; Moisset, M.; Chaumier, T.; Inizan, O.; Jamilloux, V.; Quesneville, H. PASTEC: An Automatic Transposable Element Classification Tool. PLoS ONE 2014, 9, e91929. [Google Scholar] [CrossRef] [PubMed]
- Fu, L.; Niu, B.; Zhu, Z.; Wu, S.; Li, W. CD-HIT: Accelerated for clustering the next-generation sequencing data. Bioinformatics 2012, 28, 3150–3152. [Google Scholar] [CrossRef] [PubMed]
- McCarthy, E.; McDonald, J. LTR_STRUC: A novel search and identification program for LTR retrotransposons. Bioinformatics 2003, 19, 362–367. [Google Scholar] [CrossRef] [PubMed]
- Orozco-Arias, S.; Liu, J.; Tabares-Soto, R.; Ceballos, D.; Silva Domingues, D.; Garavito, A.; Ming, R.; Guyot, R. Inpactor, Integrated and Parallel Analyzer and Classifier of LTR Retrotransposons and Its Application for Pineapple LTR Retrotransposons Diversity and Dynamics. Biology 2018, 7, 32. [Google Scholar] [CrossRef] [PubMed]
- Ge, R.; Mai, G.; Zhang, R.; Wu, X.; Wu, Q.; Zhou, F. MUSTv2: An Improved De Novo Detection Program for Recently Active Miniature Inverted Repeat Transposable Elements (MITEs). J. Integr. Bioinform. 2017, 14. [Google Scholar] [CrossRef] [PubMed]
- Altschul, S.F.; Gish, W.; Miller, W.; Myers, E.W.; Lipman, D.J. Basic local alignment search tool. J. Mol. Biol. 1990, 215, 403–410. [Google Scholar] [CrossRef]
- Wenke, T.; Dobel, T.; Sorensen, T.R.; Junghans, H.; Weisshaar, B.; Schmidt, T. Targeted Identification of Short Interspersed Nuclear Element Families Shows Their Widespread Existence and Extreme Heterogeneity in Plant Genomes. Plant Cell 2011, 23, 3117–3128. [Google Scholar] [CrossRef]
- Kohany, O.; Gentles, A.J.; Hankus, L.; Jurka, J. Annotation, submission and screening of repetitive elements in Repbase: RepbaseSubmitter and Censor. BMC Bioinform. 2006, 7, 474. [Google Scholar] [CrossRef]
- SanMiguel, P.; Gaut, B.S.; Tikhonov, A.; Nakajima, Y.; Bennetzen, J.L. The paleontology of intergene retrotransposons of maize. Nat. Genet. 1998, 20, 43–45. [Google Scholar] [CrossRef]
- Vitte, C.; Ishii, T.; Lamy, F.; Brar, D.; Panaud, O. Genomic paleontology provides evidence for two distinct origins of Asian rice (Oryza sativa L.). Mol. Genet. Genom. MGG 2004, 272, 504–511. [Google Scholar] [CrossRef]
- Baurens, F.C.; Bocs, S.; Rouard, M.; Matsumoto, T.; Miller, R.N.; Rodier-Goud, M.; Mbéguié-A-Mbéguié, D.; Yahiaoui, N. Mechanisms of haplotype divergence at the RGA08 nucleotide-binding leucine-rich repeat gene locus in wild banana (Musa balbisiana). BMC Plant Biol. 2010, 10, 149. [Google Scholar] [CrossRef] [PubMed]
- Lescot, M.; Piffanelli, P.; Ciampi, A.Y.; Ruiz, M.; Blanc, G.; Leebens-Mack, J.; da Silva, F.R.; Santos, C.M.; D’Hont, A.; Garsmeur, O.; et al. Insights into the Musa genome: Syntenic relationships to rice and between Musa species. BMC Genom. 2008, 9, 58. [Google Scholar] [CrossRef] [PubMed]
- Ma, J.; Devos, K.M.; Bennetzen, J.L. Analyses of LTR-retrotransposon structures reveal recent and rapid genomic DNA loss in rice. Genome Res. 2004, 14, 860–869. [Google Scholar] [CrossRef] [PubMed]
- Kanjanawattanawong, S.; Tangphatsornruang, S.; Triwitayakorn, K.; Ruang-areerate, P.; Sangsrakru, D.; Poopear, S.; Somyong, S.; Narangajavana, J. Characterization of rubber tree microRNA in phytohormone response using large genomic DNA libraries, promoter sequence and gene expression analysis. Mol. Genet. Genom. MGG 2014, 289, 921–933. [Google Scholar] [CrossRef]
- Lertpanyasampatha, M.; Gao, L.; Kongsawadworakul, P.; Viboonjun, U.; Chrestin, H.; Liu, R.; Chen, X.; Narangajavana, J. Genome-wide analysis of microRNAs in rubber tree (Hevea brasiliensis L.) using high-throughput sequencing. Planta 2012, 236, 437–445. [Google Scholar] [CrossRef]
- Kent, W.J. BLAT–the BLAST-like alignment tool. Genome Res. 2002, 12, 656–664. [Google Scholar] [CrossRef]
- Grabherr, M.G.; Haas, B.J.; Yassour, M.; Levin, J.Z.; Thompson, D.A.; Amit, I.; Adiconis, X.; Fan, L.; Raychowdhury, R.; Zeng, Q.; et al. Full-length transcriptome assembly from RNA-Seq data without a reference genome. Nat. Biotechnol. 2011, 29, 644–652. [Google Scholar] [CrossRef]
- Waterhouse, R.M.; Seppey, M.; Simao, F.A.; Manni, M.; Ioannidis, P.; Klioutchnikov, G.; Kriventseva, E.V.; Zdobnov, E.M. BUSCO applications from quality assessments to gene prediction and phylogenomics. Mol. Biol. Evol. 2017. [Google Scholar] [CrossRef]
- Quinlan, A.R. BEDTools: The Swiss-Army Tool for Genome Feature Analysis. Curr. Protoc. Bioinform. 2014, 47, 11–12. [Google Scholar] [CrossRef]
- Quinlan, A.R.; Hall, I.M. BEDTools: A flexible suite of utilities for comparing genomic features. Bioinformatics 2010, 26, 841–842. [Google Scholar] [CrossRef]
- Liu, W.; Wu, S.; Lin, Q.; Gao, S.; Ding, F.; Zhang, X.; Aljohi, A.H.; Yu, J.; Hu, S. RGAAT: A Reference-based Genome Assembly and Annotation Tool for New Genomes and Upgrade of Known Genomes. Genom. Proteom. Bioinform. 2018, 16, 373–381. [Google Scholar] [CrossRef] [PubMed]
- Krumsiek, J.; Arnold, R.; Rattei, T. Gepard: A rapid and sensitive tool for creating dotplots on genome scale. Bioinformatics 2007, 23, 1026–1028. [Google Scholar] [CrossRef] [PubMed]
- Carver, T.; Thomson, N.; Bleasby, A.; Berriman, M.; Parkhill, J. DNAPlotter: Circular and linear interactive genome visualization. Bioinformatics 2009, 25, 119–120. [Google Scholar] [CrossRef] [PubMed]
- Lescot, M.; Dehais, P.; Thijs, G.; Marchal, K.; Moreau, Y.; Van de Peer, Y.; Rouze, P.; Rombauts, S. PlantCARE, a database of plant cis-acting regulatory elements and a portal to tools for in silico analysis of promoter sequences. Nucleic Acids Res. 2002, 30, 325–327. [Google Scholar] [CrossRef] [PubMed]








| PB 260 V1 Assembly | Before Filtering | After Filtering (>79 bp & >79% id) | ||
|---|---|---|---|---|
| TE Lineage | Number | % | Number | % |
| HX-incomp | 1459 | 0.15 | 279 | 0.06 |
| DTX-comp | 699 | 0.07 | 150 | 0.03 |
| DTX-incomp | 51,214 | 5.37 | 20,033 | 4.47 |
| RIX-comp | 2251 | 0.24 | 1476 | 0.33 |
| RIX-incomp | 13,529 | 1.42 | 10,418 | 2.32 |
| RLX-comp | 86,648 | 9.08 | 55,737 | 12.44 |
| RLX-incomp | 587,149 | 61.54 | 292,899 | 65.35 |
| RXX | 1902 | 0.20 | 1277 | 0.28 |
| RXX-LARD | 122,504 | 12.84 | 31,394 | 7.00 |
| RXX-TRIM | 7877 | 0.83 | 4162 | 0.93 |
| Total TE length (bp) | 875,232 | 417,825 | ||
| Total TE (% genome) | 74.49 | 56.55 | ||
| Gene Name | Position (bp) | R1 | R2 | R3 |
|---|---|---|---|---|
| SRPP9 | 19,366–20,632 | 51.99 | 31.99 | 49.00 |
| SRPP9b | 36,463–37,765 | 14.01 | 13.01 | 5.00 |
| SRPP8 | 54,103–56,474 | 108.00 | 126.02 | 168.00 |
| SRPP1 | 59,800–61,252 | 26,2376.06 | 224,480.10 | 120,968.96 |
| REF7 | 88,564–89,747 | 68,916.89 | 51,496.25 | 52,838.13 |
| SRPP3 | 94,224–95,735 | 16.95 | 17.12 | 106.20 |
| REF3 | 99,200–100,584 | 63,213.40 | 65,499.08 | 49,443.43 |
| REF2 | 120,898–122,073 | 356.01 | 435.57 | 509.70 |
| REF4 | 123,285–124,611 | 10,012.49 | 8702.42 | 15,524.53 |
| REF1 | 135,970–137,141 | 509,705.38 | 452,203.00 | 392,969.38 |
| REF8b | 168,119–168,886 | 1967.65 | 1328.53 | 2174.31 |
| REF8 | 174,369–175,626 | 6423.97 | 5897.50 | 4242.77 |
| REF5 | 180,674–181,548 | 713.99 | 786.00 | 568.00 |
| SRPP5 | 195,438–196,845 | 689.00 | 978.98 | 308.00 |
| partial | 203,928–204,179 | 0.00 | 0.00 | 0.00 |
| Response to | Motif | Element’s Name | REF1 | REF2 | REF3 | REF4 | REF5 | REF7 | REF8 | SRPP1 | SRPP5 |
|---|---|---|---|---|---|---|---|---|---|---|---|
| Enhancer | CAAT-box | common cis-acting element in promoter and enhancer regions | 4 | 3 | 2 | 2 | 3 | 2 | 4 | 14 | 2 |
| light | G-Box | cis-acting regulatory element involved in light responsiveness | 1 | 4 | 2 | 2 | 2 | 0 | 0 | 3 | 0 |
| ACE | cis-acting element involved in light responsiveness | 1 | 0 | 0 | 0 | 1 | 1 | 1 | 0 | 0 | |
| Box 4 | part of a conserved DNA module involved in light responsiveness | 1 | 1 | 8 | 9 | 2 | 0 | 2 | 0 | 1 | |
| MRE | MYB binding site involved in light responsiveness | 0 | 0 | 1 | 0 | 0 | 0 | 1 | 0 | 0 | |
| GT1-motif | light responsive element | 1 | 0 | 2 | 0 | 0 | 0 | 3 | 0 | 2 | |
| TCT-motif | part of a light responsive element | 0 | 0 | 1 | 1 | 1 | 0 | 0 | 0 | 0 | |
| TCA-element | cis-acting regulatory element involved in light responsiveness | 0 | 0 | 1 | 1 | 0 | 0 | 0 | 0 | 0 | |
| AT1-motif | part of a light responsive module | 0 | 0 | 0 | 0 | 1 | 0 | 0 | 0 | 0 | |
| Anaerobic | ARE | cis-acting regulatory element essential for the anaerobic induction | 2 | 1 | 2 | 2 | 3 | 1 | 3 | 4 | 1 |
| Hormone | ABRE | cis-acting element involved in abscisic acid responsiveness | 0 | 1 | 3 | 1 | 1 | 0 | 0 | 1 | 0 |
| AuxRR-core | cis-acting regulatory element involved in auxin responsiveness | 0 | 0 | 1 | 1 | 0 | 0 | 0 | 0 | 0 | |
| TGA-element | auxin-responsive element | 0 | 0 | 1 | 1 | 1 | 1 | 1 | 0 | 1 | |
| AE-box | cis-acting element involved in salicylic acid responsiveness | 0 | 0 | 1 | 1 | 0 | 0 | 0 | 0 | 0 | |
| CGTCA-motif | cis-acting regulatory element involved in MeJA responsiveness | 0 | 0 | 0 | 0 | 0 | 0 | 1 | 0 | 0 | |
| Abiotic stress | LTR | cis-acting element involved in low-temperature responsiveness | 0 | 0 | 0 | 0 | 0 | 0 | 0 | 2 | 0 |
| TC-rich repeats | cis-acting element involved in defence and stress responsiveness | 0 | 0 | 0 | 0 | 0 | 0 | 0 | 1 | 0 | |
| MBS | MYB binding site involved in drought inducibility | 0 | 0 | 0 | 0 | 0 | 0 | 0 | 1 | 0 | |
| Development | GCN4_motif | cis-regulatory element involved in endosperm expression | 0 | 0 | 0 | 0 | 0 | 0 | 0 | 1 | 0 |
| circadian | cis-acting regulatory element involved in circadian control | 0 | 0 | 0 | 0 | 0 | 0 | 0 | 1 | 0 | |
| Others | A-box | cis-acting regulatory element | 0 | 0 | 0 | 0 | 0 | 0 | 0 | 1 | 0 |
| O2-site | cis-acting regulatory element involved in zein metabolism regulation | 0 | 0 | 0 | 0 | 0 | 0 | 1 | 0 | 0 | |
| Total | 10 | 10 | 25 | 21 | 15 | 5 | 16 | 29 | 7 | ||
| Promoter size analysed (kbp) | 1.791 | 1.222 | 2.011 | 2.011 | 0.736 | 0.493 | 2.001 | 2.001 | 1.715 |
| Clones | PB 260 1 | Reyan-7-33-97 1 | RRIM 600 1 | GT 1 1 | BPM 24 1 | |
|---|---|---|---|---|---|---|
| Available data | Genome Assembly | PRJCA001333 | LVXX01000000 | AJJZ00000000 | PRJNA587314 | BDHL00000000 |
| WGS data | PRJCA001333 | no | AJJZ00000000 | PRJNA587314 | Link1 | |
| SMRT reads | no | no | no | no | Link2 | |
| RNA-seq | PRJCA001333 | SRP069104 | no | PRJNA587314 | no | |
| smRNA-seq | PRJCA001333 | no | no | no | no | |
| Experiments described in this study | TE annotation | this study | [4] | [18] | [5] | [19] |
| siRNA quantification | this study | no | no | no | no | |
| Reconstruction of the SRPP/REF locus | this study | [4] | [18] | [5] | [19] |
© 2020 by the authors. Licensee MDPI, Basel, Switzerland. This article is an open access article distributed under the terms and conditions of the Creative Commons Attribution (CC BY) license (http://creativecommons.org/licenses/by/4.0/).
Share and Cite
Wu, S.; Guyot, R.; Bocs, S.; Droc, G.; Oktavia, F.; Hu, S.; Tang, C.; Montoro, P.; Leclercq, J. Structural and Functional Annotation of Transposable Elements Revealed a Potential Regulation of Genes Involved in Rubber Biosynthesis by TE-Derived siRNA Interference in Hevea brasiliensis. Int. J. Mol. Sci. 2020, 21, 4220. https://doi.org/10.3390/ijms21124220
Wu S, Guyot R, Bocs S, Droc G, Oktavia F, Hu S, Tang C, Montoro P, Leclercq J. Structural and Functional Annotation of Transposable Elements Revealed a Potential Regulation of Genes Involved in Rubber Biosynthesis by TE-Derived siRNA Interference in Hevea brasiliensis. International Journal of Molecular Sciences. 2020; 21(12):4220. https://doi.org/10.3390/ijms21124220
Chicago/Turabian StyleWu, Shuangyang, Romain Guyot, Stéphanie Bocs, Gaëtan Droc, Fetrina Oktavia, Songnian Hu, Chaorong Tang, Pascal Montoro, and Julie Leclercq. 2020. "Structural and Functional Annotation of Transposable Elements Revealed a Potential Regulation of Genes Involved in Rubber Biosynthesis by TE-Derived siRNA Interference in Hevea brasiliensis" International Journal of Molecular Sciences 21, no. 12: 4220. https://doi.org/10.3390/ijms21124220
APA StyleWu, S., Guyot, R., Bocs, S., Droc, G., Oktavia, F., Hu, S., Tang, C., Montoro, P., & Leclercq, J. (2020). Structural and Functional Annotation of Transposable Elements Revealed a Potential Regulation of Genes Involved in Rubber Biosynthesis by TE-Derived siRNA Interference in Hevea brasiliensis. International Journal of Molecular Sciences, 21(12), 4220. https://doi.org/10.3390/ijms21124220

