Co(II) Recovery from Hydrochloric Acid Solution Using Menthol-Based Deep Eutectic Solvents (DESs): Application to NMC Battery Recycling
Abstract
1. Introduction
2. Results and Discussion
2.1. Characterization of DES
2.1.1. Fourier-Transform Infrared Spectroscopy
2.1.2. Differential Scanning Calorimetry (DSC) and Thermogravimetry (TGA) of DES
2.1.3. Nuclear Magnetic Resonance Spectroscopy
2.2. Extraction Experiments with Synthetic Co(II) Solutions
2.2.1. Equilibrium Time
2.2.2. Influence of Co(II) Concentration on the Extraction of Metal
2.2.3. Effect of HCl Concentration on the Aqueous Phase Solution
2.2.4. Two-Stage Co(II) Extraction
2.2.5. Influence of Phase Relationship on the Extraction of Metal
2.2.6. Nuclear Magnetic Resonance Spectroscopy of DES After Extraction Process
2.3. Stripping Experiments
Nuclear Magnetic Resonance Spectroscopy of DES After Stripping Process
2.4. Reuse of the DES
2.5. Optimal Conditions for Cobalt Recovery
2.6. Extraction of Co(II) in Black Masses of NMC 622 Batteries
2.7. Optimization of the Extraction Conditions of the Co/Cu Separation Process
2.7.1. Separation of Cu(II) from Synthetic Solutions and Black Mass Leaching Solutions Containing Co(II), Mn(II), Ni(II), and Li(I)
Equilibrium Time
Extraction Stages
Copper Stripping
Cu Extraction/Stripping Process in 3 M HCl Medium
Recovery of Co(II) Using DES 3 Aliquat 336:7 L-Menthol
3. Materials and Methods
3.1. Chemical Reagents
3.2. Synthesis and Characterization of DES
3.3. Preparation of Solutions from Black Masses
3.4. Extraction Experiments
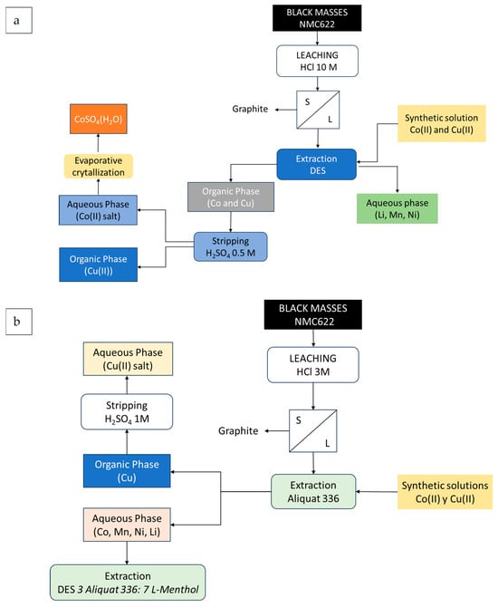
3.5. Schemes of the Studied Extraction/Re-Extraction Processes
3.6. Synthesis of Cobalt(II) Salts
4. Conclusions
Supplementary Materials
Author Contributions
Funding
Data Availability Statement
Conflicts of Interest
References
- European Parliament. The European Green Deal. Striving To Be the First Climate-Neutral Continent. 2022. Available online: https://commission.europa.eu/strategy-and-policy/priorities-2019-2024/european-green-deal_en (accessed on 6 November 2025).
- Calvo, G.; Alicia, V.; Antonio, V. Assessing maximum production peak and resource availability of non-fuel mineral resources: Analyzing the influence of extractable global resources. Resour. Conserv. Recycl. 2017, 125, 208–217. [Google Scholar] [CrossRef]
- Henckens, T. Scarce mineral resources: Extraction, consumption and limits of sustainability. Resour. Conserv. Recycl. 2021, 169, 105511. [Google Scholar] [CrossRef]
- Krausmann, F.; Gingrich, S.; Eisenmenger, N.; Erb, K.-H.; Haberl, H.; Fischer-Kowalski, M. Growth in global materials use, GDP and population during the 20th century. Ecol. Econ. 2009, 68, 2696–2705. [Google Scholar] [CrossRef]
- Mishra, G.; Jha, R.; Meshram, A.; Singh, K.K. A review on recycling of lithium-ion batteries to recover critical metals. J. Environ. Chem. Eng. 2022, 10, 108534. [Google Scholar] [CrossRef]
- MacKinsey Co. Battery 2030: Resilient, Sustainable, and Circular; McKinsey & Company: Tokyo, Japan, 2023. [Google Scholar]
- Heath, G.A.; Ravikumar, D.; Hansen, B.; Kupets, E. A critical review of the circular economy for lithium-ion batteries and photovoltaic modules—Status, challenges, and opportunities. J. Air Waste Manage. Assoc. 2022, 72, 478–539. [Google Scholar] [CrossRef]
- Huang, B.; Pan, Z.; Su, X.; An, L. Recycling of lithium-ion batteries: Recent advances and perspectives. J. Power Sources 2018, 399, 274–286. [Google Scholar] [CrossRef]
- Dias, R.M.; da Costa, M.C.; Jimenez, Y.P. Perspectives of Using DES-Based Systems for Solid–Liquid and Liquid–Liquid Extraction of Metals from E-Waste. Minerals 2022, 12, 710. [Google Scholar] [CrossRef]
- Vieceli, N.; Casasola, R.; Lombardo, G.; Ebin, B.; Petranikova, M. Hydrometallurgical recycling of EV lithium-ion batteries: Effects of incineration on the leaching efficiency of metals using sulfuric acid. Waste Manag. 2021, 125, 192–203. [Google Scholar] [CrossRef]
- Chabhadiya, K.; Srivastava, R.R.; Pathak, P. Two-step leaching process and kinetics for an eco-friendly recycling of critical metals from spent Li-ion batteries. J. Environ. Chem. Eng. 2021, 9, 105232. [Google Scholar] [CrossRef]
- Ilyas, S.; Srivastava, R.R.; Kim, H. Cradle-to-cradle recycling of spent NMC batteries with emphasis on novel Co2+/Ni2+ separation from HCl leached solution and synthesis of new ternary precursor. Process Saf. Environ. Prot. 2023, 170, 584–595. [Google Scholar] [CrossRef]
- Palluzzi, M.; Tsurumaki, A.; Adenusi, H.; Navarra, M.A.; Passerini, S. Ionic liquids and their derivatives for lithium batteries: Role, design strategy, and perspectives. Energy Mater. 2023, 3, 300049. [Google Scholar] [CrossRef]
- Prabhune, A.; Dey, R. Green and sustainable solvents of the future: Deep eutectic solvents. J. Mol. Liq. 2023, 379, 121676. [Google Scholar] [CrossRef]
- Biniaz, P.; Gol, R.; Askari, S.; Hora, Y.; Chakraborty Banerjee, P.; Bhattacharya, S. Selective recovery of critical metals from spent lithium-ion batteries using maleic acid-based deep eutectic solvent. Resour. Conserv. Recycl. 2025, 217, 108177. [Google Scholar] [CrossRef]
- Dar, A.A.; Chen, Z.; Zhang, G.; Hu, J.; Zaghib, K.; Deng, S.; Wang, X.; Haghighat, F.; Mulligan, C.N.; An, C.; et al. Sustainable Extraction of Critical Minerals from Waste Batteries: A Green Solvent Approach in Resource Recovery. Batteries 2025, 11, 51. [Google Scholar] [CrossRef]
- Kovačević, A.; Tolazzi, M.; Sanadar, M.; Melchior, A. Hydrometallurgical recovery of metals from spent lithium-ion batteries with ionic liquids and deep eutectic solvents. J. Environ. Chem. Eng. 2024, 12, 113248. [Google Scholar] [CrossRef]
- Zanoletti, A.; Mannu, A.; Cornelio, A. Solvometallurgy as Alternative to Pyro- and Hydrometallurgy for Lithium, Cobalt, Nickel, and Manganese Extraction from Black Mass Processing: State of the Art. Materials 2025, 18, 2761. [Google Scholar] [CrossRef] [PubMed]
- Smith, E.L.; Abbott, A.P.; Ryder, K.S. Deep Eutectic Solvents (DESs) and Their Applications. Chem. Rev. 2014, 114, 11060–11082. [Google Scholar] [CrossRef]
- Martín, M.I.; García-Díaz, I.; López, F.A. Properties and perspective of using deep eutectic solvents for hydrometallurgy metal recovery. Miner. Eng. 2023, 203, 108306. [Google Scholar] [CrossRef]
- Abbott, A.P.; Boothby, D.; Capper, G.; Davies, D.L.; Rasheed, R.K. Deep Eutectic Solvents Formed between Choline Chloride and Carboxylic Acids: Versatile Alternatives to Ionic Liquids. J. Am. Chem. Soc. 2004, 126, 9142–9147. [Google Scholar] [CrossRef]
- Thompson, D.L.; Pateli, I.M.; Lei, C.; Jarvis, A.; Abbott, A.P.; Hartley, J.M. Separation of nickel from cobalt and manganese in lithium ion batteries using deep eutectic solvents. Green Chem. 2022, 24, 4877–4886. [Google Scholar] [CrossRef]
- Ola, P.D.; Matsumoto, M. Use of deep eutectic solvent as extractant for separation of Fe (III) and Mn (II) from aqueous solution. Sep. Sci. Technol. 2019, 54, 759–765. [Google Scholar] [CrossRef]
- Tereshatov, E.E.; Boltoeva, M.Y.; Folden, C.M. First evidence of metal transfer into hydrophobic deep eutectic and low-transition-temperature mixtures: Indium extraction from hydrochloric and oxalic acids. Green Chem. 2016, 18, 4616–4622. [Google Scholar] [CrossRef]
- Xue, K.; Fan, D.; Wang, X.; Dong, Z.; Zhu, Z.; Cui, P.; Meng, F.; Wang, Y.; Qi, J. Lithium extraction from aqueous medium using hydrophobic deep eutectic solvents. J. Environ. Chem. Eng. 2023, 11, 110490. [Google Scholar] [CrossRef]
- Kozhevnikova, A.V.; Zinov’eva, I.V.; Zakhodyaeva, Y.A.; Baranovskaya, V.B.; Voshkin, A.A. Application of Hydrophobic Deep Eutectic Solvents in Extraction of Metals from Real Solutions Obtained by Leaching Cathodes from End-of-Life Li-Ion Batteries. Processes 2022, 10, 2671. [Google Scholar] [CrossRef]
- Milevskii, N.A.; Zinov’eva, I.V.; Zakhodyaeva, Y.A.; Voshkin, A.A. Separation of Li(I), Co(II), Ni(II), Mn(II), and Fe(III) from hydrochloric acid solution using a menthol-based hydrophobic deep eutectic solvent. Hydrometallurgy 2022, 207, 105777. [Google Scholar] [CrossRef]
- Phaechamud, T.; Tuntarawongsa, S.; Charoensuksai, P. Evaporation Behavior and Characterization of Eutectic Solvent and Ibuprofen Eutectic Solution. AAPS PharmSciTech 2016, 17, 1213–1220. [Google Scholar] [CrossRef] [PubMed]
- Trivedi, M.K.; Patil, S.; Mishra, R.K.; Jana, S. Structural and Physical Properties of Biofield Treated Thymol and Menthol. J. Mol. Pharm. Org. Process Res. 2015, 3, 1000127. [Google Scholar] [CrossRef]
- Sellami, F.; Kebiche-Senhadji, O.; Marais, S.; Lanel, C.; Fatyeyeva, K. Novel Poly(Vinylidene Fluoride)/Montmorillonite Polymer Inclusion Membrane: Application to Cr(VI) Extraction from Polluted Water. Membranes 2021, 11, 682. [Google Scholar] [CrossRef] [PubMed]
- Vera, R.; Anticó, E.; Eguiazábal, J.I.; Aranburu, N.; Fontàs, C. First Report on a Solvent-Free Preparation of Polymer Inclusion Membranes with an Ionic Liquid. Molecules 2019, 24, 1845. [Google Scholar] [CrossRef]
- Alguacil, F.J.; Garcia-Diaz, I.; Escudero, E. Extraction of indium(III) from sulphuric acid medium by the ionic liquid (PJMTH+HSO4−). Sep. Purif. Technol. 2019, 211, 764–767. [Google Scholar] [CrossRef]
- Sastre, A.M.; Kumar, A.; Alguacil, F.J. Solvent extraction of silver by LIX® 79: Experimental equilibrium study. J. Chem. Technol. Biotechnol. 2004, 79, 306–310. [Google Scholar] [CrossRef]
- Rybka, P.; Regel-Rosocka, M. Nickel (II) and Cobalt (II) Extraction from Chloride Solutions with Quaternary Phosphonium Salts. Sep. Sci. Technol. 2012, 47, 1296–1302. [Google Scholar] [CrossRef]
- Skibsted, L.H.; Bjerrum, J.; Andresen, A.F.; Andersson, Y.; Rundqvist, S.; Fernholt, L.; Gundersen, G.; Nielsen, C.J.; Cyvin, B.N.; Cyvin, S.J. Studies on Cobalt(II) Halide Complex Formation. II. Cobalt(II) Chloride Complexes in 10 M Perchloric Acid Solution. Acta Chem. Scand. 1978, 32, 429–434. [Google Scholar] [CrossRef]
- Nguyen, V.N.H.; Lee, M.S. Separation of Co(II), Cu(II), Ni(II) and Mn(II) from synthetic hydrochloric acid leaching solution of spent lithium ion batteries by solvent extraction. Physicochem. Probl. Miner. Process. 2020, 56, 599–610. [Google Scholar] [CrossRef]
- Martín, M.I.; García-Díaz, I.; Rodríguez, M.L.; Gutiérrez, M.C.; del Monte, F.; López, F.A. Synthesis and Properties of Hydrophilic and Hydrophobic Deep Eutectic Solvents via Heating-Stirring and Ultrasound. Molecules 2024, 29, 3089. [Google Scholar] [CrossRef]
- Alcaraz, L.; Rodríguez-Largo, O.; Barquero-Carmona, G.; López, F.A. Recovery of lithium from spent NMC batteries through water leaching, carbothermic reduction, and evaporative crystallization process. J. Power Sources 2024, 619, 235215. [Google Scholar] [CrossRef]












| Reaction Time (Min) | DCo |
|---|---|
| 5 | 0.955 ± 0.020 |
| 10 | 1.064 ± 0.010 |
| 20 | 1.108 ± 0.030 |
| 30 | 1.200 ± 0.010 |
| 60 | 1.464 ± 0.020 |
| 120 | 1.443 ± 0.0030 |
| 180 | 1.344 ± 0.0020 |
| 240 | 1.333 ± 0.0010 |
| [Co]0 (g/L) | E Co (%) | DCo |
|---|---|---|
| 1 | 57 ± 0.1 | 1.344 ± 0.002 |
| 2 | 55 ± 0.1 | 1.207 ± 0.010 |
| 4 | 59 ± 0.1 | 1.410 ± 0.003 |
| 6 | 55 ± 0.1 | 1.235 ± 0.010 |
| [HCl]0 (M) | [Cl−] (M) | DCo |
|---|---|---|
| 2 | 4.472 × 103 | 0.000 ± 0.020 |
| 4 | 6.324 × 103 | 0.130 ± 0.020 |
| 6 | 6.324 × 103 | 1.207 ± 0.010 |
| 8 | 8.944 × 103 | 4.896 ± 0.030 |
| 10 | 1.095 × 104 | 9.794 ± 0.040 |
| 12 | 1.095 × 104 | 8.489 ± 0.020 |
| (a) [Co]0 = 2 g/L | ||
|---|---|---|
| Stage | E Co (%) | DCo |
| 1 | 54 ± 0.1 | 1.207 ± 0.010 |
| 2 | 52 ± 0.1 | 1.073 ± 0.008 |
| Total | 75 ± 0.1 | 4.833 ± 0.030 |
| (b) [Co]0 = 6 g/L | ||
| Stage | E Co (%) | DCo |
| 1 | 55 ± 0.1 | 1.235 ± 0.010 |
| 2 | 53 ± 0.1 | 1.111 ± 0.009 |
| Total | 78 ± 0.1 | 4.962 ± 0.020 |
| Aqueous-to-Organic Ratio | E Co (%) | DCo |
|---|---|---|
| 10/30 | 73 ± 0.1 | 2.770 ± 0.002 |
| 10/20 | 59 ± 0.1 | 1.454 ± 0.001 |
| 20/20 | 55 ± 0.1 | 1.207 ± 0.002 |
| 20/10 | 52 ± 0.1 | 1.141 ± 0.004 |
| HCl [M] | Co Stripping (%) |
|---|---|
| 0.01 | 100 ± 0.1 |
| 0.1 | 100 ± 0.1 |
| H2SO4 [M] | Co Stripping (%) |
|---|---|
| 0.01 | 100 ± 0.1 |
| 0.5 | 84 ± 0.1 |
| 1 | 84 ± 0.1 |
| 3 | 76 ± 0.1 |
| 5 | 58 ± 0.1 |
| (a) [Co]0 = 2 g/L | ||
|---|---|---|
| E Co (%) | DCo | |
| 1st cycle | ||
| Extraction | 65 ± 0.1 | 1.839 ± 0.001 |
| Stripping | 91 ± 0.1 | 10.560 ± 0.020 |
| 2nd cycle | ||
| Extraction | 35 ± 0.1 | 0.546 ± 0.002 |
| Stripping | 100 ± 0.1 | - |
| (b) [Co]0 = 6 g/L | ||
| E Co (%) | DCo | |
| 1st cycle | ||
| Extraction | 60 ± 0.1 | 1.520 ± 0.002 |
| Stripping | 91 ± 0.1 | 10.071 ± 0.030 |
| 2nd cycle | ||
| Extraction | 37 ± 0.1 | 0.597 ± 0.004 |
| Stripping | 100 ± 0.1 | - |
| E Co (%) | DCo | |
|---|---|---|
| Extraction | 91 ± 0.1 | 9.998 ± 0.030 |
| Stripping | 84 ± 0.1 | 5.438 ± 0.020 |
| Metal | BM6 (g/L) | BM8 (g/L) | BM9 (g/L) | BM5 (g/L) | BM1 (g/L) | TUC2 (g/L) |
|---|---|---|---|---|---|---|
| Co | 10.3 | 7.3 | 12.1 | 4.4 | 12.9 | 9.0 |
| Ni | 33.8 | 12.8 | 50.4 | 24.4 | 27.7 | 27.3 |
| Mn | 10.3 | 13.8 | 13.9 | 4.5 | 10.2 | 8.1 |
| Cu | 1.2 | 7.3 | 8.7 | 3.8 | 1.1 | 0.9 |
| Li | 6.6 | 2.8 | 1.2 | 0.7 | 1.3 × 10−3 | 2.3 |
| IR * | 31.3 | 32.6 | 18.0 | 53.9 | 41.3 | 53.9 |
| Metal | E (BM6) (%) | E (BM8) (%) | E (BM9) (%) | E (BM5) (%) | E (BM1) (%) | E (TUC2) (%) |
|---|---|---|---|---|---|---|
| Co | 80.2 ± 0.1 | 87.8 ± 0.1 | 81.2 ± 0.1 | 84.7 ± 0.1 | 83.1 ± 0.1 | 83.9 ± 0.1 |
| Ni | 0 | 0 | 0 | 0 | 0 | 0 |
| Mn | 2.9 ± 0.1 | 14.9 ± 0.1 | 0 | 8.8 ± 0.1 | 0 | 0 |
| Cu | 87.1 ± 0.1 | 92.5 ± 0.1 | 84.4 ± 0.1 | 83.3 ± 0.1 | 85.3 ± 0.1 | 79.5 ± 0.1 |
| Li | 0 | 0 | 0 | 0 | 0 | 0 |
| Metal | RE (BM6) (%) | RE (BM8) (%) | RE (BM9) (%) | RE [BM5) (%) | RE (BM1) (%) | RE (TUC2) (%) |
|---|---|---|---|---|---|---|
| Co | 82.7 ± 0.1 | 75.8 ± 0.1 | 79.7 ± 0.1 | 100 ± 0.1 | 84.8 ± 0.1 | 86.9 ± 0.1 |
| Ni | 0 | 0 | 0 | 0 | 0 | 0 |
| Mn | 100 ± 0.1 | 100 ± 0.1 | 0 | 100 ± 0.1 | 0 | 0 |
| Cu | 19.8 ± 0.1 | 18.7 ± 0.1 | 39.6 ± 0.1 | 57.6 ± 0.1 | 31.6 ± 0.1 | 51.5 ± 0.1 |
| Li | 0 | 0 | 0 | 0 | 0 | 0 |
| Aliquat 336 (M) | Stage | (Co)AP * (g/L) | (Cu)AP * (g/L) | E Co (%) | E Cu (%) |
|---|---|---|---|---|---|
| 0.6 | 1 | - | 3.0 ± 0.1 | 0 | 54.1 ± 0.1 |
| 0.6 | 2 | - | 1.4 ± 0.1 | 0 | 78.4 ± 0.1 |
| 0.6 | 3 | - | 0.7 ± 0.1 | 0 | 88.7 ± 0.1 |
| 0.6 | 4 | - | 0.3 ± 0.1 | 0 | 95.1 ± 0.1 |
| 0.7 | 1 | 4.5 ± 0.1 | 1.9 ± 0.1 | 12.9 ± 0.1 | 67.5 ± 0.1 |
| 0.7 | 2 | 4.5 ± 0.1 | 0.7 ± 0.1 | 11.5 ± 0.1 | 88.3 ± 0.1 |
| 0.7 | 3 | 4.0 ± 0.1 | 0.3 ± 0.1 | 20.9 ± 0.1 | 95.1 ± 0.1 |
| 0.7 | 4 | 3.7 ± 0.1 | 0.2 | 27.1 ± 0.1 | 97.5 ± 0.1 |
| Metal | BM5 (g/L) | TUC2 (g/L) |
|---|---|---|
| Co | 4.7 | 8.6 |
| Ni | 21.8 | 22.9 |
| Mn | 5.5 | 6.2 |
| Cu | 0.7 | 0.1 |
| Li | 0.6 | 1.8 |
| IR * | 58.9 | 46.6 |
| Black Mass | Stage | (Co)AP * (g/L) | (Cu)AP * (g/L) | E Co (%) | E Cu (%) |
|---|---|---|---|---|---|
| BM5 | 1 | 4.8 ± 0.1 | 0.2 ± 0.1 | 17.6 ± 0.1 | 72.9 ± 0.1 |
| 2 | 4.0 ± 0.1 | 0.06 ± 0.02 | 24.4 ± 0.1 | 92.1 ± 0.1 | |
| 3 | 3.5 ± 0.1 | 0.01 ± 0.01 | 28.7 ± 0.1 | 97.9 ± 0.1 | |
| 4 | 2.7 ± 0.1 | 0.003 ± 0.002 | 45.3 ± 0.1 | 99.5 ± 0.1 | |
| TUC2 | 1 | 6.9 ± 0.1 | 0.03 ± 0.01 | 3.6 ± 0.1 | 79.3 ± 0.1 |
| 2 | 6.2 ± 0.1 | 0.006 ± 0.004 | 12.9 ± 0.1 | 95.0 ± 0.1 | |
| 3 | 5.2 ± 0.1 | 0.002 ± 0.001 | 27.9 ± 0.1 | 98.7 ± 0.1 | |
| 4 | 3.9 ± 0.1 | 0.5 × 10−3 ± 0.0001 | 44.8 ± 0.1 | 99.6 ± 0.1 |
| Black Mass | Stage | (Co]AP * (g/L) | (Cu)AP * (g/L) | E Co (%) | E Cu (%) |
|---|---|---|---|---|---|
| BM5 | 1 | 4.0 ± 0.1 | 0.1 ± 0.1 | 15.4 ± 0.1 | 77.8 ± 0.1 |
| 2 | 3.2 ± 0.1 | 0.03 ± 0.02 | 32.2 ± 0.1 | 95.4 ± 0.1 | |
| 3 | 2.3 ± 0.1 | 0.006 ± 0.004 | 50.5 ± 0.1 | 99.0 ± 0.1 | |
| 4 | 2.1 ± 0.1 | 0.001 ± 0.001 | 54.6 ± 0.1 | 99.8 ± 0.1 | |
| TUC2 | 1 | 5.5 ± 0.1 | 0.01 ± 0.01 | 36.9 ± 0.1 | 89.4 ± 0.1 |
| 2 | 4.8 ± 0.1 | 0.003 ± 0.003 | 44.3 ± 0.1 | 99.5 ± 0.1 | |
| 3 | 4.2 ± 0.1 | 0.9 × 10−3 ± 0.0005 | 51.9 ± 0.1 | 99.9 ± 0.1 | |
| 4 | 3.5 ± 0.1 | 0.3 × 10−3 ± 0.0004 | 59.0 ± 0.1 | 100 ± 0.1 |
| Black Mass | Stage | (Co)AP * (g/L) | (Cu)AP * (g/L) | E Co (%) | E Cu (%) |
|---|---|---|---|---|---|
| BM5 | 1 | 4.0 ± 0.1 | 0.2 ± 0.1 | 5.1 ± 0.1 | 73.3 ± 0.1 |
| 2 | 3.2 ± 0.1 | 0.05 ± 0.01 | 23.0 ± 0.1 | 91.8 ± 0.1 | |
| TUC2 | 1 | 6.9 ± 0.1 | 0.03 ± 0.01 | 12.2 ± 0.1 | 77.1 ± 0.1 |
| 2 | 5.7 ± 0.1 | 0.007 ± 0.002 | 27.7 ± 0.1 | 93.8 ± 0.1 |
| Black Mass | Stage | (Cu)AP * (g/L) | RE Cu (%) |
|---|---|---|---|
| BM5 | 2 | 0.116 ± 0.001 | 95.8 ± 0.1 |
| TUC2 | 2 | 0.019 ± 0.003 | 100 ± 0.1 |
| Metal | BM5 (g/L) | TUC2 (g/L) | (BM5)AP * (g/L) | (TUC2)AP * (g/L) | E (BM5) (%) | E (TUC2) (%) |
|---|---|---|---|---|---|---|
| Co | 0.55 ± 0.01 | 1.00 ± 0.001 | 0.038 ± 0.001 | 0.067 ± 0.006 | 93.0 ± 0.1 | 93.3 ± 0.1 |
| Ni | 4.87 ± 0.001 | 4.96 ± 0.001 | 4.96 ± 0.01 | 6.31 ± 0.01 | 0 | 0 |
| Mn | 1.04 ± 0.01 | 1.47 ± 0.001 | 0.68 ± 0.01 | 0.93 ± 0.01 | 34.4 ± 0.1 | 36.8 ± 0.1 |
| Cu | 0.009 ± 0.001 | 0.001 ± 0.001 | 0.003 ± 0.001 | 0.5 × 10−3 ± 0.0005 | 66.7 ± 0.1 | 50.0 ± 0.1 |
| Li | 0.11 ± 0.01 | 0.38 ± 0.01 | 0.14 ± 0.01 | 0.46 ± 0.0004 | 0 | 0 |
| CoAP * (BM5) (g/L) | CoAP * (TUC2) (g/L) | RE (BM5) (%) | RE (TUC2) (%) |
|---|---|---|---|
| 0.42 ± 0.01 | 0.66 ± 0.01 | 82.5 ± 0.1 | 71.4 ± 0.1 |
Disclaimer/Publisher’s Note: The statements, opinions and data contained in all publications are solely those of the individual author(s) and contributor(s) and not of MDPI and/or the editor(s). MDPI and/or the editor(s) disclaim responsibility for any injury to people or property resulting from any ideas, methods, instructions or products referred to in the content. |
© 2025 by the authors. Licensee MDPI, Basel, Switzerland. This article is an open access article distributed under the terms and conditions of the Creative Commons Attribution (CC BY) license (https://creativecommons.org/licenses/by/4.0/).
Share and Cite
Martín-Hernández, M.I.; Rodríguez, M.L.; García-Díaz, I.; Barquero-Carmona, G.; Alcaraz, L.; Rodríguez-Largo, O.; López, F.A. Co(II) Recovery from Hydrochloric Acid Solution Using Menthol-Based Deep Eutectic Solvents (DESs): Application to NMC Battery Recycling. Molecules 2025, 30, 4414. https://doi.org/10.3390/molecules30224414
Martín-Hernández MI, Rodríguez ML, García-Díaz I, Barquero-Carmona G, Alcaraz L, Rodríguez-Largo O, López FA. Co(II) Recovery from Hydrochloric Acid Solution Using Menthol-Based Deep Eutectic Solvents (DESs): Application to NMC Battery Recycling. Molecules. 2025; 30(22):4414. https://doi.org/10.3390/molecules30224414
Chicago/Turabian StyleMartín-Hernández, María Isabel, María Lourdes Rodríguez, Irene García-Díaz, Gorka Barquero-Carmona, Lorena Alcaraz, Olga Rodríguez-Largo, and Félix A. López. 2025. "Co(II) Recovery from Hydrochloric Acid Solution Using Menthol-Based Deep Eutectic Solvents (DESs): Application to NMC Battery Recycling" Molecules 30, no. 22: 4414. https://doi.org/10.3390/molecules30224414
APA StyleMartín-Hernández, M. I., Rodríguez, M. L., García-Díaz, I., Barquero-Carmona, G., Alcaraz, L., Rodríguez-Largo, O., & López, F. A. (2025). Co(II) Recovery from Hydrochloric Acid Solution Using Menthol-Based Deep Eutectic Solvents (DESs): Application to NMC Battery Recycling. Molecules, 30(22), 4414. https://doi.org/10.3390/molecules30224414

