Furin-Triggered Peptide Self-Assembly Activates Coumarin Excimer Fluorescence for Precision Live-Cell Imaging
Abstract
1. Introduction
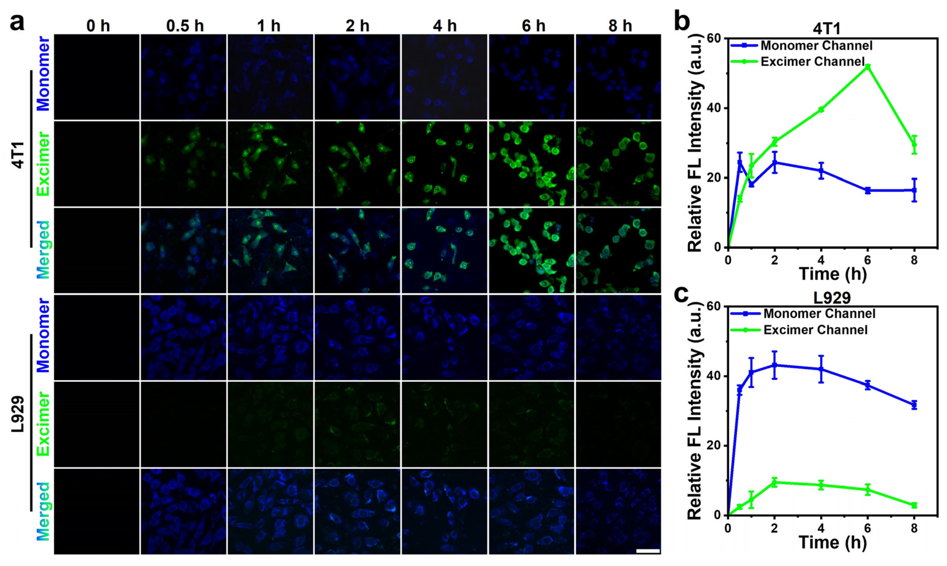
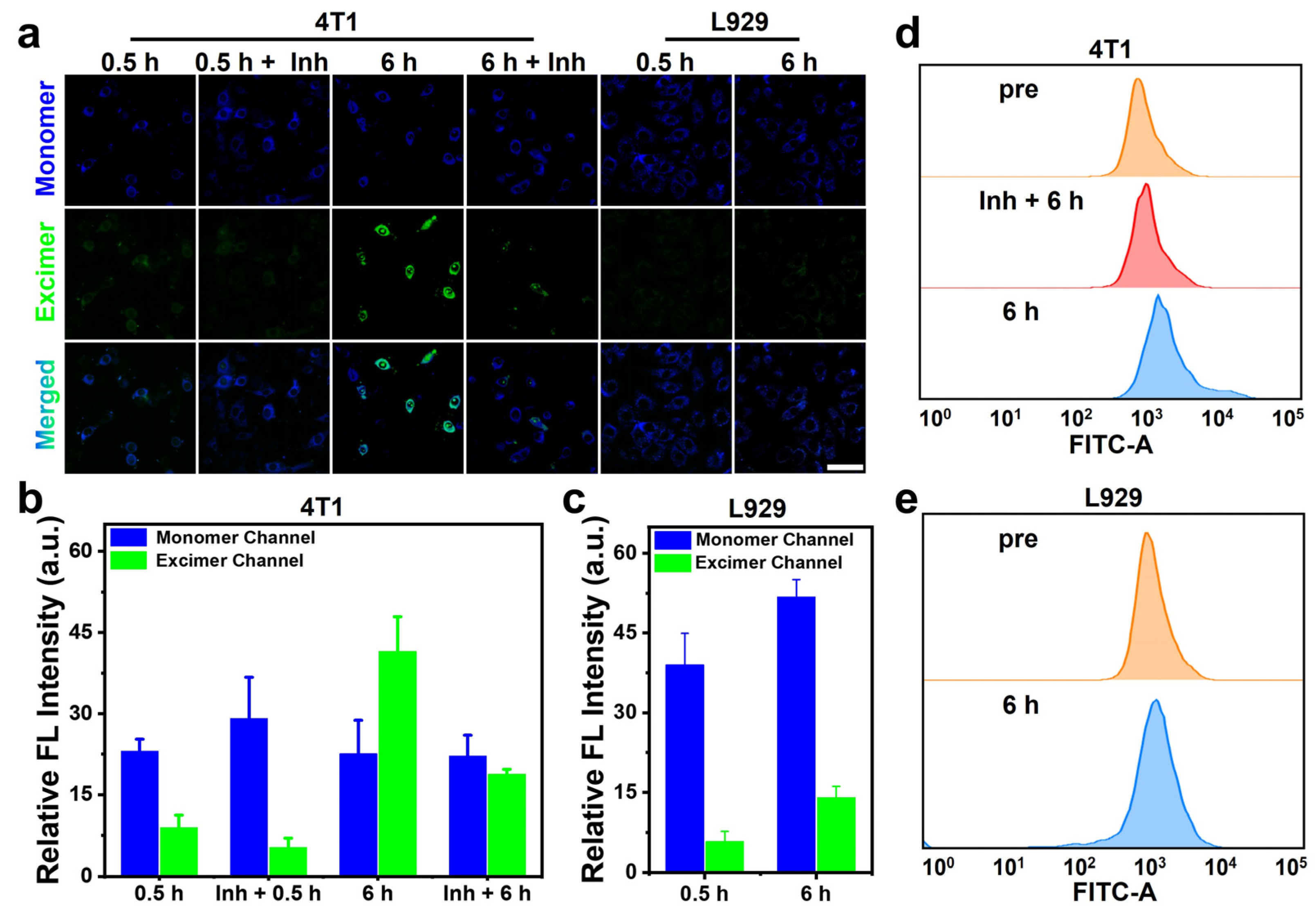
2. Results and Discussion
3. Materials and Methods
3.1. Syntheses of RF-Cou
3.2. Syntheses of F-Cou
3.3. Critical Micelle Concentration (CMC) Measurement
3.4. Stability Measurement
3.5. Cell Culture
3.6. Cytotoxicity Assay
3.7. Hemolysis Assay
3.8. Cell Imaging
4. Conclusions
Supplementary Materials
Author Contributions
Funding
Institutional Review Board Statement
Informed Consent Statement
Data Availability Statement
Conflicts of Interest
References
- Carr, J.A.; Franke, D.; Caram, J.R.; Perkinson, C.F.; Saif, M.; Askoxylakis, V.; Datta, M.; Fukumura, D.; Jain, R.K.; Bawendi, M.G.; et al. Shortwave Infrared Fluorescence Imaging with the Clinically Approved Near-Infrared Dye Indocyanine Green. Proc. Natl. Acad. Sci. USA 2018, 115, 4465–4470. [Google Scholar] [CrossRef] [PubMed]
- Zhang, X.; Li, S.; Ma, H.; Wang, H.; Zhang, R.; Zhang, X.D. Activatable NIR-II Organic Fluorescent Probes for Bioimaging. Theranostics 2022, 12, 3345–3371. [Google Scholar] [CrossRef] [PubMed]
- Wu, X.; Wang, R.; Kwon, N.; Ma, H.; Yoon, J. Activatable Fluorescent Probes for in Situ Imaging of Enzymes. Chem. Soc. Rev. 2022, 51, 450–463. [Google Scholar] [CrossRef] [PubMed]
- Ding, L.; Xu, F.; Luo, B.; Cheng, L.; Huang, L.; Jia, Y.; Ding, J. Preparation of Hematoporphyrin-Poly(Lactic Acid) Nanoparticles Encapsulated Perfluoropentane/Salicylic Acid for Enhanced US/CEST MR Bimodal Imaging. Int. J. Nanomed. 2024, 19, 4589–4605. [Google Scholar] [CrossRef]
- Haider, A.; Deng, X.; Mastromihalis, O.; Pfister, S.K.; Jeppesen, T.E.; Xiao, Z.; Pham, V.; Sun, S.; Rong, J.; Zhao, C.; et al. Structure-Activity Relationship of Pyrazol-4-yl-pyridine Derivatives and Identification of A Radiofluorinated Probe for Imaging the Muscarinic Acetylcholine Receptor M4. Acta Pharm. Sin. B 2023, 13, 213–226. [Google Scholar] [CrossRef]
- Zhang, M.; Guan, Y.; Dang, Z.; Zhang, P.; Zheng, Z.; Chen, L.; Kuang, W.; Wang, C.; Liang, G. Directly Observing Intracellular Nanoparticle Formation with Nanocomputed Tomography. Sci. Adv. 2020, 60, eaba3190. [Google Scholar] [CrossRef]
- Zeng, Z.; Liew, S.S.; Wei, X.; Pu, K. Hemicyanine-Based Near-Infrared Activatable Probes for Imaging and Diagnosis of Diseases. Angew. Chem. Int. Ed. 2021, 60, 26454–26475. [Google Scholar] [CrossRef]
- Guo, R.Y.; Wang, H.M.; Dong, X.; Hu, Y.; Li, J.; Zang, Y.; Li, X. Selectivity Comparison of Tumor-Imaging Probes Designed Based on Various Tumor-Targeting Strategies: A Proof of Concept Study. ACS Appl. Bio Mater. 2021, 4, 2058–2065. [Google Scholar] [CrossRef]
- Duan, Q.J.; Zhao, Z.Y.; Zhang, Y.J.; Fu, L.; Yuan, Y.Y.; Du, J.Z.; Wang, J. Activatable Fluorescent Probes for Real-Time Imaging-Guided Tumor Therapy. Adv. Drug Deliv. Rev. 2023, 196, 114793. [Google Scholar] [CrossRef]
- Xu, L.; Liu, N.; Zhan, W.; Deng, Y.; Chen, Z.; Liu, X.; Gao, G.; Chen, Q.; Liu, Z.; Liang, G. Granzyme B Turns Nanoparticle Fluorescence “On” for Imaging Cytotoxic T Lymphocyte Activity in Vivo. ACS Nano 2022, 16, 19328–19334. [Google Scholar] [CrossRef]
- Fujita, K.; Urano, Y. Activity-Based Fluorescence Diagnostics for Cancer. Chem. Rev. 2024, 124, 4021–4078. [Google Scholar] [CrossRef] [PubMed]
- Chen, Y. Recent Advances in Excimer-Based Fluorescence Probes for Biological Applications. Molecules 2022, 27, 8628. [Google Scholar] [CrossRef] [PubMed]
- Dixit, S.J.N.; Wadawale, A.P.; Ghosh, R.; Agarwal, N. Excited State Dynamics of Bay and Peri Benzothienyl Perylene to Understand the Excimer Formation and its Dissociation. J. Photochem. Photobiol. A-Chem. 2024, 447, 115179. [Google Scholar] [CrossRef]
- Zhan, J.; Huang, J.; Xiao, Q.; Yu, Z.A.; Wang, Y.; Wang, X.; Liu, F.; Cai, Y.; Yang, Z.; Zheng, L. Optimized Two-Photon Imaging by Stimuli-Responsive Peptide Self-Assembly Facilitates Self-Assisted Counteraction of Cisplatin-Resistance in Cancer Cells. Anal. Chem. 2024, 96, 12630–12639. [Google Scholar] [CrossRef]
- Gao, G.; Sun, X.; Liu, X.; Tang, R.; Wang, M.; Zhan, W.; Zheng, J.; Liang, G. FAP-α-Instructed Coumarin Excimer Formation for High Contrast Fluorescence Imaging of Tumor. Nano Lett. 2022, 22, 6782–6786. [Google Scholar] [CrossRef]
- Zhang, Y.; Zhang, G.; Zeng, Z.; Pu, K. Activatable Molecular Probes for Fluorescence-Guided Surgery, Endoscopy and Tissue Biopsy. Chem. Soc. Rev. 2022, 51, 566–593. [Google Scholar] [CrossRef]
- Ling, C.C.; Sun, T.; Chen, F.; Wu, H.; Tao, W.; Xie, X.; Ji, D.; Gao, G.; Chen, J.; Ling, Y.; et al. Precise Tumor Delineation in Clinical Tissues Using a Novel Acidic Tumor Microenvironment Activatable Near-Infrared Fluorescent Contrast Agent. Anal. Chim. Acta 2023, 1279, 341815. [Google Scholar] [CrossRef]
- Klockow, J.L.; Hettie, K.S.; LaGory, E.L.; Moon, E.J.; Giaccia, A.J.; Graves, E.E.; Chin, F.T. An Activatable NIR Fluorescent Rosol for Selectively Imaging Nitroreductase Activity. Sens. Actuators B Chem. 2020, 306, 127446. [Google Scholar] [CrossRef]
- Wang, C.; Du, W.; Zhang, T.; Liang, G. A Bioluminescent Probe for Simultaneously Imaging Esterase and Histone Deacetylase Activity in a Tumor. Anal. Chem. 2020, 92, 15275–15279. [Google Scholar] [CrossRef]
- He, Z.; Khatib, A.M.; Creemers, J.W.M. The Proprotein Convertase Furin in Cancer: More than an Oncogene. Oncogene 2022, 41, 1252–1262. [Google Scholar] [CrossRef]
- Chen, P.; Wang, H.; Wu, H.; Zou, P.; Wang, C.; Liu, X.; Pan, Y.; Liu, Y.; Liang, G. Intracellular Synthesis of Hybrid Gallium-68 Nanoparticle Enhances MicroPET Tumor Imaging. Anal. Chem. 2021, 93, 6329–6334. [Google Scholar] [CrossRef] [PubMed]
- Yuan, Y.; Zhang, J.; Qi, X.; Li, S.; Liu, G.; Siddhanta, S.; Barman, I.; Song, X.; McMahon, M.T.; Bulte, J.W.M. Furin-Mediated Intracellular Self-Assembly of Olsalazine Nanoparticles for Enhanced Magnetic Resonance Imaging and Tumour Therapy. Nat. Mater. 2019, 18, 1376–1383. [Google Scholar] [CrossRef] [PubMed]
- Siegfried, G.; Descarpentrie, J.; Evrard, S.; Khatib, A.M. Proprotein Convertases: Key Players in Inflammation-Related Malignancies and Metastasis. Cancer Lett. 2020, 473, 50–61. [Google Scholar] [CrossRef] [PubMed]
- Jaaks, P.; Bernasconi, M. The Proprotein Convertase Furin in Tumour Progression. Int. J. Cancer 2017, 141, 654–663. [Google Scholar] [CrossRef]
- Chen, J.; Zou, X. Self-Assemble Peptide Biomaterials and Their Biomedical Applications. Bioact. Mater. 2019, 4, 120–131. [Google Scholar] [CrossRef]
- Song, Z.; Han, Z.; Lv, S.; Chen, C.; Chen, L.; Yin, L.; Cheng, J. Synthetic Polypeptides: From Polymer Design to Supramolecular Assembly and Biomedical Application. Chem. Soc. Rev. 2017, 46, 6570–6599. [Google Scholar] [CrossRef]
- Deng, C.; Wu, J.T.; Cheng, R.; Meng, F.H.; Klok, H.A.; Zhong, Z.Y. Functional Polypeptide and Hybrid Materials: Precision Synthesis Via α-Amino Acid N-Carboxyanhydride Polymerization and Emerging Biomedical Applications. Prog. Polym. Sci. 2014, 39, 330–364. [Google Scholar] [CrossRef]
- Gao, J.; Zhan, J.; Yang, Z. Enzyme-Instructed Self-Assembly (EISA) and Hydrogelation of Peptides. Adv. Mater. 2020, 32, e1805798. [Google Scholar] [CrossRef]
- Zhou, J.; Xu, B. Enzyme-Instructed Self-Assembly: A Multistep Process for Potential Cancer Therapy. Bioconjugate Chem. 2015, 26, 987–999. [Google Scholar] [CrossRef]
- Wang, Y.; Weng, J.; Wen, X.; Hu, Y.; Ye, D. Recent Advances in Stimuli-Responsive in Situ Self-Assembly of Small Molecule Probes for in Vivo Imaging of Enzymatic Activity. Biomater. Sci. 2021, 9, 406–421. [Google Scholar] [CrossRef]
- Liu, H.W.; Chen, L.; Xu, C.; Li, Z.; Zhang, H.; Zhang, X.B.; Tan, W. Recent Progresses in Small-Molecule Enzymatic Fluorescent Probes for Cancer Imaging. Chem. Soc. Rev. 2018, 47, 7140–7180. [Google Scholar] [CrossRef] [PubMed]
- Zhong, Y.; Zhan, J.; Xu, G.; Chen, Y.; Qin, Q.; Liao, X.; Ma, S.; Yang, Z.; Cai, Y. Enzyme-Instructed Self-Assembly Enabled Monomer-Excimer Transition to Construct Higher Ordered Luminescent Supramolecular Assembly for Activity-Based Bioimaging. Angew. Chem. Int. Ed. 2021, 60, 8121–8129. [Google Scholar] [CrossRef] [PubMed]
- Kim, B.J.; Xu, B. Enzyme-Instructed Self-Assembly for Cancer Therapy and Imaging. Bioconjugate Chem. 2020, 31, 492–500. [Google Scholar] [CrossRef] [PubMed]
- Thomas, G. Furin at the Cutting Edge: From Protein Traffic to Embryogenesis and Disease. Nat. Rev. Mol. Cell Biol. 2002, 3, 753–766. [Google Scholar] [CrossRef]
- Yoo, H.; Yang, J.; Yousef, A.; Wasielewski, M.R.; Kim, D. Excimer Formation Dynamics of Intramolecular π-Stacked Perylenediimides Probed by Single-Molecule Fluorescence Spectroscopy. J. Am. Chem. Soc. 2010, 132, 3939–3944. [Google Scholar] [CrossRef]
- Jesus, A.R.; Soromenho, M.R.C.; Raposo, L.R.; Esperança, J.; Baptista, P.V.; Fernandes, A.R.; Reis, P.M. Enhancement of Water Solubility of Poorly Water-Soluble Drugs by New Biocompatible N-Acetyl Amino Acid N-Alkyl Cholinium-Based Ionic Liquids. Eur. J. Pharm. Biopharm. 2019, 137, 227–232. [Google Scholar] [CrossRef]
- Li, X.; Cao, C.; Wei, P.; Xu, M.; Liu, Z.; Liu, L.; Zhong, Y.; Li, R.; Zhou, Y.; Yi, T. Self-Assembly of Amphiphilic Peptides for Recognizing High Furin-Expressing Cancer Cells. ACS Appl. Mater. Interfaces 2019, 11, 12327–12334. [Google Scholar] [CrossRef]







Disclaimer/Publisher’s Note: The statements, opinions and data contained in all publications are solely those of the individual author(s) and contributor(s) and not of MDPI and/or the editor(s). MDPI and/or the editor(s) disclaim responsibility for any injury to people or property resulting from any ideas, methods, instructions or products referred to in the content. |
© 2025 by the authors. Licensee MDPI, Basel, Switzerland. This article is an open access article distributed under the terms and conditions of the Creative Commons Attribution (CC BY) license (https://creativecommons.org/licenses/by/4.0/).
Share and Cite
Chen, P.; Meng, L.; Wang, Y.; Yan, X.; Li, M.; Deng, Y.; Sun, Y. Furin-Triggered Peptide Self-Assembly Activates Coumarin Excimer Fluorescence for Precision Live-Cell Imaging. Molecules 2025, 30, 2465. https://doi.org/10.3390/molecules30112465
Chen P, Meng L, Wang Y, Yan X, Li M, Deng Y, Sun Y. Furin-Triggered Peptide Self-Assembly Activates Coumarin Excimer Fluorescence for Precision Live-Cell Imaging. Molecules. 2025; 30(11):2465. https://doi.org/10.3390/molecules30112465
Chicago/Turabian StyleChen, Peiyao, Liling Meng, Yuting Wang, Xiaoya Yan, Meiqin Li, Yun Deng, and Yao Sun. 2025. "Furin-Triggered Peptide Self-Assembly Activates Coumarin Excimer Fluorescence for Precision Live-Cell Imaging" Molecules 30, no. 11: 2465. https://doi.org/10.3390/molecules30112465
APA StyleChen, P., Meng, L., Wang, Y., Yan, X., Li, M., Deng, Y., & Sun, Y. (2025). Furin-Triggered Peptide Self-Assembly Activates Coumarin Excimer Fluorescence for Precision Live-Cell Imaging. Molecules, 30(11), 2465. https://doi.org/10.3390/molecules30112465

