Effects of Sous-Vide on Quality, Structure and Flavor Characteristics of Tilapia Fillets
Abstract
:1. Introduction
2. Results and Discussion
2.1. Morphological Changes in Tilapia Fillets Subjected to Different Cooking Methods
2.2. Proximate Analysis of Tilapia Fillets Subjected to Different Cooking Methods
2.3. Texture Profile Analysis of Tilapia Fillets Subjected to Different Cooking Methods
2.4. Changes in Lipid Oxidation (TBA Value) in Tilapia Fillets Subjected to Different Cooking Methods
2.5. Variations in FTIR Spectra of Tilapia Fillets Subjected to Different Cooking Methods
2.6. Sensory Evaluation of Tilapia Fillets Subjected to Different Cooking Methods
2.7. E-Nose Analysis of Tilapia Fillets Subjected to Different Cooking Methods
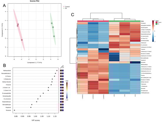
2.8. HS–SPME–GC–MS Analysis of Tilapia Fillets Subjected to Different Cooking Methods
2.9. HS–GC–IMS Analysis of Tilapia Fillets Subjected to Different Cooking Methods
3. Materials and Methods
3.1. Sample Preparation
3.2. Proximate Composition Analysis
3.3. Microstructural Analysis by Optical Microscopy
3.4. Scanning Electron Microscopy Measurements
3.5. Measurement of Texture Profile Analysis
3.6. Measurement of Thiobarbituric Acid Value
3.7. Fourier Transform Infrared Spectroscopy and Secondary Structure Analysis
3.8. E-Nose Analysis
3.9. Sensory Evaluation
3.10. HS–SPME–GC–MS Analysis
3.11. HS–GC–IMS Analysis
3.12. Statistical Analysis
4. Conclusions
Supplementary Materials
Author Contributions
Funding
Institutional Review Board Statement
Informed Consent Statement
Data Availability Statement
Conflicts of Interest
References
- Food and Agriculture Organization of the United Nations (FAO). The State of World Fisheries and Aquaculture. 2022. Available online: https://www.fao.org/3/cc0461en/cc0461en.pdf (accessed on 20 January 2023).
- Jiang, Q.Q.; Huang, S.Y.; Ma, J.R.; Du, Y.F.; Shi, W.Z.; Wang, M.F.; Wang, X.C.; Zhao, Y.L. Insight into mechanism of quality changes in tilapia fillets during salting from physicochemical and microstructural perspectives. Food Chem. X 2023, 17, 100589. [Google Scholar]
- Ma, T.T.; Wang, Q.; Wei, P.Y.; Zhu, K.X.; Feng, A.G.; He, Y.F.; Wang, J.M.; Shen, X.R.; Cao, J.; Li, C. EGCG-gelatin biofilm improved the protein degradation, flavor and micromolecule metabolites of tilapia fillets during chilled storage. Food Chem. 2022, 375, 131662. [Google Scholar]
- Duan, Z.H.; Jiang, L.N.; Wang, J.L.; Yu, X.Y.; Wang, T. Drying and quality characteristics of tilapia fish fillets dried with hot air-microwave heating. Food Bioprod. Process. 2011, 89, 472–476. [Google Scholar]
- Chen, J.H.; Shi, C.P.; Xu, J.M.; Wang, X.C.; Zhong, J. Correlation between physicochemical properties and volatile compound profiles in tilapia muscles subjected to four different thermal processing techniques. Food Chem. X 2023, 18, 100748. [Google Scholar]
- Li, R.; Sun, Z.; Zhao, Y.; Li, L.; Yang, X.; Cen, J.; Wang, Y. Application of UHPLC–Q–TOF–MS/MS metabolomics approach to investigate the taste and nutrition changes in tilapia fillets treated with different thermal processing methods. Food Chem. 2021, 356, 129737. [Google Scholar]
- Coşansu, S.; Mol, S.; Haskaraca, G. Sous-vide cooking: Effects on seafood quality and combination with other hurdles. Int. J. Gastron. Food Sci. 2022, 29, 100586. [Google Scholar]
- García-linares, M.C.; Gonzalez-fandos, E.; García-fernández, M.C.; García-arias, M.T. Microbiological and nutritional quality of sous-vide or traditionally processed fish: Influence of fat content. J. Food Qual. 2004, 27, 371–387. [Google Scholar]
- Wei, J.L.; Chen, Y.W.; Dong, X.P.; He, F.Y.; Shi, Y.G.; Chai, T.T. Water holding capacity and microstructure of sturgeon (Acipenser gueldenstaedti) fillets as affected by low temperature vacuum heating. Int. J. Food Prop. 2021, 24, 1061–1073. [Google Scholar]
- Das, R.; Mehta, K.N.; Ngasotter, S.; Balange, A.K.; Nayak, B.B.; Murthy, L.N.; Martin Xavier, K.A. Process optimization and evaluation of the effects of different time-temperature sous-vide cooking on physicochemical, textural, and sensory characteristics of whiteleg shrimp (Litopenaeus vannamei). Heliyon 2023, 9, e16438. [Google Scholar]
- Kathuria, D.; Dhiman, A.K.; Attri, S. Sous-vide, a culinary technique for improving quality of food products: A review. Trends Food Sci. Technol. 2022, 119, 57–68. [Google Scholar]
- Díaz, P.; Garrido, M.D.; Bañón, S. Spoilage of sous-vide cooked salmon (Salmo salar) stored under refrigeration. Food Sci. Technol. Int. 2011, 17, 31–37. [Google Scholar]
- Pongsetkul, J.; Yongsawatdigul, J.; Boonanuntanasarn, S.; Benjakul, S. Development of flavor and taste components of sous-vide-cooked nile tilapia (Oreochromis niloticus) fillet as affected by various conditions. Foods 2022, 11, 3681. [Google Scholar]
- Benjakul, S.; Visessanguan, W.; Kijroongrojana, K.; Sriket, P. Effect of heating on physical properties and microstructure of black tiger shrimp (Penaeus monodon) and white shrimp (Penaeus vannamei) meats. Int. J. Food Sci. Technol. 2008, 43, 1066–1072. [Google Scholar]
- Ángel-Rendón, S.V.; Filomena-Ambrosio, A.; Hernandez-Carrion, M.; Llorca, E.; Hernando, I.; Quiles, A.; Sotelo-Díaz, L.I. Pork meat prepared by different cooking methods. A microstructural, sensorial and physicochemical approach. Meat Sci. 2020, 163, 108089. [Google Scholar]
- Wei, P.Y.; Zhu, K.X.; Cao, J.; Dong, Y.; Li, M.Z.; Shen, X.R.; Duan, Z.H.; Li, C. The inhibition mechanism of the texture deterioration of tilapia fillets during partial freezing after treatment with polyphenols. Food Chem. 2020, 335, 127647. [Google Scholar]
- Oz, F.; Seyyar, E. Formation of heterocyclic aromatic amines and migration level of bisphenol-A in sous-vide cooked trout fillets at different cooking temperatures and cooking levels. J. Agric. Food Chem. 2016, 64, 3070–3082. [Google Scholar]
- Ángel-Rendón, S.V.; Filomena-Ambrosio, A.; Cordon-Díaz, S.; Benítez-Sastoque, E.R.; Sotelo-Díaz, L.I. Ohmic cooking: Application of a novel technology in pork and influences on water holding capacity, cooking loss and color. Int. J. Gastron. Food Sci. 2019, 17, 100164. [Google Scholar]
- Sobral, M.M.C.; Cunha, S.C.; Faria, M.A.; Ferreira, I.M. Domestic Cooking of Muscle Foods: Impact on Composition of Nutrients and Contaminants. Compr. Rev. Food Sci. Food Saf. 2018, 17, 309–333. [Google Scholar]
- Zhang, M.; Chen, M.F.; Fang, F.; Fu, C.C.; Xing, S.H.; Qian, C.L.; Liu, J.; Kan, J.; Jin, C.H. Effect of sous-vide cooking treatment on the quality, structural properties and flavor profile of duck meat. Int. J. Gastron. Food Sci. 2022, 29, 100565. [Google Scholar]
- Vaudagna, S.R.; Sánchez, G.; Neira, M.S.; Insani, E.M.; Picallo, A.B.; Gallinger, M.M. Sous-vide cooked beef muscles: Effects of low temperature-long time (LT–LT) treatments on their quality characteristics and storage stability. Int. J. Food Sci. Technol. 2002, 37, 425–441. [Google Scholar]
- Li, C.H.; Bland, J.M.; Bechtel, P.J. Effect of precooking and polyphosphate treatment on the quality of catfish fillets cooked in pouch in boiling water. Int. J. Gastron. Food Sci. 2017, 52, 1844–1851. [Google Scholar]
- Zhang, Z.Y.; Pham, H.; Tan, Y.B.; Zhou, H.L.; McClements, D.J. Investigation of protein denaturation and textural changes of atlantic salmon (Salmo salar) during simulated cooking. Food Biophys. 2021, 16, 512–519. [Google Scholar]
- Pematilleke, N.; Kaur, M.; Adhikari, B.; Torley, P.J. Relationship between instrumental and sensory texture profile of beef semitendinosus muscles with different textures. J. Texture Stud. 2022, 53, 232–241. [Google Scholar]
- Xiong, Q.; Zhang, M.H.; Wang, T.; Wang, D.Y.; Sun, C.; Bian, H.; Li, P.P.; Zou, Y.; Xu, W.M. Lipid oxidation induced by heating in chicken meat and the relationship with oxidants and antioxidant enzymes activities. Poult. Sci. 2020, 99, 1761–1767. [Google Scholar]
- Roldan, M.; Antequera, T.; Armenteros, M.; Ruiz, J. Effect of different temperature–time combinations on lipid and protein oxidation of sous-vide cooked lamb loins. Food Chem. 2014, 149, 129–136. [Google Scholar]
- Ortuño, J.; Mateo, L.; Rodríguez-Estrada, M.T.; Bañón, S. Effects of sous-vide vs. grilling methods on lamb meat color and lipid stability during cooking and heated display. Meat Sci. 2021, 171, 108287. [Google Scholar]
- Herrero, A.M. Raman spectroscopy for monitoring protein structure in muscle food systems. Crit. Rev. Food Sci. Nutr. 2008, 48, 512–523. [Google Scholar]
- Kang, Z.L.; Wang, P.; Xu, X.L. Effect of beating processing, as a means of reducing salt content in frankfurters: A physico-chemical and Raman spectroscopic study. Meat Sci. 2014, 98, 171–177. [Google Scholar]
- Cheng, H.; Mei, J.; Xie, J. Analysis of key volatile compounds and quality properties of tilapia (Oreochromis mossambicus) fillets during cold storage: Based on thermal desorption coupled with gas chromatography-mass spectrometry (TD–GC–MS). LWT Food Sci. Technol. 2023, 184, 115051. [Google Scholar]
- Wang, Y.Q.; Chen, Q.; Xiang, H.; Sun-Waterhouse, D.X.; Chen, S.J.; Zhao, Y.Q.; Li, L.H.; Wu, Y.Y. Insights into microbiota community dynamics and flavor development mechanism during golden pomfret (Trachinotus ovatus) fermentation based on single-molecule real-time sequencing and molecular networking analysis. Food Sci. Hum. Wellness 2024, 13, 101–114. [Google Scholar]
- Yang, Y.Q.; Qian, M.C.; Deng, Y.L.; Yuan, H.B.; Jiang, Y.W. Insight into aroma dynamic changes during the whole manufacturing process of chestnut-like aroma green tea by combining GC–E–Nose, GC–IMS, and GC × GC–TOFMS. Food Chem. 2022, 387, 132813. [Google Scholar]
- Zhang, D.N.; Ayed, C.; Fisk, I.D.; Liu, Y. Effect of cooking processes on tilapia aroma and potential umami perception. Food Sci. Hum. Wellness 2023, 12, 35–44. [Google Scholar]
- Luo, X.Y.; Xiao, S.T.; Ruan, Q.F.; Gao, Q.; An, Y.Q.; Hu, Y.; Xiong, S.B. Differences in flavor characteristics of frozen surimi products reheated by microwave, water boiling, steaming, and frying. Food Chem. 2022, 372, 131260. [Google Scholar]
- AOAC. Official Methods of Analysis of AOAC International, 18th ed.; Association of Official Analytical Chemists: Rockville, MD, USA, 2011. [Google Scholar]
- Jiang, Q.X.; Han, J.W.; Gao, P.; Yu, L.X.; Xu, Y.S.; Xia, W.S. Effect of heating temperature and duration on the texture and protein composition of Bighead Carp (Aristichthys nobilis) muscle. Int. J. Food Prop. 2018, 21, 2110–2120. [Google Scholar]
- Wang, X.W.; Wang, X.J.; Muhoza, B.; Feng, T.T.; Xia, S.Q.; Zhang, X.M. Microwave combined with conduction heating effects on the tenderness, water distribution, and microstructure of pork belly. Innov. Food Sci. Emerg. Technol. 2020, 62, 102344. [Google Scholar]
- Zhou, X.; Chong, Y.; Ding, Y.; Gu, S.; Liu, L. Determination of the effects of different washing processes on aroma characteristics in silver carp mince by MMSE–GC–MS, e-nose and sensory evaluation. Food Chem. 2016, 207, 205–213. [Google Scholar]
- Zhou, H.Y.; Hu, Z.W.; Liu, Y.M.; Xiong, S.B. Flavor and sensory profile of Chinese traditional fish noodles produced by different silver carp (Hypophthalmichthys molitrix) mince ingredients. Food Chem. X 2023, 20, 100977. [Google Scholar]






Disclaimer/Publisher’s Note: The statements, opinions and data contained in all publications are solely those of the individual author(s) and contributor(s) and not of MDPI and/or the editor(s). MDPI and/or the editor(s) disclaim responsibility for any injury to people or property resulting from any ideas, methods, instructions or products referred to in the content. |
© 2023 by the authors. Licensee MDPI, Basel, Switzerland. This article is an open access article distributed under the terms and conditions of the Creative Commons Attribution (CC BY) license (https://creativecommons.org/licenses/by/4.0/).
Share and Cite
Yang, L.; Li, Z.; Xie, T.; Feng, J.; Xu, X.; Zhao, Y.; Gao, X. Effects of Sous-Vide on Quality, Structure and Flavor Characteristics of Tilapia Fillets. Molecules 2023, 28, 8075. https://doi.org/10.3390/molecules28248075
Yang L, Li Z, Xie T, Feng J, Xu X, Zhao Y, Gao X. Effects of Sous-Vide on Quality, Structure and Flavor Characteristics of Tilapia Fillets. Molecules. 2023; 28(24):8075. https://doi.org/10.3390/molecules28248075
Chicago/Turabian StyleYang, Luqian, Zhaoyong Li, Tianxiang Xie, Jun Feng, Xinxing Xu, Yuanhui Zhao, and Xin Gao. 2023. "Effects of Sous-Vide on Quality, Structure and Flavor Characteristics of Tilapia Fillets" Molecules 28, no. 24: 8075. https://doi.org/10.3390/molecules28248075
APA StyleYang, L., Li, Z., Xie, T., Feng, J., Xu, X., Zhao, Y., & Gao, X. (2023). Effects of Sous-Vide on Quality, Structure and Flavor Characteristics of Tilapia Fillets. Molecules, 28(24), 8075. https://doi.org/10.3390/molecules28248075

