Annona cherimola Seed Extracts Trigger an Early Apoptosis Response and Selective Anticlonogenic Activity against the Human Gastric Carcinoma Cell Line SNU-1
Abstract
1. Introduction
2. Results and Discussions
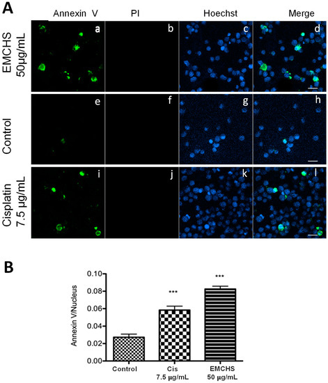
2.1. EMCHS Induces Apoptotic Cell Death in SNU-1
2.2. EMCHS Extract Decreased Anchored Growth Independent Capacity of the Tumorigenic Gastric Cells SNU-1
2.3. The EMCHS Extract Contains Acetogenins and Several Types of Fatty Acids
3. Materials and Methods
3.1. Sample Preparation
3.2. Ethanol Extract by Maceration from A. cherimola Seeds
3.3. Cell Culture
3.4. Apoptosis Assay: Annexin-V/Hoechst/PI
3.5. Anchored Growth Independent Assay
3.6. Analysis of EMCHS Extract by UHPLC-MS/MS
3.7. Identification of Fatty Acids by GC-FID
3.8. Statistical Analysis
4. Conclusions
Supplementary Materials
Author Contributions
Funding
Institutional Review Board Statement
Informed Consent Statement
Data Availability Statement
Acknowledgments
Conflicts of Interest
Sample Availability
References
- Bray, F.; Ferlay, J.; Soerjomataram, I.; Siegel, R.L.; Torre, L.A.; Jemal, A. Global Cancer Statistics 2018: GLOBOCAN Estimates of Incidence and Mortality Worldwide for 36 Cancers in 185 Countries. CA Cancer J. Clin. 2018, 68, 394–424. [Google Scholar] [CrossRef] [PubMed]
- Wang, Y.; Cheng, X.; Chen, Z.; Ni, Y.; Xu, Z.; Sun, J.; Lv, H. Huaier N-Butanol Extract Suppresses Proliferation and Metastasis of Gastric Cancer via c-Myc-Bmi1 Axis. Sci. Rep. 2019, 9, 447. [Google Scholar] [CrossRef]
- Rady, I.; Bloch, M.B.; Chamcheu, R.N.; Banang-, S.; Anwar, R.; Mohamed, H.; Babatunde, A.S.; Kuiate, J.; Noubissi, F.K.; El Sayed, K.A.; et al. Anti-Cancer Properties of Graviola (Annona muricata): A Comprehensive Mechanistic Review. Oxid. Med. Cell. Longev. 2018, 2018, 1826170. [Google Scholar] [CrossRef]
- Song, Z.; Wu, Y.; Yang, J.; Yang, D.; Fang, X. Progress in the treatment of advanced gastric cancer. Tumour Biol. 2017, 39, 1010428317714626. [Google Scholar] [CrossRef] [PubMed]
- Florea, A.M.; Büsselberg, D. Cisplatin as an Anti-Tumor Drug: Cellular Mechanisms of Activity, Drug Resistance and Induced Side Effects. Cancers 2011, 3, 1351–1371. [Google Scholar] [CrossRef] [PubMed]
- Haykal, T.; Younes, M.; El Khoury, M.; Ammoury, C.; Tannous, S.; Hodroj, M.H.; Sarkis, R.; Gasilova, N.; Menin, L.; Rizk, S. The Pro-Apoptotic Properties of a Phytonutrient Rich Infusion of A. cherimola Leaf Extract on AML Cells. Biomed. Pharmacother. 2021, 140, 111592. [Google Scholar] [CrossRef] [PubMed]
- Kim, D.H.; Son, J.K.; Woo, M.H. Annomocherin, Annonacin and Annomontacin: A Novel and Two Known Bioactive Mono-Tetrahydrofuran Annonaceous acetogenins from Annona cherimolia Seeds. Arch. Pharmacal Res. 2001, 24, 300–306. [Google Scholar] [CrossRef] [PubMed]
- Macuer-Guzmán, J.; Bernal, G.; Jamett-Díaz, F.; Ramírez-Rivera, S.; Ibáñez, C. Selective and Apoptotic Action of Ethanol Extract of Annona Cherimola Seeds against Human Stomach Gastric Adenocarcinoma Cell Line AGS. Plant Foods Hum. Nutr. 2019, 74, 322–327. [Google Scholar] [CrossRef] [PubMed]
- Torres, M.P.; Rachagani, S.; Purohit, V.; Pandey, P.; Suhasini, J.; Moore, E.D.; Johansson, S.L.; Singh, P.K.; Ganti5, A.K.; Batra, S.K. Graviola: A Novel Promising Natural-Derived Drug That Inhibits Tumorigenicity and Metastasis of Pancreatic Cancer Cells In Vitro and In Vivo through Altering Cell Metabolism. NIH Public Access 2013, 323, 29–40. [Google Scholar] [CrossRef] [PubMed]
- Chamcheu, J.C.; Rady, I.; Chamcheu, R.C.N.; Siddique, A.B.; Bloch, M.B.; Mbeumi, S.B.; Babatunde, A.S.; Uddin, M.B.; Noubissi, F.K.; Jurutka, P.W.; et al. Graviola (Annona muricata) Exerts Anti-Proliferative, Anti-Clonogenic and pro-Apoptotic Effects in Human Non-Melanoma Skin Cancer UW-BCC1 and A431 Cells In Vitro: Involvement of Hedgehog Signaling. Int. J. Mol. Sci. 2018, 19, 1791. [Google Scholar] [CrossRef] [PubMed]
- Barrachina, I.; Neske, A.; Granell, S.; Bermejo, A.; Chahboune, N.; El Aouad, N.; Alvarez, O.; Bardon, A.; Zafra-Polo, M.C. Tucumanin, a β-Hydroxy-γ-Lactone Bistetrahydrofuranic Acetogenin from Annona cherimolia, Is a Potent Inhibitor of Mitochondrial Complex I. Planta Med. 2004, 70, 866–868. [Google Scholar] [CrossRef] [PubMed][Green Version]
- Behl, S.; Inbanathan, A.; Sundaram, M.K.; Hussain, A. Plants of the Genus Annona: Source of Potential Anti-Cancer Therapeutics. In Functional Foods and Nutraceuticals in Metabolic and Non-Communicable Diseases; Academic Press: Cambridge, MA, USA, 2022; pp. 741–753. [Google Scholar] [CrossRef]
- Fang, X.; Shao, L.; Zhang, H.; Wang, S. CHMIS-C: A Comprehensive Herbal Medicine Information System for Cancer. J. Med. Chem. 2005, 48, 1481–1488. [Google Scholar] [CrossRef] [PubMed]
- Menendez, J.A.; Vellon, L.; Colomer, R.; Lupu, R. Oleic Acid, the Main Monounsaturated Fatty Acid of Olive Oil, Suppresses Her-2/Neu (Erb B-2) Expression and Synergistically Enhances the Growth Inhibitory Effects of Trastuzumab (Herceptin™) in Breast Cancer Cells with Her-2/Neu Oncogene Amplification. Ann. Oncol. 2005, 16, 359–371. [Google Scholar] [CrossRef] [PubMed]
- Giovagnoli-Vicuña, C.; Briones-Labarca, V.; Bernal, G.; de la Fuente-Ortega, E.; Macuer, J. Ultrasound and High Hydrostatic Pressure Extractions on Antioxidant Capacity, Antiproliferative and Apoptosis Effects in Gastric Cancer Cells by Lemon Extract Treatment. Nat. Prod. Res. 2022, 36, 4476–4480. [Google Scholar] [CrossRef] [PubMed]



| Name | Retention Time (min) | Molecular Formula | m/z Experimental [M + Na]+ | m/z Theoretical [M + Na]+ | Error (ppm) | Fragment Ions |
|---|---|---|---|---|---|---|
| Annonacinone | 6.55 | C35H62O7 | 617.4380 | 617.4387 | −1.13 | 505.3857 [M + Na − 112]+ |
| Annonacin | 6.73 | C35H64O7 | 619.4538 | 619.4544 | −0.96 | 507.4019 [M + Na − 112]+ |
| Fatty Acids Found in EMCHS Extract | Peak Number (Chromatogram Figure 3) | Molecular Formula | Reported Anticancer Activity | References |
|---|---|---|---|---|
| Lauric acid | 1 | C12H24O2 | not | - |
| Myristic acid | 2 | C14H28O2 | not | - |
| Palmitic acid | 3 | C16H32O2 | not | - |
| Stearic acid | 4 | C18H36O2 | not | - |
| Elaidic acid | 5 | C18H34O2 | not | - |
| Oleic acid | 5 | C18H34O2 | yes, GI50 = 10 µM | [13] |
| Linoleic acid | 6 | C18H32O2 | not | - |
| Linolenic acid | 7 | C18H30O2 | not | - |
Disclaimer/Publisher’s Note: The statements, opinions and data contained in all publications are solely those of the individual author(s) and contributor(s) and not of MDPI and/or the editor(s). MDPI and/or the editor(s) disclaim responsibility for any injury to people or property resulting from any ideas, methods, instructions or products referred to in the content. |
© 2023 by the authors. Licensee MDPI, Basel, Switzerland. This article is an open access article distributed under the terms and conditions of the Creative Commons Attribution (CC BY) license (https://creativecommons.org/licenses/by/4.0/).
Share and Cite
Macuer-Guzmán, J.; Giovagnoli-Vicuña, C.; Bernal, G.; Lobos-González, L.; de la Fuente-Ortega, E.; Araya-Castillo, M.; Ibáñez, C. Annona cherimola Seed Extracts Trigger an Early Apoptosis Response and Selective Anticlonogenic Activity against the Human Gastric Carcinoma Cell Line SNU-1. Molecules 2023, 28, 6906. https://doi.org/10.3390/molecules28196906
Macuer-Guzmán J, Giovagnoli-Vicuña C, Bernal G, Lobos-González L, de la Fuente-Ortega E, Araya-Castillo M, Ibáñez C. Annona cherimola Seed Extracts Trigger an Early Apoptosis Response and Selective Anticlonogenic Activity against the Human Gastric Carcinoma Cell Line SNU-1. Molecules. 2023; 28(19):6906. https://doi.org/10.3390/molecules28196906
Chicago/Turabian StyleMacuer-Guzmán, Johan, Claudia Giovagnoli-Vicuña, Giuliano Bernal, Lorena Lobos-González, Erwin de la Fuente-Ortega, Michael Araya-Castillo, and Cristian Ibáñez. 2023. "Annona cherimola Seed Extracts Trigger an Early Apoptosis Response and Selective Anticlonogenic Activity against the Human Gastric Carcinoma Cell Line SNU-1" Molecules 28, no. 19: 6906. https://doi.org/10.3390/molecules28196906
APA StyleMacuer-Guzmán, J., Giovagnoli-Vicuña, C., Bernal, G., Lobos-González, L., de la Fuente-Ortega, E., Araya-Castillo, M., & Ibáñez, C. (2023). Annona cherimola Seed Extracts Trigger an Early Apoptosis Response and Selective Anticlonogenic Activity against the Human Gastric Carcinoma Cell Line SNU-1. Molecules, 28(19), 6906. https://doi.org/10.3390/molecules28196906

