Abstract
The halal status of meat products is an important factor being considered by many parties, especially Muslims. Analytical methods that have good specificity for the authentication of halal meat products are important as quality assurance to consumers. Metabolomic and lipidomic are two useful strategies in distinguishing halal and non-halal meat. Metabolomic and lipidomic analysis produce a large amount of data, thus chemometrics are needed to interpret and simplify the analytical data to ease understanding. This review explored the published literature indexed in PubMed, Scopus, and Google Scholar on the application of chemometrics as a tool in handling the large amount of data generated from metabolomic and lipidomic studies specifically in the halal authentication of meat products. The type of chemometric methods used is described and the efficiency of time in distinguishing the halal and non-halal meat products using chemometrics methods such as PCA, HCA, PLS-DA, and OPLS-DA is discussed.
1. Introduction
The halal status of meat products is an important factor being considered by many parties, especially Muslims. As meat is an essential source of high-quality protein, essential amino acids, vitamins, and minerals [1,2], the science and knowledge pertaining to halal food continues to expand in multiple directions over the years [3]. In general, the halal status of a meat product is determined by several factors; originating from halal meat (such as poultry, lamb, and beef) and the slaughter process is accomplished in accordance with the Sharia [4]. Non-halal meats, on the other hand, include those originated from pork, rats, and dogs, and non-halal compounds such as lard or pork fat. Authenticating the halal status of meat products is crucial and has to be performed using the correct analytical methods, especially since the analysis of products that have undergone extensive processing is rather challenging [5]. Indeed, a good and highly specific analytical method is needed to enable the detection and separation between halal and non-halal meat sources [6].
Among the methods that have good specificity and are applicable for this purpose are metabolomic and lipidomic analysis. Metabolomic is a method able to identify metabolites in small molecular sizes [7], while lipidomic is an analytical method that could identify lipids and sub lipids [8]. Metabolites and lipids are two types of compounds that are specific and unique to each animal species [9,10]. These two are able to identify metabolites (metabolomics) and lipid and sub lipids (lipidomic) from non-halal meat, meat that is sourced from non-Sharia slaughter processes, and non-halal components [11,12]. In both of these, a large amount of data is produced, so chemometrics are needed to simplify the data presentation [13].
Chemometrics are analytical methods that combine chemical and statistical data to visualize, group, and classify samples [14]. These methods can provide clear visualization for halal and non-halal products [15]. In halal meat products analysis, chemometrics can be the determinants of halal status, as they can be used to classify and separate halal from non-halal meat products [16].
This review will discuss the chemometrics methods that can be applied for metabolomic and lipidomic studies in the halal authentication of meat products. The information gathered and presented in this review will be useful to guide researchers involved in halal product authentication for effective data management and analysis to ensure accurate determination of halal status, specifically for meat-based products [17].
2. Halal Meat Products
Consuming halal meat products is an obligation for Muslims, but they are also accepted by non-Muslims [18]. Along with the increasing number of Muslims [19,20] and the high consumption of meat-based products [21], many parties have started to pay special attention to the authentication of the halal status of meat products sold or served to customers [22]. Consumer sensitivity has led to the expansion of the halal meat products market around the world [23]. This situation has pushed meat products producers to pay close attention to the quality of their meat products to ensure good market acceptance. With respect to the production of halal meat, there are several rules and regulations that need to be met by meat producers. Among others, according to the Sharia, slaughtering of feedstock animals must be performed in a suitable manner so as to prevent excessive pain to the slaughtered animals [24]. This practice gives the connotation that halal meat products are of good quality, clean, safe [25], and healthy for consumption [26,27]. In addition, the regulation of halal status is indeed important to assure the quality and standard of halal meat products [28]. This can be accomplished through an official certification and placement of an official logo on the products as a mean to provide security to consumers [28,29,30,31,32,33,34,35].
3. Chemometrics
Chemometrics is a science that combines chemistry with statistics to simplify data presentation [36,37,38]. The application of chemometrics in managing chemical-related data has been growing [39] due to its strength in data solving such as in metabolomic and lipidomic analyses [40,41]. It allows controlling the number of variables involved in the analysis [42,43] and providing accurate and significant results in a short time [44], besides having a good sensitivity and robustness [45]. There are two general types of chemometric methods, the unsupervised classifications and supervised classifications [46]. Unsupervised classifications include hierarchical clustering analysis (HCA) or clustering analysis. Supervised classifications, on the other hand, include linear discriminant analysis (LDA), support vector machine (SVM), partial least square discriminant analysis (PLS-DA), orthogonal projection to latent structure-discriminant analysis (OPLS-DA), counter propagation artificial neural networks (CP-ANNs), self-organizing maps (SOMs), and random forests (RF) [47]. Of the various chemometric methods, only a few are frequently applied to metabolomic and lipidomic analyses, such as PCA, clustering analysis, and LDA [48].
PCA is a statistical technique used to simplify a large amount of data without compromising the main information [49]. The use of PCA in metabolomic and lipidomic analyses is useful to manage LCMS data analysis, to enable the detection of compounds of interest, and to the detect the presence of meat from other animal species [50,51,52,53]. Cluster analysis is used to divide groups based on their equations [54,55]. In metabolomic or lipidomic analyses, this method is used to group samples based on predetermined metabolites or lipids [56], according to the statistical analysis conducted [57]. LDA, on the other hand, is able to distinguish different types of meat based on their metabolite or lipid profiles [58], such as differentiating between domestic pork species based on their lipid profiles [59].
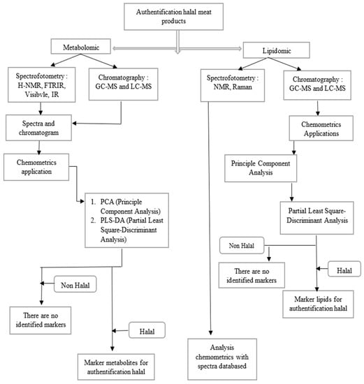
The application of chemometrics to metabolomic and lipidomic analyses can be used to focus on the preprocessing and variable selection methods [60]. A detailed examination of preprocessing methods for a given data set is critical as these methods can also remove relevant chemical information. Therefore, the search for the best preprocessing method is vital, considering its impact on the subsequently performed data analysis and its outcome. These preprocessing methods can be employed to either remove noise contributions, replace missing values, interpret or remove baselines, or even a combination of these targets [61,62,63]. Variable selection methods, on the other hand, can guide the choice of method in practical data analysis [64]. Variable selection methods, such as variable important projection (VIP), selectivity ratio (SR), and significance multivariate correlation (sMC), were also applied to select the most effective wavelengths in the analysis of metabolomic and lipidomic studies using spectroscopy [65]. Figure 1 illustrated the different chemometric applications for metabolomic and lipidomic analysis.
Figure 1.
Chemometric applications in metabolomic and lipidomic studies.
4. Chemometrics Applications in Metabolomic Studies for Halal Authentication of Meat Products
Metabolomic analysis is the study of metabolites with small molecular weight (˂15,000 Da), which are usually the end products of cellular metabolism [66,67,68,69,70,71]. Metabolomics have the ability to analyze comprehensively the overall metabolites contained in meat and meat products, including mixes of non-halal meat, oil, or other non-halal compounds, and differentiating the meat that has or has not undergone a Sharia-compliant slaughter process [72,73]. In the case of mixing meat in meat products, it is difficult to distinguish the type of meat contained in the product. The difference in the metabolites between various meat samples can be used as a reference to overcome this problem, so the metabolomic approach may help to solve this issue. To analyze metabolomic data, chemometric methods will hence be used [74].
Chemometric analysis is used to design, process, visualize, explore, and analyze metabolomic data [75]. The most common data analysis method employed in authenticating halal in meat products using chemometrics is multivariate analysis [76]. Multivariate analysis in metabolomics is useful in the analysis of data that contain complex variables in the authentication of halal meat products [77]. The popular methods include PCA, PLS-DA, and OPLS-DA, which are capable of distinguishing, grouping, and classifying meats such as pork, chicken, and beef [78]. PCA is the most widely used method in which it reduces the number of metabolites to the main metabolite to determine the halalness of the product [79]. From LC-MS results, PCA could detect other animal species in a sample [80]. Classification is a part of multivariate analysis that could distinguish halal and non-halal meat products through the PLS-DA method. PLS-DA could analyze highly collinear and noisy data [81] especially if the number of variables exceeds the number of samples [82]. Among the reported applications of PLS-DA in metabolomic analysis was the authentication of halal chicken meat according to the method of slaughter. FTIR spectrum showed slightly different metabolite fingerprints of the two meats. This was confirmed due to the presence of different metabolites in the NS (neck slaughtering) and NP (neck pocking) chicken meat, which was further validated by differences in the GC-MS and UHPLC-TOF-MS data following PCA and PLS-DA analysis. In comparison to NP, NS chicken meat is rich in metabolites with health benefits, including N-3-polyunsaturated fatty acids (PUFA), triglycerides (TG), cytidine, and uridine. In addition, NS chicken meat also contains significantly lower concentrations of free amino acids [83].
OPLS-DA is another fast, simple, and efficient multivariate analysis method. It was applied to the screening of beef specific quantitative peptides based on liquid chromatography tandem mass spectrometry (LC-MS/MS). The OPLS-DA model was created to select species-specific peptides that contribute significantly to classification. Peptides with statistical significance were selected based on significant variables in the projected value (VIP) and the univariate P value. After a statistical process workflow, three specific quantitative peptides were identified using homemade products with different beef contents. The quantitative results were then applied to commercial beef products that confirmed the high sensitivity, specificity, and repeatability of the developed method. The results of this study proved the integration of LC-MS/MS combined with OPLS-DA as an efficient method for screening certain quantitative peptides and authenticating halal meat products with selected peptides as markers.
Ali et al. [84] investigated that score plots obtained from PCA supported to elucidate the differences and similarities between the metabolic profiles of halal and non-halal chickens. A similarity map obtained by applying PCA to the UHPLC-TOF-MS spectra showed that PC1 and PC2 accounted for 65.8% of the total variance. Furthermore, classification of metabolite profiles of halal and non-halal chickens showed that PC1 and PC2, respectively, predicted for 44.6% and 21.2% of the total variance. In this study, PLS-DA is used to distinguish between halal and non-halal chickens. PLS-DA can predict metabolites that determine broiler health based on the slaughtering technique. The result showed that non-halal chicken had higher concentration of inosine and histidine while halal chicken showed higher concentration of hypoxanthine. Table 1 summarized the literature on the application of chemometric methods in metabolomic analysis for the halal authentication of meat products.
Table 1.
Chemometric applications in metabolomic analysis for halal authentication of meat products.
5. Chemometrics Applications in Lipidomic Analysis for Halal Authentication of Meat Products
Lipidomic is a strategy that describes comprehensive lipid profiling [91]. Lipid is one of the most important organic compounds in living organisms, whereby it functions as cell membrane defense, energy storage, and signaling molecule [92]. Lipid is also species-specific, so that these differences in lipid profiles can be used for meat authentication [93]. In lipidomic analysis, both lipid and sub lipid can be detected, which has made it an attractive approach to authenticate halal meat products [94]. As an example, lipidomic analysis is able to distinguish halal and non-halal oil in a mix, based on the analysis of the lipid and sub lipid profiles, and to detect the presence of mixed meats and non-halal oils in meat products based on their lipid profiles [95,96]. The lipidomic method is able to distinguish between halal and non-halal meat fatty acids. For example, when there is a mixing of halal and non-halal oils, it is difficult to distinguish between the two so that the lipid and sub lipid profiles of the oils can be a determinant. Therefore, a lipidomic approach can solve this. In lipidomic analysis, a chemometric method is needed, namely multivariate analysis, to interpret the data obtained from spectra and chromatograms [97].
Multivariate analyses that are often applied to lipidomic analysis for the halal authentication of meat products are PCA, HCA, and PLS-DA [98]. PCA has the advantage of reducing data practically and being able to identify large variables [99]. In halal authentication using the lipidomic method, hundreds of lipid compounds will be detected in the LC-MS chromatogram with several replications, and PCA will be able to reduce them to the main lipids contained in the sample based on the equations generated in the chromatogram area. PCA score plots can explain the differences between halal and non-halal meat based on lipid compounds [100]. HCA, or cluster analysis, is used to group samples based on equations. HCA is able to classify halal and non-halal meat products based on the similarities between their lipid compounds [101], whilst discriminant analysis such as PLS-DA will distinguish the components present in the samples [102,103]. Combination of more than one chemometric method is commonly used in lipidomic studies to ensure accurate analysis and data interpretation [104]. Figure 2 is a summarized data presentation of a lipidomic analysis. Table 2 summarized the literature on the application of chemometrics in lipidomic analysis for the halal authentication of meat products.
Figure 2.
Data presentation of lipidomic study.
Table 2.
Chemometric applications in lipidomic studies for halal authentication of meat products.
For the halal authentication of meat products using lipidomic information, quite a lot of data are produced, so that the chemometrics methods used are not only single but also in combination to present information that is easier to understand [108]. PCA is a chemometric method that is most often combined with HCA or PLS-DA. This is accomplished to convey conclusions in the lipidomic analysis for the halal authentication of meat products. The first conclusion in this analysis is that the lipid or sub lipid component is the determinant of halalness, and this can be obtained with PCA and PLS-DA analysis [109]. The second conclusion in this analysis is which samples are included in the halal and non-halal groups, which can be obtained with PCA and HCA analyses [110]. The use of chemometric methods in lipidomic analysis is able to provide valid conclusions even though the data analyzed are very large.
Trivedi et al. [107] performed a lipidomic analysis for the halal authentication of meat products, in which it was reported that PCA could be used to differentiate sham beef and pork at various concentrations. PCA from GC-MS data showed a clear gradient profile of increased amount of pork adulteration in the beef samples. This indicates that these data could provide quantitative information, as PC1 typically accounts for 50% in the four PCA score plots. In this report, PLS-DA analysis was also carried out which was able to explain the types of significant fat found in a mixture of beef and pork, including TG (16:0/15:0/18:4), Cer (d18:1/24:1), CE (22:5), and TG (16:0/15:0/18:4) [107]. Taylan et al. (2020) showed that, as evidenced from the HCA dendrogram, butter fat samples (n = 3) were clearly distinguished from adulterated and lard fat samples. Additionally, lard fat samples were distinguished from butter fat and adulterated samples in the left arm of the HCA dendrogram. A well-separated cluster with a high heterogeneity score of 400 was observed. The examined samples were grouped into two His grades, primarily numbered ‘1’ and ‘2’. Arms numbered ‘1’ were split into two clusters. These subclusters were numbered ‘3’ and ‘4’. Adult samples with the highest foreign body contamination rate (40%) were clustered separately on the arm numbered ‘3’. Therefore, butterfat was clustered separately from lard and adulterated samples with different lard content (3%, 5%, 10%, 20%, and 40% w/w). It can be interpreted from the HCA dendrogram that butterfat can be distinguished from lard and adulterated samples with high-quality visualization of interrelationships between clusters and subclusters [105]. Figure 3 provides a summary of the applications of chemometrics in metabolomic and lipidomic studies for the halal authentication of meat products.
Figure 3.
Chemometrics applications in metabolomic and lipidomic studies for halal authentication in meat products.
6. Methods
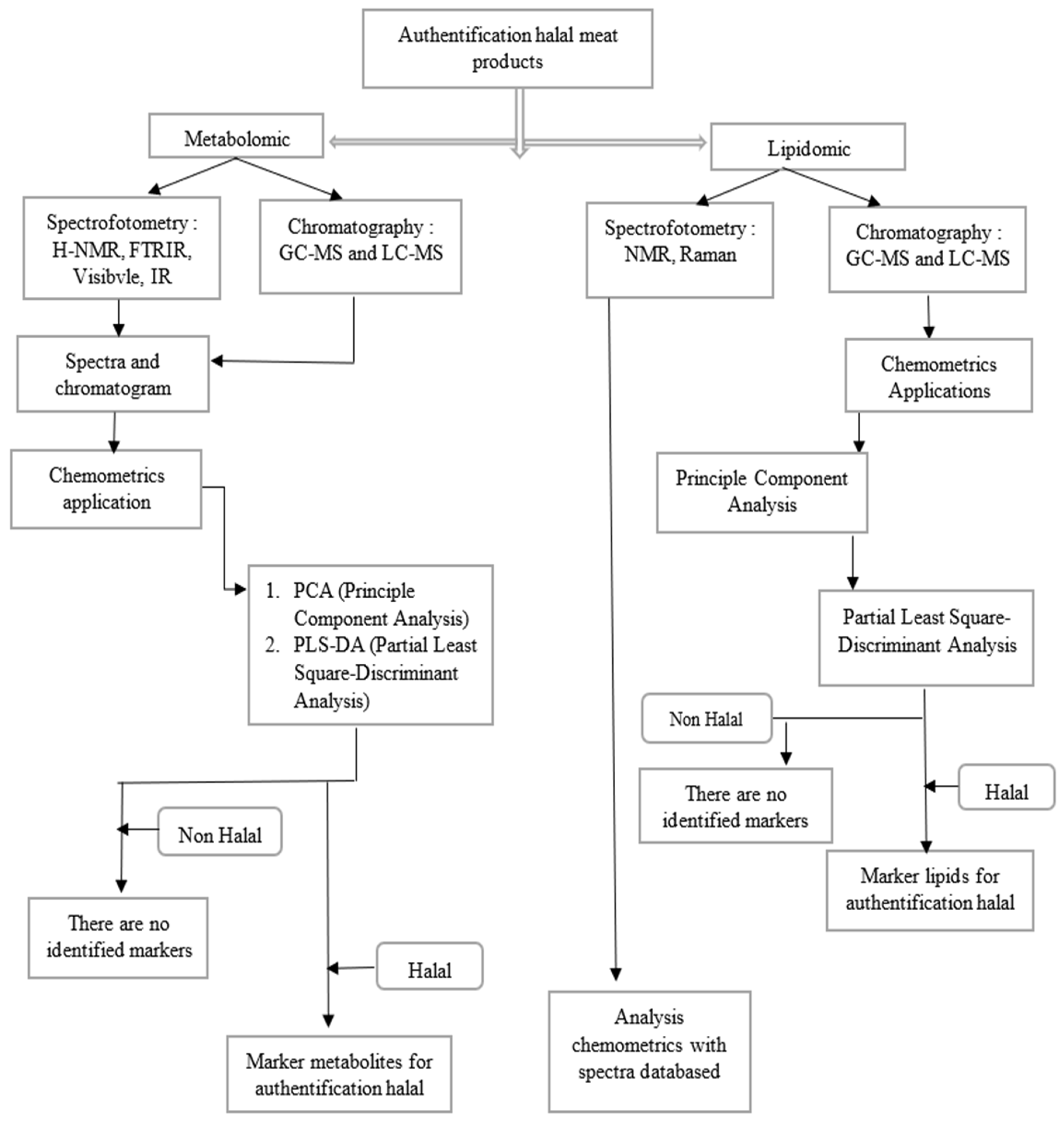
PubMed, Scopus, and Google Scholar databases were searched with the following “chemometrics”, “metabolomic” or “lipidomic”, “halal” or “non-halal”, and “meat products”. The relevance of the articles obtained with the reviewed topic were then determined. The number of articles that matched the keywords was 278 for the range 2012 to 2022, but 110 articles were used. This is because some did not use chemometric analysis in the manuscript, as well as lipidomic or metabolomic analysis instead of meat. The flowchart of the methodology is shown in Figure 4.
Figure 4.
Flowchart of methodology.
7. Conclusions and Future Perspective
Metabolomic and lipidomic methods are strategies that are specific in analyzing the presence of metabolites and lipids in living organisms. As metabolites and lipids are species-specific, they are highly suitable as markers to authenticate the halal status of meat products. They can also be used to determine whether a meat product is obtained through the Sharia-compliant slaughtering process or is mixed with non-halal materials. During metabolomic and lipidomic analyses, large amounts of data will be generated and thus a strong data analysis approach, such as a chemometric method, is necessary to interpret and present the data in a simplified and understandable manner. Among the frequently used chemometric methods employed in metabolomic and lipidomic studies are PCA, HCA, PLS-DA, and OPLS-DA, which are accurate, fast, and robust in processing data. The current available literature has described the ability of these chemometric methods to analyze, distinguish, and classify data presentation of halal and non-halal meat products using metabolomic and lipidomic analysis.
Author Contributions
Conceptualization, V.M. and M.M.; methodology, I.M. and M.M.; validation, M.M., P.W.H. and A.M.G.; formal analysis, V.M. and P.W.H.; investigation, V.M.; resources, M.M.; data curation, V.M. and I.M.; writing—original draft preparation, V.M., P.W.H. and I.M.; writing—review and editing, M.M. and A.M.G.; visualization, V.M.; supervision, M.M. and I.M.; project administration, M.M.; funding acquisition, P.W.H. All authors have read and agreed to the published version of the manuscript.
Funding
This study was funded by Universitas Padjadjaran, Indonesia under the Internal Funding of Universitas Padjadjaran (Funding RPLK, No. 2203/UN6.3.1/PT.00/2022).
Institutional Review Board Statement
Not applicable.
Informed Consent Statement
Not applicable.
Data Availability Statement
The data presented in this study are available on request from the corresponding author.
Conflicts of Interest
The authors declare no conflict of interest.
References
- Nakyinsige, K.; Man, Y.B.C.; Sazili, A.Q. Halal Authenticity Issues in Meat and Meat Products. Meat Sci. 2012, 91, 207–214. [Google Scholar] [CrossRef]
- Hossain, M.A.M.; Uddin, S.M.K.; Sultana, S.; Wahab, Y.A.; Sagadevan, S.; Johan, M.R.; Ali, M.E. Authentication of Halal and Kosher Meat and Meat Products: Analytical Approaches, Current Progresses and Future Prospects. Crit. Rev. Food Sci. Nutr. 2022, 62, 285–310. [Google Scholar] [CrossRef] [PubMed]
- Martuscelli, M.; Serio, A.; Capezio, O.; Mastrocola, D. Safety, Quality and Analytical Authentication of Ḥalāl Meat Products, with Particular Emphasis on Salami: A Review. Foods 2020, 9, 1111. [Google Scholar] [CrossRef] [PubMed]
- Farouk, M.M.; Al-Mazeedi, H.M.; Sabow, A.B.; Bekhit, A.E.D.; Adeyemi, K.D.; Sazili, A.Q.; Ghani, A. Halal and Kosher Slaughter Methods and Meat Quality: A Review. Meat Sci. 2014, 98, 505–519. [Google Scholar] [CrossRef] [PubMed]
- Amir, S.H.; Yuswan, M.H.; Aizat, W.M.; Mansor, M.K.; Desa, M.N.M.; Yusof, Y.A.; Song, L.K.; Mustafa, S. Comparative Database Search Engine Analysis on Massive Tandem Mass Spectra of Pork-Based Food Products for Halal Proteomics. J. Proteom. 2021, 241, 104240. [Google Scholar] [CrossRef] [PubMed]
- Alikord, M.; Keramat, J.; Kadivar, M.; Momtaz, H.; Eshtiaghi, M.N.; Homayouni-Rad, A. Multiplex-PCR As a Rapid and Sensitive Method for Identification of Meat Species in Halal-Meat Products. Recent Pat. Food. Nutr. Agric. 2017, 8, 175–182. [Google Scholar] [CrossRef]
- Lou, X.; Zhai, D.; Yang, H. Changes of Metabolite Profiles of Fish Models Inoculated with Shewanella Baltica during Spoilage. Food Control 2021, 123, 107697. [Google Scholar] [CrossRef]
- Chen, H.; Wei, F.; Dong, X.; Xiang, J.; Quek, S.; Wang, X. Lipidomics in Food Science. Curr. Opin. Food Sci. 2017, 16, 80–87. [Google Scholar] [CrossRef]
- Bo, Y.; Feng, J.; Xu, J.J.; Huang, Y.; Cai, H.; Cui, X.; Dong, J.; Ding, S.; Chen, Z. High-Resolution Pure Shift NMR Spectroscopy Offers Better Metabolite Discrimination in Food Quality Analysis. Food Res. Int. 2019, 125, 108574. [Google Scholar] [CrossRef]
- Lin, W.J.; Shen, P.C.; Liu, H.C.; Cho, Y.C.; Hsu, M.K.; Lin, I.C.; Chen, F.H.; Yang, J.C.; Ma, W.L.; Cheng, W.C. LipidSig: A Web-Based Tool for Lipidomic Data Analysis. Nucleic Acids Res. 2021, 49, W336–W345. [Google Scholar] [CrossRef]
- Sethi, S.; Brietzke, E. Recent Advances in Lipidomics: Analytical and Clinical Perspectives. Prostaglandins Other Lipid Mediat. 2017, 128–129, 8–16. [Google Scholar] [CrossRef] [PubMed]
- Harlina, P.W.; Maritha, V.; Musfiroh, I.; Huda, S.; Sukri, N.; Muchtaridi, M. Possibilities of Liquid Chromatography Mass Spectrometry (LC-MS)-Based Metabolomics and Lipidomics in the Authentication of Meat Products: A Mini Review. Food Sci. Anim. Resour. 2022, 42, 744–761. [Google Scholar] [CrossRef] [PubMed]
- Rohman, A.; Ghazali, M.A.I.B.; Windarsih, A.; Irnawati; Riyanto, S.; Yusof, F.M.; Mustafa, S. Comprehensive Review on Application of FTIR Spectroscopy Coupled with Chemometrics for Authentication Analysis of Fats and Oils in the Food Products. Molecules 2020, 25, 5485. [Google Scholar] [CrossRef] [PubMed]
- Pavlidis, D.E.; Mallouchos, A.; Ercolini, D.; Panagou, E.Z.; Nychas, G.J.E. A Volatilomics Approach for Off-Line Discrimination of Minced Beef and Pork Meat and Their Admixture Using HS-SPME GC/MS in Tandem with Multivariate Data Analysis. Meat Sci. 2019, 151, 43–53. [Google Scholar] [CrossRef] [PubMed]
- Nurani, L.H.; Riswanto, F.D.O.; Windarsih, A.; Edityaningrum, C.A.; Guntarti, A.; Rohman, A. Use of chromatographic-based techniques and chemometrics for halal authentication of food products: A review. Int. J. Food Prop. 2022, 25, 1399–1416. [Google Scholar] [CrossRef]
- Xu, L.; Cai, C.B.; Cui, H.F.; Ye, Z.H.; Yu, X.P. Rapid Discrimination of Pork in Halal and Non-Halal Chinese Ham Sausages by Fourier Transform Infrared (FTIR) Spectroscopy and Chemometrics. Meat Sci. 2012, 92, 506–510. [Google Scholar] [CrossRef]
- Granato, D.; Putnik, P.; Kovačević, D.B.; Santos, J.S.; Calado, V.; Rocha, R.S.; Da Cruz, A.G.; Jarvis, B.; Rodionova, O.Y.; Pomerantsev, A. Trends in Chemometrics: Food Authentication, Microbiology, and Effects of Processing. Compr. Rev. Food Sci. Food Saf. 2018, 17, 663–677. [Google Scholar] [CrossRef]
- Sohaib, M.; Jamil, F. An Insight of Meat Industry in Pakistan with Special Reference to Halal Meat: A Comprehensive Review. Korean J. Food Sci. Anim. Resour. 2017, 37, 329. [Google Scholar] [CrossRef]
- Khan, M.I.; Haleem, A.; Khan, S. Defining Halal Supply Chain Management. Supply Chain Forum: Int. J. 2018, 19, 122–131. [Google Scholar] [CrossRef]
- Suzana Jaafar, H.; Faisol, N.; Abd Rahman, F.; Muhammad, A. Halal Logistics Versus Halal Supply Chain: A Preliminary Insight. Contemp. Issues Dev. Glob. Halal Ind. 2016, 579–588. [Google Scholar] [CrossRef]
- Nurhayati, T.; Hendar, H. Personal Intrinsic Religiosity and Product Knowledge on Halal Product Purchase Intention: Role of Halal Product Awareness. J. Islam. Mark. 2020, 11, 603–620. [Google Scholar] [CrossRef]
- Verbeka, W.; Rutseart, P.; Bonne, K.; Vermeir, I. Credence quality coordination and consumer’s willigness-to-pay-for certified halal labelled meat. Meat Sci. 2013, 95, 790–797. [Google Scholar] [CrossRef] [PubMed]
- Izberk-Bilgin, E.; Nakata, C.C. A New Look at Faith-Based Marketing: The Global Halal Market. Bus. Horiz. 2016, 59, 285–292. [Google Scholar] [CrossRef]
- Aghwan, Z.A.; Bello, A.U.; Abubakar, A.A.; Imlan, J.C.; Sazili, A.Q. Efficient Halal Bleeding, Animal Handling, and Welfare: A Holistic Approach for Meat Quality. Meat Sci. 2016, 121, 420–428. [Google Scholar] [CrossRef] [PubMed]
- Anwar, M.K. The Urgency of Halal Assurance System for Product Reliability. Int. J. Islam. Bus. Econ. 2018, 2, 119–125. [Google Scholar] [CrossRef]
- Bonne, K.; Vermeir, I.; Verbeke, W. Impact of Religion on Halal Meat Consumption Decision Making in Belgium. J. Int. Food Agribus. Mark. 2009, 21, 5–26. [Google Scholar] [CrossRef]
- Bonne, K.; Verbeke, W. Religious Values Informing Halal Meat Production and the Control and Delivery of Halal Credence Quality. Agric. Hum. Values 2007, 25, 35–47. [Google Scholar] [CrossRef]
- Zaharah, T.; Rahimi Osman, M.; Normalina Omar, E. A Review of Regulatory Framework for Halal Meat Supply Chain: The Case of Halal Meat Based Food Products in Mala... Related Papers Halalan Toyyiban Supply Chain of t He Food Industry. J. Appl. Environ. Biol. Sci. 2016, 6, 14–21. [Google Scholar]
- Fuseini, A.; Hadley, P.; Knowles, T. Halal Food Marketing: An Evaluation of UK Halal Standards. J. Islam. Mark. 2020, 12, 977–991. [Google Scholar] [CrossRef]
- Denyingyhot, A.; Srinulgray, T.; Mahamad, P.; Ruangprach, A.; Sa-I, S.; Saerae, T.; Vesaratchavest, M.; Dahlan, W.; Keeratipibul, S. Modern On-Site Tool for Monitoring Contamination of Halal Meat with Products from Five Non-Halal Animals Using Multiplex Polymerase Chain Reaction Coupled with DNA Strip. Food Control 2022, 132, 108540. [Google Scholar] [CrossRef]
- Siddiqui, M.A.; Khir, M.H.M.; Witjaksono, G.; Ghumman, A.S.M.; Junaid, M.; Magsi, S.A.; Saboor, A. Multivariate Analysis Coupled with M-SVM Classification for Lard Adulteration Detection in Meat Mixtures of Beef, Lamb, and Chicken Using FTIR Spectroscopy. Foods 2021, 10, 2405. [Google Scholar] [CrossRef] [PubMed]
- Abdullah, F.A.A.; Borilova, G.; Steinhauserova, I. Halal Criteria Versus Conventional Slaughter Technology. Animals 2019, 9, 530. [Google Scholar] [CrossRef] [PubMed]
- Fuseini, A.; Knowles, T.G.; Hadley, P.J.; Wotton, S.B. Halal Stunning and Slaughter: Criteria for the Assessment of Dead Animals. Meat Sci. 2016, 119, 132–137. [Google Scholar] [CrossRef] [PubMed]
- Fuseini, A.; Wotton, S.B.; Knowles, T.G.; Hadley, P.J. Halal Meat Fraud and Safety Issues in the UK: A Review in the Context of the European Union. Food Ethics 2017, 1, 127–142. [Google Scholar] [CrossRef]
- Anam, J.; Sany Sanuri, B.M.M.; Ismail, B.L.O. Conceptualizing the Relation between Halal Logo, Perceived Product Quality and the Role of Consumer Knowledge. J. Islam. Mark. 2018, 9, 727–746. [Google Scholar] [CrossRef]
- Kumar, N.; Bansal, A.; Sarma, G.S.; Rawal, R.K. Chemometrics Tools Used in Analytical Chemistry: An Overview. Talanta 2014, 123, 186–199. [Google Scholar] [CrossRef]
- Kanginejad, A.; Mani-Varnosfaderani, A. Chemometrics Advances on the Challenges of the Gas Chromatography–Mass Spectrometry Metabolomics Data: A Review. J. Iran. Chem. Soc. 2018, 15, 2733–2745. [Google Scholar] [CrossRef]
- Rohman, A.; Windarsih, A. The Application of Molecular Spectroscopy in Combination with Chemometrics for Halal Authentication Analysis: A Review. Int. J. Mol. Sci. 2020, 21, 5155. [Google Scholar] [CrossRef]
- Martynko, E.; Kirsanov, D. Application of Chemometrics in Biosensing: A Brief Review. Biosensors 2020, 10, 100. [Google Scholar] [CrossRef]
- Feizi, N.; Hashemi-Nasab, F.S.; Golpelichi, F.; Sabouruh, N.; Parastar, H. Recent Trends in Application of Chemometric Methods for GC-MS and GC×GC-MS-Based Metabolomic Studies. TrAC-Trends Anal. Chem. 2021, 138, 116239. [Google Scholar] [CrossRef]
- Navarro-Reig, M.; Jaumot, J.; Tauler, R. An Untargeted Lipidomic Strategy Combining Comprehensive Two-Dimensional Liquid Chromatography and Chemometric Analysis. J. Chromatogr. A 2018, 1568, 80–90. [Google Scholar] [CrossRef] [PubMed]
- Sahu, P.K.; Ramisetti, N.R.; Cecchi, T.; Swain, S.; Patro, C.S.; Panda, J. An Overview of Experimental Designs in HPLC Method Development and Validation. J. Pharm. Biomed. Anal. 2018, 147, 590–611. [Google Scholar] [CrossRef] [PubMed]
- Karabagias, I.K. Advances of Spectrometric Techniques in Food Analysis and Food Authentication Implemented with Chemometrics. Foods 2020, 9, 1550. [Google Scholar] [CrossRef]
- Kumar, R.; Sharma, V. Chemometrics in Forensic Science. TrAC Trends Anal. Chem. 2018, 105, 191–201. [Google Scholar] [CrossRef]
- Wu, B.; Wei, F.; Xu, S.; Xie, Y.; Lv, X.; Chen, H.; Huang, F. Mass Spectrometry-Based Lipidomics as a Powerful Platform in Foodomics Research. Trends Food Sci. Technol. 2021, 107, 358–376. [Google Scholar] [CrossRef]
- Andre, C.M.; Soukoulis, C. Food Quality Assessed by Chemometrics. Foods 2020, 9, 897. [Google Scholar] [CrossRef]
- Kalogiouri, N.P.; Aalizadeh, R.; Dasenaki, M.E.; Thomaidis, N.S. Application of High Resolution Mass Spectrometric Methods Coupled with Chemometric Techniques in Olive Oil Authenticity Studies—A Review. Anal. Chim. Acta 2020, 1134, 150–173. [Google Scholar] [CrossRef] [PubMed]
- Hassan, N.; Ahmad, T.; Zain, N.M. Chemical and Chemometric Methods for Halal Authentication of Gelatin: An Overview. J. Food Sci. 2018, 83, 2903–2911. [Google Scholar] [CrossRef] [PubMed]
- Karamizadeh, S.; Abdullah, S.M.; Manaf, A.A.; Zamani, M.; Hooman, A. An Overview of Principal Component Analysis. J. Signal Inf. Process. 2013, 4, 173–175. [Google Scholar] [CrossRef]
- Windarsih, A.; Suratno; Warmiko, H.D.; Indrianingsih, A.W.; Rohman, A.; Ulumuddin, Y.I. Untargeted Metabolomics and Proteomics Approach Using Liquid Chromatography-Orbitrap High Resolution Mass Spectrometry to Detect Pork Adulteration in Pangasius Hypopthalmus Meat. Food Chem. 2022, 386, 132856. [Google Scholar] [CrossRef]
- Harlina, P.W.; Ma, M.; Shahzad, R. Quantification of Lipidomics Profiling Using UPLC-QE-HESI- Lipid Analysis on the Salted Duck Egg Incorporated with Clove Extract. Eur. J. Lipid Sci. Technol. 2021, 123, 2000284. [Google Scholar] [CrossRef]
- Dirong, G.; Nematbakhsh, S.; Selamat, J.; Chong, P.P.; Idris, L.H.; Nordin, N.; Fatchiyah, F.; Razis, A.F.A. Omics-Based Analytical Approaches for Assessing Chicken Species and Breeds in Food Authentication. Molecules 2021, 26, 6502. [Google Scholar] [CrossRef] [PubMed]
- Kang, C.; Zhang, Y.; Zhang, M.; Qi, J.; Zhao, W.; Gu, J.; Guo, W.; Li, Y. Screening of Specific Quantitative Peptides of Beef by LC–MS/MS Coupled with OPLS-DA. Food Chem. 2022, 387, 132932. [Google Scholar] [CrossRef] [PubMed]
- Cebi, N.; Dogan, C.E.; Mese, A.E.; Ozdemir, D.; Arıcı, M.; Sagdic, O. A Rapid ATR-FTIR Spectroscopic Method for Classification of Gelatin Gummy Candies in Relation to the Gelatin Source. Food Chem. 2019, 277, 373–381. [Google Scholar] [CrossRef] [PubMed]
- Panchuk, V.; Yaroshenko, I.; Legin, A.; Semenov, V.; Kirsanov, D. Application of Chemometric Methods to XRF-Data—A Tutorial Review. Anal. Chim. Acta 2018, 1040, 19–32. [Google Scholar] [CrossRef] [PubMed]
- Azizan, N.I.; Mokhtar, N.F.K.; Arshad, S.; Sharin, S.N.; Mohamad, N.; Mustafa, S.; Hashim, A.M. Detection of Lard Adulteration in Wheat Biscuits Using Chemometrics-Assisted GCMS and Random Forest. Food Anal. Methods 2021, 14, 2276–2287. [Google Scholar] [CrossRef]
- Jia, W.; Wu, X.; Li, R.; Liu, S.; Shi, L. Effect of Nisin and Potassium Sorbate Additions on Lipids and Nutritional Quality of Tan Sheep Meat. Food Chem. 2021, 365, 130535. [Google Scholar] [CrossRef]
- Zhang, T.; Chen, C.; Xie, K.; Wang, J.; Pan, Z. Current State of Metabolomics Research in Meat Quality Analysis and Authentication. Foods 2021, 10, 2388. [Google Scholar] [CrossRef]
- Mi, S.; Shang, K.; Li, X.; Zhang, C.H.; Liu, J.Q.; Huang, D.Q. Characterization and Discrimination of Selected China’s Domestic Pork Using an LC-MS-Based Lipidomics Approach. Food Control 2019, 100, 305–314. [Google Scholar] [CrossRef]
- Mishra, P.; Biancolillo, A.; Roger, J.M.; Marini, F.; Rutledge, D.N. New Data Preprocessing Trends Based on Ensemble of Multiple Preprocessing Techniques. TrAC-Trends Anal. Chem. 2020, 132, 6502. [Google Scholar] [CrossRef]
- Houhou, R.; Bocklitz, T. Trends in Artificial Intelligence, Machine Learning, and Chemometrics Applied to Chemical Data. Anal. Sci. Adv. 2021, 2, 128–141. [Google Scholar] [CrossRef]
- Stefanuto, P.H.; Smolinska, A.; Focant, J.F. Advanced Chemometric and Data Handling Tools for GC×GC-TOF-MS: Application of Chemometrics and Related Advanced Data Handling in Chemical Separations. TrAC Trends Anal. Chem. 2021, 139, 116251. [Google Scholar] [CrossRef]
- Teye, E.; Amuah, C.L.Y.; McGrath, T.; Elliott, C. Innovative and Rapid Analysis for Rice Authenticity Using Hand-Held NIR Spectrometry and Chemometrics. Spectrochim. Acta Part A Mol. Biomol. Spectrosc. 2019, 217, 147–154. [Google Scholar] [CrossRef] [PubMed]
- Yun, Y.H.; Li, H.D.; Deng, B.C.; Cao, D.S. An Overview of Variable Selection Methods in Multivariate Analysis of Near-Infrared Spectra. TrAC Trends Anal. Chem. 2019, 113, 102–115. [Google Scholar] [CrossRef]
- Mishra, P.; Roger, J.M.; Jouan-Rimbaud-Bouveresse, D.; Biancolillo, A.; Marini, F.; Nordon, A.; Rutledge, D.N. Recent Trends in Multi-Block Data Analysis in Chemometrics for Multi-Source Data Integration. TrAC Trends Anal. Chem. 2021, 137, 116206. [Google Scholar] [CrossRef]
- Truong, V.K.; Dupont, M.; Elbourne, A.; Gangadoo, S.; Pathirannahalage, P.R.; Cheeseman, S.; Chapman, J.; Cozzolino, D. From Academia to Reality Check: A Theoretical Framework on the Use of Chemometric in Food Sciences. Foods 2019, 8, 164. [Google Scholar] [CrossRef]
- Utpott, M.; Rodrigues, E.; de Oliveira Rios, A.; Mercali, G.D.; Flôres, S.H. Metabolomics: An Analytical Technique for Food Processing Evaluation. Food Chem. 2022, 366, 130685. [Google Scholar] [CrossRef]
- Sani, N.A.; Akbar, H.; Yaacob, O.; Ahmmad, S.; Rafee, Y.M.; Nuriz, A.; Hafsah, B.; Dahlan, H.A. Current Trend for Food Safety and Halal Measures. In Proceedings of the ASEAN Community Conference 2015, Bangi, Malaysia, 11–12 November 2015. [Google Scholar]
- Cambiaghi, A.; Ferrario, M.; Masseroli, M. Analysis of Metabolomic Data: Tools, Current Strategies and Future Challenges for Omics Data Integration. Brief. Bioinform. 2017, 18, 498–510. [Google Scholar] [CrossRef]
- Ebrahimi, P.; Larsen, F.H.; Jensen, H.M.; Vogensen, F.K.; Engelsen, S.B. Real-Time Metabolomic Analysis of Lactic Acid Bacteria as Monitored by in Vitro NMR and Chemometrics. Metabolomics 2016, 12, 1–17. [Google Scholar] [CrossRef]
- Khakimov, B.; Jespersen, B.M.; Engelsen, S.B. Comprehensive and Comparative Metabolomic Profiling of Wheat, Barley, Oat and Rye Using Gas Chromatography-Mass Spectrometry and Advanced Chemometrics. Foods 2014, 3, 569–585. [Google Scholar] [CrossRef]
- Dawid, C.; Hille, K. Functional Metabolomics—A Useful Tool to Characterize Stress-Induced Metabolome Alterations Opening New Avenues towards Tailoring Food Crop Quality. Agronomy 2018, 8, 138. [Google Scholar] [CrossRef]
- Dashti, A.; Müller-Maatsch, J.; Weesepoel, Y.; Parastar, H.; Kobarfard, F.; Daraei, B.; Aliabadi, M.H.S.; Yazdanpanah, H. The Feasibility of Two Handheld Spectrometers for Meat Speciation Combined with Chemometric Methods and Its Application for Halal Certification. Foods 2022, 11, 71. [Google Scholar] [CrossRef] [PubMed]
- Chong, J.; Wishart, D.S.; Xia, J. Using MetaboAnalyst 4.0 for Comprehensive and Integrative Metabolomics Data Analysis. Curr. Protoc. Bioinforma. 2019, 68, e86. [Google Scholar] [CrossRef] [PubMed]
- Pinto, R.C. Chemometrics Methods and Strategies in Metabolomics. Adv. Exp. Med. Biol. 2017, 965, 163–190. [Google Scholar] [CrossRef]
- Ferreira, S.L.C.; Silva Junior, M.M.; Felix, C.S.A.; da Silva, D.L.F.; Santos, A.S.; Santos Neto, J.H.; de Souza, C.T.; Cruz Junior, R.A.; Souza, A.S. Multivariate Optimization Techniques in Food Analysis—A Review. Food Chem. 2019, 273, 3–8. [Google Scholar] [CrossRef]
- Rudd, T.R.; Mauri, L.; Marinozzi, M.; Stancanelli, E.; Yates, E.A.; Naggi, A.; Guerrini, M. Multivariate Analysis Applied to Complex Biological Medicines. Faraday Discuss. 2019, 218, 303–316. [Google Scholar] [CrossRef]
- Dailey, A.L. Metabolomic Bioinformatic Analysis. Methods Mol. Biol. 2017, 1606, 341–352. [Google Scholar] [CrossRef]
- Zhang, Y.; Liu, M.; Wang, S.; Kang, C.; Zhang, M.; Li, Y. Identification and Quantification of Fox Meat in Meat Products by Liquid Chromatography–Tandem Mass Spectrometry. Food Chem. 2022, 372, 131336. [Google Scholar] [CrossRef]
- Ueda, S.; Iwamoto, E.; Kato, Y.; Shinohara, M.; Shirai, Y.; Yamanoue, M. Comparative Metabolomics of Japanese Black Cattle Beef and Other Meats Using Gas Chromatography–Mass Spectrometry. Biosci. Biotechnol. Biochem. 2019, 83, 137–147. [Google Scholar] [CrossRef]
- Gromski, P.S.; Muhamadali, H.; Ellis, D.I.; Xu, Y.; Correa, E.; Turner, M.L.; Goodacre, R. A Tutorial Review: Metabolomics and Partial Least Squares-Discriminant Analysis--a Marriage of Convenience or a Shotgun Wedding. Anal. Chim. Acta 2015, 879, 10–23. [Google Scholar] [CrossRef]
- Shi, H.; Yuan, J.; Zhang, Y.; Feng, S.; Wang, J. Discovering Significantly Different Metabolites between Han and Uygur Two Racial Groups Using Urinary Metabolomics in Xinjiang, China. J. Pharm. Biomed. Anal. 2019, 164, 481–488. [Google Scholar] [CrossRef] [PubMed]
- Shikh Zahari, S.M.S.N.; Mohamed Ali, N.S.; Zabidi, A.R.; Rosli, D.; Abdul Manap, M.N.; Yahaya, N. Influence of Neck Slaughtering in Broiler Chicken Meat on Physicochemical Analysis and Metabolites ‘Fingerprinting’ to Enhance Meat Quality. Arab. J. Chem. 2021, 14, 103042. [Google Scholar] [CrossRef]
- Ali, N.S.M.; Zabidi, A.R.; Manap, M.N.A.; Zahari, S.M.S.N.S.; Yahaya, N. Identification of Metabolite Profile in Halal and Non-Halal Broiler Chickens Using Fourier-Transform Infrared Spectroscopy (Ftir) and Ultra High Performance Liquid Chromatography-Time of Flight-Mass Spectrometry (Uhplc-Tof-Ms). Malays. Appl. Biol. 2020, 49, 87–93. [Google Scholar] [CrossRef]
- Pranata, A.W.; Yuliana, N.D.; Amalia, L.; Darmawan, N. Volatilomics for Halal and Non-Halal Meatball Authentication Using Solid-Phase Microextraction–Gas Chromatography–Mass Spectrometry. Arab. J. Chem. 2021, 14, 103146. [Google Scholar] [CrossRef]
- Akhtar, M.T.; Samar, M.; Shami, A.A.; Mumtaz, M.W.; Mukhtar, H.; Tahir, A.; Shahzad-Ul-hussan, S.; Chaudhary, S.U.; Kaka, U. 1 H-NMR-Based Metabolomics: An Integrated Approach for the Detection of the Adulteration in Chicken, Chevon, Beef and Donkey Meat. Molecules 2021, 26, 4643. [Google Scholar] [CrossRef] [PubMed]
- Ahda, M.; Guntarti, A.; Kusbandari, A.; Melianto, Y. Authenticity Analysis of Beef Meatball Adulteration with Wild Boar Using Ftir Spectroscopy Combined with Chemometrics. J. Microbiol. Biotechnol. Food Sci. 2020, 9, 937–940. [Google Scholar] [CrossRef]
- Yuswan, M.H.; Aizat, W.M.; Lokman, A.A.; Desa, M.N.M.; Mustafa, S.; Junoh, N.M.; Yusof, Z.N.B.; Mohamed, R.; Mohmad, Z.; Lamasudin, D.U. Chemometrics-Assisted Shotgun Proteomics for Establishment of Potential Peptide Markers of Non-Halal Pork (Sus Scrofa) among Halal Beef and Chicken. Food Anal. Methods 2018, 11, 3505–3515. [Google Scholar] [CrossRef]
- Heidari, M.; Talebpour, Z.; Abdollahpour, Z.; Adib, N.; Ghanavi, Z.; Aboul-Enein, H.Y. Discrimination between Vegetable Oil and Animal Fat by a Metabolomics Approach Using Gas Chromatography-Mass Spectrometry Combined with Chemometrics. J. Food Sci. Technol. 2020, 57, 3415–3425. [Google Scholar] [CrossRef]
- Abbas, N.; Ali, A.; Kumari, S.; Iqbal, A.; Husain, A.; Saeed, T.; AbdulAmer Al-Ballam, Z.; Ahmed, N.; El-Seedi, H.R.; Musharraf, S.G. Untargeted-Metabolomics Differentiation between Poultry Samples Slaughtered with and without Detaching Spinal Cord. Arab. J. Chem. 2020, 13, 9081–9089. [Google Scholar] [CrossRef]
- Zhang, M.; Li, Y.; Zhang, Y.; Kang, C.; Zhao, W.; Ren, N.; Guo, W.; Wang, S. Rapid LC-MS/MS Method for the Detection of Seven Animal Species in Meat Products. Food Chem. 2022, 371, 131075. [Google Scholar] [CrossRef]
- Züllig, T.; Trötzmüller, M.; Köfeler, H.C. Lipidomics from Sample Preparation to Data Analysis: A Primer. Anal. Bioanal. Chem. 2020, 412, 2191–2209. [Google Scholar] [CrossRef] [PubMed]
- Wang, J.; Xu, Z.; Zhang, H.; Wang, Y.; Liu, X.; Wang, Q.; Xue, J.; Zhao, Y.; Yang, S. Meat Differentiation between Pasture-Fed and Concentrate-Fed Sheep/Goats by Liquid Chromatography Quadrupole Time-of-Flight Mass Spectrometry Combined with Metabolomic and Lipidomic Profiling. Meat Sci. 2021, 173, 108374. [Google Scholar] [CrossRef] [PubMed]
- Che Man, Y.B.; Rohman, A. Detection of Lard in Vegetable Oils. Lipid Technol. 2011, 23, 180–182. [Google Scholar] [CrossRef]
- Cajka, T.; Showalter, M.R.; Riddellova, K.; Fiehn, O. Advances in Mass Spectrometry for Food Authenticity Testing: An Omics Perspective. Adv. Food Authent. Test. 2016, 171–200. [Google Scholar] [CrossRef]
- Syed Idrus, S.I.; Latiff, A.A.; Ismail, M.N. Determination of Triacylglycerols in Food by High-Performance Liquid Chromatography. Instrum. Sci. Technol. 2017, 45, 577–591. [Google Scholar] [CrossRef]
- Avela, H.F.; Sirén, H. Advances in Lipidomics. Clin. Chim. Acta. 2020, 510, 123–141. [Google Scholar] [CrossRef]
- Wu, Z.; Bagarolo, G.I.; Thoröe-Boveleth, S.; Jankowski, J. “Lipidomics”: Mass Spectrometric and Chemometric Analyses of Lipids. Adv. Drug Deliv. Rev. 2020, 159, 294–307. [Google Scholar] [CrossRef]
- Zhao, Y.Y.; Wu, S.P.; Liu, S.; Zhang, Y.; Lin, R.C. Ultra-Performance Liquid Chromatography–Mass Spectrometry as a Sensitive and Powerful Technology in Lipidomic Applications. Chem. Biol. Interact. 2014, 220, 181–192. [Google Scholar] [CrossRef]
- Artegoitia, V.M.; Foote, A.P.; Lewis, R.M.; Freetly, H.C. Metabolomics Profile and Targeted Lipidomics in Multiple Tissues Associated with Feed Efficiency in Beef Steers. ACS Omega 2019, 4, 3973–3982. [Google Scholar] [CrossRef]
- Novák, M.; Palya, D.; Bodai, Z.; Nyiri, Z.; Magyar, N.; Kovács, J.; Eke, Z. Combined Cluster and Discriminant Analysis: An Efficient Chemometric Approach in Diesel Fuel Characterization. Forensic Sci. Int. 2017, 270, 61–69. [Google Scholar] [CrossRef]
- Yi, L.; Dong, N.; Yun, Y.; Deng, B.; Ren, D.; Liu, S.; Liang, Y. Chemometric Methods in Data Processing of Mass Spectrometry-Based Metabolomics: A Review. Anal. Chim. Acta 2016, 914, 17–34. [Google Scholar] [CrossRef] [PubMed]
- Cajka, T.; Smilowitz, J.T.; Fiehn, O. Validating Quantitative Untargeted Lipidomics Across Nine Liquid Chromatography-High-Resolution Mass Spectrometry Platforms. Anal. Chem. 2017, 89, 12360–12368. [Google Scholar] [CrossRef] [PubMed]
- Roberts, L.D.; McCombie, G.; Titman, C.M.; Griffin, J.L. A Matter of Fat: An Introduction to Lipidomic Profiling Methods. J. Chromatogr. B 2008, 871, 174–181. [Google Scholar] [CrossRef] [PubMed]
- Taylan, O.; Cebi, N.; Tahsin Yilmaz, M.; Sagdic, O.; Bakhsh, A.A. Detection of Lard in Butter Using Raman Spectroscopy Combined with Chemometrics. Food Chem. 2020, 332, 127344. [Google Scholar] [CrossRef] [PubMed]
- Wang, J.; Xu, L.; Xu, Z.; Wang, Y.; Niu, C.; Yang, S. Liquid Chromatography Quadrupole Time-of-Flight Mass Spectrometry and Rapid Evaporative Ionization Mass Spectrometry Were Used to Develop a Lamb Authentication Method: A Preliminary Study. Foods 2020, 9, 1723. [Google Scholar] [CrossRef]
- Trivedi, D.K.; Hollywood, K.A.; Rattray, N.J.W.; Ward, H.; Trivedi, D.K.; Greenwood, J.; Ellis, D.I.; Goodacre, R. Meat, the Metabolites: An Integrated Metabolite Profiling and Lipidomics Approach for the Detection of the Adulteration of Beef with Pork. Analyst 2016, 141, 2155–2164. [Google Scholar] [CrossRef]
- Kumar, P.; Rani, A.; Singh, S.; Kumar, A. Recent Advances on DNA and Omics-Based Technology in Food Testing and Authentication: A Review. J. Food Saf. 2022, 42, e12986. [Google Scholar] [CrossRef]
- Mabood, F.; Boqué, R.; Alkindi, A.Y.; Al-Harrasi, A.; Al Amri, I.S.; Boukra, S.; Jabeen, F.; Hussain, J.; Abbas, G.; Naureen, Z.; et al. Fast Detection and Quantification of Pork Meat in Other Meats by Reflectance FT-NIR Spectroscopy and Multivariate Analysis. Meat Sci. 2020, 163, 108084. [Google Scholar] [CrossRef]
- Windarsih, A.; Rohman, A.; Riswanto, F.D.O.; Dachriyanus; Yuliana, N.D.; Bakar, N.K.A. The Metabolomics Approaches Based on LC-MS/MS for Analysis of Non-Halal Meats in Food Products: A Review. Agriculture 2022, 12, 984. [Google Scholar] [CrossRef]
Publisher’s Note: MDPI stays neutral with regard to jurisdictional claims in published maps and institutional affiliations. |
© 2022 by the authors. Licensee MDPI, Basel, Switzerland. This article is an open access article distributed under the terms and conditions of the Creative Commons Attribution (CC BY) license (https://creativecommons.org/licenses/by/4.0/).



