Comparison of Origanum Essential Oil Chemical Compounds and Their Antibacterial Activity against Cronobacter sakazakii
Abstract
1. Introduction
2. Results and Discussion
2.1. OEO Compounds of Eight Oregano Varieties
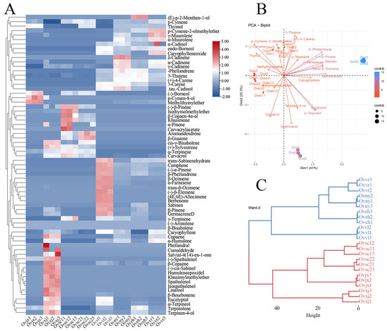
2.2. Clustering and Diversification Analysis of OEO Composition
2.3. Orthogonal Partial Least Squares Discriminant Analysis (OPLS-DA) of Eight OEOs
2.4. Analysis of Common and Unique Compounds of Eight OEOs
2.5. Antibacterial Activity of OEOs
2.6. Antibacterial Activity of Thymol against C. sakazakii
3. Materials and Methods
3.1. Bacterial Strain
3.2. Plant Material and Extraction of OEOs
3.3. Analysis of OEO Composition
3.4. Antibacterial Activity of Extracted OEOs
3.4.1. Diameter of Inhibition Zone (DIZ) Measurement
3.4.2. Minimum Inhibitory Concentration (MIC) and Minimum Bactericidal Concentration (MBC) Assays
3.5. Cell Membrane Integrity Assay
3.6. Scanning Electron Microscope (SEM) Observations of C. sakazakii
3.7. Bacterial Extracellular Protein Assay
3.8. Bacterial Extracellular Nucleic Acid Assay
3.9. Bacterial Intracellular ATP Assay
3.10. Statistical Analysis
4. Conclusions
Author Contributions
Funding
Institutional Review Board Statement
Informed Consent Statement
Data Availability Statement
Acknowledgments
Conflicts of Interest
References
- Chauhan, R.; Azmi, W.; Bansal, S.; Goel, G. Multivariate analysis of adaptive response to ferulic acid and p-coumaric acid after physiological stresses in Cronobacter sakazakii. J. Appl. Microbiol. 2021, 131, 3069–3080. [Google Scholar] [CrossRef] [PubMed]
- Alekseeva, M.; Zagorcheva, T.; Rusanova, M.; Rusanov, K.; Atanassov, I. Genetic and Flower Volatile Diversity in Natural Populations of Origanum vulgare subsp. hirtum (Link) Ietsw. in Bulgaria: Toward the Development of a Core Collection. Front. Plant. Sci. 2021, 12, 679023. [Google Scholar]
- Tian, L.; Wang, X.; Liu, R.; Zhang, D.; Gong, G. Antibacterial mechanism of thymol against Enterobacter sakazakii. Food Control. 2020, 123, 107716. [Google Scholar] [CrossRef]
- El Fawal, G.; Hong, H.Y.; Mo, X.M.; Wang, H.S. Fabrication of scaffold based on gelatin and polycaprolactone (PCL) for wound dressing application. J. Drug Deliv. Sci. Technol. 2021, 63, 102501. [Google Scholar] [CrossRef]
- Hao, R.Y.; Shah, B.R.; Sternisa, M.; Mozina, S.S.; Mraz, J. Development of essential oil-emulsion based coating and its preservative effects on common carp. LWT—Food Sci. Technol. 2022, 154, 112582. [Google Scholar] [CrossRef]
- Nagmetova, G.; Berthold-Pluta, A.; Garbowska, M.; Kurmanbayev, A.; Stasiak-Rozanska, L. Antibacterial Activity of Biocellulose with Oregano Essential Oil against Cronobacter Strains. Polymers 2020, 12, 1647. [Google Scholar] [CrossRef]
- Lombrea, A.; Antal, D.; Ardelean, F.; Avram, S.; Pavel, I.Z.; Vlaia, L.; Mut, A.M.; Diaconeasa, Z.; Dehelean, C.A.; Soica, C.; et al. A Recent Insight Regarding the Phytochemistry and Bioactivity of Origanum vulgare L. Essential Oil. Int. J. Mol. Sci. 2020, 21, 9653. [Google Scholar] [CrossRef] [PubMed]
- Rao, J.J.; Chen, B.C.; McClements, D.J. Improving the efficacy of essential oils as antimicrobials in foods: Mechanisms of action. Annu. Rev. Food Sci. Technol. 2019, 10, 365–387. [Google Scholar] [CrossRef] [PubMed]
- Li, B.; Zheng, K.X.; Lu, J.Q.; Zeng, D.D.; Xiang, Q.S.; Ma, Y.F. Antibacterial characteristics of oregano essential oil and its mechanisms against Escherichia coli O157:H7. J. Food Meas. Charact. 2022, 16, 2989–2998. [Google Scholar] [CrossRef]
- Oh, J.; Kim, H.; Beuchat, L.R.; Ryu, J.H. Inhibition of Staphylococcus aureus on a laboratory medium and black peppercorns by individual and combinations of essential oil vapors. Food Control. 2022, 132, 108487. [Google Scholar]
- Dogruyol, H.; Mol, S.; Cosansu, S. Increased thermal sensitivity of Listeria monocytogenes in sous-vide salmon by oregano essential oil and citric acid. Food Microbiol. 2020, 90, 103496. [Google Scholar] [CrossRef]
- Barbosa, L.N.; Alves, F.C.B.; Andrade, B.; Albano, M.; Rall, V.L.M.; Fernandes, A.A.H.; Buzalaf, M.A.R.; Leite, A.D.; de Pontes, L.G.; dos Santos, L.D.; et al. Proteomic analysis and antibacterial resistance mechanisms of Salmonella Enteritidis submitted to the inhibitory effect of Origanum vulgare essential oil, thymol and carvacrol. J. Proteom. 2020, 214, 103652. [Google Scholar] [CrossRef] [PubMed]
- Frankova, A.; Marounek, M.; Mozrova, V.; Weber, J.; Kloucek, P.; Lukesova, D. Antibacterial Activities of Plant-Derived Compounds and Essential Oils Toward Cronobacter sakazakii and Cronobacter malonaticus. Foodborne Pathog. Dis. 2014, 11, 795–797. [Google Scholar] [CrossRef] [PubMed]
- Falco, E.D.; Roscigno, G.; Landolfi, S.; Scandolera, E.; Senatore, F. Growth, essential oil characterization, and antimicrobial activity of three wild biotypes of oregano under cultivation condition in Southern Italy. Ind. Crops Prod. 2014, 62, 242–249. [Google Scholar] [CrossRef]
- Morshedloo, M.R.; Salami, S.A.; Nazeri, V.; Maggi, F.; Craker, L. Essential oil profile of oregano (Origanum vulgare L.) populations grown under similar soil and climate conditions. Ind. Crops Prod. 2018, 119, 183–190. [Google Scholar] [CrossRef]
- Ben Farhat, M.; Jordan, M.J.; Chaouech-Hamada, R.; Landoulsi, A.; Sotomayor, J.A. Variations in Essential Oil, Phenolic Compounds, and Antioxidant Activity of Tunisian Cultivated Salvia officinalis L. J. Agric. Food Chem. 2009, 57, 10349–10356. [Google Scholar] [CrossRef] [PubMed]
- Pirbalouti, A.G.; Hashemi, M.; Ghahfarokhi, F.T. Essential oil and chemical compositions of wild and cultivated Thymus daenensis Celak and Thymus vulgaris L. Ind. Crops Prod. 2013, 48, 43–48. [Google Scholar] [CrossRef]
- Yan, Q.Q.; Condell, O.; Power, K.; Butler, F.; Tall, B.D.; Fanning, S. Cronobacter species (formerly known as Enterobacter sakazakii) in powdered infant formula: A review of our current understanding of the biology of this bacterium. J. Appl. Microbiol. 2012, 113, 1–15. [Google Scholar] [CrossRef]
- Feeney, A.; Kropp, K.A.; O’Connor, R.; Sleator, R.D. Cronobacter sakazakii: Stress survival and virulence potential in an opportunistic foodborne pathogen. Gut Microbes 2014, 5, 711–718. [Google Scholar] [CrossRef]
- Joseph, S.; Forsythe, S.J. Predominance of Cronobacter sakazakii Sequence Type 4 in Neonatal Infections. Emerg. Infect. Dis. 2011, 17, 1713–1715. [Google Scholar] [CrossRef] [PubMed]
- Taylor, M.G.; Amerson-Brown, M.H.; Hulten, K.; Cameron, L.H.; Holzmann-Pazgal, G.; Edwards, M.S.; Foster, C.E. Two Cases of Cronobacter Sakazakii Meningitis in Infants The Importance Of Early Advanced Brain Imaging and Public Health Reporting. Pediatric Infect. Dis. J. 2021, 40, E346–E348. [Google Scholar] [CrossRef] [PubMed]
- International Commission on Microbiological Specifications for Foods (ICMSF). Microorganisms in foods 7. In Microbiological Testing in Food Safety Management, 2nd ed.; Springer: Berlin/Heidelberg, Germany, 2018; pp. 345–353. [Google Scholar]
- Jameelah, M.; Dewanti-Hariyadi, R.; Nurjanah, S. Expression of rpoS, ompA and hfq genes of Cronobacter sakazakii strain Yrt2a during stress and viable but nonculturable state. Food Sci. Biotechnol. 2018, 27, 915–920. [Google Scholar] [CrossRef] [PubMed]
- Zhang, J.; Wang, L.; Shi, L.; Chen, X.; Chen, C.; Hong, Z.; Cao, Y.; Zhao, L. Survival strategy of Cronobacter sakazakii against ampicillin pressure: Induction of the viable but nonculturable state. Int. J. Food Microbiol. 2020, 334, 108819. [Google Scholar] [CrossRef]
- Niu, H.M.; Yang, M.; Qi, Y.H.; Liu, Y.T.; Wang, X.; Dong, Q.L. Heat shock in Cronobacter sakazakii induces direct protection and cross-protection against simulated gastric fluid stress. Food Microbiol. 2022, 103, 103948. [Google Scholar] [CrossRef]
- Fei, P.; Xing, M.; Feng, Y.G.; Liu, S.; Chang, Y.J.; Wang, Y.; Yu, Y.P.; Shi, E.C.; Zhang, Y.Q.; Bian, X.; et al. Occurrence, Molecular Characterization, and Antibiotic Resistance of Cronobacter sakazakii in Goat Milk-Based Infant Formula from Shaanxi Province, China. Foodborne Pathog. Dis. 2022, 19, 304–310. [Google Scholar] [CrossRef] [PubMed]
- Parra-Flores, J.; Maury-Sintjago, E.; Rodriguez-Fernandez, A.; Acuna, S.; Cerda, F.; Aguirre, J.; Holy, O. Microbiological Quality of Powdered Infant Formula in Latin America. J. Food Prot. 2020, 83, 534–541. [Google Scholar] [CrossRef] [PubMed]
- Muller, A.; Hachler, H.; Stephan, R.; Lehner, A. Presence of AmpC Beta-Lactamases, CSA-1, CSA-2, CMA-1, and CMA-2 Conferring an Unusual Resistance Phenotype in Cronobacter sakazakii and Cronobacter malonaticus. Microb. Drug Resist. 2014, 20, 275–280. [Google Scholar] [CrossRef]
- Munita, J.M.; Arias, C.A. Mechanisms of Antibiotic Resistance. Microbiol. Spectr. 2016, 4, 1128. [Google Scholar] [CrossRef] [PubMed]
- Hao, Y.; Li, J.; Zhang, W.; Sun, M.; Li, H.; Xia, F.; Cui, H.; Bai, H.; Shi, L. Analysis of the Chemical Profiles and Anti-S. aureus Activities of Essential Oils Extracted from Different Parts of Three Oregano Cultivars. Foods 2021, 10, 2328. [Google Scholar] [CrossRef] [PubMed]
- Ahmed, Z.; El, H.S.; Noureddine, E.; Fatima, M.; Mahdi, C.; Abdellah, C. Phytochemical profiling of essential oils isolated using hydrodistillation and microwave methods and characterization of some nutrients in origanum compactum benth from central-northern Morocco. Biointerface Res. Appl. Chem. 2021, 11, 9358–9371. [Google Scholar]
- De Mastro, G.; Tarraf, W.; Verdini, L.; Brunetti, G.; Ruta, C. Essential oil diversity of Origanum vulgare L. populations from Southern Italy. Food Chem. 2017, 235, 1–6. [Google Scholar] [CrossRef]
- Tsitlakidou, P.; Papachristoforou, A.; Tasopoulos, N.; Matzara, A.; Hatzikamari, M.; Karamanoli, K.; Mourtzinos, I. Sensory analysis, volatile profiles and antimicrobial properties of Origanum vulgare L. essential oils. Flavour Fragr. J. 2022, 37, 43–51. [Google Scholar] [CrossRef]
- El Gendy, A.N.; Leonardi, M.; Mugnaini, L.; Bertelloni, F.; Ebani, V.V.; Nardoni, S.; Mancianti, F.; Hendawy, S.; Omer, E.; Pistelli, L. Chemical composition and antimicrobial activity of essential oil of wild and cultivated Origanum syriacum plants grown in Sinai, Egypt. Ind. Crops Prod. 2015, 67, 201–207. [Google Scholar] [CrossRef]
- Russo, A.; Formisano, C.; Rigano, D.; Senatore, F.; Delfine, S.; Cardile, V.; Rosselli, S.; Bruno, M. Chemical composition and anticancer activity of essential oils of Mediterranean sage (Salvia officinalis L.) grown in different environmental conditions. Food Chem. Toxicol. 2013, 55, 42–47. [Google Scholar] [CrossRef] [PubMed]
- Weglarz, Z.; Kosakowska, O.; Przybyl, J.L.; Pioro-Jabrucka, E.; Baczek, K. The Quality of Greek Oregano (O. vulgare L. subsp. hirtum (Link) Ietswaart) and Common Oregano (O. vulgare L. subsp. vulgare) Cultivated in the Temperate Climate of Central Europe. Foods 2020, 9, 1617. [Google Scholar] [CrossRef]
- Barbosa, I.d.M.; da Costa Medeiros, J.A.; Rima de Oliveira, K.A.; Gomes-Neto, N.J.; Tavares, J.F.; Magnani, M.; de Souza, E.L. Efficacy of the combined application of oregano and rosemary essential oils for the control of Escherichia coli, Listeria monocytogenes and Salmonella Enteritidis in leafy vegetables. Food Control 2016, 59, 468–477. [Google Scholar] [CrossRef]
- Hosseini, S.F.; Rezaei, M.; Zandi, M.; Farahmandghavi, F. Development of bioactive fish gelatin/chitosan nanoparticles composite films with antimicrobial properties. Food Chem. 2016, 194, 1266–1274. [Google Scholar] [CrossRef]
- dos Santos Rodrigues, J.B.; de Carvalho, R.J.; de Souza, N.T.; Oliveira, K.d.S.; Franco, O.L.; Schaffner, D.; de Souza, E.L.; Magnani, M. Effects of oregano essential oil and carvacrol on biofilms of Staphylococcus aureus from food-contact surfaces. Food Control 2017, 73, 1237–1246. [Google Scholar] [CrossRef]
- Aljaafari, M.N.; AlAli, A.O.; Baqais, L.; Alqubaisy, M.; AlAli, M.; Molouki, A.; Ong-Abdullah, J.; Abushelaibi, A.; Lai, K.S.; Lim, S.H.E. An Overview of the Potential Therapeutic Applications of Essential Oils. Molecules 2021, 26, 628. [Google Scholar] [CrossRef]
- Cta, B.; Jc, A.; Yang, Z.A.; Ping, D.C.; Gh, C.; Lz, D.; Zz, A.; Dy, A. Exploring antimicrobial mechanism of essential oil of Amomum villosum Lour through metabolomics based on gas chromatography-mass spectrometry in methicillin-resistant Staphylococcus aureus. Microbiol. Res. 2020, 242, 126608. [Google Scholar]
- Hao, Y.; Kang, J.; Yang, R.; Li, H.; Cui, H.; Bai, H.; Tsitsilin, A.; Li, J.; Shi, L. Multidimensional exploration of essential oils generated via eight oregano cultivars: Compositions, chemodiversities, and antibacterial capacities. Food Chem. 2022, 374, 131629. [Google Scholar] [CrossRef] [PubMed]
- Babushok, V.; Linstrom, P.; Zenkevich, I. Retention indices for frequently reported compounds of plant essential oils. J. Phys. Chem. Ref. Data 2011, 40, 043101. [Google Scholar] [CrossRef]
- Kang, J.; Liu, L.; Liu, Y.; Wang, X. Ferulic Acid Inactivates Shigella flexneri through Cell Membrane Destructieon, Biofilm Retardation, and Altered Gene Expression. J. Agric. Food Chem. 2020, 68, 7121–7131. [Google Scholar] [CrossRef] [PubMed]
- Hao, Y.; Li, J.; Shi, L. A Carvacrol-Rich Essential Oil Extracted From Oregano (Origanum vulgare "Hot & Spicy") Exerts Potent Antibacterial Effects Against Staphylococcus aureus. Front. Microbiol. 2021, 12, 741861. [Google Scholar]
- Kang, J.; Liu, L.; Wu, X.; Sun, Y.; Liu, Z. Effect of thyme essential oil against Bacillus cereus planktonic growth and biofilm formation. Appl. Microbiol. Biotechnol. 2018, 102, 10209–10218. [Google Scholar] [CrossRef]





| Compound | RI | Relative Concentration (%) | |||||||
|---|---|---|---|---|---|---|---|---|---|
| Ovjx | Ovxj | Ovsc1 | Ovsc2 | Ovvl | Ovny | Oveh | Ovvr | ||
| 3-Thujene | 928 | 0.07 ± 0.06 | 0.04 ± 0.07 | 0.23 ± 0.06 | 0.11 ± 0.01 | 0.83 ± 0.02 | 1.35 ± 0.01 | 1.48 ± 0.04 | 1.02 ± 0.03 |
| α-Pinene | 932 | - | 0.04 ± 0.07 | 0.11 ± 0.09 | 0.03 ± 0.05 | - | - | - | - |
| (-)-α-Pinene | 934 | - | - | - | - | 2.9 ± 0.04 | 0.57 ± 0.02 | 0.89 ± 0.02 | 0.45 ± 0.02 |
| Camphene | 949 | - | - | - | - | 0.27 ± 0.01 | 0.07 ± 0 | 0.09 ± 0 | 0.07 ± 0 |
| Sabinen | 972 | 0.08 ± 0.07 d | 0.53 ± 0.06 c | - | - | 14.97 ± 0.08 a | 0.06 ± 0 d | 4.6 ± 0.2 b | - |
| β-Pinene | 976 | - | 0.32 ± 0.11 | - | - | 1.02 ± 0.03 | 0.12 ± 0.01 | 0.27 ± 0.06 | 0.11 ± 0.01 |
| (-)-β-Pinene | 990 | - | 0.13 ± 0.11 | 0.54 ± 0 | 0.23 ± 0.01 | - | - | - | - |
| 3-Carene | 992 | - | - | - | - | 1.24 ± 0.03 | 1.14 ± 0.02 | 0.86 ± 0.05 | 0.5 ± 0.01 |
| α-Phellandrene | 1004 | - | - | - | - | 0.22 ± 0 | 0.4 ± 0.03 | 0.34 ± 0.01 | 0.18 ± 0.01 |
| α-Terpinene | 1016 | 0.48 ± 0.04 | 1.01 ± 0.04 | 1.36 ± 0.04 | 1.06 ± 0.05 | - | - | - | - |
| (+)-4-Carene | 1017 | - | - | - | - | 2.23 ± 0.09 | 3.88 ± 0.03 | 3.96 ± 0.08 | 2.47 ± 0.05 |
| p-Cymene | 1024 | 17.93 ± 1.53 d | 1.56 ± 0.04 f | 24.78 ± 2.38 b | 26.8 ± 1.1 a | 7.76 ± 0.25 e | 20.45 ± 0.25 c | 19.05 ± 0.34 c | 25.22 ± 0.45 a |
| β-Phellandrene | 1029 | - | - | - | - | 2.84 ± 0.04 | 0.6 ± 0.02 | 1.09 ± 0.03 | 0.59 ± 0.02 |
| (+)-Sylvestrene | 1029 | - | 0.38 ± 0.03 | 0.26 ± 0.01 | 0.17 ± 0.01 | - | - | - | - |
| Eucalyptol | 1031 | - | 7.23 ± 0.61 a | - | - | 5.61 ± 0.18 b | 0.09 ± 0 c | 0.41 ± 0.01 c | - |
| β-Ocimene | 1037 | - | - | - | - | 2.44 ± 0.06 | 0.33 ± 0.01 | 0.15 ± 0 | 0.18 ± 0.01 |
| trans-β-Ocimene | 1047 | - | 0.06 ± 0.11 | - | - | 4.27 ± 0.12 | 0.09 ± 0 | 0.09 ± 0 | - |
| γ-Terpinene | 1059 | 1.78 ± 0.02 f | 1.99 ± 0.08 f | 35.1 ± 4.54 a | 5.49 ± 0.17 e | 26.34 ± 0.35 b | 20.61 ± 0.39 c | 14.43 ± 0.06 d | 8.19 ± 0.13 e |
| trans-Sabinenehydrate | 1066 | - | - | - | - | 0.68 ± 0.03 | 0.1 ± 0 | 0.31 ± 0.01 | 0.32 ± 0.01 |
| Terpinolene | 1089 | 0.33 ± 0.03 | 0.55 ± 0.05 | - | 0.03 ± 0.05 | 0.26 ± 0 | 0.12 ± 0 | 0.45 ± 0.03 | 0.18 ± 0 |
| Linalool | 1100 | - | 1.84 ± 0.24 | - | - | - | - | - | - |
| (4E,6E)-Allocimene | 1130 | - | - | - | - | 0.13 ± 0 | - | - | - |
| (-)-cis-Sabinol | 1141 | - | 0.27 ± 0.03 | - | - | - | - | - | - |
| (E)-p-2-Menthen-1-ol | 1141 | - | - | - | - | - | - | 0.07 ± 0 | - |
| (-)-Borneol | 1168 | 0.25 ± 0.03 | - | 0.15 ± 0.02 | 0.17 ± 0.01 | - | - | - | - |
| endo-Borneol | 1169 | - | - | - | - | 0.24 ± 0 | 0.14 ± 0 | 0.18 ± 0.01 | 0.2 ± 0 |
| Terpinen-4-ol | 1179 | 0.47 ± 0.01 | 3.54 ± 0.36 | - | - | 0.83 ± 0.02 | 0.53 ± 0 | 1.84 ± 0.09 | 0.8 ± 0.01 |
| p-Cymen-8-ol | 1186 | 0.23 ± 0.04 | 0.04 ± 0.07 | - | - | - | - | - | - |
| α-Terpineol | 1192 | - | 2.85 ± 0.19 | - | - | 1.95 ± 0.03 | 0.1 ± 0 | 0.46 ± 0 | 0.13 ± 0 |
| Berbenone | 1211 | - | - | - | - | 0.18 ± 0 | - | - | - |
| Methylthymylether | 1237 | 16.3 ± 0.5 a | - | - | - | - | 1.17 ± 0.05 c | 1.63 ± 0.07 c | 2.41 ± 0.1 b |
| Cumaldehyde | 1242 | - | 0.13 ± 0.12 | - | - | - | - | - | - |
| Isothymolmethylether | 1245 | - | 0.47 ± 0.03 b | 7.11 ± 0.67 a | - | - | - | - | - |
| p-Cymene-2-olmethylether | 1246 | 0.98 ± 0.07 d | - | - | - | 0.2 ± 0.01 e | 2.39 ± 0.07 c | 3.57 ± 0.07 b | 6.48 ± 0.15 a |
| Phellandral | 1278 | - | 0.03 ± 0.05 | - | - | - | - | - | - |
| Thymol | 1292 | 53.95 ± 1.68 a | 5.26 ± 0.07 e | 1.64 ± 0.44 f | 45.56 ± 0.18 b | 0.92 ± 0.03 f | 32.71 ± 0.43 cd | 33.62 ± 0.65 c | 32.39 ± 0.11 d |
| Carvacrol | 1305 | 2.92 ± 0.31 d | 17.88 ± 0.28 b | 20.96 ± 3.96 a | 14.15 ± 0.73 c | 0.43 ± 0.02 e | 2.23 ± 0.02 de | 0.83 ± 0.06 de | 3.04 ± 0.19 d |
| Carvacrylacetate | 1374 | - | - | 0.09 ± 0.08 | - | - | - | - | - |
| Copaene | 1381 | - | 0.22 ± 0.03 | - | - | - | 0.08 ± 0 | - | 0.11 ± 0 |
| β-Bourbonene | 1390 | - | 3.9 ± 0.44 | - | - | 0.43 ± 0.07 | - | 0.04 ± 0.04 | 0.02 ± 0.04 |
| (-)-β-Elemene | 1395 | - | - | - | - | 0.17 ± 0.01 | - | - | - |
| Caryophyllene | 1425 | 2.4 ± 0.11 e | 4.85 ± 0.25 c | 3.18 ± 0.41 d | 1.96 ± 0.14 f | 6.36 ± 0.11 a | 4.68 ± 0.24 c | 1.39 ± 0.02 g | 5.88 ± 0.07 b |
| β-Copaene | 1434 | - | 0.59 ± 0.05 | - | - | 0.13 ± 0.02 | 0.04 ± 0.04 | 0.04 ± 0.03 | 0.13 ± 0.01 |
| Aromandendrene | 1445 | - | - | 0.36 ± 0.1 | 0.69 ± 0.08 | - | - | - | - |
| α-Humulene | 1459 | - | 0.73 ± 0.02 | - | - | 0.43 ± 0.02 | 0.61 ± 0.01 | 0.23 ± 0.01 | 0.87 ± 0.06 |
| (-)-Aristolene | 1466 | - | - | - | - | - | - | - | - |
| γ-Muurolene | 1481 | - | 0.04 ± 0.06 | - | - | - | 0.3 ± 0.01 | 0.13 ± 0 | 0.56 ± 0.04 |
| GermacreneD | 1486 | - | 2.07 ± 0.13 b | - | - | 6.57 ± 0.32 a | 0.59 ± 0.02 d | 1.73 ± 0.07 c | 0.66 ± 0.07 d |
| β-Guaiene | 1500 | - | - | 0.38 ± 0.13 | 0.83 ± 0.06 | - | - | - | - |
| α-Muurolene | 1505 | - | - | - | - | - | 0.13 ± 0.03 | 0.09 ± 0.01 | 0.17 ± 0.01 |
| α-Farnesene | 1510 | - | - | - | - | 4.32 ± 0.06 | 0.33 ± 0.02 | - | - |
| cis-γ-Bisabolene | 1511 | - | 1.43 ± 0.03 | 0.19 ± 0.08 | 1.07 ± 0.12 | - | - | - | - |
| β-Bisabolene | 1511 | - | - | - | - | - | - | - | - |
| γ-Cadinene | 1519 | - | 0.06 ± 0.11 | - | - | 0.07 ± 0 | 0.56 ± 0.03 | 0.22 ± 0.01 | 0.46 ± 0.02 |
| δ-Cadinene | 1527 | - | 0.49 ± 0.04 | 0.45 ± 0.12 | 0.34 ± 0.04 | 0.24 ± 0.02 | 1.18 ± 0.02 | 0.57 ± 0.03 | 0.94 ± 0 |
| α-Cadinene | 1542 | - | - | - | - | - | 0.06 ± 0 | - | - |
| β-Copaen-4α-ol | 1583 | - | - | 1.64 ± 0.49 | 0.51 ± 0.06 | - | - | - | - |
| (-)-Spathulenol | 1583 | 0.95 ± 0.03 | 2.62 ± 0.2 | - | - | - | - | - | - |
| Khusimone | 1589 | - | - | 0.86 ± 0.11 | 0.31 ± 0.03 | - | - | - | - |
| Spathulenol | 1589 | - | 27.16 ± 1.86 a | - | - | 0.26 ± 0.04 b | - | - | - |
| Caryophylleneoxide | 1591 | - | - | - | - | 0.53 ± 0.02 | 0.29 ± 0.01 | 0.07 ± 0 | 0.71 ± 0.01 |
| Salvial-4(14)-en-1-one | 1600 | - | 0.31 ± 0.21 | - | - | - | - | - | - |
| HumuleneepoxideI | 1615 | - | 3.5 ± 0.19 | - | - | - | - | - | - |
| Isospathulenol | 1641 | - | 0.23 ± 0.01 | - | - | - | - | - | - |
| .tau.-Cadinol | 1645 | - | - | - | - | 0.18 ± 0.01 | 0.24 ± 0.01 | 0.09 ± 0 | - |
| α-Cadinol | 1660 | - | - | - | - | 0.14 ± 0.01 | 0.17 ± 0.01 | 0.1 ± 0 | 0.16 ± 0.23 |
| Khusimylmethylether | 1675 | - | 1.3 ± 0.12 | - | - | - | - | - | - |
| Total | 99.13 ± 0.24 | 95.65 ± 1.16 | 99.38 ± 0.16 | 99.52 ± 0.03 | 98.58 ± 0.05 | 98.52 ± 0.13 | 95.35 ± 0.12 | 95.59 ± 0.34 | |
| Plant | Collection Date | Abbreviation | Collection Site |
|---|---|---|---|
| Origanum vulgare jx | 19 August 2019 | Ovjx | YuShan County, Jiangxi, China |
| O. vulgare xj | 1 July 2020 | Ovxj | Xinjiang, China (81°36′39′′ N, 44°6′23.58′′ E) |
| O. vulgare sc1 | 6 July 2019 | Ovsc1 | The top of Gongga Mountain in Sichuan, China |
| O. vulgare sc2 | 10 July 2019 | Ovsc2 | The foot of Gongga Mountain in Sichuan, China |
| O. vulgare ssp. vulgare | 21 June 2020 | Ovvl | Institute of Botany, Chinese Academy of Sciences, Beijing, China (39°48′ N, 116°28′ E) |
| O. ‘Nvying’ | 25 June 2020 | Ovny | Institute of Botany, Chinese Academy of Sciences, Beijing, China (39°48′ N, 116°28′ E) |
| O. vulgare ‘Ehuang’ | 25 June 2020 | Oveh | Institute of Botany, Chinese Academy of Sciences, Beijing, China (39°48′ N, 116°28′ E) |
| O. vulgare ssp. virens | 10 June 2020 | Ovvr | Institute of Botany, Chinese Academy of Sciences, Beijing, China (39°48′ N, 116°28′ E) |
Publisher’s Note: MDPI stays neutral with regard to jurisdictional claims in published maps and institutional affiliations. |
© 2022 by the authors. Licensee MDPI, Basel, Switzerland. This article is an open access article distributed under the terms and conditions of the Creative Commons Attribution (CC BY) license (https://creativecommons.org/licenses/by/4.0/).
Share and Cite
Guo, X.; Hao, Y.; Zhang, W.; Xia, F.; Bai, H.; Li, H.; Shi, L. Comparison of Origanum Essential Oil Chemical Compounds and Their Antibacterial Activity against Cronobacter sakazakii. Molecules 2022, 27, 6702. https://doi.org/10.3390/molecules27196702
Guo X, Hao Y, Zhang W, Xia F, Bai H, Li H, Shi L. Comparison of Origanum Essential Oil Chemical Compounds and Their Antibacterial Activity against Cronobacter sakazakii. Molecules. 2022; 27(19):6702. https://doi.org/10.3390/molecules27196702
Chicago/Turabian StyleGuo, Xiaoqi, Yuanpeng Hao, Wenying Zhang, Fei Xia, Hongtong Bai, Hui Li, and Lei Shi. 2022. "Comparison of Origanum Essential Oil Chemical Compounds and Their Antibacterial Activity against Cronobacter sakazakii" Molecules 27, no. 19: 6702. https://doi.org/10.3390/molecules27196702
APA StyleGuo, X., Hao, Y., Zhang, W., Xia, F., Bai, H., Li, H., & Shi, L. (2022). Comparison of Origanum Essential Oil Chemical Compounds and Their Antibacterial Activity against Cronobacter sakazakii. Molecules, 27(19), 6702. https://doi.org/10.3390/molecules27196702
