Silk Particle Production Based on Silk/PVA Phase Separation Using a Microfabricated Co-flow Device
Abstract
1. Introduction
2. Results and Discussion
2.1. Microfluidics Device Fabrication and Characterization
2.2. Particle Fabrication Using PVA/Silk: Comparing Emulsion Method and Co-Flow Method
2.3. Silk Particles Fabricated By Varying Flow Rates
2.4. Silk Particles Fabricated By Varying Silk Molecular Weight
2.5. Doxorubicin Binding and Release from Silk Particles
2.6. KELLY Neuroblastoma Cell Response to Silk Particles
2.7. Association of Silk Particles with KELLY Neuroblastoma Cell
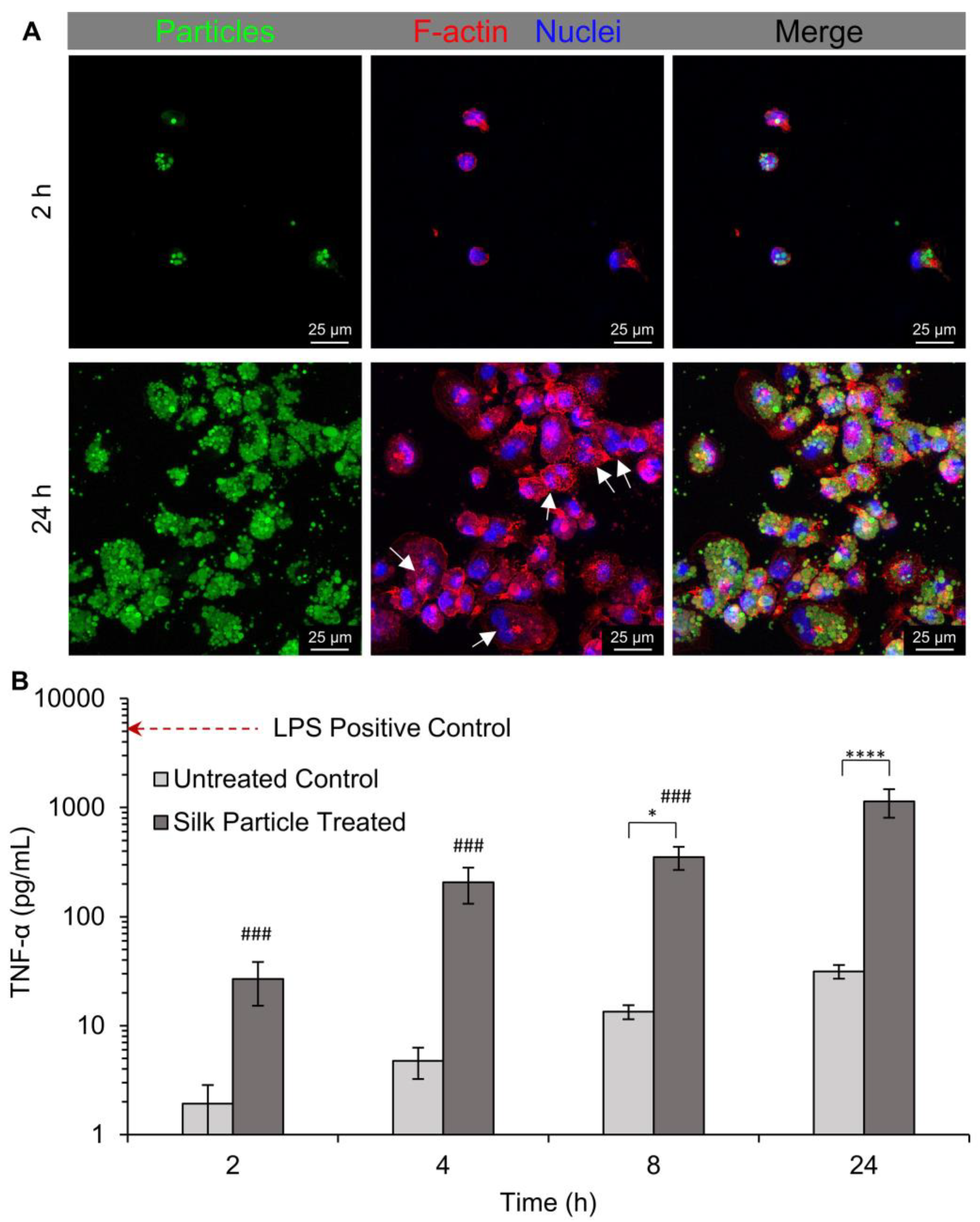
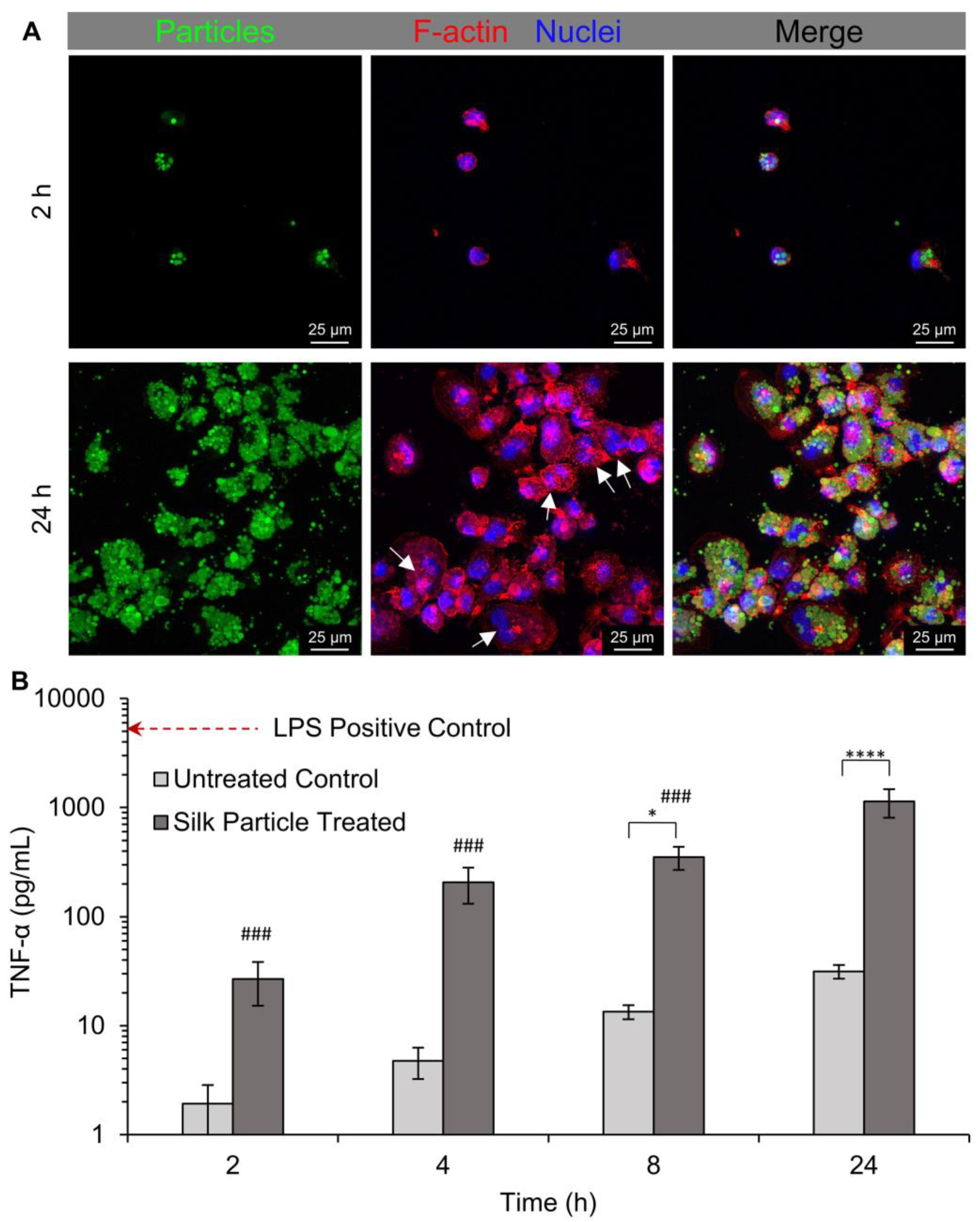
2.8. Interaction of Silk Particles with Human THP-1-Derived Macrophage
3. Materials and Methods
3.1. Silk Fibroin Solution Preparation
3.2. Poly(vinyl alcohol) Solution Preparation
3.3. Fabrication of Microfluidics Device
3.4. Microfluidics Device Characterization
3.5. Silk Particle Fabrication Via Microfluidics Device
3.6. Particular Fabrication Via Batch Emulsion Method
3.7. Silk Particle Characterization
3.8. Doxorubicin HCl Loading and Release
3.9. Fluorescent Labeling of Silk Particles
3.10. Cell Culturing
3.11. Direct Silk Particle Exposure of KELLY Cell
3.12. Cytotoxicity of Release Doxorubicin
3.13. KELLY Cell Uptake of Silk Particles
3.14. THP-1 Derived Macrophage Uptake of Silk Particles
3.15. Tumor Necrosis Factor-α (TNF-α) Secretion
3.16. Statistical Analysis
4. Conclusions
Supplementary Materials
Author Contributions
Funding
Conflicts of Interest
References
- Nicolete, R.; dos Santos, D.F.; Faccioli, L.H. The uptake of PLGA micro or nanoparticles by macrophages provokes distinct in vitro inflammatory response. Int. Immunopharmacol. 2011, 11, 1557–1563. [Google Scholar] [CrossRef] [PubMed]
- Wolinsky, J.B.; Colson, Y.L.; Grinstaff, M.W. Local drug delivery strategies for cancer treatment: gels, nanoparticles, polymeric films, rods, and wafers. J. Control. Release 2012, 159, 14–26. [Google Scholar] [CrossRef] [PubMed]
- Gatti, A.M.; Rivasi, F. Biocompatibility of micro- and nanoparticles. Part I: in liver and kidney. Biomaterials 2002, 23, 2381–2387. [Google Scholar] [CrossRef]
- Kim, B.; Han, S.W.; Choi, S.E.; Yim, D.; Kim, J.H.; Wyss, H.M.; Kim, J.W. Monodisperse Microshell Structured Gelatin Microparticles for Temporary Chemoembolization. Biomacromolecules 2018, 19, 386–391. [Google Scholar] [CrossRef] [PubMed]
- Rahimian, S.; Fransen, M.F.; Kleinovink, J.W.; Amidi, M.; Ossendorp, F.; Hennink, W.E. Polymeric microparticles for sustained and local delivery of antiCD40 and antiCTLA-4 in immunotherapy of cancer. Biomaterials 2015, 61, 33–40. [Google Scholar] [CrossRef]
- Hernan Perez de la Ossa, D.; Lorente, M.; Gil-Alegre, M.E.; Torres, S.; Garcia-Taboada, E.; Aberturas Mdel, R.; Molpeceres, J.; Velasco, G.; Torres-Suarez, A.I. Local delivery of cannabinoid-loaded microparticles inhibits tumor growth in a murine xenograft model of glioblastoma multiforme. PLoS ONE 2013, 8, e54795. [Google Scholar] [CrossRef]
- Cherry, E.M.; Maxim, P.G.; Eaton, J.K. Particle size, magnetic field, and blood velocity effects on particle retention in magnetic drug targeting. Med. Phys. 2010, 37, 175–182. [Google Scholar] [CrossRef]
- Fuchs, K.; Duran, R.; Denys, A.; Bize, P.E.; Borchard, G.; Jordan, O. Drug-eluting embolic microspheres for local drug delivery - State of the art. J. Control. Release 2017, 262, 127–138. [Google Scholar] [CrossRef]
- Lammer, J.; Malagari, K.; Vogl, T.; Pilleul, F.; Denys, A.; Watkinson, A.; Pitton, M.; Sergent, G.; Pfammatter, T.; Terraz, S. Prospective randomized study of doxorubicin-eluting-bead embolization in the treatment of hepatocellular carcinoma: Results of the PRECISION V study. Cardiovasc. Intervent. Radiol. 2010, 33, 41–52. [Google Scholar] [CrossRef]
- Lencioni, R.; de Baere, T.; Burrel, M.; Caridi, J.G.; Lammer, J.; Malagari, K.; Martin, R.C.; O’Grady, E.; Real, M.I.; Vogl, T.J. Transcatheter treatment of hepatocellular carcinoma with doxorubicin-loaded DC Bead (DEBDOX): Technical recommendations. Cardiovasc. Intervent. Radiol. 2012, 35, 980–985. [Google Scholar] [CrossRef]
- Malagari, K.; Pomoni, M.; Moschouris, H.; Kelekis, A.; Charokopakis, A.; Bouma, E.; Spyridopoulos, T.; Chatziioannou, A.; Sotirchos, V.; Karampelas, T. Chemoembolization of hepatocellular carcinoma with hepasphere 30–60 μm. Safety and efficacy study. Cardiovasc. Intervent. Radiol. 2014, 37, 165–175. [Google Scholar] [CrossRef] [PubMed]
- Cao, Y.; Liu, F.; Chen, Y.; Yu, T.; Lou, D.; Guo, Y.; Li, P.; Wang, Z.; Ran, H. Drug release from core-shell PVA/silk fibroin nanoparticles fabricated by one-step electrospraying. Sci. Rep. 2017, 7, 11913. [Google Scholar] [CrossRef] [PubMed]
- Rockwood, D.N.; Preda, R.C.; Yucel, T.; Wang, X.; Lovett, M.L.; Kaplan, D.L. Materials fabrication from Bombyx mori silk fibroin. Nat. Protoc. 2011, 6, 1612–1631. [Google Scholar] [CrossRef] [PubMed]
- Kundu, B.; Kurland, N.E.; Bano, S.; Patra, C.; Engel, F.B.; Yadavalli, V.K.; Kundu, S.C. Silk proteins for biomedical applications: Bioengineering perspectives. Prog. Polym. Sci. 2014, 39, 251–267. [Google Scholar] [CrossRef]
- Kim, S.Y.; Naskar, D.; Kundu, S.C.; Bishop, D.P.; Doble, P.A.; Boddy, A.V.; Chan, H.K.; Wall, I.B.; Chrzanowski, W. Formulation of biologically-inspired silk-based drug carriers for pulmonary delivery targeted for lung cancer. Sci. Rep. 2015, 5, 11878. [Google Scholar] [CrossRef]
- Seib, F.P.; Jones, G.T.; Rnjak-Kovacina, J.; Lin, Y.; Kaplan, D.L. pH-dependent anticancer drug release from silk nanoparticles. Adv. Healthc. Mater. 2013, 2, 1606–1611. [Google Scholar] [CrossRef]
- Wongpinyochit, T.; Uhlmann, P.; Urquhart, A.J.; Seib, F.P. PEGylated Silk Nanoparticles for Anticancer Drug Delivery. Biomacromolecules 2015, 16, 3712–3722. [Google Scholar] [CrossRef]
- Wang, X.; Yucel, T.; Lu, Q.; Hu, X.; Kaplan, D.L. Silk nanospheres and microspheres from silk/pva blend films for drug delivery. Biomaterials 2010, 31, 1025–1035. [Google Scholar] [CrossRef]
- Wang, X.; Wenk, E.; Matsumoto, A.; Meinel, L.; Li, C.; Kaplan, D.L. Silk microspheres for encapsulation and controlled release. J. Control. Release 2007, 117, 360–370. [Google Scholar] [CrossRef]
- Mitropoulos, A.N.; Perotto, G.; Kim, S.; Marelli, B.; Kaplan, D.L.; Omenetto, F.G. Synthesis of silk fibroin micro- and submicron spheres using a co-flow capillary device. Adv. Mater. 2014, 26, 1105–1110. [Google Scholar] [CrossRef]
- Lu, Q.; Zhang, B.; Li, M.; Zuo, B.; Kaplan, D.L.; Huang, Y.; Zhu, H. Degradation mechanism and control of silk fibroin. Biomacromolecules 2011, 12, 1080–1086. [Google Scholar] [CrossRef] [PubMed]
- Wenk, E.; Wandrey, A.J.; Merkle, H.P.; Meinel, L. Silk fibroin spheres as a platform for controlled drug delivery. J. Control. Release 2008, 132, 26–34. [Google Scholar] [CrossRef] [PubMed]
- Breslauer, D.N.; Muller, S.J.; Lee, L.P. Generation of monodisperse silk microspheres prepared with microfluidics. Biomacromolecules 2010, 11, 643–647. [Google Scholar] [CrossRef]
- Wongpinyochit, T.; Totten, J.D.; Johnston, B.F.; Seib, F.P. Microfluidic-assisted silk nanoparticle tuning. Nanoscale Adv. 2019, 1, 873–883. [Google Scholar] [CrossRef]
- Sackmann, E.K.; Fulton, A.L.; Beebe, D.J. The present and future role of microfluidics in biomedical research. Nature 2014, 507, 181–189. [Google Scholar] [CrossRef] [PubMed]
- Benson, B.R.; Stone, H.A.; Prud’homme, R.K. An “off-the-shelf” capillary microfluidic device that enables tuning of the droplet breakup regime at constant flow rates. Lab Chip 2013, 13, 4507–4511. [Google Scholar] [CrossRef]
- Li, T.; Zhao, L.; Liu, W.; Xu, J.; Wang, J. Simple and reusable off-the-shelf microfluidic devices for the versatile generation of droplets. Lab Chip 2016, 16, 4718–4724. [Google Scholar] [CrossRef]
- Fainman, Y.; Psaltis, D.; Yang, C. Optofluidics: Fundamentals, Devices, and Applications; The McGraw-Hill Companies, Inc.: New York, NY, USA, 2010. [Google Scholar]
- Torche, A.M.; Le Corre, P.; Albina, E.; Jestin, A.; Le Verge, R. PLGA microspheres phagocytosis by pig alveolar macrophages: Influence of poly(vinyl alcohol) concentration, nature of loaded-protein and copolymer nature. J. Drug Targeting 2000, 7, 343–354. [Google Scholar] [CrossRef]
- Sahoo, S.K.; Panyam, J.; Prabha, S.; Labhasetwar, V. Residual polyvinyl alcohol associated with poly (D,L-lactide-co-glycolide) nanoparticles affects their physical properties and cellular uptake. J. Control. Release 2002, 82, 105–114. [Google Scholar] [CrossRef]
- Cappellano, G.; Comi, C.; Chiocchetti, A.; Dianzani, U. Exploiting PLGA-Based Biocompatible Nanoparticles for Next-Generation Tolerogenic Vaccines against Autoimmune Disease. Int. J. Mol. Sci. 2019, 20, 204. [Google Scholar] [CrossRef]
- Božič, M.; Elschner, T.; Tkaučič, D.; Bračič, M.; Hribernik, S.; Kleinschek, K.S.; Kargl, R.J.C. Effect of different surface active polysaccharide derivatives on the formation of ethyl cellulose particles by the emulsion-solvent evaporation method. Cellulose 2018, 25, 6901–6922. [Google Scholar] [CrossRef]
- Zhu, P.; Wang, L. Passive and active droplet generation with microfluidics: a review. Lab Chip 2016, 17, 34–75. [Google Scholar] [CrossRef] [PubMed]
- Shi, P.; Goh, J.C.H. Self-assembled silk fibroin particles: Tunable size and appearance. Powder Technol. 2012, 215, 85–90. [Google Scholar] [CrossRef]
- Qi, Y.; Wang, H.; Wei, K.; Yang, Y.; Zheng, R.-Y.; Kim, I.S.; Zhang, K.-Q. A Review of Structure Construction of Silk Fibroin Biomaterials from Single Structures to Multi-Level Structures. Int. J. Mol. Sci. 2017, 18, 237. [Google Scholar] [CrossRef]
- Coburn, J.M.; Na, E.; Kaplan, D.L. Modulation of vincristine and doxorubicin binding and release from silk films. J. Control. Release 2015, 220, 229–238. [Google Scholar] [CrossRef]
- Seib, F.P.; Coburn, J.; Konrad, I.; Klebanov, N.; Jones, G.T.; Blackwood, B.; Charest, A.; Kaplan, D.L.; Chiu, B. Focal therapy of neuroblastoma using silk films to deliver kinase and chemotherapeutic agents in vivo. Acta Biomater. 2015, 20, 32–38. [Google Scholar] [CrossRef]
- Chiu, B.; Coburn, J.; Pilichowska, M.; Holcroft, C.; Seib, F.P.; Charest, A.; Kaplan, D.L. Surgery combined with controlled-release doxorubicin silk films as a treatment strategy in an orthotopic neuroblastoma mouse model. Br. J. Cancer 2014, 111, 708–715. [Google Scholar] [CrossRef]
- Rose, P.G. Pegylated liposomal doxorubicin: Optimizing the dosing schedule in ovarian cancer. Oncologist 2005, 10, 205–214. [Google Scholar] [CrossRef]
- Park, E.K.; Jung, H.S.; Yang, H.I.; Yoo, M.C.; Kim, C.; Kim, K.S. Optimized THP-1 differentiation is required for the detection of responses to weak stimuli. Inflamm. Res. 2007, 56, 45–50. [Google Scholar] [CrossRef]
- Genin, M.; Clement, F.; Fattaccioli, A.; Raes, M.; Michiels, C. M1 and M2 macrophages derived from THP-1 cells differentially modulate the response of cancer cells to etoposide. BMC Cancer 2015, 15, 577. [Google Scholar] [CrossRef]
- Champion, J.A.; Walker, A.; Mitragotri, S. Role of particle size in phagocytosis of polymeric microspheres. Pharm. Res. 2008, 25, 1815–1821. [Google Scholar] [CrossRef] [PubMed]
- Chikaura, H.; Nakashima, Y.; Fujiwara, Y.; Komohara, Y.; Takeya, M.; Nakanishi, Y. Effect of particle size on biological response by human monocyte-derived macrophages. Biosurface Biotribol. 2016, 2, 18–25. [Google Scholar] [CrossRef]
- Applegate, M.B.; Marelli, B.; Kaplan, D.L.; Omenetto, F.G. Determination of multiphoton absorption of silk fibroin using the Z-scan technique. Opt. Soc. Am. 2013, 21, 29637–29642. [Google Scholar] [CrossRef] [PubMed]
- Shin, Y.H.; Han, S.; Jeon, S.J.; Yamamoto, K.; Zervantonakis, I.; Sudo, R.; Kamm, R.; Chung, S. Microfluidic assay for simultaneous culture of multiple cell types on surfaces or within hydrogels. Nat. Protoc. 2012, 7, 1247–1259. [Google Scholar] [CrossRef]
- Clayton, K.N.; Salameh, J.W.; Wereley, S.T.; Kinzer-Ursem, T.L. Physical characterization of nanoparticle size and surface modification using particle scattering diffusometry. Biomicrofluidics 2016, 10, 054107. [Google Scholar] [CrossRef]
- Horiuchi, T.; Mitoma, H.; Harashima, S.; Tsukamoto, H.; Shimoda, T. Transmembrane TNF-alpha: Structure, function and interaction with anti-TNF agents. Rheumatology (Oxford) 2010, 49, 1215–1228. [Google Scholar] [CrossRef]
Sample Availability: Not available. |








| Theoretical Dimension (µm) | Actual Dimension (µm) | |
|---|---|---|
| Inlet Diameter | 1000 | 1155 ± 127 |
| Device Height | 100 | 153 ± 23 |
| Channel Width | 200 | 231 ± 25 |
| Serpentine Width | 100 | 119 ± 8 |
| 100 µm co-flow point | 100 | 116 ± 13 |
| 50 µm flow-focusing point | 50 | 58 ± 6 |
| 20 µm flow-focusing point | 20 | 23 ± 3 |
| Re Numbers | Dn Numbers | ||||||
|---|---|---|---|---|---|---|---|
| Sample | Viscosity (mPa*s) | Inlets | 100 µm | 50 µm FF | 20 µm FF | Serpentine Linear Region | Serpentine Curved Region |
| 2% Silk F a | 1.56 | 0.75 | 6.26 | 1.21 | 0.70 | ||
| 7% Silk F a | 3.37 | 0.33 | 0.55 | 1.11 | 2.79 | 0.54 | 0.31 |
| 12% Silk F a | 10.09 | 0.10 | 0.83 | 0.16 | 0.09 | ||
| 7% Silk S b | 3.37 | 0.03 | 0.04 | 0.08 | 0.21 | 0.04 | 0.02 |
| 6.3% Silk F a,c | 7.92 | 0.15 | 1.24 | 0.24 | 0.14 | ||
| 1% PVA | 1.30 | 0.56 | 9.36 | 1.81 | 1.04 | ||
| 5% PVA | 4.57 | 0.16 | 0.52 | 1.06 | 2.67 | 0.52 | 0.29 |
| 10% PVA | 16.83 | 0.04 | 0.69 | 0.13 | 0.07 | ||
© 2020 by the authors. Licensee MDPI, Basel, Switzerland. This article is an open access article distributed under the terms and conditions of the Creative Commons Attribution (CC BY) license (http://creativecommons.org/licenses/by/4.0/).
Share and Cite
Vargas Montoya, N.; Peterson, R.; Ornell, K.J.; Albrecht, D.R.; Coburn, J.M. Silk Particle Production Based on Silk/PVA Phase Separation Using a Microfabricated Co-flow Device. Molecules 2020, 25, 890. https://doi.org/10.3390/molecules25040890
Vargas Montoya N, Peterson R, Ornell KJ, Albrecht DR, Coburn JM. Silk Particle Production Based on Silk/PVA Phase Separation Using a Microfabricated Co-flow Device. Molecules. 2020; 25(4):890. https://doi.org/10.3390/molecules25040890
Chicago/Turabian StyleVargas Montoya, Natalia, Rachel Peterson, Kimberly J. Ornell, Dirk R. Albrecht, and Jeannine M. Coburn. 2020. "Silk Particle Production Based on Silk/PVA Phase Separation Using a Microfabricated Co-flow Device" Molecules 25, no. 4: 890. https://doi.org/10.3390/molecules25040890
APA StyleVargas Montoya, N., Peterson, R., Ornell, K. J., Albrecht, D. R., & Coburn, J. M. (2020). Silk Particle Production Based on Silk/PVA Phase Separation Using a Microfabricated Co-flow Device. Molecules, 25(4), 890. https://doi.org/10.3390/molecules25040890
