error_outline You can access the new MDPI.com website here. Explore and share your feedback with us.
 
 

Topic Editors

Department of Veterinary Medicine and Animal Productions, University of Napoli Federico II, 80100 Naples, Italy
Dr. Luc van Nassauw
Faculteit Geneeskunde en Gezondheidswetenschappen, Wilrijk, Belgium
Department of Veterinary Medicine and Animal Productions, University of Napoli Federico II, 80100 Naples, Italy

Microbiota Diversity and Its Broader Biological Implications Across Human and Animal Health

Abstract submission deadline
28 February 2026
Manuscript submission deadline
30 April 2026
Viewed by
18919

Topic Information

Dear Colleagues,

Human and animal microbiota, consisting of bacteria, viruses, fungi, and other microbes, play a crucial role in regulating immune function, metabolism, and tissue homeostasis. These diverse communities inhabit various body sites, including the gut, skin, and reproductive organs, influencing health outcomes in both humans and animals. Recent research has expanded our understanding of microbiota's impact on metabolic regulation, reproductive function, etc. However, considerable variability across individuals complicates the establishment of a "healthy" microbiota and the determination of causal relationships between microbiota composition and health. Dysbiosis, or microbial imbalance, is linked to conditions like obesity, diabetes, and infertility. Environmental factors, such as diet and exposure to endocrine-disrupting chemicals, can exacerbate dysbiosis, influencing health. Although advances in sequencing technologies provide deeper insights, challenges remain in understanding microbiota–host interactions. We invite you to contribute high-quality research related to human and animal microbiota and its impact on health, using innovative methods such as original articles, large-scale observational studies, narrative and systematic reviews and perspectives. All submitted papers will undergo a rigorous peer-review process. We look forward to receiving your submissions and advancing our understanding of the microbiota's role in human and animal health.

Dr. Giovanna Liguori
Dr. Luc van Nassauw
Dr. Anna Costagliola
Topic Editors

Keywords

  • microbiota
  • immune function
  • tissue homeostasis
  • reproductive health
  • microbial imbalance
  • environmental factors
  • One Health

Participating Journals

Journal Name Impact Factor CiteScore Launched Year First Decision (median) APC
Applied Microbiology
applmicrobiol
- 2.8 2021 16.2 Days CHF 1200 Submit
International Journal of Molecular Sciences
ijms
4.9 9.0 2000 17.8 Days CHF 2900 Submit
Microbiology Research
microbiolres
2.2 2.8 2010 20.2 Days CHF 1800 Submit
Microorganisms
microorganisms
4.2 7.7 2013 20 Days CHF 2700 Submit
Veterinary Sciences
vetsci
2.3 3.5 2014 17.8 Days CHF 2100 Submit
Applied Biosciences
applbiosci
- 2.9 2022 22.8 Days CHF 1200 Submit

Preprints.org is a multidisciplinary platform offering a preprint service designed to facilitate the early sharing of your research. It supports and empowers your research journey from the very beginning.

MDPI Topics is collaborating with Preprints.org and has established a direct connection between MDPI journals and the platform. Authors are encouraged to take advantage of this opportunity by posting their preprints at Preprints.org prior to publication:

  1. Share your research immediately: disseminate your ideas prior to publication and establish priority for your work.
  2. Safeguard your intellectual contribution: Protect your ideas with a time-stamped preprint that serves as proof of your research timeline.
  3. Boost visibility and impact: Increase the reach and influence of your research by making it accessible to a global audience.
  4. Gain early feedback: Receive valuable input and insights from peers before submitting to a journal.
  5. Ensure broad indexing: Web of Science (Preprint Citation Index), Google Scholar, Crossref, SHARE, PrePubMed, Scilit and Europe PMC.

Published Papers (9 papers)

Order results
Result details
Journals
Select all
Export citation of selected articles as:
25 pages, 1253 KB  
Review
Gut Biome-Mediated Barriers to Nutrient Absorption: Investigating the Impact of Dysbiosis
by Anna H. Sandhu and Arun Radhakrishnan
Microbiol. Res. 2025, 16(11), 241; https://doi.org/10.3390/microbiolres16110241 - 14 Nov 2025
Viewed by 1974
Abstract
The gut microbiome is essential for nutrient absorption, immune function, and overall metabolic health. A balanced microbial community allows for the breakdown of carbohydrates, proteins, fats, vitamins, and minerals into maximally absorbed nutrients and provides protection against inflammation. Dysbiosis, or microbial imbalance, disrupts [...] Read more.
The gut microbiome is essential for nutrient absorption, immune function, and overall metabolic health. A balanced microbial community allows for the breakdown of carbohydrates, proteins, fats, vitamins, and minerals into maximally absorbed nutrients and provides protection against inflammation. Dysbiosis, or microbial imbalance, disrupts these processes and leads to malabsorption, barrier dysfunction, and toxic metabolite production. These imbalances contribute to a wide variety of diseases, from obesity, diabetes, and cardiovascular disease to anemia, osteoporosis, and nervous system dysfunctions. Advances in sequencing, metabolomics, and functional assays have facilitated an enhanced understanding of the ecological and biochemical complexity of gut microbes. AI-based models are also providing new insights into personalized diet and therapeutic approaches. Through the redefinition of malnutrition and chronic disease within microbial ecology, science proves the potential for engineered probiotics, precision prebiotics, and gut-targeted therapies. These innovations hold the potential to improve global health and propel precision medicine in nutrition. Full article
Show Figures

Figure 1

20 pages, 1239 KB  
Article
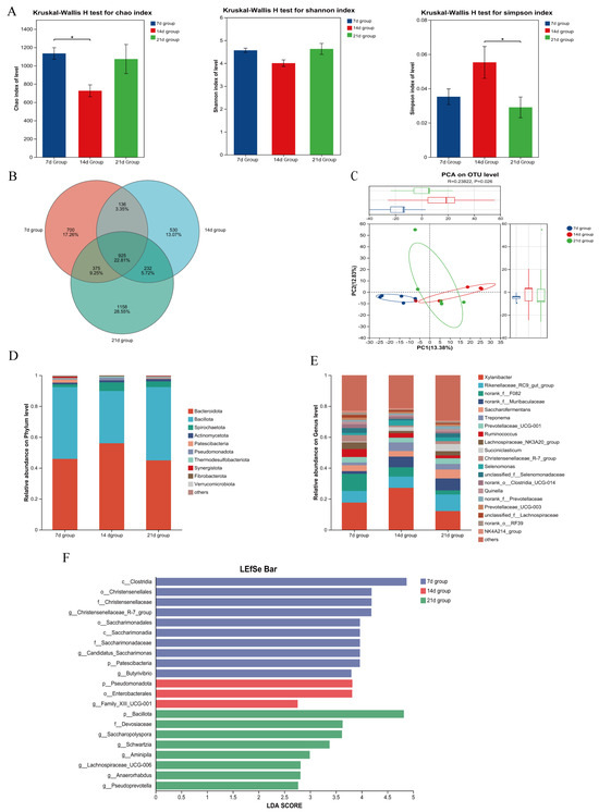
Effects of Initiation Age of Starter Feeding on Growth Performance, Immunity and Antioxidant Capacity, Gastrointestinal Development, and Microbial Communities in Suckling Lambs
by Shaoyang Pang, Xiangjian Peng, Shu Li, Junli Niu, Wenqi Wang, Yanfeng Liu, Cunxi Nie and Wenju Zhang
Microorganisms 2025, 13(11), 2490; https://doi.org/10.3390/microorganisms13112490 - 30 Oct 2025
Viewed by 486
Abstract
The optimal timing for initiating starter feeding in lambs remains controversial, warranting a systematic evaluation of its effects across multiple indicators. This study investigated the effects of initiating starter feeding at 7, 14, or 21 days of age on growth performance, rumen fermentation, [...] Read more.
The optimal timing for initiating starter feeding in lambs remains controversial, warranting a systematic evaluation of its effects across multiple indicators. This study investigated the effects of initiating starter feeding at 7, 14, or 21 days of age on growth performance, rumen fermentation, serum immunity, gastrointestinal development, and microbiota in Hu lambs. Forty-five newborn lambs were randomly assigned to three groups (n = 15 per group) and fed starter until slaughter at weaning (60 days). The 14-day group exhibited significantly higher body weight (BW) at 49 and 60 days compared with the 7-day group (p < 0.05), and greater average daily gain (ADG) during 28–35 days than the 21-day group. Rumen ammonia nitrogen (NH3-N), acetate, propionate, valerate, and total volatile fatty acids (VFAs) were higher in the 7-day and 14-day groups than in the 21-day group (p < 0.05). The 14-day group showed lower pro-inflammatory cytokines (IL-1β, TNF-α) and higher immunoglobulins (IgA, IgG, IgM) and anti-inflammatory cytokines (IL-2, IL-4) (p < 0.05). This group also displayed improved rumen papilla width, jejunal villus dimensions, and reduced crypt depth. Beneficial microbes such as Christensenellaceae_R-7_group and Butyrivibrio were enriched in the 14-day and 21-day groups. In conclusion, initiating starter feeding at 14 days of age optimizes growth, rumen function, immune response, and colonization of beneficial microbiota in Hu lambs. Full article
Show Figures

Figure 1

31 pages, 698 KB  
Review
Mechanistic Role of Heavy Metals in Driving Antimicrobial Resistance: From Rhizosphere to Phyllosphere
by Rahul Kumar, Tanja P. Vasić, Sanja P. Živković, Periyasamy Panneerselvam, Gustavo Santoyo, Sergio de los Santos Villalobos, Adeyemi Nurudeen Olatunbosun, Aditi Pandit, Leonard Koolman, Debasis Mitra and Pankaj Gautam
Appl. Microbiol. 2025, 5(3), 79; https://doi.org/10.3390/applmicrobiol5030079 - 4 Aug 2025
Cited by 3 | Viewed by 3715
Abstract
Heavy metal pollution represents a pervasive environmental challenge that significantly exacerbates the ever-increasing crisis of antimicrobial resistance and the capacity of microorganisms to endure and proliferate despite antibiotic interventions. This review examines the intricate relationship between heavy metals and AMR, with an emphasis [...] Read more.
Heavy metal pollution represents a pervasive environmental challenge that significantly exacerbates the ever-increasing crisis of antimicrobial resistance and the capacity of microorganisms to endure and proliferate despite antibiotic interventions. This review examines the intricate relationship between heavy metals and AMR, with an emphasis on the underlying molecular mechanisms and ecological ramifications. Common environmental metals, including arsenic, mercury, cadmium, and lead, exert substantial selective pressures on microbial communities. These induce oxidative stress and DNA damage, potentially leading to mutations that enhance antibiotic resistance. Key microbial responses include the overexpression of efflux pumps that expel both metals and antibiotics, production of detoxifying enzymes, and formation of protective biofilms, all of which contribute to the emergence of multidrug-resistant strains. In the soil environment, particularly the rhizosphere, heavy metals disrupt plant–microbe interactions by inhibiting beneficial organisms, such as rhizobacteria, mycorrhizal fungi, and actinomycetes, thereby impairing nutrient cycling and plant health. Nonetheless, certain microbial consortia can tolerate and detoxify heavy metals through sequestration and biotransformation, rendering them valuable for bioremediation. Advances in biotechnology, including gene editing and the development of engineered metal-resistant microbes, offer promising solutions for mitigating the spread of metal-driven AMR and restoring ecological balance. By understanding the interplay between metal pollution and microbial resistance, we can more effectively devise strategies for environmental protection and public health. Full article
Show Figures

Graphical abstract

12 pages, 788 KB  
Article
Gut Microbial Composition on Dienogest Therapy in Patients with Endometriosis
by Veronika Pronina, Pavel Denisov, Vera Muravieva, Alexey Skorobogatiy, Ksenia Zhigalova, Galina Chernukha, Gennady Sukhikh and Tatiana Priputnevich
Microbiol. Res. 2025, 16(8), 169; https://doi.org/10.3390/microbiolres16080169 - 1 Aug 2025
Viewed by 2135
Abstract
Endometriosis is a chronic inflammatory condition affecting approximately 10% of women of reproductive age, characterized by pelvic pain, dysmenorrhea, and infertility. Emerging evidence suggests a potential link between gut microbiota dysbiosis and endometriosis pathogenesis, mediated through hormonal regulation, immune modulation, and systemic inflammation. [...] Read more.
Endometriosis is a chronic inflammatory condition affecting approximately 10% of women of reproductive age, characterized by pelvic pain, dysmenorrhea, and infertility. Emerging evidence suggests a potential link between gut microbiota dysbiosis and endometriosis pathogenesis, mediated through hormonal regulation, immune modulation, and systemic inflammation. Dienogest (DNG) is widely used for endometriosis management, but its effects on gut microbiota remain underexplored. This study investigates the impact of DNG on gut microbial composition in endometriosis patients, aiming to elucidate its therapeutic mechanisms beyond hormonal modulation. DNG therapy led to a significant reduction in the Bacillota/Bacteroidota ratio (p = 0.0421), driven by decreased Staphylococcus spp. (p = 0.0244) and increased commensal bacteria such as Lactobacillus spp. and Collinsella aerofaciens (p = 0.049). Species richness and alpha diversity indices showed a non-significant upward trend. Notably, C. aerofaciens, a butyrate producer linked to gut barrier integrity, was detected twice as frequently during therapy. The study also observed reductions in facultative anaerobes like Enterococcus spp. and a trend toward higher titers of beneficial Bacteroidota. This study provides the first evidence that DNG therapy modulates gut microbiota in endometriosis patients, favoring a composition associated with anti-inflammatory and barrier-protective effects. The observed shifts—reduced opportunistic pathogens and increased symbionts—suggest a novel mechanism for DNG’s efficacy, potentially involving the microbial regulation of estrogen metabolism and immune responses. Full article
Show Figures

Figure 1

19 pages, 1063 KB  
Article
In Vitro Evaluation of a Gel Formulation with Postbiotics and Prebiotics Against Pathogenic Microorganisms Present in the Microbiota of Psoriatic Skin
by Nadine Gonçalves Mascarenhas, Vânia Rodrigues Leite-Silva, Márcio Adriano Andréo, Newton Andréo-Filho and Patricia Santos Lopes
Microbiol. Res. 2025, 16(7), 134; https://doi.org/10.3390/microbiolres16070134 - 23 Jun 2025
Viewed by 1465
Abstract
Psoriasis is a chronic, non-contagious, immune-mediated inflammatory skin disease. Although current treatments help manage the condition, many present limitations that affect patient adherence, particularly topical therapies. Given that the skin microbiota represents a promising therapeutic target, this study investigated the potential of prebiotics [...] Read more.
Psoriasis is a chronic, non-contagious, immune-mediated inflammatory skin disease. Although current treatments help manage the condition, many present limitations that affect patient adherence, particularly topical therapies. Given that the skin microbiota represents a promising therapeutic target, this study investigated the potential of prebiotics derived from β-glucans and postbiotics produced by Lactobacillus paracasei and Saccharomyces cerevisiae to modulate microbial balance; the in vitro activity was evaluated against Staphylococcus aureus and Malassezia furfur, both as isolated compounds and within topical formulations. Extracts were characterized by HPLC, and antimicrobial activity was assessed using broth microdilution and agar diffusion methods. Postbiotic extracts at 500 mg/mL inhibited microbial growth by 90–97%. Oat-derived β-glucan at 0.5% inhibited over 97% of microbial growth, while yeast-derived β-glucan showed approximately 60% inhibition. In agar diffusion tests, the active ingredients reduced the growth of both microorganisms, except for the yeast-derived β-glucan. These findings are promising and suggest that these bioactive compounds could support the rebalancing of skin microbiota in dermatological conditions. Further research is needed to identify the molecules produced by probiotics and assess the most suitable vehicle for incorporating the active compounds. Full article
Show Figures

Figure 1

9 pages, 686 KB  
Brief Report
Disaggregated Helicobacter pylori Biofilm Impairs Bactericidal Activity and Bacterial Phagocytosis by Human Neutrophils
by Clara Lourdes Tovar-Robles, Yolanda Romo-Lozano, Daniel Cervantes-García and Rodolfo González-Segovia
Microbiol. Res. 2025, 16(6), 121; https://doi.org/10.3390/microbiolres16060121 - 8 Jun 2025
Viewed by 933
Abstract
Helicobacter pylori (H. pylori), a prevalent human pathogen affecting nearly half the global population, is a major contributor to chronic gastritis, peptic ulcer, and gastric cancer. H. pylori develops biofilms (BFs) allowing bacteria to evade the immune response. Differences in composition [...] Read more.
Helicobacter pylori (H. pylori), a prevalent human pathogen affecting nearly half the global population, is a major contributor to chronic gastritis, peptic ulcer, and gastric cancer. H. pylori develops biofilms (BFs) allowing bacteria to evade the immune response. Differences in composition between planktonic and biofilm cells influence the host’s immune response, yet the specific biofilm components modulating this response remain uncharacterized. Considering the above, this study evaluated the effect of in vitro-generated H. pylori BF on the antibacterial activity of neutrophils. This work utilized sonication to obtain disaggregated H. pylori BF (d-BF-Hp) to challenge human neutrophils, assessing their bactericidal and phagocytic activity against Staphylococcus aureus. S. aureus survival in the presence of neutrophils was enhanced by 10 μg/mL of d-BF-Hp’s protein. Conversely, S. aureus survival was significantly lower at 30 µg/mL compared to 10 µg/mL d-BF-Hp. Furthermore, 10 and 30 µg/mL of d-BF-Hp significantly reduced the neutrophil phagocytosis rate. Our findings suggest that d-BF-Hp components diminish neutrophil bactericidal activity, although this effect was not observed at higher d-BF-Hp concentrations. Increased d-BF-Hp concentrations proportionally reduced neutrophil phagocytic capacity. Future work should explore the mechanisms underlying the alteration of neutrophil microbicidal properties. Full article
Show Figures

Figure 1

14 pages, 698 KB  
Article
Mycobacterium appelbergii sp. nov., a Novel Species Isolated from a Drinking Water Fountain in a Rural Community
by Inês Cravo Roxo, Susana Alarico, Ana Fonseca, Daniela Machado, Ana Maranha, Igor Tiago, Raquel Duarte and Nuno Empadinhas
Microorganisms 2025, 13(6), 1259; https://doi.org/10.3390/microorganisms13061259 - 29 May 2025
Cited by 1 | Viewed by 1350
Abstract
Three isolates of a novel, rapidly growing, non-pigmented Mycobacterium species were recovered from the water and runoff of a public fountain in a rural village in central Portugal, formerly used by the local population as a source of drinking water and not accessible [...] Read more.
Three isolates of a novel, rapidly growing, non-pigmented Mycobacterium species were recovered from the water and runoff of a public fountain in a rural village in central Portugal, formerly used by the local population as a source of drinking water and not accessible to animals. High-quality draft genome sequencing, in silico DNA–DNA hybridization, and phylogenetic analyses confirmed that isolates 21AC1T, 21AC14, and 21AC21 represent a previously undescribed species within the genus Mycobacterium, forming a distinct phylogenetic lineage closely related to Mycobacterium wolinskyi, Mycobacterium goodii and Mycobacterium smegmatis. MALDI-TOF MS analysis of the type strain 21AC1T revealed a unique spectral profile. A comprehensive polyphasic characterization was performed, including chemotaxonomic analyses of fatty acid and mycolic acid composition, as well as an extensive biochemical characterization. Their susceptibility to 12 antimicrobials was also assessed. The identification and characterization of novel nontuberculous mycobacteria species are of increasing environmental and clinical relevance, as infections by these opportunistic pathogens are on the rise globally. Based on our findings, we propose that isolates 21AC1T, 21AC14, and 21AC21 represent a novel species, for which we propose the name Mycobacterium appelbergii sp. nov., with the type strain designated as 21AC1T (=BCCM/ITM 501212 = DSM 113570) and the additional two strains as 21AC14 (=BCCM/ITM 501447 = DSM 118402) and 21AC21 (=BCCM/ITM 501448 = DSM 118403). Full article
Show Figures

Figure 1

13 pages, 1350 KB  
Article
Control of Methicillin-Resistant Staphylococcus aureus Using Photodynamic Therapy in Synergy with Staphylococcus epidermidis: Role of Mixed Cultures in Developing Strategies to Inhibit Infections
by Rebeca Vieira de Lima, Kate Cristina Blanco and Vanderlei Salvador Bagnato
Microorganisms 2025, 13(6), 1196; https://doi.org/10.3390/microorganisms13061196 - 23 May 2025
Cited by 1 | Viewed by 1137
Abstract
Staphylococcus aureus is a Gram-positive bacterium living abundantly on our skin and mucous membranes. When there is an imbalance in microbiota, they are the main protagonists of various infections, such as soft tissue infections and bacteremia. However, Staphylococcus epidermidis also colonizes this microbiome, [...] Read more.
Staphylococcus aureus is a Gram-positive bacterium living abundantly on our skin and mucous membranes. When there is an imbalance in microbiota, they are the main protagonists of various infections, such as soft tissue infections and bacteremia. However, Staphylococcus epidermidis also colonizes this microbiome, is able to compete with pathogenic bacteria, including methicillin-resistant Staphylococcus aureus (MRSA), and can contribute to treatments such as photodynamic inactivation (PDI) by inhibiting infection progression and restoring a healthy microbiota. In vitro photodynamic inactivation experiments were carried out using synthetic curcumin at a concentration of 5 μM as a photosensitizer and varying light doses (1, 2 and 5 J/cm2) at a wavelength of 450 nm, on pure cultures (S. aureus, S. epidermidis and MRSA) and mixed cultures, in which bacteria were placed together proportionally. This study revealed that pure cultures of these bacteria obtained statistically significant results with varying light doses of 2 and 5 J/cm2. In addition, in an attempt to bring infections closer to reality, experiments were carried out on mixed cultures. The results were not only significant but also increased reduction of bacteria, including resistant bacteria. Study offers new perspectives on the importance of themicrobiota for treatment of infections caused by the Staphylococcus genus. Full article
Show Figures

Figure 1

11 pages, 1233 KB  
Case Report
Atopobium vaginae: An Overview of the Bacteria Through Clinical Cases
by Anna Vaseruk, Stepan Nedzelskyi, Roksolana Konechna, Halyna Lavryk, Alicja Sękowska and Yulian Konechnyi
Microbiol. Res. 2025, 16(5), 103; https://doi.org/10.3390/microbiolres16050103 - 20 May 2025
Viewed by 4894
Abstract
Atopobium vaginae (nowadays Fannyhessea vaginae) is an anaerobic bacterium increasingly implicated not only in bacterial vaginosis (BV) but also in a broader range of infections. Despite growing recognition of its clinical relevance, comprehensive data on the characteristics of A. vaginae remain limited. [...] Read more.
Atopobium vaginae (nowadays Fannyhessea vaginae) is an anaerobic bacterium increasingly implicated not only in bacterial vaginosis (BV) but also in a broader range of infections. Despite growing recognition of its clinical relevance, comprehensive data on the characteristics of A. vaginae remain limited. This study aimed to isolate and thoroughly characterize the clinical strains of A. vaginae from both vaginal and oral cavity samples. A multifaceted methodological approach was employed, including antibiotic susceptibility testing to assess resistance and sensitivity profiles, PCR for genetic identification, and biochemical profiling using the VITEK-2 Compact system. Additionally, the morphological traits and growth dynamics of the isolates were examined. Given the established role of A. vaginae as a significant contributor to BV, the results of this study aim to support the development of evidence-based antimicrobial strategies for effective management of A. vaginae-associated infections. Full article
Show Figures

Figure 1

Back to TopTop