error_outline You can access the new MDPI.com website here. Explore and share your feedback with us.
 
 
Sign in to use this feature.

Years

Between: -

Subjects

remove_circle_outline
remove_circle_outline
remove_circle_outline
remove_circle_outline
remove_circle_outline
remove_circle_outline
remove_circle_outline
remove_circle_outline
remove_circle_outline

Journals

Article Types

Countries / Regions

Search Results (32)

Search Parameters:
Keywords = zero energy bound states

Order results
Result details
Results per page
Select all
Export citation of selected articles as:
31 pages, 825 KB  
Article
Simulation-Based Evaluation of Savings Potential for Hybrid Trolleybus Fleets
by Hermann von Kleist and Thomas Lehmann
World Electr. Veh. J. 2026, 17(1), 27; https://doi.org/10.3390/wevj17010027 - 6 Jan 2026
Abstract
Hybrid trolleybuses (HTBs) with in-motion charging (IMC) can extend zero-emission service using existing catenary, but high on-wire charging powers may concentrate loads and accelerate battery aging. We present a data-driven simulation that replays recorded high-resolution Controller Area Network (CAN) logs through a per-vehicle [...] Read more.
Hybrid trolleybuses (HTBs) with in-motion charging (IMC) can extend zero-emission service using existing catenary, but high on-wire charging powers may concentrate loads and accelerate battery aging. We present a data-driven simulation that replays recorded high-resolution Controller Area Network (CAN) logs through a per-vehicle electrical model with (Constant-Current/Constant-Voltage) (CC/CV) charging and a stress-map aging estimator, a configurable partial catenary overlay, and fleet aggregation by simple summation and an iterative node-voltage analysis of a resistor-network catenary model. A parameter sweep across battery sizes, upper state of charge (SoC) bounds, and charging power caps compares a minimal “charge-whenever-possible” policy with a per-vehicle lookahead (“oracle”) policy that spreads charging over available catenary time. Results show that lowering maximum charging power and/or the upper SoC bound reduces capacity fade, while energy-demand differences are small. Fleet load profiles are dominated by timetable-driven concurrency using 40 recorded days overlaid into one synthetic day: varying per-vehicle power or target SoC has little effect on peak demand; per-vehicle lookahead does not flatten the peak. The node-voltage analysis indicates catenary efficiency around 97% and fewer undervoltage events at lower charging powers. We conclude that per-vehicle policies can reduce battery stress, whereas peak shaving requires cooperative, fleet-level scheduling. Full article
(This article belongs to the Special Issue Zero Emission Buses for Public Transport)
Show Figures

Figure 1

10 pages, 300 KB  
Article
Stability and Well-Posedness of Fractional Navier–Stokes with Directional Fractional Diffusion
by Muhammad Zainul Abidin and Abid Khan
Fractal Fract. 2025, 9(11), 708; https://doi.org/10.3390/fractalfract9110708 - 31 Oct 2025
Viewed by 625
Abstract
We investigate the three-dimensional incompressible fractional Navier–Stokes system with directional fractional diffusion: a vertical dissipative operator of order 2α(0,2] acting on the full velocity field together with a horizontal fractional operator of order [...] Read more.
We investigate the three-dimensional incompressible fractional Navier–Stokes system with directional fractional diffusion: a vertical dissipative operator of order 2α(0,2] acting on the full velocity field together with a horizontal fractional operator of order 2β(0,2] applied to the vertical average of one horizontal component. This anisotropic, nonlocal structure captures media in which smoothing acts with unequal strength by direction. For small, divergence-free initial data in an anisotropic energy class, we establish global well-posedness and stability of the zero state, including uniqueness and continuous dependence on the data. The analysis crucially relies on an average oscillation decomposition in the vertical variable, a fractional Poincaré inequality aligned with the vertical direction, and sharp product/commutator bounds compatible with the anisotropic splitting. We provide explicit estimates for direction-dependent smoothing and algebraic decay governed by (α,β), and we show that the conclusions persist under small perturbation of the dissipation parameters. Full article
22 pages, 906 KB  
Article
Fractional-Order Backstepping Approach Based on the Mittag–Leffler Criterion for Controlling Non-Commensurate Fractional-Order Chaotic Systems Under Uncertainties and External Disturbances
by Abdelhamid Djari, Abdelaziz Aouiche, Riadh Djabri, Hanane Djellab, Mohamad A. Alawad and Yazeed Alkhrijah
Mathematics 2025, 13(19), 3096; https://doi.org/10.3390/math13193096 - 26 Sep 2025
Viewed by 480
Abstract
Chaotic systems appear in a wide range of natural and engineering contexts, making the design of reliable and flexible control strategies a crucial challenge. This work proposes a robust control scheme based on the Fractional-Order Backstepping Control (FOBC) method for the stabilization of [...] Read more.
Chaotic systems appear in a wide range of natural and engineering contexts, making the design of reliable and flexible control strategies a crucial challenge. This work proposes a robust control scheme based on the Fractional-Order Backstepping Control (FOBC) method for the stabilization of non-commensurate fractional-order chaotic systems subject to bounded uncertainties and external disturbances. The method is developed through a rigorous stability analysis grounded in the Mittag–Leffler function, enabling the step-by-step stabilization of each subsystem. By incorporating fractional-order derivatives into carefully selected Lyapunov candidate functions, the proposed controller ensures global system stability. The performance of the FOBC approach is validated on fractional-order versions of the Duffing–Holmes system and the Rayleigh oscillator, with the results compared against those of a fractional-order PID (FOPID) controller. Numerical evaluations demonstrate the superior performance of the proposed strategy: the error dynamics converge rapidly to zero, the system exhibits strong robustness by restoring state variables to equilibrium quickly after disturbances, and the method achieves low energy dissipation with a high error convergence speed. These quantitative indices confirm the efficiency of FOBC over existing methods. The integration of fractional-order dynamics within the backstepping framework offers a powerful, robust, and resilient approach to stabilizing complex chaotic systems in the presence of uncertainties and external perturbations. Full article
Show Figures

Figure 1

12 pages, 457 KB  
Article
Negative Differential Conductance Induced by Majorana Bound States Side-Coupled to T-Shaped Double Quantum Dots
by Yu-Mei Gao, Yi-Fei Huang, Feng Chi, Zi-Chuan Yi and Li-Ming Liu
Nanomaterials 2025, 15(17), 1359; https://doi.org/10.3390/nano15171359 - 3 Sep 2025
Viewed by 834
Abstract
Electronic transport through T-shaped double quantum dots (TDQDs) connected to normal metallic leads is studied theoretically by using a nonequilibrium Green’s function method. It is assumed that the Coulomb interaction exists only in the central QD (QD-1) sandwiched between the leads, and it [...] Read more.
Electronic transport through T-shaped double quantum dots (TDQDs) connected to normal metallic leads is studied theoretically by using a nonequilibrium Green’s function method. It is assumed that the Coulomb interaction exists only in the central QD (QD-1) sandwiched between the leads, and it is absent in the other reference QD (QD-2) side-coupled to QD-1. We also consider the impacts of Majorana bound states (MBSs), which are prepared at the opposite ends of a topological superconductor nanowire (hereafter called a Majorana nanowire) connected to QD-2, on the electrical current and differential conductance. Our results show that by the combined effects of the Coulomb interaction in QD-1 and the MBSs, a negative differential conductance (NDC) effect emerges near the zero-bias point, where MBSs play significant roles. Now, the electrical current decreases despite the increasing bias voltage. The NDC is prone to occur under conditions of low temperature, and both of the two QDs’ energy levels are resonant to the leads’ zero Fermi energy. Its magnitude, which is characterized by a peak-to-valley ratio, can be enhanced up to 3 by increasing the interdot coupling strength, and it depends on the dot-MBS hybridization strength nonlinearly. This prominent NDC combined with the previously found zero-bias anomaly (ZBA) of the differential conductance is useful in designing novel quantum electric devices, and it may also serve as an effective detection means for the existence of MBSs, which is still a challenge in solid-state physics. Full article
(This article belongs to the Special Issue The Interaction of Electron Phenomena on the Mesoscopic Scale)
Show Figures

Figure 1

9 pages, 1664 KB  
Article
Quantized Nuclear Recoil in the Search for Sterile Neutrinos in Tritium Beta Decay with PTOLEMY
by Wonyong Chung, Mark Farino, Andi Tan, Christopher G. Tully and Shiran Zhang
Universe 2025, 11(9), 297; https://doi.org/10.3390/universe11090297 - 2 Sep 2025
Viewed by 887
Abstract
The search for keV-scale sterile neutrinos in tritium beta decay is made possible through the theoretically allowed small admixture of electron flavor in right-handed, singlet, massive neutrino states. A distinctive feature of keV-scale sterile-neutrino–induced threshold distortions in the tritium beta spectrum is the [...] Read more.
The search for keV-scale sterile neutrinos in tritium beta decay is made possible through the theoretically allowed small admixture of electron flavor in right-handed, singlet, massive neutrino states. A distinctive feature of keV-scale sterile-neutrino–induced threshold distortions in the tritium beta spectrum is the presence of quantized nuclear-recoil effects, as predicted for atomic tritium bound to two-dimension materials such as graphene. The sensitivities to the sterile neutrino mass and electron-flavor mixing are considered in the context of the PTOLEMY detector simulation with tritiated graphene substrates. The ability to scan the entire tritium energy spectrum with a narrow energy window, low backgrounds, and high-resolution differential energy measurements provides the opportunity to pinpoint the quantized nuclear-recoil effects. providing an additional tool for identifying the kinematics of the production of sterile neutrinos. Background suppression is achieved by transversely accelerating electrons into a high magnetic field, where semi-relativistic electron tagging can be performed with cyclotron resonance emission RF antennas followed by deceleration through the PTOLEMY filter into a high-resolution differential energy detector operating in a zero-magnetic-field region. The PTOLEMY-based approach to keV-scale searches for sterile neutrinos involves a novel precision apparatus utilizing two-dimensional materials to yield high-resolution, sub-eV mass determination for electron-flavor mixing fractions of |Ue4|2105 and smaller. Full article
Show Figures

Figure 1

28 pages, 24311 KB  
Article
High-Resolution Siting of Utility-Scale Solar and Wind: Bridging Pixel-Level Costs and Regional Planning
by Cheng Cheng, Andrew Blakers, Timothy Weber, Kylie Catchpole and Anna Nadolny
Energies 2025, 18(16), 4361; https://doi.org/10.3390/en18164361 - 15 Aug 2025
Cited by 1 | Viewed by 1295
Abstract
Achieving net zero relies on siting large-scale solar and wind where they are cheapest and most socially acceptable. We present a transferable, evidence-based siting framework and apply it to Australia. The landscape is divided into millions of 250 m pixels, each assigned an [...] Read more.
Achieving net zero relies on siting large-scale solar and wind where they are cheapest and most socially acceptable. We present a transferable, evidence-based siting framework and apply it to Australia. The landscape is divided into millions of 250 m pixels, each assigned an indicative cost based on resource quality, distance-weighted connection costs, and land use exclusions. Two bounding generation mix scenarios (high solar vs. high wind) stack the cheapest pixels until a fully electrified demand of 20 MWh per capita per year is met. Results are aggregated to all 547 Local Government Areas (LGAs) and 150 federal electorates and expressed as capital inflow, construction job-years, long-term jobs, and land-lease income. We find Class A solar (<50 AUD/MWh) is abundant nationwide except in Tasmania, while high-quality wind is concentrated in Victoria, Tasmania, and coastal Western Australia. Just 15% of LGAs, mainly within 100 km of the existing 275–500 kV transmission backbone, can host over half of least-cost capacity. A single top-ranked LGA such as Toowoomba (Queensland) could attract around AUD 33 billion in investment and sustain over 50,000 construction job-years. Mapping ten candidate high-voltage transmission corridors shows how new lines shift opportunities to under-served councils. The results bridge the gap between state-level renewable energy zones and fine-scale site suitability maps, with policy recommendations proposed. Because the workflow relies mainly on globally available datasets, it can be replicated in other countries to raise public awareness, align policy with community support, and accelerate clean-energy buildouts while maximising regional benefit. Full article
(This article belongs to the Section B: Energy and Environment)
Show Figures

Figure 1

20 pages, 7374 KB  
Article
Optimal Guidance Law for Critical Safe Miss Distance Evasion
by Chengze Wang, Jiamin Yan, Rui Lyu, Zhuo Liang and Yang Chen
Aerospace 2024, 11(12), 1041; https://doi.org/10.3390/aerospace11121041 - 19 Dec 2024
Cited by 2 | Viewed by 1551
Abstract
In pursuit–evasion scenarios, the pursuer typically possesses a lethal zone. If the evader effectively utilizes perceptual information, they can narrowly escape the lethal zone while minimizing energy consumption, thereby avoiding excessive and unnecessary maneuvers. Based on optimal control theory, we propose a guidance [...] Read more.
In pursuit–evasion scenarios, the pursuer typically possesses a lethal zone. If the evader effectively utilizes perceptual information, they can narrowly escape the lethal zone while minimizing energy consumption, thereby avoiding excessive and unnecessary maneuvers. Based on optimal control theory, we propose a guidance law for achieving critical safe miss distance evasion under bounded control. First, we establish the zero-effort miss (ZEM) state equation for the evader, while approximating disturbances from the pursuer. Next, we formulate an optimal control problem with energy consumption as the objective function and the ZEM at the terminal time as the terminal constraint. Subsequently, we design an iterative algorithm that combines the homotopy method and Newton’s iteration to solve the optimal control problem, applying Pontryagin’s Maximum Principle. The simulation results indicate that the designed iterative method converges effectively; through online updates, the proposed guidance law can successfully achieve critical safe miss distance evasion. Compared to programmatic maneuvering and norm differential game guidance law, this approach not only stabilizes the evader’s evasion capabilities but also significantly reduces energy consumption. Full article
(This article belongs to the Section Aeronautics)
Show Figures

Figure 1

24 pages, 515 KB  
Article
Hidden-Charm Pentaquarks with Strangeness in a Chiral Quark Model
by Gang Yang, Jialun Ping and Jorge Segovia
Symmetry 2024, 16(3), 354; https://doi.org/10.3390/sym16030354 - 14 Mar 2024
Cited by 11 | Viewed by 1873
Abstract
The LHCb collaboration has recently announced the discovery of two hidden-charm pentaquark states with strange quark content, Pcs(4338) and Pcs(4459); its analysis points towards having both hadrons’ isospins equal to zero and [...] Read more.
The LHCb collaboration has recently announced the discovery of two hidden-charm pentaquark states with strange quark content, Pcs(4338) and Pcs(4459); its analysis points towards having both hadrons’ isospins equal to zero and spin-parity quantum numbers 12 and 32, respectively. Herein, we perform a systematical investigation of the qqscc¯(q=u,d) system by means of a chiral quark model, along with a highly accurate computational method, the Gaussian expansion approach combined with the complex scaling technique. baryon-meson configurations in both singlet- and hidden-color channels are considered. The Pcs(4338) and Pcs(4459) signals can be well identified as molecular bound states with dominant components ΛJ/ψ(60%) and ΞcD(23%) for the lowest-energy case and ΞcD(72%) for the highest-energy one. In addition, it seems that some narrow resonances can also be found in each allowed I(JP) channel in the energy region of 4.65.5 GeV, except for the 1(12) channel where a shallow bound state with dominant ΞcD structure is obtained at 4673 MeV with binding energy EB=3 MeV. These exotic states are expected to be confirmed in future high-energy experiments. Full article
(This article belongs to the Section Physics)
Show Figures

Figure 1

21 pages, 1306 KB  
Article
Error-Based Switched Fractional Order Model Reference Adaptive Control for MIMO Linear Time Invariant Systems
by Norelys Aguila-Camacho and Javier A. Gallegos
Fractal Fract. 2024, 8(2), 109; https://doi.org/10.3390/fractalfract8020109 - 13 Feb 2024
Cited by 8 | Viewed by 1943
Abstract
This paper presents the design and analysis of Switched Fractional Order Model Reference Adaptive Controllers (SFOMRAC) for Multiple Input Multiple Output (MIMO) linear systems with unknown parameters. The proposed controller uses adaptive laws whose derivation order switches between a fractional order and the [...] Read more.
This paper presents the design and analysis of Switched Fractional Order Model Reference Adaptive Controllers (SFOMRAC) for Multiple Input Multiple Output (MIMO) linear systems with unknown parameters. The proposed controller uses adaptive laws whose derivation order switches between a fractional order and the integer order, according to a certain level of control error. The switching aims to use fractional orders when the control error is larger to improve transient response and system performance during large disturbed states, and to obtain smoother control signals, leading to a better control energy usage. Then, it switches to the integer order when the control error is smaller to improve steady state. Boundedness of all the signals in the scheme is analytically proved, as well as convergence of the control error to zero. Moreover, these properties are extended to the case when system states are affected by a bounded non-parametric disturbance. Simulation studies are carried out using different representative plants to be controlled, showing that fractional orders and switching error levels can be found in most of the cases, such as when SFOMRAC achieves a better balance among control energy and system performance than the non-switched equivalent strategies. Full article
(This article belongs to the Special Issue Robust and Adaptive Control of Fractional-Order Systems, 2nd Edition)
Show Figures

Figure 1

34 pages, 9687 KB  
Article
Expectations for the Role of Hydrogen and Its Derivatives in Different Sectors through Analysis of the Four Energy Scenarios: IEA-STEPS, IEA-NZE, IRENA-PES, and IRENA-1.5°C
by Osama A. Marzouk
Energies 2024, 17(3), 646; https://doi.org/10.3390/en17030646 - 30 Jan 2024
Cited by 44 | Viewed by 7058
Abstract
Recently, worldwide, the attention being paid to hydrogen and its derivatives as alternative carbon-free (or low-carbon) options for the electricity sector, the transport sector, and the industry sector has increased. Several projects in the field of low-emission hydrogen production (particularly electrolysis-based green hydrogen) [...] Read more.
Recently, worldwide, the attention being paid to hydrogen and its derivatives as alternative carbon-free (or low-carbon) options for the electricity sector, the transport sector, and the industry sector has increased. Several projects in the field of low-emission hydrogen production (particularly electrolysis-based green hydrogen) have either been constructed or analyzed for their feasibility. Despite the great ambitions announced by some nations with respect to becoming hubs for hydrogen production and export, some quantification of the levels at which hydrogen and its derived products are expected to penetrate the global energy system and its various demand sectors would be useful in order to judge the practicality and likelihood of these ambitions and future targets. The current study aims to summarize some of the expectations of the level at which hydrogen and its derivatives could spread into the global economy, under two possible future scenarios. The first future scenario corresponds to a business-as-usual (BAU) pathway, where the world proceeds with the same existing policies and targets related to emissions and low-carbon energy transition. This forms a lower bound for the level of the role of hydrogen and its penetration into the global energy system. The second future scenario corresponds to an emission-conscious pathway, where governments cooperate to implement the changes necessary to decarbonize the economy by 2050 in order to achieve net-zero emissions of carbon dioxide (carbon neutrality), and thus limit the rise in the global mean surface temperature to 1.5 °C by 2100 (compared to pre-industrial periods). This forms an upper bound for the level of the role of hydrogen and its penetration into the global energy system. The study utilizes the latest release of the annual comprehensive report WEO (World Energy Outlook—edition year 2023, the 26th edition) of the IEA (International Energy Agency), as well as the latest release of the annual comprehensive report WETO (World Energy Transitions Outlook—edition year 2023, the third edition) of the IRENA (International Renewable Energy Agency). For the IEA-WEO report, the business-as-usual situation is STEPS (Stated “Energy” Policies Scenario), and the emissions-conscious situation is NZE (Net-Zero Emissions by 2050). For the IRENA-WETO report, the business-as-usual situation is the PES (Planned Energy Scenario), and the emissions-conscious situation is the 1.5°C scenario. Through the results presented here, it becomes possible to infer a realistic range for the production and utilization of hydrogen and its derivatives in 2030 and 2050. In addition, the study enables the divergence between the models used in WEO and WETO to be estimated, by identifying the different predictions for similar variables under similar conditions. The study covers miscellaneous variables related to energy and emissions other than hydrogen, which are helpful in establishing a good view of how the world may look in 2030 and 2050. Some barriers (such as the uncompetitive levelized cost of electrolysis-based green hydrogen) and drivers (such as the German H2Global initiative) for the hydrogen economy are also discussed. The study finds that the large-scale utilization of hydrogen or its derivatives as a source of energy is highly uncertain, and it may be reached slowly, given more than two decades to mature. Despite this, electrolysis-based green hydrogen is expected to dominate the global hydrogen economy, with the annual global production of electrolysis-based green hydrogen expected to increase from 0 million tonnes in 2021 to between 22 million tonnes and 327 million tonnes (with electrolyzer capacity exceeding 5 terawatts) in 2050, depending on the commitment of policymakers toward decarbonization and energy transitions. Full article
(This article belongs to the Special Issue Climate Change and Sustainable Energy Transition)
Show Figures

Figure 1

33 pages, 5473 KB  
Article
A Novel Approach to Determine Multi-Tiered Nearly Zero-Energy Performance Benchmarks Using Probabilistic Reference Buildings and Risk Analysis Approaches
by Damien Gatt, Charles Yousif, Maurizio Cellura, Francesco Guarino, Kenneth Scerri and Ilenia Tinnirello
Sustainability 2024, 16(1), 456; https://doi.org/10.3390/su16010456 - 4 Jan 2024
Viewed by 3188
Abstract
The Energy Performance of Buildings Directive (EPBD) mandates European Union Member States (MS) to conduct cost-optimal studies using the national calculation methodology (NCM), typically through non-calibrated asset-rating software. Nearly zero-energy building (NZEB) levels must be derived for each chosen Reference Building (RB), which [...] Read more.
The Energy Performance of Buildings Directive (EPBD) mandates European Union Member States (MS) to conduct cost-optimal studies using the national calculation methodology (NCM), typically through non-calibrated asset-rating software. Nearly zero-energy building (NZEB) levels must be derived for each chosen Reference Building (RB), which are generally defined using deterministic parameters. Previous research proposed an innovative cost-optimal method that replaces ‘non-calibrated deterministic RBs’ with ‘probabilistically Bayesian calibrated reference building (RB)’ to better handle building stock uncertainties and diversities when deriving benchmarks. This paper aims to develop a framework to address two research gaps necessary for the successful application of the innovative cost optimal method: (1) providing objective criteria for defining NZEB benchmarks and (2) propagating uncertainties and financial risk for each defined benchmark. A robust approach for defining NZEB benchmarks according to four different ambition levels (low, medium, high, and highest) was developed by objectively considering distinct points from multiple cost-optimal plots employing different financial perspectives. Risk analysis is then performed for each defined benchmark by propagating risk from the posterior calibration parameter distributions to visualize and statistically quantify the financial risk, including robust risk, that the private investor could face for reaching each derived benchmark ambition level. The innovative cost-optimal methodology that incorporates the developed framework was applied to a hotel RB case study. The results showed that the developed framework is capable of deriving distinct benchmarks and quantitatively uncovering the full financial risk levels for the four different renovation ambition levels. The current cost-optimal method was also performed for the hotel case study with the RB defined determinitically and using the non-calibrated NCM software, SBEM-mt v4.2c. It was found that the financial feasibility and energy-saving results per benchmark are significantly more realistic and transparent for the proposed innovative cost-optimal method including a better match between the simulated and metered energy consumption with a difference of less than 1% in annual performance. Thus, the performance gap between calculated and actual energy performance that is synonymous with the EPBD methodology, as reported in the literature, is bridged. The case study also showed the importance of the risk analysis. Performing the cost-optimal analysis for a Bayesian calibrated RB using the mean value of the posterior calibrated parameter distributions without propagating uncertainty produced highly optimistic results that obscured the real financial risk for achieving the higher ambition levels of the NZEB benchmarks. Consequently, the developed framework demonstrated a time-bound tightening approach to achieve higher energy performance ambitions, improve risk transparency to private investors, and facilitate more targeted policies towards a net zero-carbon status. Thus, the proposed method considering parameter uncertainty and calibrated RBs is instrumental for devising robust policy measures for the EPBD, to achieve a realistic and long-lasting sustainable energy goal for European buildings. Full article
(This article belongs to the Special Issue Advances in Sustainability Research at the University of Malta)
Show Figures

Figure 1

12 pages, 452 KB  
Article
Tunable Josephson Current through a Semiconductor Quantum Dot Hybridized to Majorana Trijunction
by Yumei Gao and Xiaoyan Zhang
Coatings 2023, 13(9), 1627; https://doi.org/10.3390/coatings13091627 - 17 Sep 2023
Cited by 4 | Viewed by 1677
Abstract
We investigate theoretically the Josephson current through one semiconductor quantum dot (QD) coupled to triple nanowires (junctions) with Majorana bound states (MBSs) prepared at their ends. We find that not only the strength but also the period of the Josephson current flowing between [...] Read more.
We investigate theoretically the Josephson current through one semiconductor quantum dot (QD) coupled to triple nanowires (junctions) with Majorana bound states (MBSs) prepared at their ends. We find that not only the strength but also the period of the Josephson current flowing between the left and right Josephson junctions via the dot can be fully controlled in terms of the third junction side-coupled to the QD. When the phase factor is zero in the third junction, which acts as a current regulator, the Josephson current is a 2π-period function of the difference in phases of the left and right junctions. Now, the magnitude of the current is suppressed by hybridization between the QD and the regulator junction. The period of the current becomes 4π under the condition of nonzero phase factor in the regular junction, and thus either the magnitude or the sign (flow direction) of the current can be controlled in this trijunction device. This is difficult to realize in the usual tow-terminal structure. It is also found that the direct overlap between the MBSs in the regulator junction generally enhances the current’s amplitude, but those in the left and right Majorana junctions suppress the current. The above results are explained with the help of the device’s energy diagram and the current carrying density of states (CCDOS) and might be applied for adjusting the current density in the superconducting coated conductors technologies. Full article
Show Figures

Figure 1

18 pages, 6445 KB  
Article
Multiple Fano Resonances in Dynamic Resonant Tunneling Processes
by Gilad Zangwill and Er’el Granot
Appl. Sci. 2023, 13(11), 6767; https://doi.org/10.3390/app13116767 - 2 Jun 2023
Cited by 2 | Viewed by 1710
Abstract
The existence of Fano resonances in dynamic resonant tunneling (RT) systems has been investigated. Fano resonances are characterized by the appearance of a 100% reflection coefficient in proximity to a high transmission coefficient. For a Fano resonance to appear, a bound state must [...] Read more.
The existence of Fano resonances in dynamic resonant tunneling (RT) systems has been investigated. Fano resonances are characterized by the appearance of a 100% reflection coefficient in proximity to a high transmission coefficient. For a Fano resonance to appear, a bound state must exist. On the other hand, a resonant tunneling process is characterized by a high transmission and the existence of a quasi-bound state (QBS) instead of a bound one. It has been shown that, by narrowing the width of the barrier, the resonance energy of the QBS gradually decreases and eventually turns into a bound state. Consequently, in a dynamic RT process, there are two scenarios: either a bound state exists, in which case, Fano resonances exist for any barrier width, or a QBS exists, and the barrier should be narrow enough for the Fano resonance to appear. In both cases, the incoming particle’s frequency must be lower than the oscillating well’s frequency. In this work, these resonances are investigated in detail, and both exactly numerically and approximated analytical expressions are derived for both the weak and strong oscillating amplitude regimes. One of the conclusions is that, when the oscillating frequency is low enough, multiple Fano resonances can appear by varying the barrier’s width. Since these resonances are very sharp and zero transmission can easily be detected, this property can be used as a very accurate method for measuring the barrier’s width, even when the particle’s de-Broglie wavelength is much larger than the barrier’s width. Full article
(This article belongs to the Section Quantum Science and Technology)
Show Figures

Figure 1

17 pages, 4164 KB  
Article
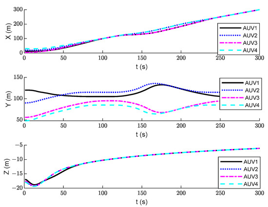
Coordinated Obstacle Avoidance of Multi-AUV Based on Improved Artificial Potential Field Method and Consistency Protocol
by Haomiao Yu and Luqian Ning
J. Mar. Sci. Eng. 2023, 11(6), 1157; https://doi.org/10.3390/jmse11061157 - 31 May 2023
Cited by 26 | Viewed by 2660
Abstract
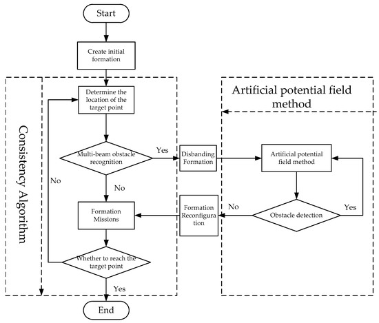
Formation avoidance is one of the critical technologies for autonomous underwater vehicle (AUV) formations. To this end, a cooperative obstacle avoidance algorithm based on an improved artificial potential field method and a consistency protocol is proposed in this paper for the local obstacle [...] Read more.
Formation avoidance is one of the critical technologies for autonomous underwater vehicle (AUV) formations. To this end, a cooperative obstacle avoidance algorithm based on an improved artificial potential field method and a consistency protocol is proposed in this paper for the local obstacle avoidance problem of AUV formation. Firstly, for the disadvantage that the traditional artificial potential field method can easily fall into local minima, an auxiliary potential field perpendicular to the AUV moving direction is designed to solve the problem that AUVs can easily have zero combined force in the potential field and local minima. Secondly, the control law of AUV formation that keeps the speed and position consistent is designed for the problem that the formation will change during the local obstacle avoidance of the formation system. The control conflict problem of the combined algorithm of the artificial potential field law and the consistency protocol is solved by adjusting the desired formation of the consistency protocol through the potential field force. Finally, the bounded energy function demonstrates system convergence stability. The simulation verification confirmed that the AUV formation could achieve the convergence of the formation state under local obstacle avoidance. Full article
(This article belongs to the Section Ocean Engineering)
Show Figures

Figure 1

7 pages, 986 KB  
Communication
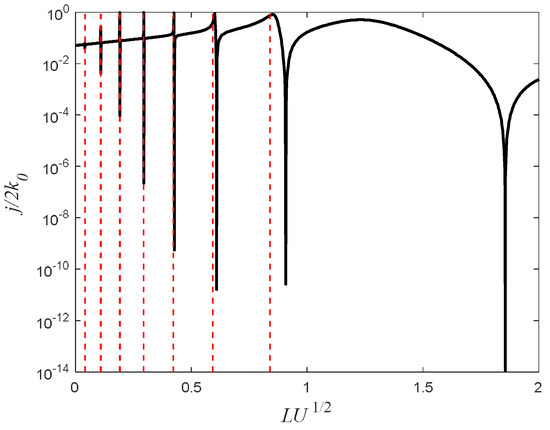
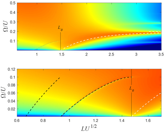
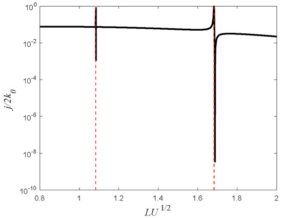
Zero-Energy Bound States of Neutron–Neutron or Neutron–Muon Systems
by Eugene Oks
Foundations 2023, 3(1), 65-71; https://doi.org/10.3390/foundations3010007 - 6 Feb 2023
Cited by 1 | Viewed by 2050
Abstract
There exists the following paradigm: for interaction potentials U(r) that are negative and go to zero as r goes to infinity, bound states may exist only for the negative total energy E. For E > 0 and for E = 0, [...] Read more.
There exists the following paradigm: for interaction potentials U(r) that are negative and go to zero as r goes to infinity, bound states may exist only for the negative total energy E. For E > 0 and for E = 0, bound states are considered to be impossible, both in classical and quantum mechanics. In the present paper we break this paradigm. Namely, we demonstrate the existence of bound states of E = 0 in neutron–neutron systems and in neutron–muon systems, specifically when the magnetic moments of the two particles in the pair are parallel to each other. As particular examples, we calculate the root-mean-square size of the bound states of these systems for the values of the lowest admissible values of the angular momentum, and show that it exceeds the neutron radius by an order of magnitude. We also estimate the average kinetic energy and demonstrate that it is nonrelativistic. The corresponding bound states of E = 0 may be called “neutronium” (for the neutron–neutron systems) and “neutron–muonic atoms” (for the neutron–muon systems). We also point out that this physical system possesses higher-than-geometric (i.e., algebraic) symmetry, leading to the approximate conservation of the square of the angular momentum, despite the geometric symmetry being axial. We use this fact for facilitating analytical and numerical calculations. Full article
(This article belongs to the Special Issue Advances in Fundamental Physics II)
Show Figures

Figure 1

Back to TopTop