High-Resolution Siting of Utility-Scale Solar and Wind: Bridging Pixel-Level Costs and Regional Planning
Abstract
1. Introduction
1.1. Global Context and Policy Motivation
1.2. Literature Review: From MCDA to Cost-Based Mapping
1.3. Research Gap and Hypothesis
- -
- RQ1: Where are the best locations for utility-scale solar and wind in Australia, at both pixel and regional scales?
- -
- RQ2: What generation, capital inflow, jobs, and land-lease payments accrue to each region (LGA and federal electorate) under a least-cost build?
- -
- RQ3: How do existing and candidate transmission corridors redistribute opportunity?
1.4. Research Activities
1.5. Contributions and Paper Structure
- Pixel-level renewable cost analysis with results aggregated to subnational levels.
- Targeting future electricity demand to show how benefits distribute across regions.
- Proximity to transmission strongly shapes opportunity.
- Globally available input datasets to allow applicability to other regions.
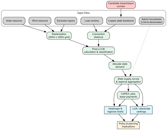
2. Methods
2.1. Scenario Definition and Copper Plate Backbone
- High solar: 67% PV and 33% wind;
- High wind: 67% wind and 33% PV.
2.2. Input Spatial Data and Exclusion Layers
2.3. Pixel-Level LCOE Calculation and Classification
- Transmission CAPEX: capital expenditures of the transmission line (AUD/MW-km);
- Transmission OPEX: operating expenses of the transmission line (AUD/MW-km p.a.);
- Renewable CAPEX: capital expenditures of the solar/wind farm (AUD/MW);
- Renewable OPEX: operating expenses of the solar/wind farm (AUD/MW p.a.);
- Distance: distance from the pixel to the high-voltage transmission network (km);
- PV (discount rate, lifetime): present value factor with a given discount rate and lifetime.
2.4. Demand Allocation and State Supply Curves
- Rank-order all non-excluded pixels by ascending LCOE classes (A → E).
- Accumulate potential generation for cost class :
- 3.
- Check sufficiency:
- ⚬
- If , class is the terminal tier.
- ⚬
- Otherwise, include the full output of class and continue to class .
- 4.
- Down-scale terminal tier:
- 5.
- Repeat the entire process for the other technology and for the other solar and wind generation mix scenario.
2.5. Aggregation to LGAs and Electorates
- <1 TWh;
- 1–5 TWh;
- 5–10 TWh;
- 10–15 TWh;
- 15–20 TWh;
- >20 TWh.
2.6. Socio-Economic Metrics
- Construction job-years.
- ⚬
- PV: 2.28 job-years MW−1;
- ⚬
- Wind: 2.84 job-years MW−1.
- Permanent O&M jobs.
- ⚬
- PV: 0.11 jobs MW−1;
- ⚬
- Wind: 0.22 jobs MW−1.
- Installed PV capacity (MW);
- Installed wind capacity (MW);
- Total CAPEX (billion AUD);
- Construction job-years (and average annual jobs);
- Permanent O&M jobs;
- Annual host-land payments (million AUD).
2.7. Transmission Corridor Sensitivity Analysis
3. Results
3.1. Least-Cost Pixels and State Supply Curves (RQ1)
- High-solar mix: All states except NSW and South Queensland satisfy their one-third wind obligation from Class A alone. NSW and South Queensland require Classes B and C. (NT is an exception, which is entirely supplied by solar PV. ACT is analysed together with NSW but presented separately in the plots.)
- High-wind mix: The cost ladder extends further. South Queensland must draw on Class D; North Queensland, South Australia, Western Australia, and Victoria reach into Class B; NSW remains at Classes A–C; and Tasmania continues to rely solely on Class A.
3.2. Regional Socio-Economic Opportunity Profiles (RQ2)
3.3. Impact of New High-Voltage Corridors (RQ3)
4. Discussion
4.1. Implications of This Study
4.2. Limitations and Future Work
- Our assumption of an unconstrained “copper plate” refers specifically to the minimum viable backbone connecting major load centres. Excluding many existing lines and most planned transmission upgrades reduces the risk of overestimating opportunities in regions that may remain capacity-constrained. The impact of these additional transmission corridors is explored in the sensitivity analysis described in Section 2.7 and Section 3.3. Nonetheless, congestion in the backbone is still possible. Future work could incorporate detailed power flow modelling and staged transmission upgrades for a more detailed assessment.
- Connection cost is approximated based on the Euclidean distance from each pixel to the nearest “copper plate” backbone or load centre. Impacts of terrain or connection policies on the connection cost are out of the scope of this study and should be explored in future work.
- Our resource allocation matches annual energy demand rather than balancing generation and load hour-by-hour. This approach is common in preliminary resource assessments but does not reflect the hourly correlation between supply and demand or the need for storage and firming capacity. Incorporating storage, demand response, and hourly dispatch optimisation into our framework is therefore an important avenue for future work.
- Our exclusion mask filters out protected areas, urban areas, steep land, and native forest but does not remove prime agricultural land, threatened-species habitat, or indigenous cultural heritage because nationally consistent, high-resolution data were unavailable. Consequently, some areas with high agricultural value or sensitive biodiversity may be picked up in the model for renewable deployment. Future iterations should incorporate these additional layers to improve the exclusion mask to reduce the risk of selecting these environmentally sensitive or highly productive farmland for development.
- While designed with the motivation to improve public awareness, our model does not incorporate community acceptance, indigenous land rights, or local planning overlays into the site ranking framework. These factors often determine whether projects proceed and must be addressed through engagement and consent processes beyond the scope of this study.
- Offshore wind resources off Gippsland, the Hunter, and WA’s south-west could materially change the relative attractiveness of coastal LGAs.
- The AUD 10/MWh bands help communication and reflect uncertainty in the value of input parameters but mask marginal differences within a class. More granular cost curves would be required for precise tariff modelling.
4.3. Policy Recommendations for Australia
5. Conclusions
Supplementary Materials
Author Contributions
Funding
Institutional Review Board Statement
Informed Consent Statement
Data Availability Statement
Conflicts of Interest
References
- Rüther, R.; Blakers, A. The Fastest Energy Change in History Continues. PV Magazine. Available online: https://www.pv-magazine.com/2025/01/13/the-fastest-energy-change-in-history-continues/ (accessed on 12 May 2025).
- IEA. Global Overview–Renewables 2024–Analysis. Available online: https://www.iea.org/reports/renewables-2024/global-overview (accessed on 12 May 2025).
- IRENA. Renewable Capacity Statistics 2025. International Renewable Energy Agency, Abu Dhabi. March 2025. Available online: https://www.irena.org/Publications/2025/Mar/Renewable-capacity-statistics-2025 (accessed on 24 June 2025).
- AEMO. 2024 Integrated System Plan. June 2024. Available online: https://aemo.com.au/energy-systems/major-publications/integrated-system-plan-isp/2024-integrated-system-plan-isp (accessed on 16 April 2025).
- EnergyCo. Construction Ramping Up in Central-West Orana Renewable Energy Zone. Available online: https://www.energyco.nsw.gov.au/news/construction-ramping-central-west-orana-renewable-energy-zone (accessed on 24 June 2025).
- Developing the 2025 Victorian Transmission Plan. Engage Victoria. Available online: https://engage.vic.gov.au/victransmissionplan (accessed on 25 June 2025).
- Mey, F.; Diesendorf, M.; MacGill, I. Can local government play a greater role for community renewable energy? A case study from Australia. Energy Res. Soc. Sci. 2016, 21, 33–43. [Google Scholar] [CrossRef]
- Climate Change. Authority Sector Pathways Review. Available online: https://www.climatechangeauthority.gov.au/sector-pathways-review (accessed on 25 June 2025).
- Monaghan, T. Phantom Dwellings in Australia: A Growing Barrier for Renewable Energy Projects. Australian Energy Council. Available online: https://www.energycouncil.com.au/analysis/phantom-dwellings-in-australia-a-growing-barrier-for-renewable-energy-projects/ (accessed on 25 June 2025).
- Clapin, L.; Longden, T. Waiting to generate: An analysis of onshore wind and solar PV project development lead-times in Australia. Energy Econ. 2024, 131, 107337. [Google Scholar] [CrossRef]
- DNV GL. Multi-Criteria Scoring for Identification of Renewable Energy Zones. April 2018. Available online: https://www.aemo.com.au/-/media/Files/Electricity/NEM/Planning_and_Forecasting/ISP/2018/Multi-Criteria-Scoring-for-Identification-of-REZs.pdf (accessed on 25 June 2025).
- Shao, M.; Han, Z.; Sun, J.; Xiao, C.; Zhang, S.; Zhao, Y. A review of multi-criteria decision making applications for renewable energy site selection. Renew. Energy 2020, 157, 377–403. [Google Scholar] [CrossRef]
- Demir, A.; Dinçer, A.E.; Çiftçi, C.; Gülçimen, S.; Uzal, N.; Yılmaz, K. Wind farm site selection using GIS-based multicriteria analysis with Life cycle assessment integration. Earth Sci. Inf. 2024, 17, 1591–1608. [Google Scholar] [CrossRef]
- Villacreses, G.; Jijón, D.; Nicolalde, J.F.; Martínez-Gómez, J.; Betancourt, F. Multicriteria Decision Analysis of Suitable Location for Wind and Photovoltaic Power Plants on the Galápagos Islands. Energies 2023, 16, 29. [Google Scholar] [CrossRef]
- Sun, L.; Jiang, Y.; Guo, Q.; Ji, L.; Xie, Y.; Qiao, Q.; Huang, G.; Xiao, K. A GIS-based multi-criteria decision making method for the potential assessment and suitable sites selection of PV and CSP plants. Resour. Conserv. Recycl. 2021, 168, 105306. [Google Scholar] [CrossRef]
- Nassar, A.K.; Al-Dulaimi, O.; Fakhruldeen, H.F.; Sapaev, I.B.; Jabbar, F.I.; Dawood, I.I.; Khalaf, D.H.; Algburi, S. Multi-criteria GIS-based approach for optimal site selection of solar and wind energy. Unconv. Resour. 2025, 7, 100192. [Google Scholar] [CrossRef]
- Butschek, F.; Peters, J.L.; Remmers, T.; Murphy, J.; Wheeler, A.J. Geospatial dimensions of the renewable energy transition—The importance of prioritisation. Environ. Innov. Soc. Transit. 2023, 47, 100713. [Google Scholar] [CrossRef]
- NREL. reV: The Renewable Energy Potential Model. Available online: https://www.nrel.gov/gis/renewable-energy-potential (accessed on 25 June 2025).
- David, J.H.; Jianyu, G.; Sundar, S.; Pham, A.; O’Neill, B.; Buchanan, H.; Heimiller, D.; Weimar, M.; Wilson, K. Interregional Renewable Energy Zones. NREL. March 2024. Available online: https://docs.nrel.gov/docs/fy24osti/88228.pdf (accessed on 15 June 2025).
- IRENA. Planning and Prospects for Renewable Power: Eastern and Southern Africa; International Renewable Energy Agency: Abu Dhabi, United Arab Emirates, 2021. [Google Scholar]
- Cheng, C.; Silalahi, D.F.; Roberts, L.; Nadolny, A.; Weber, T.; Blakers, A.; Catchpole, K. Heatmaps to Guide Siting of Solar and Wind Farms. Energies 2025, 18, 891. [Google Scholar] [CrossRef]
- Tsiaras, E.; Andreosatou, Z.; Kouveli, A.; Tampekis, S.; Coutelieris, F.A. Off-Grid Methodology for Sustainable Electricity in Medium-Sized Settlements: The Case of Nisyros Island. Clean Technol. 2025, 7, 16. [Google Scholar] [CrossRef]
- Rubino, G.; Killenberger, C.; Sasse, J.-P.; Wang, Z.; Wen, X.; Zielonka, N.; Trutnevyte, E. Spatial strategies for siting variable renewable energy sources to ensure weather resilience in Switzerland. Renew. Energy 2025, 249, 123237. [Google Scholar] [CrossRef]
- Rahimi, I.; Li, M.; Choon, J.; Pamuspusan, D.; Huang, Y.; He, B.; Cai, A.; Nikoo, M.R.; Gandomi, A.H. Optimizing renewable energy site selection in rural Australia: Clustering algorithms and energy potential analysis. Energy Convers. Manag. X 2025, 25, 100855. [Google Scholar] [CrossRef]
- Australia-Countries & Regions. IEA. Available online: https://www.iea.org/countries/australia/electricity (accessed on 16 May 2025).
- Lu, B.; Blakers, A.; Stocks, M.; Cheng, C.; Nadolny, A. A zero-carbon, reliable and affordable energy future in Australia. Energy 2021, 220, 119678. [Google Scholar] [CrossRef]
- Hunter Transmission Project. Available online: https://www.energyco.nsw.gov.au/projects/hunter-transmission-project (accessed on 30 July 2025).
- Sydney Southern Ring. Available online: https://infrastructurepipeline.org/project/sydney-southern-ring (accessed on 30 July 2025).
- Solargis. Global Solar Atlas. Available online: https://globalsolaratlas.info/map (accessed on 12 February 2025).
- Lazaroiu, G.C.; Longo, M.; Roscia, M.; Pagano, M. Comparative analysis of fixed and sun tracking low power PV systems considering energy consumption. Energy Convers. Manag. 2015, 92, 143–148. [Google Scholar] [CrossRef]
- Li, Z.; Liu, X.; Tang, R. Optical performance of inclined south-north single-axis tracked solar panels. Energy 2010, 35, 2511–2516. [Google Scholar] [CrossRef]
- DTU. Wind Energy Global Wind Atlas. Available online: https://globalwindatlas.info (accessed on 16 May 2025).
- UNEP-WCMC; IUCN. Protected Planet: The World Database on Protected Areas (WDPA) and World Database on Other Effective Area-based Conservation Measures (WD-OECM). Protected Planet. Available online: https://www.protectedplanet.net/en/about (accessed on 16 May 2025).
- SEDAC. Global Human Built-up and Settlement Extent (HBASE) Dataset from Landsat-Catalog. Available online: https://catalog.data.gov/dataset/global-human-built-up-and-settlement-extent-hbase-dataset-from-landsat (accessed on 16 May 2025).
- Earth Resources Observation and Science (EROS) Center. USGS EROS Archive-Digital Elevation-Shuttle Radar Topography Mission (SRTM) 1 Arc-Second Global | U.S. Geological Survey. Available online: https://www.usgs.gov/centers/eros/science/usgs-eros-archive-digital-elevation-shuttle-radar-topography-mission-srtm-1 (accessed on 17 May 2025).
- DAFF. Forests of Australia (2023). Available online: https://www.agriculture.gov.au/abares/forestsaustralia/forest-data-maps-and-tools/spatial-data/forest-cover (accessed on 16 May 2025).
- Australian Bureau of Statistics. Digital Boundary Files. Available online: https://www.abs.gov.au/statistics/standards/australian-statistical-geography-standard-asgs-edition-3/jul2021-jun2026/access-and-downloads/digital-boundary-files (accessed on 17 May 2025).
- Geoscience Australia. Geoscience Australia Portal Electricity Transmission Substations. Available online: https://portal.ga.gov.au/metadata/physical-infrastructure/electricity/electricity-transmission-substations/96cd077a-745e-442e-ad8a-9f3d6ad05c7e (accessed on 17 May 2025).
- May, T.; Yeap, Y.M.; Ukil, A. Comparative evaluation of power loss in HVAC and HVDC transmission systems. In Proceedings of the 2016 IEEE Region 10 Conference (TENCON), Singapore, 22–25 November 2016; pp. 637–641. [Google Scholar] [CrossRef]
- Negra, N.B.; Todorovic, J.; Ackermann, T. Loss evaluation of HVAC and HVDC transmission solutions for large offshore wind farms. Electr. Power Syst. Res. 2006, 76, 916–927. [Google Scholar] [CrossRef]
- AEMO. Transmission Cost Database. Available online: https://aemo.com.au/energy-systems/major-publications/integrated-system-plan-isp/2024-integrated-system-plan-isp/current-inputs-assumptions-and-scenarios/transmission-cost-database (accessed on 21 May 2025).
- Graham, P.; Hayward, J.; Foster, J. GenCost 2024-25 Consultation Draft. CSIRO. 2024. Available online: https://www.csiro.au/-/media/Energy/GenCost/GenCost2024-25ConsultDraft_20241205.pdf (accessed on 16 April 2025).
- Australian Bureau of Statistics. National, State and Territory Population, September 2024. Available online: https://www.abs.gov.au/statistics/people/population/national-state-and-territory-population/latest-release (accessed on 21 May 2025).
- 5B. 5B Maverick. Available online: https://5b.co/en/5b-maverick (accessed on 14 March 2025).
- Vestas Wind Systems A/S. Vestas Introduces the V162-6.8 MW, Expanding the EnVentus Platform’s Power Output and Market Applicability. Available online: https://www.vestas.com/en/media/company-news/2021/vestas-introduces-the-v162-6-8-mw--expanding-the-envent-c3458514 (accessed on 21 May 2025).
- Rutovitz, J.; Briggs, C.; Dominish, E.; Nagrath, K. Renewable Energy Employment in Australia: Methodology. University of Technology Sydney, 2020. Available online: https://www.uts.edu.au/globalassets/sites/default/files/2020-06/RE-Employment-methodology-FINAL.pdf (accessed on 22 May 2025).
- Clean Energy Council and Farmers for Climate Action. Billions in the Bush: Renewable Energy for Regional Prosperity. Available online: https://cleanenergycouncil.org.au/news-resources/billions-in-the-bush-landholder-benefits (accessed on 21 May 2025).
- ANU RE100 Group. Pumped Hydro Energy Storage Atlases. Available online: https://re100.eng.anu.edu.au/pumped_hydro_atlas/ (accessed on 22 May 2025).
- Cheng, C.; Blakers, A.; Catchpole, K.; Nadolny, A.; Weber, T.; Thawley, H. An integrated framework for systematically identifying optimal high-voltage transmission routes in renewable energy systems. Res. Sq. 2025. [Google Scholar] [CrossRef]
- United Nations. All About the NDCs. Available online: https://www.un.org/en/climatechange/all-about-ndcs (accessed on 27 June 2025).
- United Nations. For a Livable Climate: Net-Zero Commitments Must be Backed by Credible Action. Available online: https://www.un.org/en/climatechange/net-zero-coalition (accessed on 27 June 2025).
- DCCEEW. Capacity Investment Scheme. Available online: https://www.dcceew.gov.au/energy/renewable/capacity-investment-scheme#transcript (accessed on 27 June 2025).
- AEMO. CIS Tender 4 NEM Generation. Available online: https://aemoservices.com.au/tenders/cis-tender-4-nem-generation (accessed on 27 June 2025).
- VicGrid. The Victorian Transmission Plan. Available online: https://www.energy.vic.gov.au/renewable-energy/vicgrid/the-victorian-transmission-plan (accessed on 22 May 2025).
- Tasmanian Government. Renewable Energy Zones. Available online: https://www.renewableenergyzones.tas.gov.au/ (accessed on 27 June 2025).
- EnergyCo. Central-West Orana Renewable Energy Zone Access Rights Application Process Guidelines. Available online: https://www.energyco.nsw.gov.au/sites/default/files/2024-04/cwo-rez-guidelines-final-access-rights-application-process.pdf (accessed on 27 June 2025).
- Clean Energy Council. Best Practice Charter. Available online: https://cleanenergycouncil.org.au/advocacy/best-practice-charter (accessed on 27 June 2025).
- Energy Security Board. Energy Security Board Interim Framework for Renewable Energy Zones. June 2021. Available online: https://www.energy.gov.au/sites/default/files/2021-10/ESB%20Interim%20Framework%20for%20Renewable%20Energy%20Zones%20-%20Final%20Recommendations.pdf (accessed on 15 June 2025).
- ACEN Australia. New England Solar Stage 1. Available online: https://acenrenewables.com.au/project/new-england-solar/ (accessed on 27 June 2025).
- Community Benefits. ACCIONA Energía Community. Available online: https://community.acciona.com.au/community-benefits (accessed on 27 June 2025).
- Clean Energy Regulator. Corporate Emissions Reduction Transparency Report. Available online: https://cer.gov.au/markets/reports-and-data/corporate-emissions-reduction-transparency-report (accessed on 27 June 2025).
- CEFC. Rewiring the Nation Fund. Available online: https://www.cefc.com.au/where-we-invest/investment-focus-areas/rewiring-the-nation-fund/ (accessed on 27 June 2025).










| CAPEX | OPEX | Lifetime | Source | |
|---|---|---|---|---|
| Transmission | AUD 4879/MW-km | 1% of CAPEX p.a. | 30 years | AEMO Transmission Cost Database [41] |
| Solar PV | AUD 1141/kW | AUD 12/kW p.a. | 30 years | Draft GenCost 2024-25 [42] |
| Wind onshore | AUD 2491/kW | AUD 28/kW p.a. | 25 years | Draft GenCost 2024-25 [42] |
| Discount rate | 5.99% | Draft GenCost 2024-25 [42] | ||
| State/Territory | LGA (Rank) | High-Solar Generation (TWh/yr; % Demand (Percentages Are the Share of Each State/Territory’s 20 MWh per Capita per Year Demand Target)) | High-Wind Generation (TWh/yr; % Demand) |
|---|---|---|---|
| New South Wales | Inverell (1) | 26 (14.8%) | — |
| Upper Lachlan (2) | 23 (12.6%) | 32 (17.9%) | |
| Armidale (3) | 22 (12.4%) | 18 (10.1%) | |
| Oberon (—) | — | 17 (9.5%) | |
| Average (all LGAs) (The mean annual generation from all LGAs in that state/territory) | 2.6 TWh | 2.6 TWh | |
| Victoria | Greater Shepparton (1) | 36 (25.4%) | 18 (12.8%) |
| Campaspe (2) | 19 (13.9%) | — | |
| Moyne (3) | 16 (11.3%) | 28 (20.1%) | |
| Southern Grampians (—) | — | 12 (8.5%) | |
| Average (all LGAs) | 3.6 TWh | 2.7 TWh | |
| Queensland (Queensland is reported with South Queensland and North Queensland LGAs treated together. The three highest totals all lie in the southern zone) | Toowoomba (1) | 50 (45%) | 52 (46%) |
| Goondiwindi (2) | 28 (24.9%) | 19 (17.3%) | |
| Southern Downs (3) | 10 (8.8%) | 18 (16%) | |
| Average (all LGAs) | 3.9 TWh | 3.0 TWh | |
| South Australia | Unincorp. SA (1) | 6 (16.5%) | 6 (14.8%) |
| Mount Remarkable (2) | 4 (11.7%) | — | |
| Wakefield (3) | 4 (10.8%) | — | |
| Grant (—) | — | 5 (12.8%) | |
| Wattle Range (—) | — | 4 (10.0%) | |
| Average (all LGAs) | 1.1 TWh | 0.8 TWh | |
| Western Australia | Dandaragan (1) | 17 (28.6%) | 22 (36.1%) |
| Coorow (2) | 8 (13.3%) | 11 (18.9%) | |
| Three Springs (3) | 5 (9.2%) | — | |
| Carnamah (—) | — | 5 (8.2%) | |
| Average (all LGAs) | 1.7 TWh | 0.8 TWh | |
| Tasmania | Central Highlands (1) | 2 (21.1%) | 3 (23.1%) |
| Circular Head (2) | 2 (19.1%) | 4 (33.6%) | |
| Dorset (3) | 1 (12.1%) | 1 (9.4%) | |
| Average (all LGAs) | 0.4 TWh | 0.4 TWh | |
| Northern Territory | Victoria Daly (1) | 2 (34%) | — |
| Unincorp. NT (2) | 1 (18.9%) | — | |
| Roper Gulf (3) | 1 (18.7%) | — | |
| Average (all LGAs) | 0.5 TWh | — | |
| Australian Capital Territory | Unincorp. ACT (1) | 1.1 (100%) | 0.6 (100%) |
| Average (all LGAs) | 1.1 TWh | 0.6 TWh |
| State | Scenario | LGA | Population | CAPEX (bn AUD) | Construction Job-Years (k) | Avg Annual Jobs | O&M Jobs | Lease Income (m AUD/yr) |
|---|---|---|---|---|---|---|---|---|
| New South Wales | High solar | Inverell | 18,080 | 20.5 | 32.1 | 1600 | 1920 | 44 |
| High wind | Upper Lachlan | 8875 | 23.6 | 32.4 | 1620 | 2150 | 53 | |
| Queensland | High solar | Toowoomba | 184,377 | 33.0 | 54.5 | 2720 | 3120 | 69 |
| High solar | Goondiwindi | 10,495 | 18.2 | 29.8 | 1490 | 1760 | 38 | |
| Victoria | High solar | Greater Shepparton | 69,874 | 24.1 | 38.9 | 1950 | 2250 | 50 |
| High wind | Moyne | 17,717 | 18.1 | 25.0 | 1250 | 1650 | 41 | |
| South Australia | High solar | Mount Remarkable | 2873 | 2.5 | 4.2 | 210 | 240 | 5 |
| High wind | Grant | 9140 | 3.1 | 4.3 | 215 | 280 | 7 | |
| Western Australia | High wind | Dandaragan | 3921 | 13.8 | 19.1 | 950 | 1260 | 31 |
| High wind | Coorow | 1125 | 7.2 | 10.6 | 530 | 680 | 16 | |
| Tasmania | High solar | Central Highlands | 2588 | 1.4 | 2.35 | 120 | 130 | 3 |
| High wind | Circular Head | 8315 | 2.5 | 3.43 | 170 | 230 | 6 | |
| Northern Territory | High solar | Victoria Daly | 3307 | 1.0 | 1.68 | 84 | 95 | 2 |
| Rank | Electorate (State) | Generation Potential | Indicative Investment | Jobs |
|---|---|---|---|---|
| 1 | New England (NSW) | 99 TWh/yr | AUD 59 billion CAPEX | 4200 construction job-years, 5200 ongoing O&M jobs |
| 2 | Maranoa (Qld) | 66 TWh | AUD 45 bn | 3200/4000 |
| 3 | Durack (WA) | 53 TWh | AUD 37 bn | 2600/3200 |
| 4 | Nicholls (Vic) | 56 TWh | AUD 29 bn | 2000/2600 |
| 5 | Wannon (Vic) | 54 TWh | AUD 29 bn | 2000/2600 |
| LGA | Baseline (High Solar) | Baseline (High Wind) | With HVAC 205 (High Solar) | With HVAC 205 (High Wind) | With HVAC 157 (High Solar) | With HVAC 157 (High Wind) |
|---|---|---|---|---|---|---|
| Inverell | 26 TWh | 14 TWh | 11 TWh | 6 TWh | 16 TWh | 8 TWh |
| Armidale | 22 TWh | 18 TWh | 10 TWh | 10 TWh | 14 TWh | 13 TWh |
| Tamworth | 19 TWh | 11 TWh | 8 TWh | 5 TWh | 12 TWh | 7 TWh |
| Warren | 0 TWh | 0 TWh | 21 TWh | 14 TWh | 0 TWh | 0 TWh |
| Gilgandra | 0 TWh | 0.04 TWh | 11 TWh | 17 TWh | 0 TWh | 0.03 TWh |
| Bourke | 0 TWh | 0 TWh | 0 TWh | 11 TWh | 45 TWh | 30 TWh |
| Balonne | 0 TWh | 0 TWh | 0 TWh | 0 TWh | 36 TWh | 32 TWh |
| Toowoomba | 50 TWh | 52 TWh | 50 TWh | 52 TWh | 22 TWh | 29 TWh |
| Included in the Analysis | Not Included (to Be Explored in Future Work) |
|---|---|
|
|
Disclaimer/Publisher’s Note: The statements, opinions and data contained in all publications are solely those of the individual author(s) and contributor(s) and not of MDPI and/or the editor(s). MDPI and/or the editor(s) disclaim responsibility for any injury to people or property resulting from any ideas, methods, instructions or products referred to in the content. |
© 2025 by the authors. Licensee MDPI, Basel, Switzerland. This article is an open access article distributed under the terms and conditions of the Creative Commons Attribution (CC BY) license (https://creativecommons.org/licenses/by/4.0/).
Share and Cite
Cheng, C.; Blakers, A.; Weber, T.; Catchpole, K.; Nadolny, A. High-Resolution Siting of Utility-Scale Solar and Wind: Bridging Pixel-Level Costs and Regional Planning. Energies 2025, 18, 4361. https://doi.org/10.3390/en18164361
Cheng C, Blakers A, Weber T, Catchpole K, Nadolny A. High-Resolution Siting of Utility-Scale Solar and Wind: Bridging Pixel-Level Costs and Regional Planning. Energies. 2025; 18(16):4361. https://doi.org/10.3390/en18164361
Chicago/Turabian StyleCheng, Cheng, Andrew Blakers, Timothy Weber, Kylie Catchpole, and Anna Nadolny. 2025. "High-Resolution Siting of Utility-Scale Solar and Wind: Bridging Pixel-Level Costs and Regional Planning" Energies 18, no. 16: 4361. https://doi.org/10.3390/en18164361
APA StyleCheng, C., Blakers, A., Weber, T., Catchpole, K., & Nadolny, A. (2025). High-Resolution Siting of Utility-Scale Solar and Wind: Bridging Pixel-Level Costs and Regional Planning. Energies, 18(16), 4361. https://doi.org/10.3390/en18164361

