Next Article in Journal
Regenerative Braking Torque Allocation Strategy for Dual-Rotor In-Wheel Motor Drive Electric Vehicle Based on the Maximum System Energy Recovery
Previous Article in Journal
Multi-Objective Lightweight Optimization and Decision for CTB Battery Box Under Multi-Condition Performance
Previous Article in Special Issue
Electric BRT Readiness and Impacts in Athens, Greece: A Gradient Boosting-Based Decision Support Framework
error_outline You can access the new MDPI.com website here. Explore and share your feedback with us.
 
 
Font Type:
Arial Georgia Verdana
Font Size:
Aa Aa Aa
Line Spacing:
Column Width:
Background:
Article

Simulation-Based Evaluation of Savings Potential for Hybrid Trolleybus Fleets

Fraunhofer Institute for Transportation and Infrastructure Systems IVI, Zeunerstr. 38, 01069 Dresden, Germany
*
Author to whom correspondence should be addressed.
World Electr. Veh. J. 2026, 17(1), 27; https://doi.org/10.3390/wevj17010027
Submission received: 30 October 2025 / Revised: 22 December 2025 / Accepted: 29 December 2025 / Published: 6 January 2026
(This article belongs to the Special Issue Zero Emission Buses for Public Transport)

Abstract

Hybrid trolleybuses (HTBs) with in-motion charging (IMC) can extend zero-emission service using existing catenary, but high on-wire charging powers may concentrate loads and accelerate battery aging. We present a data-driven simulation that replays recorded high-resolution Controller Area Network (CAN) logs through a per-vehicle electrical model with (Constant-Current/Constant-Voltage) (CC/CV) charging and a stress-map aging estimator, a configurable partial catenary overlay, and fleet aggregation by simple summation and an iterative node-voltage analysis of a resistor-network catenary model. A parameter sweep across battery sizes, upper state of charge (SoC) bounds, and charging power caps compares a minimal “charge-whenever-possible” policy with a per-vehicle lookahead (“oracle”) policy that spreads charging over available catenary time. Results show that lowering maximum charging power and/or the upper SoC bound reduces capacity fade, while energy-demand differences are small. Fleet load profiles are dominated by timetable-driven concurrency using 40 recorded days overlaid into one synthetic day: varying per-vehicle power or target SoC has little effect on peak demand; per-vehicle lookahead does not flatten the peak. The node-voltage analysis indicates catenary efficiency around 97% and fewer undervoltage events at lower charging powers. We conclude that per-vehicle policies can reduce battery stress, whereas peak shaving requires cooperative, fleet-level scheduling.

1. Introduction

In response to climate change, many countries have committed to reducing greenhouse gas (GHG) emissions by signing the Paris Agreement. Public transport operators are transitioning their bus fleets to electric vehicles to achieve lower GHG emissions [1,2,3]. However, electric buses present new challenges: Battery electric buses have a shorter range compared to their diesel counterparts, necessitating more frequent recharges, sometimes multiple times a day. Moreover, battery cost scales with energy capacity. In many cases, electrifying bus fleets also requires significant investment in new charging infrastructure, which adds to the overall costs [2,4].
Trolleybus operators possess certain advantages: They can utilize hybrid trolleybuses (HTBs) equipped with additional traction batteries. HTBs can perform in-motion charging (IMC) from the existing catenary grid and operate off-wire where needed [5,6]. Depending on the specific use case, 33% to 50% of the overall route length may need to be electrified [5]. With adequate infrastructure, this requirement can sometimes be even less [7]. HTBs enable zero-emission network extensions with limited new infrastructure investment. Since these buses can charge while in motion, no additional stationary charging time is required.
However, HTBs must sufficiently recharge during their time under the catenary. This can lead to increased power demand per vehicle from the catenary, resulting in higher power losses in the wiring. Baseline operation typically charges at maximum available power under catenary, which can lead to large voltage drops, high power peaks and potentially accelerated battery aging. Large voltage drops can result in lower efficiency and unreliable operation. Higher power peaks lead to high costs in power capacity tariffs. Battery aging can also result in unreliable operation and reduces resales price.
Smart charging strategies may improve some or all of the issues above. To investigate the potential of smart charging strategies for HTB, we quantify how operating conditions and charging parameters affect both catenary grid load and battery aging. To achieve this, a simulation environment that partially utilizes recorded data from a real case study is presented. Ultimately, we identify potential savings for HTB fleet operators and manufacturers achievable via smart charging.

1.1. Related Work

Despite being over a century old [8], trolleybuses continue to garner interest in recent publications, particularly due to innovations in lithium-ion battery technology. This subsection provides an overview of relevant literature concerning battery aging, trolleybus grid modeling, and charging electric vehicles.

1.1.1. Battery and Battery Aging Models

Approaches to battery modeling can be broadly categorized into three groups: electrochemical models, heuristic models (mainly equivalent circuit approaches), and data-driven approaches. Electrochemical models tend to represent processes more accurately and enable the analysis of physical parameters (see [9]). However, obtaining cell-specific parameters requires dedicated testing. In contrast, equivalent circuit models can be easily parameterized by fitting to experimental data (see [10]). Machine learning approaches have also gained traction, but they require substantial training data to avoid overfitting (see [11]).
The same categories apply to battery aging models. Aging mechanisms can be described based on physical considerations (see [12]). Estimating the involved physical parameters accurately proves challenging, leading to a reliance on heuristic models to describe aging under various conditions. Comprehensive overviews can be found in [13,14]. The limitation of this approach lies in the restricted transferability between different cell types and between laboratory tests and real operations (see [15]). Baure et al. [16] compared battery degradation between synthetic and recorded drive cycles. Using real batteries in testing chambers, they conclude that factors such as traffic conditions, which are often overlooked in synthetic drive cycles, significantly affect battery aging. In [17], it is illustrated how aging models can be pre-parameterized with laboratory test data and fine-tuned using operational data from a vehicle fleet, potentially leading to more accurate state of health (SoH) predictions while reducing the required aging test quantities.
Klaproth et. al have summarized battery-friendly operating conditions in [18] from literature. They list low DoD cycles centered at an SoC of 50%, low storage SoC (around 30%) and low C-rates (below 2 C) as favorable and recommend avoiding high SoC.

1.1.2. Catenary Grid Models

Several studies have explored catenary grid models, focusing on the interaction between trolleybuses and the grid.
Hamacek et al. [19] conducted a case study in Gdynia, Poland, analyzing regenerative braking from the grid’s perspective. They evaluated potential savings from bilateral power supply systems or supercapacitors using a Monte Carlo simulation. Stana et al. [20] examined the kinematic and mechanical parameters of a single vehicle, presenting a physical catenary grid model based on the Škoda 24Tr Irisbus. Their simulation results included voltage drops and power losses. Barbone et al. [21] performed a case study in Bologna using a multi-vehicle motion-based modeling approach in Simulink. This study analyzed various feeder sections, activating current sources for 20 m spans. In a comprehensive review, Barbone et al. [22] discussed various approaches to modeling trolleybus catenary grids. They compared conventional analytical methods with probability-based calculations, ultimately selecting the model from [21] as superior for Bologna’s network. None of the works listed here explicitly consider IMC or include battery models.
Paternost et al. [23] improved grid models by incorporating voltage and current measurements from a substation in Bologna. They considered IMC vehicles, analyzing increased vehicle weight and current limitations at low speeds. Their study utilized a physical vehicle model and estimated the impact of IMC vehicles on the network. Diab et al. [24] assessed common simplifications in literature, exploring overhead line impedance and regenerative braking while considering a realistic velocity profile and IMC buses, though without a battery model. Further improvements by Barbone et al. in [25,26] developed a continuous model, eliminating discretization and focusing on the trolleybus as a sliding current generator in Bologna. Lastly, Bartlomiejczyk et al. [27] provided a multi-faceted view of IMC buses in Gdynia, discussing battery degradation, traffic congestion impacts on charging, and conducting statistical analyses comparing IMC with opportunity charging.

1.1.3. Charging Strategies for Improving Battery Life and Grid Usage

There have been studies investigating charging strategies for vehicles, considering both the battery life and the impact on the energy grid.
Wang et al. [28] investigated battery aging in scenarios where vehicles provide vehicle-to-grid (V2G) services. In their simulation environment, they examined peak load shaving, PJM frequency regulation, and net load shaping. Their findings indicate that providing V2G services consistently leads to accelerated battery aging. That study focused on individual EVs rather than transit buses.
Charging strategies for HTBs have also been explored to optimize energy usage. Diab et al. [29] proposed a charging strategy aimed at maximizing the available power capacity of substations for IMC during a case study in Arnhem. This approach considered current limitations at low speeds and introduced per-substation IMC power based on spare capacity. Von Kleist et al. [30,31] examined both IMC and opportunity charging, focusing on enhancing battery lifespan and predicting vehicle breakdowns. Their self-learning algorithm optimizes charging operations while adhering to vehicle and infrastructure limitations but does not explicitly consider grid constraints. They also do not provide the monetary benefits of applying their charging strategy to a bus fleet.

1.2. Gaps in Research

Despite advancements in the field, several research gaps persist.
As noted by Bartlomiejczyk et al. [27], there is a lack of literature providing a multi-faceted view of HTBs. Many studies focus solely on either grid impact or battery aging, with only [27] addressing both simultaneously. Furthermore, there is a scarcity of published simulators that utilize recorded trips for comprehensive power demand analyses throughout the day. Utilizing recorded real-world data as a source for power load on vehicles can be beneficial, as suggested by [16]. However, few publications, including those by von Kleist et al., have employed recorded real-world data for simulative analysis or to enhance aspects of vehicle operation.
To the best of our knowledge, there have been no publications offering a trolleybus simulator that incorporates recorded high-resolution real-world data to estimate fleet-wide power demand or battery aging; most publications rely on kinematic or stochastic models. Commercial tools such as OpenPowerNet [32,33] can be used to simulate trolleybus grids, but they require a large number of detailed parameters for accurate modeling. But for many studies, it is often more feasible to use a coarser network model for faster estimation of relevant results. Additionally, there are no known publications addressing the savings potential for trolleybuses through smart charging strategies, especially those focusing on peak shaving via load shifting. We expect operational challenges such as large voltage drops and undervoltage-induced power reductions when deploying multiple HTBs capable of high-power recharging to a trolleybus network.
In this study, we present a simulating approach facilitating recorded real-world data to provide a fast first-order estimation of battery aging and catenary grid load for HTB fleets.

1.3. Structure of This Paper

While battery aging and some aspects of grid usage have been considered in other publications separately, the novelty presented by us is the holistic approach to consider both the battery and grid usage of HTBs at the same time using recorded real-world data. Considering a large collection of recorded Controller Area Network (CAN) bus logs, we investigate saving potentials for HTB fleets. In particular, we investigate how different basic charging parameters impact battery aging and the vehicle’s energy demand. Furthermore, we estimate the fleet’s power demand and investigate potentials of reducing the fleet’s peak power demand.
We start by presenting the simulator’s design including the vehicle and grid model while focusing on some relevant details. Then we briefly list the parameter variants which are simulated for this case study. Following this, we present key findings from the simulation results and discuss them.

2. Materials and Methods

This study evaluates charging strategies for HTBs by replaying high-resolution vehicle CAN logs through a purpose-built, lightweight vehicle-battery-catenary simulator implemented in Python using the Pandas [34] ecosystem (Python 3.12, Pandas 2.3, GeoPandas 1.1, NumPy 2.2). The simulator replays recorded trips with original timestamps to produce per-vehicle power-demand traces, executes a simple per-vehicle electrical model in time steps, and supports a configurable synthetic partial catenary overlay together with two fleet-aggregation methods: (i) fast summation of per-vehicle catenary draws and (ii) an iterative node-voltage analysis of the catenary network. The simulation framework is designed for fast parallel per-vehicle execution and reproducible parameter sweeps across battery, charging and strategy variants.
Figure 1 shows a brief overview of the simulator’s components which will be introduced in the following subsections.

2.1. Data and Preprocessing

The primary input data are high-resolution CAN logs recorded from one trolleybus between 2021 and 2025, with continuous coverage for 2022. Logs include Global Navigation Satellite System (GNSS) data, which is filtered depending on the number of visible satellites to reduce noise. We selected 40 distinct workdays in 2022 to maximize variety while avoiding identical route repetitions within the day overlay. Table 1 summarizes the main recorded signals used to reconstruct vehicle power demand and to parameterize the catenary overlay.
During preprocessing, the data is sampled down to 1 s to close data gaps and reduce computational load during simulation. Downsampling the data aligns the timestamps of all recorded trips to full seconds of the day, facilitating easy overlay of different trips. The vehicle’s position is transformed to Universal Transverse Mercator (UTM) coordinates and interpolated if needed.
Unfortunately, we cannot disclose the name of the bus operator. Showing GNSS data or a map would allow deducing the city and thus, the name of the bus operator, which is why there are no maps shown in this study.

2.2. Synthetic Partial-Catenary Overlay

The recorded network has near-complete catenary coverage. To evaluate off-wire operation, a configurable partial-catenary overlay implemented as geofence is applied. Catenary geometry was derived from OpenStreetMap [35] and edited in QGIS [36] to partition the network into feeder sections and assign substations. For each vehicle position the simulator checks the geofence and sets the externally available voltage U e x t , a v a i l , the velocity-dependent current limit I e x t , m a x (recorded from the CAN logs) and a conservative per-vehicle power cap P e x t , m a x set as a policy. Inside the geofence the simulator uses a nominal U e x t , a v a i l = 600 V, retains recorded I e x t , m a x ( t ) , and enforces P e x t , m a x = 200 KW (drawing 500A at the minimum voltage of 400V for 600V Direct Current (DC) systems [37]); outside all external quantities are set to zero. The externally available charging power is computed per time step as
P e x t , a v a i l ( t ) = min U e x t , a v a i l ( t ) · I e x t , m a x ( t ) , P e x t , m a x

2.3. Vehicle and Battery Electrical Model

At its core, the simulator performs a power balance at the vehicle’s intermediate circuit (IC) by replaying the recorded instantaneous power demand P V using the traction power P t r a c t i o n (positive for driving, negative for regenerative braking), the heating power P h e a t i n g and auxiliary systems power P a u x ,
P V ( t ) = P t r a c t i o n ( t ) + P h e a t i n g ( t ) + P a u x ( t )
The power P e x t (positive for power going into the vehicle) drawn from the catenary grid and the power dissipated in the brake resistor P b r a k e depend on the vehicle’s power demand P V (negative if regenerative braking exceeds heating and auxiliary systems power) and the current charging power P C (positive if charging, negative if discharging).
P e x t ( t ) P b r a k e ( t ) = P V ( t ) + P C ( t )
Recuperated energy is fed to the catenary if connected and stored in the battery if charging is feasible; otherwise it is dissipated in the brake resistor. In the present implementation, P e x t and P b r a k e are never nonzero at the same time, i.e., brake resistor usage is restricted to autonomous sections.
The traction battery is modeled as a single-node equivalent circuit with an open-circuit voltage (OCV) depending on the state of charge (SoC) U O C V ( S o C ) in series with an internal resistance R i as shown by Figure 2.
Charging power P C ( t ) , terminal voltage U B ( t ) and current I C ( t ) (positive if charging, negative if discharging) satisfy
P C ( t ) = U B ( t ) · I C ( t ) = R i · I C ( t ) + U O C V ( S o C ( t ) ) · I C ( t )
and SoC is updated by current integration
S o C ( t ) = S o C ( 0 ) + 1 Q 0 t I C ( τ ) d τ
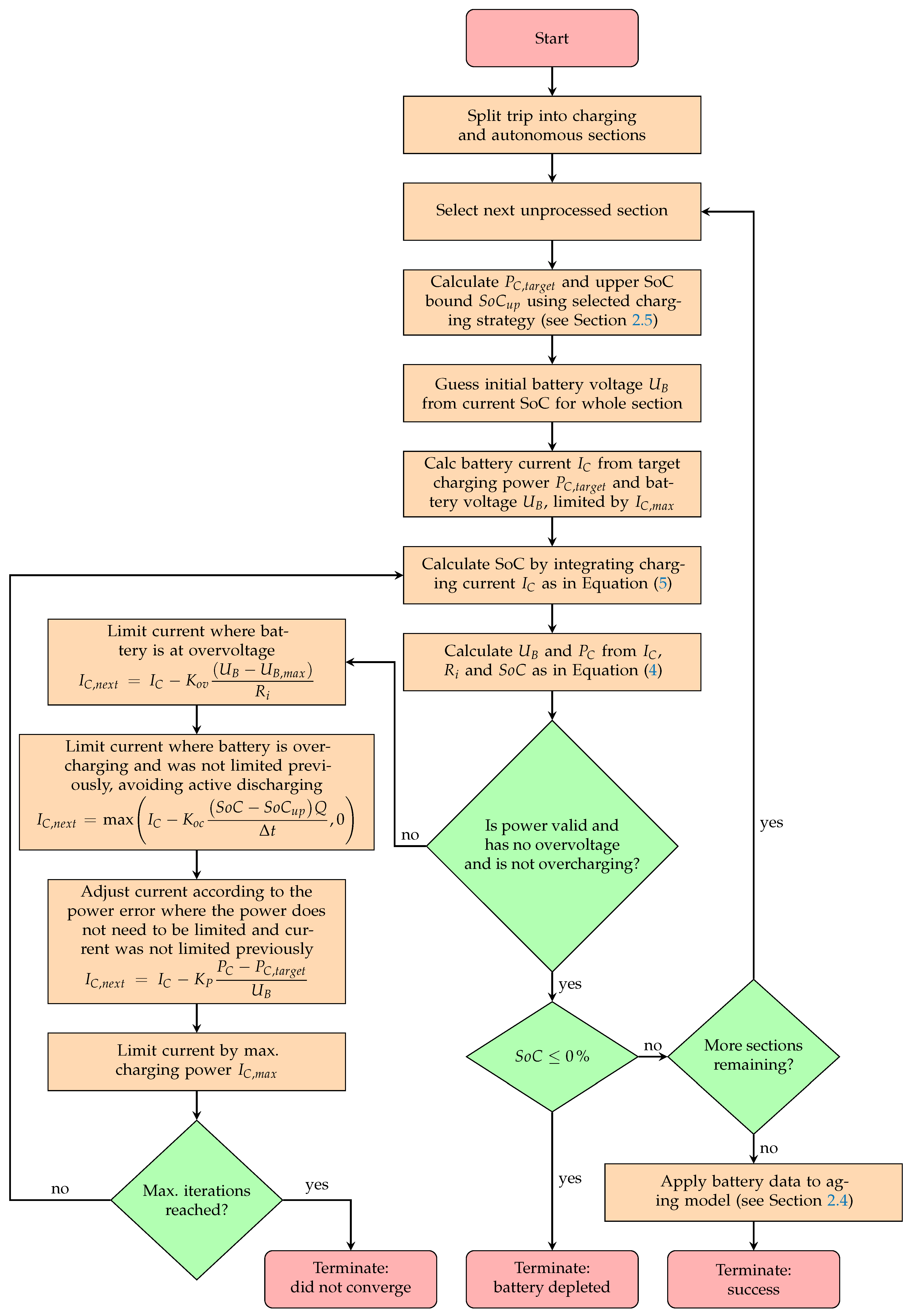
where Q denotes the pack capacity. A Constant-Current/Constant-Voltage (CC/CV) charging controller enforces per-step electrical and safety limits (maximum C-rate, maximum voltage and upper SoC bound). Charging strategies supply a target charging power P C , t a r g e t ( t ) and an upper SoC bound to the controller; the controller applies the feasible P C ( t ) consistent with battery constraints and electrical limits. Simulation of a vehicle terminates if the SoC drops below a threshold of 0%, resulting in a mid-service breakdown.
Figure 3 shows a flowchart of the battery simulation algorithm with its integrated CC/CV charging logic. The simulator exploits vectorized NumPy operations on each processed section for faster performance, i.e., sections are processed in parallel, and integration is performed using cumsum(). To save space in the diagram, some additional remarks need to be established for the diagram: The battery power P C is considered valid if it either matches P C , t a r g e t or if it is lower than P C , t a r g e t , given the battery operates at its maximum terminal voltage U B , m a x , maximum current I C , m a x (based on its max. C-rate) or its upper SoC bound S o C u p . The battery is at overvoltage if its terminal voltage U B exceeds U B , m a x . The battery is overcharging if its SoC exceeds the upper SoC bound and the charging current I C is positive. The simulator achieved reasonable results and converging behavior for K o v = 0.9 , K o c = 0.75 and K P = 1 .
Internal cell temperature is not modeled, resulting in inaccuracies for the potentially temperature-dependent OCV curve, internal resistance and current limits.
For this study, two lithium nickel manganese cobalt oxide (NMC) battery modules, as denoted by Table 2, have been modeled. At the pack level, the voltages, capacities and internal resistances are adjusted according to the respective pack configuration. This study uses two pack configurations of that cell.

2.4. Battery Aging Model

Capacity fade is estimated using a combined calendar/cycling stress-map approach derived from laboratory aging campaigns [39] and parameterized following the methodology in [17,18]. The aging estimator applies incremental capacity-loss contributions from a linear baseline and stress maps that map operating SoC, current and temperature to capacity loss over the simulated period as outlined in Figure 4. Key experimental parameters used to derive the stress maps are summarized in Table 3. The cells used for the electric model and the aging model are not identical, limiting the transferability of the stress map; however, operational trends remain valid qualitatively across both NMC cells.
Since the electric battery model does not include temperature modeling, the aging model assumes an ideal heating/cooling system keeping the battery at 25 °C at all times.

2.5. Charging Strategies

Charging strategies decide how much power the battery should be charged with when connected to an external power supply.
Two representative strategies were implemented. The minimal strategy emulates a basic, status-quo behavior: whenever the vehicle has catenary access it uses the entire externally available power P e x t , a v a i l first to satisfy instantaneous P V ( t ) and then to charge the battery as quickly as permitted by the CC/CV controller up to a configured target SoC with a configured max. charging power P C , m a x . Applying the minimal charging strategy can result in instantaneous power draws. Formally, the minimal strategy hands the controller
P C , t a r g e t ( t ) = min P e x t , a v a i l ( t ) P V ( t ) , P C , m a x
The oracle strategy serves as a benchmark for a per-vehicle foreknowledge-enabled policy: it assumes exact knowledge of the remaining time under catenary and prescribes a linear SoC trajectory that reaches the configured target SoC two minutes before the predicted exit time, thereby minimizing instantaneous charging power while still meeting the target. Figure 5 shows how both strategies generate their SoC trajectories forwarded to the charging controller. However, the oracle strategy is not cooperative and does not consider other vehicles for its charging decisions; it does not enforce grid constraints for charging operations.
Both strategies forward P C , t a r g e t ( t ) and an upper SoC bound to the CC/CV controller. They handle regenerative braking according to Section 2.3. When operating autonomously, the battery is charged, otherwise the excessive power is put to the catenary grid. Regenerative braking respects CC/CV constraints; at high SoC, CV limitation reduces power acceptance and increases brake resistor dissipation.

2.6. Fleet Aggregation and Catenary Losses

To evaluate fleet power demand, the simulator simulates different trips from 40 recorded days individually. Then, it overlays the individual resulting timeseries by moving all timeseries to the same date while keeping the local time information. Due to earlier resampling, the timeseries are aligned, resulting in a per-vehicle catenary power draw for each time step on a single day.
Fleet-level catenary demand is estimated by two complementary methods. The simple accumulation sums the catenary power draw P e x t , v for each vehicle v V at each time step and calculates the mean fleet power draw for each 15-min window k with Δ t = 900   s throughout the day (Registrierende Leistungsmessung (RLM) convention [40]),
P f l e e t , R L M , a c c u m u l a t e d k = 1 Δ t k Δ t k + 1 Δ t v V P e x t , v τ d τ
P f l e e t , R L M , a c c u m u l a t e d t = P f l e e t , R L M , a c c u m u l a t e d t Δ t
The node-voltage analysis converts the modified catenary geometry from Section 2.2 to a resistor network, models substations as linear voltage sources with estimated internal resistance (converted to Norton equivalents) and vehicles as current sinks as shown by Figure 6.
An iterative nodal solution yields per-node voltages and line losses and identifies under-/over-voltage time steps using the algorithm outlined by Figure 7, which is applied to each time step of the simulation run. The grid model implementation computes nodal voltages post-hoc and does not feed resulting voltages back into vehicle-side control.
The nominal catenary voltage is 600 V. The substations’ nominal voltage is set to 690 V as recommended by VDV 521 [41], their internal resistance is calculated according to VDV 520 [42]. The wire modeled by the simulator has a cross-sectional area of 100 mm2 (similar to [24]) and is made of copper with a specific resistance of 0.018 Ω mm2 m −1 (from [43]). The simulator checks the voltage limits U m i n = 400 V and U m a x 1 = 720 V according to EN 50163 [37] and reports violations.
Similar to the simple accumulation with Equations (7) and (8), the simulator accumulates the power drawn P s ( t ) at each substation s S each timestep and calculates the mean power draw for each 15-min window k with Δ t = 900   s after finishing the node-voltage analysis,
P f l e e t , R L M , N V A k = 1 Δ t k Δ t k + 1 Δ t s S P s τ d τ
P f l e e t , R L M , N V A t = P f l e e t , R L M , N V A t Δ t

2.7. Experimental Design and Metrics

Because the dataset only covers two physical vehicles, larger fleets are emulated by overlaying recorded daily runs from 40 different workdays onto a single simulation day. The selection is restricted to calendar year 2022 to preserve scheduling consistency; weekends have been excluded to emulate a worst-case concurrency of a busy workday. Each parameter combination is simulated for the same selection of daily runs. The parameter sweep covers battery pack configurations, target SoC values and maximum charging rates; principal ranges included are summarized in Table 4. Since the external power supply is limited to 200 kW, no variations with a higher charging power are evaluated. Due to the computational expense of the node-voltage analysis, it is only applied to a subset of parameter sets. Later results will show that the fleet analysis provides sufficient precision for estimating the peak reduction potential.
Reported metrics comprise:
  • Battery capacity loss (relative to a reference variant)
  • Total energy demand (relative to a reference variant)
  • Fleet peak power P p e a k (RLM 15-min rolling aggregation)
  • Mean power during service hours P m e a n , s e r v i c e (between 06:00 and 18:30)
  • Peak reduction potential defined as ( P p e a k P m e a n , s e r v i c e ) / P p e a k
  • Catenary efficiency (vehicle-side draw vs. substation-side delivery)
  • Counts of under-/over-voltage events from the node-voltage analysis
For each battery pack configuration, one parameter combination is denoted as the reference variant. That parameter combination has a target SoC of 100%, a maximum charging power of 200 kW and uses the minimal charging strategy. Within the results, each reported metric is given relative to the reference variant.

2.8. Software and Reproducibility

The simulator and auxiliary scripts are implemented in Python using the Pandas ecosystem [34]. Model parameter sets, simulator configurations and preprocessing steps are logged to support reproducibility. The codebase is modular to permit future replacement with higher-fidelity thermal/electrochemical battery models or closed-loop vehicle-grid co-simulation.

3. Results

This section discusses the results of simulating HTBs in a network in an undisclosed city.

3.1. Battery Aging Results

A variety of parameters have been simulated as described in Section 2.7. When comparing the capacity aging and the energy consumption, all variants are compared to the reference variant of the respective battery pack configuration. For example, if a variant has a relative capacity aging of 50%, the capacity loss for this variant is half as much compared to the reference parameter variant. The relative capacity losses are shown in Table A1. Similarly, Table A2 shows the relative energy demand (drawn from the catenary, excluding grid losses) for the simulated variants. Variants with mid-service vehicle breakdown are excluded from the results and are left blank in the tables.
The following conclusions can be drawn from the results:
  • Lowering the max. charging power may lead to the vehicle not charging to the target SoC, leading to an SoC decline throughout the day and, in some cases, to an additional vehicle mid-service battery depletion
  • Reducing the charging power reduces battery aging
  • Reducing the target SoC reduces battery aging in most cases
  • Charging to 100% leads to less capacity loss than charging to 95% or 90% at high max. charging powers due to current limitation during CV charging
  • The larger the battery pack, the larger the potential to reduce battery aging
  • The oracle charging strategy reduces battery aging a bit, but not as much as limiting the target SoC or charging rate
  • Energy savings due to reduced charging currents exist, but are marginal
Some conclusions were expected and trivial, others are discussed later in Section 4.1.

3.2. Fleet Power Demand Results

The simulator accumulates the power demand at the catenary P e x t ( t ) for all vehicles. For the case study, 40 different service trips have been simulated and overlaid using Equations (7) and (8).
Figure 8 shows the fleet’s power demand for one exemplary parameter set. It visualizes its peak reduction potential by explicitly denoting the maximum and the mean power demand during the service hours. In this concrete example, a hypothetical smart charging strategy could reduce the height of the load peak by 16% (or approx. 300 kW) by load shifting.
Figure 9 and Figure 10 show the fleet’s power demand for all configurations with the minimal charging strategy and the oracle charging strategy, respectively. They show that changing the target SoC or the max. charging power for charging has little impact on the fleet’s power load distribution. The oracle charging strategy shapes the power load differently but is not able to flatten the load peak.
Table A3 shows the peak power demand for all tested variations compared to the reference variation for the respective battery. The target SoC and the max. charging power have little impact on the fleet’s peak power demand. Reducing max charging power may increase the peak slightly due to longer, more overlapping charging windows; the effect is small relative to timetable-driven concurrency. With the oracle-based charging strategy, the effect of reducing the max. charging power becomes more predictable as each charging operation takes up the same amount of time, leading to the same overlay behavior for each configured charging power. While this effect is visible, it does not contribute significantly to the fleet’s peak power.
Table A4 shows the mean power demand during service hours for all tested variations compared to the reference variation for the respective battery. The mean power demand is reduced for lower charging powers and higher target SoC by a little bit. Higher SoC reduces the battery’s ability to accept regenerative braking (due to CV limits), increasing brake resistor dissipation and raising net energy from the catenary despite slightly lower losses at the internal resistance during charging.
Table A5 shows the potential peak reduction for each variation. For each variation, each number denotes the difference between the mean power and the peak power divided by the peak power. While the mean power demand barely changes across the different variations, the height of the peak power has a major impact on the peak reduction potential.
The following conclusions can be drawn from the accumulated fleet power demand:
  • The load peak can theoretically be reduced by 15% to 19% during the service hours.
  • Changing the target SoC or the max. charging power have little impact on the fleet’s load distribution.
  • Reducing the charging power using a per-vehicle lookahead charging strategy has little impact on the fleet’s load distribution.
  • Reducing the max. charging power may increase peak power demand slightly due to unlucky stacking of concurrent charging operations.

3.3. Grid Losses and Voltage Drop Results

The simulator performs a node-voltage analysis for the network. Compared to the simple accumulation presented in Section 3.2, it is computationally more expensive, but more precise. The node-voltage analysis has been performed on a subset of the variations.
Figure 11 and Figure 12 show the mean power demand for the fleet as seen from the vehicles (Equations (7) and (8)) and from the substations feeding the catenary network (Equations (9) and (10)). This parameter set has been arbitrarily selected, as all parameter sets share the same general shape, only differing for different charging strategies. The shape of the vehicles’ power demand and the substations’ power throughput, as well as the relative heights of the peaks, are approximately the same.
Table 5 shows the catenary efficiency for different simulated variants. The mean value for the catenary efficiency is 96.7% across all variations.
In some cases, the node-voltage analysis did not converge, being unable to satisfy the vehicles’ power constraints with the grid and substations. This happens when more power is consumed in a feeder section than the substations can provide, effectively short-circuiting the substations. In the real world, the vehicles would reduce their charging power to stabilize the catenary voltage. Considering the fleet’s energy demand by simple accumulation E f l e e t , a c c u m u l a t e d and the sum of every vehicle’s energy intake by the node-voltage analysis E f l e e t , N V A , the error induced by this non-converging behavior is computed by
e r r E f l e e t = E f l e e t , a c c u m u l a t e d E f l e e t , N V A E f l e e t , a c c u m u l a t e d
Table 6 shows that error for the variations considered by the node-voltage analysis. Despite the node-voltage analysis not converging for all time steps, it is capable of satisfying the vehicle’s power demand with marginal error.
In Section 3.2, the fleet’s peak power demand P V , p e a k , a c c u m u l a t e d has been estimated using the fleet’s accumulated power demand. Assuming a catenary efficiency of η , the peak power demand including the grid losses at the substations can be formulated as P S , p e a k , a c c u m u l a t e d = P V , p e a k , a c c u m u l a t e d / η . Using the node-voltage analysis, the fleet’s peak power demand P S , p e a k , N V A has been estimated using the voltage and current from the substations’ nodes. This gives an error metric for the fleet’s peak estimation using the simple power accumulation,
e r r P p e a k = P S , p e a k , a c c u m u l a t e d P S , p e a k , N V A P S , p e a k , a c c u m u l a t e d = P V , p e a k , a c c u m u l a t e d P S , p e a k , N V A · η P V , p e a k , a c c u m u l a t e d
Table 7 shows the error for the power peak across the variations included with the node-voltage analysis. The numbers show an underestimation of the substations’ pooled peak power draw by 0.07% to 1.19%. This underestimation is due to slightly reduced efficiency at peak due to higher currents. Nevertheless, this investigation renders an estimation of the fleet’s peak power demand using a simple accumulation of the vehicle’s individual power draws feasible.
Table 8 and Table 9 show the number of time steps in which the catenary voltage exceeded its nominal bounds.
In an undervoltage event, the catenary voltage dropped below the minimum catenary voltage of 400 V at a vehicle. In the real world, a vehicle would have limited its charging power, its heating power or even its traction power to stabilize the catenary voltage. An undervoltage event can be related to an overcurrent event at a substation, leading to an emergency switch-off. A reduced number of undervoltage events can be considered as a metric for service stability. Reducing the max. charging power and applying the oracle charging strategy reduces the occurrence of such undervoltage events.
In an overvoltage event, the catenary voltage rose above the maximum catenary voltage of 720 V at a vehicle. In the real world, a vehicle would have used its brake resistor to stabilize the catenary voltage. Therefore, a reduced number of overvoltage events are a metric for regenerative braking utilization. Applying the oracle charging strategy reduces the occurrence of such overvoltage events. However, with at most two of such events, considering the number of overvoltage events is not relevant for this study.

4. Discussion

This section discusses the results from Section 3. After considering battery aging and fleet power demand separately, we present opportunities to improve the simulation environment and outline smart charging strategies that jointly address battery aging and fleet-level power demand.

4.1. Battery Aging Discussion

This study evaluated battery aging for two NMC pack sizes while varying target SoC and maximum charging power, using both the minimal and the oracle charging strategy (Section 3.1). Across all feasible parameter combinations (i.e., without mid-service breakdown), the simulated capacity loss spans a wide range relative to the respective reference variant.
For the 100 kWh pack, the relative capacity loss varies between 43% and 101% of the reference (Table A1). The lowest value (43.2%) occurs for the oracle strategy at 55% target SoC and 100 kW maximum charging power. Even more moderate adjustments are effective: for example, reducing the target SoC from 100% to 80% and the max. charging power from 200 kW to 120 kW lowers capacity loss to 71.6% of the reference while keeping all trips feasible. The oracle strategy provides an additional but smaller reduction: at 100% target SoC and 200 kW max. power, capacity loss drops from 100% (minimal) to 97.7% (oracle), i.e., by about two percentage points.
For the 50 kWh pack, relative capacity loss ranges between 92% and 103% of the reference (Table A1). Thus, at identical operating conditions the larger pack exhibits a substantially greater potential for aging reduction: at 100 kw and 90% target SoC, capacity loss is 80.0% of the reference for 100 kWh , but 92.2% for 50 kWh . This quantifies the intuitive trade-off between higher investment cost for larger batteries and lower per-kWh stress in operation.
Energy demand reacts only weakly to these changes. For all feasible variants of the 100 kWh pack, total energy drawn from the catenary stays between 98.6% and 100.5% of the reference (Table A2). The best case identified in this study combines a capacity-loss reduction to 43.2% of the reference with an energy demand of 98.6%. These numbers indicate that, in the investigated operating regime, reducing C-rate and avoiding high SoC mainly shifts internal losses and recuperation losses, rather than fundamentally changing net vehicle energy demand.
Some parameter combinations become operationally infeasible when both target SoC and charging power are aggressively reduced. For instance, at 50% to 85% target SoC, mid-service battery depletion occurs and the variant is excluded from the tables. Even where no breakdown occurs, lowering max. power tends to shift the usable SoC window downward over the day, increasing effective DoD and the risk of falling below a safety SoC margin. Consequently, any constraint on charging power or target SoC must be derived from service requirements first, and then optimized for aging within that feasible region.
Charging to 100% SoC does not monotonically increase aging in this setup. At high max. charge power, the variants that charge to 100% exhibit slightly lower capacity loss than those charging to 95% or 90% (e.g., for 100 kWh , 200 kW, minimal strategy: 100% target SoC yields 100% relative loss, whereas 95% and 90% target yield 101.4% and 97.2%, respectively). The CC/CV controller limits current in the CV phase; thus, higher target SoC forces more time at lower C-rates, partially offsetting the stress from high SoC. This effect is specific to the chosen cell parameters and stress map, but it illustrates that SoC and C-rate cannot be optimized independently.
Overall, the quantified trends are consistent with empirical syntheses such as Klaproth et al. [18], who report reduced degradation for low C-rates, mid-range SoC windows and avoidance of prolonged high SoC for NMC cells. Our results extend these qualitative recommendations to a concrete HTB use case by showing that, under realistic duty cycles reconstructed from CAN logs, charging-power and target-SoC policies can cut simulated capacity loss by well over 50%, while energy demand changes remain within roughly ± 1%. This aligns with the general understanding from stress-map-based aging models [17,39] that operation within “battery-friendly” regions primarily affects lifetime rather than day-to-day energy consumption.
The use of recorded, high-resolution CAN data also addresses the gap identified by Baure et al. [16], who showed that synthetic drive cycles can underestimate aging compared to real-world operation. In our case, real velocity, power and stop patterns directly drive the stress-map evaluation, so the reported relative aging reductions are tied to realistic HTB duty cycles rather than idealized profiles.

4.2. Fleet Power Demand Discussion

Section 3.2 has shown that the investigated per-vehicle charging strategies and parameter variations have limited influence on the fleet’s daily load shape.
Across all 95 feasible parameter combinations, the RLM-based fleet peak power varies only within 97.5% to 103% of the respective reference case (Table A3), i.e., peak changes are on the order of a few percent. In contrast, each configuration exhibits a substantial intrinsic peak-shaving potential when comparing peak power to the mean power during service hours: the difference ranges from 15% to 19% of the peak (Table A5). For the reference configuration with the 100 kWh pack, this corresponds to a theoretical reduction of about 300 kW (from roughly 1.9 MW peak), as illustrated in Figure 8. However, neither lowering max. charging power nor employing the oracle lookahead strategy materially exploits this potential.
The mean power drawn during service hours is even less sensitive. For the 100 kWh pack, all variants lie between 98.5% and 100.4% of the reference mean power (Table A4); similar ranges are observed for the 50 kWh pack. Thus, the timetable-induced concurrency of vehicles dominates the load profile; per-vehicle “local” smart charging that only uses own SoC and catenary availability (even with perfect local lookahead) is insufficient to reshape the fleet aggregate.
These findings complement existing work on IMC power management. Diab et al. [29] propose adaptive charging constrained by spare substation capacity and feeder limits for Arnhem; their strategy effectively reduces local overload but does not explicitly optimize fleet-level peak power or battery aging. Our results are consistent with that perspective: local power limits or per-vehicle lookahead (oracle strategy) modestly change the timing and height of individual charging events, but the main peak remains driven by coincidence in service schedules. In other words, the quantitative 15% to 19% peak-shaving potential identified here can only be realized through cooperative, fleet-level coordination that explicitly considers concurrency across vehicles and feeder sections, rather than through isolated per-vehicle policies.
From an operator’s perspective, a 15% to 19% reduction in the system-wide peak power corresponds to 270 kW to 360 kW for the case study. At a representative capacity tariff of about 120 kW−1 per year [44], this equates to an annual saving potential on the order of 32,000 to 43,000 if all substations are billed jointly. The numerical analysis therefore supports developing fleet-level peak-shaving strategies; it also shows that per-vehicle battery-friendly policies alone are not sufficient to tap this economic potential.

4.3. Grid Losses and Voltage Drop Discussion

The node-voltage analysis quantifies the impact of charging policies on catenary efficiency and voltage quality.
Overall investigated variants, the catenary efficiency—defined as vehicle-side energy intake divided by substation-side delivery—ranges from 96.6% to 96.9%, with a mean of 96.7% (Table 5). Thus, grid losses account for only about 3.3% of delivered energy, and their variation with charging power and strategy is marginal. The simplified accumulation method (Equations (7) and (8)), combined with a fixed efficiency factor, underestimates the pooled substation peak power by merely 0.07% to 1.19% (Table 7). This demonstrates that, for first-order peak-demand studies, the inexpensive accumulation approach provides sufficient accuracy; the more expensive node-voltage analysis is mainly needed for detailed voltage-stability assessments and feeder-level studies.
Voltage-limit violations are infrequent but sensitive to charging power and strategy. For the 100 kWh pack at 200 kW and 100% target SoC, the minimal strategy produces 132 undervoltage events (vehicle voltage below 400 V), while reducing the max. charging power to 80 kW cuts this to 46 events; the oracle strategy further reduces it to 44 events (Table 8). Hence, in this case the combination of lower power and lookahead yields a reduction by about two thirds. Overvoltage events are rare (0 to 2 across all variants, Table 9) and practically negligible in this case study.
These quantitative results are in line with detailed IMC grid studies such as Diab et al. [24] and Barbone et al. [25], who also report that high simultaneous charging currents in limited feeder sections are the main driver of voltage excursions in trolleybus networks. While their models are more detailed and include realistic feeder layouts and continuous motion, our coarser resistor-network approach reproduces key tendencies: reducing local charging currents improves voltage stability, but the overall energy efficiency remains high and only weakly dependent on charging parameters.

4.4. Reduction in Greenhouse Gas Emissions

In the simulated scenario, energy savings from smart charging are small: even aggressive reductions in charging power and target SoC lower the total energy intake from the catenary by at most about 1.3% (Table A2). Given that direct tailpipe emissions are zero for HTBs, this translates into similarly small direct GHG savings on the energy side and is likely within the uncertainty of real-world operational variability.
The more relevant GHG effect arises indirectly through battery sizing and lifetime. Our results show that, for the 100 kWh pack, suitable charging policies can more than halve simulated capacity loss (down to 43% of the reference) without compromising service feasibility. This can either be exploited to reduce oversizing factors at procurement for a given lifetime requirement, or to extend the usable life of a given pack. Both options reduce the upstream emissions associated with battery manufacturing per kilometer of service, aligning with the battery-friendly operating regimes discussed in [18].

4.5. Applicability to Other Case Studies

This case study uses data from one HTB in a single city over one year, but the methodology is broadly transferable. The key requirements are (i) sufficiently resolved power demand time series (traction, auxiliaries, heating) and (ii) a description of the catenary layout and substation locations. Given these, the presented approach can be applied to other trolleybus networks and vehicle types.
The reliance on recorded CAN data directly addresses the challenge raised by Baure et al. [16], who found that real-world traffic and operating conditions significantly affect battery aging compared to synthetic cycles. Our framework offers a practical way to bring such real-world variability into fleet-level aging and power-demand studies, without requiring high-fidelity multi-physics models.
The same simulation approach could, in principle, be applied to opportunity-charging bus fleets or partial-catenary rail applications (e.g., battery trams), provided that the charging infrastructure can be represented as a DC network with known feeder topology. However, because opportunity charging often involves fewer, more concentrated charging locations, the relative importance of local scheduling versus timetable-induced concurrency may differ from the trolleybus case explored here.

4.6. Impact of the COVID-19 Pandemic

The dataset was recorded in 2022 and may reflect residual COVID-19 effects (e.g., lower passenger demand and altered HVAC usage). Our fleet concurrency is emulated by overlaying 40 distinct weekdays, which preserves the typical number of simultaneous vehicles while increasing the variety of trajectories. Since the analysis primarily relies on relative differences between parameter sets (e.g., capacity loss normalized to a reference, peak power relative to mean power), and since timetable structure rather than absolute passenger load dominates concurrency, the main quantitative conclusions—such as a 15% to 19% peak-shaving potential and a 50% reduction in simulated capacity loss—are expected to be robust against moderate changes in passenger load and auxiliary demand.

4.7. Key Limitations

For transparency, we list the key limitations of this study and their quantitative impact where possible.

4.7.1. Limited Number of Vehicles

Fleet-demand estimates rely on overlaying 40 recorded workdays from two physical vehicles. This preserves realistic route patterns and departure times but cannot capture vehicle-to-vehicle heterogeneity (mass, driver behavior, HVAC setpoints). The peak-shaving potential of 15% to 19% should therefore be interpreted as an order-of-magnitude estimate rather than an exact system value. Future studies with concurrent data from larger fleets could refine this number and quantify inter-vehicle variance.

4.7.2. Simplified Battery Model

The electric battery model is a single-node equivalent circuit without thermal dynamics. As a consequence, temperature-dependent effects on OCV, internal resistance and stress-map aging are not represented, and the absolute values of capacity loss should be treated as indicative rather than predictive. However, the relative differences between parameter sets are primarily driven by SoC window, C-rate and cycling pattern, which are known from the literature [18,39] to dominate NMC aging behavior. The finding that capacity loss can be reduced to roughly 40% to 80% of the reference, while energy demand remains within ± 1%, is therefore expected to be qualitatively robust.

4.7.3. Open-Loop Grid Model

The node-voltage analysis is performed post hoc; vehicles do not adapt their current draw in response to simulated catenary voltages. Undervoltage events are therefore diagnostic rather than indicative of actual protection behavior. Nevertheless, the energy error introduced by non-convergent time steps is below 0.004% of fleet energy demand (Table 6), and the peak-power error of the accumulation-based method remains below 1.2% (Table 7). Hence, the quantitative peak-shaving potentials reported above are only weakly affected by this simplification.

4.7.4. Synthetic Partial Catenary Overlay

The original network uses nearly full catenary coverage; partial-catenary operation is emulated via a synthetic overlay. While this enables controlled sensitivity studies, absolute values such as the number of undervoltage events (e.g., 44 to 132 per day for the 100 kWh pack at 200 kW) depend on the assumed overlay. Applying the method to a network with existing HTB operation and measured substation data would sharpen these estimates and allow direct validation of the grid model, similar in spirit to the measurements reported by Paternost et al. [23].

4.7.5. Oracle Strategy

The oracle strategy is not causal: it uses the actual future exit time from the catenary section to construct a linear SoC trajectory. In practice, similar behavior could be approximated using timetable information and statistical dwell-time distributions, but deviations between scheduled and actual times would introduce additional uncertainty. In this sense, the oracle results provide an upper bound on what purely per-vehicle lookahead can achieve; the fact that even this upper bound does not materially reduce the fleet peak power strengthens the conclusion that cooperative, fleet-level coordination is necessary for peak shaving.

4.7.6. Data Source Availability

Due to confidentiality constraints, the underlying CAN data cannot be published. This limits strict reproducibility but does not affect the methodological contribution. The code base and modelling approach can be applied to other datasets, and the relative trends (e.g., impact of charging power and SoC limits on aging and peak demand) are expected to generalize qualitatively.

4.8. Future Work

The present study highlights several directions for future research.

4.8.1. Improving the Simulation Environment

The current simulator already quantifies important trade-offs between battery aging and fleet power demand. Future extensions could incorporate:
  • Higher-order electro-thermal battery models to better capture temperature effects and SoC-dependent resistance;
  • Closed-loop coupling between vehicles and the catenary model, allowing dynamic current limitation in response to simulated voltage;
  • Alternative cell chemistries with dedicated stress maps, to reflect the existing diversity of bus batteries.
Parameter sweeps could be expanded to include fleet size, catenary coverage ratios, substation placement and catenary voltage, enabling systematic exploration of how network design interacts with smart charging. Given the low peak-power error of the accumulation method, it appears feasible to scan large parameter spaces for peak-shaving potential and then refine selected scenarios with the node-voltage analysis.

4.8.2. Developing Smart Charging Strategies

The numerical results provide concrete targets for smart charging strategies. On the battery side, our stress-map evaluation suggests that keeping HTBs within moderate SoC windows (e.g., 60% to 85% for the 100 kWh pack) and limiting instantaneous charging power to around 120 kW can cut simulated capacity loss by roughly 20% to 40% compared to an unconstrained 200 kW “charge-whenever-possible” policy, while increasing energy demand by less than 1%. This is broadly consistent with the battery-friendly operating strategies pursued in [30,31], where charging control is tuned to extend battery life under operational constraints.
On the grid side, the 15% to 19% peak-shaving potential and the quantified sensitivity of undervoltage events to charging power (up to 67% reduction when combining lower power with lookahead) indicate that cooperative, feeder-aware scheduling could yield substantial economic and reliability benefits. In contrast to the per-substation adaptive limits in [29], a fleet-level strategy would explicitly coordinate charging across lines and depots, subject to network constraints and battery-health objectives.
Combining both aspects naturally leads to a multi-objective optimization problem: actions that reduce peak power (e.g., deferring charging for many vehicles) may increase individual DoD and stress; conversely, strategies that purely minimize battery aging (e.g., always charging early at low C-rate) may exacerbate temporal overlap of charging events. A promising line of work is therefore to embed the presented simulator into an optimization framework that balances at least three objectives: fleet peak power, total energy cost and long-term battery degradation. This would extend the self-learning, battery-centric approach of [31] and the grid-centric approach of [29] toward an integrated HTB fleet-management strategy.

5. Conclusions

We have presented a simulator to evaluate battery aging and power demand for hybrid trolleybus fleets. While battery aging and trolleybus grid simulation are not particularly new, the novelty of this publication lies in the use of real-world data and investigating the tradeoff between battery life and fleet power consumption.
We investigate how hypothetical smart charging strategies could improve operating HTB fleets with two different battery variations and come to the following conclusions:
  • As long as reliable service operation can be guaranteed, reducing the charging power for HTBs reduces battery capacity degradation, energy losses in the battery, and the number of occurrences of the catenary voltage dropping below its minimum voltage.
  • Exploiting all of the available time for charging improves the aforementioned metrics while ensuring a fully charged battery.
  • Lowering the target SoC for charging operations reduces aging in most cases, subject to service constraints.
  • Altering per-vehicle charging power/target SoC or spreading charging over available catenary time, in isolation, does not materially reduce fleet peak demand; cooperative fleet-level scheduling is needed.
For the case study conducted, limiting charging power and target SoC reduces the capacity loss to 43.2%, the energy demand to 98.6% and the number of undervoltage events to a third, compared to an unconstrained minimal charging strategy. Depending on the parametrization of the vehicle’s charging strategy, we furthermore conclude a peak shaving potential of 15% to 19% which is not realized by the charging strategies investigated in this study.
Our study uses data from a small share of the HTB fleet, simplified battery and grid models and a synthetic partial catenary overlay, potentially reducing the accuracy of the resulting savings potential. Further limitations include a hypothetical charging strategy, which cannot be implemented in real vehicles, and limited data source availability, limiting reproducibility for this study.
Equipping HTB with smart charging strategies could reduce GHG emissions indirectly by facilitating faster adoption of new HTB in existing catenary networks without new infrastructure and potentially reducing the vehicle’s required battery size.
Future work includes improvements to the simulator to increase the accuracy and transferability of the results, and the development of a fleet-wide smart charging strategy to realize the identified savings potential.

Author Contributions

Conceptualization, H.v.K.; methodology, H.v.K.; software, H.v.K. and T.L.; validation, H.v.K. and T.L.; formal analysis, H.v.K. and T.L.; investigation, H.v.K.; resources, H.v.K.; data curation, H.v.K.; writing—original draft preparation, H.v.K. and T.L.; writing—review and editing, H.v.K.; visualization, H.v.K.; supervision, H.v.K.; project administration, H.v.K.; funding acquisition, H.v.K. All authors have read and agreed to the published version of the manuscript.

Funding

This research received no external funding.

Data Availability Statement

The datasets analyzed during the current study are not publicly available due to confidentiality constraints but are available from the corresponding author upon reasonable request subject to data sharing agreements.

Acknowledgments

During the preparation of this manuscript, AI-assisted tools were used for the purpose of text editing and revising. The authors have reviewed and edited the output and take full responsibility for the content of this publication.

Conflicts of Interest

The authors declare no conflicts of interest.

Abbreviations

The following abbreviations are used in this manuscript:
CANController Area Network
CCConstant Current
CVConstant Voltage
DCDirect Current
DoDDepth of Discharge
GHGGreenhouse Gas
GNSSGlobal Navigation Satellite System
HTBHybrid Trolleybus
HVACHeating, Ventilation and Air Conditioning
ICIntermediate Circuit
IMCIn-Motion Charging
NMCNickel Manganese Cobalt Oxides
OCVOpen Circuit Voltage
RLMRegistrierende Leistungsmessung (Capacity Tariff)
SoCState of Charge
SoHState of Health
SSSubstation
UTMUniversal Transverse Mercator
V2GVehicle to Grid

Appendix A. Parameter Variation Results

Table A1. Capacity loss compared to each reference variant. Variants with mid-service battery depletion are excluded. Cell backgrounds are colored as a heatmap, with red backgrounds indicating higher capacity losses and blue backgrounds indicating lower capacity losses.
Table A1. Capacity loss compared to each reference variant. Variants with mid-service battery depletion are excluded. Cell backgrounds are colored as a heatmap, with red backgrounds indicating higher capacity losses and blue backgrounds indicating lower capacity losses.
Max. Charging Power80 kW100 kW120 kW140 kW160 kW180 kW200 kW
BatteryStrategyTarget SoC
NMC 100 kWh Minimal100%85.6%91.1%94.0%96.2%98.0%99.2%100.0%
95%81.2%87.9%92.0%95.3%98.1%100.0%101.4%
90%74.9%81.6%85.8%89.5%92.7%95.2%97.2%
85%68.3%74.8%79.0%82.7%86.0%88.6%90.6%
80%61.3%67.4%71.6%75.3%78.6%81.1%83.1%
75%54.5%60.0%64.2%67.8%71.1%73.6%75.5%
70% 53.3%57.4%61.0%64.1%66.6%68.6%
65% 48.0%51.9%55.3%58.4%60.9%62.8%
60% 45.2%48.9%52.3%55.4%57.8%59.6%
55% 43.7%47.2%50.4%53.3%55.6%57.4%
50% 43.4%46.7%49.7%52.4%54.6%56.1%
Oracle100%84.6%89.8%92.4%94.4%95.9%97.0%97.7%
95%80.2%86.3%90.0%93.0%95.4%97.2%98.4%
90%73.9%80.0%83.8%87.0%89.8%91.9%93.6%
85%67.3%73.2%77.1%80.3%83.1%85.3%86.9%
80%60.4%65.9%69.7%73.0%75.8%78.0%79.6%
75%53.6%58.7%62.4%65.6%68.4%70.6%72.2%
70% 52.2%55.9%59.1%61.8%63.9%65.5%
65% 47.3%50.8%54.0%56.7%58.8%60.4%
60% 44.6%48.0%51.1%53.8%55.9%57.4%
55% 43.2%46.5%49.4%52.0%54.0%55.5%
50% 43.3%46.4%49.1%51.6%53.5%54.8%
NMC 50 kWh Minimal100% 94.7%98.2%99.1%99.6%99.9%100.0%
95% 96.5%100.8%102.1%102.7%103.1%103.3%
90% 94.6%99.5%101.1%102.0%102.4%102.6%
85% 95.4%97.0%98.1%98.6%98.9%
Oracle100% 92.9%96.1%96.8%97.1%97.3%97.4%
95% 94.3%98.2%99.1%99.6%99.9%100.0%
90% 92.2%96.5%97.6%98.2%98.5%98.8%
85% 92.4%93.6%94.3%94.6%94.8%
Table A2. Relative energy consumption compared to each reference variant. Variants with mid-service battery depletion are excluded. Cell backgrounds are colored as a heatmap, with red backgrounds indicating higher energy demands and blue backgrounds indicating lower energy demands.
Table A2. Relative energy consumption compared to each reference variant. Variants with mid-service battery depletion are excluded. Cell backgrounds are colored as a heatmap, with red backgrounds indicating higher energy demands and blue backgrounds indicating lower energy demands.
Max. Charging Power80 kW100 kW120 kW140 kW160 kW180 kW200 kW
BatteryStrategyTarget SoC
NMC 100 kWh Minimal100%98.8%99.5%99.7%99.9%99.9%100.0%100.0%
95%98.6%99.4%99.6%99.7%99.8%99.9%99.9%
90%98.7%99.4%99.7%99.8%99.9%100.0%100.1%
85%98.7%99.4%99.7%99.8%100.0%100.0%100.1%
80%98.7%99.5%99.7%99.9%100.0%100.1%100.2%
75%98.7%99.5%99.8%99.9%100.1%100.1%100.2%
70% 99.6%99.8%100.0%100.1%100.2%100.3%
65% 99.6%99.9%100.0%100.1%100.2%100.3%
60% 99.6%99.9%100.1%100.2%100.3%100.4%
55% 99.7%99.9%100.1%100.2%100.3%100.4%
50% 99.7%100.0%100.1%100.3%100.4%100.4%
Oracle100%98.8%99.4%99.6%99.7%99.8%99.8%99.9%
95%98.6%99.3%99.5%99.7%99.7%99.8%99.9%
90%98.6%99.3%99.6%99.7%99.8%99.9%99.9%
85%98.6%99.4%99.6%99.8%99.9%99.9%100.0%
80%98.7%99.4%99.7%99.8%99.9%100.0%100.0%
75%98.7%99.5%99.7%99.9%100.0%100.0%100.1%
70% 99.5%99.8%99.9%100.0%100.1%100.1%
65% 99.6%99.8%100.0%100.1%100.1%100.2%
60% 99.6%99.8%100.0%100.1%100.2%100.2%
55% 99.6%99.9%100.0%100.1%100.2%100.3%
50% 99.7%99.9%100.1%100.2%100.3%100.3%
NMC 50 kWh Minimal100% 99.3%99.6%99.7%99.9%99.9%100.0%
95% 99.2%99.5%99.7%99.9%100.0%100.0%
90% 99.3%99.6%99.9%100.1%100.2%100.3%
85% 99.7%100.0%100.2%100.4%100.5%
Oracle100% 99.2%99.5%99.6%99.7%99.8%99.8%
95% 99.2%99.5%99.7%99.8%99.9%99.9%
90% 99.2%99.6%99.8%100.0%100.1%100.1%
85% 99.7%99.9%100.1%100.2%100.3%
Table A3. Accumulated fleet peak power demand compared to reference variant. Variants with mid-service battery depletion are excluded. Cell backgrounds are colored as a heatmap, with red backgrounds indicating higher peak demands and blue backgrounds indicating lower peak demands.
Table A3. Accumulated fleet peak power demand compared to reference variant. Variants with mid-service battery depletion are excluded. Cell backgrounds are colored as a heatmap, with red backgrounds indicating higher peak demands and blue backgrounds indicating lower peak demands.
Max. Charging Power80 kW100 kW120 kW140 kW160 kW180 kW200 kW
BatteryStrategyTarget SoC
NMC 100 kWh Minimal100%99.7%101.8%101.0%100.1%99.7%99.7%100.0%
95%99.6%102.2%101.7%99.8%99.5%99.6%100.0%
90%99.7%102.8%101.7%99.8%99.6%100.0%100.2%
85%99.5%102.7%102.1%100.1%99.5%99.9%100.3%
80%99.5%102.8%101.7%100.0%99.6%100.2%100.4%
75%99.5%102.8%102.1%100.0%99.6%100.1%100.6%
70% 102.8%102.0%100.1%100.1%100.2%100.3%
65% 102.9%102.0%100.2%99.7%100.2%100.5%
60% 103.0%102.1%100.2%99.7%100.3%100.5%
55% 102.7%102.4%100.4%99.7%100.0%100.5%
50% 102.7%102.4%100.4%100.0%100.1%100.4%
Oracle100%98.7%100.1%100.5%100.5%100.4%100.8%100.8%
95%97.5%99.3%100.5%100.5%101.0%101.7%101.2%
90%97.9%99.3%100.4%100.9%101.2%101.7%101.8%
85%97.8%99.4%100.6%100.9%101.4%101.4%101.7%
80%97.8%99.6%100.7%101.2%101.3%101.6%101.8%
75%98.0%99.6%100.7%101.3%101.2%101.5%101.7%
70% 99.5%101.1%101.1%101.4%101.8%101.7%
65% 99.4%100.9%101.2%101.7%101.5%101.7%
60% 99.5%100.9%101.4%101.7%101.8%101.6%
55% 99.5%101.1%101.3%101.8%101.8%101.7%
50% 99.5%101.0%101.6%101.9%101.8%101.9%
NMC 50 kWh Minimal100% 101.7%101.5%100.4%100.1%99.8%100.0%
95% 101.9%102.5%100.8%100.0%100.2%100.4%
90% 102.0%102.9%101.1%100.1%100.5%100.7%
85% 103.0%101.2%100.4%100.6%100.8%
Oracle100% 99.8%100.5%100.5%100.6%100.6%100.6%
95% 99.2%100.3%100.6%100.9%100.9%101.1%
90% 99.3%100.4%101.1%101.6%101.7%101.7%
85% 100.5%101.0%101.6%101.8%102.0%
Table A4. Mean fleet power demand during service hours compared to reference variant. Variants with mid-service battery depletion are excluded. Cell backgrounds are colored as a heatmap, with red backgrounds indicating higher mean power demands and blue backgrounds indicating lower mean power demands.
Table A4. Mean fleet power demand during service hours compared to reference variant. Variants with mid-service battery depletion are excluded. Cell backgrounds are colored as a heatmap, with red backgrounds indicating higher mean power demands and blue backgrounds indicating lower mean power demands.
Max. Charging Power80 kW100 kW120 kW140 kW160 kW180 kW200 kW
BatteryStrategyTarget SoC
NMC 100 kWh Minimal100%98.8%99.5%99.7%99.8%99.9%100.0%100.0%
95%98.5%99.2%99.4%99.6%99.7%99.8%99.8%
90%98.6%99.3%99.5%99.6%99.7%99.9%99.9%
85%98.6%99.3%99.5%99.7%99.8%99.9%100.0%
80%98.6%99.3%99.6%99.7%99.9%100.0%100.1%
75%98.7%99.4%99.6%99.8%99.9%100.0%100.1%
70% 99.4%99.7%99.8%100.0%100.1%100.2%
65% 99.5%99.7%99.9%100.0%100.1%100.2%
60% 99.5%99.7%99.9%100.0%100.2%100.3%
55% 99.5%99.8%99.9%100.1%100.2%100.3%
50% 99.5%99.8%100.0%100.1%100.2%100.3%
Oracle100%98.8%99.5%99.7%99.8%99.9%99.9%99.9%
95%98.6%99.3%99.5%99.6%99.7%99.8%99.8%
90%98.6%99.3%99.5%99.7%99.8%99.8%99.9%
85%98.6%99.3%99.6%99.7%99.8%99.9%100.0%
80%98.7%99.4%99.6%99.8%99.9%100.0%100.0%
75%98.7%99.4%99.7%99.8%99.9%100.0%100.1%
70% 99.5%99.7%99.9%100.0%100.1%100.1%
65% 99.5%99.8%99.9%100.0%100.1%100.2%
60% 99.6%99.8%99.9%100.1%100.1%100.2%
55% 99.6%99.8%100.0%100.1%100.2%100.3%
50% 99.6%99.9%100.0%100.1%100.2%100.3%
NMC 50 kWh Minimal100% 99.2%99.5%99.7%99.9%99.9%100.0%
95% 99.1%99.4%99.6%99.8%99.9%99.9%
90% 99.1%99.5%99.8%100.0%100.1%100.2%
85% 99.6%99.9%100.1%100.3%100.4%
Oracle100% 99.2%99.5%99.7%99.8%99.9%99.9%
95% 99.1%99.4%99.6%99.8%99.9%99.9%
90% 99.2%99.5%99.8%99.9%100.0%100.1%
85% 99.6%99.9%100.1%100.2%100.3%
Table A5. Relative peak reduction potential. Variants with mid-service battery depletion are excluded. Cell backgrounds are colored as a heatmap, with red backgrounds indicating higher peak reduction potentials and blue backgrounds indicating lower peak reduction potentials. Please note that values shown in this table do not result from comparing the absolute peak reduction potential with a reference variant, but with the height of each load peak.
Table A5. Relative peak reduction potential. Variants with mid-service battery depletion are excluded. Cell backgrounds are colored as a heatmap, with red backgrounds indicating higher peak reduction potentials and blue backgrounds indicating lower peak reduction potentials. Please note that values shown in this table do not result from comparing the absolute peak reduction potential with a reference variant, but with the height of each load peak.
Max. Charging Power80 kW100 kW120 kW140 kW160 kW180 kW200 kW
BatteryStrategyTarget SoC
NMC 100 kWh Minimal100%16.9%18.1%17.3%16.4%16.0%16.0%16.2%
95%17.2%18.7%18.1%16.4%16.0%16.1%16.4%
90%17.1%19.1%18.0%16.4%16.1%16.4%16.4%
85%17.0%19.0%18.3%16.6%16.0%16.2%16.5%
80%17.0%19.0%18.0%16.4%16.0%16.4%16.5%
75%16.9%19.0%18.3%16.4%16.0%16.3%16.6%
70% 19.0%18.2%16.5%16.3%16.4%16.3%
65% 19.0%18.1%16.5%15.9%16.3%16.4%
60% 19.1%18.2%16.4%16.0%16.3%16.4%
55% 18.8%18.3%16.6%15.9%16.0%16.4%
50% 18.8%18.4%16.6%16.1%16.1%16.3%
Oracle100%16.1%16.7%16.9%16.8%16.6%16.9%16.9%
95%15.3%16.2%17.1%17.0%17.3%17.8%17.4%
90%15.6%16.2%17.0%17.2%17.4%17.8%17.7%
85%15.5%16.3%17.1%17.2%17.5%17.5%17.7%
80%15.5%16.4%17.1%17.4%17.4%17.6%17.6%
75%15.6%16.3%17.1%17.5%17.3%17.5%17.6%
70% 16.2%17.4%17.3%17.4%17.7%17.5%
65% 16.1%17.2%17.3%17.6%17.4%17.4%
60% 16.2%17.1%17.4%17.5%17.6%17.4%
55% 16.2%17.3%17.4%17.6%17.6%17.4%
50% 16.1%17.2%17.5%17.7%17.5%17.5%
NMC 50 kWh Minimal100% 18.1%17.7%16.7%16.3%16.0%16.1%
95% 18.4%18.6%17.1%16.3%16.3%16.5%
90% 18.4%18.8%17.2%16.2%16.4%16.5%
85% 18.9%17.2%16.3%16.3%16.4%
Oracle100% 16.5%16.8%16.8%16.8%16.7%16.7%
95% 16.1%16.8%16.8%17.0%17.0%17.0%
90% 16.1%16.8%17.2%17.4%17.4%17.4%
85% 16.8%17.0%17.3%17.4%17.5%

References

  1. Li, J.Q. Battery-Electric Transit Bus Developments and Operations: A Review. Int. J. Sustain. Transp. 2016, 10, 157–169. [Google Scholar] [CrossRef]
  2. Gota, S.; Huizenga, C.; Peet, K.; Medimorec, N.; Bakker, S. Decarbonising Transport to Achieve Paris Agreement Targets. Energy Effic. 2019, 12, 363–386. [Google Scholar] [CrossRef]
  3. Manzolli, J.A.; Trovão, J.P.; Antunes, C.H. A Review of Electric Bus Vehicles Research Topics—Methods and Trends. Renew. Sustain. Energy Rev. 2022, 159, 112211. [Google Scholar] [CrossRef]
  4. Dietmannsberger, M.; Burkhardt, J. Modelling and Assessment of System Costs and CO2-Emissions for Electrification of Bus Fleets. In Proceedings of the 2021 Smart City Symposium Prague (SCSP), Prague, Czech Republic, 27–28 May 2021; pp. 1–7. [Google Scholar] [CrossRef]
  5. Bartłomiejczyk, M. Practical Application of in Motion Charging: Trolleybuses Service on Bus Lines. In Proceedings of the 2017 18th International Scientific Conference on Electric Power Engineering (EPE), Kouty nad Desnou, Czech Republic, 17–19 May 2017; pp. 1–6. [Google Scholar] [CrossRef]
  6. Wołek, M.; Wolański, M.; Bartłomiejczyk, M.; Wyszomirski, O.; Grzelec, K.; Hebel, K. Ensuring Sustainable Development of Urban Public Transport: A Case Study of the Trolleybus System in Gdynia and Sopot (Poland). J. Clean. Prod. 2021, 279, 123807. [Google Scholar] [CrossRef]
  7. Solingen—Kiepe Electric. Available online: https://kiepe-group.com/en/solutions/solingen (accessed on 18 November 2024).
  8. Brunton, L. The Trolleybus Story. IEE Rev. 1992, 38, 57. Available online: https://digital-library.theiet.org/doi/10.1049/ir:19920024 (accessed on 18 November 2024). [CrossRef]
  9. Brosa Planella, F.; Ai, W.; Boyce, A.M.; Ghosh, A.; Korotkin, I.; Sahu, S.; Sulzer, V.; Timms, R.; Tranter, T.G.; Zyskin, M.; et al. A Continuum of Physics-Based Lithium-Ion Battery Models Reviewed. Prog. Energy 2022, 4, 042003. [Google Scholar] [CrossRef]
  10. Baccouche, I.; Jemmali, S.; Manai, B.; Nikolian, A.; Omar, N.; Essoukri Ben Amara, N. Li-Ion Battery Modeling and Characterization: An Experimental Overview on NMC Battery. Int. J. Energy Res. 2022, 46, 3843–3859. [Google Scholar] [CrossRef]
  11. Chen, J.; Kollmeyer, P.; Panchal, S.; Masoudi, Y.; Gross, O.; Emadi, A.; Chen, J.; Kollmeyer, P.; Panchal, S.; Masoudi, Y.; et al. Sequence Training and Data Shuffling to Enhance the Accuracy of Recurrent Neural Network Based Battery Voltage Models. In Proceedings of the WCX SAE World Congress Experience, Detroit, MI, USA, 16–18 April 2024; SAE International: Warrendale, PA, USA, 2024. [Google Scholar] [CrossRef]
  12. Timilsina, L.; Badr, P.R.; Hoang, P.H.; Ozkan, G.; Papari, B.; Edrington, C.S. Battery Degradation in Electric and Hybrid Electric Vehicles: A Survey Study. IEEE Access 2023, 11, 42431–42462. [Google Scholar] [CrossRef]
  13. Gewald, T.; Candussio, A.; Wildfeuer, L.; Lehmkuhl, D.; Hahn, A.; Lienkamp, M. Accelerated Aging Characterization of Lithium-ion Cells: Using Sensitivity Analysis to Identify the Stress Factors Relevant to Cyclic Aging. Batteries 2020, 6, 6. [Google Scholar] [CrossRef]
  14. Vermeer, W.; Chandra Mouli, G.R.; Bauer, P. A Comprehensive Review on the Characteristics and Modeling of Lithium-Ion Battery Aging. IEEE Trans. Transp. Electrif. 2022, 8, 2205–2232. [Google Scholar] [CrossRef]
  15. Geslin, A.; Xu, L.; Ganapathi, D.; Moy, K.; Chueh, W.C.; Onori, S. Dynamic Cycling Enhances Battery Lifetime. Nat. Energy 2025, 10, 172–180. [Google Scholar] [CrossRef]
  16. Baure, G.; Dubarry, M. Synthetic vs. Real Driving Cycles: A Comparison of Electric Vehicle Battery Degradation. Batteries 2019, 5, 42. [Google Scholar] [CrossRef]
  17. Lehmann, T.; Berendes, E.; Kratzing, R.; Sethia, G. Learning the Ageing Behaviour of Lithium-Ion Batteries Using Electric Vehicle Fleet Analysis. Batteries 2024, 10, 432. [Google Scholar] [CrossRef]
  18. Klaproth, T.; Berendes, E.; Lehmann, T.; Kratzing, R.; Ufert, M. Empirical Energy Consumption Estimation and Battery Operation Analysis from Long-Term Monitoring of an Urban Electric Bus Fleet. World Electr. Veh. J. 2025, 16, 419. [Google Scholar] [CrossRef]
  19. Hamacek, Š.; Bartłomiejczyk, M.; Hrbáč, R.; Mišák, S.; Stýskala, V. Energy Recovery Effectiveness in Trolleybus Transport. Electr. Power Syst. Res. 2014, 112, 1–11. [Google Scholar] [CrossRef]
  20. Stana, G.; Brazis, V. Trolleybus Motion Simulation by Dealing with Overhead DC Network Energy Transmission Losses. In Proceedings of the 2017 18th International Scientific Conference on Electric Power Engineering (EPE), Kouty nad Desnou, Czech Republic, 17–19 May 2017; pp. 1–6. [Google Scholar] [CrossRef]
  21. Barbone, R.; Mandrioli, R.; Ricco, M.; Paternost, R.F.; Cirimele, V.; Grandi, G. Novel Multi-Vehicle Motion-Based Model of Trolleybus Grids towards Smarter Urban Mobility. Electronics 2022, 11, 915. [Google Scholar] [CrossRef]
  22. Barbone, R.; Mandrioli, R.; Ricco, M.; Paternost, R.F.P.; Cirimele, V.; Grandi, G. Modelling Trolleybus Networks: A Critical Review. In Proceedings of the 2022 International Symposium on Power Electronics, Electrical Drives, Automation and Motion (SPEEDAM), Sorrento, Italy, 22–24 June 2022; pp. 258–263. [Google Scholar] [CrossRef]
  23. Paternost, R.F.; Mandrioli, R.; Barbone, R.; Ricco, M.; Cirimele, V.; Grandi, G. Catenary-Powered Electric Traction Network Modeling: A Data-Driven Analysis for Trolleybus System Simulation. World Electr. Veh. J. 2022, 13, 169. [Google Scholar] [CrossRef]
  24. Diab, I.; Saffirio, A.; Mouli, G.R.C.; Tomar, A.S.; Bauer, P. A Complete DC Trolleybus Grid Model With Bilateral Connections, Feeder Cables, and Bus Auxiliaries. IEEE Trans. Intell. Transp. Syst. 2022, 23, 19030–19041. [Google Scholar] [CrossRef]
  25. Barbone, R.; Mandrioli, R.; Ricco, M.; Grandi, G. Development of a High-Precision and Flexible Model for Accurate Simulation of Trolleybus Grids. IEEE Access 2023, 11, 35022–35034. [Google Scholar] [CrossRef]
  26. Barbone, R.; Mandrioli, R.; Paternost, R.F.P.; Ricco, M.; Grandi, G. High-Precision Model for Accurate Simulation of Trolleybus Grids: Case Study of Bologna. In Proceedings of the 2023 IEEE 17th International Conference on Compatibility, Power Electronics and Power Engineering (CPE-POWERENG), Tallinn, Estonia, 14–16 June 2023; pp. 1–6. [Google Scholar] [CrossRef]
  27. Bartłomiejczyk, M.; Caliandro, P. Electrifying the Bus Network with Trolleybus: Analyzing the in Motion Charging Technology. Appl. Energy 2025, 377, 124585. [Google Scholar] [CrossRef]
  28. Wang, D.; Coignard, J.; Zeng, T.; Zhang, C.; Saxena, S. Quantifying Electric Vehicle Battery Degradation from Driving vs. Vehicle-to-Grid Services. J. Power Sources 2016, 332, 193–203. [Google Scholar] [CrossRef]
  29. Diab, I.; Eggermont, R.; Chandra Mouli, G.R.; Bauer, P. An Adaptive Battery Charging Method for the Electrification of Diesel or CNG Buses as In-Motion-Charging Trolleybuses. IEEE Trans. Transp. Electrif. 2023, 9, 4531–4540. [Google Scholar] [CrossRef]
  30. von Kleist, H.; Saroch, L.; Beims, M. Improving Battery Lifespan and Service Trip Reliability of EVs in Public Transport by Learning Energy Consumption. In Proceedings of the 23rd Stuttgart International Symposium, Stuttgart, Germany, 8–9 July 2023. SAE Technical Paper 2023-01-1225. [Google Scholar] [CrossRef]
  31. von Kleist, H.; Saroch, L.; Beims, M. Improving Battery Lifespan and Service Trip Reliability of Battery Electric Buses by Learning Energy Consumption. In Proceedings of the 36th International Electric Vehicle Symposium and Exhibition (EVS36), Sacramento, CA, USA, 11–14 June 2023; Available online: https://evs36.com/wp-content/uploads/finalpapers/FinalPaper_von%20Kleist_Hermann.pdf (accessed on 6 November 2023).
  32. Stephan, A. OpenPowerNet—The New Co-Simulation Tool for Traction Power Supply. In Proceedings of the IET Conference on Railway Traction Systems (RTS 2010), Birmingham, UK, 13–15 April 2010; p. 28. [Google Scholar] [CrossRef]
  33. OpenPowerNet—Simulation Software for Railway Power Supply Systems. Available online: https://openpowernet.de/ (accessed on 8 October 2025).
  34. Pandas—Python Data Analysis Library. Available online: https://pandas.pydata.org/ (accessed on 1 September 2025).
  35. OpenStreetMap. Available online: https://www.openstreetmap.org/about (accessed on 17 October 2025).
  36. QGIS Development Team. QGIS Geographic Information System. Available online: https://www.qgis.org (accessed on 26 March 2025).
  37. prEN 50163:1993; Railway Applications; Supply Voltages of Traction Systems. German Version. DIN: Berlin, Germany, 1994.
  38. Samsung 94Ah Cell Specification. Available online: https://www.ancoo-battery.com/en/download/Samsung-94Ah.html (accessed on 20 October 2025).
  39. Timmermans, J.M.; Nikolian, A.; De Hoog, J.; Gopalakrishnan, R.; Goutam, S.; Omar, N.; Coosemans, T.; Van Mierlo, J.; Warnecke, A.; Sauer, D.U.; et al. Batteries 2020—Lithium-ion Battery First and Second Life Ageing, Validated Battery Models, Lifetime Modelling and Ageing Assessment of Thermal Parameters. In Proceedings of the 2016 18th European Conference on Power Electronics and Applications (EPE’16 ECCE Europe), Karlsruhe, Germany, 5–9 September 2016; pp. 1–23. [Google Scholar] [CrossRef]
  40. Registrierende Leistungsmessung (RLM) Erklärt—Enerkii. Available online: https://www.enerkii.com/wissen/registrierende-leistungsmessung (accessed on 30 May 2025).
  41. VDV 521: Energieversorgungsanlagen von Gleichstrombahnen mit Rückspeisefähigen Fahrzeugen. Available online: https://knowhow.vdv.de/documents/521/ (accessed on 17 July 2025).
  42. VDV 520: Protection in Case of Overload Current and Short-Circuit Current from Traction Power Supply Systems for Urban DC Rail Systems. Available online: https://knowhow.vdv.de/documents/520/ (accessed on 17 July 2025).
  43. Spezifische Widerstaende Und Leitfähigkeit. Available online: https://www.elektrotechnik-fachwissen.de/tabellen/spezifische-widerstaende-leitwerte.php (accessed on 17 October 2025).
  44. Preise für Netznutzung M ab 01.01.2025. 2024. Available online: https://www.sachsen-netze.de/wps/wcm/connect/netze/0cf5a2b1-7be0-4fa0-9bcf-46b2478598fe/Preise-Netznutzung-Strom-Mittelspannung-2025.pdf?MOD=AJPERES&CACHEID=ROOTWORKSPACE.Z18_LQC01J01LO1DC0QN8OEH4H14O4-0cf5a2b1-7be0-4fa0-9bcf-46b2478598fe-pgWeskY (accessed on 20 May 2025).
Figure 1. Overview of the simulator’s components. Boxes indicate software modules which are executed from left to right. Arrows indicate data flows between the software modules.
Figure 1. Overview of the simulator’s components. Boxes indicate software modules which are executed from left to right. Arrows indicate data flows between the software modules.
Wevj 17 00027 g001
Figure 2. Electric battery model with SoC-dependent open circuit voltage U O C V ( S o C ) , internal resistance R i , terminal voltage U B and charging current I C .
Figure 2. Electric battery model with SoC-dependent open circuit voltage U O C V ( S o C ) , internal resistance R i , terminal voltage U B and charging current I C .
Wevj 17 00027 g002
Figure 3. Flowchart of the battery simulator with its CC/CV charging controller.
Figure 3. Flowchart of the battery simulator with its CC/CV charging controller.
Wevj 17 00027 g003
Figure 4. Structure of the battery aging model.
Figure 4. Structure of the battery aging model.
Wevj 17 00027 g004
Figure 5. Upper SoC bounds generated by both charging strategies during an exemplary charging operation, assuming a target SoC of 95% and an SoC of 65% at begin of charging.
Figure 5. Upper SoC bounds generated by both charging strategies during an exemplary charging operation, assuming a target SoC of 95% and an SoC of 65% at begin of charging.
Wevj 17 00027 g005
Figure 6. Catenary resistor network for two substations SS1 and SS2 (SS = substation) and two vehicles HTB1 and HTB2.
Figure 6. Catenary resistor network for two substations SS1 and SS2 (SS = substation) and two vehicles HTB1 and HTB2.
Wevj 17 00027 g006
Figure 7. Flowchart for the iterative node-voltage analysis.
Figure 7. Flowchart for the iterative node-voltage analysis.
Wevj 17 00027 g007
Figure 8. Accumulated fleet power demand (RLM 15-min rolling aggregation) for the reference configuration with the 100 kWh NMC battery modules, with the mean and peak power demand for the service hours.
Figure 8. Accumulated fleet power demand (RLM 15-min rolling aggregation) for the reference configuration with the 100 kWh NMC battery modules, with the mean and peak power demand for the service hours.
Wevj 17 00027 g008
Figure 9. Mean accumulated fleet power demand (RLM 15-min rolling aggregation) and their min-max envelope across all 95 successfully simulated configurations with the minimal charging strategy.
Figure 9. Mean accumulated fleet power demand (RLM 15-min rolling aggregation) and their min-max envelope across all 95 successfully simulated configurations with the minimal charging strategy.
Wevj 17 00027 g009
Figure 10. Mean accumulated fleet power demand (RLM 15-min rolling aggregation) and their min-max envelope across all 95 successfully simulated configurations with the oracle charging strategy.
Figure 10. Mean accumulated fleet power demand (RLM 15-min rolling aggregation) and their min-max envelope across all 95 successfully simulated configurations with the oracle charging strategy.
Wevj 17 00027 g010
Figure 11. Fleet power demand (RLM 15-min rolling aggregation) for vehicles and at substations with a 100 kWh NMC battery pack, a target SoC of 100%, a max. charging power of 200 kW and with the minimal charging strategy.
Figure 11. Fleet power demand (RLM 15-min rolling aggregation) for vehicles and at substations with a 100 kWh NMC battery pack, a target SoC of 100%, a max. charging power of 200 kW and with the minimal charging strategy.
Wevj 17 00027 g011
Figure 12. Fleet power demand (RLM 15-min rolling aggregation) for vehicles and at substations with a 100 kWh NMC battery pack, a target SoC of 100%, a max. charging power of 200 kW and with the oracle charging strategy.
Figure 12. Fleet power demand (RLM 15-min rolling aggregation) for vehicles and at substations with a 100 kWh NMC battery pack, a target SoC of 100%, a max. charging power of 200 kW and with the oracle charging strategy.
Wevj 17 00027 g012
Table 1. Recorded CAN bus data streams.
Table 1. Recorded CAN bus data streams.
SignalPrecisionTime Interval
Longitude and latitude 5 m (0.002′)1.0 s
Number of visible GNSS satellites-1.0 s
Traction power0.1 KW100 ms
Heating power0.3 KW100 ms
High-voltage auxiliary systems power0.1 KW100 ms
Low-voltage auxiliary systems power0.1 KW100 ms
Catenary voltage0.1 V100 ms
Max. catenary current1.0 A100 ms
Battery state of charge0.64%1.0 s
Battery voltage4.0 V100 ms
Battery current1.0 A100 ms
Service trip line number-1.0 s
Table 2. Battery modules used in this study.
Table 2. Battery modules used in this study.
ParameterValue
CellSamsung SDI 94 Ah NMC cell [38]
Voltage range2.7 V to 4.25 V
Internal resistance0.7 mΩ
Capacity94 Ah
Max. C-rate4 C
Pack configuration (50 kWh )1p139s
Pack configuration (100 kWh )2p139s
Table 3. Key parameters of the investigated aging test campaign.
Table 3. Key parameters of the investigated aging test campaign.
ParameterValue
ReferenceTimmermans et al. [39]
Cell chemistryNMC
Cell capacity20 Ah
Calendric experiments10
Cyclic experiments146
Temperature range25 °C to 45 °C
SoC range0% to 100%
DoD range20% to 100%
C-rates−2 C and 2 C
Table 4. Parameter variations for vehicle, fleet and node-voltage analysis performed by this study.
Table 4. Parameter variations for vehicle, fleet and node-voltage analysis performed by this study.
Vehicle and Fleet AnalysisNode-Voltage Analysis
Battery pack50 kWh and 100 kWh 50 kWh and 100 kWh
Target SoC50% to 100% (5% steps)100%
Max. charging power80 kW to 200 kW (20 kW steps)80 kW to 200 kW (40 kW steps)
Charging strategyminimal, oracleminimal, oracle
Table 5. Catenary efficiency for different batteries, max. charging powers and charging strategies, with the target SoC fixed to 100%. Variants with mid-service battery depletion are excluded.
Table 5. Catenary efficiency for different batteries, max. charging powers and charging strategies, with the target SoC fixed to 100%. Variants with mid-service battery depletion are excluded.
Max. Charging Power80 kW120 kW160 kW200 kW
BatteryStrategyTarget SoC
NMC 100 kWh Minimal100%96.9%96.8%96.6%96.6%
Oracle100%96.9%96.8%96.7%96.6%
NMC 50 kWh Minimal100% 96.7%96.6%96.6%
Oracle100% 96.8%96.7%96.6%
Table 6. Relative error of the fleet’s energy demand induced by non-converging node-voltage analysis time steps.
Table 6. Relative error of the fleet’s energy demand induced by non-converging node-voltage analysis time steps.
Max. Charging Power80 kW120 kW160 kW200 kW
BatteryStrategyTarget SoC
NMC 100 kWh Minimal100%0.0031%0.0028%0.0028%0.0032%
Oracle100%0.0032%0.0031%0.0029%0.0029%
NMC 50 kWh Minimal100% 0.0029%0.0028%0.0032%
Oracle100% 0.0031%0.0028%0.0029%
Table 7. Relative error e r r P p e a k of the fleet’s peak power demand due to approximation by simple accumulation and assuming η = 96.7 % .
Table 7. Relative error e r r P p e a k of the fleet’s peak power demand due to approximation by simple accumulation and assuming η = 96.7 % .
Max. Charging Power80 kW120 kW160 kW200 kW
BatteryStrategyTarget SoC
NMC 100 kWh Minimal100% 0.11% 0.31% 0.78% 1.03%
Oracle100% 0.07% 0.84% 1.12% 1.07%
NMC 50 kWh Minimal100% 0.35% 0.51% 1.09%
Oracle100% 0.73% 1.18% 1.19%
Table 8. Number of undervoltage events (one second of undervoltage for one vehicle) at the catenary for different batteries, max. charging powers and charging strategies, with the target SoC fixed to 100%. Variants with mid-service battery depletion are excluded.
Table 8. Number of undervoltage events (one second of undervoltage for one vehicle) at the catenary for different batteries, max. charging powers and charging strategies, with the target SoC fixed to 100%. Variants with mid-service battery depletion are excluded.
Max. Charging Power80 kW120 kW160 kW200 kW
BatteryStrategyTarget SoC
NMC 100 kWh Minimal100%465199132
Oracle100%44466061
NMC 50 kWh Minimal100% 54105127
Oracle100% 434949
Table 9. Number of overvoltage events (one second of overvoltage for one vehicle) at the catenary for different batteries, max. charging powers and charging strategies, with the target SoC fixed to 100%. Variants with mid-service battery depletion are excluded.
Table 9. Number of overvoltage events (one second of overvoltage for one vehicle) at the catenary for different batteries, max. charging powers and charging strategies, with the target SoC fixed to 100%. Variants with mid-service battery depletion are excluded.
Max. Charging Power80 kW120 kW160 kW200 kW
BatteryStrategyTarget SoC
NMC 100 kWh Minimal100%0222
Oracle100%0000
NMC 50 kWh Minimal100% 222
Oracle100% 000
Disclaimer/Publisher’s Note: The statements, opinions and data contained in all publications are solely those of the individual author(s) and contributor(s) and not of MDPI and/or the editor(s). MDPI and/or the editor(s) disclaim responsibility for any injury to people or property resulting from any ideas, methods, instructions or products referred to in the content.

Share and Cite

MDPI and ACS Style

von Kleist, H.; Lehmann, T. Simulation-Based Evaluation of Savings Potential for Hybrid Trolleybus Fleets. World Electr. Veh. J. 2026, 17, 27. https://doi.org/10.3390/wevj17010027

AMA Style

von Kleist H, Lehmann T. Simulation-Based Evaluation of Savings Potential for Hybrid Trolleybus Fleets. World Electric Vehicle Journal. 2026; 17(1):27. https://doi.org/10.3390/wevj17010027

Chicago/Turabian Style

von Kleist, Hermann, and Thomas Lehmann. 2026. "Simulation-Based Evaluation of Savings Potential for Hybrid Trolleybus Fleets" World Electric Vehicle Journal 17, no. 1: 27. https://doi.org/10.3390/wevj17010027

APA Style

von Kleist, H., & Lehmann, T. (2026). Simulation-Based Evaluation of Savings Potential for Hybrid Trolleybus Fleets. World Electric Vehicle Journal, 17(1), 27. https://doi.org/10.3390/wevj17010027

Article Metrics

Back to TopTop