Sign in to use this feature.

Years

Between: -

Subjects

remove_circle_outline
remove_circle_outline
remove_circle_outline
remove_circle_outline
remove_circle_outline
remove_circle_outline
remove_circle_outline
remove_circle_outline
remove_circle_outline

Journals

remove_circle_outline
remove_circle_outline
remove_circle_outline
remove_circle_outline
remove_circle_outline
remove_circle_outline
remove_circle_outline
remove_circle_outline
remove_circle_outline
remove_circle_outline
remove_circle_outline
remove_circle_outline
remove_circle_outline

Article Types

Countries / Regions

remove_circle_outline
remove_circle_outline
remove_circle_outline
remove_circle_outline
remove_circle_outline

Search Results (1,451)

Search Parameters:
Keywords = wine quality

Order results
Result details
Results per page
Select all
Export citation of selected articles as:
19 pages, 3547 KB  
Article
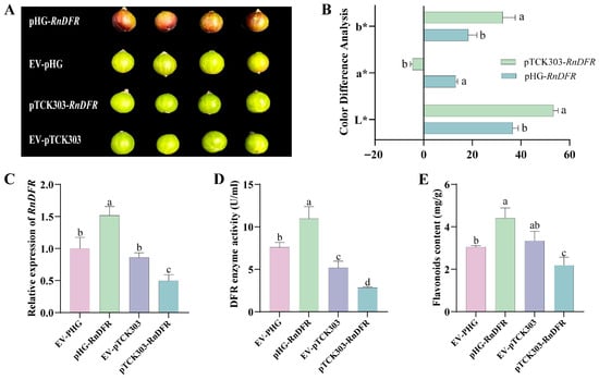
Dihydroflavonol 4-Reductase (DFR) Gene in Ribes nigrum L. Enhances Cold and Drought Resistance by Promoting Flavonoid Synthesis
by Miyun Jiao, Yueren Xiao, Kexin Liu, Huixin Gang, Junwei Huo and Dong Qin
Horticulturae 2026, 12(4), 485; https://doi.org/10.3390/horticulturae12040485 - 16 Apr 2026
Abstract
The ripe fruits of blackcurrant (Ribes nigrum L.) are rich in vitamin C, anthocyanins, and flavonoids. Besides being consumed fresh, the fruits can be processed into fruit juices, jams, wines, and other products, exhibiting considerable economic and nutritional value. Flavonoids are a [...] Read more.
The ripe fruits of blackcurrant (Ribes nigrum L.) are rich in vitamin C, anthocyanins, and flavonoids. Besides being consumed fresh, the fruits can be processed into fruit juices, jams, wines, and other products, exhibiting considerable economic and nutritional value. Flavonoids are a class of important plant secondary metabolites with antioxidant, anti-inflammatory, and anti-cancer properties. Although previous studies have confirmed the involvement of multiple structural genes and transcription factors in flavonoid biosynthesis, the specific role of the dihydroflavonol 4-reductase (DFR) gene in regulating flavonoid accumulation during fruit development of blackcurrant remains to be clearly elucidated. In this study, we identified an RnDFR gene located in the nucleus and cytoplasm, which has the same expression trend as flavonoid content in fruit development stages. Overexpression of RnDFR improved the flavonoid accumulation and upregulated the expression levels of related structural genes (4CL, CHS, LDOX, ANR, and UFGT) in tomato. Transiently overexpressing RnDFR in blackcurrant fruit also increased the content of flavonoids and DFR enzyme activity, whereas silencing RnDFR resulted in the opposite effect. In addition, overexpression of RnDFR in tomato seedlings improved cold and drought tolerance by increasing flavonoid accumulation, reducing membrane lipid peroxidation damage and enhancing the activities of antioxidant enzymes. This study systematically reveals the key role of RnDFR in flavonoid biosynthesis and the enhancement of cold and drought tolerance, and offers an important theoretical basis for future efforts to optimize flavonoid content in blackcurrant and improve fruit nutritional quality. Full article
(This article belongs to the Special Issue Advances in Developmental Biology and Quality Control of Berry Crops)
Show Figures

Figure 1

18 pages, 4750 KB  
Article
Migration of Diethyl-Hexyl-Phthalate from Plastic Containers and Oak Casks to Tequila During Long-Term Storage and Aging
by Jose Tomas Ornelas-Salas, Oscar F. Caselin-Garcia, Jose de Jesus Gomez-Guzman, Daniel Alcala-Sanchez, Juan Carlos Tapia-Picazo and Antonio De Leon-Rodríguez
Foods 2026, 15(8), 1380; https://doi.org/10.3390/foods15081380 - 15 Apr 2026
Abstract
Tequila is frequently stored or aged in polymer containers and oak casks, which can enable the migration of phthalates such as di-(2-ethylhexyl) phthalate (DEHP), an endocrine-disrupting chemical. We quantified DEHP in tequila (55% ethanol) stored in LDPE tanks, HDPE jerry cans, PET carboys, [...] Read more.
Tequila is frequently stored or aged in polymer containers and oak casks, which can enable the migration of phthalates such as di-(2-ethylhexyl) phthalate (DEHP), an endocrine-disrupting chemical. We quantified DEHP in tequila (55% ethanol) stored in LDPE tanks, HDPE jerry cans, PET carboys, and French oak casks with and without thermal treatment during long-term storage/aging (up to 18 and 11 months, respectively). Monthly samples were extracted and analyzed by GC–MS. Migration kinetics were evaluated using empirical exponential/sigmoidal models and an analytical solution of Fick’s second law for a semi-infinite slab. In plastics, DEHP increased nonlinearly and was best described by a modified Gompertz model, exhibiting a lag phase up to 42 days (~month 2), maximum transfer rates (Rmax) up to 0.82 µg L−1 day−1, and late-time concentrations near 120 µg L−1. The non-toasted oak cask previously used for wine showed exponential behavior, reaching ~185 µg L−1 and fitting the Minchev–Minkov model, whereas the toasted cask showed minimal transfer. Although concentrations remained below a reference safety limit (1500 µg kg−1), the results indicate that food-contact plastics and commonly used oak casks are not risk-free under prolonged contact, supporting model-based forecasting for quality control. Full article
(This article belongs to the Special Issue Assessment and Control of Food Safety Risks)
Show Figures

Graphical abstract

17 pages, 2845 KB  
Article
Prescribed Burning for Resilience: Assessing Fire Impact on Cork Quality
by Clara Esteban, Eva Luna Lara, Javier Madrigal, María Verdum, Patricia Jové and Mariola Sánchez-González
Fire 2026, 9(4), 168; https://doi.org/10.3390/fire9040168 - 14 Apr 2026
Viewed by 308
Abstract
Quercus suber bark, known as cork, is an important fire-adaptive trait of this Mediterranean species. However, the increased frequency of wildfires and poor forest management practices can be significant challenges in managing the sustainable exploitation of cork oak stands. This study evaluates cork’s [...] Read more.
Quercus suber bark, known as cork, is an important fire-adaptive trait of this Mediterranean species. However, the increased frequency of wildfires and poor forest management practices can be significant challenges in managing the sustainable exploitation of cork oak stands. This study evaluates cork’s thermal behavior and organoleptic quality for commercial applications under three experimental fire scenarios: prescribed burn, low-intensity wildfire, and high-intensity wildfire. Bench-scale tests were conducted using a vertical mass loss calorimeter to simulate heat exposure levels, measuring temperature changes at four cork depths and quantifying heat-induced damage. Morphological traits—cork thickness, corkback thickness, and relative humidity—were recorded as predictor variables. Additionally, organoleptic and aromatic analyses were performed to assess the suitability of fire-exposed cork for wine stopper production. Results were consistent with the available literature, confirming that cork thickness significantly reduces the maximum temperature at the phellogen level. Specifically, mean cork thickness showed a significant negative effect on Tmax4 (β = −0.02, p < 0.001), indicating a consistent decrease in internal temperatures with increasing thickness across all heat flux levels. By contrast, cork consumption (mass loss) was primarily driven by heat flux intensity rather than cork structural traits. Aromatic profiling and organoleptic analysis revealed the presence of smoke-related compounds in cork samples exhibiting external carbonization. This effect was observed under higher heat flux exposure (particularly at 25 and 50 kW m−2), where visible charring occurred. Under these conditions, commercial quality may be partially compromised, whereas samples without external carbonization did not show comparable aromatic alteration. Further field validation is recommended. Full article
Show Figures

Figure 1

21 pages, 778 KB  
Article
Water Stress Effects on Free and Bound Volatile Compounds in Macabeo and Chardonnay Grapes Analyzed Through GC×GC/ToFMS
by Cristina Cebrián-Tarancón, Nuno Martins, Daniela Fonseca, Maria João Cabrita, M. Rosario Salinas, Gonzalo L. Alonso and Rosario Sánchez-Gómez
Agronomy 2026, 16(8), 802; https://doi.org/10.3390/agronomy16080802 - 14 Apr 2026
Viewed by 226
Abstract
Climate change and variable rainfall are pushing the wine industry to assess grapevine adaptability, as water deficit alters volatile compounds and understanding these processes is key to maintaining wine quality. A total of 64 compounds, free and glycosidically bound fractions, were analyzed using [...] Read more.
Climate change and variable rainfall are pushing the wine industry to assess grapevine adaptability, as water deficit alters volatile compounds and understanding these processes is key to maintaining wine quality. A total of 64 compounds, free and glycosidically bound fractions, were analyzed using HS-SPME-GC×GC/ToFMS in Macabeo and Chardonnay grapes under two water irrigation regimes. Results showed that water availability significantly influenced aroma composition. Macabeo showed a strong response to rainfed conditions, with higher levels of monoterpenes, norisoprenoids and sesquiterpenes, mainly in the bound fraction, suggesting a metabolic adaptation to preserve aromatic potential. Chardonnay showed a more stable bound fraction and moderate changes in specific volatiles. These findings indicate that this advanced chromatographic technique allows a detailed evaluation of aroma precursors and their modulation by water availability. Full article
Show Figures

Figure 1

16 pages, 399 KB  
Article
Popularizing Wine Tasting Evaluation: An Adaptation of Mouthfeel Terminology
by Lucía Moreno Rodríguez, Andrés Fernández Martín and Ricardo Díaz Armas
Foods 2026, 15(8), 1302; https://doi.org/10.3390/foods15081302 - 9 Apr 2026
Viewed by 235
Abstract
Wine sensory analysis traditionally relies on complex terminology. This can be challenging to non-expert consumers, particularly regarding mouthfeel sensations. Despite the importance of the latter in determining wine quality and typicity, they lack standardized classification. In this study, we developed and validated a [...] Read more.
Wine sensory analysis traditionally relies on complex terminology. This can be challenging to non-expert consumers, particularly regarding mouthfeel sensations. Despite the importance of the latter in determining wine quality and typicity, they lack standardized classification. In this study, we developed and validated a simplified framework for wine taste evaluation that is accessible to consumers with limited tasting experience. The Delphi technique was applied across multiple rounds with a panel of 18 wine experts, primarily sommeliers with experience of diverse consumer profiles. Through an iterative process, attributes were selected from the existing literature and systematically evaluated for relevance, clarity, and accessibility. The validated framework comprises four dimensions: basic tastes (sweetness, acidity, bitterness, salinity, fruitiness); astringency (hardness, dryness, texture); tactile sensations (tingling, warmth, body); and overall evaluation (complexity, balance, taste persistence, alcohol perception). Each attribute includes accessible descriptions and measurement scales anchored with familiar food references to support comparative cognitive processes. All proposed attributes achieved over 85% expert consensus. This framework provides a practical tool that bridges technical wine terminology and everyday consumer language to facilitate communication between industry professionals and consumers. Furthermore, it enables more reliable sensory evaluations in future research and can potentially be extended to other beverages. Full article
(This article belongs to the Section Drinks and Liquid Nutrition)
Show Figures

Figure 1

17 pages, 870 KB  
Review
Ozone as a Sanitation Method in Winemaking: Improving Fermentation Control in the Context of Climate Change
by Yaiza Rodríguez, Juan Manuel Del Fresno, Carmen González and Antonio Morata
Fermentation 2026, 12(4), 190; https://doi.org/10.3390/fermentation12040190 - 9 Apr 2026
Viewed by 305
Abstract
Climate change presents a challenge for global viticulture due to rising temperatures and water stress, which accelerate grape ripening, increase sugar levels, and reduce acidity. This compromises wine quality and microbial stability, resulting in higher reliance on sulfur dioxide (SO2). However, [...] Read more.
Climate change presents a challenge for global viticulture due to rising temperatures and water stress, which accelerate grape ripening, increase sugar levels, and reduce acidity. This compromises wine quality and microbial stability, resulting in higher reliance on sulfur dioxide (SO2). However, SO2 can inhibit desirable fermentations, including those carried out by non-Saccharomyces yeasts, which are key biotechnological tools for climate adaptation due to their ability to modulate acidity, aroma, and ethanol. Therefore, alternative disinfection methods are needed to control wild microbiota without hindering inoculated yeasts. This review critically analyzes ozone (O3) as a non-thermal disinfection technology for winemaking. It examines the antimicrobial mechanism of ozone, its efficacy against wine-related microorganisms, its impact on the physicochemical and aromatic parameters of grapes, and its practical viability. Ozone effectively reduces spoilage-causing microbiota, achieving inactivation of approximately 3–4 log CFU/mL for yeasts, while preserving crucial grape compounds and providing a favorable environment for novel fermentation biotechnologies. Compared to other emerging technologies and SO2, ozone offers a balanced profile: effective disinfection, minimal residues, cost-effectiveness, and compatibility with sustainable winemaking. Ozone is emerging as a promising alternative to facilitate controlled fermentations and improve wine quality among the current climatic and oenological challenges. Full article
(This article belongs to the Special Issue Feature Review Papers on Fermentation for Food and Beverages 2025)
Show Figures

Graphical abstract

13 pages, 873 KB  
Article
Color Stability of 3D-Printed Dental Resins Following Different Surface Treatments
by Agnieszka Nowakowska-Toporowska, Zbigniew Raszewski, Adam Nowicki, Joanna Weżgowiec, Julita Kulbacka and Edward Kijak
Polymers 2026, 18(8), 901; https://doi.org/10.3390/polym18080901 - 8 Apr 2026
Viewed by 353
Abstract
Introduction: Recent advancements in technologies, such as 3D printing, have been adopted in prosthodontics to streamline clinical procedures and provide high-quality prosthetic devices to patients within a reduced timeframe. Aim of the study: This study primarily aimed to determine the color change levels [...] Read more.
Introduction: Recent advancements in technologies, such as 3D printing, have been adopted in prosthodontics to streamline clinical procedures and provide high-quality prosthetic devices to patients within a reduced timeframe. Aim of the study: This study primarily aimed to determine the color change levels of 3D-printed dental resins for temporary and long-term intraoral applications. We also evaluated the effectiveness of post-processing procedures such as polishing or glazing on color stability. Materials and methods: Three types of dental resins were tested in distilled water, coffee, and wine environments for 2, 7, 30, and 60 days. A spectrophotometric analysis was conducted, and the Ciede2000 formula was used to determine the DE. Results: The material type, conditioning method, and storage time significantly affected the color changes of the tested materials. The post-processing technique had the most remarkable impact on color stability over time. Conclusions: Glazing of the 3D-printed material surface appears to be the most effective approach to prolong its clinical applicability by maintaining color stability. Full article
(This article belongs to the Special Issue Polymer Microfabrication and 3D/4D Printing)
Show Figures

Figure 1

19 pages, 1568 KB  
Review
Fermentative Dynamics and Emerging Technologies for Their Monitoring and Control in Precision Enology: An Updated Review
by Jesús Delgado-Luque, Álvaro García-Jiménez, Juan Carbonero-Pacheco and Juan C. Mauricio
Fermentation 2026, 12(4), 187; https://doi.org/10.3390/fermentation12040187 - 7 Apr 2026
Viewed by 382
Abstract
Alcoholic fermentation in winemaking is a complex bioprocess governed by physicochemical parameters such as temperature, density, pH, CO2 and redox potential, which critically affect yeast metabolism and wine quality. This review provides an integrated analysis of fermentative dynamics and emerging sensorization technologies, [...] Read more.
Alcoholic fermentation in winemaking is a complex bioprocess governed by physicochemical parameters such as temperature, density, pH, CO2 and redox potential, which critically affect yeast metabolism and wine quality. This review provides an integrated analysis of fermentative dynamics and emerging sensorization technologies, highlighting how their combined implementation enables real-time monitoring and advanced control in precision enology. Advances in conventional physicochemical sensors, spectroscopic techniques (NIR/MIR/UV-Vis) and non-conventional devices (e-noses, electronic tongues) integrated into IoT platforms enable continuous data acquisition, overcoming traditional manual sampling limitations. Predictive modeling, including kinetic models, machine learning approaches (e.g., Random Forest, XGBoost) and model predictive control (MPC/NMPC), supports anomaly detection, optimization of enological interventions and energy-efficient thermal management, while virtual sensors based on Kalman filters improve the estimation of non-measurable states (e.g., biomass, ethanol kinetics). Despite current challenges in calibration and interoperability, these innovations foster sustainable and reproducible winemaking under climate variability and pave the way for digital twins and semi-autonomous fermentation systems. Full article
Show Figures

Figure 1

16 pages, 549 KB  
Article
Enhancing the Analytical and Sensory Quality of Warm-Climate Tempranillo Wines Through Co-Inoculation with Lachancea thermotolerans and Metschnikowia pulcherrima
by Fernando Sánchez-Suárez, Simone Nesi, Giovanni Caruso, Nieves López de Lerma and Rafael A. Peinado
Foods 2026, 15(7), 1249; https://doi.org/10.3390/foods15071249 - 6 Apr 2026
Viewed by 321
Abstract
Using non-Saccharomyces yeasts is a promising way to modulate wine composition, particularly in warm regions where high sugar levels result in wines with high alcohol content and low acidity. This study examined the impact of various inoculation methods involving Lachancea thermotolerans and [...] Read more.
Using non-Saccharomyces yeasts is a promising way to modulate wine composition, particularly in warm regions where high sugar levels result in wines with high alcohol content and low acidity. This study examined the impact of various inoculation methods involving Lachancea thermotolerans and Metschnikowia pulcherrima on the chemical and aromatic profiles of Tempranillo wines. Five treatments were tested: a control with Saccharomyces cerevisiae; two sequential inoculations, with each non-Saccharomyces species followed by S. cerevisiae; and two co-inoculations of both species at different ratios, followed by S. cerevisiae. L. thermotolerans was found to significantly increase lactic acid levels, resulting in higher acidity and lower pH, particularly at higher doses. Wines inoculated with M. pulcherrima exhibited the highest levels of fruity esters, whereas L. thermotolerans increased higher alcohols, acetaldehyde and ethyl lactate, but reduced ester content. Co-inoculations produced intermediate or synergistic effects, depending on the proportions of the yeast species. Aromatic analysis indicated that treatments involving M. pulcherrima were associated with higher contributions to the fruity, floral and waxy aromatic series, while L. thermotolerans increases creamy series. Multivariate analysis clearly differentiated wines according to the dominant species. Overall, the co-inoculation of both yeasts is an effective method of modulating volatile composition and aroma-related parameters in warm-climate red wines. Full article
Show Figures

Graphical abstract

15 pages, 1560 KB  
Article
Effect of Adsorbent Pretreatments on Methanol Content and Quality of Jujube Wine
by Ang Li, Jianhua Guo, Wan Zhao and Changbao Sun
Foods 2026, 15(7), 1223; https://doi.org/10.3390/foods15071223 - 3 Apr 2026
Viewed by 247
Abstract
Jujube wine production faces the technical challenge of excessive methanol formation due to the high pectin content of the raw material. This study systematically compared five pre-fermentation treatments (pectinase, chitosan, bentonite, gelatin, and diatomite) for their effects on the methanol content and overall [...] Read more.
Jujube wine production faces the technical challenge of excessive methanol formation due to the high pectin content of the raw material. This study systematically compared five pre-fermentation treatments (pectinase, chitosan, bentonite, gelatin, and diatomite) for their effects on the methanol content and overall quality of jujube wine, aiming to identify an adsorbent pretreatment strategy that effectively reduces methanol levels while preserving wine quality. Using pectinase treatment as a reference control (representing conventional industrial pectin degradation), the results showed that all adsorbent treatments reduced the pectin content in jujube juice, thereby influencing methanol generation in the fermented wine. Notably, chitosan pretreatment exhibited the most pronounced methanol reduction (113.35 mg/L), which was 59.20% lower than that of the pectinase reference group (277.65 mg/L), and remained far below the methanol limits stipulated by Chinese, EU, and OIV standards (≤400 mg/L). This effectiveness is attributed to the positively charged nature of chitosan, which efficiently removes negatively charged pectin through electrostatic adsorption, thereby blocking methanol formation at the source. Chitosan treatment also resulted in the highest alcohol content (5.82%) and significantly reduced organic acid levels but concurrently led to a slight decrease in some key aroma esters. However, sensory evaluation revealed that jujube wine produced from the chitosan-pretreated juice maintained a harmonious overall taste profile, with an overall score comparable to that of the pectinase reference group. In comparison, bentonite and gelatin showed moderate effectiveness, while diatomite performed poorly. Notably, although pectinase treatment yielded the lowest pectin content, it paradoxically resulted in the highest methanol levels, highlighting the critical mechanism of pectin degradation (rather than removal) promoting methanol formation. In conclusion, chitosan was recommended as an effective pre-fermentation treatment strategy for producing jujube wine with a significantly reduced methanol risk. This study provided a theoretical basis and technical reference for the safe, high-quality industrial production of jujube wine. Full article
(This article belongs to the Section Drinks and Liquid Nutrition)
Show Figures

Figure 1

31 pages, 10284 KB  
Article
Combined Effects of Cultivar, Vintage, and Vinification Practices on the Physicochemical, Phenolic, and Elemental Composition of Red and White Wines from Murfatlar (Romania)
by Traian Ciprian Stroe, Ana-Maria Stoenescu, Anamaria Tănase, Ionica Dina, Victoria Artem, Traian Ștefan Cosma, Mihaela Cioată, Aurora Ranca, Anca Becze, Claudiu Tănăselia, Daniela Doloris Cichi, Constantin Băducă Cîmpeanu, Gabriela Ianculescu and Mihai Botu
Horticulturae 2026, 12(4), 434; https://doi.org/10.3390/horticulturae12040434 - 2 Apr 2026
Viewed by 1100
Abstract
Grapevine cultivar, climatic variability, and vinification practices are key determinants of wine composition. This study evaluated the physicochemical, phenolic, and elemental profiles of six wines produced from distinct cultivars cultivated in the Murfatlar Research Station (Romania) over three consecutive growing seasons (2022–2025). Red [...] Read more.
Grapevine cultivar, climatic variability, and vinification practices are key determinants of wine composition. This study evaluated the physicochemical, phenolic, and elemental profiles of six wines produced from distinct cultivars cultivated in the Murfatlar Research Station (Romania) over three consecutive growing seasons (2022–2025). Red wines were obtained using differentiated maceration regimes, while white wines were produced with controlled lees contact. Total phenolic content was determined by the Folin–Ciocâlteu method, resveratrol by UHPLC-DAD, and mineral composition by ICP-MS. Linear mixed-effects models were applied to assess the effects of cultivar, vinification method, and vintage year. As expected, red wines exhibited significantly higher total phenolic and resveratrol concentrations than white wines, and maceration duration enhanced phenolic extraction. Cultivar exerted the strongest influence on physicochemical parameters and elemental composition, whereas climatic differences among vintages induced moderate but significant variations. Rare-earth elements and selected macro- and microelements exhibited consistent varietal patterns, supporting their potential as compositional markers. Toxic element concentrations remained within established regulatory limits. These findings highlight the combined influence of genetic, environmental, and technological factors on wine composition and support the integration of phenolic and mineral profiling for varietal differentiation and quality assessment. Full article
Show Figures

Graphical abstract

21 pages, 732 KB  
Article
The Formation of Aroma Compounds During Fermentation in Relation to Yeast Nutrient Source in Sauvignon Blanc Wine
by Zorica Lelova Temelkova, Helena Baša Česnik, Andreja Vanzo and Klemen Lisjak
Fermentation 2026, 12(4), 183; https://doi.org/10.3390/fermentation12040183 - 2 Apr 2026
Viewed by 998
Abstract
This study aimed to determine the effects of diammonium phosphate (DAP) and yeast autolysates (organic nutrients) added during alcoholic fermentation on the content and profile of aroma compounds in Sauvignon Blanc wines. Sequential additions of either DAP or organic nutrients were applied mainly [...] Read more.
This study aimed to determine the effects of diammonium phosphate (DAP) and yeast autolysates (organic nutrients) added during alcoholic fermentation on the content and profile of aroma compounds in Sauvignon Blanc wines. Sequential additions of either DAP or organic nutrients were applied mainly during the first half of fermentation, increasing yeast assimilable nitrogen (YAN) from an initial 124 mg N/L to final concentrations of 208 and 209 mg N/L for DAP and yeast autolysates, respectively. Control musts were fermented without nutrient supplementation. All treatments were fermented using commercial yeast strain. Varietal thiols, ethyl and acetate esters, higher alcohols, glutathione (GSH), and YAN were monitored at early, mid, and late stages of fermentation, as well as in the final wines. Varietal thiols were formed at early stages of fermentation in all treatments; however, concentrations of both 4-methyl-4-sulfanylpentan-2-one (4MSP) and 3-sulfanylhexan-1-ol (3SH) were higher in wines supplemented with organic nutrients comparing to DAP and control. Compared to the control, DAP and organic nutrient supplementation increased ethyl ester concentrations in wine by 40.2% and 26.9%, respectively. Both nutrient treatments also resulted in higher acetate ester concentrations, while total higher alcohols were reduced by 19.1% with DAP and 12.1% with organic nutrients. No significant differences in GSH concentrations were observed among treatments. Sensory analysis revealed that wines supplemented with DAP achieved the highest scores for tropical aroma, varietal aroma, and overall quality. Overall, sequential supplementation with either inorganic or organic nitrogen positively influenced fermentation kinetics and aroma compound composition, resulting in improved varietal expression of Sauvignon Blanc wines. However, in low-YAN musts, DAP had a greater impact than organic nitrogen sources and should therefore be considered a key strategy for ensuring an adequate yeast nitrogen status. Full article
(This article belongs to the Section Fermentation for Food and Beverages)
Show Figures

Figure 1

17 pages, 4475 KB  
Article
Varietal Terpenoids and C13-Norisoprenoids in Alentejo Varietal Red Wines Across Two Vintages by HS-SPME–GC–TOFMS
by Sousa Gastão-Muchecha, Nuno Martins, Raquel Garcia and Maria João Cabrita
Beverages 2026, 12(4), 41; https://doi.org/10.3390/beverages12040041 - 1 Apr 2026
Viewed by 360
Abstract
This study characterizes the volatile organic compound (VOC) profiles of young monovarietal red wines from five cultivars widely grown in Alentejo, Portugal—Aragonez, Castelão, Merlot, Syrah, and Trincadeira, across two consecutive vintages (2021 and 2022), in a total of 20 samples. Understanding how grape [...] Read more.
This study characterizes the volatile organic compound (VOC) profiles of young monovarietal red wines from five cultivars widely grown in Alentejo, Portugal—Aragonez, Castelão, Merlot, Syrah, and Trincadeira, across two consecutive vintages (2021 and 2022), in a total of 20 samples. Understanding how grape variety and harvest year shape VOC composition is essential for defining varietal typicity, supporting authenticity assessments, and guiding quality-driven enological practices. VOCs were extracted using headspace solid-phase microextraction (HS-SPME) and analyzed by gas chromatography coupled to time-of-flight mass spectrometry (GC–TOFMS), providing a semi-quantification of 142 volatile compounds across nine chemical families. Statistical analyses, including ANOVA and Principal Component Analysis (PCA), unveiled significant effects of variety, vintage, and their interactions on VOC composition, enabling clear discrimination of the wines. Notably, terpenes and C13-norisoprenoids exhibited strong varietal differentiation patterns: Castelão and Trincadeira showed higher relative proportions of monoterpenes like linalool, β-citronellol, and geraniol, whereas Aragonez presented increased sesquiterpene levels including β-bisabolene and α-muurolene, and Syrah and Merlot displayed more diverse terpenoid patterns. Despite their lower abundance, C13-norisoprenoids, particularly trans-β-ionone, consistently differentiated wines across vintages. A 100% ribbon chart of the main terpenoids and C13-norisoprenoids highlighted genotype-driven and vintage-independent patterns, underscoring their potential as robust markers of Portuguese red wines. This study presents a high-resolution HS-SPME–GC–TOFMS chemometric workflow for the profiling and classification of young Alentejo red wines, highlighting consistent varietal patterns in terpene and C13-norisoprenoid distributions under the studied conditions. Full article
(This article belongs to the Section Quality, Nutrition, and Chemistry of Beverages)
Show Figures

Figure 1

23 pages, 2814 KB  
Article
Assessing Viticultural Parameters and Wine Quality in Relation to Climate Conditions
by Andrei Scutarașu, Lucia Cintia Colibaba, Elena Cristina Scutarașu, Camelia Elena Luchian, Liliana Rotaru, Răzvan Vasile Filimon, Roxana Mihaela Filimon and Valeriu V. Cotea
Horticulturae 2026, 12(3), 377; https://doi.org/10.3390/horticulturae12030377 - 19 Mar 2026
Viewed by 377
Abstract
This study evaluates viticultural parameters of the Golia grape variety in relation to variable climatic conditions over the 2020–2024 period and analyzes their impact on wine quality. The data show significant climatic variability, with warming trends causing earlier flowering and ripening by 11–13 [...] Read more.
This study evaluates viticultural parameters of the Golia grape variety in relation to variable climatic conditions over the 2020–2024 period and analyzes their impact on wine quality. The data show significant climatic variability, with warming trends causing earlier flowering and ripening by 11–13 days. Grape production varied depending on climatic conditions, with 2021 and 2024 recording the highest number of shoots per trunk and increased fertility in 2024. Low winter temperature led to reduced bud viability and affected the overall health of the vines and harvest yields. Average annual precipitation, especially from the growing season, significantly influenced actual yield (AY), while higher annual temperatures and sunshine duration (Sun) resulted in lower grape weight. Greater sugar concentrations accumulated in years with higher temperatures, while higher acidity levels registered at lower temperatures. Higher precipitation (Pp) coupled with thermal accumulation promoted higher dry extract and alcoholic strength (AS), significantly enhancing the perception of honey notes (R2 > 0.7, p-value < 0.05). Furthermore, higher thermal regimes negatively impacted the expression of delicate aromatic compounds, diminishing specific notes such as rose and exotic fruits. Full article
Show Figures

Figure 1

14 pages, 1057 KB  
Article
FTIR-ATR Spectroscopy and Chemometrics for Varietal Screening of PDO Douro Monovarietal Wines: An Exploratory Feasibility Study
by Ângela Vieira, Amanda Priscila Silva Nascimento, Maria Zélia Branco, Paula Martins-Lopes, José Eduardo Eiras-Dias, João Brazão, Luís Ferreira, Nelson Machado and Ana Novo Barros
Molecules 2026, 31(6), 1004; https://doi.org/10.3390/molecules31061004 - 17 Mar 2026
Viewed by 390
Abstract
The authentication of wines with Protected Designation of Origin (PDO) status is a key requirement for quality assurance, traceability, and consumer trust, particularly in traditional wine-producing regions such as the Douro Demarcated Region (Portugal). Among the certification criteria, the reliable identification of grape [...] Read more.
The authentication of wines with Protected Designation of Origin (PDO) status is a key requirement for quality assurance, traceability, and consumer trust, particularly in traditional wine-producing regions such as the Douro Demarcated Region (Portugal). Among the certification criteria, the reliable identification of grape varieties remains technically challenging, especially when rapid and non-destructive analytical approaches are required. In this study, Fourier-transform infrared spectroscopy coupled with chemometric analysis was evaluated as a rapid screening approach for the differentiation of monovarietal Douro wines produced under standardized microvinification conditions. Twenty-one monovarietal wines were analyzed using mid-infrared spectra (1800–1000 cm−1) and classification models were developed using Partial Least Squares Discriminant Analysis (PLS-DA). The PLS-DA models showed preliminary discriminatory capacity, with apparent error rates of 10.2% for calibration and 19.3% under leave-one-out cross-validation. The results indicate that FTIR-ATR spectroscopy combined with chemometrics captures chemically relevant spectral variability associated with grape varietal differences and shows potential as a rapid exploratory screening approach within PDO traceability frameworks. Although the study is based on a limited number of biological replicates from a single vintage and sub-region, the findings provide a methodological baseline for future multi-vintage and multi-region investigations aimed at consolidating FTIR-based approaches for varietal authentication of Douro wines. Full article
(This article belongs to the Special Issue 30th Anniversary of Molecules—Recent Advances in Food Chemistry)
Show Figures

Figure 1

Back to TopTop