Sign in to use this feature.

Years

Between: -

Subjects

remove_circle_outline
remove_circle_outline
remove_circle_outline
remove_circle_outline
remove_circle_outline
remove_circle_outline
remove_circle_outline
remove_circle_outline
remove_circle_outline

Journals

Article Types

Countries / Regions

remove_circle_outline
remove_circle_outline
remove_circle_outline
remove_circle_outline

Search Results (518)

Search Parameters:
Keywords = white adipocyte

Order results
Result details
Results per page
Select all
Export citation of selected articles as:
20 pages, 3700 KB  
Article
Fat Browning Effects of Catalpol and Rhoifolin from Rehmannia glutinosa (Gaertn.) and Lonicera japonica (Thunb.) in 3T3-L1 Adipocytes via the β3-AR Signaling Pathway
by Seung Min Choi, Sung Ho Lim, Ho Seon Lee, Gayoung Choi, Myeong Ji Kim, Hyunwoo Kim and Chang-Ik Choi
Pharmaceuticals 2026, 19(5), 787; https://doi.org/10.3390/ph19050787 (registering DOI) - 18 May 2026
Abstract
Background/Objectives: Promoting white adipose tissue (WAT) browning into thermogenic beige adipocytes is a promising anti-obesity strategy. Yanggyeoksanhwa-tang (YST) has been used traditionally to alleviate obesity-related conditions. Catalpol and rhoifolin are major bioactive components of Rehmannia glutinosa (Gaertn.) and Lonicera japonica (Thunb.) with [...] Read more.
Background/Objectives: Promoting white adipose tissue (WAT) browning into thermogenic beige adipocytes is a promising anti-obesity strategy. Yanggyeoksanhwa-tang (YST) has been used traditionally to alleviate obesity-related conditions. Catalpol and rhoifolin are major bioactive components of Rehmannia glutinosa (Gaertn.) and Lonicera japonica (Thunb.) with known metabolic or anti-inflammatory effects. However, their direct roles in adipocyte browning and the mechanisms via β3-adrenergic receptor (β3-AR) signaling are not well defined, and this study addresses this gap. Methods: To evaluate browning potential, 3T3-L1 adipocytes were treated with catalpol and rhoifolin during differentiation. The expression of browning markers and lipid metabolism or catabolism transcription factors was analyzed using Western blotting and quantitative real-time polymerase chain reaction. The involvement of the β3-AR and adenosine monophosphate–activated protein kinase (AMPK) signaling pathways was further validated using specific agonists and antagonists. Results: Both compound treatments significantly upregulated beige-specific (Cd137, Cited, Tbx1, Cidea, Fgf21, Tmem26) and mitochondrial biogenesis markers (Cox4, Nrf1, Tfam), accompanied by a marked increase in thermogenic markers (UCP1, PGC-1α, Prdm16). Concurrently, lipolysis-related genes such as Atgl, Hsl, and Plin1 were elevated, while lipogenesis targets (Fasn, Lpl, Srebf1, Acaca) were downregulated through activation of the β3-AR signaling pathway. Conclusions: These findings suggest that catalpol and rhoifolin, key phytochemicals of YST, promote WAT browning and lipolysis. Our findings indicate that these compounds induce browning and modulate metabolism via the β3-AR pathway. These results serve as a cornerstone for natural anti-obesity therapy, pending further validation in vivo and clinical studies. Full article
Show Figures

Graphical abstract

20 pages, 3525 KB  
Article
Connexin-43-Mediated Gap Junction Coupling Between Adipocytes Regulates Norepinephrine-Induced Ca2+ Responses in Perivascular Adipose Tissue
by Ae Ra Kim, Julia Jamka, William F. Jackson, Emma D. Flood, Jonathon L. McClain and Brian D. Gulbransen
Cells 2026, 15(10), 906; https://doi.org/10.3390/cells15100906 (registering DOI) - 15 May 2026
Viewed by 174
Abstract
Anticontractile factors secreted by perivascular adipose tissue (PVAT) play an important role in regulating vascular tone. This process is driven by the neurotransmitter norepinephrine (NE), but recent data show that adrenergic innervation in PVAT is sparse. How limited innervation might initiate broad responses [...] Read more.
Anticontractile factors secreted by perivascular adipose tissue (PVAT) play an important role in regulating vascular tone. This process is driven by the neurotransmitter norepinephrine (NE), but recent data show that adrenergic innervation in PVAT is sparse. How limited innervation might initiate broad responses through PVAT depots remains unknown. Here, we used Ca2+ imaging with genetically encoded sensors, selective drugs, immunolabeling and a conditional ablation model to test the hypothesis that gap junction coupling among PVAT adipocytes contributes to how signals initiated by NE are distributed through PVAT depots. Despite exhibiting differing sensitivities to NE, adipocytes in aortic and mesenteric PVAT and in white adipose tissue displayed robust expression of the gap junction protein connexin-43 (Cx43). Blocking gap junction coupling with the drug carbenoxolone (Cbx) limited NE-evoked Ca2+ responses among adipocytes, while blocking Cx43 hemichannels with the mimetic peptide 43Gap26 had no significant effect. Fluorescence recovery after photobleaching (FRAP) in mPVAT was decreased in the presence of Cbx, suggesting impaired gap junction communication. Wire myography recordings of mesenteric arteries showed that the EC50 for NE was higher in samples with intact PVAT than those without; however, this effect was not significantly different in samples from mice that lacked Cx43 in adipocytes. Analysis of multiple connexins showed that adipocytes upregulate Cx26 gene expression when Cx43 is deleted. These observations support the conclusion that Cx43-mediated gap junction coupling among PVAT adipocytes contributes to distributing signals initiated by NE; however, how this mechanism contributes to regulating vessel constriction remains unclear. This, and how potential compensatory mechanisms are enacted in adipocytes lacking Cx43, should be addressed in future work. Full article
(This article belongs to the Special Issue Adipose Tissue Functioning in Health and Diseases)
Show Figures

Figure 1

20 pages, 20458 KB  
Article
Anti-Obesity Effects of Tisochrysis lutea Powder in High-Fat Diet-Induced Obese Mice Through the Regulation of Adipogenesis and Lipid Metabolism
by Jae-In Eom, Se-Min Kim, Joo Young Lee, Ji-Woo Kim, Dae Yoon Kim, Jae Kwon Lee and Cheol-Ho Pan
Int. J. Mol. Sci. 2026, 27(10), 4277; https://doi.org/10.3390/ijms27104277 - 11 May 2026
Viewed by 144
Abstract
Obesity is associated with excessive lipid deposition in adipose tissue and the liver, leading to systemic metabolic disturbances. In this study, we investigated the anti-obesity efficacy of Tisochrysis lutea (TL) powder, standardized to fucoxanthin (12.18 ± 0.21 mg/g DW) and docosahexaenoic acid (DHA) [...] Read more.
Obesity is associated with excessive lipid deposition in adipose tissue and the liver, leading to systemic metabolic disturbances. In this study, we investigated the anti-obesity efficacy of Tisochrysis lutea (TL) powder, standardized to fucoxanthin (12.18 ± 0.21 mg/g DW) and docosahexaenoic acid (DHA) (16.03 ± 0.49 mg/g DW), in a high-fat diet (HFD)-induced obesity model in C57BL/6N mice. TL supplementation (50–150 mg/kg) over eight weeks significantly reduced body weight gain by up to 63.2%, total white adipose tissue mass by 53.4%, and liver weight by 38.2% compared to the HFD control, without affecting renal safety markers. Histological examination revealed smaller adipocytes and diminished hepatic steatosis in TL-treated groups. Serum triglycerides and leptin concentrations were significantly lowered by 38.5% and 70.1%, respectively, while HFD-induced elevations of ALT and AST were reduced by 61.7% and 38.6%, respectively. At the transcriptional level, TL downregulated adipogenic markers including PPARγ, C/EBPα, and SREBP-1c by 46~54%, as well as lipogenic regulators including FAS and ACC1 by up to 72%. Furthermore, TL treatment upregulated the mRNA levels of HSL and AMPK 2.3- and 2.1-fold, respectively, compared to the HFD control. These findings indicate that fucoxanthin- and DHA-enriched TL powder improves obesity-related metabolic alterations by modulating lipid storage and utilization pathways, supporting its development as a marine-derived functional ingredient for metabolic health management. Full article
(This article belongs to the Special Issue Molecular Research on Diabetes and Obesity)
Show Figures

Figure 1

22 pages, 2223 KB  
Article
Characterization of Isoorientin and Paeoniflorin as Botanical Glucocorticoid Receptor Modulators from White Peony and Chasteberry
by Rasha M. Bashatwah, Luke T. Jesikiewicz, Alyssa L. Hardy, José A. Villegas, Kailiang Li, Brian T. Murphy and Joanna E. Burdette
Nutrients 2026, 18(10), 1491; https://doi.org/10.3390/nu18101491 - 7 May 2026
Viewed by 350
Abstract
Background/Objectives: Botanical supplements are increasingly investigated for their potential to address women’s health concerns. Compounds that modulate progesterone receptor (PR) signaling may help manage gynecologic disorders such as endometriosis, uterine hyperplasia, and preterm birth. Because PR ligands often cross-react with the glucocorticoid receptor [...] Read more.
Background/Objectives: Botanical supplements are increasingly investigated for their potential to address women’s health concerns. Compounds that modulate progesterone receptor (PR) signaling may help manage gynecologic disorders such as endometriosis, uterine hyperplasia, and preterm birth. Because PR ligands often cross-react with the glucocorticoid receptor (GR), this study examined two botanical compounds, paeoniflorin from Paeonia lactiflora (white peony root) and isoorientin from Vitex agnus-castus (chasteberry), that were identified as modulators of GR or PR signaling. Methods: Luciferase reporter assays were performed in OVCAR5, Ishikawa PR-B, and T47D A1-2 cells to evaluate GR and PR signaling. GR target gene expression was measured by qPCR. A receptor binding assay and computational docking were used to assess interaction with GR. Adipogenesis was evaluated in 3T3-L1 cells using Oil Red O staining and FABP4 protein expression by Western blot. Results: Paeoniflorin and isoorientin inhibited dexamethasone-induced GR signaling in OVCAR5 and Ishikawa PR-B cells. In T47D A1-2 cells, a variant of T47D engineered to express GR, both compounds blocked luciferase induction stimulated by progesterone; this effect was not observed in the parental line that expresses PR but lacks GR. In OVCAR5 cells, paeoniflorin or isoorientin combined with dexamethasone downregulated GILZ and DUSP1/MKP1 mRNA. Isoorientin directly bound GR, and computational analysis supported potential binding poses. Both compounds also reduced lipid accumulation during 3T3-L1 adipocyte differentiation and decreased FABP4 expression, consistent with GR antagonist activity and reduced adipogenesis. Conclusions: These findings identify paeoniflorin and isoorientin as botanical modulators that suppress GR signaling and limit GR-dependent adipogenic responses across multiple cell-based models under controlled in vitro conditions. Full article
(This article belongs to the Section Phytochemicals and Human Health)
Show Figures

Figure 1

20 pages, 2141 KB  
Article
Presence and Variability of the Microbiome in Perivascular Adipose Tissue: A Whole-Genome Sequencing Study in Dahl SS Rats
by Sameera Mahimkar, Janice M. Thompson, Christopher B. Blackwood, Stephanie W. Watts and Carolina B. Restini
Life 2026, 16(4), 609; https://doi.org/10.3390/life16040609 - 7 Apr 2026
Viewed by 533
Abstract
Background: Perivascular adipose tissue (PVAT) contains adipocytes and a stromal-vascular fraction with immune cells that modulate the adjacent vasculature. The presence of immune cells in PVAT of vascular beds is poorly understood—are they resident or recruited? We propose a novel resident microbiome [...] Read more.
Background: Perivascular adipose tissue (PVAT) contains adipocytes and a stromal-vascular fraction with immune cells that modulate the adjacent vasculature. The presence of immune cells in PVAT of vascular beds is poorly understood—are they resident or recruited? We propose a novel resident microbiome present in PVAT, given the immune-rich stromal environment. Hypothesis: We hypothesized the existence of distinct bacterial and viral communities in healthy PVAT compared to non-PVAT adipose tissues. Methods: PVAT samples from thoracic and abdominal aorta, mesenteric resistance arteries, non-PVAT tissues (subscapular brown adipose tissue, retroperitoneal white adipose tissue), and fecal samples were collected one year apart from male Dahl SS rats, split into two cohorts (2023 and 2024, n = 3 each). Whole-genome shotgun sequencing (CosmosID) and 16S rRNA gene analysis assessed microbial relative abundance. Results: PVAT harbored bacterial and viral sequences, and species composition varied significantly between cohorts. Bacterial and viral fecal samples showed lower variability. Conclusions: PVAT microbiome differed dramatically from the fecal microbiome, with temporal influences on bacterial and viral diversity, marking the first such report. Despite inherent limitations, these findings establish the potential of PVAT microbiota in vascular biology and immune modulation, paving the development of microbiome-targeted drugs to address vascular dysfunctions. Full article
(This article belongs to the Section Cell Biology and Tissue Engineering)
Show Figures

Graphical abstract

15 pages, 2126 KB  
Article
Denatonium Benzoate, the Most Bitter Compound, Reduces Weight by Promoting Adipocyte Browning
by Yiqin Niu, Junhui Shao, Yanping Teng, Ce Zhang, Xin Xie and Shimeng Guo
Metabolites 2026, 16(4), 242; https://doi.org/10.3390/metabo16040242 - 2 Apr 2026
Viewed by 632
Abstract
Objectives: Obesity remains a global health challenge, and promoting white adipose tissue browning has emerged as a promising anti-obesity strategy. This study aimed to investigate the anti-obesity effects of denatonium benzoate (DB) and elucidate its underlying mechanisms. Methods: In order to study the [...] Read more.
Objectives: Obesity remains a global health challenge, and promoting white adipose tissue browning has emerged as a promising anti-obesity strategy. This study aimed to investigate the anti-obesity effects of denatonium benzoate (DB) and elucidate its underlying mechanisms. Methods: In order to study the anti-obesity effects of DB and its mechanisms, we used in vivo and in vitro obesity models to study whether DB has anti-obesity effects by participating in fat browning. We investigated the role of DB in high-fat diet (HFD)-induced obese C57BL/6J mice using 36 male animals (8 weeks old, 25 ± 2 g), and evaluated the expression of the adipogenic marker genes Fatty acid-binding protein 4 (Fabp4) and Peroxisome Proliferator-Activated Receptor gamma (PPAR-γ); the thermogenic genes uncoupling protein 1 (Ucp1), Transcription Factor A, Mitochondrial (TFAM), Peroxisome Proliferator-Activated Receptor Gamma Coactivator 1-Alpha (Pgc1α), and Adrenergic receptor beta 3 (Adrb3); as well as the adipose browning marker genes Deiodinase, Iodothyronine, Type II (Dio2), PR domain containing 16 (PRDM16), and Peroxisome Proliferator-Activated Receptor alpha (PPAR-α) in 3T3-L1 cells and primary adipocytes with DB treatment. Conclusions: These results indicate that the anti-obesity effects of DB may be related to the browning of white fat, providing a novel potential candidate for anti-obesity drug development. Full article
(This article belongs to the Section Pharmacology and Drug Metabolism)
Show Figures

Figure 1

25 pages, 2358 KB  
Review
Ginseng Promotes White Adipose Tissue Browning: A Network of Thermogenic Pathways and Gut Microbiota Modulation
by Luran Yang, Yueqiao Li, Jinghui Wang, Da Li, Yuguang He, Xinyu Miao, Mubai Sun, Honghong Niu, Zhengyang Luo, Mei Hua and Xinyan Zhou
Foods 2026, 15(6), 1037; https://doi.org/10.3390/foods15061037 - 16 Mar 2026
Viewed by 739
Abstract
Obesity is characterized by abnormal adipose tissue expansion and energy metabolism imbalance. Browning of white adipose tissue (WAT), wherein white adipocytes acquire thermogenic properties similar to brown adipose tissue, represents a key mechanism for increasing energy expenditure. Although ginseng (Panax ginseng C.A. [...] Read more.
Obesity is characterized by abnormal adipose tissue expansion and energy metabolism imbalance. Browning of white adipose tissue (WAT), wherein white adipocytes acquire thermogenic properties similar to brown adipose tissue, represents a key mechanism for increasing energy expenditure. Although ginseng (Panax ginseng C.A. Meyer) is widely recognized as a health-promoting botanical, its role in WAT browning has not been fully elucidated. This review summarizes evidence that ginseng and its bioactive components regulate major thermogenic pathways, including β-adrenergic/cyclic adenosine monophosphate-protein kinase (cAMP-PKA) signaling, AMP-activated protein kinase (AMPK), and the peroxisome proliferator-activated receptor γ (PPARγ)/coactivator 1α (PGC-1α) axis, thereby upregulating key markers such as uncoupling protein 1 (UCP1), PR domain containing 16 (PRDM16) and type II iodothyronine deiodinase (DIO2). These effects promote mitochondrial function and fatty acid oxidation, reduce lipogenesis, alleviate inflammation, and improve insulin sensitivity, collectively fostering a microenvironment conducive to browning. Furthermore, fermentation has been found to enhance the bioactivity and thermogenic efficacy of ginseng. Recent evidence indicates that gut microbiota and their metabolites—such as short-chain fatty acids, unsaturated fatty acids, and bile acids—play a notable role in ginseng-induced thermogenesis via receptors including G-protein-coupled receptor 41/43 (GPR41/43), takeda G-protein-coupled receptor 5 (TGR5), and farnesoid X receptor (FXR). These multi-organ interaction networks involving the gut–fat, gut–liver, and gut–brain axes reflect the role of ginseng in integrating systemic metabolism. In summary, this review discusses the multi-level regulatory network through which ginseng promotes WAT browning, providing a mechanistic basis for its potential application in body weight and metabolic health management. Full article
(This article belongs to the Topic Functional Foods and Nutraceuticals in Health and Disease)
Show Figures

Figure 1

24 pages, 632 KB  
Review
Exploring Adipose Tissue Complexity Through Omics Approaches: Implications for Health and Disease
by Rajaa Sebaa
Cells 2026, 15(5), 427; https://doi.org/10.3390/cells15050427 - 28 Feb 2026
Cited by 1 | Viewed by 1184
Abstract
Adipose tissues (ATs) are dynamic and heterogeneous organs divided into three distinct categories, including white, beige, and brown ATs. Collectively, they contribute to systemic energy homeostasis in various ways. White adipocytes primarily store excess energy, whereas brown and beige adipocytes dissipate energy as [...] Read more.
Adipose tissues (ATs) are dynamic and heterogeneous organs divided into three distinct categories, including white, beige, and brown ATs. Collectively, they contribute to systemic energy homeostasis in various ways. White adipocytes primarily store excess energy, whereas brown and beige adipocytes dissipate energy as heat through non-shivering thermogenesis. Recent advances in multi-omics technologies have transformed our understanding of adipocyte biology, enabling comprehensive interrogation of transcriptional, epigenetic, proteomic, and metabolomic networks that define adipocyte identity and function. Transcriptomic studies reveal distinct gene signatures underlying thermogenic activation and lineage commitment, while epigenomic profiling highlights regulatory elements that orchestrate adipocyte plasticity, particularly the inducible browning of white fat. Proteomic and metabolomic analyses further uncover mitochondrial remodeling, lipid turnover pathways, and metabolite, hormone interactions that regulate thermogenic capacity and metabolic health. Integrating these multi-layered datasets provides systems-level insights into the roles of environmental cues, such as diet and temperature, and endogenous factors, including hormonal signaling, circadian rhythms, and genetic background, in reshaping adipocyte phenotypes and influencing whole-body metabolism. Multi-omics approaches are increasingly identifying potential novel biomarkers and therapeutic targets aiming to enhance the activity of brown and beige adipocyte to combat obesity and metabolic disorders. Overall, these technologies provide a powerful framework for elucidating the complexity of ATs and advancing precision strategies for metabolic disease management and prevention. Full article
Show Figures

Graphical abstract

22 pages, 1111 KB  
Review
Diet-Induced Browning of White Adipose Tissue: Molecular Targets, Mechanisms, and Therapeutic Potential
by Zhi-Da Yang, Jia-Wei Chen, Ying-Xiu Mei, Xiu-Wen Xia, Yan-Ju Gong and Wei-Jun Ding
Curr. Issues Mol. Biol. 2026, 48(2), 201; https://doi.org/10.3390/cimb48020201 - 11 Feb 2026
Viewed by 1050
Abstract
Obesity, driven by chronic energy imbalance, has become a major global health burden and is strongly associated with metabolic disorders, including diabetes, hypertension, and cardiovascular disease. Conventional pharmacotherapies often exhibit limited long-term efficacy and are accompanied by undesirable side effects, highlighting the urgent [...] Read more.
Obesity, driven by chronic energy imbalance, has become a major global health burden and is strongly associated with metabolic disorders, including diabetes, hypertension, and cardiovascular disease. Conventional pharmacotherapies often exhibit limited long-term efficacy and are accompanied by undesirable side effects, highlighting the urgent need for safer and more sustainable strategies. Browning of White adipose tissue (WAT)—a process in which white adipocytes acquire brown fat-like thermogenic characteristics—has emerged as a promising approach to enhance energy expenditure and counteract obesity. Increasing evidence demonstrates that various diets and naturally occurring dietary bioactive compounds can effectively induce WAT browning through diverse molecular pathways. Among these, AMPK-, PPAR-, SIRT-, TRP channel-, β3-adrenergic-, and FGF21-related signaling cascades represent the major regulatory hubs linked to mitochondrial biogenesis, lipid metabolism, and thermogenesis. This review summarizes recent advances in diet-induced WAT browning, with particular emphasis on key dietary ingredients, their molecular targets, mechanistic pathways, and metabolic benefits. By integrating findings from in vitro studies, animal models, and emerging translational research, we provide updated insights that may guide the development of novel nutritional interventions, functional foods, and therapeutic strategies for obesity prevention and management. Full article
(This article belongs to the Section Biochemistry, Molecular and Cellular Biology)
Show Figures

Graphical abstract

21 pages, 6543 KB  
Article
Transplantation of Soluble Epoxide Hydrolase Inhibitor-Treated Human Brown Adipocytes Promotes Adipose Tissue Activation in High-Fat-Diet-Fed Nude Mice
by Haoying Wu, Xinyun Xu, Jiangang Chen, Christophe Morisseau, Bruce D. Hammock, Yu-Hua Tseng and Ling Zhao
Int. J. Mol. Sci. 2026, 27(3), 1440; https://doi.org/10.3390/ijms27031440 - 31 Jan 2026
Viewed by 699
Abstract
Brown adipose tissue (BAT) plays a key role in non-shivering thermogenesis and is a promising target for enhancing energy expenditure to combat obesity. Soluble epoxide hydrolase (sEH) is a cytosolic enzyme that catalyzes the conversion of epoxy fatty acids into less active diols. [...] Read more.
Brown adipose tissue (BAT) plays a key role in non-shivering thermogenesis and is a promising target for enhancing energy expenditure to combat obesity. Soluble epoxide hydrolase (sEH) is a cytosolic enzyme that catalyzes the conversion of epoxy fatty acids into less active diols. We have reported that local administration of the sEH inhibitor, t-TUCB, to the endogenous interscapular BAT (iBAT) of diet-induced obese mice decreased serum triglycerides and enhanced the expression of essential genes associated with lipid metabolism. Here, the effects of sEH inhibition by t-AUCB were assessed on human brown adipocyte (HuBr) differentiation and in nude mice transplanted with t-AUCB-treated HuBr. HuBr cells were differentiated with t-AUCB (1–10 µM) or the vehicle (0.1% DMSO). HuBr differentiated with t-AUCB at 5 μM (AUCB 5) or DMSO was mixed with matrix gel and transplanted into the nude mice. The mice were then fed a high-fat diet for eight weeks. The mice receiving AUCB 5-treated HuBr exhibited markedly reduced lipid accumulation in the iBAT compared with DMSO or matrix-only controls, along with increased protein expression of thermogenic PGC1α and UCP1, fatty acid transporter CD36, and CPT1A in the iBAT, while the NFκB inflammatory pathways were suppressed in both the AUCB 5 and DMSO groups. Moreover, the PGC1α and CPT1A protein levels were elevated, and the adipocyte sizes were decreased in the epididymal white adipose tissue of the AUCB 5 group. Our findings indicate that the transplantation of HuBr treated with AUCB 5 may stimulate thermogenesis, enhance lipid metabolism, and reduce inflammation in iBAT. Full article
Show Figures

Graphical abstract

15 pages, 689 KB  
Review
Adipocyte Browning: A Promising Avenue in Anti-Obesity Therapy
by Young-An Bae and Hyae Gyeong Cheon
Int. J. Mol. Sci. 2026, 27(3), 1321; https://doi.org/10.3390/ijms27031321 - 28 Jan 2026
Cited by 2 | Viewed by 1603
Abstract
Adipocyte browning refers to the inducible transdifferentiation or de novo recruitment of thermogenically active beige adipocytes within white adipose tissue depots. Beige adipocytes, characterized by multilocular lipid droplets and high mitochondrial density, express uncoupling protein 1 and possess a metabolic phenotype similar to [...] Read more.
Adipocyte browning refers to the inducible transdifferentiation or de novo recruitment of thermogenically active beige adipocytes within white adipose tissue depots. Beige adipocytes, characterized by multilocular lipid droplets and high mitochondrial density, express uncoupling protein 1 and possess a metabolic phenotype similar to that of classical brown adipocytes. This plasticity of adipose tissue is regulated by a complex network of transcriptional coactivators (e.g., PRDM16, PGC-1α), epigenetic modulators, non-coding RNAs, and hormonal signals. Environmental cues, such as chronic cold exposure, exercise, and caloric restriction, further potentiate browning via sympathetic nervous system activation and endocrine crosstalk. At the systemic level, adipocyte browning enhances energy expenditure, improves insulin sensitivity, and mitigates lipid accumulation, making it a promising target for the treatment of obesity, type 2 diabetes mellitus, and other metabolic syndromes. Several browning agents (natural products and repositioned drugs) and novel chemicals that induce browning have been reported. However, the translational application of these agents in humans faces challenges related to interspecies differences, depot-specific responses, and long-term safety. This review critically examines molecular regulators, existing browning agents, and the discovery of novel browning agents, with the aim of harnessing them for metabolic disease intervention. Full article
(This article belongs to the Section Molecular Endocrinology and Metabolism)
Show Figures

Graphical abstract

17 pages, 2485 KB  
Review
Exploring the Endocannabinoid System’s Influence on Mammary Tissue and Breast Milk Inflammation in Maternal Chronic Obesity
by Sebastián Elgueta, Natalia Sánchez, Pascuala Valdivia and Susana Contreras-Duarte
Biomolecules 2026, 16(2), 201; https://doi.org/10.3390/biom16020201 - 28 Jan 2026
Viewed by 1091
Abstract
Approximately 40% of women start pregnancy with overweight or obesity, and around 70% retain weight in the postpartum period (PP). Obesity is related to low-grade systemic inflammation, primarily driven by the secretome of white adipose tissue (WAT), which includes dysfunctional adipocytes and immune [...] Read more.
Approximately 40% of women start pregnancy with overweight or obesity, and around 70% retain weight in the postpartum period (PP). Obesity is related to low-grade systemic inflammation, primarily driven by the secretome of white adipose tissue (WAT), which includes dysfunctional adipocytes and immune cells that infiltrate WAT, releasing pro-inflammatory signals into the circulation. In women with obesity, the mammary gland undergoes structural and endocrine changes, such as reduced prolactin secretion, fewer mammary gland branches, and a higher abundance of adipocytes in mammary fat pad, which have not been studied under this condition. Maternal obesity during lactation also alters the composition of breast milk, promoting pro-inflammatory characteristics. The endocannabinoid system (ECS) is hyperactive in obesity, contributing to metabolic inflammation. Its primary receptors, cannabinoids 1 and 2, are expressed in the mammary gland and implicated in inflammation and weight gain. Endocannabinoids (ECs), the main ECS ligands, are typically not released into the bloodstream; however, their increased levels in obesity suggest upregulation in peripheral tissues. ECs are also present in breast milk, where their higher concentrations in women with obesity may influence infant food intake. Full article
(This article belongs to the Special Issue Biomarkers in Metabolic Diseases, 2nd Edition)
Show Figures

Graphical abstract

31 pages, 3971 KB  
Article
Antibiotic-Mediated Modulation of the Gut Microbiome Identifies Taurine as a Modulator of Adipocyte Function Through TGR5 Signaling
by Elisabeth Jäger, Viktoriya Peeva, Thorsten Gnad, Sven-Bastiaan Haange, Ulrike Rolle-Kampczyk, Claudia Stäubert, Petra Krumbholz, John T. Heiker, Claudia Gebhardt, Ute Krügel, Paromita Sen, Monika Harazin, Viktoria Stab, Julia Münzker, Nazha Hamdani, Alexander Pfeifer, Martin von Bergen, Andreas Till and Wiebke K. Fenske
Int. J. Mol. Sci. 2026, 27(2), 917; https://doi.org/10.3390/ijms27020917 - 16 Jan 2026
Cited by 1 | Viewed by 1093
Abstract
Gut microbiota has emerged as a modulator of host metabolism and energy balance. However, the precise microbial metabolites mediating thermogenic activation in obesity remain largely undefined. We investigated the effect of antibiotic treatment under a high-fat diet on metabolites and its contribution to [...] Read more.
Gut microbiota has emerged as a modulator of host metabolism and energy balance. However, the precise microbial metabolites mediating thermogenic activation in obesity remain largely undefined. We investigated the effect of antibiotic treatment under a high-fat diet on metabolites and its contribution to lipolysis and thermogenesis. Antibiotic treatment in high-fat diet-fed rats reduced adiposity and enhanced adaptive thermogenesis. Metabolomics revealed elevated taurine levels in the cecum content and plasma of antibiotic-treated animals, correlating with increased expressions of UCP1 and TGR5 in brown adipose tissue. Taurine enhanced lipolysis and oxygen consumption in mouse adipose tissue and human adipocytes. Thereby, taurine modulated lipolysis dependent on TGR5 signaling in adipose tissue. Human data confirmed that taurine promotes browning of white adipocytes and that acute cold exposure leads to a marked drop in circulating taurine, suggesting its rapid recruitment into thermogenic tissues. Besides its synthesis in the liver and dietary uptake, taurine can be a microbiota-derived metabolite that activates adipose thermogenesis and lipolysis through TGR5 and possibly taurine transporter-dependent mechanisms. These findings uncover a gut–adipose axis with therapeutic potential for metabolic disease. Full article
(This article belongs to the Section Molecular Endocrinology and Metabolism)
Show Figures

Graphical abstract

15 pages, 2719 KB  
Article
KBN2202 Suppresses Gonadal White Adipose Tissue Expansion in Female Mice Fed a High-Fat Diet
by Moonhang Kim, Jeong-Hyeon Heo, Seok Hwan Chang, Sun-Young Lee, Jihun Kim, Moon-Geun Shin, Jong Sung Kim, Mi Ran Choi and Sang-Rae Lee
Int. J. Mol. Sci. 2026, 27(2), 627; https://doi.org/10.3390/ijms27020627 - 8 Jan 2026
Viewed by 828
Abstract
Obesity treatments increasingly target multiple pathways beyond appetite suppression. We evaluated KBN2202, a salicylate-derived small molecule, in a high-fat diet (60% kcal from fat) mouse model using female and male C57BL/6J mice treated for 8 weeks with oral KBN2202 (20 mg/kg/day) or a [...] Read more.
Obesity treatments increasingly target multiple pathways beyond appetite suppression. We evaluated KBN2202, a salicylate-derived small molecule, in a high-fat diet (60% kcal from fat) mouse model using female and male C57BL/6J mice treated for 8 weeks with oral KBN2202 (20 mg/kg/day) or a matched-volume vehicle (1% DMSO/PBS). Body weight was recorded weekly, and food intake was measured daily; serum hormones and cytokines, adipose tissue histology, and open-field behavior were assessed at the end of the study. Under our experimental conditions, HFD increased body weight and gonadal white adipose tissue (gWAT)/brown adipose tissue (BAT) mass in females, whereas males showed only modest HFD-associated weight gain and did not develop a clear obesity phenotype. KBN2202 significantly reduced peri-ovarian gWAT mass and adipocyte size without altering overall body weight. In females, circulating glucagon-like peptide-1 (GLP-1) increased, uncoupling protein 1 (UCP1) in gWAT showed a non-significant upward trend, and serum TNF-α was selectively decreased, while MCP-1 and IL-1β were unchanged. Locomotor activity was unaltered, and anxiety-like behavior was reduced. Male mice did not show comparable adipose effects. These findings indicate depot-specific, peripheral modulation of adipose remodeling, hormonal balance, and inflammatory tone by KBN2202, supporting its further investigation as an adipose-targeted metabolic modulator complementary to incretin-based therapies. Full article
(This article belongs to the Section Molecular Endocrinology and Metabolism)
Show Figures

Figure 1

11 pages, 1616 KB  
Article
Identification and Analysis of Key lncRNAs for Adipose Differentiation
by Xiujie Xie, Tianyu Li, Bohang Zhang, Junxiong Liao, Xing Zhang, Jing Gao, Xiaofang Cheng, Tiantian Meng, Yongjie Xu, Pengpeng Zhang and Cencen Li
Biology 2026, 15(1), 87; https://doi.org/10.3390/biology15010087 - 31 Dec 2025
Viewed by 569
Abstract
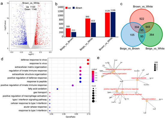
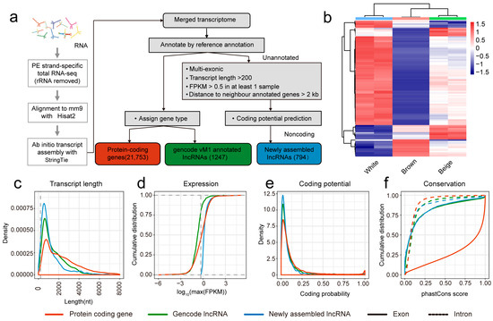
Recent studies have demonstrated that the abundance of brown adipose tissue is inversely associated with obesity in humans. Promoting the browning of white adipocytes therefore represents a promising therapeutic strategy for obesity treatment. LncRNAs are known regulators of adipocyte differentiation and metabolic processes. [...] Read more.
Recent studies have demonstrated that the abundance of brown adipose tissue is inversely associated with obesity in humans. Promoting the browning of white adipocytes therefore represents a promising therapeutic strategy for obesity treatment. LncRNAs are known regulators of adipocyte differentiation and metabolic processes. However, their specific roles in adipocyte browning remain poorly characterized. In this study, we performed transcriptomic analyses using publicly available RNA-seq datasets of mouse white, brown and beige adipose tissues from the EMBL-EBI database. Our analytical workflow included raw data quality control, alignment to the reference genome, transcript assembly, coding potential assessment and differential expression analysis. Functional annotation was conducted through Gene Ontology (GO) and Kyoto Encyclopedia of Genes and Genomes (KEGG) enrichment analyses. Key lncRNAs were further validated via Reverse Transcription Quantitative PCR (RT-qPCR). We identified 794 novel lncRNAs and 1499 DEGs, among which 95 were common across all three adipocyte types. Two lncRNAs, MSTRG.12661 and MSTRG.17758, were found to be closely related to critical biological processes, including extracellular matrix organization and fatty acid oxidation. Functional prediction suggests their potential involvement in adipocyte type-specific differentiation. In conclusion, our study reveals novel lncRNAs that may regulate adipocyte differentiation, offering new candidate targets for obesity treatment via induction of white adipose tissue browning. Full article
(This article belongs to the Special Issue Genetic and Epigenetic Regulation of Gene Expression)
Show Figures

Figure 1

Back to TopTop