Identification and Analysis of Key lncRNAs for Adipose Differentiation
Simple Summary
Abstract
1. Introduction
2. Materials and Methods
2.1. Animals and Tissue Preparation
2.2. Quality Control Procedures of RNA-Seq Data
2.3. RNA-Seq Data Analysis
2.4. Identification of Novel lncRNAs
2.5. Characterization of Novel lncRNAs
2.6. Methods for Differential Expression Analysis and Functional Annotation
2.7. Total RNA Extraction and RT-qPCR
3. Results
3.1. Quality Control Results of RNA-Seq Data
3.2. Identification and Characterization of lncRNAs
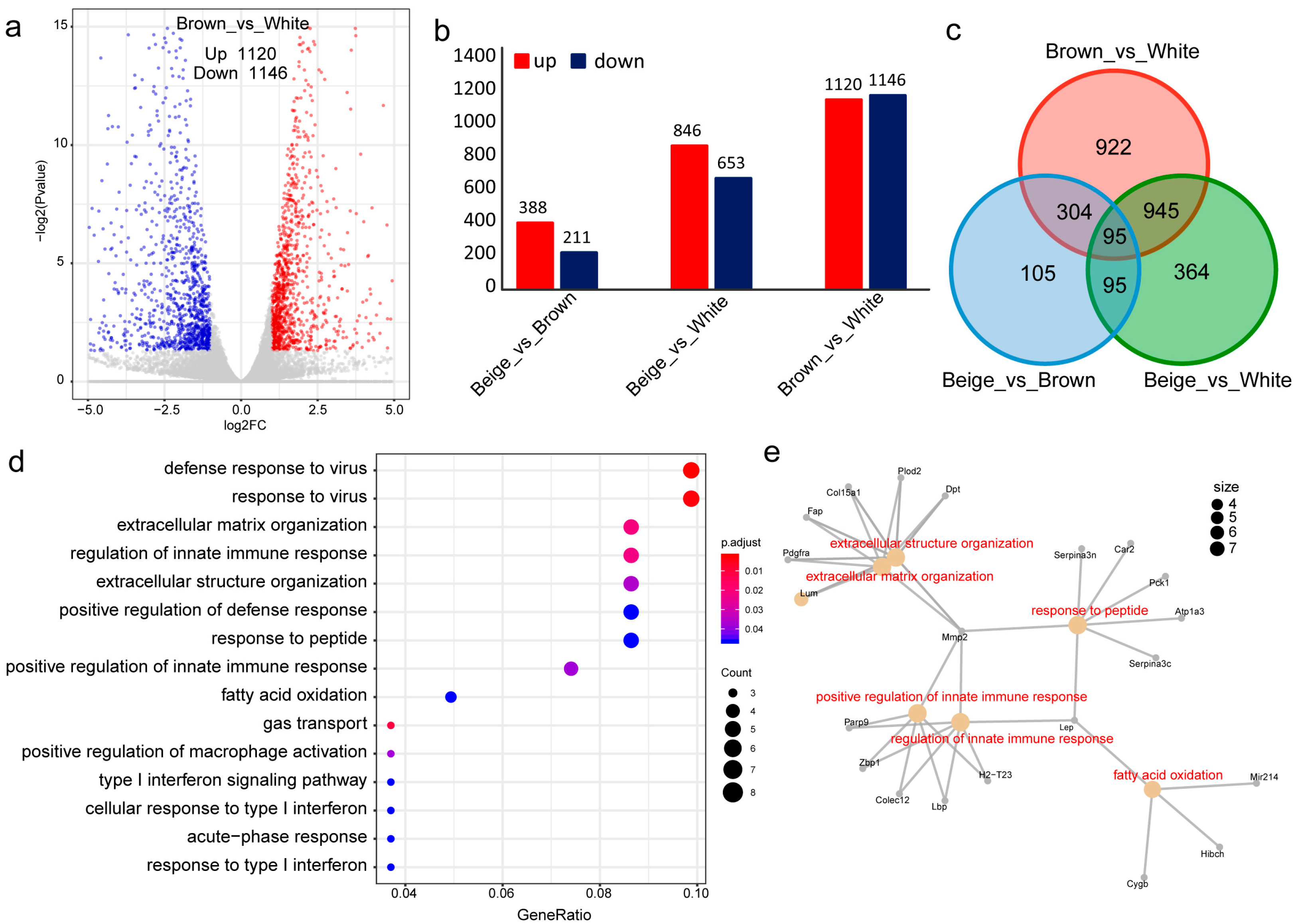
3.3. Differential Expression Analysis and Functional Annotation
3.4. Functional Prediction of Candidate lncRNA
3.5. Validation of Gene Expression in RNA-Seq
4. Discussion
5. Conclusions
Supplementary Materials
Author Contributions
Funding
Institutional Review Board Statement
Informed Consent Statement
Data Availability Statement
Conflicts of Interest
References
- Santos-Baez, L.S.; Ginsberg, H.N. Hypertriglyceridemia-Causes, Significance, and Approaches to Therapy. Front. Endocrinol. 2020, 11, 616. [Google Scholar] [CrossRef] [PubMed]
- González-Muniesa, P.; Mártinez-González, M.A.; Hu, F.B.; Després, J.P.; Matsuzawa, Y.; Loos, R.J.F.; Moreno, L.A.; Bray, G.A.; Martinez, J.A. Obesity. Nat. Rev. Dis. Primers 2017, 3, 17034. [Google Scholar] [CrossRef]
- Lu, D.; He, A.; Tan, M.; Mrad, M.; El Daibani, A.; Hu, D.; Liu, X.; Kleiboeker, B.; Che, T.; Hsu, F.F.; et al. Liver ACOX1 regulates levels of circulating lipids that promote metabolic health through adipose remodeling. Nat. Commun. 2024, 15, 4214. [Google Scholar] [CrossRef]
- Sakers, A.; De Siqueira, M.K.; Seale, P.; Villanueva, C.J. Adipose-tissue plasticity in health and disease. Cell 2022, 185, 419–446. [Google Scholar] [CrossRef]
- Donohoe, C.L.; Lysaght, J.; O’Sullivan, J.; Reynolds, J.V. Emerging Concepts Linking Obesity with the Hallmarks of Cancer. Trends Endocrinol. Metab. 2017, 28, 46–62. [Google Scholar] [CrossRef]
- Sarma, S.; Sockalingam, S.; Dash, S. Obesity as a multisystem disease: Trends in obesity rates and obesity-related complications. Diabetes Obes. Metab. 2021, 23, 3–16. [Google Scholar] [CrossRef] [PubMed]
- Chew, N.W.S.; Ng, C.H.; Tan, D.J.H.; Kong, G.; Lin, C.; Chin, Y.H.; Lim, W.H.; Huang, D.Q.; Quek, J.; Fu, C.E.; et al. The global burden of metabolic disease: Data from 2000 to 2019. Cell Metab. 2023, 35, 414–428.e3. [Google Scholar] [CrossRef]
- Alsaqaaby, M.S.; Cooney, S.; le Roux, C.W.; Pournaras, D.J. Sex, race, and BMI in clinical trials of medications for obesity over the past three decades: A systematic review. Lancet Diabetes Endocrinol. 2024, 12, 414–421. [Google Scholar] [CrossRef]
- Pallio, G.; Mannino, F. New Insights into Adipose Tissue Metabolic Function and Dysfunction, 2nd Edition. Int. J. Mol. Sci. 2024, 25, 9258. [Google Scholar] [CrossRef]
- Horino, M.; Ikeda, K.; Yamada, T. The Role of Thermogenic Fat Tissue in Energy Consumption. Curr. Issues Mol. Biol. 2022, 44, 3166–3179. [Google Scholar] [CrossRef] [PubMed]
- Santillana, N.; Astudillo-Guerrero, C.; D’Espessailles, A.; Cruz, G. White Adipose Tissue Dysfunction: Pathophysiology and Emergent Measurements. Nutrients 2023, 15, 1722. [Google Scholar] [CrossRef] [PubMed]
- Shamsi, F.; Wang, C.H.; Tseng, Y.H. The evolving view of thermogenic adipocytes—Ontogeny, niche and function. Nat. Rev. Endocrinol. 2021, 17, 726–744. [Google Scholar] [CrossRef]
- Cohen, P.; Kajimura, S. The cellular and functional complexity of thermogenic fat. Nat. Rev. Mol. Cell Biol. 2021, 22, 393–409. [Google Scholar] [CrossRef]
- Harms, M.; Seale, P. Brown and beige fat: Development, function and therapeutic potential. Nat. Med. 2013, 19, 1252–1263. [Google Scholar] [CrossRef]
- Cheng, L.; Wang, J.; Dai, H.; Duan, Y.; An, Y.; Shi, L.; Lv, Y.; Li, H.; Wang, C.; Ma, Q.; et al. Brown and beige adipose tissue: A novel therapeutic strategy for obesity and type 2 diabetes mellitus. Adipocyte 2021, 10, 48–65. [Google Scholar] [CrossRef]
- Zhang, Y.; Zhou, S.; Zhao, R.; Huang, Y.; Wang, Y. Chronic cold exposure reprograms feeding-regulated LPL activity in white adipose tissues through hepatic ANGPTL3 and ANGPTL8. Life Metab. 2025, 4, loae037. [Google Scholar] [CrossRef]
- Yin, X.; Chen, Y.; Ruze, R.; Xu, R.; Song, J.; Wang, C.; Xu, Q. The evolving view of thermogenic fat and its implications in cancer and metabolic diseases. Signal Transduct. Target. Ther. 2022, 7, 324. [Google Scholar] [CrossRef]
- Mattick, J.S.; Amaral, P.P.; Carninci, P.; Carpenter, S.; Chang, H.Y.; Chen, L.L.; Chen, R.; Dean, C.; Dinger, M.E.; Fitzgerald, K.A.; et al. Long non-coding RNAs: Definitions, functions, challenges and recommendations. Nat. Rev. Mol. Cell Biol. 2023, 24, 430–447. [Google Scholar] [CrossRef] [PubMed]
- Wang, Y.; Wang, M.; Chen, J.; Li, Y.; Kuang, Z.; Dende, C.; Raj, P.; Quinn, G.; Hu, Z.; Srinivasan, T.; et al. The gut microbiota reprograms intestinal lipid metabolism through long noncoding RNA Snhg9. Science 2023, 381, 851–857. [Google Scholar] [CrossRef] [PubMed]
- Sun, L.; Goff, L.A.; Trapnell, C.; Alexander, R.; Lo, K.A.; Hacisuleyman, E.; Sauvageau, M.; Tazon-Vega, B.; Kelley, D.R.; Hendrickson, D.G.; et al. Long noncoding RNAs regulate adipogenesis. Proc. Natl. Acad. Sci. USA 2013, 110, 3387–3392. [Google Scholar] [CrossRef]
- Li, D.; Chen, Y.; Zhu, X.; Yang, Y.; Li, H.; Zhao, R.C. A novel human specific lncRNA MEK6-AS1 regulates adipogenesis and fatty acid biosynthesis by stabilizing MEK6 mRNA. J. Biomed. Sci. 2025, 32, 6. [Google Scholar] [CrossRef] [PubMed]
- Mostafa, S.M.; Wang, L.; Tian, B.; Graber, J.; Moore, C. Transcriptomic analysis reveals regulation of adipogenesis via long non-coding RNA, alternative splicing, and alternative polyadenylation. Sci. Rep. 2024, 14, 16964. [Google Scholar] [CrossRef]
- Tran, K.V.; Brown, E.L.; DeSouza, T.; Jespersen, N.Z.; Nandrup-Bus, C.; Yang, Q.; Yang, Z.; Desai, A.; Min, S.Y.; Rojas-Rodriguez, R.; et al. Human thermogenic adipocyte regulation by the long noncoding RNA LINC00473. Nat. Metab. 2020, 2, 397–412. [Google Scholar] [CrossRef]
- Shinoda, K.; Luijten, I.H.N.; Hasegawa, Y.; Hong, H.; Sonne, S.B.; Kim, M.; Xue, R.; Chondronikola, M.; Cypess, A.M.; Tseng, Y.-H.; et al. Genetic and functional characterization of clonally derived adult human brown adipocytes. Nat. Med. 2015, 21, 389–394. [Google Scholar] [CrossRef]
- Lokhande, H.A. Bioinformatics Analysis of miRNA Sequencing Data. Methods Mol. Biol. 2023, 2595, 225–237. [Google Scholar] [CrossRef]
- Brown, J.; Pirrung, M.; McCue, L.A. FQC Dashboard: Integrates FastQC results into a web-based, interactive, and extensible FASTQ quality control tool. Bioinformatics 2017, 33, 3137–3139. [Google Scholar] [CrossRef] [PubMed]
- Bolger, A.M.; Lohse, M.; Usadel, B. Trimmomatic: A flexible trimmer for Illumina sequence data. Bioinformatics 2014, 30, 2114–2120. [Google Scholar] [CrossRef]
- Kim, D.; Paggi, J.M.; Park, C.; Bennett, C.; Salzberg, S.L. Graph-based genome alignment and genotyping with HISAT2 and HISAT-genotype. Nat. Biotechnol. 2019, 37, 907–915. [Google Scholar] [CrossRef]
- Etherington, G.J.; Ramirez-Gonzalez, R.H.; MacLean, D. bio-samtools 2: A package for analysis and visualization of sequence and alignment data with SAMtools in Ruby. Bioinformatics 2015, 31, 2565–2567. [Google Scholar] [CrossRef] [PubMed]
- Shumate, A.; Wong, B.; Pertea, G.; Pertea, M. Improved transcriptome assembly using a hybrid of long and short reads with StringTie. PLoS Comput. Biol. 2022, 18, e1009730. [Google Scholar] [CrossRef]
- Wang, L.; Park, H.J.; Dasari, S.; Wang, S.; Kocher, J.P.; Li, W. CPAT: Coding-Potential Assessment Tool using an alignment-free logistic regression model. Nucleic Acids Res. 2013, 41, e74. [Google Scholar] [CrossRef]
- Hu, L.; Xu, Z.; Hu, B.; Lu, Z.J. COME: A robust coding potential calculation tool for lncRNA identification and characterization based on multiple features. Nucleic Acids Res. 2017, 45, e2. [Google Scholar] [CrossRef]
- Chen, L.L.; Kim, V.N. Small and long non-coding RNAs: Past, present, and future. Cell 2024, 187, 6451–6485. [Google Scholar] [CrossRef]
- Nagasaki, S.; Miki, Y.; Akahira, J.; Suzuki, T.; Sasano, H. Transcriptional regulation of 17beta-hydroxysteroid dehydrogenase type 12 by SREBP-1. Mol. Cell Endocrinol. 2009, 307, 163–168. [Google Scholar] [CrossRef]
- Govindan, A.; Conrad, N.K. SFSWAP is a negative regulator of OGT intron detention and global pre-mRNA splicing. eLife 2025, 13, RP104439. [Google Scholar] [CrossRef]
- Engreitz, J.; Lander, E.S.; Guttman, M. RNA antisense purification (RAP) for mapping RNA interactions with chromatin. Methods Mol. Biol. 2015, 1262, 183–197. [Google Scholar] [CrossRef]
- Chu, C.; Quinn, J.; Chang, H.Y. Chromatin isolation by RNA purification (ChIRP). J. Vis. Exp. 2012, 61, 3912. [Google Scholar] [CrossRef]
- Shan, B.; Shao, M.; Zhang, Q.; An, Y.A.; Vishvanath, L.; Gupta, R.K. Cold-responsive adipocyte progenitors couple adrenergic signaling to immune cell activation to promote beige adipocyte accrual. Genes Dev. 2021, 35, 1333–1338. [Google Scholar] [CrossRef]




| Cell | Samples | Accession Number | Clean Reads | Mapped Reads | Mapping Rate |
|---|---|---|---|---|---|
| beige adipocyte | Beige-1 | ERR525591 | 35,351,268 | 32,484,280 | 91.89% |
| beige adipocyte | Beige-2 | ERR525593 | 64,167,168 | 59,944,968 | 93.42% |
| Brown adipocyte | Brown-1 | ERR525592 | 41,512,791 | 38,540,475 | 92.84% |
| brown adipocyte | Brown2 | ERR525589 | 43,076,724 | 40,759,196 | 94.62% |
| white adipocyte | White-1 | ERR525590 | 42,978,995 | 39,020,629 | 90.79% |
| white adipocyte | White-2 | ERR525594 | 32,916,998 | 30,333,013 | 92.15% |
| Gene | Primer Sequence |
|---|---|
| Ucp1 | F: ATCTGGGCTTAACGGGTCCTCC R: TGCGAACCTCATCACTCGT |
| Cidea | F: CCTACGACATCCGATGCACA R: TATCCACGCAGTTCCCACAC |
| Prdm16 | F: CCACAAGTCCTACACGCAGT R: GAGGGAGGAGGTAGTGCTGA |
| 18S | F: ACCGCAGCTAGGAATAATGGA R: GCCTCAGTTCCGAAAACCA |
| MSTRG.17758 | F: CTCGGTATGCACAATGCCAC R: CCTTATCACCTCCTGATGCCA |
Disclaimer/Publisher’s Note: The statements, opinions and data contained in all publications are solely those of the individual author(s) and contributor(s) and not of MDPI and/or the editor(s). MDPI and/or the editor(s) disclaim responsibility for any injury to people or property resulting from any ideas, methods, instructions or products referred to in the content. |
© 2025 by the authors. Licensee MDPI, Basel, Switzerland. This article is an open access article distributed under the terms and conditions of the Creative Commons Attribution (CC BY) license.
Share and Cite
Xie, X.; Li, T.; Zhang, B.; Liao, J.; Zhang, X.; Gao, J.; Cheng, X.; Meng, T.; Xu, Y.; Zhang, P.; et al. Identification and Analysis of Key lncRNAs for Adipose Differentiation. Biology 2026, 15, 87. https://doi.org/10.3390/biology15010087
Xie X, Li T, Zhang B, Liao J, Zhang X, Gao J, Cheng X, Meng T, Xu Y, Zhang P, et al. Identification and Analysis of Key lncRNAs for Adipose Differentiation. Biology. 2026; 15(1):87. https://doi.org/10.3390/biology15010087
Chicago/Turabian StyleXie, Xiujie, Tianyu Li, Bohang Zhang, Junxiong Liao, Xing Zhang, Jing Gao, Xiaofang Cheng, Tiantian Meng, Yongjie Xu, Pengpeng Zhang, and et al. 2026. "Identification and Analysis of Key lncRNAs for Adipose Differentiation" Biology 15, no. 1: 87. https://doi.org/10.3390/biology15010087
APA StyleXie, X., Li, T., Zhang, B., Liao, J., Zhang, X., Gao, J., Cheng, X., Meng, T., Xu, Y., Zhang, P., & Li, C. (2026). Identification and Analysis of Key lncRNAs for Adipose Differentiation. Biology, 15(1), 87. https://doi.org/10.3390/biology15010087

