Sign in to use this feature.

Years

Between: -

Subjects

remove_circle_outline
remove_circle_outline
remove_circle_outline
remove_circle_outline
remove_circle_outline
remove_circle_outline
remove_circle_outline
remove_circle_outline
remove_circle_outline

Journals

remove_circle_outline
remove_circle_outline
remove_circle_outline
remove_circle_outline
remove_circle_outline
remove_circle_outline
remove_circle_outline
remove_circle_outline
remove_circle_outline
remove_circle_outline
remove_circle_outline

Article Types

Countries / Regions

remove_circle_outline
remove_circle_outline
remove_circle_outline
remove_circle_outline
remove_circle_outline
remove_circle_outline
remove_circle_outline
remove_circle_outline
remove_circle_outline
remove_circle_outline

Search Results (4,161)

Search Parameters:
Keywords = weather forecasting

Order results
Result details
Results per page
Select all
Export citation of selected articles as:
24 pages, 8285 KB  
Article
Regional Short-Term PV Power Forecasting Based on Graph Convolution and Transformer Networks
by Qinggui Chen, Ziqi Liu and Zhao Zhen
Electronics 2026, 15(9), 1817; https://doi.org/10.3390/electronics15091817 (registering DOI) - 24 Apr 2026
Abstract
Accurate short-term photovoltaic (PV) power forecasting is essential for power system scheduling and market operations. Existing studies have shown the value of numerical weather prediction (NWP), graph-based spatial modeling, and temporal sequence learning, but the boundary of their contributions remains fragmented across many [...] Read more.
Accurate short-term photovoltaic (PV) power forecasting is essential for power system scheduling and market operations. Existing studies have shown the value of numerical weather prediction (NWP), graph-based spatial modeling, and temporal sequence learning, but the boundary of their contributions remains fragmented across many practical forecasting frameworks. In particular, adjacent multi-point NWP information is often not explicitly organized according to its spatial relationships, while historical similar-day power is rarely integrated with graph-structured meteorological features in a unified model. To address this gap, this study develops a short-term PV power forecasting framework that combines multi-point NWP graph construction with similar-day-guided Transformer fusion. First, predicted irradiance from the target site and neighboring NWP points is organized as a graph, and a Graph Convolutional Network (GCN) is used to extract local spatial meteorological features. Second, similar days are identified through a two-stage selection strategy based on Euclidean distance and Pearson correlation, and the corresponding historical power sequences are aggregated as temporal guidance. Finally, the graph-extracted NWP features, similar-day power, and predicted humidity are fused by a Transformer-based temporal modeling module to generate day-ahead PV power forecasts. Experimental results show that the proposed framework outperforms TCN-Transformer, Transformer, GCN, LSTM, and BP on the studied dataset, and maintains favorable performance on additional PV stations. These results indicate that the joint integration of graph-structured multi-point NWP information and historical similar-day power is effective for short-term PV power forecasting. Full article
(This article belongs to the Special Issue AI Applications for Smart Grid: 2nd Edition)
Show Figures

Figure 1

24 pages, 2958 KB  
Article
DK-VCA Net: A Topography-Aware Dual-Decomposition Framework for Mountain Traffic Flow Forecasting
by Chuanhe Shi, Shuai Fu, Zhen Zeng, Nan Zheng, Haizhou Cheng and Xu Lei
Information 2026, 17(5), 407; https://doi.org/10.3390/info17050407 (registering DOI) - 24 Apr 2026
Abstract
Traffic flow prediction is important for traffic management and safety control in mountainous areas. In these environments, traffic flow is affected by complex terrain, changing weather, and mixed vehicle types, so the resulting time series often show strong fluctuation and poor stability. Many [...] Read more.
Traffic flow prediction is important for traffic management and safety control in mountainous areas. In these environments, traffic flow is affected by complex terrain, changing weather, and mixed vehicle types, so the resulting time series often show strong fluctuation and poor stability. Many existing prediction models were developed for urban roads or flat highways, and their performance is therefore limited in mountainous scenarios. To address this problem, this paper proposes a hybrid model called DK-VCA Net. The model combines adaptive signal decomposition with a terrain-aware deep learning structure to separate useful traffic variation from complex noise. It also integrates traffic flow, speed, slope, and weather information to better describe mountain traffic conditions. The proposed method is evaluated using real traffic data collected at 5 min intervals from detection stations on the Guibi Expressway in Guizhou Province, China, during September 2020. Experimental results show that DK-VCA Net achieves better prediction accuracy than several representative baseline models, including 1D-CNN, LSTM, Transformer, STWave, and Mamba. Across the 15 min, 30 min, and 60 min forecasting tasks, the proposed model reduces the average RMSE by 14.8% compared with the conventional 1D-CNN model and by 8.9% compared with the baseline Transformer model. The ablation study further proves the effectiveness of the decomposition strategy, terrain-related features, and the attention mechanism. The results show that the proposed method is effective for traffic flow prediction in the studied mountainous highway scenario. Full article
20 pages, 10122 KB  
Data Descriptor
A Decadal Dataset of Offshore Weather and Normalized Wind–Solar Power Yield for Long-Term Evolution and Capacity Siting Planning in the Beibu Gulf, China
by Ziniu Li, Xin Guo, Zhonghao Qian, Aihua Zhou, Lin Peng and Suyang Zhou
Data 2026, 11(5), 92; https://doi.org/10.3390/data11050092 (registering DOI) - 24 Apr 2026
Abstract
For offshore renewable energy planning and intelligent power management, access to long-term, high-resolution, and physically consistent meteorological and power generation records is essential. Such data supports a wide range of tasks, including resource assessment, hybrid system capacity sizing, grid operation planning, and data-driven [...] Read more.
For offshore renewable energy planning and intelligent power management, access to long-term, high-resolution, and physically consistent meteorological and power generation records is essential. Such data supports a wide range of tasks, including resource assessment, hybrid system capacity sizing, grid operation planning, and data-driven forecasting model development. This article presents the construction of a 10-year continuous hourly dataset for 16 deep-sea grid sites in the Beibu Gulf, China, spanning from January 2016 to December 2025. The raw meteorological variables, including 10 m wind speed, wind direction, solar irradiance, and 2 m air temperature, were retrieved from the NASA POWER satellite database and subsequently cleaned using a 24 h periodic substitution algorithm designed to preserve the physical integrity of daily weather cycles. The dataset is organized into two sub-datasets, the Historical Weather Dataset and the Normalized Power Yield Dataset, with the latter providing normalized wind and solar power outputs on a 1.0 per-unit (p.u.) basis derived from a wind turbine power curve model and a PV thermodynamic model. All 32 CSV files are freely accessible online with UTF-8 encoding. The utility of the dataset is illustrated through two representative application cases including offshore site selection with hybrid capacity sizing and physics-informed deep learning forecasting, demonstrating its suitability for both engineering analysis and machine learning model development. Full article
Show Figures

Figure 1

24 pages, 778 KB  
Article
Modeling Food Distribution Time as a Tool for Developing the Competitive Advantage of Logistics Enterprises in the Context of Sustainable Development Implementation
by Małgorzata Grzelak and Anna Borucka
Sustainability 2026, 18(9), 4225; https://doi.org/10.3390/su18094225 - 24 Apr 2026
Abstract
The dynamic development of the food delivery sector and the resulting increase in last-mile distribution operations generate the need to simultaneously improve the efficiency of delivery processes and reduce the environmental impacts of urban logistics. In this context, shortening delivery time contributes not [...] Read more.
The dynamic development of the food delivery sector and the resulting increase in last-mile distribution operations generate the need to simultaneously improve the efficiency of delivery processes and reduce the environmental impacts of urban logistics. In this context, shortening delivery time contributes not only to higher service quality and competitiveness but also to lower energy consumption and carbon dioxide emissions, which are key elements of sustainable urban mobility and logistics. Therefore, the aim of this study is to develop a delivery time optimization algorithm for the food delivery sector using selected machine learning methods, supporting the implementation of sustainable development principles in the operations of transport enterprises. This study presents an integrated approach to modelling delivery time in food distribution as a tool for building the competitive advantage of logistics enterprises under the conditions of implementing sustainable development principles. The study combines a literature review on sustainable last-mile logistics and data-driven optimization with an empirical analysis using traditional methods such as multiple regression and selected machine learning methods: decision trees, the Gradient Boosting Machine (GBM) method, and the XGBoost algorithm. The operational data include parameters related to delivery execution, such as supplier characteristics, vehicle type, order execution date, weather conditions and traffic situation. The developed mathematical models enable high-accuracy prediction of delivery time and the identification of the most important factors affecting both timeliness and potential energy consumption in the delivery process. The comparative assessment of the applied methods makes it possible to indicate the algorithms that provide the best forecast quality and practical usefulness in logistics decision-making. The proposed delivery time optimization algorithm supports data-driven decision-making that leads to shorter delivery times and lower energy intensity and thus to a reduction in the carbon footprint of last-mile operations, simultaneously strengthening the competitiveness and environmental responsibility of logistics enterprises. The results contribute to the development of sustainable urban logistics by linking predictive modelling with the economic, environmental and operational dimensions of efficiency in last-mile transport processes. Overall, this study offers an original, high-quality contribution to sustainable last-mile food delivery by integrating large-scale operational data with advanced machine learning models to deliver practically relevant, highly accurate delivery time predictions for logistics enterprises. Full article
Show Figures

Figure 1

34 pages, 1426 KB  
Article
Bi-Level Optimal Scheduling for Bundled Operation of PSH with WP and PV Under Extreme High-Temperature Weather
by Wanji Ma, Hong Zhang, He Qiao and Dacheng Xing
Energies 2026, 19(9), 2048; https://doi.org/10.3390/en19092048 - 23 Apr 2026
Abstract
With the increasing occurrence of extreme high-temperature weather events, the traditional bundled operation of wind power (WP), photovoltaic power (PV), and pumped storage hydropower (PSH) is facing dual challenges, namely intensified renewable energy fluctuations and insufficient flexible regulation capability of PSH. Therefore, this [...] Read more.
With the increasing occurrence of extreme high-temperature weather events, the traditional bundled operation of wind power (WP), photovoltaic power (PV), and pumped storage hydropower (PSH) is facing dual challenges, namely intensified renewable energy fluctuations and insufficient flexible regulation capability of PSH. Therefore, this paper proposes an optimal scheduling strategy for bundled operation based on capacity interval matching of PSH with WP and PV under extreme high-temperature weather. First, typical scenarios are generated based on a Time-series Generative Adversarial Network (TimeGAN), and an interval matching transaction model is established based on the forecast intervals of WP and PV capacity and the corrected intervals of PSH capacity. Second, considering PSH as an independent market entity, a bi-level optimization model is constructed, in which the upper-level objective is to maximize the revenue of PSH, while the lower-level objective is to minimize the total cost of the joint clearing of the energy and ancillary service markets. Finally, simulation case studies verify that under extreme high-temperature weather, the proposed optimal scheduling method increases the bundled operation capacity by 17.9% and improves the revenue of PSH in the reserve ancillary service market by 14.8%, thereby effectively enhancing the economic performance of PSH while ensuring the safe and stable operation of the system. Full article
17 pages, 11454 KB  
Article
Informer-Based Precipitation Forecasting Using Ground Station Data in Guangxi, China
by Ting Zhang, Donghong Qin, Deyi Wang, Soung-Yue Liew and Huasheng Zhao
Atmosphere 2026, 17(5), 429; https://doi.org/10.3390/atmos17050429 - 22 Apr 2026
Abstract
Precipitation forecasting is essential for disaster prevention, water resource management, and socio-economic resilience. The field has evolved from numerical weather prediction (NWP) and optical-flow-based methods toward data-driven deep learning approaches that can exploit larger observational datasets and model complex nonlinear relationships. Against this [...] Read more.
Precipitation forecasting is essential for disaster prevention, water resource management, and socio-economic resilience. The field has evolved from numerical weather prediction (NWP) and optical-flow-based methods toward data-driven deep learning approaches that can exploit larger observational datasets and model complex nonlinear relationships. Against this background, this study evaluates multi-station temporal forecasting models within a single-year, station-based proof-of-concept benchmark under unified data conditions. We adapt the Transformer and Informer architectures to this meteorological setting, rigorously preprocess the AWS dataset to avoid data leakage, and select predictive variables using complementary linear and nonlinear relevance criteria. Model performance is assessed using continuous and categorical precipitation metrics, including the Critical Success Index (CSI). The results show that the Informer outperforms the recurrent neural network (RNN) baselines and achieves the lowest mean MAE and RMSE together with the highest mean CSI among the evaluated models while using substantially fewer parameters than the standard Transformer. However, its sample-wise absolute error distribution remains statistically comparable to that of the standard Transformer. Overall, this study establishes a single-year, station-based proof-of-concept benchmark for comparing architectures in very-short-term (1–5 h ahead) precipitation forecasting. Full article
(This article belongs to the Special Issue Atmospheric Modeling with Artificial Intelligence Technologies)
Show Figures

Figure 1

28 pages, 2170 KB  
Article
Feasibility of Wave Energy Converters in the Azores Under Climate Change Scenarios
by Marta Gonçalves, Mariana Bernardino and Carlos Guedes Soares
J. Mar. Sci. Eng. 2026, 14(8), 760; https://doi.org/10.3390/jmse14080760 - 21 Apr 2026
Viewed by 88
Abstract
The wave energy resource along the Azores coast is evaluated for the present (1990–2019) and future (2030–2059) periods using the third-generation wave model WAVEWATCH III, forced by winds and sea-ice cover from the RCP8.5 EC-Earth integration dynamically downscaled with the Weather Research and [...] Read more.
The wave energy resource along the Azores coast is evaluated for the present (1990–2019) and future (2030–2059) periods using the third-generation wave model WAVEWATCH III, forced by winds and sea-ice cover from the RCP8.5 EC-Earth integration dynamically downscaled with the Weather Research and Forecasting model. The results indicate that the region is characterized by a high-energy wave climate, with mean wave power values typically ranging between 30 and 40 kW/m. A statistical comparison between the two periods shows a moderate reduction in wave energy potential under future conditions, with strong spatial variability. The performance of four wave energy converters (AquaBuoy, Wavestar, Oceantec, and Atargis) is analyzed, revealing significant differences in energy production and capacity factor depending on device–site matching. A techno-economic evaluation is performed by estimating the LCOE, accounting for capital expenditure, operational costs, device lifetime, and annual energy production (AEP). The results demonstrate that economic performance is primarily driven by energy production rather than capital cost alone, and that wave energy exploitation in the Azores remains viable under near-future climate conditions. Full article
(This article belongs to the Section Marine Energy)
45 pages, 3887 KB  
Article
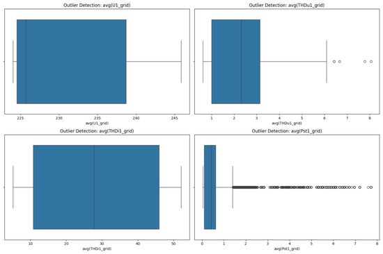
Machine Learning-Based Power Quality Prediction in a Microgrid for Community Energy Systems
by Ibrahim Jahan, Khoa Nguyen Dang Dinh, Vojtech Blazek, Vaclav Snasel, Stanislav Misak, Ivo Pergl, Faisal Mohamed and Abdesselam Mechali
Energies 2026, 19(8), 1998; https://doi.org/10.3390/en19081998 - 21 Apr 2026
Viewed by 191
Abstract
To mitigate environmental impact, specifically the CO2 emissions associated with conventional thermal and nuclear facilities, renewable energy sources are increasingly being adopted as primary alternatives. However, integrating these renewable sources into the utility grid poses a significant challenge, primarily due to the [...] Read more.
To mitigate environmental impact, specifically the CO2 emissions associated with conventional thermal and nuclear facilities, renewable energy sources are increasingly being adopted as primary alternatives. However, integrating these renewable sources into the utility grid poses a significant challenge, primarily due to the stochastic and nonlinear nature of weather. Consequently, it is imperative that power systems operate under an intelligent control model to ensure energy output meets strict power quality standards. In this context, accurate forecasting is a cornerstone of smart power management, particularly in off-grid architectures, where predicting Power Quality Parameters (PQPs) is fundamental for system optimization and error correction. This study conducts a comprehensive comparative evaluation of nine different predictive architectures for estimating PQPs. The algorithms analyzed include LSTM, GRU, DNN, CNN1D-LSTM, BiLSTM, attention mechanisms, DT, SVM, and XGBoost. The central objective is to develop a reliable basis for the automated regulation and enhancement of electrical quality in isolated systems. The specific parameters investigated are power voltage (U), Voltage Total Harmonic Distortion (THDu), Current Total Harmonic Distortion (THDi), and short-term flicker severity (Pst). Data for this investigation were acquired from an experimental off-grid setup at VSB-Technical University of Ostrava (VSB-TUO), Czech Republic. To assess model performance, we utilized root mean square error (RMSE) as the primary accuracy metric, while simultaneously evaluating computational efficiency in terms of processing speed and memory consumption during testing. Full article
Show Figures

Figure 1

30 pages, 8671 KB  
Article
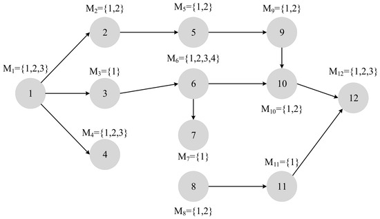
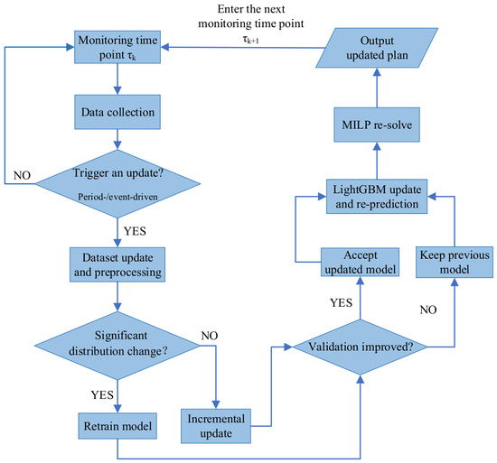
Data-Driven Multi-Mode Time–Cost Trade-Off Optimization for Construction Project Scheduling Using LightGBM
by Shike Jia, Cuinan Luo, Ruchen Wang, Qiangwen Zong, Yunfeng Wang, Fei Chen, Weiquan Guan and Yong Liao
Processes 2026, 14(8), 1311; https://doi.org/10.3390/pr14081311 - 20 Apr 2026
Viewed by 178
Abstract
Large infrastructure projects frequently experience schedule slippage and cost escalation; however, time–cost planning still relies on expert-assigned activity parameters that fail to reflect the variability induced by construction modes, resource supply, and on-site conditions. This study focuses on activity-level multi-mode time–cost trade-off planning [...] Read more.
Large infrastructure projects frequently experience schedule slippage and cost escalation; however, time–cost planning still relies on expert-assigned activity parameters that fail to reflect the variability induced by construction modes, resource supply, and on-site conditions. This study focuses on activity-level multi-mode time–cost trade-off planning and its dynamic correction during project execution. The proposed methodology is intended for project-level short-term operational scheduling and rolling re-scheduling within a finite project execution horizon, rather than long-term strategic or portfolio-level scheduling. A predict–optimize–update framework is proposed, where light gradient boosting machine (LightGBM) is employed to predict the duration and direct cost of activity–mode pairs using unified features extracted from BIM/IFC records, schedule-resource ledgers, and cost-settlement data, covering engineering quantities, mode and resource decisions, and contextual factors. These predicted parameters are then fed into a time-indexed bi-objective mixed-integer linear program (MILP), which minimizes both project makespan and total cost (including indirect cost) to generate an interpretable Pareto frontier via a weighted-sum approach. Meanwhile, real-time monitoring updates refresh the predictors and re-solve the remaining project network to ensure dynamic adaptability. Validated on a desensitized proprietary enterprise multi-source dataset comprising 25 completed infrastructure projects and 5258 activity–mode samples, the proposed method achieves a mean absolute error (MAE) of 2.7 days and a coefficient of determination (R2) of 0.89 for duration prediction, as well as an MAE of 7.4 × 104 CNY and an R2 of 0.91 for direct-cost prediction. The generated Pareto set exhibits a diminishing return trend: as the project duration is relaxed from 101 to 146 days, the total cost decreases from 45.10 to 40.27 million CNY. A weather-triggered update case demonstrates that the completion forecast is revised from 133 to 128 days, with the total cost reduced from 53.05 to 52.75 million CNY. This framework enables explainable schedule–cost co-control, thereby effectively aiding decision-making for the planning and control of large infrastructure projects. Full article
Show Figures

Figure 1

27 pages, 3003 KB  
Article
Short-Term Wind Power Non-Crossing Quantile Forecasting Based on Two-Stage Multi-Similarity Segment Matching
by Dengxin Ai, Li Zhang, Junbang Lv, Song Liu, Zhigang Huang and Lei Yan
Processes 2026, 14(8), 1310; https://doi.org/10.3390/pr14081310 - 20 Apr 2026
Viewed by 159
Abstract
Accurate wind power forecasting is essential for the stability of modern power systems. However, current probabilistic forecasting frameworks often encounter a fundamental conflict between the computational efficiency required for high-dimensional meteorological pattern matching and the physical consistency of the resulting probability distributions. Existing [...] Read more.
Accurate wind power forecasting is essential for the stability of modern power systems. However, current probabilistic forecasting frameworks often encounter a fundamental conflict between the computational efficiency required for high-dimensional meteorological pattern matching and the physical consistency of the resulting probability distributions. Existing methods frequently fail to maintain the logical monotonicity of quantiles or overlook the fine-grained temporal correlations in massive historical datasets. To address these critical gaps, this research develops a comprehensive framework that synergizes a hierarchical similarity filtering mechanism with a structurally constrained non-crossing quantile regression model. First, the target sample is partitioned into several weather segments, and a new two-stage high-similarity weather pattern matching method is developed to screen multiple sets of historical samples that are highly similar to the target weather pattern. Second, a deep learning model for probabilistic wind power quantile forecasting is proposed, which incorporates historical data augmentation. The model utilizes an attention mechanism to extract the correlation between the target and historical segments, while an improved non-crossing quantile regression model is adopted to ensure the validity of the output quantiles. Finally, the effectiveness of the proposed method is validated through case studies using real-world data from an actual wind farm. Full article
(This article belongs to the Special Issue Applications of Smart Microgrids in Renewable Energy Development)
Show Figures

Figure 1

31 pages, 4910 KB  
Article
Comparative Evaluation of Machine Learning and Deep Learning Models for Tropical Cyclone Track and Intensity Forecasting in the North Atlantic Basin
by Henry A. Ogu, Liping Liu and Yuh-Lang Lin
Atmosphere 2026, 17(4), 418; https://doi.org/10.3390/atmos17040418 - 20 Apr 2026
Viewed by 126
Abstract
Accurate forecasts of tropical cyclone (TC) track and intensity with a sufficient lead time are critical for disaster preparedness and risk mitigation. Traditional numerical weather prediction models, while fundamental to operational forecasting, often exhibit systematic errors due to limitations in observations, physical parameterizations, [...] Read more.
Accurate forecasts of tropical cyclone (TC) track and intensity with a sufficient lead time are critical for disaster preparedness and risk mitigation. Traditional numerical weather prediction models, while fundamental to operational forecasting, often exhibit systematic errors due to limitations in observations, physical parameterizations, and model resolution. In recent years, machine learning (ML) and deep learning (DL) approaches have emerged as promising data-driven alternatives for improving TC forecasts. This study presents a comparative evaluation of six ML and DL models—Random Forest (RF), Extreme Gradient Boosting (XGBoost), Light Gradient Boosting Machine (LightGBM), Categorical Boosting (CatBoost), Artificial Neural Network (ANN), and Convolutional Neural Network (CNN)—for forecasting TC track and intensity in the North Atlantic basin. The models are trained using the National Hurricane Center’s (NHC) HURDAT2 best-track dataset for storms from 1990 to 2019 and evaluated on an independent test set from the 2020 season. Model performance is compared across all models and benchmarked against the 2020 mean Decay-SHIFOR5 intensity error, CLIPER5 track errors, and the NHC official forecast (OFCL) errors. Forecast skill is assessed using mean absolute error (MAE) with 95% bootstrap confidence intervals and the coefficient of determination (R2) across lead times of 6, 12, 18, 24, 48, and 72 h. The results show that: (1) several ML and DL models achieve intensity forecast performance that is broadly comparable in magnitude to the 2020 mean OFCL benchmarks, with an average error reduction of 5–11% at the 24 h lead time; (2) among the ML models, XGBoost and CatBoost slightly outperform LightGBM and RF in accuracy, while LightGBM demonstrates the highest computational efficiency; and (3) among the DL models, CNNs outperform ANNs in predictive accuracy and intensity forecasting efficiency, while ANNs exhibit lower computational cost for track forecast. Bootstrap confidence intervals indicate relatively low variability in model errors, supporting the statistical stability of the results within the 2020 season. However, these results reflect within-season variability and do not necessarily generalize across different years or climatological conditions. Overall, the findings demonstrate the potential of ML/DL-based approaches to complement existing operational forecast systems and enhance TC track and intensity forecasting in the North Atlantic basin. Full article
(This article belongs to the Special Issue Machine Learning for Atmospheric and Remote Sensing Research)
25 pages, 14275 KB  
Article
TC-KAN: Time-Conditioned Kolmogorov–Arnold Networks with Time-Dependent Activations for Long-Term Time Series Forecasting
by Ziyu Shen, Yifan Fu, Liguo Weng, Keji Han and Yiqing Xu
Sensors 2026, 26(8), 2538; https://doi.org/10.3390/s26082538 - 20 Apr 2026
Viewed by 269
Abstract
Long-term time series forecasting (LTSF) is critical for modern power systems, energy management, and grid planning. Yet virtually all existing forecasting models employ stationary activation functions that apply identical nonlinear mappings regardless of temporal context—a fundamental mismatch with real-world load data, which exhibits [...] Read more.
Long-term time series forecasting (LTSF) is critical for modern power systems, energy management, and grid planning. Yet virtually all existing forecasting models employ stationary activation functions that apply identical nonlinear mappings regardless of temporal context—a fundamental mismatch with real-world load data, which exhibits strongly regime-dependent dynamics such as summer demand peaks, winter heating patterns, and overnight low-load periods. We address this gap by proposing TC-KAN (Time-Conditioned Kolmogorov–Arnold Network), the first forecasting architecture to augment KAN activation functions with position-aware coefficient parameterisation. The core innovation replaces the static polynomial coefficients in standard KAN activations with position-conditioned coefficients produced by a lightweight positional-embedding MLP, providing additional learnable capacity beyond standard KAN while adding negligible parameter overhead. TC-KAN further integrates a dual-pathway processing block—combining depthwise convolution for local temporal pattern extraction with the time-conditioned KAN layer for enhanced nonlinear transformation—within a channel-independent framework with Reversible Instance Normalisation. Experiments were conducted on four standard ETT benchmark datasets and the high-dimensional Weather dataset. TC-KAN achieves superior or competitive accuracy in most configurations while requiring merely 51K parameters—approximately 40% of DLinear and ∼100× fewer than iTransformer. On ETTh2, TC-KAN reduces the mean squared error by up to 61.4% over DLinear, and matches the current state-of-the-art iTransformer on ETTm2 at a fraction of the computational cost. This extreme parameter reduction circumvents the steep memory bottlenecks endemic to massive Transformer models, positioning TC-KAN as a highly practical architecture tailored precisely for resource-constrained edge deployments—such as on-device load forecasting inside smart grid sensors and industrial IoT controllers. Full article
(This article belongs to the Section Industrial Sensors)
Show Figures

Figure 1

23 pages, 6283 KB  
Article
Formation Mechanism of Consecutive Dense Fog Events over the Ma-Zhao Expressway in Yunnan, Southwest China, Late Autumn 2022
by Yuchao Ding, Dayong Wen, Xingtong Chen, Xuekun Yang and Chang’an Xiong
Atmosphere 2026, 17(4), 416; https://doi.org/10.3390/atmos17040416 - 19 Apr 2026
Viewed by 126
Abstract
Fog is a near-surface weather phenomenon with low visibility that significantly threatens transportation safety. Understanding the spatiotemporal evolution and formation mechanisms of fog is essential for improving fog forecasting and warning services to reduce related casualties and economic losses. This study examines consecutive [...] Read more.
Fog is a near-surface weather phenomenon with low visibility that significantly threatens transportation safety. Understanding the spatiotemporal evolution and formation mechanisms of fog is essential for improving fog forecasting and warning services to reduce related casualties and economic losses. This study examines consecutive dense fog events with long duration and high intensity that occurred along the Ma-Zhao Expressway in northeastern Yunnan from 24 to 30 October 2022. Yunnan is a typical low-latitude plateau region in southwestern China with complex terrain and diverse climates, leading to particularly complicated fog formation processes. Correlation analysis indicates that thermal and vapor factors show stronger correlations with visibility, with correlation coefficients reaching 0.68 for vertical temperature difference and −0.63 for surface relative humidity, both significant at the 99% confidence level. These values are notably higher than those of dynamic factors such as near-surface wind speed, which yields a correlation coefficient of 0.47. The results confirm the dominant role of thermal and vapor conditions in the formation and maintenance of these dense fog events, together with favorable conditions including near-surface air saturation, weak dynamic processes, and a temperature inversion in the lower troposphere. Standardized anomaly analysis reveals obvious atmospheric anomalies during the fog episodes. A strong southerly wind anomaly appears in the lower troposphere, driven by a cyclone over the Philippines and an anomalous anticyclone east of Yunnan. This southerly transport delivers warm and moist air toward the Ma-Zhao Expressway, accompanied by a positive temperature anomaly of 1.7, standard deviations near 700 hPa and a positive specific humidity anomaly of more than 2 standard deviations in the lower troposphere. These conditions favor the development of temperature inversions and atmospheric saturation, further promoting the occurrence and persistence of consecutive dense fog events. This study clarifies the key effects of thermal and vapor conditions as well as low-level southerly wind anomalies on dense fog over the Yunnan low-latitude plateau. These conclusions deepen the understanding of fog formation mechanisms in complex plateau terrain and provide a scientific reference for fog forecasting and early warning along mountain expressways in similar low-latitude plateau regions. Full article
(This article belongs to the Section Meteorology)
32 pages, 2499 KB  
Article
Mid-Term Electricity Demand Forecasting Using Seasonal Weather Forecasts: An Application in Greece
by Stefanos Pappa, Sevastianos Mirasgedis, Konstantinos V. Varotsos and Christos Giannakopoulos
Energies 2026, 19(8), 1940; https://doi.org/10.3390/en19081940 - 17 Apr 2026
Viewed by 198
Abstract
This study presents a structured methodology for mid-term electricity demand forecasting in the Greek interconnected power system, incorporating climate-sensitive and socio-economic variables. A set of linear regression models was developed to produce forecasts at both monthly and daily resolutions, aiming to balance accuracy [...] Read more.
This study presents a structured methodology for mid-term electricity demand forecasting in the Greek interconnected power system, incorporating climate-sensitive and socio-economic variables. A set of linear regression models was developed to produce forecasts at both monthly and daily resolutions, aiming to balance accuracy with transparency and computational efficiency. Monthly demand was modeled using macro-trend variables such as GDP, population, and energy prices, while daily demand was approached through a disaggregated modeling structure, assigning a distinct regression model to each day of the week. Temperature effects were introduced at both levels using cooling and heating degree days, estimated based on seasonal weather forecasts provided by 51 meteorological models. The modeling approach developed shows a high predictive value. The monthly electricity demand forecast over a six-month horizon exhibits a mean absolute percentage error and a maximum error of approximately 1.4% and 3.9%, respectively, when actual meteorological data are employed, and 3.7% and 8.5%, respectively, when seasonal meteorological forecasts are used for the entire year 2022, in which it has been tested. Adjusting the model for projecting, the monthly peak load in the same time horizon, presents less accurate yet satisfactory results, with a mean and maximum error of 2.9% and 9.6%, respectively, when actual meteorological data are used, and 5.3% and 12.9%, respectively, when seasonal meteorological forecasts are employed. Full article
Show Figures

Figure 1

21 pages, 1973 KB  
Article
Evaluating Low-Cost GNSS Network Densification for Water-Vapor Tomography over an Urban Area: A Case Study over Lisbon
by Rui Minez, João Catalão and Pedro Mateus
Remote Sens. 2026, 18(8), 1206; https://doi.org/10.3390/rs18081206 - 16 Apr 2026
Viewed by 293
Abstract
This study evaluates GNSS water-vapor tomography across the Lisbon metropolitan area and explores how increasing network density with low-cost receivers improves three-dimensional humidity fields for meteorological applications. Three configurations were tested for December 2022, a month characterized by several rainfall events, including a [...] Read more.
This study evaluates GNSS water-vapor tomography across the Lisbon metropolitan area and explores how increasing network density with low-cost receivers improves three-dimensional humidity fields for meteorological applications. Three configurations were tested for December 2022, a month characterized by several rainfall events, including a severe urban-impacting one: (i) a hybrid setup combining permanent and low-cost stations (TOMO_PL), (ii) a dense network of only low-cost stations (TOMO_L), (iii) a sparse arrangement using only permanent stations (TOMO_P). Tomographic water vapor density fields were compared with independent references from the Weather Research and Forecasting (WRF) model, ERA 5 reanalysis, and radiosonde data. All products show the expected exponential decline in water vapor with increasing altitude. Tomography consistently underestimates moisture in the lowest 2.0 to 2.5 km and tends to overestimate it at higher levels, with a weaker correlation above mid-tropospheric heights. Vertical RMSE remains below 2 g m−3 for all solutions, but TOMO_P performs the worst due to weak and uneven spatial geometry. Time–height analysis reveals that densified setups capture the changing moisture in the lower atmosphere, including increased near-surface humidity during December 11–13, when rainfall exceeded 120 mm in 24 h, although mid-level intrusions and dry layers observed by radiosondes are not captured. Mean PWV patterns show realistically low points over the Sintra mountain range and align best with TOMO_PL (spatial RMSE 0.6 g m−3, bias 0.4 g m−3, correlation 0.9), while TOMO_P creates artifacts that mimic mesoscale gradients. Categorized skill analysis shows the highest accuracy under high-moisture conditions and limited ability to detect dry conditions, with TOMO_PL showing the best overall performance against both ERA5 and WRF. Overall, low-cost densification significantly enhances boundary-layer humidity and PWV retrievals, supporting their use for urban heavy-rain monitoring and, with error-aware integration, for short-term forecasting. Full article
(This article belongs to the Special Issue Recent Progress in Monitoring the Troposphere with GNSS Techniques)
Show Figures

Figure 1

Back to TopTop