Sign in to use this feature.

Years

Between: -

Subjects

remove_circle_outline
remove_circle_outline
remove_circle_outline
remove_circle_outline
remove_circle_outline
remove_circle_outline
remove_circle_outline
remove_circle_outline
remove_circle_outline

Journals

Article Types

Countries / Regions

Search Results (17)

Search Parameters:
Keywords = virion aggregation

Order results
Result details
Results per page
Select all
Export citation of selected articles as:
14 pages, 2343 KB  
Article
Nuclear Accumulation of Bm65 Aggregate Is Blocked by Mutations in the Nuclear Export Sequence of Bm65
by Guohui Li, Wenchao Liu, Yunyun Liu, Junting Xu, Huiqing Chen, Feifei Zhu, Zhaoyang Hu, Zhongjian Guo, Keping Chen and Qi Tang
Viruses 2025, 17(2), 248; https://doi.org/10.3390/v17020248 - 12 Feb 2025
Viewed by 982
Abstract
A nuclear export signal (NES) is a cluster of hydrophobic amino acids that can maintain the dynamic shuttling of target proteins between the nucleus and cytoplasm. Bioinformatics analysis showed that the hydrophobic region of 92PLLLHKFLLA in Bm65 is very likely to be [...] Read more.
A nuclear export signal (NES) is a cluster of hydrophobic amino acids that can maintain the dynamic shuttling of target proteins between the nucleus and cytoplasm. Bioinformatics analysis showed that the hydrophobic region of 92PLLLHKFLLA in Bm65 is very likely to be an NES and may be involved in the production of infectious virions. In this study, we generated several mutations in 92PLLLHKFLLA of Bm65, which were further used to generate recombinant viruses to study their roles in viral propagation. Subcellular analysis revealed that the 92PLLLHKFLLA sequence was an NES involved in the dynamic transport of Bm65. Mutations in the hydrophobic region could block the formation and accumulation of Bm65 aggregates, resulting in a uniform distribution of Bm65 in BmN cells. The ribosomal protein L13 (RPL13) of silkworms was previously reported to interact with Bm65. Here, intracellular co-localization analysis showed that the interaction between Bm65 and RPL13 was regulated by the 92PLLLHKFLLA of Bm65. In summary, the interaction between Bm65 and RPL13 is essential for the production and accumulation of Bm65 aggregates and may play an important role in the regulation of viral propagation. Full article
(This article belongs to the Section Invertebrate Viruses)
Show Figures

Figure 1

13 pages, 800 KB  
Article
A qPCR Assay for the Quantification of Selected Genotypic Variants of Spodoptera frugiperda Multiple Nucleopolyhedrovirus (Baculoviridae)
by Cindy S. Molina-Ruiz, Jesús Alejandro Zamora-Briseño, Oihane Simón, Rodrigo Lasa and Trevor Williams
Viruses 2024, 16(6), 881; https://doi.org/10.3390/v16060881 - 30 May 2024
Cited by 3 | Viewed by 2047
Abstract
Alphabaculoviruses are lethal dsDNA viruses of Lepidoptera that have high genetic diversity and are transmitted in aggregates within proteinaceous occlusion bodies. This mode of transmission has implications for their efficacy as biological insecticides. A Nicaraguan isolate of Spodoptera frugiperda multiple nucleopolyhedrovirus (SfMNPV-NIC) comprising [...] Read more.
Alphabaculoviruses are lethal dsDNA viruses of Lepidoptera that have high genetic diversity and are transmitted in aggregates within proteinaceous occlusion bodies. This mode of transmission has implications for their efficacy as biological insecticides. A Nicaraguan isolate of Spodoptera frugiperda multiple nucleopolyhedrovirus (SfMNPV-NIC) comprising nine genotypic variants has been the subject of considerable study due to the influence of variant interactions on the insecticidal properties of mixed-variant occlusion bodies. As part of a systematic study on the replication and transmission of variant mixtures, a tool for the accurate quantification of a selection of genotypic variants was developed based on the quantitative PCR technique (qPCR). First, primer pairs were designed around a region of high variability in four variants named SfNic-A, SfNic-B, SfNic-C and SfNic-E to produce amplicons of 103–150 bp. Then, using cloned purified amplicons as standards, amplification was demonstrated over a dynamic range of 108–101 copies of each target. The assay was efficient (mean ± SD: 98.5 ± 0.8%), reproducible, as shown by low inter- and intra-assay coefficients of variation (<5%), and specific to the target variants (99.7–100% specificity across variants). The quantification method was validated on mixtures of genotype-specific amplicons and demonstrated accurate quantification. Finally, mixtures of the four variants were quantified based on mixtures of budded virions and mixtures of DNA extracted from occlusion-derived virions. In both cases, mixed-variant preparations compared favorably to total viral genome numbers by quantification of the polyhedrin (polh) gene that is present in all variants. This technique should prove invaluable in elucidating the influence of variant diversity on the transmission and insecticidal characteristics of this pathogen. Full article
(This article belongs to the Section Invertebrate Viruses)
Show Figures

Figure 1

18 pages, 12881 KB  
Article
Sodium Polyoxotungstate Inhibits the Replication of Influenza Virus by Blocking the Nuclear Import of vRNP
by Zhuogang Li, Yuanyuan Duan, Yang Yu, Yue Su, Mingxin Zhang, Yarou Gao, Lefang Jiang, Haonan Zhang, Xiaoqin Lian, Xingjian Zhu, Jiaxin Ke, Qun Peng and Xulin Chen
Microorganisms 2024, 12(5), 1017; https://doi.org/10.3390/microorganisms12051017 - 17 May 2024
Cited by 2 | Viewed by 2431
Abstract
Both pandemic and seasonal influenza are major health concerns, causing significant mortality and morbidity. Current influenza drugs primarily target viral neuraminidase and RNA polymerase, which are prone to drug resistance. Polyoxometalates (POMs) are metal cation clusters bridged by oxide anions. They have exhibited [...] Read more.
Both pandemic and seasonal influenza are major health concerns, causing significant mortality and morbidity. Current influenza drugs primarily target viral neuraminidase and RNA polymerase, which are prone to drug resistance. Polyoxometalates (POMs) are metal cation clusters bridged by oxide anions. They have exhibited potent anti-tumor, antiviral, and antibacterial effects. They have remarkable activity against various DNA and RNA viruses, including human immunodeficiency virus, herpes simplex virus, hepatitis B and C viruses, dengue virus, and influenza virus. In this study, we have identified sodium polyoxotungstate (POM-1) from an ion channel inhibitor library. In vitro, POM-1 has been demonstrated to have potent antiviral activity against H1N1, H3N2, and oseltamivir-resistant H1N1 strains. POM-1 can cause virion aggregation during adsorption, as well as endocytosis. However, the aggregation is reversible; it does not interfere with virus adsorption and endocytosis. Our results suggest that POM-1 exerts its antiviral activity by inhibiting the nuclear import of viral ribonucleoprotein (vRNP). This distinct mechanism of action, combined with its wide range of efficacy, positions POM-1 as a promising therapeutic candidate for influenza treatment and warrants further investigation. Full article
(This article belongs to the Section Antimicrobial Agents and Resistance)
Show Figures

Figure 1

13 pages, 9883 KB  
Article
Adoption of the 2A Ribosomal Skip Principle to Track Assembled Virions of Pepper Mild Mottle Virus in Nicotiana benthamiana
by Mengting Jiao, Yueyan Yin, Yanzhen Tian, Jianing Lei, Lin Lin, Jian Wu, Yuwen Lu, Hongying Zheng, Fei Yan, Jianguang Wang and Jiejun Peng
Plants 2024, 13(7), 928; https://doi.org/10.3390/plants13070928 - 22 Mar 2024
Cited by 5 | Viewed by 2496
Abstract
The coat protein (CP) is an important structural protein that plays many functional roles during the viral cycle. In this study, the CP of pepper mild mottle virus (PMMoV) was genetically fused to GFP using the foot-and-mouth disease virus peptide 2A linker peptide [...] Read more.
The coat protein (CP) is an important structural protein that plays many functional roles during the viral cycle. In this study, the CP of pepper mild mottle virus (PMMoV) was genetically fused to GFP using the foot-and-mouth disease virus peptide 2A linker peptide and the construct (PMMoV-GFP2A) was shown to be infectious. The systemic spread of the virus was monitored by its fluorescence in infected plants. Electron microscopy and immunocolloidal gold labelling confirmed that PMMoV-GFP2A forms rod-shaped particles on which GFP is displayed. Studies of tissue ultrastructure and virion self-assembly confirmed that PMMoV-GFP2A could be used to monitor the real-time dynamic changes of CP location during virus infection. Aggregations of GFP-tagged virions appeared as fluorescent plaques in confocal laser microscopy. Altogether, PMMoV-GFP2A is a useful tool for studying the spatial and temporal changes of PMMoV CP during viral infection. Full article
Show Figures

Figure 1

22 pages, 2158 KB  
Article
Broad-Spectrum, Potent, and Durable Ceria Nanoparticles Inactivate RNA Virus Infectivity by Targeting Virion Surfaces and Disrupting Virus–Receptor Interactions
by Candace R. Fox, Kritika Kedarinath, Craig J. Neal, Jeremy Sheiber, Elayaraja Kolanthai, Udit Kumar, Christina Drake, Sudipta Seal and Griffith D. Parks
Molecules 2023, 28(13), 5190; https://doi.org/10.3390/molecules28135190 - 4 Jul 2023
Cited by 7 | Viewed by 3339
Abstract
There is intense interest in developing long-lasting, potent, and broad-spectrum antiviral disinfectants. Ceria nanoparticles (CNPs) can undergo surface redox reactions (Ce3+ ↔ Ce4+) to generate ROS without requiring an external driving force. Here, we tested the mechanism behind our prior [...] Read more.
There is intense interest in developing long-lasting, potent, and broad-spectrum antiviral disinfectants. Ceria nanoparticles (CNPs) can undergo surface redox reactions (Ce3+ ↔ Ce4+) to generate ROS without requiring an external driving force. Here, we tested the mechanism behind our prior finding of potent inactivation of enveloped and non-enveloped RNA viruses by silver-modified CNPs, AgCNP1 and AgCNP2. Treatment of human respiratory viruses, coronavirus OC43 and parainfluenza virus type 5 (PIV5) with AgCNP1 and 2, respectively, prevented virus interactions with host cell receptors and resulted in virion aggregation. Rhinovirus 14 (RV14) mutants were selected to be resistant to inactivation by AgCNP2. Sequence analysis of the resistant virus genomes predicted two amino acid changes in surface-located residues D91V and F177L within capsid protein VP1. Consistent with the regenerative properties of CNPs, surface-applied AgCNP1 and 2 inactivated a wide range of structurally diverse viruses, including enveloped (OC43, SARS-CoV-2, and PIV5) and non-enveloped RNA viruses (RV14 and feline calicivirus; FCV). Remarkably, a single application of AgCNP1 and 2 potently inactivated up to four sequential rounds of virus challenge. Our results show broad-spectrum and long-lasting anti-viral activity of AgCNP nanoparticles, due to targeting of viral surface proteins to disrupt interactions with cellular receptors. Full article
(This article belongs to the Special Issue Recent Advances in Antiviral Drugs Discovery)
Show Figures

Figure 1

13 pages, 3011 KB  
Article
Spatially Segregated Transmission of Co-Occluded Baculoviruses Limits Virus–Virus Interactions Mediated by Cellular Coinfection during Primary Infection
by Verónica Pazmiño-Ibarra, Salvador Herrero and Rafael Sanjuan
Viruses 2022, 14(8), 1697; https://doi.org/10.3390/v14081697 - 31 Jul 2022
Cited by 5 | Viewed by 2579
Abstract
The occlusion bodies (OBs) of certain alphabaculoviruses are polyhedrin-rich structures that mediate the collective transmission of tens of viral particles to the same insect host. In addition, in multiple nucleopolyhedroviruses, occlusion-derived virions (ODVs) form nucleocapsid aggregates that are delivered to the same host [...] Read more.
The occlusion bodies (OBs) of certain alphabaculoviruses are polyhedrin-rich structures that mediate the collective transmission of tens of viral particles to the same insect host. In addition, in multiple nucleopolyhedroviruses, occlusion-derived virions (ODVs) form nucleocapsid aggregates that are delivered to the same host cell. It has been suggested that, by favoring coinfection, this transmission mode promotes evolutionarily stable interactions between different baculovirus variants. To quantify the joint transmission of different variants, we obtained OBs from cells coinfected with two viral constructs, each encoding a different fluorescent reporter, and used them for inoculating Spodoptera exigua larvae. The microscopy analysis of midguts revealed that the two reporter genes were typically segregated into different infection foci, suggesting that ODVs show limited ability to promote the co-transmission of different virus variants to the same host cell. However, a polyhedrin-deficient mutant underwent inter-host transmission by exploiting the OBs of a fully functional virus and re-acquired the lost gene through recombination, demonstrating cellular coinfection. Our results suggest that viral spatial segregation during transmission and primary infection limits interactions between different baculovirus variants, but that these interactions still occur within the cells of infected insects later in infection. Full article
(This article belongs to the Section General Virology)
Show Figures

Figure 1

15 pages, 4503 KB  
Article
Neuraminidase Inhibitor of Garcinia atroviridis L. Fruits and Leaves Using Partial Purification and Molecular Characterization
by Muchtaridi Muchtaridi, Rina Fajri Nuwarda, Emmy Hainida Khairul Ikram, Aisyah Saad Abdul Rahim, Amirah Mohd Gazzali and Habibah A. Wahab
Molecules 2022, 27(3), 949; https://doi.org/10.3390/molecules27030949 - 30 Jan 2022
Cited by 10 | Viewed by 4411
Abstract
Neuraminidase (NA) is an enzyme that prevents virions from aggregating within the host cell and promotes cell-to-cell spread by cleaving glycosidic linkages to sialic acid. The best-known neuraminidase is the viral neuraminidase, which present in the influenza virus. Thus, the development of anti-influenza [...] Read more.
Neuraminidase (NA) is an enzyme that prevents virions from aggregating within the host cell and promotes cell-to-cell spread by cleaving glycosidic linkages to sialic acid. The best-known neuraminidase is the viral neuraminidase, which present in the influenza virus. Thus, the development of anti-influenza drugs that inhibit NA has emerged as an important and intriguing approach in the treatment of influenza. Garcinia atroviridis L. (GA) dried fruits (GAF) are used commercially as seasoning and in beverages. The main objective of this study was to identify a new potential neuraminidase inhibitor from GA. A bioassay-guided fractionation method was applied to obtain the bioactive compounds leading to the identification of garcinia acid and naringenin. In an enzyme inhibition study, garcinia acid demonstrated the highest activity when compared to naringenin. Garcinia acid had the highest activity, with an IC50 of 17.34–17.53 µg/mL or 91.22–92.21 µM against Clostridium perfringens-NA, and 56.71–57.85 µg/mL or 298.32–304.31 µM against H1N1-NA. Based on molecular docking results, garcinia acid interacted with the triad arginine residues (Arg118, Arg292, and Arg371) of the viral neuraminidase, implying that this compound has the potential to act as a NA enzyme inhibitor. Full article
(This article belongs to the Special Issue Feature Papers in Food Chemistry)
Show Figures

Figure 1

18 pages, 44687 KB  
Article
Structural Characterization of Ectodomain G Protein of Respiratory Syncytial Virus and Its Interaction with Heparan Sulfate: Multi-Spectroscopic and In Silico Studies Elucidating Host-Pathogen Interactions
by Abu Hamza, Abdus Samad, Md. Ali Imam, Md. Imam Faizan, Anwar Ahmed, Fahad N. Almajhdi, Tajamul Hussain, Asimul Islam and Shama Parveen
Molecules 2021, 26(23), 7398; https://doi.org/10.3390/molecules26237398 - 6 Dec 2021
Cited by 10 | Viewed by 3750
Abstract
The global burden of disease caused by a respiratory syncytial virus (RSV) is becoming more widely recognized in young children and adults. Heparan sulfate helps in attaching the virion through G protein with the host cell membrane. In this study, we examined the [...] Read more.
The global burden of disease caused by a respiratory syncytial virus (RSV) is becoming more widely recognized in young children and adults. Heparan sulfate helps in attaching the virion through G protein with the host cell membrane. In this study, we examined the structural changes of ectodomain G protein (edG) in a wide pH range. The absorbance results revealed that protein maintains its tertiary structure at physiological and highly acidic and alkaline pH. However, visible aggregation of protein was observed in mild acidic pH. The intrinsic fluorescence study shows no significant change in the λmax except at pH 12.0. The ANS fluorescence of edG at pH 2.0 and 3.0 forms an acid-induced molten globule-like state. The denaturation transition curve monitored by fluorescence spectroscopy revealed that urea and GdmCl induced denaturation native (N) ↔ denatured (D) state follows a two-state process. The fluorescence quenching, molecular docking, and 50 ns simulation measurements suggested that heparan sulfate showed excellent binding affinity to edG. Our binding study provides a preliminary insight into the interaction of edG to the host cell membrane via heparan sulfate. This binding can be inhibited using experimental approaches at the molecular level leading to the prevention of effective host–pathogen interaction. Full article
Show Figures

Graphical abstract

27 pages, 5985 KB  
Article
Polyphenols Epigallocatechin Gallate and Resveratrol, and Polyphenol-Functionalized Nanoparticles Prevent Enterovirus Infection through Clustering and Stabilization of the Viruses
by Dhanik Reshamwala, Sailee Shroff, Olivier Sheik Amamuddy, Valentino Laquintana, Nunzio Denora, Antonella Zacheo, Vili Lampinen, Vesa P. Hytonen, Özlem Tastan Bishop, Silke Krol and Varpu Marjomäki
Pharmaceutics 2021, 13(8), 1182; https://doi.org/10.3390/pharmaceutics13081182 - 31 Jul 2021
Cited by 24 | Viewed by 5028
Abstract
To efficiently lower virus infectivity and combat virus epidemics or pandemics, it is important to discover broadly acting antivirals. Here, we investigated two naturally occurring polyphenols, Epigallocatechin gallate (EGCG) and Resveratrol (RES), and polyphenol-functionalized nanoparticles for their antiviral efficacy. Concentrations in the low [...] Read more.
To efficiently lower virus infectivity and combat virus epidemics or pandemics, it is important to discover broadly acting antivirals. Here, we investigated two naturally occurring polyphenols, Epigallocatechin gallate (EGCG) and Resveratrol (RES), and polyphenol-functionalized nanoparticles for their antiviral efficacy. Concentrations in the low micromolar range permanently inhibited the infectivity of high doses of enteroviruses (107 PFU/mL). Sucrose gradient separation of radiolabeled viruses, dynamic light scattering, transmission electron microscopic imaging and an in-house developed real-time fluorescence assay revealed that polyphenols prevented infection mainly through clustering of the virions into very stable assemblies. Clustering and stabilization were not compromised even in dilute virus solutions or after diluting the polyphenols-clustered virions by 50-fold. In addition, the polyphenols lowered virus binding on cells. In silico docking experiments of these molecules against 2- and 3-fold symmetry axes of the capsid, using an algorithm developed for this study, discovered five binding sites for polyphenols, out of which three were novel binding sites. Our results altogether suggest that polyphenols exert their antiviral effect through binding to multiple sites on the virion surface, leading to aggregation of the virions and preventing RNA release and reducing cell surface binding. Full article
Show Figures

Figure 1

23 pages, 1533 KB  
Perspective
Sodium Toxicity in the Nutritional Epidemiology and Nutritional Immunology of COVID-19
by Ronald B. Brown
Medicina 2021, 57(8), 739; https://doi.org/10.3390/medicina57080739 - 22 Jul 2021
Cited by 11 | Viewed by 9168
Abstract
Dietary factors in the etiology of COVID-19 are understudied. High dietary sodium intake leading to sodium toxicity is associated with comorbid conditions of COVID-19 such as hypertension, kidney disease, stroke, pneumonia, obesity, diabetes, hepatic disease, cardiac arrhythmias, thrombosis, migraine, tinnitus, Bell’s palsy, multiple [...] Read more.
Dietary factors in the etiology of COVID-19 are understudied. High dietary sodium intake leading to sodium toxicity is associated with comorbid conditions of COVID-19 such as hypertension, kidney disease, stroke, pneumonia, obesity, diabetes, hepatic disease, cardiac arrhythmias, thrombosis, migraine, tinnitus, Bell’s palsy, multiple sclerosis, systemic sclerosis, and polycystic ovary syndrome. This article synthesizes evidence from epidemiology, pathophysiology, immunology, and virology literature linking sodium toxicological mechanisms to COVID-19 and SARS-CoV-2 infection. Sodium toxicity is a modifiable disease determinant that impairs the mucociliary clearance of virion aggregates in nasal sinuses of the mucosal immune system, which may lead to SARS-CoV-2 infection and viral sepsis. In addition, sodium toxicity causes pulmonary edema associated with severe acute respiratory syndrome, as well as inflammatory immune responses and other symptoms of COVID-19 such as fever and nasal sinus congestion. Consequently, sodium toxicity potentially mediates the association of COVID-19 pathophysiology with SARS-CoV-2 infection. Sodium dietary intake also increases in the winter, when sodium losses through sweating are reduced, correlating with influenza-like illness outbreaks. Increased SARS-CoV-2 infections in lower socioeconomic classes and among people in government institutions are linked to the consumption of foods highly processed with sodium. Interventions to reduce COVID-19 morbidity and mortality through reduced-sodium diets should be explored further. Full article
(This article belongs to the Special Issue What Makes a Healthy Diet? From Old Questions to New Perspectives)
Show Figures

Figure 1

11 pages, 749 KB  
Perspective
Mechanisms of Rhinovirus Neutralisation by Antibodies
by Lila Touabi, Faryal Aflatouni and Gary R. McLean
Viruses 2021, 13(3), 360; https://doi.org/10.3390/v13030360 - 25 Feb 2021
Cited by 15 | Viewed by 5188
Abstract
Antibodies are a critical immune correlate of protection for rhinoviruses, particularly those antibodies found in the secretory compartment. For nonenveloped viruses such as rhinoviruses, antibody binding to regions of the icosahedral capsid can neutralise infections by a number of different mechanisms. The purpose [...] Read more.
Antibodies are a critical immune correlate of protection for rhinoviruses, particularly those antibodies found in the secretory compartment. For nonenveloped viruses such as rhinoviruses, antibody binding to regions of the icosahedral capsid can neutralise infections by a number of different mechanisms. The purpose of this review is to address the neutralising mechanisms of antibodies to rhinoviruses that would help progress vaccine development. At least five mechanisms of antibody neutralisation have been identified which depend to some extent on the antibody binding footprints upon the capsid. The most studied mechanisms are virion aggregation, inhibition of attachment to cells, and stabilisation or destabilisation of the capsid structure. Newer mechanisms of degradation inside the cell through cytoplasmic antibody detection or outside by phagocytosis rely on what might have been previously considered as non-neutralising antibodies. We discuss these various approaches of antibody interference of rhinoviruses and offer suggestions as to how these could influence vaccine design. Full article
(This article belongs to the Special Issue Rhinovirus Infections)
Show Figures

Figure 1

20 pages, 3614 KB  
Review
Biological and Clinical Consequences of Integrin Binding via a Rogue RGD Motif in the SARS CoV-2 Spike Protein
by Lee Makowski, William Olson-Sidford and John W. Weisel
Viruses 2021, 13(2), 146; https://doi.org/10.3390/v13020146 - 20 Jan 2021
Cited by 68 | Viewed by 26593
Abstract
Although ACE2 (angiotensin converting enzyme 2) is considered the primary receptor for CoV-2 cell entry, recent reports suggest that alternative pathways may contribute. This paper considers the hypothesis that viral binding to cell-surface integrins may contribute to the high infectivity and widespread extra-pulmonary [...] Read more.
Although ACE2 (angiotensin converting enzyme 2) is considered the primary receptor for CoV-2 cell entry, recent reports suggest that alternative pathways may contribute. This paper considers the hypothesis that viral binding to cell-surface integrins may contribute to the high infectivity and widespread extra-pulmonary impacts of the SARS-CoV-2 virus. This potential is suggested on the basis of the emergence of an RGD (arginine-glycine-aspartate) sequence in the receptor-binding domain of the spike protein. RGD is a motif commonly used by viruses to bind cell-surface integrins. Numerous signaling pathways are mediated by integrins and virion binding could lead to dysregulation of these pathways, with consequent tissue damage. Integrins on the surfaces of pneumocytes, endothelial cells and platelets may be vulnerable to CoV-2 virion binding. For instance, binding of intact virions to integrins on alveolar cells could enhance viral entry. Binding of virions to integrins on endothelial cells could activate angiogenic cell signaling pathways; dysregulate integrin-mediated signaling pathways controlling developmental processes; and precipitate endothelial activation to initiate blood clotting. Such a procoagulant state, perhaps together with enhancement of platelet aggregation through virions binding to integrins on platelets, could amplify the production of microthrombi that pose the threat of pulmonary thrombosis and embolism, strokes and other thrombotic consequences. The susceptibility of different tissues to virion–integrin interactions may be modulated by a host of factors, including the conformation of relevant integrins and the impact of the tissue microenvironment on spike protein conformation. Patient-specific differences in these factors may contribute to the high variability of clinical presentation. There is danger that the emergence of receptor-binding domain mutations that increase infectivity may also enhance access of the RGD motif for integrin binding, resulting in viral strains with ACE2 independent routes of cell entry and novel integrin-mediated biological and clinical impacts. The highly infectious variant, B.1.1.7 (or VUI 202012/01), includes a receptor-binding domain amino acid replacement, N501Y, that could potentially provide the RGD motif with enhanced access to cell-surface integrins, with consequent clinical impacts. Full article
(This article belongs to the Collection Coronaviruses)
Show Figures

Graphical abstract

18 pages, 6373 KB  
Article
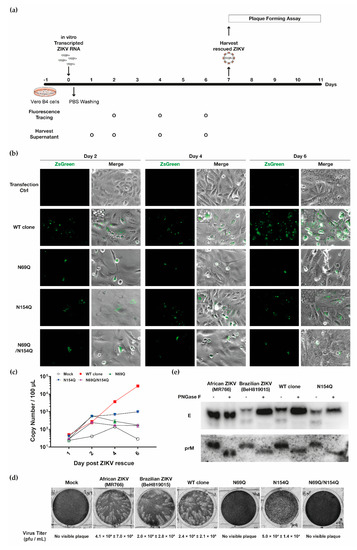
N-glycosylation in the Pre-Membrane Protein Is Essential for the Zika Virus Life Cycle
by Yong-Dae Gwon, Eva Zusinaite, Andres Merits, Anna K. Överby and Magnus Evander
Viruses 2020, 12(9), 925; https://doi.org/10.3390/v12090925 - 23 Aug 2020
Cited by 29 | Viewed by 5309
Abstract
Asparagine (N)-linked protein glycosylation plays an important role in protein synthesis and modification. Two Zika virus (ZIKV) structural proteins, the pre-membrane (prM) and envelope (E) protein are N-glycosylated. The prM protein of all ZIKV strains contains a single N-linked glycosylation site, [...] Read more.
Asparagine (N)-linked protein glycosylation plays an important role in protein synthesis and modification. Two Zika virus (ZIKV) structural proteins, the pre-membrane (prM) and envelope (E) protein are N-glycosylated. The prM protein of all ZIKV strains contains a single N-linked glycosylation site, while not all strains contain an N-linked site in the E protein. Our aim was to examine the impact of prM and E N-linked glycosylation on ZIKV infectivity and cell trafficking. Using a ZIKV infectious clone, we found that when the N-glycan sites were removed, the prM- and the prM/E-double mutants did not produce an infectious virus in the supernatant. Further, by using ZIKV prME constructs, we found that N-glycosylation was necessary for effective secretion of ZIKV virions. The absence of the N-glycan on prM or E caused protein aggregation in the rough endoplasmatic reticulum (ER) compartment. The aggregation was more pronounced for the prM-mutation, and the mutant virus lost the ER-Golgi intermediate compartment (ERGIC) localization. In addition, lack of the N-glycan on prM induced nuclear translocation of CCAAT-enhancer-binding protein homologous protein (CHOP), an ER stress marker. To conclude, we show that the prM N-glycan is essential for the ZIKV infectious cycle, and plays an important role in viral protein trafficking, protein folding, and virion assembly. Full article
(This article belongs to the Section Animal Viruses)
Show Figures

Figure 1

15 pages, 1083 KB  
Review
Purification Methods and the Presence of RNA in Virus Particles and Extracellular Vesicles
by Yijun Zhou, Ryan P. McNamara and Dirk P. Dittmer
Viruses 2020, 12(9), 917; https://doi.org/10.3390/v12090917 - 21 Aug 2020
Cited by 17 | Viewed by 10884
Abstract
The fields of extracellular vesicles (EV) and virus infections are marred in a debate on whether a particular mRNA or non-coding RNA (i.e., miRNA) is packaged into a virus particle or copurifying EV and similarly, whether a particular mRNA or non-coding RNA is [...] Read more.
The fields of extracellular vesicles (EV) and virus infections are marred in a debate on whether a particular mRNA or non-coding RNA (i.e., miRNA) is packaged into a virus particle or copurifying EV and similarly, whether a particular mRNA or non-coding RNA is contained in meaningful numbers within an EV. Key in settling this debate, is whether the purification methods are adequate to separate virus particles, EV and contaminant soluble RNA and RNA:protein complexes. Differential centrifugation/ultracentrifugation and precipitating agents like polyethylene glycol are widely utilized for both EV and virus purifications. EV are known to co-sediment with virions and other particulates, such as defective interfering particles and protein aggregates. Here, we discuss how encased RNAs from a heterogeneous mixture of particles can be distinguished by different purification methods. This is particularly important for subsequent interpretation of whether the RNA associated phenotype is contributed solely by virus or EV particles or a mixture of both. We also discuss the discrepancy of miRNA abundance in EV from different input material. Full article
(This article belongs to the Special Issue MicroRNAs and Other Small RNAs in Viral Infections)
Show Figures

Figure 1

1 pages, 149 KB  
Abstract
SERINC Proteins Potentiate Antiviral Type I IFN Induction and Proinflammatory Signaling Pathways
by Cong Zeng, Abdul A. Waheed, Tianliang Li, Jingyou Yu, Yi-Min Zheng, Jacob Yount, Haitao Wen, Eric O. Freed and Shan-Lu Liu
Proceedings 2020, 50(1), 51; https://doi.org/10.3390/proceedings2020050051 - 15 Jun 2020
Viewed by 1994
Abstract
T cell SERINC proteins were recently identified as human immunodeficiency virus (HIV) restriction factors that diminish viral infectivity by incorporation into virions. Here we provide evidence that SERINC3 and SERINC5 perform additional antiviral activity by enhancing the type I interferon (IFN-I) and NF-κB [...] Read more.
T cell SERINC proteins were recently identified as human immunodeficiency virus (HIV) restriction factors that diminish viral infectivity by incorporation into virions. Here we provide evidence that SERINC3 and SERINC5 perform additional antiviral activity by enhancing the type I interferon (IFN-I) and NF-κB signaling pathways. SERINC5 interacts with the mitochondrial antiviral-signaling (MAVS) and TRAF6 proteins, resulting in MAVS aggregation and TRAF6 polyubiquitination. Knockdown of SERINC5 in the target cell increases single-round HIV-1 infectivity, as well as infection by recombinant vesicular stomatitis virus (rVSV) bearing VSV-G or Ebola virus (EBOV) glycoprotein (GP). Infection by an endemic Asian strain of Zika virus (ZIKV) FSS13025 is also enhanced by SERINC5 knockdown, suggesting that SERINC5 has direct antiviral activity. Further experiments indicated that the antiviral activity of SERINC5 is IFN-I dependent. Altogether, our work uncovered a new function of SERINC proteins that promotes IFN-I and NF-B inflammatory signaling, thus contributing to SERINC-mediated antiviral activity. Full article
(This article belongs to the Proceedings of Viruses 2020—Novel Concepts in Virology)
Back to TopTop