Nuclear Accumulation of Bm65 Aggregate Is Blocked by Mutations in the Nuclear Export Sequence of Bm65
Abstract
1. Introduction
2. Materials and Methods
2.1. Recombinant Viruses, Plasmids, and Cells
2.2. Computer-Assisted Sequence Analysis
2.3. Transfection and Fluorescence Microscopy
2.4. Recombinant Viruses for Expression of Bm65 and Bm65 Mutants
2.5. Construction of Recombinant Plasmids
2.6. Confocal Microscopy Analysis
2.7. Viral Growth Curve Analysis
2.8. Quantitative Analysis of Viral DNA Synthesis
3. Results
3.1. A Leucine-Rich Cluster Could Mediate the Nuclear Export of Bm65
3.2. Mutation of 33RRIK into AAAA Facilitates the Formation of Bm65 Aggregates
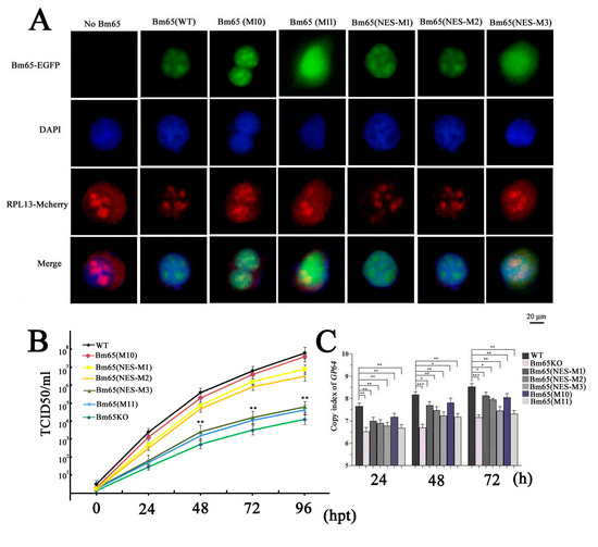
3.3. Formation of Bm65 Aggregates Blocked by Mutations in 92PLLLHKFLLA
3.4. Inhibition of Viral Propagation by Mutations in the 92PLLLHKFLLA of Bm65
4. Discussion
Author Contributions
Funding
Institutional Review Board Statement
Informed consent statement
Data Availability Statement
Acknowledgments
Conflicts of Interest
References
- Tang, Q.; Hu, Z.Y.; Yang, Y.H.; Wu, H.L.; Qiu, L.P.; Chen, K.P.; Li, G.H. Overexpression of Bm65 correlates with reduced susceptibility to inactivation by UV light. J. Invertebr. Pathol. 2015, 127, 87–92. [Google Scholar] [CrossRef] [PubMed]
- Tang, Q.; Wu, P.; Hu, Z.Y.; Yang, Y.H.; Qiu, L.P.; Liu, H.Q.; Zhu, S.Y.; Guo, Z.J.; Xia, H.C.; Chen, K.P.; et al. Evidence for the role of BmNPV Bm65 protein in the repair of ultraviolet-induced DNA damage. J. Invertebr. Pathol. 2017, 149, 82–86. [Google Scholar] [CrossRef] [PubMed]
- Li, G.H.; Qi, X.Y.; Chen, H.Q.; Hu, Z.Y.; Chen, F.Y.; Deng, L.; Guo, Z.J.; Chen, K.P.; Tang, Q. The Motif of 76KRKCSK in Bm65 Is an Efficient Nuclear Localization Signal Involved in Production of Infectious Virions. Front. Microbiol. 2019, 10, 2739. [Google Scholar] [CrossRef] [PubMed]
- Li, G.H.; Qi, X.Y.; Hu, Z.Y.; Tang, Q. Mechanisms Mediating Nuclear Trafficking Involved in Viral Propagation by DNA Viruses. Viruses 2019, 11, 1035. [Google Scholar] [CrossRef]
- Fu, X.; Liang, C.; Li, F.; Wang, L.; Wu, X.; Lu, A.; Xiao, G.; Zhang, G. The Rules and Functions of Nucleocytoplasmic Shuttling Proteins. Int. J. Mol. Sci. 2018, 19, 1445. [Google Scholar] [CrossRef]
- Li, S. Regulation of Ribosomal Proteins on Viral Infection. Cells 2019, 8, 508. [Google Scholar] [CrossRef]
- Guo, Z.J.; Tao, L.X.; Dong, X.Y.; Yu, M.H.; Tian, T.; Tang, X.D. Characterization of aggregate/aggresome structures formed by polyhedrin of Bombyx mori nucleopolyhedrovirus. Sci. Rep. 2015, 5, 14601. [Google Scholar] [CrossRef]
- Xu, X.; Zhou, X.; Nan, H.; Zhao, Y.; Bai, Y.; Ou, Y.; Chen, H. Aggregation of AcMNPV LEF-10 and Its Impact on Viral Late Gene Expression. PLoS ONE 2016, 11, e0154835. [Google Scholar] [CrossRef]
- Nan, H.; Chen, H.; Tuite, M.F.; Xu, X. A viral expression factor behaves as a prion. Nat. Commun. 2019, 10, 359. [Google Scholar] [CrossRef]
- Yoo, Y.S.; Park, Y.J.; Lee, H.S.; Oanh, N.T.K.; Cho, M.Y.; Heo, J.; Lee, E.S.; Cho, H.; Park, Y.Y.; Cho, H. Mitochondria ubiquitin ligase, MARCH5 resolves hepatitis B virus X protein aggregates in the liver pathogenesis. Cell Death Dis. 2019, 10, 938. [Google Scholar] [CrossRef]
- Marreiros, R.; Müller-Schiffmann, A.; Bader, V.; Selvarajah, S.; Dey, D.; Lingappa, V.R.; Korth, C. Viral capsid assembly as a model for protein aggregation diseases: Active processes catalyzed by cellular assembly machines comprising novel drug targets. Virus Res. 2015, 207, 155–164. [Google Scholar] [CrossRef] [PubMed]
- Jouanne, M.; Rault, S.; Voisin-Chiret, A.S. Tau protein aggregation in Alzheimer’s disease: An attractive target for the development of novel therapeutic agents. Eur. J. Med. Chem. 2017, 139, 153–167. [Google Scholar] [CrossRef] [PubMed]
- Fornerod, M.; Ohno, M.; Yoshida, M.; Mattaj, I.W. CRM1 is an export receptor for leucine-rich nuclear export signals. Cell 1997, 90, 1051–1060. [Google Scholar] [CrossRef] [PubMed]
- Fischer, U.; Huber, J.; Boelens, W.C.; Mattaj, I.W.; Lührmann, R. The HIV-1 Rev activation domain is a nuclear export signal that accesses an export pathway used by specific cellular RNAs. Cell 1995, 82, 475–483. [Google Scholar] [CrossRef]
- Behrens, R.T.; Aligeti, M.; Pocock, G.M.; Higgins, C.A.; Sherer, N.M. Nuclear Export Signal Masking Regulates HIV-1 Rev Trafficking and Viral RNA Nuclear Export. J. Virol. 2017, 91, e02107-16. [Google Scholar] [CrossRef]
- Cheng, J.H.; Lai, G.H.; Lien, Y.Y.; Sun, F.C.; Hsu, S.L.; Chuang, P.C.; Lee, M.S. Identification of nuclear localization signal and nuclear export signal of VP1 from the chicken anemia virus and effects on VP2 shuttling in cells. Virol. J. 2019, 16, 45. [Google Scholar] [CrossRef]
- Meng, W.; Wang, X.J.; Wang, H.R. Targeting nuclear proteins for control of viral replication. Crit. Rev. Microbiol. 2019, 45, 495–513. [Google Scholar] [CrossRef]
- Rodríguez-Vargas, J.M.; Rodríguez, M.I.; Majuelos-Melguizo, J.; García-Diaz, Á.; González-Flores, A.; López-Rivas, A.; Virág, L.; Illuzzi, G.; Schreiber, V.; Dantzer, F.; et al. Autophagy requires poly(adp-ribosyl)ation-dependent AMPK nuclear export. Cell Death Differ. 2016, 23, 2007–2018. [Google Scholar] [CrossRef]
- Juarez-Navarro, K.; Ayala-Garcia, V.M.; Ruiz-Baca, E.; Meneses-Morales, I.; Rios-Banuelos, J.L.; Lopez-Rodriguez, A. Assistance for Folding of Disease-Causing Plasma Membrane Proteins. Biomolecules 2020, 10, 728. [Google Scholar] [CrossRef]
- Yuan, S.; Chu, H.; Huang, J.; Zhao, X.; Ye, Z.W.; Lai, P.M.; Wen, L.; Cai, J.P.; Mo, Y.; Cao, J.; et al. Viruses harness YxxØ motif to interact with host AP2M1 for replication: A vulnerable broad-spectrum antiviral target. Sci. Adv. 2020, 6, eaba7910. [Google Scholar] [CrossRef]
- Tang, Q.; Tang, J.; Chen, C.; Zhu, F.F.; Yu, Q.; Chen, H.Q.; Chen, L.; Ma, S.S.; Chen, K.P.; Li, G.H. Bombyx mori RPL13 participates in UV-induced DNA damage repair of B. mori nucleopolyhedrovirus through interaction with Bm65. Insect Mol. Biol. 2024, 33, 638–649. [Google Scholar] [CrossRef] [PubMed]
- Shi, A.; Hu, Z.; Zuo, Y.; Wang, Y.; Wu, W.; Yuan, M.; Yang, K. Autographa californica Multiple Nucleopolyhedrovirus ac75 Is Required for the Nuclear Egress of Nucleocapsids and Intranuclear Microvesicle Formation. J. Virol. 2018, 92, e01509-17. [Google Scholar] [CrossRef] [PubMed]
- Jiang, L.; Goldsmith, M.R.; Xia, Q. Advances in the Arms Race Between Silkworm and Baculovirus. Front. Immunol. 2021, 12, 628151. [Google Scholar] [CrossRef]
- Hu, Z.; Zhu, F.; Chen, K. The Mechanisms of Silkworm Resistance to the Baculovirus and Antiviral Breeding. Annu. Rev. Entomol. 2023, 68, 381–399. [Google Scholar] [CrossRef]
- Kong, M.; Zuo, H.; Zhu, F.; Hu, Z.; Chen, L.; Yang, Y.; Lv, P.; Yao, Q.; Chen, K. The interaction between baculoviruses and their insect hosts. Dev. Comp. Immunol. 2018, 83, 114–123. [Google Scholar] [CrossRef]
- Chen, Y.; Lu, Z.; Zhang, L.; Gao, L.; Wang, N.; Gao, X.; Wang, Y.; Li, K.; Gao, Y.; Cui, H.; et al. Ribosomal protein L4 interacts with viral protein VP3 and regulates the replication of infectious bursal disease virus. Virus Res. 2016, 211, 73–78. [Google Scholar] [CrossRef]
- Han, S.; Sun, S.; Li, P.; Liu, Q.; Zhang, Z.; Dong, H.; Sun, M.; Wu, W.; Wang, X.; Guo, H. Ribosomal Protein L13 Promotes IRES-Driven Translation of Foot-and-Mouth Disease Virus in a Helicase DDX3-Dependent Manner. J. Virol. 2020, 94, e01679-19. [Google Scholar] [CrossRef]
- Guan, J.; Han, S.; Wu, J.; Zhang, Y.; Bai, M.; Abdullah, S.W.; Sun, S.; Guo, H. Ribosomal Protein L13 Participates in Innate Immune Response Induced by Foot-and-Mouth Disease Virus. Front. Immunol. 2021, 12, 616402. [Google Scholar] [CrossRef]
- Zhang, H.X.; Liu, Z.X.; Sun, Y.P.; Zhu, J.; Lu, S.Y.; Liu, X.S.; Huang, Q.H.; Xie, Y.Y.; Zhu, H.B.; Dang, S.Y.; et al. Rig-I regulates NF-κB activity through binding to Nf-κb1 3′-UTR mRNA. Proc. Natl. Acad. Sci. USA 2013, 110, 6459–6464. [Google Scholar] [CrossRef]




| Primers | Primer Sequence (5′-3′) | Enzyme Digestion Site | Plasmids | Viruses |
|---|---|---|---|---|
| Bm65NES-F | ATGAATTCATGTTGCGTCTCATCAAAGCCA | EcoRI | HTB-Pie1-Bm65NES-EGFP | Wild-type BmNPV |
| Bm65NES-R | ATCTCGAGTTACTTGTACAGCTCGTCCATGC | XhoI | HTB-Pie1-Bm65NES(M3)-EGFP | vBmBm65(NES-M1) |
| Bm65NES(M3)-R | TACTGCAGCAACTTATTTTCTTCCTCCTCTTTA | PstI | HTB-Pie1-EGFP | vBmBm65(NES-M2) |
| Bm65-flag-F | CGACTAGTCGGCCAACATATTCAATTACATGGCCGAGCT | Spe I | HTB-Pie1-Bm65-EGFP | vBmBm65(NES-M3) |
| NES-M1-R | TACTCGAGTTACTTATCGTCGTCATCCTTGTAATCCAACTTATTTGCTAACA | Xho I | HTB-Pie1-RPL13-HA | vBmBm65M10 |
| NES-M2-R | TACTCGAGTTACTTATCGTCGTCATCCTTGTAATCCAACTTATTTTCTTCCT | Xho I | HTB-Pie1-Bm65-Flag | vBmBm65M11 |
| Bm65-flag-F | ATGAATTCATGGCGACGACTCTGTACACCAACA | Xho I | pMD18T-PBm65-Bm65-flag | vBmBm65KO-GFP |
| Bm65-flag-R | ATCTCGAGTTACTTATCGTCGTCATCCTTGTAATCCAACTTATTTGCTAACA | EcoRI | HTB-Pie1-egfp-sv40-PBm65-Bm65-flag | |
| M13-F | GTTTTCCCAGTCACGAC | Xho I | HTB-Pie1-Bm65-EGFP | |
| M13-R | CAGGAAACAGCTATGAC | EcoRI | pMD18T-Bm65 | |
| Bm65(M1)-F | ACCTTAACGCACGCATAAAACAGCA | Xho I | pMD18T-33R(A)/Bm65 | |
| Bm65(M2)-F | ACCTTAACAGAGCCATAAAACAGCATTCGA | --- | pMD18T-34R(A)/Bm65 | |
| Bm65(M3)-F | ACCTTAACAGACGCGCAAAACAGCA | --- | pMD18T-35I(A)/Bm65 | |
| Bm65(M4)-F | ACCTTAACAGACGCATAGCACAGCATTC | pMD18T-36K(A)/Bm65 | ||
| Bm65(M5)-F | ACCTTAACGCAGCCATAAAACAGCA | pMD18T-33R(A)34R(A)/Bm65 | ||
| Bm65(M6)-F | ACCTTAACAGAGCCGCAAAACAGCA | pMD18T-34R(A)35I(A)/Bm65 | ||
| Bm65(M7)-F | ACCTTAACAGACGCGCAGCACAGCA | pMD18T-35I(A) 36K(A)/Bm65 | ||
| Bm65(M8)-F | ACCTTAACGCAGCCGCAAAACAG | pMD18T-33R(A) 34R(A) 35I(A)/Bm65 | ||
| Bm65(M9)-F | ACCTTAACAGAGCCGCAGCACAGCA | pMD18T-34R(A) 35I(A)36K(A)/Bm65 | ||
| Bm65(M10)-F | ACCTTAACGCAGCCGCAGCACAGCA | pMD18T-33R(A)34R(A)35I(A) 36K(A)/Bm65 | ||
| Bm65M-R | TGCTCGTGATGCCCGTGTACAATTT | HTB-Pie1-egfp-sv40-PBm65-Bm65(M10) -flag | ||
| Bm65-F | ATGAATTCATGGCGACGACTCTGTACACCA | EcoRI | HTB-Pie1-egfp-sv40-PBm65-Bm65(M11) -flag | |
| Bm65-R | ATCTGCAGCAACTTATTTGCTAACAGAAATTTATGCA | Pst I | ||
| Bm65(M11)-F | GCAGCACAGCATTCGAACAAACAAG | |||
| Bm65(M11)-R | GGCTGCGTTAAGGTTGCTCGTGAT | |||
| qPCR-F | CGATGCGGCGTTTCTAC | |||
| qPCR-R | GTTGCCCTCAGCGTCCA |
Disclaimer/Publisher’s Note: The statements, opinions and data contained in all publications are solely those of the individual author(s) and contributor(s) and not of MDPI and/or the editor(s). MDPI and/or the editor(s) disclaim responsibility for any injury to people or property resulting from any ideas, methods, instructions or products referred to in the content. |
© 2025 by the authors. Licensee MDPI, Basel, Switzerland. This article is an open access article distributed under the terms and conditions of the Creative Commons Attribution (CC BY) license (https://creativecommons.org/licenses/by/4.0/).
Share and Cite
Li, G.; Liu, W.; Liu, Y.; Xu, J.; Chen, H.; Zhu, F.; Hu, Z.; Guo, Z.; Chen, K.; Tang, Q. Nuclear Accumulation of Bm65 Aggregate Is Blocked by Mutations in the Nuclear Export Sequence of Bm65. Viruses 2025, 17, 248. https://doi.org/10.3390/v17020248
Li G, Liu W, Liu Y, Xu J, Chen H, Zhu F, Hu Z, Guo Z, Chen K, Tang Q. Nuclear Accumulation of Bm65 Aggregate Is Blocked by Mutations in the Nuclear Export Sequence of Bm65. Viruses. 2025; 17(2):248. https://doi.org/10.3390/v17020248
Chicago/Turabian StyleLi, Guohui, Wenchao Liu, Yunyun Liu, Junting Xu, Huiqing Chen, Feifei Zhu, Zhaoyang Hu, Zhongjian Guo, Keping Chen, and Qi Tang. 2025. "Nuclear Accumulation of Bm65 Aggregate Is Blocked by Mutations in the Nuclear Export Sequence of Bm65" Viruses 17, no. 2: 248. https://doi.org/10.3390/v17020248
APA StyleLi, G., Liu, W., Liu, Y., Xu, J., Chen, H., Zhu, F., Hu, Z., Guo, Z., Chen, K., & Tang, Q. (2025). Nuclear Accumulation of Bm65 Aggregate Is Blocked by Mutations in the Nuclear Export Sequence of Bm65. Viruses, 17(2), 248. https://doi.org/10.3390/v17020248

