Sign in to use this feature.

Years

Between: -

Subjects

remove_circle_outline
remove_circle_outline
remove_circle_outline
remove_circle_outline
remove_circle_outline
remove_circle_outline
remove_circle_outline
remove_circle_outline
remove_circle_outline

Journals

remove_circle_outline
remove_circle_outline
remove_circle_outline
remove_circle_outline
remove_circle_outline
remove_circle_outline
remove_circle_outline
remove_circle_outline
remove_circle_outline
remove_circle_outline
remove_circle_outline
remove_circle_outline
remove_circle_outline
remove_circle_outline

Article Types

Countries / Regions

remove_circle_outline
remove_circle_outline
remove_circle_outline
remove_circle_outline
remove_circle_outline

Search Results (1,016)

Search Parameters:
Keywords = velocity correction

Order results
Result details
Results per page
Select all
Export citation of selected articles as:
19 pages, 23230 KB  
Article
A Combined Algorithm Approach for Dealiasing Doppler Radar Velocities
by Ioannis Samos, Helena Flocas and Petroula Louka
Remote Sens. 2025, 17(24), 4063; https://doi.org/10.3390/rs17244063 - 18 Dec 2025
Abstract
Doppler weather radars play a pivotal role in meteorology, providing critical data for monitoring severe weather phenomena, such as thunderstorms. However, Doppler velocity measurements are subjected to aliasing errors when the true velocity exceeds the radar’s maximum detection velocity, compromising the accuracy of [...] Read more.
Doppler weather radars play a pivotal role in meteorology, providing critical data for monitoring severe weather phenomena, such as thunderstorms. However, Doppler velocity measurements are subjected to aliasing errors when the true velocity exceeds the radar’s maximum detection velocity, compromising the accuracy of velocity data. Effective dealiasing techniques are essential to correct these errors and improve data, leading to reliable data assimilation and therefore improved numerical weather prediction (NWP) as well as nowcasting applications. In this study, an attempt is made to present a comparative study of four dealiasing algorithms—convolution-, expansion-, amplitude correction-, and sine-based algorithms—to assess their effectiveness in processing Doppler radar velocity data. The study aims to evaluate these algorithms based on their ability to correct aliasing errors, their computational efficiency, and their practical applicability in real-world meteorological scenarios. Through an experimental evaluation, the performance of each algorithm is analyzed. Results indicate varying degrees of effectiveness among the algorithms, highlighting their respective strengths and limitations in dealing with the velocity aliasing of radar data. It was found that the Amplitude Correction and Convolution algorithms outperformed the others in correcting aliasing. A combined multi-algorithm approach achieved the highest overall accuracy when compared to manually corrected reference data and other algorithms. This research contributes to advancing the understanding of radar data processing techniques and provides insights into optimizing dealiasing strategies for enhanced meteorological forecasting and nowcasting, as well as severe weather prediction. Full article
(This article belongs to the Section Atmospheric Remote Sensing)
Show Figures

Figure 1

16 pages, 1440 KB  
Article
Multidetector Computed Tomography and Aortic Stenosis: The Emerging Potential of Bridging Morphology and Severity Grading
by Gabriele Cordoni, Diana Di Paolantonio, Maria Teresa Savo, Dan Alexandru Cozac, Eleonora Lassandro, Martina Palmisano, Giulia Andolina, Giorgio De Conti, Julien Ternacle, Raffaella Motta and Valeria Pergola
Diagnostics 2025, 15(24), 3233; https://doi.org/10.3390/diagnostics15243233 - 17 Dec 2025
Abstract
Background/Objectives: Echocardiography is the reference standard for grading aortic stenosis (AS); however, it yields discordant severity estimates in up to 40% of patients. Multidetector computed tomography (MDCT)-derived methods for calculating aortic valve area (AVA) may improve diagnostic concordance, but their diagnostic performance, [...] Read more.
Background/Objectives: Echocardiography is the reference standard for grading aortic stenosis (AS); however, it yields discordant severity estimates in up to 40% of patients. Multidetector computed tomography (MDCT)-derived methods for calculating aortic valve area (AVA) may improve diagnostic concordance, but their diagnostic performance, validation against invasive hemodynamics, and the influence of left ventricular outflow tract (LVOT) morphology on severity grading remain insufficiently investigated. Methods: We retrospectively analyzed 307 patients with normal-flow, high-gradient calcific AS who underwent echocardiography, MDCT, and cardiac catheterization. AVA was calculated using (1) echocardiographic LVOT diameter, (2) hybrid Doppler–MDCT planimetric LVOT area, and (3) corrected echocardiographic LVOT diameter (×1.13). Agreement, correlation, and diagnostic performance were assessed using Bland–Altman analysis, Pearson correlation, ROC analysis, and McNemar’s test. Subgroups defined by diagnostic concordance and MDCT-derived LVOT size were compared using ANOVA. Results: Hybrid AVA showed a strong correlation with echocardiographic AVA (r = 0.749, p < 0.001), with a mean difference of +0.11 ± 0.15 cm2. Both methods demonstrated similar relationships with invasive and non-invasive hemodynamic markers of AS severity. When combined with echocardiography, the hybrid method increased concordant classification of severe AS by 8%. In contrast, corrected AVA performed significantly worse, leading to more discordant classifications. LVOT size was significantly associated with variability in AVA and Doppler velocity index, independent of flow status. Conclusions: Hybrid MDCT-derived AVA provides diagnostic performance equivalent to echocardiography and improves concordance in selected patients. LVOT size influences key echocardiographic parameters and may warrant tailored diagnostic thresholds. Full article
(This article belongs to the Section Clinical Diagnosis and Prognosis)
Show Figures

Figure 1

33 pages, 3289 KB  
Article
Integrated Sensing and Communication for UAV Beamforming: Antenna Design for Tracking Applications
by Krishnakanth Mohanta and Saba Al-Rubaye
Vehicles 2025, 7(4), 166; https://doi.org/10.3390/vehicles7040166 - 17 Dec 2025
Abstract
Unmanned Aerial Vehicles (UAVs) are promising nodes for Integrated Sensing and Communication (ISAC), but accurate Direction-of-Arrival (DoA) estimation on a small airframe is challenged by platform loading, motion, attitude, and multipath. Traditionally, DoA algorithms have been developed and evaluated for stationary, ground-based (or [...] Read more.
Unmanned Aerial Vehicles (UAVs) are promising nodes for Integrated Sensing and Communication (ISAC), but accurate Direction-of-Arrival (DoA) estimation on a small airframe is challenged by platform loading, motion, attitude, and multipath. Traditionally, DoA algorithms have been developed and evaluated for stationary, ground-based (or otherwise mechanically stable) antenna arrays. Extending them to UAVs violates these assumptions. This work designs a six-element Uniform Circular Array (UCA) at 2.4 GHz (radius 0.5λ) for a quadrotor and introduces a Pose-Aware MUSIC (MUltiple SIgnal Classification) estimator for DoA. The novelty is a MUSIC formulation that (i) applies pose correction using the drone’s instantaneous roll–pitch–yaw (pose correction) and (ii) applies a Doppler correction that accounts for platform velocity. Performance is assessed using data synthesized from embedded-element patterns obtained by electromagnetic characterization of the installed array, with additional channel/hardware effects modeled in post-processing (Rician LOS/NLOS mixing, mutual coupling, per-element gain/phase errors, and element–position jitter). Results with the six-element UCA show that pose and Doppler compensation preserve high-resolution DoA estimates and reduce bias under realistic flight and platform conditions while also revealing how coupling and jitter set practical error floors. The contribution is a practical PA-MUSIC approach for UAV ISAC, combining UCA design with motion-aware signal processing, and an evaluation that quantifies accuracy and offers clear guidance for calibration and field deployment in GNSS-denied scenarios. The results show that, across 0–25 dB SNR, the proposed hybrid DoA estimator achieves <0.5 RMSE in azimuth and elevation for ideal conditions and ≈56 RMSE when full platform coupling is considered, demonstrating robust performance for UAV ISAC tracking. Full article
(This article belongs to the Special Issue Air Vehicle Operations: Opportunities, Challenges and Future Trends)
Show Figures

Figure 1

13 pages, 770 KB  
Article
Machine Learning-Based Prediction of Elekta MLC Motion with Dosimetric Validation for Virtual Patient-Specific QA
by Byung Jun Min, Gyu Sang Yoo, Seung Hoon Yoo and Won Dong Kim
Bioengineering 2025, 12(12), 1369; https://doi.org/10.3390/bioengineering12121369 - 16 Dec 2025
Viewed by 83
Abstract
Accurate multi-leaf collimator (MLC) motion prediction is a prerequisite for precise dose delivery in advanced techniques such as IMRT and VMAT. Traditional patient-specific quality assurance (QA) methods remain resource-intensive and prone to physical measurement uncertainties. This study aimed to develop machine learning (ML) [...] Read more.
Accurate multi-leaf collimator (MLC) motion prediction is a prerequisite for precise dose delivery in advanced techniques such as IMRT and VMAT. Traditional patient-specific quality assurance (QA) methods remain resource-intensive and prone to physical measurement uncertainties. This study aimed to develop machine learning (ML) models to predict delivered MLC positions using kinematic parameters extracted from DICOM-RT plans for the Elekta Versa HD system. A dataset comprising 200 patient plans was constructed by pairing planned MLC positions, velocities, and accelerations with corresponding delivered values parsed from unstructured trajectory logs. Four regression models, including linear regression (LR), were trained to evaluate the deterministic nature of the Elekta servo-mechanism. LR demonstrated superior prediction accuracy, achieving the lowest mean absolute error (MAE) of 0.145 mm, empirically confirming the fundamentally linear relationship between planned and delivered trajectories. Subsequent dosimetric validation using ArcCHECK measurements on 17 clinical plans revealed that LR-corrected plans achieved statistically significant improvements in gamma passing rates, with a mean increase of 2.24% under the stringent 1%/1 mm criterion (p < 0.001). These results indicate that the LR model successfully captures systematic mechanical signatures, such as inertial effects. This study demonstrates that a computationally efficient LR model can accurately predict Elekta MLC performance, providing a robust foundation for implementing ML-based virtual QA. This approach is particularly valuable for time-sensitive workflows like adaptive radiotherapy (ART), as it significantly reduces reliance on physical QA resources. Full article
Show Figures

Graphical abstract

19 pages, 7234 KB  
Article
Temperature and Speed Corrections for TSD-Measured Deflection Slopes Using 3D Finite Element Simulations
by Nariman Kazemi, Mofreh Saleh and Chin-Long Lee
Infrastructures 2025, 10(12), 351; https://doi.org/10.3390/infrastructures10120351 - 16 Dec 2025
Viewed by 66
Abstract
Traffic Speed Deflectometer (TSD) measures deflection velocities, normalised by travel speed to obtain deflection slopes. Pavement temperature and travel speed can significantly affect deflection slopes. Therefore, correcting deflection slopes for temperature and speed effects is essential. This study employs three-dimensional (3D) finite element [...] Read more.
Traffic Speed Deflectometer (TSD) measures deflection velocities, normalised by travel speed to obtain deflection slopes. Pavement temperature and travel speed can significantly affect deflection slopes. Therefore, correcting deflection slopes for temperature and speed effects is essential. This study employs three-dimensional (3D) finite element simulations of a three-layer flexible pavement system subjected to moving load at travel speeds from 40 km/h to 80 km/h, while varying the Asphalt Concrete (AC) layers’ thickness from 100 mm to 300 mm and the temperature from 5 °C to 45 °C. The results showed that deflection slopes at 100 mm offset distance could be corrected for the effects of temperature and speed using a correction factor comprising the sum of a parabolic function of temperature and a linear function of speed. At 600 mm and 1500 mm offset distances, simpler correction factors could be established using the sum of linear functions of temperature and speed. The Mean Absolute Percentage Error (MAPE) for all predictions was below 3%, indicating high accuracy. Accurate regression-based equations were also proposed to incorporate AC thickness in predicting the correction factors. The results highlight the potential to correct deflection slopes to a reference temperature and speed by evaluating a range of pavement systems. Full article
Show Figures

Figure 1

20 pages, 23524 KB  
Article
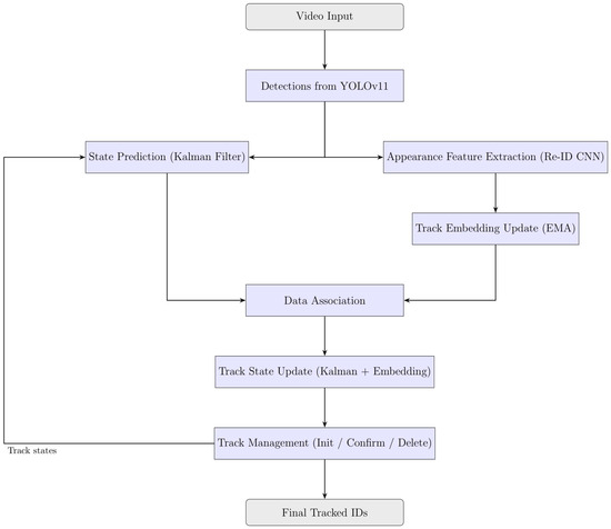
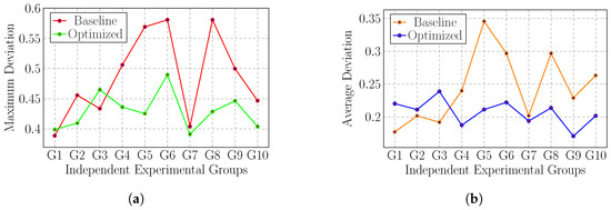
An Enhanced Dynamic Window Approach with Pose Correction for Sport Horse Feeding Robot
by Xinwen Chen, Huanhuan Qin, Panaer Yidula, Haoming Sun, Saydigul Samat, Yu Pan, Xiaojia Zuo, Zihao Qian, Mingzhou Lu and Wenxin Zheng
Appl. Sci. 2025, 15(24), 13122; https://doi.org/10.3390/app152413122 - 13 Dec 2025
Viewed by 165
Abstract
Sport horse feeding robots face significant challenges in achieving precise navigation within complex stable environments. Uneven terrain and frequently moist ground often cause drive wheel slippage, resulting in path deviation and cumulative pose errors that compromise feeding accuracy and operational efficiency. To address [...] Read more.
Sport horse feeding robots face significant challenges in achieving precise navigation within complex stable environments. Uneven terrain and frequently moist ground often cause drive wheel slippage, resulting in path deviation and cumulative pose errors that compromise feeding accuracy and operational efficiency. To address this challenge, an enhanced Dynamic Window Approach (DWA) path planning framework, which integrates an automatic drift correction module based on an Inertial Measurement Unit (IMU) and a two-stage cascade proportional–integral–derivative (PID) controller, is proposed in this paper. This enhanced DWA enables precise yaw adjustment while preserving the native velocity sampling and trajectory evaluation framework of conventional DWA. Field validations were conducted through ten independent trials along a fixed 28 m feeding route in an actual sport horse feeding environment to quantitatively evaluate the robot’s path deviation and yaw angle stability. The results demonstrated that the enhanced algorithm reduced the standard deviation of path deviation from 0.161 m to 0.144 m (10.56% improvement) and decreased yaw angle standard deviation from 2.19° to 1.74° (20.55% reduction in angular oscillation). These improvements validated the effectiveness of the proposed algorithm in mitigating slippage-induced pose drift and significantly improving the locomotion capability of robots for sport horse feeding within stable environments. Full article
Show Figures

Figure 1

32 pages, 2917 KB  
Article
Robust Real-Time Sperm Tracking with Identity Reassignment Using Extended Kalman Filtering
by Mahdieh Gol Hassani, Mozafar Saadat and Peiran Lei
Sensors 2025, 25(24), 7539; https://doi.org/10.3390/s25247539 - 11 Dec 2025
Viewed by 281
Abstract
Accurate and real-time sperm tracking is essential for automation in Intracytoplasmic Sperm Injection (ICSI) and fertility diagnostics, where maintaining correct identities across frames improves the reliability of sperm selection. However, identity fragmentation, overcounting, and tracking instability remain persistent challenges in crowded and low-contrast [...] Read more.
Accurate and real-time sperm tracking is essential for automation in Intracytoplasmic Sperm Injection (ICSI) and fertility diagnostics, where maintaining correct identities across frames improves the reliability of sperm selection. However, identity fragmentation, overcounting, and tracking instability remain persistent challenges in crowded and low-contrast microscopy conditions. This study presents a robust two-layer tracking framework that integrates BoT-SORT with an Extended Kalman Filter (EKF) to enhance identity continuity. The EKF models sperm trajectories using a nonlinear state that includes position, velocity, and heading, allowing it to predict motion across occlusions and correct fragmented or duplicate IDs. We evaluated the framework on microscopy videos from the VISEM dataset using standard multi-object tracking (MOT) metrics and trajectory statistics. Compared to BoT-SORT, the proposed EKF-BoT-SORT achieved notable improvements: IDF1 increased from 80.30% to 84.84%, ID switches reduced from 176 to 132, average track duration extended from 74.4 to 91.3 frames, and ID overcount decreased from 68.75% to 37.5%. These results confirm that the EKF layer significantly improves identity preservation without compromising real-time feasibility. The method may offer a practical foundation for integrating computer vision into ICSI workflows and sperm motility analysis systems. Full article
(This article belongs to the Section Biomedical Sensors)
Show Figures

Figure 1

47 pages, 17387 KB  
Article
Numerical Evaluation and Assessment of Key Two-Phase Flow Parameters Using Four-Sensor Probes in Bubbly Flow
by Guillem Monrós-Andreu, Carlos Peña-Monferrer, Raúl Martínez-Cuenca, Salvador Torró and Sergio Chiva
Sensors 2025, 25(24), 7490; https://doi.org/10.3390/s25247490 - 9 Dec 2025
Viewed by 238
Abstract
Intrusive phase-detection probes remain a standard tool for local characterization of gas–liquid bubbly flows, but their accuracy is strongly affected by probe geometry and bubble–probe interaction kinematics. This work presents a Monte Carlo-based framework to evaluate four-sensor intrusive probes in bubbly flow, relaxing [...] Read more.
Intrusive phase-detection probes remain a standard tool for local characterization of gas–liquid bubbly flows, but their accuracy is strongly affected by probe geometry and bubble–probe interaction kinematics. This work presents a Monte Carlo-based framework to evaluate four-sensor intrusive probes in bubbly flow, relaxing the classical assumptions of spherical bubbles and purely axial trajectories. Bubbles are represented as spheres or ellipsoids, a broad range of non-dimensional probe geometries are explored, and local quantities such as interfacial area concentration, bubble and flux velocities, and chord lengths are recovered from synthetic four-sensor signals. The purpose of the framework is threefold: (i) it treats four-sensor probes in a unified way for interfacial area, velocity, and chord length estimation; (ii) it includes ellipsoidal bubbles and statistically distributed incidence angles; and (iii) it yields compact correction laws and design maps expressed in terms of the spacing-to-diameter ratio ap/D, the dimensionless probe radius rp/D, and the missing ratio mr (defined as the fraction of bubbles that cross the probe footprint without being detected), which can be applied to different intrusive four-sensor probes. The numerical results show that, within a recommended geometric range 0.5ap/D2 and rp/D0.25 and for missing ratios mr0.7, the axial velocity Vz estimates the bubble centroid velocity and its projection with typical errors within ±10%, while a chord length correction CLcorr(mr) recovers the underlying chord length distribution with a residual bias of only a few percent. The proposed interfacial area correction, written solely in terms of mr, remains accurate in polydisperse bubbly flows. Outside the recommended (ap/D,rp/D) range, large probe radius or extreme tip spacing lead to velocity and chord length errors that can exceed 20–30%. Overall, the framework provides quantitative guidelines for designing and using four-sensor intrusive probes in bubbly flows and for interpreting their measurements through geometry-aware correction factors. Full article
(This article belongs to the Section Intelligent Sensors)
Show Figures

Figure 1

23 pages, 8687 KB  
Article
Improving Large Wind Turbine Power Curve by Integrating Lidar-Measured Multiple Wind Parameters: A Coastal Case Study
by Yu Shi, Fei Hu, Xuelin Li, Zhe Zhang and Kang Zhang
Energies 2025, 18(24), 6398; https://doi.org/10.3390/en18246398 - 7 Dec 2025
Viewed by 139
Abstract
A new power curve that is suitable for describing large wind turbines with long blades is proposed in this study. Improving the accuracy of power generation curves for large wind turbines not only involves current wind turbine development trends but also facilitates the [...] Read more.
A new power curve that is suitable for describing large wind turbines with long blades is proposed in this study. Improving the accuracy of power generation curves for large wind turbines not only involves current wind turbine development trends but also facilitates the conversion to low-carbon energy. A large wind turbine in a coastal area (with a hub height of 135 m and a long blade length of 118 m) and multidimensional wind parameters observed by lidar were integrated. Correction factors such as the turbulence intensity (TI), gust factor, and wind shear exponent (WSE) were integrated into the velocity parameter Uc to establish a multi-parameter correction prediction model suitable for describing the power generation of large wind turbines. The daily variation and distribution depending on the atmospheric stability of the correction factor were analyzed. The power generation was closer to the classical power output curve after the correction factor was applied, and the corresponding correction coefficients were proposed. The power output was enhanced with the correction factor for small winds (<4 m s−1), however, the combined effects of turbulence, gust and wind shear mainly weakened the power generation for large winds of the wind turbine. Full article
(This article belongs to the Special Issue Wind Power Generation and Wind Energy Utilization)
Show Figures

Figure 1

19 pages, 2362 KB  
Article
Experimental and Simulation Analysis of Die Gating System Design for AlSi9Cu3 Alloy Castings
by Juraj Ružbarský and Jozef Žarnovský
Appl. Sci. 2025, 15(23), 12766; https://doi.org/10.3390/app152312766 - 2 Dec 2025
Viewed by 345
Abstract
This study investigates the melt-flow behavior of the AlSi9Cu3 alloy during high-pressure die casting using a combined experimental and numerical approach. A transparent die and a high-speed camera were used to capture the transient motion of the melt front, while [...] Read more.
This study investigates the melt-flow behavior of the AlSi9Cu3 alloy during high-pressure die casting using a combined experimental and numerical approach. A transparent die and a high-speed camera were used to capture the transient motion of the melt front, while a validated computational model reproduced the filling dynamics under identical boundary conditions. The influence of the gating-system geometry—particularly the gate thickness, flow-path length, and inlet cross-section—was analyzed with respect to filling velocity, filling time, and flow stability. To quantify hydraulic losses that arise in practical die-casting conditions, an empirical correction coefficient k2 was introduced. Its value was obtained by regression analysis based on ten repeated measurements of filling time for each configuration. The deviation between the simulated and experimental velocities did not exceed 5%, demonstrating the reliability of the numerical model within the tested parameter range. The results show that the optimized gating design reduces flow instability, suppresses air entrapment zones, and yields a more uniform velocity distribution across the cavity. The empirical relations derived involving k2 provide a practical tool for preliminary design of gating systems, enabling faster optimization without extensive trial-and-error procedures. The methodology presented in this work offers a validated basis for improving gating-system performance in high-pressure die casting of aluminum alloys. Full article
(This article belongs to the Section Mechanical Engineering)
Show Figures

Figure 1

14 pages, 289 KB  
Article
Goedesics Completeness and Cauchy Hypersurfaces of Ricci Solitons on Pseudo-Riemannian Hypersurfaces at the Fictitious Singularity: Schwarzschild-Soliton Geometries and Generalized-Schwarzschild-Soliton Ones
by Orchidea Maria Lecian
Axioms 2025, 14(12), 896; https://doi.org/10.3390/axioms14120896 - 2 Dec 2025
Viewed by 125
Abstract
The methodology is developed here to write Ricci solitons on the newly found structure of the pseudo-spherical cylinder. The methodology is specified for Schwarzschild solitons and for Generalized-Schwarzschild solitons. Accordingly, a new classification is written for the Schwarzschild solitons and for the Generalized-Schwarzschild [...] Read more.
The methodology is developed here to write Ricci solitons on the newly found structure of the pseudo-spherical cylinder. The methodology is specified for Schwarzschild solitons and for Generalized-Schwarzschild solitons. Accordingly, a new classification is written for the Schwarzschild solitons and for the Generalized-Schwarzschild solitons. The rotational field is spelled out. The potential for a tangent vector field is used. The conditions are recalled to discriminate which submanifold of a Ricci manifold is a soliton or is an almost-Ricci soliton. It is my aim to prove that a concurrent vector field is uniquely determined after the 4-velocity vector of a Schwarzschild soliton. As a result, the analytically specified manifold, which is a spacelike submanifold of the Schwarzschild spacetime that admits Ricci solitons. The rotational killing fields are tangent to the event horizon. The conditions that are needed to match the new aspects are spelled out analytically. As a result, the two manifolds described in the work of Bardeen et al. about the requested mass of a stationary, axisymmetric solution of the Einstein Field Equations of the spacetime, which contains a blackhole surrounded with matter from the new results obtained after correcting the work of Hawking 1972 about would-be point ’beyond the conjugate point’ on the analytic continuation of the would-be geodesics: they are proven here to become the tangent manifold (which is expressed from the tangent bundle in General-Relativistic notation). The prescription here is based on one of the books of Landau et al., that the matter is not put into the metric tensor, not even in the ultra-Relativistic limit. This way, the pseudo-spherical cylinder is one implemented from the Minkowskian description and whose asymptotical limit is proven. The new methodology allows one to describe the outer region of the blackhole as one according to which the (union of the trapped) regions is one with null support. For the purpose of the present investigation, the definition of concurrent vector fields in General-Relativity is newly developed. As a further new result, the paradigm is implemented for the shrinking case, which admits as subcase the Schwarzschild manifolds and the Generalized-Schwarzschild manifolds. The Penrose 1965 Theorem is discussed for the framework outlined here; in particular, the presence of trapped hypersurfaces is discarded. The no-hair theorem can now be discussed. Full article
(This article belongs to the Special Issue Mathematical Physics in General Relativity Theory)
14 pages, 811 KB  
Article
A Strategy to Account for the Hub Blockage Effect in the Blade-Element/Momentum Theory
by Rodolfo Bontempo and Marcello Manna
Int. J. Turbomach. Propuls. Power 2025, 10(4), 48; https://doi.org/10.3390/ijtpp10040048 - 1 Dec 2025
Viewed by 172
Abstract
Although the hub blockage effect is generally disregarded for large-sized horizontal axis wind machines, it can significantly affect the performance of small-sized turbines whose ratio between the hub and rotor radii can attain values up to 25–30%. This article proposes a generalisation of [...] Read more.
Although the hub blockage effect is generally disregarded for large-sized horizontal axis wind machines, it can significantly affect the performance of small-sized turbines whose ratio between the hub and rotor radii can attain values up to 25–30%. This article proposes a generalisation of the Blade-Element/Momentum Theory (BE/M-T), accounting for the effects of the hub presence on the rotor performance. The new procedure relies on the quantitative evaluation of the radial distribution of the axial velocity induced by the hub all along the blade span. It is assumed that this velocity is scarcely influenced by the magnitude and type of the rotor load, and it is evaluated using a classical CFD approach applied to the bare hub. The validity and accuracy of the modified BE/M-T model are tested by comparing its results with those of a more advanced CFD-actuator-disk (CFD-AD) approach, which naturally and duly takes into account the hub blockage, the rotor presence, an and the wake divergence and rotation, and the results are validated against experimental data. The comparison shows that the correction for the hub blockage effects in the BE/M-T model significantly reduces the differences with the results of the reference method (CFD-AD) both in terms of global (power coefficient) and local (thrust and torque per unit length) quantities. Full article
Show Figures

Figure 1

16 pages, 300 KB  
Article
Kinematic Analysis of Para Table Tennis Players’ Movement Dynamics in Response to Alternating Directional Ball Feeds
by Justyna Kędziorek, Michalina Błażkiewicz, Michał Starczewski, Szymon Galas, Beata Pluta and Justyna Krzepota
Appl. Sci. 2025, 15(23), 12680; https://doi.org/10.3390/app152312680 - 29 Nov 2025
Viewed by 445
Abstract
This study investigated the kinematic characteristics of center of mass (CoM) movement in elite standing para table tennis players during a controlled 20-ball displacement speed test, focusing on displacement, velocity, acceleration, and jerk as indicators of movement coordination and control. Twenty-one national-level athletes [...] Read more.
This study investigated the kinematic characteristics of center of mass (CoM) movement in elite standing para table tennis players during a controlled 20-ball displacement speed test, focusing on displacement, velocity, acceleration, and jerk as indicators of movement coordination and control. Twenty-one national-level athletes (classes 6–11) performed alternating forehand and backhand strokes while three-dimensional motion analysis captured CoM trajectories. The primary aim was to characterize directional CoM kinematics, and the secondary aim was to examine associations with functional ability, stroke accuracy, and expert-rated technical performance. Results indicated that the range of CoM displacement was largest in the medio-lateral direction, reflecting the sport-specific demands of side-to-side repositioning, while mean displacement did not differ significantly between the medio-lateral and antero-posterior axes. Similarly, velocity, acceleration, and jerk ranges were greatest laterally, highlighting the dynamic requirements of lateral movement. Correlation analyses revealed no statistically significant associations between CoM metrics and functional ability, stroke accuracy, or expert-rated performance after Bonferroni correction, though exploratory trends suggested that higher-functioning athletes may exhibit greater lateral displacement. Jerk, as a measure of movement smoothness, did not systematically differentiate performance or functional class. These findings underscore the predominance of lateral CoM control in para table tennis and provide a biomechanical basis for training interventions aimed at improving lateral stability, coordination, and functional efficiency. Full article
(This article belongs to the Special Issue Current Approaches to Sport Performance Analysis)
20 pages, 11242 KB  
Article
Analysis of Direction-Finding Performance of Vector Hydrophones Based on Unmanned Underwater Vehicle Platforms and Application Research of Embodied Cognition Theory
by Hu Zhang, Honggang Zhang, Linsen Zhang and Bo Tang
Sensors 2025, 25(23), 7239; https://doi.org/10.3390/s25237239 - 27 Nov 2025
Viewed by 326
Abstract
To address the problem of platform scattering interference in direction finding using vector hydrophones mounted on unmanned underwater vehicle (UUV) platforms, this paper introduces a direction-finding error compensation method based on embodied transfer function (ETF) correction within the framework of embodied cognition theory. [...] Read more.
To address the problem of platform scattering interference in direction finding using vector hydrophones mounted on unmanned underwater vehicle (UUV) platforms, this paper introduces a direction-finding error compensation method based on embodied transfer function (ETF) correction within the framework of embodied cognition theory. By establishing an analytical model of the scattered sound field of an infinite rigid cylinder, the influence mechanism of the UUV platform on the sound pressure and vibration velocity measurements of the vector hydrophone is systematically investigated, and the concepts of sound pressure ETF and vibration velocity ETF are defined. The research results indicate that at an operating frequency of 800 Hz, the ETF-based direction-finding method reduces the average direction-finding error from 8.8° to 6.2°, representing a performance improvement of 30.2%. Moreover, when the target lies near the transverse, the direction-finding error of the embodied model remains below 1.5°. This study provides novel theoretical support and a technical framework for achieving high-precision direction finding of vector hydrophones mounted on UUV platforms. Full article
(This article belongs to the Section Remote Sensors)
Show Figures

Figure 1

34 pages, 12155 KB  
Article
Data-Driven Simulation of Near-Fault Ground Motions Using Stationary Wavelet Transform and Hilbert Analysis
by Weikun He, Zexin Guo, Chaobin Li, Wei Wang, Biao Wei, Ping Shao and Yongping Zeng
Buildings 2025, 15(23), 4219; https://doi.org/10.3390/buildings15234219 - 21 Nov 2025
Viewed by 297
Abstract
Near-fault ground motions exhibit significant characteristics such as velocity pulses, rupture directivity, and strong vertical components, which pose serious threats to structural safety. However, near-fault ground motion records remain scarce and have not been adequately accounted for in current seismic design codes. This [...] Read more.
Near-fault ground motions exhibit significant characteristics such as velocity pulses, rupture directivity, and strong vertical components, which pose serious threats to structural safety. However, near-fault ground motion records remain scarce and have not been adequately accounted for in current seismic design codes. This paper proposes a data-driven simulation method for non-stationary near-fault ground motions based on Stationary Wavelet Transform (SWT) combined with Hilbert’s instantaneous frequency estimation. First, to address the baseline drift issue commonly observed in measured seismic motions, a baseline correction technique combining the least squares method and the Iwan method is proposed to enhance the reliability of seismic time histories. Subsequently, statistical distributions of velocity pulses and vertical-to-horizontal (V/H) acceleration ratios, along with their relationships with fault distance and magnitude, are analyzed based on more than 900 ground motion records. The results show that these near-fault motions generally contain pronounced long-period components, which will have significant implications for the seismic response of long-period structures. Additionally, unidirectional pulses dominate in near-fault records. Among the 107 selected long-period pulse records, unidirectional pulses account for 69.2%. Based on this, seismic motions are decomposed using SWT, and stochastic reconstruction is performed, combined with multivariate response spectrum matching to optimize the generation of near-fault time histories consistent with the target spectrum. Compared with the results obtained without optimization, the proposed method reduces the mean square error by about 40% or more, demonstrating a clear improvement in accuracy and reliability. This method provides reliable seismic input support for seismic analysis and performance-based design of bridges in near-fault regions. Full article
(This article belongs to the Special Issue Intelligence and Automation in Construction—2nd Edition)
Show Figures

Figure 1

Back to TopTop