Sign in to use this feature.

Years

Between: -

Subjects

remove_circle_outline
remove_circle_outline
remove_circle_outline
remove_circle_outline
remove_circle_outline
remove_circle_outline
remove_circle_outline
remove_circle_outline
remove_circle_outline

Journals

remove_circle_outline
remove_circle_outline
remove_circle_outline
remove_circle_outline
remove_circle_outline
remove_circle_outline

Article Types

Countries / Regions

remove_circle_outline
remove_circle_outline
remove_circle_outline
remove_circle_outline
remove_circle_outline
remove_circle_outline

Search Results (911)

Search Parameters:
Keywords = urban mining

Order results
Result details
Results per page
Select all
Export citation of selected articles as:
22 pages, 7916 KB  
Article
Sustainable Usage of Natural Resources of Upper Odra River Valley Within the Range of Influence of the Racibórz Dolny Dry Polder Compared to 1997, 2010, and 2024 Pluvial Floods
by Andrzej Gałaś, Grzegorz Wierzbicki, Slávka Gałaś, Marta Utratna-Żukowska and Julián Kondela
Sustainability 2025, 17(22), 10168; https://doi.org/10.3390/su172210168 (registering DOI) - 13 Nov 2025
Abstract
Floods, especially in urbanised areas, incur enormous economic and social losses. The structural flood management is often limited by urbanization and environmental issues. Following the catastrophic flood events of 1997 and 2010, a relatively large dry polder was constructed in Racibórz Dolny, Poland, [...] Read more.
Floods, especially in urbanised areas, incur enormous economic and social losses. The structural flood management is often limited by urbanization and environmental issues. Following the catastrophic flood events of 1997 and 2010, a relatively large dry polder was constructed in Racibórz Dolny, Poland, with the highest flood retention capacity in Central Europe. During the 2024 flood in Czechia and Poland, the polder was filled to 80%, which significantly reduced the floodwave crest on the Odra River (by 1.65 m), halved the peak discharge, and delayed the floodwave passage by two days according to hydrological calculations. The operation of the polder enables multifunctional use of the river valley—ranging from agriculture and mineral extraction to environmental protection—without the need for permanent water impoundment. Aggregate extraction carried out within the basin contributed to shaping the reservoir, reducing the demand for transport and construction materials, while the overburden was reused for engineering and reclamation purposes. Mining activities between 2007 and 2023 increased the retention capacity of the polder by 13%, providing an example of rational environmental resource management combined with effective flood protection. The findings demonstrate that integrating retention functions with mineral resource management represents an efficient and sustainable approach to mitigating flood impacts in large European river valleys. Full article
(This article belongs to the Section Hazards and Sustainability)
Show Figures

Figure 1

65 pages, 10186 KB  
Article
Maximizing Return on Investment in Cryptocurrency Mining Through Energy Optimization
by Mohammad Nasrinasrabadi, Maryam A. Hejazi, Arefeh Jaberi, Hamed Hashemi-Dezaki and Hossein Shahinzadeh
Energies 2025, 18(22), 5910; https://doi.org/10.3390/en18225910 - 10 Nov 2025
Viewed by 285
Abstract
Cryptocurrencies utilize blockchain technology to ensure transparency, decentralization, and immutability in financial transactions. It is expected that blockchain applications will significantly impact renewable energy markets. However, there is a lack of studies addressing the energy requirements of digital currencies. This research proposes optimizing [...] Read more.
Cryptocurrencies utilize blockchain technology to ensure transparency, decentralization, and immutability in financial transactions. It is expected that blockchain applications will significantly impact renewable energy markets. However, there is a lack of studies addressing the energy requirements of digital currencies. This research proposes optimizing a hybrid energy system consisting of distributed renewable and non-renewable energy sources, focusing on cryptocurrency mining. Although previous studies have not yet addressed energy system optimization considering cryptocurrency mining farms, the increasing prominence of such farms highlights the growing need for research in this area. The primary renewable sources in the proposed hybrid system include photovoltaic (PV) panels and wind turbines. We employ diesel generators as backup systems to compensate for the intermittent nature of solar and wind energy production. Besides meeting the demands of urban loads, cryptocurrency mining devices will be considered a major energy consumer. In this article, the optimal configuration of the energy system will be determined based on technical and economic indicators. Additionally, economic evaluations will be conducted to assess the income generated from cryptocurrency mining farms, and appropriate approaches will be identified from both technical and financial perspectives, focusing on return on investment (ROI). Full article
(This article belongs to the Special Issue Energy Management of Renewable Energy Systems)
Show Figures

Figure 1

23 pages, 975 KB  
Article
The Political Economy of Air Quality Governance: A Stakeholder Analysis in the Upper Hunter, NSW, Australia
by Dusan Ilic
Environments 2025, 12(11), 428; https://doi.org/10.3390/environments12110428 - 9 Nov 2025
Viewed by 150
Abstract
Maintaining air quality is an important environmental challenge, affecting both urban and regional areas where industrial, agricultural, and energy activities intersect. The Upper Hunter Valley, NSW, experiences emissions from coal mining, power generation, agriculture, and wood fires, compounded by local meteorology, geology, and [...] Read more.
Maintaining air quality is an important environmental challenge, affecting both urban and regional areas where industrial, agricultural, and energy activities intersect. The Upper Hunter Valley, NSW, experiences emissions from coal mining, power generation, agriculture, and wood fires, compounded by local meteorology, geology, and climate change. This study applies a political economy framework to examine historical governance structures including colonial legacies, institutional arrangements, and power relations and how they shape stakeholder roles and influence decision-making related to air quality. Technical applied research including improving dust monitoring, occupational health studies, and investigations into alternative fuels provided an empirical basis for identifying key stakeholders, including mining and energy companies, regulatory agencies, local councils, community groups, and environmental organisations. The analysis demonstrates how these actors influence governance processes, social licence to operate, and public perceptions of environmental risk. Findings indicate that effective air quality management requires multi-level, collaborative approaches that integrate technical expertise, regulatory oversight, and community engagement. The study highlights the importance of systemic strategies that align economic, environmental, and social objectives, providing insight into the governance of contested environmental resources in historically and politically complex regional contexts. This article is a rewritten and expanded version of the study “Analysis of air quality stakeholders in the Upper Hunter”, presented at the Clean Air conference, in Hobart, Australia, August 2024. Full article
Show Figures

Figure 1

13 pages, 346 KB  
Article
Social Determinants of Health Patterns in Children with Severe Disease Due to SARS-CoV-2 Infection—An Exploratory Approach
by Joshua Prabhu, Sebastian Acosta, Fabio Savorgnan, Ananth V. Annapragada and Usha Sethuraman
Children 2025, 12(11), 1515; https://doi.org/10.3390/children12111515 - 9 Nov 2025
Viewed by 100
Abstract
Background/Objectives: Research on the association of adverse social determinants of health (SDOH) with severe pediatric coronavirus disease (COVID-19) is limited. We examined associations between SDOH patterns and COVID-19 severity in children. Methods: We conducted a prospective, observational study of children (<18 years) with [...] Read more.
Background/Objectives: Research on the association of adverse social determinants of health (SDOH) with severe pediatric coronavirus disease (COVID-19) is limited. We examined associations between SDOH patterns and COVID-19 severity in children. Methods: We conducted a prospective, observational study of children (<18 years) with symptomatic SARS-CoV-2 infection evaluated in an urban pediatric emergency department (March 2021–April 2022) in Detroit, Michigan. Caregivers completed a 34-item survey based on the Healthy People 2030 framework. Severe disease was defined as the occurrence of respiratory/cardiac failure or death within four weeks of diagnosis. Continuous and categorical variables were described using medians and percentages, respectively. Associations between disease severity and risk factors were determined using chi-square tests. Association rule mining was used for feature selection, followed by multivariate logistic regression. Results: We analyzed data from 354 children [6–12 years: 31.1%, Female: 51.1%, Black: 59%, not Hispanic: 84.7%, public insurance: 77.1%, chronic condition: 27.4%]. Of the total, 113 children had severe disease. Most caregivers were 30–44 years old (53.1%), had less than a college degree (70.4%), and income < USD 50,000 (75.2%). Adverse SDOH reported included food/housing insecurity (24.6%), no support (64.7%), unmet childcare needs (35.9%), and lack of transportation (12.7%). After controlling for age, sex, medical history, income, and obesity, severe disease was associated with caregiver use of drugs/alcohol (OR:5.92, p < 0.001) and social discrimination/lack of support (OR: 1.74, p = 0.030). Conclusions: Two SDOH patterns (caregiver use of drugs/alcohol and social discrimination/lack of support) were associated with severe COVID-19. Further studies are needed to confirm findings and develop interventions. Full article
Show Figures

Figure 1

36 pages, 782 KB  
Article
Perceptions of Quality of Life Among Various Groups of Residents in Cities Aspiring to Be Smart in a Developing Economy
by Izabela Jonek-Kowalska
Smart Cities 2025, 8(6), 189; https://doi.org/10.3390/smartcities8060189 - 7 Nov 2025
Viewed by 371
Abstract
The inspiration and main goal for creating smart cities is to improve the quality of urban life. However, this ambitious task is not always successful as urban stakeholders are not homogeneous. Their experiences and expectations can vary significantly, which ultimately affects their level [...] Read more.
The inspiration and main goal for creating smart cities is to improve the quality of urban life. However, this ambitious task is not always successful as urban stakeholders are not homogeneous. Their experiences and expectations can vary significantly, which ultimately affects their level of satisfaction with life in the city. This article assesses the quality of life in 19 cities with county rights located in the Silesian province of Poland. The assessment takes into account stakeholders’ age, gender, education, and household size. The study also assesses the geographical variation in the quality of life in individual cities in the region with a view to individualizing the management approach. The research methodology is based on a survey conducted in a representative sample of 1863 residents of Silesian cities. The results are analyzed using descriptive statistics and nonparametric tests. The conclusions indicate a lower quality of life for women, residents aged 31 to 40, and people with primary education and a bachelor’s degree. The quality of life is significantly worse in post-mining towns where economic transformation has not been successfully implemented. The quality of urban life is rated highest by men, older people, and residents with basic and secondary education. Communities living in cities with modern industry and a stable economic situation are very satisfied with their standard of living. The results of the study imply the need for an individualized approach to shaping living conditions in cities and the implementation of remedial measures for groups and cities at risk of a lower quality of life. This will help to balance the quality of urban life and prevent various forms of exclusion. Full article
Show Figures

Figure 1

43 pages, 32364 KB  
Article
Towards Explainable Machine Learning from Remote Sensing to Medical Images—Merging Medical and Environmental Data into Public Health Knowledge Maps
by Liviu Bilteanu, Corneliu Octavian Dumitru, Andreea Dumachi, Florin Alexandrescu, Radu Popa, Octavian Buiu and Andreea Iren Serban
Mach. Learn. Knowl. Extr. 2025, 7(4), 140; https://doi.org/10.3390/make7040140 - 6 Nov 2025
Viewed by 182
Abstract
Both remote sensing and medical fields benefited a lot from the machine learning methods, originally developed for computer vision and multimedia. We investigate the applicability of the same data mining-based machine learning (ML) techniques for exploring the structure of both Earth observation (EO) [...] Read more.
Both remote sensing and medical fields benefited a lot from the machine learning methods, originally developed for computer vision and multimedia. We investigate the applicability of the same data mining-based machine learning (ML) techniques for exploring the structure of both Earth observation (EO) and medical image data. Support Vector Machine (SVM) is an explainable active learning tool to discover the semantic relations between the EO image content classes, extending this technique further to medical images of various types. The EO image dataset was acquired by multispectral and radar sensors (WorldView-2, Sentinel-2, TerraSAR-X, Sentinel-1, RADARSAT-2, and Gaofen-3) from four different urban areas. In addition, medical images were acquired by camera, microscope, and computed tomography (CT). The methodology has been tested by several experts, and the semantic classification results were checked by either comparing them with reference data or through the feedback given by these experts in the field. The accuracy of the results amounts to 95% for the satellite images and 85% for the medical images. This study opens the pathway to correlate the information extracted from the EO images (e.g., quality-of-life-related environmental data) with that extracted from medical images (e.g., medical imaging disease phenotypes) to obtain geographically refined results in epidemiology. Full article
Show Figures

Graphical abstract

13 pages, 4234 KB  
Article
Predicting Surface Subsidence in Northern Huainan Based on a Hybrid LSTM–Transformer Model
by Jia Xu, Hao Tan, Roucen Liu, Jinling Duan and Mingfei Zhu
Appl. Sci. 2025, 15(21), 11780; https://doi.org/10.3390/app152111780 - 5 Nov 2025
Viewed by 177
Abstract
As one of the world’s primary energy sources, coal has driven economic development but has also led to severe surface subsidence. Currently, many regions around the world face significant ground deformation risks due to ongoing or legacy mining activities. Accurate monitoring and trend [...] Read more.
As one of the world’s primary energy sources, coal has driven economic development but has also led to severe surface subsidence. Currently, many regions around the world face significant ground deformation risks due to ongoing or legacy mining activities. Accurate monitoring and trend prediction are critical for enhancing subsidence early-warning capabilities and urban resilience. The northern region of Huainan City exhibits a spatial pattern characterized by the coexistence of mining areas, urban areas, and decommissioned mining sites, among which the mining areas show more pronounced surface deformation due to prolonged mining activities. To fully understand the subsidence evolution characteristics and differences across various regions, an LSTM–Transformer prediction model was constructed based on SBAS-InSAR monitoring technology to predict the surface subsidence processes in the three types of areas separately. The results indicated that the subsidence rate and cumulative subsidence in the mining areas were significantly greater than those in the urban and decommissioned areas, demonstrating more intense deformation activity. The average subsidence rates for the mining areas, urban areas, and decommissioned mining sites were −57.42 mm/yr, −5.37 mm/yr, and −3.21 mm/yr, respectively. The model’s prediction results demonstrated good accuracy across different regions, with the root mean square errors (RMSEs) for the mining areas, urban areas, and decommissioned mining sites being 2.16 mm, 1.03 mm, and 0.22 mm, respectively. The study shows that the constructed LSTM–Transformer hybrid model not only possesses strong capability in fitting subsidence trends but will also provide a scientific basis for future monitoring and early warning of surface subsidence hazards. Full article
Show Figures

Figure 1

21 pages, 3459 KB  
Article
Enhanced Amazon Wetland Map with Multi-Source Remote Sensing Data
by Carlos M. Souza, Bruno G. Ferreira, Ives Medeiros Brandão, Sandra Rios, John Aguilar-Brand, Juliano Schirmbeck, Emanuel Valero, Miguel A. Restrepo-Galvis, Eva Mollinedo-Veneros, Esteban Terneus, Nelly Rivero, Lucimara Wolfarth Schirmbeck, María A. Oliveira-Miranda, Cícero Cardoso Augusto, Jose Eduardo Victorio Gonzales, Juan Espinosa, Juan Carlos Amilibia, Tony Vizcarra Bentos, Suelma Ribeiro Silva, Judith Rosales Godoy and Helga C. Wiederheckeradd Show full author list remove Hide full author list
Remote Sens. 2025, 17(21), 3644; https://doi.org/10.3390/rs17213644 - 5 Nov 2025
Viewed by 451
Abstract
The Amazon wetlands are the largest and most diverse freshwater ecosystem globally, characterized by various flooded vegetation and the Amazon River’s estuary. This critical ecosystem is vulnerable to land use changes, dam construction, mining, and climate change. While several studies have utilized remote [...] Read more.
The Amazon wetlands are the largest and most diverse freshwater ecosystem globally, characterized by various flooded vegetation and the Amazon River’s estuary. This critical ecosystem is vulnerable to land use changes, dam construction, mining, and climate change. While several studies have utilized remote sensing to map wetlands in this region, significant uncertainty remains, which limits the assessment of impacts and the conservation priorities for Amazon wetlands. This study aims to enhance wetland mapping by integrating existing maps, remote sensing data, expert knowledge, and cloud computing via Earth Engine. We developed a harmonized regional wetland classification system adaptable to individual countries, enabling us to train and build a random forest model to classify wetlands using a robust remote sensing dataset. In 2020, wetlands spanned 151.7 million hectares (Mha) or 22.0% of the study area, plus an additional 7.4 Mha in deforested zones. The four dominant wetland classes accounted for 98.5% of the total area: Forest Floodplain (89.0 Mha; 58.6%), Lowland Herbaceous Floodplain (29.6 Mha; 19.6%), Shrub Floodplain (16.7 Mha; 11.0%), and Open Water (14.1 Mha; 9.3%). The overall mapping accuracy was 82.2%. Of the total wetlands in 2020, 52.6% (i.e., 79.8 Mha) were protected in Indigenous Territories, Conservation Units, and Ramsar Sites. Threats to the mapped wetlands included 7.4 Mha of loss due to fires and deforestation, with an additional 800,000 ha lost from 2021 to 2024 due to agriculture, urban expansion, and gold mining. Notably, 21 Mha of wetlands were directly affected by both reduced precipitation and surface water in 2020. Our mapping efforts will help identify priorities for wetland protection and support informed decision-making by local governments and ancestral communities to implement conservation and management plans. As 47.4% of the mapped wetlands are unprotected and have some level of threats and pressure, there are also opportunities to expand protected areas and implement effective management and conservation practices. Full article
(This article belongs to the Section Environmental Remote Sensing)
Show Figures

Graphical abstract

24 pages, 5484 KB  
Article
Performance and Environmental Assessment of Alkali-Activated Cements from Agricultural and Industrial Residues
by Rafaela Pollon, Giovani Jordi Bruschi, Suéllen Tonatto Ferrazzo, Arielle Cristina Fornari, Eduarda Razador Lazzari, Pedro Domingos Marques Prietto and Eduardo Pavan Korf
Constr. Mater. 2025, 5(4), 79; https://doi.org/10.3390/constrmater5040079 - 4 Nov 2025
Viewed by 255
Abstract
The growing concern with carbon dioxide emissions from the cement industry has driven the search for alternative binders with lower environmental impact. Among these, alkali-activated cements (AACs) stand out due to their ability to produce cementitious matrices from aluminosilicate precursors and alkaline activators. [...] Read more.
The growing concern with carbon dioxide emissions from the cement industry has driven the search for alternative binders with lower environmental impact. Among these, alkali-activated cements (AACs) stand out due to their ability to produce cementitious matrices from aluminosilicate precursors and alkaline activators. However, comparisons between One-Part and Two-Part systems remain limited. This study evaluated the technical feasibility of producing AAC using sugarcane bagasse ash (SCBA) as precursor, carbide lime (CL) as calcium source, and sodium hydroxide (NaOH) as activator. Different parameters were tested, including NaOH molarities (1.0–2.5 M), SCBA/CL ratios (9.00–1.50), curing times (3, 7, and 28 days), and preparation methods. Mortars were produced at constant water/solid ratio of 1.40 and cured at room temperature (23 °C). Unconfined compressive strength (UCS) and leaching tests were performed, along with statistical analysis and Scanning Electron Microscopy (SEM), X-ray Diffraction (XRD), and Fourier Transform Infrared Spectroscopy (FTIR) analyses. ACC synthesized by the Two-Part method (2.0 M NaOH, SCBA:CL 70:30) reached an UCS of 1.60 MPa at 28 days, compared to 1.39 MPa for the One-Part method. Curing time was identified as the most significant factor, followed by SCBA/CL ratio and activator molarity, while preparation method had minimal effect. The material developed alkali-activated gels, and leaching tests indicated no toxicity, although Ba concentrations exceeded regulatory limits for water quality. Potential applications include mine tailings stabilization, soil improvement, shallow foundations, and urban furniture production. Full article
Show Figures

Figure 1

37 pages, 5627 KB  
Article
How Do Rural Households Achieve Poverty Alleviation? Identification and Characterization of Development Pathways Using Explainable Machine Learning
by Shoujie Jia, Qiong Li, Wenji Zhao and Yanhui Wang
Sustainability 2025, 17(21), 9704; https://doi.org/10.3390/su17219704 - 31 Oct 2025
Viewed by 270
Abstract
Exploring the dynamic mechanisms of household poverty alleviation is crucial for achieving sustainable poverty reduction and preventing relapse into poverty. However, existing research is often constrained by a static perspective, failing to integrate poverty states with transition processes, and lacking the methodological tools [...] Read more.
Exploring the dynamic mechanisms of household poverty alleviation is crucial for achieving sustainable poverty reduction and preventing relapse into poverty. However, existing research is often constrained by a static perspective, failing to integrate poverty states with transition processes, and lacking the methodological tools to decipher the nonlinear heterogeneity and spatial dependence inherent in household pathways. This study addresses three critical questions: How can we conceptualize and quantify the dynamic trajectories of household poverty alleviation? What are the key mechanisms that drive households from poverty to stable sustainability? And how do these pathways vary across different spatial contexts? Our analysis, based on an explainable machine learning framework applied to longitudinal data from 107,637 households, yields several key findings. First, household pathways are strongly predicted by their initial typology. Those with heavy burdens and limited labor capacity (SI4) predominantly remained in unstable states (62.5%), while households with human capital advantages (SI3, SI6) achieved stable poverty alleviation directly at rates of 84.9% and 100%, respectively. Second, the transition from instability to stability follows discernible bridging mechanisms, where pathways reliant on skill upgrading prove more decisive for long-term stability than those dependent solely on short-term subsidies. Third, pathways are intrinsically shaped by spatial context, creating a geography of opportunity and risk—from policy compensation in mountainous areas, to resource-institutional synergy in agricultural plains, and labor-market stabilization in mining and peri-urban regions. In conclusion, sustainable poverty alleviation hinges on interventions precisely aligned with both initial household profiles and regional contexts. The central policy implication is to move beyond one-size-fits-all approaches by balancing protective safety nets with capacity-building investments, thereby creating equitable development pathways across diverse geographies. Full article
Show Figures

Figure 1

19 pages, 10209 KB  
Article
Assessing Landscape Ecological Risk from Mining in the River Source Region of the Yellow River Basin
by Wenjia Xu, Weiling Yao, Hao Wang, Jinzhong Yang, Tiantian Yu and Hang Yu
Land 2025, 14(11), 2152; https://doi.org/10.3390/land14112152 - 29 Oct 2025
Viewed by 287
Abstract
The river source region of the Yellow River Basin is a critical ecological barrier in China, yet it is characterized by extreme environmental vulnerability. Human activities, particularly intensive mining, can severely disrupt the landscape ecosystem and alter its spatial patterns. The aim of [...] Read more.
The river source region of the Yellow River Basin is a critical ecological barrier in China, yet it is characterized by extreme environmental vulnerability. Human activities, particularly intensive mining, can severely disrupt the landscape ecosystem and alter its spatial patterns. The aim of this study is to conduct a comprehensive landscape ecological risk assessment, analyzing the spatial differentiation and driving factors of these risks to ensure regional ecological security. Employing high-resolution remote sensing technology, a comprehensive assessment of landscape ecological risk in the river source region of the Yellow River Basin was conducted based on the 2020 mining development status. The landscape ecological risk index (ERIk) was applied to evaluate risk distribution patterns, while the Geodetector model implemented in R was utilized to identify and analyze key driving factors. The results were as follows: (1) The study area exhibited an elevated landscape ecological risk. (2) Anthropogenic disturbances, such as urban construction, residential activities, and mining, combined with a widespread cropland distribution, degraded alpine grasslands, and high landscape fragility, were identified as major contributors to the elevated landscape ecological risk in the study area. (3) Habitat quality and population density remain the most significant factors driving the spatial differentiation of landscape ecological risk, and their interaction strongly governs the spatial distribution of such risk. In contrast, mining development intensity is not a dominant factor influencing the spatial heterogeneity of landscape ecological risk at the regional scale in the study area. This assessment reveals the extent of ecological risk associated with mining and other human activities and its key drivers. Full article
Show Figures

Figure 1

24 pages, 1712 KB  
Review
Urban Mining of Bivalve Shell Waste as a Sustainable Alternative to Limestone Exploitation: A Review on Alkali-Activated Cements and Mortars
by Arthur Paim Cescon, Giovani Jordi Bruschi and Eduardo Pavan Korf
Mining 2025, 5(4), 69; https://doi.org/10.3390/mining5040069 - 29 Oct 2025
Viewed by 343
Abstract
The concept of urban mining refers to the recovery and valorization of valuable resources from urban and industrial waste, contributing to circular economy principles. Within this framework, the present study provides a critical review of alkali-activated binders incorporating bivalve mollusk shells as alternative [...] Read more.
The concept of urban mining refers to the recovery and valorization of valuable resources from urban and industrial waste, contributing to circular economy principles. Within this framework, the present study provides a critical review of alkali-activated binders incorporating bivalve mollusk shells as alternative calcium sources. Shells from oysters, scallops, mussels, clams, cockles, and periwinkles were examined, either in their natural or calcined forms, for use as calcium sources, alkaline activators, or fillers in low-carbon binders. The review evaluates key processing parameters, including precursor composition, type and concentration of alkaline activators, curing conditions, and calcination temperatures, and compares the resulting mechanical, chemical, and microstructural properties. In addition, several studies report applications of these binders in soil stabilization and heavy metal immobilization, demonstrating performances comparable to Portland cement. The findings confirm the technical potential of mollusk shell residues and their contribution to the circular economy by diverting aquaculture waste from landfills and marine environments. Nonetheless, significant knowledge gaps persist, including the limited investigation of non-oyster species, the absence of field-scale studies, and the lack of resource mapping, life cycle, or economic assessments. This synthesis highlights preliminary insights, such as optimal calcination temperatures between 700 and 900 °C and effective combinations with silica and alumina-rich residues. Overall, it outlines a pathway toward transforming an underutilized waste stream into sustainable and technically viable construction materials. Full article
(This article belongs to the Special Issue Envisioning the Future of Mining, 2nd Edition)
Show Figures

Figure 1

20 pages, 2916 KB  
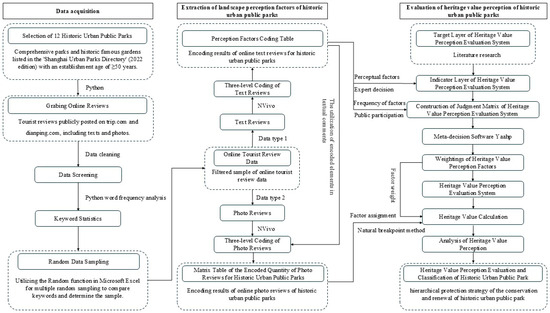
Article
Perception and Evaluation of Cultural Heritage Value in Historic Urban Public Parks Based on Social Media Data: A Case Study of Shanghai
by Zhen Tang and Yuhang Zhao
Buildings 2025, 15(21), 3864; https://doi.org/10.3390/buildings15213864 - 26 Oct 2025
Viewed by 539
Abstract
Historic urban public parks have evolved into multifunctional spaces that integrate cultural heritage and contemporary urban life. Understanding public perception of their heritage value is crucial for sustainable management. This study proposes a novel method combining grounded theory with Python-based analysis of textual [...] Read more.
Historic urban public parks have evolved into multifunctional spaces that integrate cultural heritage and contemporary urban life. Understanding public perception of their heritage value is crucial for sustainable management. This study proposes a novel method combining grounded theory with Python-based analysis of textual and visual social media data to evaluate public perception of cultural heritage value in 12 historic urban public parks in Shanghai. The constructed system includes four dimensions, eleven criteria, and thirty-five indicators. Results show significant differences in perceived values: social and ecological values gain the highest recognition, while historical and spiritual values are underappreciated due to limited narrative continuity and static displays. Parks such as Luxun, Changfeng, and Zhongshan demonstrate outstanding comprehensive value, whereas Nanyuan and Jing’an show weaker performance. Based on perception indices, the parks were classified into four hierarchical management tiers, guiding targeted conservation and renewal strategies. The findings highlight the potential of social media data for revealing public attitudes toward cultural heritage and offer a replicable framework for adaptive management of historic urban parks in Shanghai and other metropolitan contexts. Full article
(This article belongs to the Section Architectural Design, Urban Science, and Real Estate)
Show Figures

Figure 1

22 pages, 1507 KB  
Review
Mine Tailings as a Sustainable Filler for Asphalt Binder–Mastics: A Review
by Daniel O. Oguntayo, Nuha S. Mashaan and Sanjay K. Shukla
Materials 2025, 18(21), 4892; https://doi.org/10.3390/ma18214892 - 25 Oct 2025
Viewed by 582
Abstract
Sustainability has become a primary focus on a global scale. However, there is a threat to sustainable development due to the substantial generation of waste from urbanization and industrialization. Particularly, the accumulation of mine tailings is a problem, an industrial waste by-product from [...] Read more.
Sustainability has become a primary focus on a global scale. However, there is a threat to sustainable development due to the substantial generation of waste from urbanization and industrialization. Particularly, the accumulation of mine tailings is a problem, an industrial waste by-product from the mining sector. To support sustainable development and promote circular economy, it is imperative to utilize the materials in the production of asphalt mastics. This review examines the performance of mining waste-modified asphalt binder–mastic to create an idea of what tailings might be used for in subsequent studies. This review contributes to knowledge by consolidating research efforts on mine tailing-modified asphalt binder–mastics, tailings characteristics for intended usage and the possibility of improved blends. The findings show that the mine tailings improve the physical and rheological properties of asphalt binder–mastic compared to conventional fillers, thereby contributing to more durable and sustainable pavements. Also, the mine tailings are environmentally friendly and economically viable, making them a potential alternative filler to substitute the traditional fillers. The review concluded by outlining the limitations of using tailings and suggested future directions for large-scale utilization of tailings in asphalt binder–mastics. Full article
(This article belongs to the Special Issue Advances in Material Characterization and Pavement Modeling)
Show Figures

Figure 1

17 pages, 363 KB  
Article
Assessing Vaccine Confidence Using the Vaccine Hesitancy Scale Among Adolescent Girls and Young Women at Risk of HIV Acquisition Living in Uganda, Zambia, and South Africa
by Nasimu Kyakuwa, Ali Ssetaala, Matt A. Price, Annet Nanvubya, Joel M. Abyesiza, Geofrey Basalirwa, Brenda Okech, Juliet Mpendo, Mubiana Inambao, Kawela Mumba-Mwangelwa, Chishiba Kabengele, Suzanna C. Francis, Pholo Maenetje, Ken Ondeng’e, Vinodh Edward, William Kilembe and Monica O. Kuteesa
Vaccines 2025, 13(11), 1083; https://doi.org/10.3390/vaccines13111083 - 22 Oct 2025
Viewed by 470
Abstract
Background: Vaccine hesitancy (VH) remains a major threat to global health that can reverse the progress in tackling vaccine-preventable diseases. Vaccine uptake among adolescent Girls and young women (AGYW) is often low. We assessed VH using a validated scale among AGYW in Uganda, [...] Read more.
Background: Vaccine hesitancy (VH) remains a major threat to global health that can reverse the progress in tackling vaccine-preventable diseases. Vaccine uptake among adolescent Girls and young women (AGYW) is often low. We assessed VH using a validated scale among AGYW in Uganda, Zambia, and South Africa. Methods: From June 2023 to February 2024, we recruited AGYW from fishing communities in Uganda, urban and peri-urban locations in Lusaka and Ndola, Zambia, and mining communities in Rustenburg, South Africa. Eligible participants were aged 15–24 years, sexually active, and HIV-negative but at risk for HIV acquisition. We collected demographic, HIV-related behavioral data, and vaccine hesitancy data using a structured questionnaire. Vaccine confidence was assessed using the 10-question Vaccine Hesitancy Scale that describes two factors, i.e., “vaccine confidence” and “risk tolerance”. Exploratory and Confirmatory Factor Analyses were performed to assess scale validity and internal consistency. Logistic regression was used to determine associations between demographics and vaccine confidence. Results: A total of 1213 AGYW participated in the study, with a mean age of 19.4 (SD ± 2.6) years. More than half (54%) were aged between 15 and 19 years. The majority of AGYW (94%) strongly believed that vaccines were important for their health and the community and that vaccination is a good way to protect them from diseases. About two-thirds of the AGYW (66%) indicated that they were concerned about the adverse effects of vaccines, while 30% responded that they did not need vaccines for diseases that were not common. We observed that 951 (78%) of the AGYW reported high vaccine confidence, while 494 (41%) reported low concerns over risks. Vaccine confidence varied across countries, with Zambia and Uganda showing lower vaccine confidence (adjusted odds ratios of 0.28 and 0.45, respectively, p < 0.005) in comparison to South Africa. Conclusions: A high level of vaccine confidence was observed among AGYW. Vaccine confidence among AGYW was driven more by the trust in vaccine safety and the need to protect communities against diseases. These findings suggest the potential for acceptance of vaccines, including future HIV vaccines, among AGYW. Despite high levels of vaccine confidence, concerns over vaccine risks remain substantial and must be addressed. Full article
(This article belongs to the Special Issue Acceptance and Hesitancy in Vaccine Uptake: 2nd Edition)
Show Figures

Figure 1

Back to TopTop