Sign in to use this feature.

Years

Between: -

Subjects

remove_circle_outline
remove_circle_outline
remove_circle_outline
remove_circle_outline
remove_circle_outline
remove_circle_outline
remove_circle_outline
remove_circle_outline
remove_circle_outline

Journals

remove_circle_outline
remove_circle_outline
remove_circle_outline

Article Types

Countries / Regions

remove_circle_outline
remove_circle_outline
remove_circle_outline
remove_circle_outline

Search Results (139)

Search Parameters:
Keywords = type II boundary

Order results
Result details
Results per page
Select all
Export citation of selected articles as:
19 pages, 9406 KB  
Article
Genome-Wide Identification of LBD Transcription Factors Revealed the Essential Role of ClLBD2 in Root Development in Watermelon (Citrullus lanatus)
by Deling Zhao, Kaidi Wu, Junjie Liu, Mengmeng Yin, Xiaomeng Wang, Wenrui Gu, Gengrui Zhu, Ningning Gao, Ali Aslam, Qinghua Shi and Ruimin Zhang
Horticulturae 2026, 12(3), 387; https://doi.org/10.3390/horticulturae12030387 - 20 Mar 2026
Viewed by 17
Abstract
The Lateral Organ Boundaries Domain (LBD) gene family encodes plant-specific transcription factors that play pivotal roles in growth, development, and stress responses. However, a comprehensive genome-wide analysis of the LBD family in watermelon (Citrullus lanatus) has not been conducted [...] Read more.
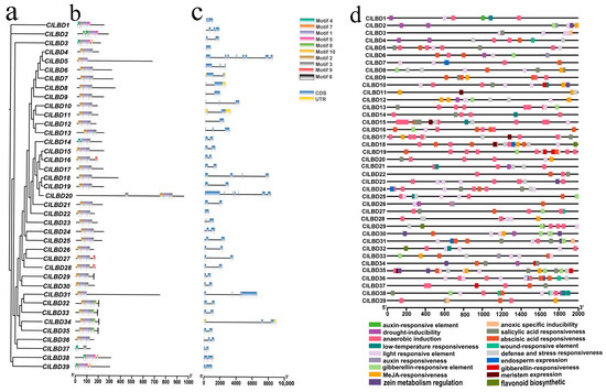
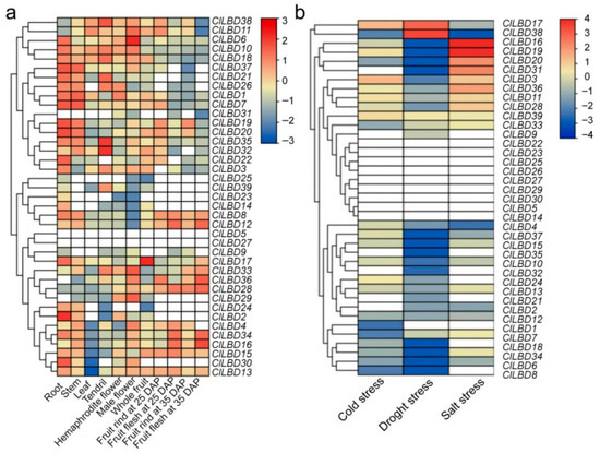
The Lateral Organ Boundaries Domain (LBD) gene family encodes plant-specific transcription factors that play pivotal roles in growth, development, and stress responses. However, a comprehensive genome-wide analysis of the LBD family in watermelon (Citrullus lanatus) has not been conducted until now. In this study, we identified 39 ClLBD genes using the latest watermelon reference genome and systematically analyzed the function of ClLBD2 in root development. These ClLBDs are unevenly distributed across 10 chromosomes except Chr4. Evolutionary analysis grouped the gene family members into six subgroups: Class I (a–e) and Class II. Physicochemical properties and gene structure analysis showed that the ClLBD protein members are tightly conserved. In the promoter regions of ClLBD genes, we identified abundant cis-acting regulatory elements related to abiotic stress and hormone responses. Through RNA-seq analysis from a cucurbit database, we found that several ClLBD genes showed high relative expression in roots, with ClLBD2 being the most highly expressed. Since its subfamily includes AtLBD25, a known root development-related gene, we hypothesized that ClLBD2 might be involved in root development. To validate this, ClLBD2-edited roots were generated using the CRISPR-Cas9 system and Agrobacterium rhizogenes-mediated transformation. Compared to the wild type, the ClLBD2 edited roots exhibited significant reduction in taproot length and lateral root numbers, indicating that ClLBD2 may regulate root development. This study provides the first comprehensive analysis of the LBD gene family in watermelon, offering valuable insights for evolutionary and further functional studies of ClLBD genes. Full article
(This article belongs to the Special Issue Germplasm Resources and Genetics Improvement of Watermelon and Melon)
Show Figures

Figure 1

19 pages, 432 KB  
Article
On Unit J-Shaped Distributions: Properties and Estimation with Applications
by Asmaa S. Al-Moisheer, Khalaf S. Sultan and Mahmoud M. M. Mansour
Mathematics 2026, 14(6), 1021; https://doi.org/10.3390/math14061021 - 17 Mar 2026
Viewed by 198
Abstract
This study is a detailed study of unit J-shaped distributions which establishes and examines the unit Topp–Leone distribution. The proposed study presents a mathematically tractable model of bounded data with strong skewness and boundary effects. Various basic distributional properties, such as moments, entropy [...] Read more.
This study is a detailed study of unit J-shaped distributions which establishes and examines the unit Topp–Leone distribution. The proposed study presents a mathematically tractable model of bounded data with strong skewness and boundary effects. Various basic distributional properties, such as moments, entropy measures, order statistics, and L-moments, are obtained in explicit form, which provides a full analytic description of the model. Type-II censoring is applied to develop some statistical inferential methods. The usefulness of the suggested distribution is illustrated by the application to the normalized water use efficiency indicators and censored survival time data. The findings are useful to the theory of unit distributions, as they introduce new analytics that have been demonstrated to be beneficial in practice and demonstrate that the theory is effective in applications with limited and censored data. Full article
(This article belongs to the Section D1: Probability and Statistics)
Show Figures

Figure 1

21 pages, 554 KB  
Article
Spurious or Genuine? Evaluating Large Language Models in Validating Counterexamples for Loop Invariant Inference
by Guangsheng Fan, Dengping Wei and Banghu Yin
Electronics 2026, 15(6), 1148; https://doi.org/10.3390/electronics15061148 - 10 Mar 2026
Viewed by 215
Abstract
Whether a counterexample is genuine or spurious fundamentally influences the effectiveness and completeness of loop invariant inference, which is a core component of automated program verification. However, reliably determining the validity of a counterexample remains a challenging task. In this paper, we present [...] Read more.
Whether a counterexample is genuine or spurious fundamentally influences the effectiveness and completeness of loop invariant inference, which is a core component of automated program verification. However, reliably determining the validity of a counterexample remains a challenging task. In this paper, we present a systematic evaluation of large language models (LLMs) on this problem. We construct a benchmark of program states that serve as counterexamples, categorized into three representative types: (i) pre-states of inductive counterexamples derived from LLM-proposed invariants and (ii–iii) boundary states derived from correct inductive invariants, where the states themselves either violate (ii) or satisfy (iii) the program’s precondition. Ground-truth labels are established using a state-of-the-art program verifier. We evaluate multiple LLMs under diverse prompting strategies. Our results show that LLMs perform well on the first two types of counterexamples in the benchmark but poorly on the third. Moreover, LLMs are substantially more accurate in classifying spurious counterexamples than genuine ones. These findings offer valuable guidance for future research on LLM-assisted loop invariant inference. Full article
(This article belongs to the Section Computer Science & Engineering)
Show Figures

Figure 1

21 pages, 6722 KB  
Article
Identification of LBD Family in Blueberry and Its Potential Involvement of Development and Responses to Hormones
by Botian Zheng, Pinda Xing, Shiyi Wen, Min Xiao, Tianmiao Huang, Xuyan Li, Xinsheng Zhang, Lulu Zhai and Shaomin Bian
Horticulturae 2026, 12(3), 311; https://doi.org/10.3390/horticulturae12030311 - 5 Mar 2026
Viewed by 217
Abstract
Background: LATERAL ORGAN BOUNDARIES DOMAIN (LBD/AS2) transcription factors integrate developmental and hormonal signals during organogenesis. As a high-value fruit tree crop, blueberries’ rooting ability underpins their vegetative propagation and field performance, yet a genome-wide view of the LBD repertoire and its roles [...] Read more.
Background: LATERAL ORGAN BOUNDARIES DOMAIN (LBD/AS2) transcription factors integrate developmental and hormonal signals during organogenesis. As a high-value fruit tree crop, blueberries’ rooting ability underpins their vegetative propagation and field performance, yet a genome-wide view of the LBD repertoire and its roles in blueberry has been lacking. Results: We cataloged 153 non-redundant LBD genes (VcLBD) by homology search against the GDV RefTrans V1 genome and domain validation, substantially exceeding counts reported for other fruit crops. Phylogeny resolved the family into the canonical Class I/II and seven subclades, with extensive lineage-specific expansion supported by synteny: 72.31% of loci arose from whole-genome/segmental and tandem duplication. Gene structures were highly heterogeneous (2–24 exons) but conserved within clades; motif profiling (MEME/InterPro) recovered the signature LOB cysteine block, GAS module and a leucine-zipper-like motif with clade-specific combinations. Promoter scanning identified 38 cis-element types, including hormone- (auxin, cytokinin, GA, JA/MeJA, ABA, SA), stress- and meristem-associated motifs, indicating broad regulatory inputs. Public transcriptomes revealed pronounced tissue–stage specificity with a root-centered bias; qRT-PCR across eight organs/stages validated four archetypal expression programs (higher expression in roots, flowers, fruits in stage 1, or mature fruit, respectively), including floral/early-fruit enrichment (e.g., VcLBD39/40) and ripening-associated induction. Hormone assays demonstrated differential responsiveness: IAA up-regulated VcLBD6/16b/33c/40e/41, whereas 6-BA suppressed VcLBD16b/33c/39a/39c/40e and induced VcLBD41/46h; ACC and MeJA produced gene-specific induction or repression. During adventitious rooting (0/4/7/10 DAC), 30 VcLBDs were differentially expressed, forming three temporal patterns. VcLBD16b reaches its peak expression during the early stages of adventitious root development and exhibits a strong response to auxin. VcLBD11 shows dynamic changes synchronized with cytokinin activity, while VcLBD33/40 is associated with primordia growth and vascular-related processes. Conclusions: We identified and characterized 153 VcLBD genes, profiled their transcripts across multiple blueberry tissues, defined stages of adventitious root development, and evaluated hormone responsiveness for representative members. Together, these results establish a foundation for dissecting VcLBD regulatory mechanisms and functions, particularly in organ growth and adventitious rooting. Full article
(This article belongs to the Special Issue Advances in Developmental Biology and Quality Control of Berry Crops)
Show Figures

Figure 1

21 pages, 10772 KB  
Article
Structured Design Methodology for Compact Plate Heat Exchangers
by Md Zishan Akhter, Mohammad Faisal, Ahmed Shaaban, Kamil Jaworczak and Philip Hart
Energies 2026, 19(4), 914; https://doi.org/10.3390/en19040914 - 10 Feb 2026
Viewed by 368
Abstract
The increasing demand for compact and high-performance thermal management systems in the industrial and energy sectors has renewed interest in plate-type heat exchangers for high heat-flux dissipation. These exchangers offer high surface-area-to-volume ratios, modular architecture, and scalable construction, making them suitable for applications [...] Read more.
The increasing demand for compact and high-performance thermal management systems in the industrial and energy sectors has renewed interest in plate-type heat exchangers for high heat-flux dissipation. These exchangers offer high surface-area-to-volume ratios, modular architecture, and scalable construction, making them suitable for applications requiring advanced cooling within restricted space. This study presents a structured thermo-hydraulic design framework for compact plate heat exchangers operating under fixed wall-temperature boundary conditions. The framework integrates geometric scaling, surface-morphology variation, and multi-parameter performance evaluation to assess the balance between convective enhancement and hydraulic losses. Water at 25 °C serves as the working fluid due to its favorable thermophysical properties and economic viability. A constant wall temperature of 100 °C is applied as a fixed boundary condition to provide a consistent thermal driving potential for comparing different geometries in a range of industrially relevant operating regimes. Three primary design variables are examined: (i) a baseline flat-plate configuration used to establish the fundamental flow–thermal response; (ii) systematic variation of inter-plate spacing to characterize the hydraulic–thermal tradeoff; and (iii) surface-morphology variation using chevron and sinusoidal corrugations to enhance convection through secondary flow generation and boundary-layer modulation. The key performance metrics include wall heat flux, overall heat-transfer coefficient, thermal resistance, and pressure-drop penalty. These indicators are evaluated to identify configurations that are thermally effective and hydraulically feasible. The results show that an inter-plate spacing of 7 mm provides a favorable balance between confinement and convective enhancement under the present operating conditions. Sinusoidal corrugations yield the most favorable thermo-hydraulic performance (PEC 1.30) while maintaining low frictional losses. The proposed framework provides a transferable physics-based methodology for comparative assessment and early-stage design of compact heat exchangers under fixed pumping-power constraints. The approach is broadly applicable to renewable-energy systems and compact thermal management in industrial applications. Full article
(This article belongs to the Special Issue Heat Transfer and Fluid Flows for Industry Applications)
Show Figures

Figure 1

26 pages, 6100 KB  
Article
A New Change Detection Method for Heterogeneous Remote Sensing Images Via an Automatic Differentiable Adversarial Search
by Hui Li, Jing Liu, Yan Zhang, Jie Chen, Hongcheng Zeng, Wei Yang, Jie Chen, Zhixiang Huang and Long Sun
Remote Sens. 2026, 18(1), 94; https://doi.org/10.3390/rs18010094 - 26 Dec 2025
Viewed by 802
Abstract
Heterogeneous remote sensing image change detection (Hete-CD) holds significant research value in military and civilian fields. The existing methods often rely on expert experience to design fixed deep network architectures for cross-modal feature alignment and fusion purposes. However, when faced with diverse land [...] Read more.
Heterogeneous remote sensing image change detection (Hete-CD) holds significant research value in military and civilian fields. The existing methods often rely on expert experience to design fixed deep network architectures for cross-modal feature alignment and fusion purposes. However, when faced with diverse land cover types, these methods often lead to blurred change boundaries and structural distortions, resulting in significant performance degradations. To address this, we propose an adaptive adversarial learning-based heterogeneous remote sensing image change detection method based on the differentiable filter combination search (DFCS) strategy to provide enhanced generalizability and dynamic learning capabilities for diverse scenarios. First, a fully reconfigurable self-learning discriminator is designed to dynamically synthesize the optimal convolutional architecture from a library of atomic filters containing basic operators. This provides highly adaptive adversarial supervision to the generator, enabling joint dynamic learning between the generator and discriminator. To further mitigate modality differences in the input stage, we integrate a feature fusion module based on the Gabor and local normalized cross-correlation (G-LNCC) to extract modality-invariant texture and structure features. Finally, a geometric structure-based collaborative supervision (GSCS) loss function is constructed to impose fine-grained constraints on the change map from the perspectives of regions, boundaries, and structures, thereby enforcing physical properties. Comparative experimental results obtained on five public Hete-CD datasets show that our method achieves the best F1 values and overall accuracy levels, especially on the Gloucester I and Gloucester II datasets, achieving F1 scores of 93.7% and 95.0%, respectively, demonstrating the strong generalizability of our method in complex scenarios. Full article
Show Figures

Figure 1

37 pages, 12055 KB  
Article
Spatial Performance Optimization of High-Altitude Residential Buildings Based on the Thermal Buffer Effect: A Case Study of New-Type Vernacular Housing in Lhasa
by Ximeng Ma, Zhen Mao and Huang Xuan
Buildings 2025, 15(23), 4337; https://doi.org/10.3390/buildings15234337 - 28 Nov 2025
Viewed by 559
Abstract
High-altitude cold regions suffer from severe diurnal temperature fluctuations and limited energy supply, posing persistent challenges for maintaining indoor thermal comfort. This study investigates how the spatial configuration and thermal buffer effect can be optimized to improve the energy and comfort performance of [...] Read more.
High-altitude cold regions suffer from severe diurnal temperature fluctuations and limited energy supply, posing persistent challenges for maintaining indoor thermal comfort. This study investigates how the spatial configuration and thermal buffer effect can be optimized to improve the energy and comfort performance of new-type vernacular housing in Lhasa, China. Based on field-measured data, two representative housing prototypes—a self-built U-shaped dwelling and a government-designed resettlement house—were modeled and validated using EnergyPlus through the Rhino/Grasshopper platform. Parametric simulations and multi-objective optimization employing the NSGA-II algorithm were conducted to optimize both annual heating load and heating-season comfort percentage. Results show that optimized configurations combining south-facing sunspaces, north-facing enclosed corridors, and attic buffer cavities can reduce heating load by up to 80% compared with the baseline model without buffer spaces, and increase comfort duration by more than 50% under identical envelope and climatic conditions. The findings quantitatively reveal how spatial hierarchy and boundary buffering synergistically enhance passive solar utilization and thermal stability. This research establishes an integrated form–space–boundary optimization framework for energy-efficient housing design in extreme climates and provides a transferable reference for sustainable building strategies in other high-altitude regions. Full article
Show Figures

Figure 1

21 pages, 795 KB  
Article
Evaluation Method for the Development Effect of Reservoirs with Multiple Indicators in the Liaohe Oilfield
by Feng Ye, Yong Liu, Junjie Zhang, Zhirui Guan, Zhou Li, Zhiwei Hou and Lijuan Wu
Energies 2025, 18(21), 5629; https://doi.org/10.3390/en18215629 - 27 Oct 2025
Viewed by 629
Abstract
To address the limitation that single-index evaluation fails to fully reflect the development performance of reservoirs of different types and at various development stages, a multi-index comprehensive evaluation system featuring the workflow of “index screening–weight determination–model evaluation–strategy guidance” was established. Firstly, the grey [...] Read more.
To address the limitation that single-index evaluation fails to fully reflect the development performance of reservoirs of different types and at various development stages, a multi-index comprehensive evaluation system featuring the workflow of “index screening–weight determination–model evaluation–strategy guidance” was established. Firstly, the grey correlation analysis method (with a correlation degree threshold set at 0.65) was employed to screen 12 key evaluation indicators, including reservoir physical properties (porosity, permeability) and development dynamics (recovery factor, water cut, well activation rate). Subsequently, the fuzzy analytic hierarchy process (FAHP, for subjective weighting, with the consistency ratio (CR) of expert judgments < 0.1) was coupled with the attribute measurement method (for objective weighting, with information entropy redundancy < 5%) to determine the indicator weights, thereby balancing the influences of subjective experience and objective data. Finally, two evaluation models, namely the fuzzy comprehensive decision-making method and the unascertained measurement method, were constructed to conduct evaluations on 308 reservoirs in the Liaohe Oilfield (covering five major categories: integral medium–high-permeability reservoirs, complex fault-block reservoirs, low-permeability reservoirs, special lithology reservoirs, and thermal recovery heavy oil reservoirs). The results indicate that there are 147 high-efficiency reservoirs categorized as Class I and Class II in total. Although these reservoirs account for 47.7% of the total number, they control 71% of the geological reserves (154,548 × 104 t) and 78% of the annual oil production (738.2 × 104 t) in the oilfield, with an average well activation rate of 65.4% and an average recovery factor of 28.9. Significant quantitative differences are observed in the development characteristics of different reservoir types: Integral medium–high-permeability reservoirs achieve an average recovery factor of 37.6% and an average well activation rate of 74.1% by virtue of their excellent physical properties (permeability mostly > 100 mD), with Block Jin 16 (recovery factor: 56.9%, well activation rate: 86.1%) serving as a typical example. Complex fault-block reservoirs exhibit optimal performance at the stage of “recovery degree > 70%, water cut ≥ 90%”, where 65.6% of the blocks are classified as Class I, and the recovery factor of blocks with a “good” rating (42.3%) is 1.8 times that of blocks with a “poor” rating (23.5%). For low-permeability reservoirs, blocks with a rating below medium grade account for 68% of the geological reserves (8403.2 × 104 t), with an average well activation rate of 64.9%. Specifically, Block Le 208 (permeability < 10 mD) has an annual oil production of only 0.83 × 104 t. Special lithology reservoirs show polarized development performance, as Block Shugu 1 (recovery factor: 32.0%) and Biantai Buried Hill (recovery factor: 20.4%) exhibit significantly different development effects due to variations in fracture–vug development. Among thermal recovery heavy oil reservoirs, ultra-heavy oil reservoirs (e.g., Block Du 84 Guantao, with a recovery factor of 63.1% and a well activation rate of 92%) are developed efficiently via steam flooding, while extra-heavy oil reservoirs (e.g., Block Leng 42, with a recovery factor of 19.6% and a well activation rate of 30%) are constrained by reservoir heterogeneity. This system refines the quantitative classification boundaries for four development levels of water-flooded reservoirs (e.g., for Class I reservoirs in the high water cut stage, the recovery factor is ≥35% and the water cut is ≥90%), as well as the evaluation criteria for different stages (steam huff and puff, steam flooding) of thermal recovery heavy oil reservoirs. It realizes the transition from traditional single-index qualitative evaluation to multi-index quantitative evaluation, and the consistency between the evaluation results and the on-site development adjustment plans reaches 88%, which provides a scientific basis for formulating development strategies for the Liaohe Oilfield and other similar oilfields. Full article
Show Figures

Figure 1

17 pages, 340 KB  
Article
O-Regular Mappings on C(C): A Structured Operator–Theoretic Framework
by Ji Eun Kim
Mathematics 2025, 13(20), 3328; https://doi.org/10.3390/math13203328 - 18 Oct 2025
Viewed by 515
Abstract
Motivation. Analytic function theory on commutative complex extensions calls for an operator–theoretic calculus that simultaneously sees the algebra-induced coupling among components and supports boundary-to-interior mechanisms. Gap. While Dirac-type frameworks are classical in several complex variables and Clifford analysis, a coherent calculus aligning structural [...] Read more.
Motivation. Analytic function theory on commutative complex extensions calls for an operator–theoretic calculus that simultaneously sees the algebra-induced coupling among components and supports boundary-to-interior mechanisms. Gap. While Dirac-type frameworks are classical in several complex variables and Clifford analysis, a coherent calculus aligning structural CR systems, a canonical first derivative, and a Cauchy-type boundary identity on the commutative model C(C)C4 has not been systematically developed. Purpose and Aims. This paper develops such a calculus for O-regular mappings on C(C) and establishes three pillars of the theory. Main Results. (i) A fully coupled Cauchy–Riemann system characterizing O-regularity; (ii) identification of a canonical first derivative g(z)=x0g(z); and (iii) a Stokes-driven boundary annihilation law Ωτg=0 for a canonical 7-form τ. On (pseudo)convex domains, ¯-methods yield solvability under natural compatibility and regularity assumptions. Stability (under algebra-preserving maps), Liouville-type, and removability results are also obtained, and function spaces suited to this algebra are outlined. Significance. The results show that a large portion of the classical holomorphic toolkit survives, in algebra-aware form, on C(C). Full article
Show Figures

Figure 1

16 pages, 4424 KB  
Article
Impacts of REDD+ on Forest Conservation in a Protected Area of the Amazon
by Giulia Silveira, Erico F. L. Pereira-Silva, Rozely F. dos Santos and Elisa Hardt
Earth 2025, 6(4), 128; https://doi.org/10.3390/earth6040128 - 16 Oct 2025
Cited by 1 | Viewed by 2242
Abstract
REDD+ has emerged as a global strategy for reducing CO2 emissions from deforestation and forest degradation and shows great promise for the Extractive Reserves of the Brazilian Amazon (RESEX). It is essential to assess whether REDD+ projects have effectively contributed to the [...] Read more.
REDD+ has emerged as a global strategy for reducing CO2 emissions from deforestation and forest degradation and shows great promise for the Extractive Reserves of the Brazilian Amazon (RESEX). It is essential to assess whether REDD+ projects have effectively contributed to the conservation of these areas over time. To address this issue, we analyzed land use and cover dynamics in the RESEX Rio Preto-Jacundá (Rondônia) and its surroundings from 2004 to 2020 to evaluate the impacts of a certified REDD+ project. The following two trend scenarios were simulated: (i) pre-implementation (2004–2012), projected to 2020, and (ii) post-implementation (2012–2020), projected to 2028. Historical maps were derived from the TerraClass dataset, and future projections were generated using Markov Chains combined with Cellular Automata. Forest conservation was evaluated through structural metrics such as the number, size, and shape of forest fragments, and the type, frequency, and length of boundaries with other land uses, using ArcGIS tools and Patch Analyst. Carbon sequestration was estimated from the aboveground biomass values of primary and secondary forests. The results showed that the REDD+ mechanism did not achieve the expected environmental benefits, with a decrease in carbon stocks over time and potential negative effects on the richness and composition of local flora. Full article
Show Figures

Figure 1

24 pages, 48333 KB  
Article
Analysis of Progradational and Migratory Source-to-Sink Systems and Reservoir Characteristics in the Steep-Slope Zone of Wushi Sag, Beibuwan Basin, South China Sea
by Sheng Liu, Hongtao Zhu, Ye Li, Hongyu Yan, Wenhui Zhang, Zhiqiang Li and Xin Yang
J. Mar. Sci. Eng. 2025, 13(10), 1911; https://doi.org/10.3390/jmse13101911 - 5 Oct 2025
Viewed by 571
Abstract
Predicting favorable reservoirs controlled by source-to-sink systems in rift basins is a current research focus. Using seismic, core, drilling, logging, and thin-section data, this paper systematically identifies fan types and their reservoir characteristics controlled by two boundary faults in the southern steep-slope zone [...] Read more.
Predicting favorable reservoirs controlled by source-to-sink systems in rift basins is a current research focus. Using seismic, core, drilling, logging, and thin-section data, this paper systematically identifies fan types and their reservoir characteristics controlled by two boundary faults in the southern steep-slope zone of Wushi Sag, Beibuwan Basin, South China Sea. The analysis compares differences in (1) source–channel–margin–sink systems and (2) diagenetic facies, dividing the sink area into migratory and progradational fans. Results show that migratory fans are associated with denudation. Sediments migrate through wide, deep “V”-shaped valleys, forming fan deltas that are large in area but short in progradation. Lithology is dominated by fine sandstone with siltstone interbeds, reservoirs’ diagenetic evolution is weak, pores are mainly primary, and Type I–II reservoirs are developed. In contrast, progradational fans reflect weaker source area denudation, with sediments prograding through narrow, shallow “U”-shaped valleys. These form broom-shaped fan deltas that are small in area but long in progradation, with lithology dominated by fine sandstone interbedded with mudstone. Reservoirs show strong diagenetic evolution, well-developed secondary porosity, and Type II–III reservoirs. Reservoir prediction models indicate that high-quality migratory reservoirs are large, with excellent physical properties and oil-bearing capacity, mainly in fan stacking zones. High-quality progradational reservoirs are concentrated in the fan midsections, with strong cementation and secondary porosity. These findings provide a theoretical basis for reservoir prediction and oil and gas exploration in the southern steep-slope zone of Wushi Sag. Full article
(This article belongs to the Special Issue Advances in Offshore Oil and Gas Exploration and Development)
Show Figures

Figure 1

13 pages, 265 KB  
Article
Multidual Complex Numbers and the Hyperholomorphicity of Multidual Complex-Valued Functions
by Ji Eun Kim
Axioms 2025, 14(9), 683; https://doi.org/10.3390/axioms14090683 - 5 Sep 2025
Cited by 2 | Viewed by 745
Abstract
We develop a rigorous algebraic–analytic framework for multidual complex numbers DCn within the setting of Clifford analysis and establish a comprehensive theory of hyperholomorphic multidual complex-valued functions. Our main contributions are (i) a fully coupled multidual Cauchy–Riemann system derived from the Dirac [...] Read more.
We develop a rigorous algebraic–analytic framework for multidual complex numbers DCn within the setting of Clifford analysis and establish a comprehensive theory of hyperholomorphic multidual complex-valued functions. Our main contributions are (i) a fully coupled multidual Cauchy–Riemann system derived from the Dirac operator, yielding precise differentiability criteria; (ii) generalized conjugation laws and the associated norms that clarify metric and geometric structure; and (iii) explicit operator and kernel constructions—including generalized Cauchy kernels and Borel–Pompeiu-type formulas—that produce new representation theorems and regularity results. We further provide matrix–exponential and functional calculus representations tailored to DCn, which unify algebraic and analytic viewpoints and facilitate computation. The theory is illustrated through a portfolio of examples (polynomials, rational maps on invertible sets, exponentials, and compositions) and a solvable multidual boundary value problem. Connections to applications are made explicit via higher-order automatic differentiation (using nilpotent infinitesimals) and links to kinematics and screw theory, highlighting how multidual analysis expands classical holomorphic paradigms to richer, nilpotent-augmented coordinate systems. Our results refine and extend prior work on dual/multidual numbers and situate multidual hyperholomorphicity within modern Clifford analysis. We close with a concise summary of notation and a set of concrete open problems to guide further development. Full article
(This article belongs to the Special Issue Mathematical Analysis and Applications, 4th Edition)
Show Figures

Figure 1

18 pages, 2069 KB  
Article
Representation of Integral Formulas for the Extended Quaternions on Clifford Analysis
by Ji Eun Kim
Mathematics 2025, 13(17), 2730; https://doi.org/10.3390/math13172730 - 25 Aug 2025
Cited by 1 | Viewed by 954
Abstract
This work addresses a significant gap in the existing literature by developing integral representation formulas for extended quaternion-valued functions within the framework of Clifford analysis. While classical Cauchy-type and Borel–Pompeiu formulas are well established for complex and standard quaternionic settings, there is a [...] Read more.
This work addresses a significant gap in the existing literature by developing integral representation formulas for extended quaternion-valued functions within the framework of Clifford analysis. While classical Cauchy-type and Borel–Pompeiu formulas are well established for complex and standard quaternionic settings, there is a lack of analogous tools for functions taking values in extended quaternion algebras such as split quaternions and biquaternions. The motivation is to extend the analytical power of Clifford analysis to these broader algebraic structures, enabling the study of more complex hypercomplex systems. The objectives are as follows: (i) to construct new Cauchy-type integral formulas adapted to extended quaternionic function spaces; (ii) to identify explicit kernel functions compatible with Clifford-algebra-valued integrands; and (iii) to demonstrate the application of these formulas to boundary value problems and potential theory. The proposed framework unifies quaternionic function theory and Clifford analysis, offering a robust analytic foundation for tackling higher-dimensional and anisotropic partial differential equations. The results not only enhance theoretical understanding but also open avenues for practical applications in mathematical physics and engineering. Full article
Show Figures

Figure 1

20 pages, 5638 KB  
Article
Influence of Heat Treatment on Precipitate and Microstructure of 38CrMoAl Steel
by Guofang Xu, Shiheng Liang, Bo Chen, Jiangtao Chen, Yabing Zhang, Xiaotan Zuo, Zihan Li, Bo Song and Wei Liu
Materials 2025, 18(15), 3703; https://doi.org/10.3390/ma18153703 - 6 Aug 2025
Viewed by 1048
Abstract
To address the central cracking problem in continuous casting slabs of 38CrMoAl steel, high-temperature tensile tests were performed using a Gleeble-3800 thermal simulator to characterize the hot ductility of the steel within the temperature range of 600–1200 °C. The phase transformation behavior was [...] Read more.
To address the central cracking problem in continuous casting slabs of 38CrMoAl steel, high-temperature tensile tests were performed using a Gleeble-3800 thermal simulator to characterize the hot ductility of the steel within the temperature range of 600–1200 °C. The phase transformation behavior was computationally analyzed via the Thermo-Calc software, while the microstructure, fracture morphology, and precipitate characteristics were systematically investigated using a metallographic microscope (MM), a field-emission scanning electron microscope (FE-SEM), and transmission electron microscopy (TEM). Additionally, the effects of different holding times and cooling rates on the microstructure and precipitates of 38CrMoAl steel were also studied. The results show that the third brittle temperature region of 38CrMoAl steel is 645–1009 °C, and the fracture mechanisms can be classified into three types: (I) in the α single-phase region, the thickness of intergranular proeutectoid ferrite increases with rising temperature, leading to reduced hot ductility; (II) in the γ single-phase region, the average size of precipitates increases while the number density decreases with increasing temperature, thereby improving hot ductility; and (III) in the α + γ two-phase region, the precipitation of proeutectoid ferrite promotes crack propagation and the dense distribution of precipitates at grain boundaries causes stress concentration, further deteriorating hot ductility. Heat treatment experiments indicate that the microstructures of the specimen transformed under water cooling, air cooling, and furnace cooling conditions as follows: martensite + proeutectoid ferrite → bainite + ferrite → ferrite. The average size of precipitates first decreased, then increased, and finally decreased again with increasing holding time, while the number density exhibited the opposite trend. Therefore, when the holding time was the same, reducing the cooling rate could increase the average size of the precipitates and decrease their number density, thereby improving the hot ductility of 38CrMoAl steel. Full article
(This article belongs to the Special Issue Microstructure Engineering of Metals and Alloys, 3rd Edition)
Show Figures

Figure 1

12 pages, 2532 KB  
Article
Efficient Oxygen Evolution Reaction Performance Achieved by Tri-Doping Modification in Prussian Blue Analogs
by Yanhong Ding, Bin Liu, Haiyan Xiang, Fangqi Ren, Tianzi Xu, Jiayi Liu, Haifeng Xu, Hanzhou Ding, Yirong Zhu and Fusheng Liu
Inorganics 2025, 13(8), 258; https://doi.org/10.3390/inorganics13080258 - 2 Aug 2025
Cited by 1 | Viewed by 1718
Abstract
The high cost of hydrogen production is the primary factor limiting the development of the hydrogen energy industry chain. Additionally, due to the inefficiency of hydrogen production by water electrolysis technology, the development of high-performance catalysts is an effective means of producing low-cost [...] Read more.
The high cost of hydrogen production is the primary factor limiting the development of the hydrogen energy industry chain. Additionally, due to the inefficiency of hydrogen production by water electrolysis technology, the development of high-performance catalysts is an effective means of producing low-cost hydrogen. In water electrolysis technology, the electrocatalytic activity of the electrode affects the kinetics of the oxygen evolution reaction (OER) and the hydrogen evolution rate. This study utilizes the liquid phase co-precipitation method to synthesize three types of Prussian blue analog (PBA) electrocatalytic materials: Fe/PBA(Fe4[Fe(CN)6]3), Fe-Mn/PBA((Fe, Mn)3[Fe(CN)6]2·nH2O), and Fe-Mn-Co/PBA((Mn, Co, Fe)3II[FeIII(CN)6]2·nH2O). X-ray diffraction (XRD) and scanning electron microscopy (SEM) analyses show that Fe-Mn-Co/PBA has a smaller particle size and higher crystallinity, and its grain boundary defects provide more active sites for electrochemical reactions. The electrochemical test shows that Fe-Mn-Co/PBA exhibits the best electrochemical performance. The overpotential of the oxygen evolution reaction (OER) under 1 M alkaline electrolyte at 10/50 mA·cm−2 is 270/350 mV, with a Tafel slope of 48 mV·dec−1, and stable electrocatalytic activity is maintained at 5 mA·cm−2. All of these are attributed to the synergistic effect of Fe, Mn, and Co metal ions, grain refinement, and the generation of grain boundary defects and internal stresses. Full article
(This article belongs to the Special Issue Novel Catalysts for Photoelectrochemical Energy Conversion)
Show Figures

Figure 1

Back to TopTop