Sign in to use this feature.

Years

Between: -

Subjects

remove_circle_outline
remove_circle_outline
remove_circle_outline
remove_circle_outline
remove_circle_outline
remove_circle_outline

Journals

remove_circle_outline
remove_circle_outline
remove_circle_outline
remove_circle_outline
remove_circle_outline
remove_circle_outline
remove_circle_outline
remove_circle_outline

Article Types

Countries / Regions

remove_circle_outline
remove_circle_outline
remove_circle_outline
remove_circle_outline

Search Results (546)

Search Parameters:
Keywords = tumor necrosis factor receptor-associated factor

Order results
Result details
Results per page
Select all
Export citation of selected articles as:
22 pages, 3758 KB  
Article
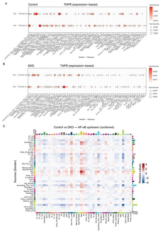
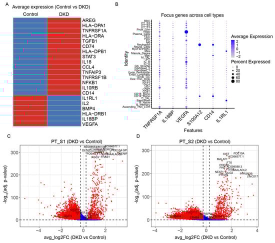
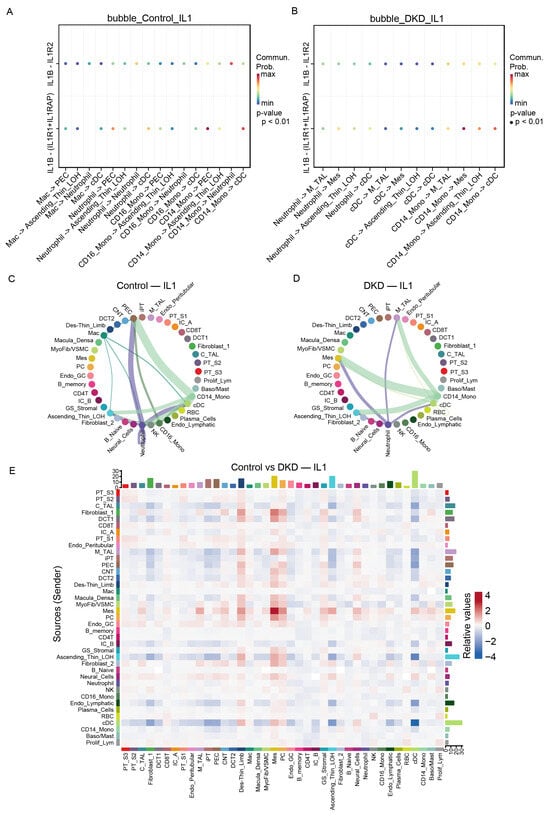
Multi-Omics Integration Identifies TNFRSF1A as a Causal Mediator of Immune Microenvironment Reprogramming in Diabetic Kidney Disease
by Wanqiu Xie, Dongfang Zhao, Henriette Franz, Annette Schmitt, Gerd Walz and Toma A. Yakulov
Int. J. Mol. Sci. 2026, 27(1), 279; https://doi.org/10.3390/ijms27010279 (registering DOI) - 26 Dec 2025
Viewed by 129
Abstract
Diabetic kidney disease (DKD) is a leading cause of end-stage renal disease worldwide. However, the inflammatory mediators that causally drive disease progression remain incompletely defined. In this study, we used a multi-omics approach that combined single-cell RNA sequencing, spatial transcriptomics, pseudotime trajectory analysis, [...] Read more.
Diabetic kidney disease (DKD) is a leading cause of end-stage renal disease worldwide. However, the inflammatory mediators that causally drive disease progression remain incompletely defined. In this study, we used a multi-omics approach that combined single-cell RNA sequencing, spatial transcriptomics, pseudotime trajectory analysis, cell-to-cell communication analysis, and Mendelian randomization (MR) to investigate the role of tumor necrosis factor receptor superfamily member 1A (TNFRSF1A) in DKD development. Findings were further validated in zebrafish embryos depleted of pdx1, an established model of DKD. Spatial transcriptomic analysis showed that TNFRSF1A is enriched in cortical kidney regions. Pseudotime analysis revealed progressive immune reprogramming, with an early predominance of T and NK cells and gradual shift to myeloid infiltration and B-cell expansion. Cell-to-cell communication analysis highlighted IL-1β and related signaling pathways that increase NF-κB activity. Mendelian Randomization analysis, complemented by PPI network mapping, identified TNFRSF1A (OR = 1.78, 95% CI: 1.17–2.71, p = 0.007) as a gene with genetic evidence supporting a causal association. Consistent with the human data, experiments in zebrafish showed that tnfrsf1a expression increases significantly following pdx1 knockdown (p = 0.0025). Together, these findings support a role for TNFRSF1A in immune microenvironment reprogramming in DKD, while not excluding the involvement of additional regulatory pathways. Full article
(This article belongs to the Section Molecular Endocrinology and Metabolism)
Show Figures

Figure 1

15 pages, 1501 KB  
Article
Lactobacillus murinus Induces CYP1A1 Expression and Modulates TNF-Alpha-Induced Responses in a Human Intestinal Epithelial Cell Model
by Husnain Ahmed, Azam A. Sher, Julia A. Bell and Linda S. Mansfield
Int. J. Mol. Sci. 2025, 26(23), 11670; https://doi.org/10.3390/ijms262311670 - 2 Dec 2025
Viewed by 299
Abstract
Anti-TNF-α therapy is widely used for inflammatory bowel disease (IBD), but response rates vary, and long-term efficacy declines in many patients. Given the limitations of existing treatments, novel therapeutic strategies are needed. This study investigates whether Lactobacillus murinus (L. murinus) attenuates [...] Read more.
Anti-TNF-α therapy is widely used for inflammatory bowel disease (IBD), but response rates vary, and long-term efficacy declines in many patients. Given the limitations of existing treatments, novel therapeutic strategies are needed. This study investigates whether Lactobacillus murinus (L. murinus) attenuates tumor necrosis factor alpha (TNF-α)-induced pro-inflammatory responses in a human intestinal epithelial cell model of colitis by modulating the aryl hydrocarbon receptor (AHR). An in vitro model was established using Caco-2 cell monolayers treated with TNF-α to simulate intestinal inflammation. Cells were pre-treated with L. murinus or known AHR ligands, and the effects on AHR activation, barrier integrity, and inflammatory response were assessed via transepithelial electrical resistance (TEER) and IL-8 quantifications. As CYP1A1 is a well-established transcriptional target of AHR, its mRNA expression was used as a surrogate marker of AHR modulation in this model. TNF-α stimulation significantly disrupted epithelial barrier integrity and increased IL-8 secretion in a dose-dependent manner. L. murinus pre-treatment enhanced CYP1A1 expression and was associated with reduced TNF-α-induced barrier disruption and IL-8 secretion. Notably, the beneficial effects of L. murinus on epithelial integrity were not replicated by synthetic AHR ligands, suggesting ligand-selective differences in AHR related responses. These findings suggest that AHR-associated signaling induced by L. murinus may contribute to mitigation of TNF-α-induced epithelial barrier dysfunction and inflammation. This study identifies a potential probiotic-associated mechanism that warrants further investigation, including studies designed to establish a causal role of AHR dependency in the observed effects. In addition, future studies are needed to identify the specific L. murinus metabolites responsible for inducing CYP1A1 expression and activating the AHR pathway. Full article
(This article belongs to the Special Issue Cytokines in Inflammatory Signaling: 2nd Edition)
Show Figures

Figure 1

31 pages, 1080 KB  
Review
Modulation of Toll-like Receptors with Natural Compounds: A Therapeutic Avenue Against Inflammaging?
by Corina Andrei, Ciprian Pușcașu, George Mihai Nitulescu and Anca Zanfirescu
Int. J. Mol. Sci. 2025, 26(23), 11305; https://doi.org/10.3390/ijms262311305 - 22 Nov 2025
Viewed by 615
Abstract
Chronic low-grade inflammation, or “inflammaging,” is a defining feature of aging and a key driver of functional decline. Among innate immune sensors, Toll-like receptors (TLRs) are central mediators linking cellular stress to sterile inflammation, yet their modulation in physiological aging remains largely overlooked. [...] Read more.
Chronic low-grade inflammation, or “inflammaging,” is a defining feature of aging and a key driver of functional decline. Among innate immune sensors, Toll-like receptors (TLRs) are central mediators linking cellular stress to sterile inflammation, yet their modulation in physiological aging remains largely overlooked. This review bridges that gap by integrating molecular and clinical evidence on age-associated TLR remodeling and summarizing preclinical data on natural compounds that suppress TLR signaling. Across diverse inflammatory models, phytochemicals such as curcumin, quercetin, resveratrol, baicalin, and glycyrrhizin consistently downregulate Toll-like receptor 2- (TLR2-), Toll-like receptor 4- (TLR4-), and Toll-like receptor 9- (TLR9-) dependent myeloid differentiation primary response 88 (MyD88)/nuclear factor kappa-light-chain-enhancer of activated B cells (NF-κB)/mitogen-activated protein kinase (MAPK) pathways, lowering interleukin-1β (IL-1β), interleukin-6 (IL-6), and tumor necrosis factor- α (TNF-α) while enhancing IL-10. These mechanisms mirror the molecular signature of inflammaging, supporting TLRs as actionable targets for restoring immune balance. Collectively, the evidence positions natural TLR modulators as a promising, yet untapped, avenue for promoting healthy aging and extending healthspan. Full article
(This article belongs to the Special Issue Anti-Inflammatory and Anti-Oxidant Effects of Extracts from Plants)
Show Figures

Graphical abstract

44 pages, 3780 KB  
Review
Lactobacilli-Derived Microbe-Associated Molecular Patterns (MAMPs) in Host Immune Modulation
by Salvatore Furnari, Ruben Ciantia, Adriana Garozzo, Pio Maria Furneri and Virginia Fuochi
Biomolecules 2025, 15(11), 1609; https://doi.org/10.3390/biom15111609 - 17 Nov 2025
Viewed by 1302
Abstract
Although traditionally sidelined by live probiotic effects, Lactobacilli-derived Microbe-Associated Molecular Patterns (MAMPs) are emerging as potent modulators of innate and adaptive immune responses, capable of acting independently of bacterial viability. However, the underlying mechanisms remain incompletely understood. These MAMPs, such as peptidoglycan (PGN), [...] Read more.
Although traditionally sidelined by live probiotic effects, Lactobacilli-derived Microbe-Associated Molecular Patterns (MAMPs) are emerging as potent modulators of innate and adaptive immune responses, capable of acting independently of bacterial viability. However, the underlying mechanisms remain incompletely understood. These MAMPs, such as peptidoglycan (PGN), lipoteichoic acid (LTA), and exopolysaccharides (EPSs), interact with pattern recognition receptors (PRRs) like Toll-like receptors (TLRs), initiating immune-signaling cascades that regulate cytokine production and inflammation. Lactobacilli-derived MAMPs exhibit dual immunomodulatory effects: they can enhance pro-inflammatory responses, e.g., interleukin-1β (IL-1β), IL-6, and tumor necrosis factor alpha (TNF-α) under inflammatory contexts, while enhancing regulatory pathways via IL-10 and regulatory T-cell (Tregs) induction in anti-inflammatory settings. Importantly, these immunomodulatory properties persist in the absence of bacterial viability, making MAMPs promising candidates for postbiotic therapies. This opens new avenues for MAMP-based strategies to target inflammation, overcoming the risks associated with live bacterial administration. This review examines the therapeutic relevance of non-viable MAMPs, particularly in inflammatory diseases where they have demonstrated benefits in reducing tissue damage, enhancing gut barrier function, and alleviating disease symptoms. Additionally, we discuss regulatory and translational challenges hindering their clinical implementation, highlighting the need for standardized characterization, a clear safety framework, and strain-specific profiling. Given their ability to fine-tune immune responses, MAMPs represent an emerging strategy for innovative treatments aimed at restoring immune balance and reinforcing host–microbe interactions. Full article
(This article belongs to the Section Biomacromolecules: Proteins, Nucleic Acids and Carbohydrates)
Show Figures

Figure 1

14 pages, 1981 KB  
Article
Protective Role of Thiamine Pyrophosphate Against Erlotinib-Induced Oxidative and Inflammatory Damage in Rat Optic Nerve
by Ezgi Karatas, Bulent Yavuzer, Ozlem Demir, Esra Tuba Sezgin, Engin Hendem, Emine Cinici, Taha Abdulkadir Coban and Halis Suleyman
Biomedicines 2025, 13(11), 2614; https://doi.org/10.3390/biomedicines13112614 - 25 Oct 2025
Viewed by 551
Abstract
Background: Epidermal growth factor receptor tyrosine kinase inhibitors (EGFR-TKIs) such as erlotinib are widely used in non-small-cell lung cancer treatment, and accumulating evidence indicates they can markedly increase ocular toxicity. Nonetheless, whether erlotinib causes optic nerve injury has not been investigated before and [...] Read more.
Background: Epidermal growth factor receptor tyrosine kinase inhibitors (EGFR-TKIs) such as erlotinib are widely used in non-small-cell lung cancer treatment, and accumulating evidence indicates they can markedly increase ocular toxicity. Nonetheless, whether erlotinib causes optic nerve injury has not been investigated before and remains a subject worth investigating. This study aimed to examine the impact of erlotinib on oxidative stress, inflammation, and histopathological changes in rat optic nerve tissue and evaluate the potential neuroprotective role of thiamine pyrophosphate (TPP). Methods: Twenty-four male Wistar rats were randomly assigned to four groups: healthy control, TPP alone, erlotinib alone, and erlotinib + TPP. Erlotinib (10 mg/kg, orally, on alternate days) and TPP (20 mg/kg, intraperitoneally, daily) were administered for two consecutive weeks. Optic nerve samples were analyzed for malondialdehyde (MDA), total glutathione (tGSH), superoxide dismutase (SOD), catalase (CAT), interleukin-1β (IL-1β), and tumor necrosis factor-α (TNF-α), followed by histopathological examination. Results: Erlotinib treatment significantly increased MDA, IL-1β, and TNF-α levels while reducing tGSH, SOD, and CAT activity, demonstrating oxidative stress and an inflammatory response. Co-administration of TPP ameliorated these changes by lowering reactive oxygen species, restoring antioxidant capacity, and attenuating inflammation. Histopathological alterations, including astrocyte degeneration, edema, and vascular congestion, were evident after erlotinib exposure but were significantly alleviated when TPP was administered concurrently. Conclusions: Erlotinib induces oxidative and inflammatory optic nerve injury, while TPP co-treatment offers significant neuroprotection. These findings support TPP as a potential adjunct to reduce EGFR-TKI-related ocular toxicity and highlight importance of redox modulation in limiting treatment-associated side effects. Full article
(This article belongs to the Special Issue Advanced Research in Neuroprotection)
Show Figures

Figure 1

23 pages, 7565 KB  
Article
Solvent Fractionation Improves the Functional Properties of Sheep Rump Fat: Effects of Different Lipid Fractions on Lipid Metabolism and Gut Health in Mice
by Xin Ma, Junfei Yu, Zequan Xu, Jian Wei, Lingyan Wu, Hongjiao Han, Jianzhong Zhou and Zirong Wang
Foods 2025, 14(21), 3641; https://doi.org/10.3390/foods14213641 - 24 Oct 2025
Viewed by 560
Abstract
To enhance the nutritional value of sheep fat, high-melting-point solid fat (HSO) and low-melting-point liquid oil (LSO) were prepared from Altay sheep rump fat via solvent fractionation. The effects of HSO and LSO on lipid metabolism and intestinal health were evaluated in a [...] Read more.
To enhance the nutritional value of sheep fat, high-melting-point solid fat (HSO) and low-melting-point liquid oil (LSO) were prepared from Altay sheep rump fat via solvent fractionation. The effects of HSO and LSO on lipid metabolism and intestinal health were evaluated in a mouse model. Results showed that HSO, rich in saturated fatty acids (SFA), induced obesity, dyslipidemia, and colonic inflammation in mice. These adverse effects were associated with the upregulation of hepatic lipid synthesis genes such as Sterol regulatory element-binding protein 1c (SREBP-1c) and Fatty acid synthase (FAS), as well as increased expression of pro-inflammatory cytokines including Tumor necrosis factor-alpha (TNF-α) and Interleukin-6 (IL-6) in the colon. In contrast, LSO, which was predominantly composed of unsaturated fatty acids (UFA), did not cause significant metabolic disorders. Instead, it promoted the upregulation of fatty acid oxidation-related genes such as Peroxisome proliferator-activated receptor alpha (PPARα) and Acyl-CoA oxidase 1 (Acox1), helped maintain intestinal microbial balance, and enhanced the production of beneficial short-chain fatty acids (SCFAs), particularly butyrate and propionate. In conclusion, solvent fractionation effectively modulates the fatty acid composition of sheep fat, thereby influencing lipid metabolism and inflammatory responses through the regulation of key gene expression and modulation of the gut microenvironment. Full article
(This article belongs to the Section Food Nutrition)
Show Figures

Graphical abstract

13 pages, 2900 KB  
Article
Multiplexing Proteomic and Ingenuity Pathway Analysis of Attention/Working Memory in Virally Suppressed Women with HIV: A Feasibility Study
by Wei Li, Leah H. Rubin, Yanxun Xu, Yuezhe Wang, Raha Dastgheyb, Travis Ptacek, Ge Wang, Mirjam-Colette Kempf, Jodie A. Dionne, Deborah Konkle-Parker, Daniel Y. Li, Anandi Sheth, Igho Ofotokun and David E. Vance
Diagnostics 2025, 15(20), 2649; https://doi.org/10.3390/diagnostics15202649 - 21 Oct 2025
Viewed by 493
Abstract
Background/Objectives: Individual plasma protein biomarkers have been shown to correlate with cognitive performance in people with HIV (PWH). This study aimed to investigate the association between plasma proteomic signatures and attention/working memory in virologically well-controlled women with HIV (WWH). Methods: Seventy-seven WWH from [...] Read more.
Background/Objectives: Individual plasma protein biomarkers have been shown to correlate with cognitive performance in people with HIV (PWH). This study aimed to investigate the association between plasma proteomic signatures and attention/working memory in virologically well-controlled women with HIV (WWH). Methods: Seventy-seven WWH from three Women’s Interagency HIV Study (WIHS) sites completed neuropsychological (NP) testing and a blood draw. Selected protein biomarkers (200 total) were analyzed using a multiplexing method. Results: Random forest analysis was used to identify the top 10 biomarkers that were each positively or negatively associated with attention/working memory. Ingenuity pathway analysis (IPA) was used to facilitate data interpretation. Tumor necrosis factor receptor 1 (TNF RI), TNF RII, interleukin 1 receptor 1 (IL-1RI), and IL-6R were negatively associated with attention/working memory. Conclusions: Based on the IPA, two gene signaling networks were proposed for associating these plasma protein biomarkers with attention/working memory function. This novel methodology demonstrates how gene networks can be identified using blood draws in conjunction with cognitive assessment, and then used in random forest analysis, to derive value that can be put in IPA. Full article
(This article belongs to the Section Clinical Laboratory Medicine)
Show Figures

Figure 1

13 pages, 1920 KB  
Article
Protaetia brevitarsis seulensis Larvae Extract Attenuates Inflammatory Osteoclast Differentiation and Bone Loss
by Hyun Yang, Dong Ryun Gu, Hye Jin Yang, Wei Li, Younghoon Go, Ra-Yeong Choi, In-Woo Kim and Hyunil Ha
Nutrients 2025, 17(20), 3273; https://doi.org/10.3390/nu17203273 - 17 Oct 2025
Viewed by 624
Abstract
Background/Objectives: The larvae of Protaetia brevitarsis seulensis (PB), an edible insect, exhibit diverse bioactivities, but their effects on inflammatory bone loss remain unclear. We investigated whether a 70% ethanol extract of PB larvae (PBE) suppresses osteoclast differentiation and bone loss under inflammatory conditions. [...] Read more.
Background/Objectives: The larvae of Protaetia brevitarsis seulensis (PB), an edible insect, exhibit diverse bioactivities, but their effects on inflammatory bone loss remain unclear. We investigated whether a 70% ethanol extract of PB larvae (PBE) suppresses osteoclast differentiation and bone loss under inflammatory conditions. Methods: Osteoclast differentiation was assessed in co-cultures of mouse bone marrow cells and osteocytic cells stimulated with interleukin-1 (IL-1). Direct effects on osteoclast precursors were tested in bone marrow–derived macrophages exposed to receptor activator of nuclear factor-κB ligand (RANKL) or tumor necrosis factor-α (TNF-α). Skeletal effects were evaluated in a mouse model of lipopolysaccharide (LPS)-induced bone loss. Results: PBE inhibited IL-1–induced osteoclast differentiation in co-culture, reduced osteocytic RANKL expression and prostaglandin E2 (PGE2) production, and dampened early IL-1 signaling. In osteoclast precursors, PBE directly suppressed osteoclastogenesis driven by RANKL or TNF-α. In vivo, PBE attenuated LPS-induced bone loss and blunted the associated increases in bone RANKL and PGE2. Conclusions: PBE limits inflammatory osteoclastogenesis by downregulating PGE2 and RANKL production in osteoclast-supporting cells and directly inhibiting osteoclast precursor differentiation, thereby attenuating LPS-induced bone loss. These findings identify PBE as a food-derived candidate for managing inflammation-associated bone loss and support further preclinical and nutritional intervention studies. Full article
(This article belongs to the Special Issue Bone-Health-Promoting Bioactive Nutrition)
Show Figures

Figure 1

13 pages, 1536 KB  
Article
All-Trans Retinoic Acid Attenuates Inflammation and Insulin Resistance Induced by Adipocyte–Macrophage Coculture
by Kwang-Rim Baek and Hye-Kyeong Kim
Molecules 2025, 30(20), 4111; https://doi.org/10.3390/molecules30204111 - 16 Oct 2025
Viewed by 1048
Abstract
Obesity is characterized by chronic low-grade inflammation, largely driven by macrophage infiltration into adipose tissue, which contributes to the development of insulin resistance. All-trans retinoic acid (ATRA), a biologically active metabolite of vitamin A, has demonstrated anti-inflammatory properties. This study examined the effects [...] Read more.
Obesity is characterized by chronic low-grade inflammation, largely driven by macrophage infiltration into adipose tissue, which contributes to the development of insulin resistance. All-trans retinoic acid (ATRA), a biologically active metabolite of vitamin A, has demonstrated anti-inflammatory properties. This study examined the effects of ATRA on inflammation and insulin resistance using a coculture model comprising hypertrophied 3T3-L1 adipocytes and RAW264.7 macrophages. Coculture markedly elevated the production of pro-inflammatory mediators—including nitric oxide, monocyte chemoattractant protein-1, tumor necrosis factor-alpha, and interleukin-6—and increased free fatty acid release while suppressing the secretion of anti-inflammatory adiponectin. Treatment with ATRA (0.1, 1, and 10 μM) significantly reversed these coculture-induced alterations (p < 0.001). ATRA also inhibited the nuclear translocation of NF-κB and downregulated the expression of retinol-binding protein 4 (RBP4). Moreover, ATRA improved insulin-stimulated glucose uptake in adipocytes rendered insulin-resistant by coculture (p < 0.01), an effect associated with the restoration of glucose transporter 4 (GLUT4) and insulin receptor substrate-2 (IRS-2) expression. These findings suggest that ATRA effectively mitigates inflammation and insulin resistance arising from adipocyte–macrophage interactions, highlighting its potential as a therapeutic agent for obesity-related metabolic disorders. Full article
(This article belongs to the Special Issue Role of Natural Products in Inflammation)
Show Figures

Figure 1

23 pages, 3542 KB  
Article
Modulation of Nuclear Factor Kappa B Signaling and microRNA Profiles by Adalimumab in LPS-Stimulated Keratinocytes
by Aleksandra Plata-Babula, Wojciech Kulej, Paweł Ordon, Julia Gajdeczka, Martyna Stefaniak, Artur Chwalba, Piotr Gościniewicz, Tomasz Kulpok and Beniamin Oskar Grabarek
Int. J. Mol. Sci. 2025, 26(20), 10035; https://doi.org/10.3390/ijms262010035 - 15 Oct 2025
Viewed by 671
Abstract
Psoriasis is a chronic inflammatory skin disease characterized by keratinocyte hyperactivation and dysregulated cytokine signaling, with nuclear factor kappa B (NF-κB), a master transcription factor that regulates immune and inflammatory gene expression, playing a central role. Adalimumab, a monoclonal antibody that inhibits tumor [...] Read more.
Psoriasis is a chronic inflammatory skin disease characterized by keratinocyte hyperactivation and dysregulated cytokine signaling, with nuclear factor kappa B (NF-κB), a master transcription factor that regulates immune and inflammatory gene expression, playing a central role. Adalimumab, a monoclonal antibody that inhibits tumor necrosis factor alpha (TNF-α), is widely used in psoriasis therapy, yet its molecular effects on NF-κB-associated genes and microRNAs (miRNAs) in keratinocytes remain insufficiently defined. In this study, immortalized human keratinocytes (HaCaT cells) were exposed to lipopolysaccharide (LPS) to induce inflammatory stress and treated with adalimumab for 2, 8, and 24 h. Transcriptome-wide profiling was performed using messenger RNA (mRNA) and miRNA microarrays, followed by validation with reverse transcription quantitative polymerase chain reaction (RT-qPCR) and enzyme-linked immunosorbent assay (ELISA). Bioinformatic analyses included prediction of miRNA–mRNA interactions, construction of protein–protein interaction (PPI) networks, and gene ontology (GO) enrichment. Adalimumab reversed LPS-induced upregulation of NF-κB-associated genes, including inhibitor of nuclear factor kappa-B kinase subunit beta (IKBKB), interleukin-1 receptor-associated kinase 1 (IRAK1), TNF receptor-associated factor 2 (TRAF2), mitogen-activated protein kinase kinase kinase 7 (MAP3K7), and TNF alpha-induced protein 3 (TNFAIP3), with concordant changes observed at the protein level. Several regulatory miRNAs, notably miR-1297, miR-30a, miR-95-5p, miR-125b, and miR-4329, showed reciprocal expression changes consistent with anti-inflammatory activity. STRING analysis identified IKBKB as a central hub in the PPI network, while GO enrichment highlighted immune regulation, apoptosis, and NF-κB signaling. These findings demonstrate that adalimumab modulates NF-κB activity in keratinocytes through coordinated regulation of gene, protein, and miRNA expression, providing mechanistic insight into TNF-α blockade in psoriasis. Full article
(This article belongs to the Collection Advances in Cell and Molecular Biology)
Show Figures

Figure 1

15 pages, 6185 KB  
Article
Hybrid Receptor-Mediated Molecular Delineations in TNF-α and IGF-1-Induced Costimulatory Effects
by Chandra S. Boosani, Pradeep N. Subramanyam and Gopal P. Jadhav
Int. J. Mol. Sci. 2025, 26(20), 10027; https://doi.org/10.3390/ijms262010027 - 15 Oct 2025
Viewed by 590
Abstract
The growth-promoting roles of IGF-1 (Insulin-like Growth Factor 1) and the inflammation-modulating cytokine TNF-α (Tumor Necrosis Factor-alpha) have been substantially deciphered in various pathological conditions. Also, their biphasic roles in modulating cellular inflammation have been reported. While their independent signaling pathways are sufficiently [...] Read more.
The growth-promoting roles of IGF-1 (Insulin-like Growth Factor 1) and the inflammation-modulating cytokine TNF-α (Tumor Necrosis Factor-alpha) have been substantially deciphered in various pathological conditions. Also, their biphasic roles in modulating cellular inflammation have been reported. While their independent signaling pathways are sufficiently explored, recent studies have identified that their combined or costimulatory effects uniquely contribute to the regulation of different disease states. Such costimulatory effects appear to confer divergent and at times opposite effects on certain cellular processes. We and others in the literature have previously demonstrated that TNF-α and IGF-1 would independently induce the expression of SOCS3 (Suppressor of Cytokine Signaling-3, a tumor suppressor protein). However, their combined presence has been found to prevent SOCS3 expression. The cause of this divergent opposite effect remained unclear. Here, we provide structural evidence on the interactions between the receptors for TNF-α and IGF-1, and the expression patterns of intermediary proteins which play a prominent role in SOCS3 expression. Our analysis here presents new evidence which demonstrates that TNFR1 (Tumor Necrosis Factor Receptor-1) has the potential to form hybrid receptors with IGF1R (Insulin-like Growth Factor-1 Receptor). Formation of these hybrid receptors may preclude the intracellular signaling that leads to the inhibition of SOCS3. Additionally, we also identified a unique binding site on TNFR1, where SOCS3 by binding to this region is hypothesized to prevent the export of TNFR1 to cell surface. This could be one of negative feedback regulation mechanisms of SOCS3 associated with preventing inflammatory signaling. Our results described here delineate molecular mediators which could cause inhibition of SOCS3 when both TNF-α and IGF-1 induce their costimulatory effects. Full article
(This article belongs to the Section Molecular Immunology)
Show Figures

Figure 1

15 pages, 751 KB  
Review
Gut Microbiota Changes in Metabolic Dysfunction-Associated Steatohepatitis and Inflammatory Bowel Disease: Common Pathogenic Features
by Giuseppe Guido Maria Scarlata, Domenico Morano, Abdulrahman Ismaiel, Rocco Spagnuolo, Francesco Luzza, Dan Lucian Dumitrascu and Ludovico Abenavoli
Curr. Issues Mol. Biol. 2025, 47(10), 847; https://doi.org/10.3390/cimb47100847 - 15 Oct 2025
Cited by 1 | Viewed by 1464
Abstract
Gut microbiota changes have emerged as central players in the pathogenesis of both metabolic dysfunction-associated steatohepatitis (MASH) and inflammatory bowel disease (IBD). Although these diseases affect distinct primary organs, they share converging mechanisms driven by dysbiosis, including loss of beneficial short-chain fatty acid-producing taxa [...] Read more.
Gut microbiota changes have emerged as central players in the pathogenesis of both metabolic dysfunction-associated steatohepatitis (MASH) and inflammatory bowel disease (IBD). Although these diseases affect distinct primary organs, they share converging mechanisms driven by dysbiosis, including loss of beneficial short-chain fatty acid-producing taxa such as Faecalibacterium prausnitzii and Roseburia, enrichment of pro-inflammatory Enterobacteriaceae, and disruption of bile acid and tryptophan metabolism. These shifts compromise epithelial barrier integrity, promote the translocation of microbial products such as lipopolysaccharide, and trigger toll-like receptor 4-mediated activation of inflammatory cascades dominated by tumor necrosis factor-alpha, interleukin-6, and transforming growth factor-beta. In MASH, this dysbiotic environment fuels hepatic inflammation, insulin resistance, and fibrogenesis, while in IBD it sustains chronic mucosal immune activation. Shared features include impaired butyrate availability, altered bile acid pools affecting farnesoid X receptor and Takeda G protein-coupled Receptor 5 signaling, and defective aryl hydrocarbon receptor activation, all of which link microbial dysfunction to host metabolic and immune dysregulation. Understanding these overlapping pathways provides a deeper understanding of the role of the gut-liver and gut-immune axes as unifying frameworks in disease progression. This narrative review synthesizes current evidence on gut microbiota in MASH and IBD, underscoring the need for longitudinal, multi-omics studies and microbiome-targeted strategies to guide personalized therapeutic approaches. Full article
Show Figures

Graphical abstract

21 pages, 4018 KB  
Article
Bifidobacterium longum P77 and Lactiplantibacillus plantarum P72 and Their Mix—Live or Heat-Treated—Mitigate Sleeplessness and Depression in Mice: Involvement of Serotonergic and GABAergic Systems
by Ji-Su Baek, Xiaoyang Ma, Hee-Seo Park, Dong-Yun Lee and Dong-Hyun Kim
Cells 2025, 14(19), 1547; https://doi.org/10.3390/cells14191547 - 3 Oct 2025
Viewed by 1177
Abstract
Sleeplessness (insomnia) is a significant symptom associated with stress-induced depression/anxiety. In the present study, we selected Bifidobacterium longum P77, which increased serotonin production in corticosterone-stimulated SH-SY5Y cells, from the fecal bacteria collection of healthy volunteers and examined the effects of B. longum on [...] Read more.
Sleeplessness (insomnia) is a significant symptom associated with stress-induced depression/anxiety. In the present study, we selected Bifidobacterium longum P77, which increased serotonin production in corticosterone-stimulated SH-SY5Y cells, from the fecal bacteria collection of healthy volunteers and examined the effects of B. longum on depression, anxiety, and sleeplessness induced by immobilization stress or by transplantation of cultured fecal microbiota (cFM) from patients with depression. Orally administered B. longum P77 decreased depression/anxiety- and sleeplessness-like behaviors in immobilization stress-exposed mice. B. longum P77 reduced immobilization stress-induced corticosterone, tumor necrosis factor (TNF)-α, and interleukin (IL)-6 expression and the cell population of nuclear factor kappa-light-chain-enhancer of activated B cells (NF-κB)+ in the prefrontal cortex, while the expression levels of immobilization stress-suppressed IL-10, γ-aminobutyric acid (GABA), its receptor GABAARα1, serotonin, and its receptor 5-HT1AR increased. B. longum P77 also alleviated immobilization stress-induced colitis: it decreased TNF-α and IL-6 expression and increased IL-10 expression in the colon. Furthermore, B. longum P77, Lactiplantibacillus plantarum P72, and their combination decreased cFM- or immobilization stress-induced depression-, anxiety-, and sleeplessness-like behaviors. They also decreased cFM-induced, corticosterone, TNF-α, and IL-6 expression levels in the prefrontal cortex and colon, while increasing cFM- or immobilization stress-suppressed GABA, GABAARα1, serotonin, and 5-HT1AR expression levels in the prefrontal cortex. In particular, the combination of B. longum P77 and L. plantarum P72 (P7277) additively or synergistically alleviated depression-, anxiety-, and sleeplessness-like behaviors, along with their associated biomarkers. Heat-killed P7277 also alleviated immobilization stress-induced depression/anxiety- and sleeplessness-like symptoms. These results imply that L. plantarum P72 and/or B. longum P77 can mitigate depression/anxiety and sleeplessness by upregulating GABAergic and serotonergic systems, along with the suppression of NF-κB activation. Full article
Show Figures

Figure 1

17 pages, 1552 KB  
Article
Defective IgG Class Switching in the Spleen of TRAF5-Deficient Mice Reveals a Role for TRAF5 in CD40-Mediated B Cell Responses During Obesity-Associated Inflammation
by Tomomi Wakaizumi, Mari Hikosaka-Kuniishi, Yusuke Ozawa, Ayaka Sato, Chieri Iwata, Tsutomu Wada, Toshiyasu Sasaoka, Masashi Morita and Takanori So
Int. J. Mol. Sci. 2025, 26(19), 9494; https://doi.org/10.3390/ijms26199494 - 28 Sep 2025
Viewed by 788
Abstract
Tumor necrosis factor receptor-associated factors (TRAFs) are a family of adaptor proteins that transmit signals from immunoregulatory receptors—such as TNF receptors, Toll-like receptors, and interleukin receptors—to coordinate immune and inflammatory responses. Among them, TRAF5 is highly expressed in lymphocytes and implicated in obesity-associated [...] Read more.
Tumor necrosis factor receptor-associated factors (TRAFs) are a family of adaptor proteins that transmit signals from immunoregulatory receptors—such as TNF receptors, Toll-like receptors, and interleukin receptors—to coordinate immune and inflammatory responses. Among them, TRAF5 is highly expressed in lymphocytes and implicated in obesity-associated inflammation, but its role in secondary lymphoid organs during chronic low-grade inflammation remains unclear. We examined splenic B and T cell phenotypes in wild-type (WT) and Traf5-deficient (KO) mice fed a high-fat diet (HFD). Although lymphocyte composition was broadly comparable, KO mice showed reduced spontaneous immunoglobulin G2c (IgG2c) production ex vivo—about 1.5-fold lower than WT. Notably, despite elevated TNF-α and CD40 ligand (CD40L) expression in HFD-fed KO splenocytes, IgG2c production remained diminished—about 1.9-fold lower than WT—upon soluble CD40L stimulation, indicating impaired CD40-mediated class-switch recombination (CSR). Consistently, B cells from KO mice on a normal diet exhibited reduced activation-induced cytidine deaminase (AID) expression—about 4.4-fold lower than WT—after CD40L stimulation, and decreased IgG2c secretion—about 6.6-fold lower—upon CD40L and IFN-γ co-stimulation in vitro. Collectively, these findings suggest that TRAF5 is involved in CD40-dependent CSR in B cells under inflammatory conditions and may contribute to sustaining adaptive immune responses during obesity-associated chronic inflammation. Full article
(This article belongs to the Section Molecular Endocrinology and Metabolism)
Show Figures

Figure 1

19 pages, 2307 KB  
Article
Blast Overpressure-Induced Neuroinflammation and Axonal Injury in the Spinal Cord of Ferrets
by Gaurav Phuyal, Chetan Y. Pundkar, Manoj Y. Govindarajulu, Rex Jeya Rajkumar Samdavid Thanapaul, Aymen Al-Lami, Ashwathi Menon, Joseph B. Long and Peethambaran Arun
Brain Sci. 2025, 15(10), 1050; https://doi.org/10.3390/brainsci15101050 - 26 Sep 2025
Viewed by 936
Abstract
Background: Blast-induced spinal cord injuries (bSCI) account for 75% of all combat-related spinal trauma and are associated with long-term functional impairments. However, limited studies have evaluated the neuropathological outcomes in the spinal cord following blast exposure. Objectives In this study, we aimed to [...] Read more.
Background: Blast-induced spinal cord injuries (bSCI) account for 75% of all combat-related spinal trauma and are associated with long-term functional impairments. However, limited studies have evaluated the neuropathological outcomes in the spinal cord following blast exposure. Objectives In this study, we aimed to determine the acute and sub-acute neuropathological changes in the spinal cord of ferrets after blast exposure. Methods: An advanced blast simulator was used to expose ferrets to tightly coupled repeated blasts. The Catwalk XT system was used to detect gait performances in ferrets at 24 h and 1 month post-blast exposure. After euthanasia, the cervical spinal cord samples were collected at 24 h or 1 month post-blast. A quantitative real-time polymerase chain reaction was performed to evaluate changes in the gene expression of multiple Toll-like Receptors (TLR), Cyclooxygenase (COX-1 and COX-2) enzymes and cytokines. Western blotting was performed to investigate markers of axonal injury (Phosphorylated-Tau, pTau; Phosphorylated Neurofilament Heavy Chain, pNFH; and Neurofilament Light Chain present in degenerating neurons, NFL-degen) and neuroinflammation (Glial Fibrillary Acidic Protein, GFAP; and Ionized Calcium Binding Adaptor Molecule, Iba-1). Results: Blast exposure significantly affected the gait performances in ferrets, especially at 24 h post-blast. Multiple TLRs, COX-2, Interleukin-1-beta (IL-1β), Interleukin-6 (IL-6), and Tumor Necrosis Factor-α (TNF-α) were significantly upregulated in the spinal cord at 24 h after blast exposure. Although only TLR3 was significantly upregulated at 1 month, non-significant increases in TLR1 and TLR2 were observed in the spinal cord at 1 month post-blast. Phosphorylation of Tau at serine (Ser396 and Ser404) and threonine (Thr205) increased in the spinal cord at 24 h and 1 month post-blast exposure. The increased expression of pNFH and NFL-degen proteins was evident at both time points. The expression of GFAP, but not Iba-1, significantly increased at 24 h and 1 month following blast exposure. Conclusions: Our results indicate that blast exposure causes acute and sub-acute neuroinflammation and associated axonal injury in the cervical spinal cord. These data further suggest that inhibition of TLRs and/or COX-2 enzyme might offer protection against blast-induced injuries to the spinal cord. Full article
Show Figures

Figure 1

Back to TopTop