Multi-Omics Integration Identifies TNFRSF1A as a Causal Mediator of Immune Microenvironment Reprogramming in Diabetic Kidney Disease
Abstract
1. Introduction
2. Results
2.1. Single-Cell Transcriptomic Atlas Reveals Distinct Cellular Populations in DKD
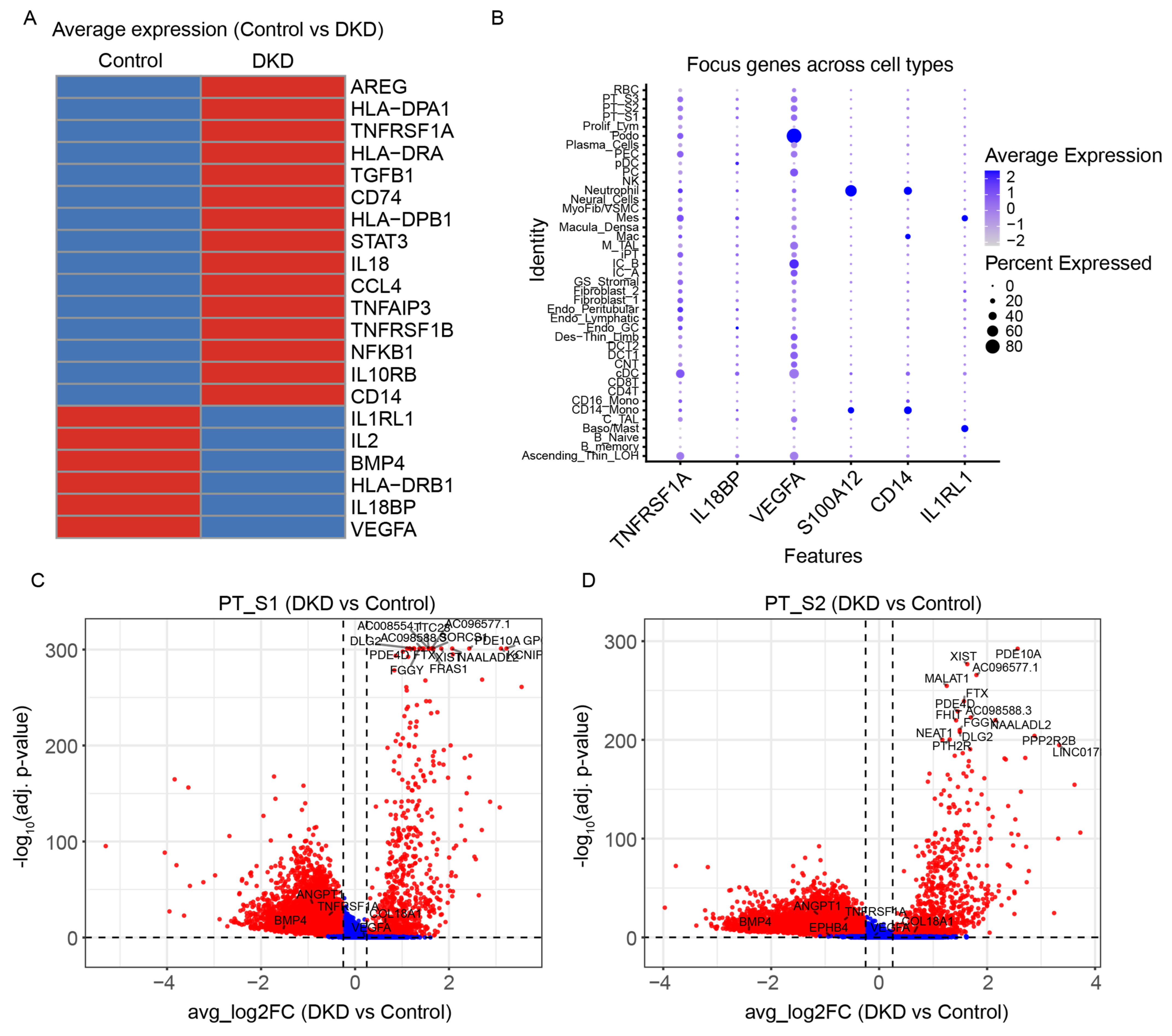
2.2. TNFRSF1A Expression Is Enriched in Proximal Tubular Cells
2.3. Pseudotime Trajectory Analysis Reveals Progressive Immune Cell Reprogramming
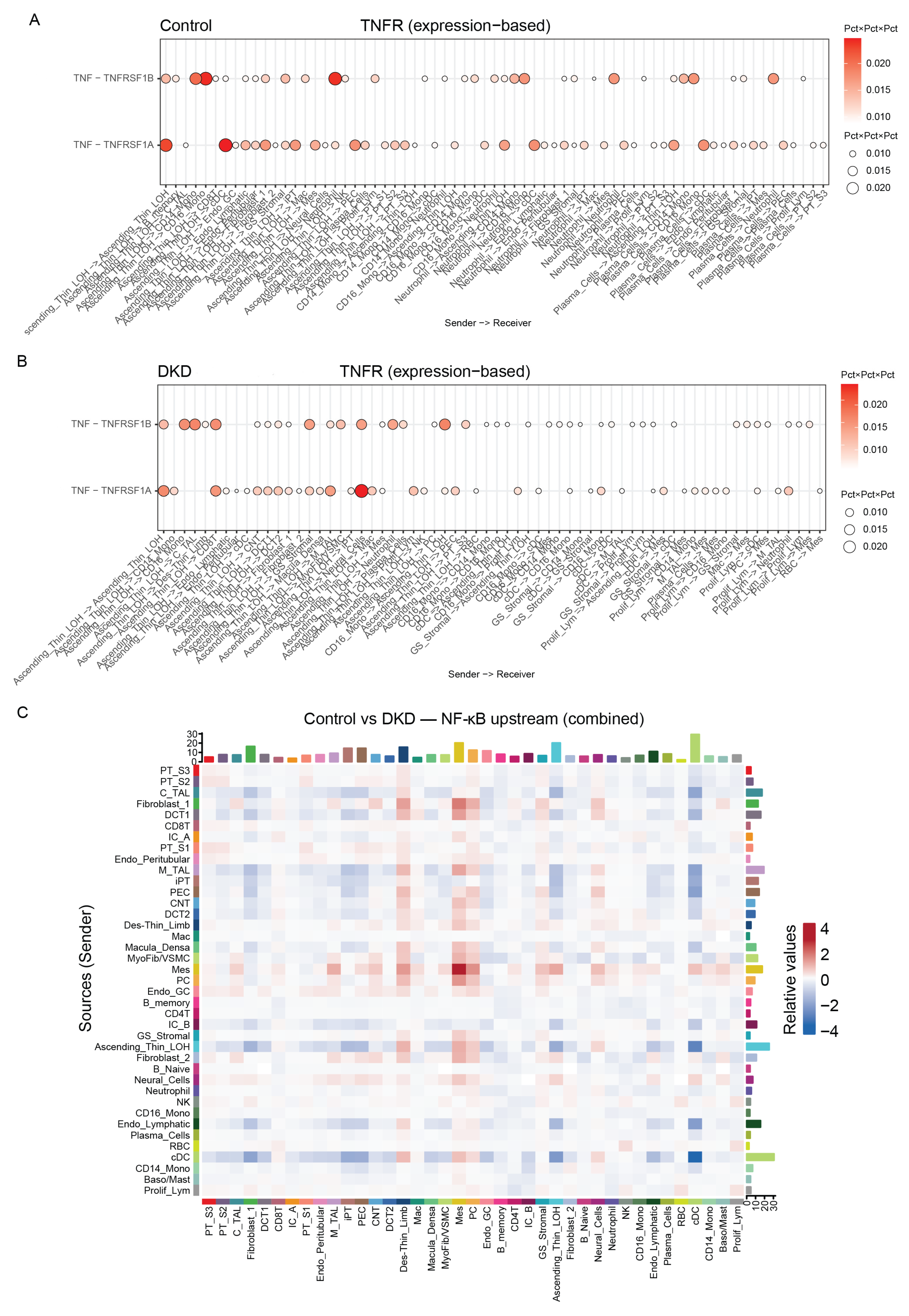
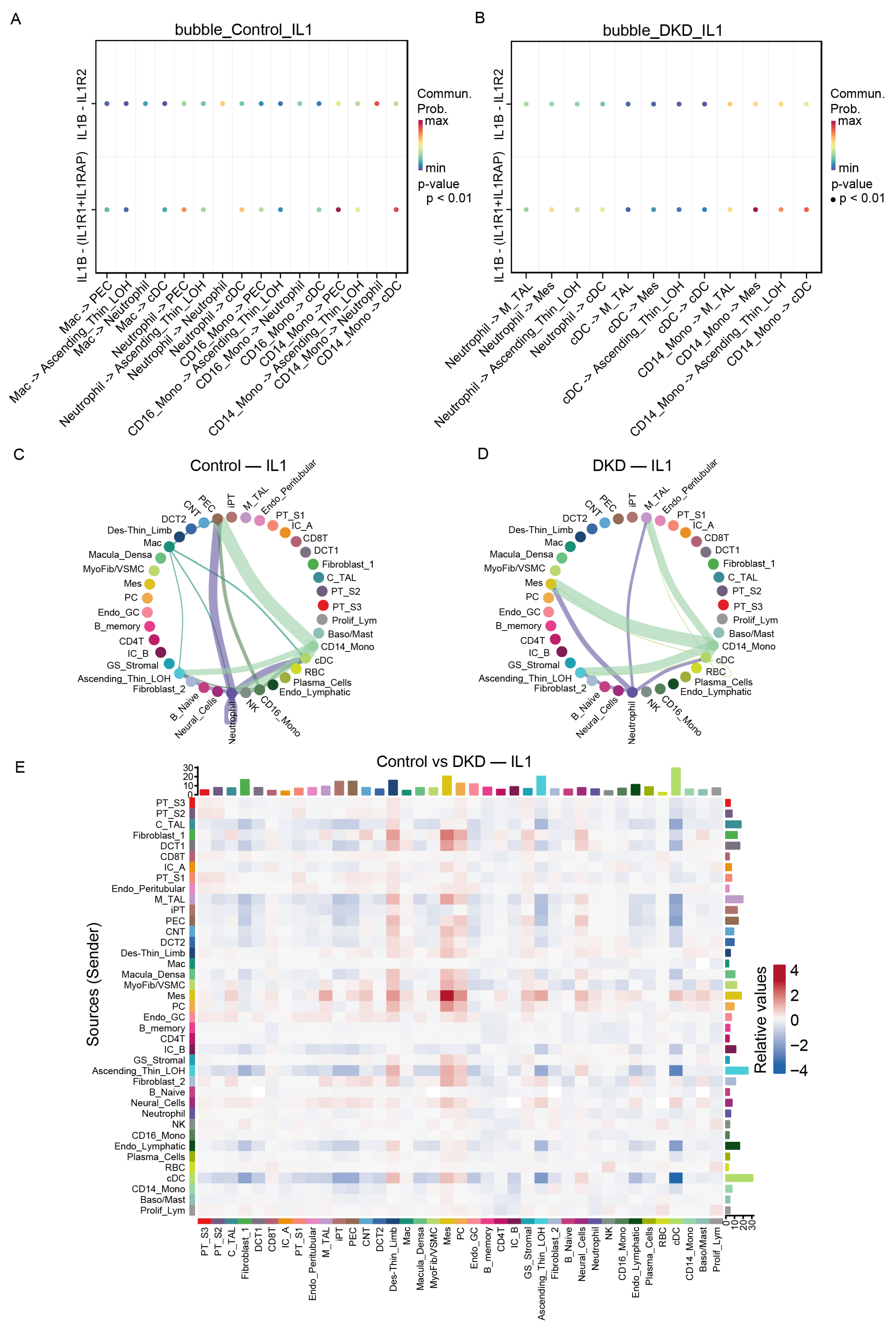
2.4. Cell–Cell Communication Analysis Identifies Inflammatory Crosstalk in DKD
2.5. Spatial Transcriptomics Pinpoints TNFRSF1A in Cortical Regions
2.6. Epigenetic Profiling Reveals Systemic Immune Reprogramming
2.7. Mendelian Randomization Identifies TNFRSF1A as Causally Associated with DKD
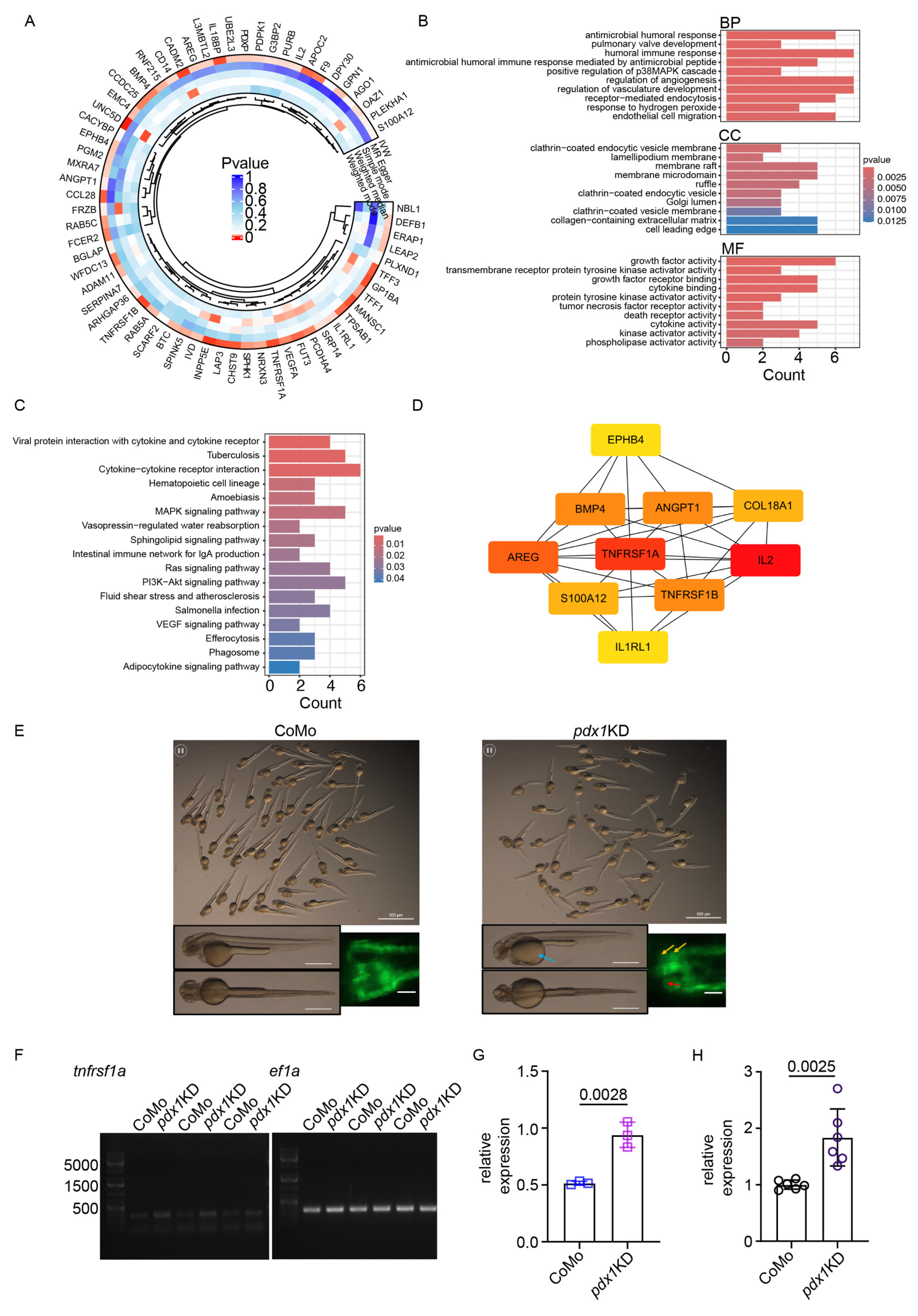
2.8. Pathway Enrichment and Network Analysis
2.9. In Silico TNFRSF1A Knockout Identifies Downstream Regulatory Networks
2.10. Zebrafish Model Validates TNFRSF1A Upregulation in Diabetic Kidney Injury
3. Discussion
3.1. TNFRSF1A Expression in Proximal Tubular Cells: Implications for Tubular Injury
3.2. Immune Cell Reprogramming Reveals Chronic Inflammatory States
3.3. Causal Inference Through Mendelian Randomization
3.4. Validation in Zebrafish Confirms Evolutionary Conservation
3.5. Limitations and Future Directions
4. Materials and Methods
4.1. Data Sources
4.2. Single-Cell RNA-Seq Processing
4.3. Pseudotime Trajectory Analysis
4.4. Cell–Cell Communication Analysis
4.5. Spatial Transcriptomics Analysis
4.6. Mendelian Randomization Analysis
4.7. Functional Enrichment and Network Analysis
4.8. In Silico Gene Knockout Analysis
4.9. Zebrafish Lines and Maintenance
4.10. Morpholino Oligonucleotide Injections
4.11. Image Acquisition
4.12. RNA Extraction, RT-PCR, and Quantitative Real-Time PCR (qPCR)
4.13. Image Quantification
Supplementary Materials
Author Contributions
Funding
Institutional Review Board Statement
Informed Consent Statement
Data Availability Statement
Acknowledgments
Conflicts of Interest
References
- Gupta, S.; Dominguez, M.; Golestaneh, L. Diabetic Kidney Disease: An Update. Med. Clin. North. Am. 2023, 107, 689–705. [Google Scholar] [CrossRef]
- Gaddy, A.; Elrggal, M.; Madariaga, H.; Kelly, A.; Lerma, E.; Colbert, G.B. Diabetic Kidney Disease. Dis. Mon. 2025, 71, 101848. [Google Scholar] [CrossRef]
- Alicic, R.Z.; Rooney, M.T.; Tuttle, K.R. Diabetic Kidney Disease: Challenges, Progress, and Possibilities. Clin. J. Am. Soc. Nephrol. 2017, 12, 2032–2045. [Google Scholar] [CrossRef] [PubMed]
- Hung, P.-H.; Hsu, Y.-C.; Chen, T.-H.; Lin, C.-L. Recent Advances in Diabetic Kidney Diseases: From Kidney Injury to Kidney Fibrosis. Int. J. Mol. Sci. 2021, 22, 11857. [Google Scholar] [CrossRef]
- Reidy, K.; Kang, H.M.; Hostetter, T.; Susztak, K. Molecular Mechanisms of Diabetic Kidney Disease. J. Clin. Investig. 2014, 124, 2333–2340. [Google Scholar] [CrossRef]
- Rayego-Mateos, S.; Rodrigues-Diez, R.R.; Fernandez-Fernandez, B.; Mora-Fernández, C.; Marchant, V.; Donate-Correa, J.; Navarro-González, J.F.; Ortiz, A.; Ruiz-Ortega, M. Targeting Inflammation to Treat Diabetic Kidney Disease: The Road to 2030. Kidney Int. 2023, 103, 282–296. [Google Scholar] [CrossRef] [PubMed]
- Tanase, D.M.; Gosav, E.M.; Anton, M.I.; Floria, M.; Seritean Isac, P.N.; Hurjui, L.L.; Tarniceriu, C.C.; Costea, C.F.; Ciocoiu, M.; Rezus, C. Oxidative Stress and NRF2/KEAP1/ARE Pathway in Diabetic Kidney Disease (DKD): New Perspectives. Biomolecules 2022, 12, 1227. [Google Scholar] [CrossRef]
- Tang, S.C.W.; Yiu, W.H. Innate Immunity in Diabetic Kidney Disease. Nat. Rev. Nephrol. 2020, 16, 206–222. [Google Scholar] [CrossRef] [PubMed]
- Gohda, T.; Yanagisawa, N.; Murakoshi, M.; Ueda, S.; Nishizaki, Y.; Nojiri, S.; Ohashi, Y.; Ohno, I.; Shibagaki, Y.; Imai, N.; et al. Association Between Kidney Function Decline and Baseline TNFR Levels or Change Ratio in TNFR by Febuxostat Chiefly in Non-Diabetic CKD Patients With Asymptomatic Hyperuricemia. Front. Med. 2021, 8, 634932. [Google Scholar] [CrossRef]
- Khanijou, V.; Zafari, N.; Coughlan, M.T.; MacIsaac, R.J.; Ekinci, E.I. Review of Potential Biomarkers of Inflammation and Kidney Injury in Diabetic Kidney Disease. Diabetes Metab. Res. Rev. 2022, 38, e3556. [Google Scholar] [CrossRef]
- Karin, M.; Gallagher, E. TNFR Signaling: Ubiquitin-Conjugated TRAFfic Signals Control Stop-and-Go for MAPK Signaling Complexes. Immunol. Rev. 2009, 228, 225–240. [Google Scholar] [CrossRef] [PubMed]
- Niewczas, M.A.; Gohda, T.; Skupien, J.; Smiles, A.M.; Walker, W.H.; Rosetti, F.; Cullere, X.; Eckfeldt, J.H.; Doria, A.; Mayadas, T.N.; et al. Circulating TNF Receptors 1 and 2 Predict ESRD in Type 2 Diabetes. J. Am. Soc. Nephrol. 2012, 23, 507–515. [Google Scholar] [CrossRef]
- Ye, X.; Luo, T.; Wang, K.; Wang, Y.; Yang, S.; Li, Q.; Hu, J. Circulating TNF Receptors 1 and 2 Predict Progression of Diabetic Kidney Disease: A Meta-Analysis. Diabetes Metab. Res. Rev. 2019, 35, e3195. [Google Scholar] [CrossRef]
- MacIsaac, R.J.; Farag, M.; Obeyesekere, V.; Clarke, M.; Boston, R.; Ward, G.M.; Jerums, G.; Ekinci, E.I. Changes in Soluble Tumor Necrosis Factor Receptor Type 1 Levels and Early Renal Function Decline in Patients with Diabetes. J. Diabetes Investig. 2019, 10, 1537–1542. [Google Scholar] [CrossRef]
- Abedini, A.; Levinsohn, J.; Klötzer, K.A.; Dumoulin, B.; Ma, Z.; Frederick, J.; Dhillon, P.; Balzer, M.S.; Shrestha, R.; Liu, H.; et al. Single-Cell Multi-Omic and Spatial Profiling of Human Kidneys Implicates the Fibrotic Microenvironment in Kidney Disease Progression. Nat. Genet. 2024, 56, 1712–1724. [Google Scholar] [CrossRef]
- Wang, B.; Xiong, Y.; Deng, X.; Wang, Y.; Gong, S.; Yang, S.; Yang, B.; Yang, Y.; Leng, Y.; Li, W.; et al. The Role of Intercellular Communication in Diabetic Nephropathy. Front. Immunol. 2024, 15, 1423784. [Google Scholar] [CrossRef] [PubMed]
- Lu, X.; Li, L.; Suo, L.; Huang, P.; Wang, H.; Han, S.; Cao, M. Single-Cell RNA Sequencing Profiles Identify Important Pathophysiologic Factors in the Progression of Diabetic Nephropathy. Front. Cell Dev. Biol. 2022, 10, 798316. [Google Scholar] [CrossRef]
- Wiggenhauser, L.M.; Metzger, L.; Bennewitz, K.; Soleymani, S.; Boger, M.; Tabler, C.T.; Hausser, I.; Sticht, C.; Wohlfart, P.; Volk, N.; et al. Pdx1 Knockout Leads to a Diabetic Nephropathy- Like Phenotype in Zebrafish and Identifies Phosphatidylethanolamine as Metabolite Promoting Early Diabetic Kidney Damage. Diabetes 2022, 71, 1073–1080. [Google Scholar] [CrossRef]
- Monaco, S.; Jahraus, B.; Samstag, Y.; Bading, H. Nuclear Calcium Is Required for Human T Cell Activation. J. Cell Biol. 2016, 215, 231–243. [Google Scholar] [CrossRef]
- Bhosle, V.K.; Mukherjee, T.; Huang, Y.-W.; Patel, S.; Pang, B.W.; Liu, G.-Y.; Glogauer, M.; Wu, J.Y.; Philpott, D.J.; Grinstein, S.; et al. SLIT2/ROBO1-Signaling Inhibits Macropinocytosis by Opposing Cortical Cytoskeletal Remodeling. Nat. Commun. 2020, 11, 4112. [Google Scholar] [CrossRef] [PubMed]
- Wang, Y.; Jin, M.; Cheng, C.K.; Li, Q. Tubular Injury in Diabetic Kidney Disease: Molecular Mechanisms and Potential Therapeutic Perspectives. Front. Endocrinol. 2023, 14, 1238927. [Google Scholar] [CrossRef] [PubMed]
- Sethi, S.; D’Agati, V.D.; Nast, C.C.; Fogo, A.B.; De Vriese, A.S.; Markowitz, G.S.; Glassock, R.J.; Fervenza, F.C.; Seshan, S.V.; Rule, A.; et al. A Proposal for Standardized Grading of Chronic Changes in Native Kidney Biopsy Specimens. Kidney Int. 2017, 91, 787–789. [Google Scholar] [CrossRef] [PubMed]
- Tang, S.C.W.; Lai, K.N. The Pathogenic Role of the Renal Proximal Tubular Cell in Diabetic Nephropathy. Nephrol. Dial. Transplant. 2012, 27, 3049–3056. [Google Scholar] [CrossRef] [PubMed]
- Mise, K.; Hoshino, J.; Ubara, Y.; Sumida, K.; Hiramatsu, R.; Hasegawa, E.; Yamanouchi, M.; Hayami, N.; Suwabe, T.; Sawa, N.; et al. Renal Prognosis a Long Time after Renal Biopsy on Patients with Diabetic Nephropathy. Nephrol. Dial. Transplant. 2014, 29, 109–118. [Google Scholar] [CrossRef]
- Chen Wongworawat, Y.; Nepal, C.; Duhon, M.; Chen, W.; Nguyen, M.-T.; Godzik, A.; Qiu, X.; Li, W.V.; Yu, G.; Villicana, R.; et al. Spatial Transcriptomics Reveals Distinct Role of Monocytes/Macrophages with High FCGR3A Expression in Kidney Transplant Rejections. Front. Immunol. 2025, 16, 1654741. [Google Scholar] [CrossRef]
- Limonte, C.P.; Gao, X.; Bebu, I.; Seegmiller, J.C.; Karger, A.B.; Lorenzi, G.M.; Molitch, M.; Karanchi, H.; Perkins, B.A.; de Boer, I.H.; et al. Associations of Kidney Tubular Biomarkers With Incident Macroalbuminuria and Sustained Low eGFR in DCCT/EDIC. Diabetes Care 2024, 47, 1539–1547. [Google Scholar] [CrossRef]
- Saulnier, P.-J.; Gand, E.; Ragot, S.; Ducrocq, G.; Halimi, J.-M.; Hulin-Delmotte, C.; Llaty, P.; Montaigne, D.; Rigalleau, V.; Roussel, R.; et al. Association of Serum Concentration of TNFR1 with All-Cause Mortality in Patients with Type 2 Diabetes and Chronic Kidney Disease: Follow-up of the SURDIAGENE Cohort. Diabetes Care 2014, 37, 1425–1431. [Google Scholar] [CrossRef]
- García-García, P.M.; Getino-Melián, M.A.; Domínguez-Pimentel, V.; Navarro-González, J.F. Inflammation in Diabetic Kidney Disease. World J. Diabetes 2014, 5, 431–443. [Google Scholar] [CrossRef]
- Efiong, E.E.; Maedler, K.; Effa, E.; Osuagwu, U.L.; Peters, E.; Ikebiuro, J.O.; Soremekun, C.; Ihediwa, U.; Niu, J.; Fuchs, M.; et al. Decoding Diabetic Kidney Disease: A Comprehensive Review of Interconnected Pathways, Molecular Mediators, and Therapeutic Insights. Diabetol. Metab. Syndr. 2025, 17, 192. [Google Scholar] [CrossRef]
- Mashkina, A.P.; Cizkova, D.; Vanicky, I.; Boldyrev, A.A. NMDA Receptors Are Expressed in Lymphocytes Activated Both in Vitro and in Vivo. Cell. Mol. Neurobiol. 2010, 30, 901–907. [Google Scholar] [CrossRef]
- Adeerjiang, Y.; Gan, X.-X.; Li, W.-T.; Li, Q.-T.; Jiang, Y.-Q.; Zhu, X.; Hu, C.-M.; Wang, P.-X.; Jiang, S. The Dual Role and Therapeutic Implications of the Wnt/β-Catenin Pathway in Diabetic Kidney Disease. Int. J. Gen. Med. 2025, 18, 2757–2768. [Google Scholar] [CrossRef]
- Mason, K.; Sathe, A.; Hess, P.R.; Rong, J.; Wu, C.-Y.; Furth, E.; Susztak, K.; Levinsohn, J.; Ji, H.P.; Zhang, N. Niche-DE: Niche-Differential Gene Expression Analysis in Spatial Transcriptomics Data Identifies Context-Dependent Cell-Cell Interactions. Genome Biol. 2024, 25, 14. [Google Scholar] [CrossRef] [PubMed]
- Lake, B.B.; Menon, R.; Winfree, S.; Hu, Q.; Melo Ferreira, R.; Kalhor, K.; Barwinska, D.; Otto, E.A.; Ferkowicz, M.; Diep, D.; et al. An Atlas of Healthy and Injured Cell States and Niches in the Human Kidney. Nature 2023, 619, 585–594. [Google Scholar] [CrossRef]
- Khurana, I.; Kaipananickal, H.; Maxwell, S.; Birkelund, S.; Syreeni, A.; Forsblom, C.; Okabe, J.; Ziemann, M.; Kaspi, A.; Rafehi, H.; et al. Reduced Methylation Correlates with Diabetic Nephropathy Risk in Type 1 Diabetes. J. Clin. Investig. 2023, 133, e160959. [Google Scholar] [CrossRef]
- Sun, B.B.; Maranville, J.C.; Peters, J.E.; Stacey, D.; Staley, J.R.; Blackshaw, J.; Burgess, S.; Jiang, T.; Paige, E.; Surendran, P.; et al. Genomic Atlas of the Human Plasma Proteome. Nature 2018, 558, 73–79. [Google Scholar] [CrossRef] [PubMed]
- Emilsson, V.; Ilkov, M.; Lamb, J.R.; Finkel, N.; Gudmundsson, E.F.; Pitts, R.; Hoover, H.; Gudmundsdottir, V.; Horman, S.R.; Aspelund, T.; et al. Co-Regulatory Networks of Human Serum Proteins Link Genetics to Disease. Science 2018, 361, 769–773. [Google Scholar] [CrossRef] [PubMed]
- Butler, A.; Hoffman, P.; Smibert, P.; Papalexi, E.; Satija, R. Integrating Single-Cell Transcriptomic Data across Different Conditions, Technologies, and Species. Nat. Biotechnol. 2018, 36, 411–420. [Google Scholar] [CrossRef]
- Stuart, T.; Butler, A.; Hoffman, P.; Hafemeister, C.; Papalexi, E.; Mauck, W.M.; Hao, Y.; Stoeckius, M.; Smibert, P.; Satija, R. Comprehensive Integration of Single-Cell Data. Cell 2019, 177, 1888–1902.e21. [Google Scholar] [CrossRef]
- Cao, J.; Spielmann, M.; Qiu, X.; Huang, X.; Ibrahim, D.M.; Hill, A.J.; Zhang, F.; Mundlos, S.; Christiansen, L.; Steemers, F.J.; et al. The Single Cell Transcriptional Landscape of Mammalian Organogenesis. Nature 2019, 566, 496–502. [Google Scholar] [CrossRef]
- Jin, S.; Guerrero-Juarez, C.F.; Zhang, L.; Chang, I.; Ramos, R.; Kuan, C.-H.; Myung, P.; Plikus, M.V.; Nie, Q. Inference and Analysis of Cell-Cell Communication Using CellChat. Nat. Commun. 2021, 12, 1088. [Google Scholar] [CrossRef]
- Jin, S.; Plikus, M.V.; Nie, Q. CellChat for Systematic Analysis of Cell-Cell Communication from Single-Cell Transcriptomics. Nat. Protoc. 2025, 20, 180–219. [Google Scholar] [CrossRef]
- Hemani, G.; Zheng, J.; Elsworth, B.; Wade, K.H.; Haberland, V.; Baird, D.; Laurin, C.; Burgess, S.; Bowden, J.; Langdon, R.; et al. The MR-Base Platform Supports Systematic Causal Inference across the Human Phenome. eLife 2018, 7, e34408. [Google Scholar] [CrossRef]
- Osorio, D.; Zhong, Y.; Li, G.; Xu, Q.; Yang, Y.; Tian, Y.; Chapkin, R.S.; Huang, J.Z.; Cai, J.J. scTenifoldKnk: An Efficient Virtual Knockout Tool for Gene Function Predictions via Single-Cell Gene Regulatory Network Perturbation. Patterns 2022, 3, 100434. [Google Scholar] [CrossRef] [PubMed]
- Westerfield, M. The Zebrafish Book. A Guide for the Laboratory Use of Zebrafish (Danio Rerio), 3rd ed.; University of Oregon Press: Eugene, OR, USA, 1995. [Google Scholar]
- Eckert, P.; Nöller, M.; Müller, M.; Haas, R.; Ruf, J.; Franz, H.; Moos, K.; Yu, J.; Zhao, D.; Xie, W.; et al. Targeting GLP-1 Signaling Ameliorates Cystogenesis in a Zebrafish Model of Nephronophthisis. Int. J. Mol. Sci. 2025, 26, 7366. [Google Scholar] [CrossRef] [PubMed]
- Ferkingstad, E.; Sulem, P.; Atlason, B.A.; Sveinbjornsson, G.; Magnusson, M.I.; Styrmisdottir, E.L.; Gunnarsdottir, K.; Helgason, A.; Oddsson, A.; Halldorsson, B.V.; et al. Large-Scale Integration of the Plasma Proteome with Genetics and Disease. Nat. Genet. 2021, 53, 1712–1721. [Google Scholar] [CrossRef] [PubMed]







Disclaimer/Publisher’s Note: The statements, opinions and data contained in all publications are solely those of the individual author(s) and contributor(s) and not of MDPI and/or the editor(s). MDPI and/or the editor(s) disclaim responsibility for any injury to people or property resulting from any ideas, methods, instructions or products referred to in the content. |
© 2025 by the authors. Licensee MDPI, Basel, Switzerland. This article is an open access article distributed under the terms and conditions of the Creative Commons Attribution (CC BY) license.
Share and Cite
Xie, W.; Zhao, D.; Franz, H.; Schmitt, A.; Walz, G.; Yakulov, T.A. Multi-Omics Integration Identifies TNFRSF1A as a Causal Mediator of Immune Microenvironment Reprogramming in Diabetic Kidney Disease. Int. J. Mol. Sci. 2026, 27, 279. https://doi.org/10.3390/ijms27010279
Xie W, Zhao D, Franz H, Schmitt A, Walz G, Yakulov TA. Multi-Omics Integration Identifies TNFRSF1A as a Causal Mediator of Immune Microenvironment Reprogramming in Diabetic Kidney Disease. International Journal of Molecular Sciences. 2026; 27(1):279. https://doi.org/10.3390/ijms27010279
Chicago/Turabian StyleXie, Wanqiu, Dongfang Zhao, Henriette Franz, Annette Schmitt, Gerd Walz, and Toma A. Yakulov. 2026. "Multi-Omics Integration Identifies TNFRSF1A as a Causal Mediator of Immune Microenvironment Reprogramming in Diabetic Kidney Disease" International Journal of Molecular Sciences 27, no. 1: 279. https://doi.org/10.3390/ijms27010279
APA StyleXie, W., Zhao, D., Franz, H., Schmitt, A., Walz, G., & Yakulov, T. A. (2026). Multi-Omics Integration Identifies TNFRSF1A as a Causal Mediator of Immune Microenvironment Reprogramming in Diabetic Kidney Disease. International Journal of Molecular Sciences, 27(1), 279. https://doi.org/10.3390/ijms27010279

