Sign in to use this feature.

Years

Between: -

Subjects

remove_circle_outline
remove_circle_outline
remove_circle_outline
remove_circle_outline
remove_circle_outline
remove_circle_outline
remove_circle_outline
remove_circle_outline
remove_circle_outline

Journals

remove_circle_outline
remove_circle_outline
remove_circle_outline
remove_circle_outline
remove_circle_outline
remove_circle_outline
remove_circle_outline
remove_circle_outline
remove_circle_outline
remove_circle_outline
remove_circle_outline
remove_circle_outline
remove_circle_outline
remove_circle_outline
remove_circle_outline
remove_circle_outline

Article Types

Countries / Regions

remove_circle_outline
remove_circle_outline
remove_circle_outline
remove_circle_outline
remove_circle_outline
remove_circle_outline

Search Results (2,241)

Search Parameters:
Keywords = triple performance

Order results
Result details
Results per page
Select all
Export citation of selected articles as:
20 pages, 4991 KB  
Article
Optimization of Minimum Edge-of-Traveled-Way Designs at Right-Angle Intersections
by Panagiotis Lemonakis, Athanasios Galanis, George Petrakis, George Kaliabetsos and Nikolaos Eliou
Future Transp. 2025, 5(4), 170; https://doi.org/10.3390/futuretransp5040170 (registering DOI) - 8 Nov 2025
Abstract
This study explores and evaluates different methodologies for designing the edge-of-traveled-way turning paths at right-angle at-grade intersections, with emphasis on low-speed maneuvers involving large design vehicles. Three geometric approaches are examined as follows: the standard AASHTO configuration, the German RAS-K-1 triple-radius method, and [...] Read more.
This study explores and evaluates different methodologies for designing the edge-of-traveled-way turning paths at right-angle at-grade intersections, with emphasis on low-speed maneuvers involving large design vehicles. Three geometric approaches are examined as follows: the standard AASHTO configuration, the German RAS-K-1 triple-radius method, and a clothoid-based transition curve design. Simulations using representative design vehicles, conducted under speeds ≤ 15 km/h, are used to assess each method’s performance in terms of spatial efficiency, steering continuity, and lateral clearance. The findings suggest that while the AASHTO asymmetric compound curve offers an effective balance between clearance and compactness, clothoid curves may improve transition smoothness and provide an alternative option for designing the edge-of-traveled-way turning paths at right-angle at-grade intersections. Full article
Show Figures

Figure 1

25 pages, 5679 KB  
Article
Mine Emergency Rescue Capability Assessment Integrating Sustainable Development: A Combined Model Using Triple Bottom Line and Relative Difference Function
by Lu Feng, Jing Xie and Yuxian Ke
Sustainability 2025, 17(22), 9948; https://doi.org/10.3390/su17229948 - 7 Nov 2025
Abstract
Assessing Mine Emergency Rescue Capability (MERC) is critical for ensuring mining safety and advancing sustainable development. However, existing MERC assessments often lack a holistic sustainability perspective. To bridge this gap, this study develops a MERC assessment model grounded in the Triple Bottom Line [...] Read more.
Assessing Mine Emergency Rescue Capability (MERC) is critical for ensuring mining safety and advancing sustainable development. However, existing MERC assessments often lack a holistic sustainability perspective. To bridge this gap, this study develops a MERC assessment model grounded in the Triple Bottom Line (TBL) framework, integrating the relative difference function (RDF) to address the fuzziness and subjectivity in evaluation processes. A hierarchical indicator system is constructed, comprising 5 primary factors and 25 sub-indicators across environmental, economic, and social dimensions, reflecting both immediate rescue effectiveness and long-term sustainability performance. Indicator weights are derived from a hybrid approach that combines the subjective G1 method with the objective entropy weight method. RDF is employed to compute membership degrees, and the final MERC level is determined by level characteristic values. The model is validated through an empirical study of six green mines in China. Results demonstrate robust performance and consistency with alternative methods and reveal the environmental dimension as the dominant driver within the TBL framework. This finding supports the ecology-first principle of green mining and underscores the alignment of high-level emergency preparedness with sustainable development objectives. By explicitly embedding sustainability principles into safety assessment, the proposed model provides a scientifically grounded tool to guide the green transformation of the mining industry. Future work will adapt the model to diverse mining contexts and refine the indicators to better support global sustainability goals. Full article
Show Figures

Figure 1

20 pages, 9171 KB  
Article
Effects of Mineral Admixtures and Mixing Techniques on the Performance of Steel Fibre-Reinforced Recycled Aggregate Concrete
by Muhammad Qaisar and Muhammad Yaqub
Buildings 2025, 15(21), 4010; https://doi.org/10.3390/buildings15214010 - 6 Nov 2025
Abstract
In this work, the synergistic effects of mineral admixtures and advanced mixing processes are systematically accounted for steel fibre-reinforced recycled aggregate concrete (SFR-RAC). It studies the improvement of performance optimization in SFR-RAC, inherently weak ITZ by adding 0.5% hooked steel fibres and replacing [...] Read more.
In this work, the synergistic effects of mineral admixtures and advanced mixing processes are systematically accounted for steel fibre-reinforced recycled aggregate concrete (SFR-RAC). It studies the improvement of performance optimization in SFR-RAC, inherently weak ITZ by adding 0.5% hooked steel fibres and replacing cement with ground granulated blast furnace slag (25–50%), fly ash (20–40%) and silica fume (7–14%). The efficiency of double-mixing (DM) and triple-mixing (TM) procedures were comprehensively evaluated. Results showed that mineral admixtures could improve mortar-aggregate interface bond, and the triple-mix technique contributed to such improvement. The maximum performance was observed for the combination of 7%SF with triple mixing (7%SF-TM), which presented increased compressive, tensile and flexural strengths by 7–18%, 12–29%, and 16–31% respectively. The durability was significantly improved, and the water resistance could increase by 53% with addition of 7%SF-TM, chloride penetration depth reduced by 86% when incorporated with 25%GGBS-TM, acid attack decreased by 84% with addition of 14%SF-TM. Microstructural analysis (SEM, XRD) confirmed that these enhancements stem from a denser matrix and refined ITZ due to increased C–S–H formation. This study confirms that the strategic integration of fibre reinforcement, pozzolanic admixtures and optimized mixing protocols presents a viable pathway for producing sustainable concrete from construction waste. Full article
(This article belongs to the Section Building Materials, and Repair & Renovation)
Show Figures

Figure 1

11 pages, 414 KB  
Review
A Growing Triple Burden of Malnutrition in South Asia Due to the Cumulative Effect of Double Burden of Malnutrition and Parasitic Infections in South Asian Low- and Middle-Income Countries: A Scoping Review
by Rameshwor Parajuli and Wilna Oldewage-Theron
Nutrients 2025, 17(21), 3494; https://doi.org/10.3390/nu17213494 - 6 Nov 2025
Abstract
Background and Aims: In recent decades, lifestyle patterns have undergone significant transformations, particularly in low- and middle-income countries (LMICs). These changes have contributed to a dual nutritional crisis characterized by the coexistence of undernutrition and overweight/obesity, commonly referred to as the Double [...] Read more.
Background and Aims: In recent decades, lifestyle patterns have undergone significant transformations, particularly in low- and middle-income countries (LMICs). These changes have contributed to a dual nutritional crisis characterized by the coexistence of undernutrition and overweight/obesity, commonly referred to as the Double Burden of Malnutrition (DBM). Compounding this issue is the persistent prevalence of parasitic infections, due to poor personal hygiene and sanitation practices which further exacerbate nutritional imbalances, creating what is now recognized as the Triple Burden of Malnutrition (TBM). This review aims to explore the evolving lifestyle factors that have contributed to the emergence of the DBM and to examine its intersection with parasitic infections. The focus is particularly on South Asian low- and middle-income countries, where these overlapping burdens present a significant public health challenge. By highlighting the interconnectedness of malnutrition, obesity, and parasitic diseases, this study seeks to provide a comprehensive understanding of the current nutritional landscape in South Asian LMICs and to inform future health interventions and policies. Methods: This study was conducted using published and unpublished secondary data that are available on websites and other printed materials. One of the main requirements is date, with 2013 being regarded as the initiative’s landmark. Another crucial factor is the availability of the entire article. For this study, only research publications published in English were taken into consideration. Zotero was used for compilation. The majority of the analysis was performed using percentages and ratios. A thorough evaluation of all the studies’ methodology, design, execution, and reporting was performed in order to spot any systematic flaws in this study. Results: Only 45 of the 105 full-text papers that were screened met the requirements for inclusion. Of these studies, 15 satisfied the inclusion and exclusion requirements. The results show that China, with a comparatively higher income level status, has more prevalence of overweight and obesity among children (11.5%) and women (34.6%) than India (2.1% of OWOB among children and 20.6% among women). Nepal stands behind China and India with 1.2% of OWOB among children and between them with 22.2% OWOB among women. Interestingly, among the three South Asian nations, India has the highest stunting, wasting, and underweight among children (38.4%, 21%, and 35.7%, respectively) followed by Nepal (35.8%, 9.7%, and 27%) and China (8.1%, 2%, and 2.5%). This study finds no significant difference in the prevalence of intestinal parasitic infections among OWOB and underweight populations. This review finds that the DBM along with parasitic infections has resulted in a Triple Burden of Malnutrition, which is currently a major public health issue in low- and middle-income countries in South Asia. Discussion: The various types of malnutrition were once thought of and treated as distinct public health problems, but the new understanding is that undernutrition and overnutrition are linked, and that in order for policy solutions to be successful, double-duty measures that simultaneously address multiple dimensions must be put in place. When the DBM is combined with parasite illnesses, it becomes the Triple Burden of Malnutrition, which is the primary cause of the financial burden in LMICs. China has the worst obesity problem, yet it also has more obesity-related laws and intervention programs than India and Nepal combined. All three nations, however, have failed to stop or deal with the dramatic increase in OWOB over the last 20 years. For effective implementation and results, genetic and psychological factors must also be taken into account when developing policies and programs to tackle the obesity epidemic, undernutrition, and parasite diseases. Conclusions: The prevalence of the DBM has been rising globally, with South Asia seeing a faster rate of increase. A growing DBM is favorably correlated with national economic development. In South Asian LMICs, the DBM combined with parasite diseases has resulted in a Triple Burden of Malnutrition, a debilitating illness. Full article
(This article belongs to the Section Nutritional Epidemiology)
Show Figures

Figure 1

27 pages, 4991 KB  
Article
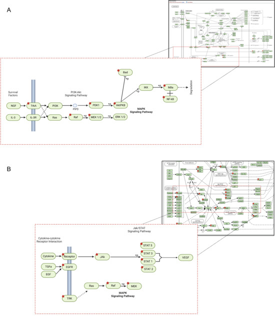
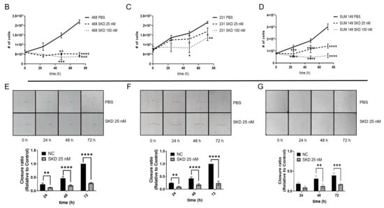
Molecular Basis of Simalikalactone D Sensitivity in Triple-Negative Breast Cancer Cells
by Annelis O. Sánchez-Álvarez, Joshua Nieves-Reyes, Gabriel Borges-Vélez, Josué Pérez-Santiago, Misael Rivera-García, Stella Alicea-Ayala, Claudia Ospina-Millan, Fatima Valiyeva and Pablo E. Vivas-Mejia
Biomolecules 2025, 15(11), 1561; https://doi.org/10.3390/biom15111561 - 6 Nov 2025
Abstract
Background/Objective: Triple-negative breast cancer (TNBC) is an aggressive subtype of breast cancer (BC) lacking targeted therapies and characterized by high tumor heterogeneity. In this study, we evaluated the anticancer activity and mechanistic profile of Simalikalactone D (SKD), a quassinoid compound derived from the [...] Read more.
Background/Objective: Triple-negative breast cancer (TNBC) is an aggressive subtype of breast cancer (BC) lacking targeted therapies and characterized by high tumor heterogeneity. In this study, we evaluated the anticancer activity and mechanistic profile of Simalikalactone D (SKD), a quassinoid compound derived from the endemic Puerto Rican tree Simarouba tulae, in three TNBC cell lines, MDA-MB-468, MDA-MB-231, and SUM-149. Methods: MDA-MB-468, MDA-MB-231 and SUM-149 TNBC cells were evaluated for cell viability, proliferation and migration following SKD treatment. Phospho-antibody array, proteomics, and Western blot analyses were used to explore the SKD mechanism of action in MDA-MB-468 and MDA-MB-231 cell lines. Molecular docking was performed to assess SKD’s interaction with potential intracellular targets. Results: SKD exerted a concentration-dependent effect on the three cell lines. However, MDA-MB-468 cells exhibited an IC50 of 67 nM, while the IC50 values for MDA-MB-231 and SUM-149 were 422 nM and 598 nM, respectively. In MDA-MB-468 cells, 100 nM of SKD induced apoptosis, evidenced by the activated caspase-3 activity, PARP-1 cleavage and decrease in Bcl-2 and survivin protein levels. Sublethal SKD (25 nM) impaired migration in MDA-MB-231 cells and reduced proliferation and motility in SUM149 cells. A 6 h SKD treatment markedly reduced phosphorylation of apoptosis-related proteins (p53, BAD, DAXX, AKT1, JUN) and Jak/STAT pathway components, indicating early disruption of intracellular signaling prior to phenotypic changes. Proteomic profiling showed distinct pathway alterations in both MDA-MB-468 and MDA-MB-231 cells, with reduced Integrin β1 (ITGB1) levels emerging as a shared effector. This suggests that SKD broadly disrupts cell adhesion and migration independently of apoptosis-driven cell death. Western blot validation confirmed reduced ITGB1 protein levels across all three TNBC cell lines examined. In silico docking confirmed favorable binding affinities of SKD to both EGFR (ΔG = −6.718 kcal/mol) and STAT4 (ΔG = −8.481 kcal/mol). Conclusions: Overall, our findings suggest that SKD is a potent anticancer agent in a subgroup of TNBC cells. Full article
(This article belongs to the Section Natural and Bio-derived Molecules)
Show Figures

Figure 1

28 pages, 824 KB  
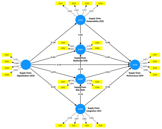
Article
How Digitalization Drives Supply Chain Performance in the Romanian Industry: The Roles of Sustainability, Resilience, Risk Management, and Integration
by Mirela Cătălina Türkeș
Sustainability 2025, 17(21), 9895; https://doi.org/10.3390/su17219895 - 6 Nov 2025
Abstract
This study investigates the impact of digitalization on sustainability, resilience, risk management, integration, and performance within supply chains. It addresses gaps in the existing literature concerning the role of digitalization in fostering sustainable supply chains. Drawing upon Innovation Diffusion Theory, the Triple Bottom [...] Read more.
This study investigates the impact of digitalization on sustainability, resilience, risk management, integration, and performance within supply chains. It addresses gaps in the existing literature concerning the role of digitalization in fostering sustainable supply chains. Drawing upon Innovation Diffusion Theory, the Triple Bottom Line (TBL), Risk Theory (RT), Organizational Information Processing Theory (OIPT), and the Resource-Based View (RBV), a comprehensive structural model was developed to examine the interrelationships among these constructs. A quantitative research design was employed, with data collected through an online survey of 420 supply chain practitioners. Data analysis, conducted using SPSS 28 and Smart PLS 4, tested the relationships between digitalization and supply chain performance. The findings demonstrate that digitalization exerts a significant positive influence on sustainability, resilience, risk management, and integration, thereby enhancing overall supply chain performance. Results further underscore the importance of aligning supply chain strategies with the unique characteristics of different organizational contexts in order to maximize efficiency and adaptability. In today’s dynamic business environment, digitalization emerges as a critical driver of competitiveness, enabling supply chains to achieve greater responsiveness and long-term sustainability. This study contributes to theory and practice by integrating multiple perspectives to provide nuanced insights into digital transformation, while also offering practical guidance for enterprises seeking to optimize supply chain strategies. Full article
Show Figures

Figure 1

23 pages, 1663 KB  
Review
Management of Musculoskeletal Oligometastatic Disease in Breast Cancer
by Kelly Kon-Liao, Josue Layme, Andrea Otero López-Lavalle, Marcos R. Gonzalez and Juan Pretell-Mazzini
Cancers 2025, 17(21), 3578; https://doi.org/10.3390/cancers17213578 - 6 Nov 2025
Viewed by 208
Abstract
Oligometastatic breast cancer represents an intermediate state between localized and disseminated disease with reasonable potential for clinical cure. Advancements in surgery, radiotherapy, and systemic therapy have improved prognosis. Due to the high prevalence of bone metastases, an increasing number of studies are evaluating [...] Read more.
Oligometastatic breast cancer represents an intermediate state between localized and disseminated disease with reasonable potential for clinical cure. Advancements in surgery, radiotherapy, and systemic therapy have improved prognosis. Due to the high prevalence of bone metastases, an increasing number of studies are evaluating new treatment strategies for oligometastatic bone disease. The decision to perform skeletal surgery is complex and depends on optimal patient selection. Major criteria include impending or pathologic long bone fractures, severe neurologic compromise, and an expected survival of over 3 months. Factors associated with improved survival include solitary bone metastases, preserved performance status, adequate surgical margins, absence of pathologic fracture, metachronous metastases, and ER-positivity status. Radiotherapy, especially SBRT, offers effective local control and palliation. Interventional radiology techniques such as percutaneous thermal ablation have also been described as potential treatment alternatives, particularly for fragile patients. Systemic treatment varies according to the tumor subtype. For HR+ and HER2 subtypes, a combination of endocrine therapy with CDK4/6 inhibitors may be considered. HER2+ patients are often treated with HER2-targeted therapies combined with chemotherapy. For triple-negative breast cancer, chemotherapy is the primary treatment. Bone-modifying agents are also recommended to maintain bone strength, prevent skeletal-related events, and reduce the need for additional interventions. Skeletal muscle metastases in breast cancer patients are rare and typically indicate advanced disease with poor prognosis. Treatment options include chemotherapy, radiotherapy, and surgical excision, but should be tailored to the patient’s clinical condition and prognosis. Full article
(This article belongs to the Section Cancer Metastasis)
Show Figures

Figure 1

10 pages, 493 KB  
Article
Does the Immunohistotype of Breast Cancer Influence Ovarian Reserve and Fertility Preservation Outcomes? A Single-Center Prospective Observational Study
by Valentina Immediata, Sabrina Aprea, Emanuela Morenghi, Annamaria Baggiani, Cristina Specchia, Damiano Gentile, Corrado Tinterri and Paolo Emanuele Levi-Setti
Cancers 2025, 17(21), 3564; https://doi.org/10.3390/cancers17213564 - 3 Nov 2025
Viewed by 188
Abstract
Background: Breast cancer (BC) in reproductive-age women raises concerns about fertility preservation, particularly as systemic therapies may compromise ovarian function. Evidence on whether tumor immunohistotype influences ovarian reserve and fertility preservation outcomes remains limited. Methods: We conducted a prospective cohort study of BC [...] Read more.
Background: Breast cancer (BC) in reproductive-age women raises concerns about fertility preservation, particularly as systemic therapies may compromise ovarian function. Evidence on whether tumor immunohistotype influences ovarian reserve and fertility preservation outcomes remains limited. Methods: We conducted a prospective cohort study of BC patients referred for fertility preservation counseling between November 2020 and May 2025. Ovarian reserve was assessed using anti-Müllerian hormone (AMH) levels and antral follicle count (AFC). Controlled ovarian stimulation (COS) and oocyte cryopreservation were performed according to standardized protocols. Patients were stratified into triple-negative BC (TNBC) and hormone receptor-positive (HR+) and/or HER2+ groups. The primary endpoint was ovarian reserve differences by subtype; the secondary endpoints were ovarian response and oocyte yield. Results: Of 358 patients, 152 were enrolled, and 139 (91.4%) underwent COS, for a total of 145 cycles. The median age was 33 years, median AMH 5.4 ng/mL, and median AFC 17. No significant differences were observed between the TNBC and HR+/HER2+ groups in AMH, AFC, oocyte yield, or mature oocyte rate. Sub-analysis revealed a significantly lower mature oocyte yield in luminal-B tumors. Conclusions: Ovarian reserve and cryopreservation outcomes appeared preserved in TNBC compared with those in patients with HR+/HER2+ BC at diagnosis. These findings provide reassurance that baseline fertility potential is not compromised by tumor immunohistotype. Full article
(This article belongs to the Special Issue Research on Early-Stage Breast Cancer: Management and Treatment)
Show Figures

Figure 1

19 pages, 860 KB  
Article
Decentralized Disturbance Rejection Control of Triangularly Coupled Loop Thermosyphon System
by Novel Kumar Dey and Yan Wu
Actuators 2025, 14(11), 532; https://doi.org/10.3390/act14110532 - 1 Nov 2025
Viewed by 207
Abstract
In this paper, we investigate the stability of a triangularly coupled triple-loop thermosyphon system with momentum and heat exchange at the coupling point as well as the existence of disturbances. The controller consists of a single, local-state feedback. From the stability analysis, we [...] Read more.
In this paper, we investigate the stability of a triangularly coupled triple-loop thermosyphon system with momentum and heat exchange at the coupling point as well as the existence of disturbances. The controller consists of a single, local-state feedback. From the stability analysis, we obtain explicit bounds on the feedback gains, which depend on the Rayleigh numbers and the momentum coupling parameter, but independent of the thermal coupling parameter. The existence of the stability bounds allows us to design decentralized adaptive controllers to automatically search for the feasible gains when the system parameters are unknown. In the case of existing disturbances in the system, we approximate the disturbances via an extended-state observer for the purpose of disturbance rejection. Numerical results are given to demonstrate the performance of the proposed decentralized disturbance rejection controller design. Full article
Show Figures

Figure 1

19 pages, 1033 KB  
Article
Molecular Implications of ADIPOQ, GAS5, GATA4, and YAP1 Methylation in Triple-Negative Breast Cancer Prognosis
by Mateusz Wichtowski, Agnieszka Kołacińska-Wow, Katarzyna Skrzypek, Ewa Jabłońska, Katarzyna Płoszka, Damian Kołat, Sylwia Paszek, Izabela Zawlik, Elżbieta Płuciennik, Natalia Potocka, Wojciech Fendler, Paweł Kurzawa, Paweł Bigos, Łukasz Urbański, Paulina Gibowska-Maruniak and Thomas Wow
Int. J. Mol. Sci. 2025, 26(21), 10652; https://doi.org/10.3390/ijms262110652 - 1 Nov 2025
Viewed by 232
Abstract
The aim of this study was to investigate the prognostic and predictive properties of four specific genes in triple-negative breast cancer (TNBC). We focused on ADIPOQ, GAS5, GATA4, and YAP1, which are known for their roles in key molecular pathways related [...] Read more.
The aim of this study was to investigate the prognostic and predictive properties of four specific genes in triple-negative breast cancer (TNBC). We focused on ADIPOQ, GAS5, GATA4, and YAP1, which are known for their roles in key molecular pathways related to tumorigenesis, such as adipokine signaling, lncRNA regulation, transcriptional control, and Hippo signaling, but have not been sufficiently explored in the context of epigenetic regulation in breast cancer. Using the methylospecific PCR (MSP) method, we analyzed the methylation of the four genes in the tumor tissues collected from 57 TNBC patients. We evaluated their association with response to neoadjuvant treatment and clinicopathological characteristics. Additionally, we performed a bioinformatic analysis of methylation and expression data from The Cancer Genome Atlas (TCGA) TNBC cohort to explore their relationships with overall survival (OS), disease-specific survival (DSS), disease-free interval (DFI), progression-free interval (PFI), and relapse-free survival (RFS). No significant associations were observed between methylation patterns and clinicopathological characteristics in the patients. However, in silico analysis of the TNBC cohort identified ADIPOQ methylation as having the most significant associations, correlating with all five survival endpoints, including OS, DSS, DFI, PFI, and RFS. GAS5 methylation was significantly associated with OS, DSS, and RFS, and GATA4 methylation showed significant associations with PFI, whereas YAP1 methylation was significantly associated with OS and RFS. In addition, GAS5 expression was linked to DSS, DFI and RFS. This study highlights the potential prognostic significance of the epigenetic regulation of ADIPOQ in TNBC. The in silico findings shed light on the molecular pathways associated with TNBC progression and warrant further investigation to validate their role in clinical outcomes and underlying biological mechanisms. Full article
(This article belongs to the Section Molecular Oncology)
Show Figures

Figure 1

15 pages, 1323 KB  
Article
Extraction, Phytochemical Analysis, and Bioactivity Evaluation of Polyphenols from Kunzea ericoides (Kanuka) Plant
by Harmandeep Dhaliwal, Yan Li and Michelle Yoo
Antioxidants 2025, 14(11), 1319; https://doi.org/10.3390/antiox14111319 - 31 Oct 2025
Viewed by 310
Abstract
Kunzea ericoides (kanuka), a native plant of New Zealand, has a significant role in traditional medicine due to the presence of essential oils. Apart from these oils, this plant also is a source of many bioactive compounds, majority of which are polyphenols. However, [...] Read more.
Kunzea ericoides (kanuka), a native plant of New Zealand, has a significant role in traditional medicine due to the presence of essential oils. Apart from these oils, this plant also is a source of many bioactive compounds, majority of which are polyphenols. However, there is lack of sufficient data supporting the extraction of polyphenols from kanuka plant leaves and investigating its bioactivity and phytochemical properties. The study aims to extract polyphenols from kanuka plant leaves with a conventional solvent-based method and determine the phytochemical analysis as well as bioactive potential. Extraction was performed with methanol and acetone as solvents. Polyphenolic prolife was analyzed with LC-MS. Bioactive analysis of kanuka leaf extract was carried out to determine total phenolic content and antioxidant activity. We investigated the cytotoxic effect of kanuka leaf extract on two triple-negative breast cancer cells—MDA-MB-231 and BT-549. LC-MS analysis confirmed kanuka leaf extract is a source of many polyphenols, some giving very prominent signals on TIC scan. Ten polyphenolic compounds were confirmed to be present in kanuka leaf extract based on MRM analysis. FRAP-CUPRAC analysis indicated significant antioxidant activity in the kanuka leaf extract. Antiproliferative analysis has confirmed cytotoxicity of the kanuka leaf extract on the triple-negative breast cancer cell lines. This study indicates that Kunzea ericoides leaf extract, rich in polyphenols, shows promising antioxidant and antiproliferative potential, warranting further investigation for therapeutic applications. Full article
Show Figures

Figure 1

18 pages, 4924 KB  
Article
Thermal Performance Evaluation of Phase Change Material-Integrated Triple-Glazed Windows Under Korean Climatic Conditions
by Kwanghyun Song, Ruda Lee, Dongsu Kim, Jongho Yoon and Dongho Shin
Energies 2025, 18(21), 5754; https://doi.org/10.3390/en18215754 - 31 Oct 2025
Viewed by 149
Abstract
Passive design strategies incorporating phase change materials (PCM) provide effective thermal energy storage, improve indoor comfort, and reduce building energy demand. This study aimed to evaluate the effectiveness of partially filled PCM glazing systems in stabilizing indoor thermal comfort under Korean climate conditions, [...] Read more.
Passive design strategies incorporating phase change materials (PCM) provide effective thermal energy storage, improve indoor comfort, and reduce building energy demand. This study aimed to evaluate the effectiveness of partially filled PCM glazing systems in stabilizing indoor thermal comfort under Korean climate conditions, testing the hypothesis that partial integration can provide meaningful diurnal temperature regulation without compromising daylight access. Indoor air, interior and exterior glazing surfaces, and the PCM layer were monitored to evaluate heat transfer, while EnergyPlus simulations extended the analysis to seasonal conditions. The PCM model was developed using the Conduction Finite Difference (CondFD) algorithm and validated against experimental data, reliably reproducing dynamic phase change behavior. Field tests with a 28 °C PCM showed reductions in indoor peak temperatures of about 2.0 °C during daytime and increases of 1.5 °C at night. Under broader climatic simulations, the same PCM achieved up to 3.7 °C daytime reductions and 2.0 °C nighttime increases, depending on outdoor conditions. These findings highlight the potential of PCM-integrated glazing systems for adaptive thermal regulation in Korean climates and suggest broader applicability for passive cooling and heating strategies in buildings facing increasingly variable weather conditions. Full article
Show Figures

Figure 1

12 pages, 1470 KB  
Article
Correlation Study Between Neoadjuvant Chemotherapy Response and Long-Term Prognosis in Breast Cancer Based on Deep Learning Models
by Ke Wang, Yikai Luo, Peng Zhang, Bing Yang and Yubo Tao
Diagnostics 2025, 15(21), 2763; https://doi.org/10.3390/diagnostics15212763 - 31 Oct 2025
Viewed by 217
Abstract
Background: The pathological response to neoadjuvant chemotherapy (NAC) is an established predictor of long-term outcomes in breast cancer. However, conventional binary assessment based solely on pathological complete response (pCR) fails to capture prognostic heterogeneity across molecular subtypes. This study aimed to develop [...] Read more.
Background: The pathological response to neoadjuvant chemotherapy (NAC) is an established predictor of long-term outcomes in breast cancer. However, conventional binary assessment based solely on pathological complete response (pCR) fails to capture prognostic heterogeneity across molecular subtypes. This study aimed to develop an interpretable deep learning model that integrates multiple clinical and pathological variables to predict both recurrence and metastasis development following NAC treatment. Methods: We conducted a retrospective analysis of 832 breast cancer patients who received NAC between 2013 and 2022. The analysis incorporated five key variables: tumor size changes, nodal status, Ki-67 index, Miller–Payne grade, and molecular subtype. A Multi-Layer Perceptron (MLP) model was implemented on the PyTorch platform and systematically benchmarked against SVM, Random Forest, and XGBoost models using five-fold cross-validation. Model performance was assessed by calculating the area under the curve (AUC), accuracy, precision, recall, and F1-score, and by analyzing confusion matrices. Results: The MLP model achieved AUC values of 0.86 (95% CI: 0.82–0.93) for HER2-positive cases, 0.82 (95% CI: 0.70–0.92) for triple-negative cases, and 0.76 (95% CI: 0.66–0.82) for HR+/HER2-negative cases. SHAP analysis identified post-NAC tumor size, Ki-67 index, and Miller–Payne grade as the most influential predictors. Notably, patients who achieved pCR still had a 12% risk of developing recurrence, highlighting the necessity for ongoing risk assessment beyond binary response evaluation. Conclusions: The proposed deep learning system provides precise and interpretable risk assessment for NAC patients, facilitating individualized treatment approaches and post-treatment monitoring plans. Full article
(This article belongs to the Section Machine Learning and Artificial Intelligence in Diagnostics)
Show Figures

Figure 1

21 pages, 549 KB  
Article
Optimisation of a One-Step Reusable Immuno-Affinity Purification Method for the Analysis and Detection of Fumonisin Mycotoxins in Foods and Feeds
by Christian Kosisochukwu Anumudu
Toxins 2025, 17(11), 538; https://doi.org/10.3390/toxins17110538 - 30 Oct 2025
Viewed by 303
Abstract
Fumonisins are among the most prevalent mycotoxins in maize and maize-based products, posing significant food safety and public health risks due to their hepatotoxic, nephrotoxic, and potential carcinogenic effects. Given the strict regulatory limits set by the European Commission and Codex Alimentarius, the [...] Read more.
Fumonisins are among the most prevalent mycotoxins in maize and maize-based products, posing significant food safety and public health risks due to their hepatotoxic, nephrotoxic, and potential carcinogenic effects. Given the strict regulatory limits set by the European Commission and Codex Alimentarius, the development of reliable, sensitive, and matrix–robust analytical methods remain a priority for routine monitoring in both food and feed systems. In this study, a reusable immuno-affinity purification methodology for the quantitative determination of fumonisin mycotoxins (FB1, FB2 and FB3) in foods and feeds (maize matrix) was developed. A single extraction protocol using 2% formic acid in water was employed, followed by cleanup with an immuno-affinity purification column and toxin elution by methanol/PBS (1:1, v/v). Detection and quantification of the mycotoxins was achieved by a normal phase ultra-high performance liquid chromatography coupled with electrospray ionisation triple quadrupole mass spectrometry (UHPLC/ESI-MS/MS). The chromatographic mobile phase utilised was a linear gradient of methanol/water containing 0.1% formic acid. The developed method has a limit of detection of 2.5 ng/g and a limit of quantification of 5 ng/g, all well below the European commission’s guidance values of 1000 ng/g for corn destined for human consumption and 800 ng/g for maize-based breakfast cereals and snacks. While the recovery rates of the method in this study ranged from 65–70% for the three fumonisin analogues in solutions, when tested in maize matrix, recoveries were markedly lower (~30%) due to pronounced matrix suppression. Good repeatability (standard deviation <10%) was achieved for all the fumonisin analogues. The developed method, although quick and effective in solvent systems, suffered limitations to its practical usage due to matrix suppression of the extracts derived from the immuno-affinity purification column, thus significantly reducing the application of the method in measuring fumonisin mycotoxins in food and feed samples. Overall, the method was effective in quantification of fumonisin mycotoxins in solvent solutions but not in food and feed matrices, thus necessitating further optimisation for practical usage. The performance of the developed method was compared to a commercial lateral flow immunochromatographic assay which proved to be better than the developed method in the quantification of toxins in food matrices, as the commercial lateral flow immunochromatographic assay outperformed the developed method in maize matrices. These findings highlight the need for matrix-based validation and further refinement of antibody stability to ensure robust application in regulatory monitoring of fumonisins using immunoaffinity purification methods. Full article
Show Figures

Figure 1

31 pages, 7049 KB  
Article
Objective Emotion Assessment Using a Triple Attention Network for an EEG-Based Brain–Computer Interface
by Lihua Zhang, Xin Zhang, Xiu Zhang, Changyi Yu and Xuguang Liu
Brain Sci. 2025, 15(11), 1167; https://doi.org/10.3390/brainsci15111167 - 29 Oct 2025
Viewed by 408
Abstract
Background: The assessment of emotion recognition holds growing significance in research on the brain–computer interface and human–computer interaction. Among diverse physiological signals, electroencephalography (EEG) occupies a pivotal position in affective computing due to its exceptional temporal resolution and non-invasive acquisition. However, EEG signals [...] Read more.
Background: The assessment of emotion recognition holds growing significance in research on the brain–computer interface and human–computer interaction. Among diverse physiological signals, electroencephalography (EEG) occupies a pivotal position in affective computing due to its exceptional temporal resolution and non-invasive acquisition. However, EEG signals are inherently complex, characterized by substantial noise contamination and high variability, posing considerable challenges to accurate assessment. Methods: To tackle these challenges, we propose a Triple Attention Network (TANet), a triple-attention EEG emotion recognition framework that integrates Conformer, Convolutional Block Attention Module (CBAM), and Mutual Cross-Modal Attention (MCA). The Conformer component captures temporal feature dependencies, CBAM refines spatial channel representations, and MCA performs cross-modal fusion of differential entropy and power spectral density features. Results: We evaluated TANet on two benchmark EEG emotion datasets, DEAP and SEED. On SEED, using a subject-specific cross-validation protocol, the model reached an average accuracy of 98.51 ± 1.40%. On DEAP, we deliberately adopted a segment-level splitting paradigm—in line with influential state-of-the-art methods—to ensure a direct and fair comparison of model architecture under an identical evaluation protocol. This approach, designed specifically to assess fine-grained within-trial pattern discrimination rather than cross-subject generalization, yielded accuracies of 99.69 ± 0.15% and 99.67 ± 0.13% for the valence and arousal dimensions, respectively. Compared with existing benchmark approaches under similar evaluation protocols, TANet delivers substantially better results, underscoring the strong complementary effects of its attention mechanisms in improving EEG-based emotion recognition performance. Conclusions: This work provides both theoretical insights into multi-dimensional attention for physiological signal processing and practical guidance for developing high-performance, robust EEG emotion assessment systems. Full article
(This article belongs to the Section Neurotechnology and Neuroimaging)
Show Figures

Figure 1

Back to TopTop