Sign in to use this feature.

Years

Between: -

Subjects

remove_circle_outline
remove_circle_outline
remove_circle_outline
remove_circle_outline
remove_circle_outline
remove_circle_outline
remove_circle_outline
remove_circle_outline
remove_circle_outline

Journals

remove_circle_outline
remove_circle_outline
remove_circle_outline
remove_circle_outline
remove_circle_outline
remove_circle_outline
remove_circle_outline

Article Types

Countries / Regions

remove_circle_outline
remove_circle_outline
remove_circle_outline
remove_circle_outline

Search Results (1,721)

Search Parameters:
Keywords = transgene analysis

Order results
Result details
Results per page
Select all
Export citation of selected articles as:
16 pages, 3828 KB  
Article
Effects of Continuous Bt Maize Cultivation on Soil Nutrient Content and Microbial Communities
by Xiaomin Liang, Donghua Zhong, Shuai Yan and Yuanjiao Feng
Plants 2026, 15(1), 112; https://doi.org/10.3390/plants15010112 - 31 Dec 2025
Abstract
The global population growth has driven the widespread adoption of genetically modified crops, with Bt maize, due to its insect resistance, becoming the second most widely planted GM crop. However, studies on the effects of continuous Bt maize cultivation on soil ecosystems are [...] Read more.
The global population growth has driven the widespread adoption of genetically modified crops, with Bt maize, due to its insect resistance, becoming the second most widely planted GM crop. However, studies on the effects of continuous Bt maize cultivation on soil ecosystems are limited, and there is an urgent need to assess its ecological safety at the regional scale. To evaluate the potential effects of continuous cultivation of transgenic Bt maize on the soil ecosystem, a five-season continuous planting experiment was conducted using two Bt maize varieties (5422Bt1 and 5422CBCL) and their near-isogenic conventional maize (5422). After five consecutive planting seasons, bulk soil and rhizosphere soil were collected. The main nutrient contents of the bulk soil were measured, and high-throughput sequencing was employed to analyze microbial diversity and community composition in both soil types. The results showed that, compared with the near-isogenic conventional maize 5422, continuous planting of Bt maize varieties 5422Bt1 and 5422CBCL did not affect the contents of organic matter, total nitrogen, total phosphorus, total potassium, alkaline hydrolyzable nitrogen, available phosphorus, or available potassium in bulk soil. Regarding the microbial communities in bulk soil, there were no significant differences in the α-diversity indices of bacteria and fungi after five consecutive seasons of Bt maize cultivation, compared with soils planted with the near-isogenic conventional maize 5422. Proteobacteria and Ascomycota were the dominant phyla of bacteria and fungi, respectively. Principal coordinate analysis (PCoA) and redundancy analysis (RDA) revealed that the structure of microbial communities in bulk soil was primarily influenced by factors such as OM, TP, TN and AN, whereas the Bt maize varieties had no significant effect on the overall community structure. Regarding the rhizosphere soil microbial communities, compared with the near-isogenic conventional maize 5422, the evenness of the bacterial community in the rhizosphere soil of Bt maize decreased, leading to a reduction in overall diversity, whereas species richness showed no significant change. This change in diversity patterns further contributed to the restructuring of the rhizosphere soil microbial community. In contrast, the fungal community showed no significant differences among treatments, and its community structure remained relatively stable. Proteobacteria and Ascomycota were the dominant phyla of bacteria and fungi, respectively. Principal coordinate analysis (PCoA) indicated that continuous cultivation of Bt maize for five seasons had no significant effect on the structure of either bacterial or fungal communities in the rhizosphere soil. In summary, continuous cultivation of Bt maize did not lead to significant changes in soil nutrient contents or microbial community structures, providing a data foundation and theoretical basis for the scientific evaluation of the environmental safety of transgenic maize in agricultural ecosystems. Full article
Show Figures

Figure 1

24 pages, 8351 KB  
Article
Genome-Wide Association Analysis of Soybean Regeneration-Related Traits and Functional Exploration of Candidate Genes
by Huiyan Zhao, Xin Jin, Yide Zhang, Qi Zhang, Lina Zheng, Yang Yue, Xue Zhao, Yingpeng Han and Weili Teng
Plants 2026, 15(1), 110; https://doi.org/10.3390/plants15010110 - 31 Dec 2025
Abstract
Using the cotyledonary node method, four traits related to callus induction rate were identified in 185 soybean germplasm resources. Cultivation of callus tissue is crucial for soybean (Glycine max (L.) Merr.) genetic transformation and functional genomics studies. Identifying genes associated with the [...] Read more.
Using the cotyledonary node method, four traits related to callus induction rate were identified in 185 soybean germplasm resources. Cultivation of callus tissue is crucial for soybean (Glycine max (L.) Merr.) genetic transformation and functional genomics studies. Identifying genes associated with the induction rate of soybean callus tissue is therefore essential for biotechnological breeding and for understanding the molecular genetic mechanisms of soybean regeneration. The efficiency of genetic transformation impacts the breeding rate of soybeans, with its success rate dependent on the soybean regeneration system. Subsequently, whole genome association analysis (GWAS) and multidimensional functional validation were conducted. GWAS identified 66 significantly associated SNP loci corresponding to the four traits. Expression analysis in extreme phenotypes highlighted four candidate genes: Glyma.12G164100 (GmARF1), Glyma.12G164700 (GmPPR), Glyma.02G006200 (GmERF1), and Glyma.19G128800 (GmAECC1), which positively regulate callus formation. Overexpression and gene-editing assays in hairy roots confirmed that these genes significantly enhanced callus formation rate and density, with GmARF1 exerting the most prominent effect. Hormone profiling revealed elevated levels of gibberellin (GA), auxin (IAA), cytokinin (CTK), and other phytohormones in transgenic lines, consistent with enhanced responsiveness to exogenous GA. Overall, the results suggest that these four candidate genes may promote soybean regeneration, with GmARF1 showing the most pronounced effect. These results provide valuable genetic resources for improving soybean regeneration efficiency and accelerating genetic transformation-based breeding. Full article
(This article belongs to the Special Issue Crop Germplasm Resources, Genomics, and Molecular Breeding)
Show Figures

Figure 1

22 pages, 2670 KB  
Article
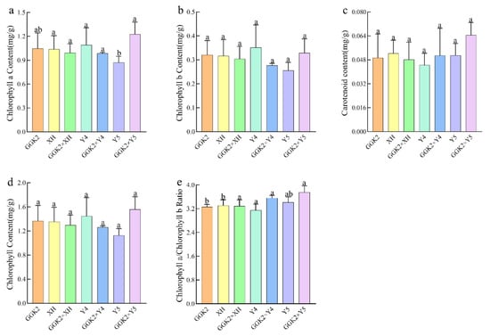
Analysis of Photosynthetic Parameters, Yield, and Quality Correlations in Herbicide-Tolerant Transgenic Hybrid Cotton
by Ping He, Meiqi Liu, Haoyu Jiang, Zexing Zhang, Zitang Bian, Yongqiang Liu, Honglei Ma, Jianbo Zhu, Tianqi Jiao and Ruina Liu
Int. J. Mol. Sci. 2026, 27(1), 400; https://doi.org/10.3390/ijms27010400 - 30 Dec 2025
Abstract
Weed stress remains a major limiting factor in cotton production, and glyphosate-tolerant varieties provide an effective solution for chemical weed control. However, achieving a balance between herbicide tolerance and agronomic physiological traits remains challenging. In this study, three hybrid combinations were generated by [...] Read more.
Weed stress remains a major limiting factor in cotton production, and glyphosate-tolerant varieties provide an effective solution for chemical weed control. However, achieving a balance between herbicide tolerance and agronomic physiological traits remains challenging. In this study, three hybrid combinations were generated by crossing a glyphosate-tolerant cotton line (GGK2) with conventional elite lines and were comprehensively evaluated. Gene expression analysis revealed that the classical detoxification gene GAT was significantly downregulated in all hybrid combinations, whereas the expression of GR79-EPSPS, a gene associated with glutathione metabolism and oxidative stress response, was markedly elevated, particularly in the GGK2 × Y4 combination. This differential expression pattern suggests that GR79-EPSPS may compensate for the reduced function of GAT by conferring oxidative protection under herbicide stress. Physiological determination indicated that hybrid combinations with enhanced GR79-EPSPS expression, especially GGK2 × Y5, exhibited superior photosynthetic pigment composition and photosystem II (PSII) efficiency, validating the role of GR79-EPSPS in maintaining photosynthetic stability. Agronomic trait assessment demonstrated that GGK2 × Y4 achieved significant biomass accumulation and yield improvement through heterosis, although fiber quality improvement was limited. This study effectively enhanced the herbicide resistance of conventional cotton through crossbreeding and revealed that the interaction between GR79-EPSPS and GAT can improve cotton tolerance to herbicides, thereby providing a breeding strategy for developing cotton varieties with both herbicide tolerance and superior agronomic traits. Full article
(This article belongs to the Special Issue 25th Anniversary of IJMS: Updates and Advances in Molecular Biology)
Show Figures

Figure 1

16 pages, 1375 KB  
Article
Assessment of Nociception and Inflammatory/Tissue Damage Biomarkers in a Post-COVID-19 Animal Model
by Eva M. Sánchez-Robles, Carmen Rodríguez-Rivera, Nancy Paniagua Lora, Esperanza Herradón Pliego, Carlos Goicoechea Garcia, Lars Arendt-Nielsen, Cesar Fernández-de-las-Peñas and Visitación López-Miranda
Int. J. Mol. Sci. 2026, 27(1), 359; https://doi.org/10.3390/ijms27010359 - 29 Dec 2025
Viewed by 102
Abstract
Five years after the onset of the SARS-CoV-2 pandemic, post-COVID-19 condition continues to affect millions of subjects with persistent symptoms that significantly impair quality of life. Post-COVID-19 pain, particularly in women, has emerged as a frequent yet underestimated symptom. The validation and identification [...] Read more.
Five years after the onset of the SARS-CoV-2 pandemic, post-COVID-19 condition continues to affect millions of subjects with persistent symptoms that significantly impair quality of life. Post-COVID-19 pain, particularly in women, has emerged as a frequent yet underestimated symptom. The validation and identification of animal models that reproduce persistent symptoms after an acute SARS-CoV-2 infection is crucial for a better understanding of the underlying mechanisms. The aim of the current study was to evaluate thermal nociception, biomarkers of inflammation, and nerve tissue damage in a female animal model of post-COVID-19 condition. A SARS-CoV-2 infection model was established by intranasal administration of the Omicron variant (BA.1.17 lineage) in transgenic female C57BL/6 mice expressing the human ACE2 receptor (hACE2). Nociception was assessed using the hot-plate test for 28 days post-infection. Afterwards, animals were sacrificed to analyze plasma inflammatory biomarkers by multiplex analysis. In addition, IL-6, IL-18, and IL-1β expression were evaluated by immunohistochemistry to analyze neural inflammation in the saphenous nerve. The results revealed that heat nociceptive thresholds in infected mice did not significantly differ from those of non-infected, but a trend toward lower thresholds was observed in the infected group (days 14 and 28 post-infection). In addition, a slight modification in pro- and anti-inflammatory cytokines/chemokines in plasma was detected, but no changes in the expression of IL-6, IL-1β, or IL-18 were observed in the saphenous nerve. Based on all the analyses conducted, infection with the Omicron variant of SARS-CoV-2 did not induce thermal sensitization in animals nor alterations in the expression of inflammatory biomarkers in the saphenous nerve. Finally, a slight state of systemic inflammation was present in the infected animals. The absence of detectable changes in this animal model underscores the need for further research to clarify the discrepancies observed in human patients and to explore alternative pathways potentially involved in post-COVID-19 pain syndromes. Full article
(This article belongs to the Section Molecular Immunology)
Show Figures

Figure 1

20 pages, 2403 KB  
Article
CRISPR/Cas9-Mediated pds Knockout in Potato Reveals Network-Level Transcriptomic Reorganization Beyond Pigment Loss
by Xianjun Lai, Yuxin Xiang, Siqi Liu, Yandan Zhang, Yizheng Zhang, Zihan Chen, Shifeng Liu and Lang Yan
Plants 2026, 15(1), 96; https://doi.org/10.3390/plants15010096 - 28 Dec 2025
Viewed by 180
Abstract
Background: The phytoene desaturase gene is a classical visual marker for validating CRISPR/Cas9 genome editing in plants, as its loss of function produces a readily scorable albino phenotype. While the biochemical basis of pigment loss is well established, it remains unclear whether pds [...] Read more.
Background: The phytoene desaturase gene is a classical visual marker for validating CRISPR/Cas9 genome editing in plants, as its loss of function produces a readily scorable albino phenotype. While the biochemical basis of pigment loss is well established, it remains unclear whether pds knockout elicits transcriptomic changes extending beyond carotenoid biosynthesis. Resolving this question is essential for correctly interpreting pds-based editing outcomes and for assessing the robustness of phenotype-only screening approaches. Methods: A CRISPR/Cas9 editing platform targeting pds was established in diploid potato. Albino, non-albino edited, and wild-type tissues were subjected to RNA-seq profiling. Differential expression, functional enrichment, and weighted gene co-expression network analysis were integrated to resolve phenotype-associated transcriptional modules, and hierarchical regulatory layers underlying albinism. Results: CRISPR/Cas9-mediated disruption of pds in potato-generated stable albino phenotypes and revealed extensive transcriptomic reprogramming that was not limited to pigment loss. Albino tissues exhibited more than 9700 differentially expressed genes relative to both wild-type and non-albino edited tissues, whereas non-albino edits showed substantially fewer changes. Functional enrichment demonstrated pervasive suppression of photosynthesis and carbon metabolism alongside activation of secondary metabolism, stress responses, hormone signaling, and cell wall remodeling. WGCNA and cross-validation resolved these changes into distinct, phenotype-associated regulatory layers: MEorangered4 captured coordinated repression of starch and sucrose metabolism (r = −0.998), MEdarkgreen marked albino-linked activation of secondary metabolism and barrier biogenesis (r = 0.855; overlap with Albino Core set, OR = 23.65), while MEblack and MEgrey60 reflected downregulation of stress signaling, proteostasis, and hormone-integrative control and were enriched in transgenic–background-associated gene sets. Conclusions: pds knockout in potato is accompanied by broad transcriptomic changes beyond pigment biosynthesis, suggesting that albinism involves coordinated regulatory and metabolic adjustment under plastid dysfunction rather than pigment loss alone. These results refine the use of pds as a visual editing marker and provide a framework for linking localized genome edits to coordinated network-level transcriptional responses in plants. Full article
(This article belongs to the Section Plant Molecular Biology)
Show Figures

Graphical abstract

20 pages, 10620 KB  
Article
LcSHMT4 from Sheepgrass Improves Tolerance to Cadmium and Manganese and Enhances Cd and Mn Accumulation in Grains
by Jianli Wang, Guili Di, Yuanyuan Lin, Linlin Mu, Xu Zhuang, Dongmei Zhang, Weibo Han, Tuanyao Chai, Aimin Zhou and Kun Qiao
Plants 2026, 15(1), 91; https://doi.org/10.3390/plants15010091 - 27 Dec 2025
Viewed by 161
Abstract
Heavy metal contamination is a serious environmental problem worldwide, with substantial negative ecological and economic effects. Serine hydroxymethyltransferase (SHMT) is a key metabolic and photorespiratory enzyme in plant cells, and it is also involved in stress responses. In this study, LcSHMT4 was isolated [...] Read more.
Heavy metal contamination is a serious environmental problem worldwide, with substantial negative ecological and economic effects. Serine hydroxymethyltransferase (SHMT) is a key metabolic and photorespiratory enzyme in plant cells, and it is also involved in stress responses. In this study, LcSHMT4 was isolated from sheepgrass (Leymus chinensis (Trin.) Tzvel) after transcriptome sequence analysis. The transcript levels of LcSHMT4 in sheepgrass seedlings increased under Cd and Mn stresses, and subcellular localization analysis in tobacco leaves revealed that its encoded protein localizes at the mitochondria. Transgenic yeast and rice lines overexpressing LcSHMT4 showed increased tolerance to Cd and Mn, compared with that of their controls. In addition, compared with the control, transgenic rice overexpressing LcSHMT4 accumulated more Cd and Mn in brown rice grains. The transcript levels of genes encoding Cd or Mn transporters were increased in the LcSHMT4-overexpressing transgenic rice lines. We speculate that LcSHMT4 may enhance Cd and Mn tolerance by increasing the activities of antioxidant enzymes and the glutathione content and increase heavy metal accumulation by inducing the expression of genes encoding transporters. These results highlight useful genetic resources and provide a theoretical basis for further research on heavy metal tolerance and the phytoremediation of heavy-metal-contaminated soil. Full article
Show Figures

Figure 1

26 pages, 13586 KB  
Article
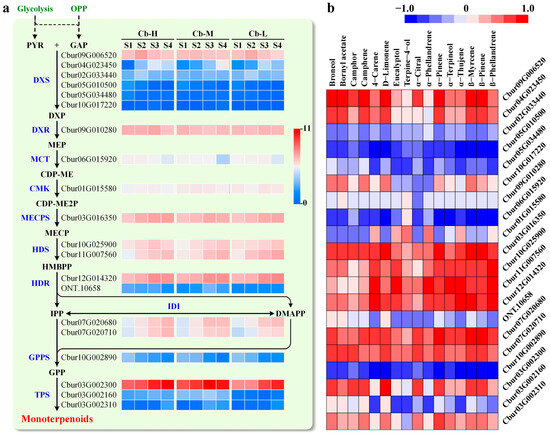
1-Deoxy-D-Xylulose-5-Phosphate Synthase 1 as a Crucial Regulatory Enzyme for Terpenoid Biosynthesis in the Leaves of Cinnamomum burmannii
by Yanling Cai, Lingling Shi, Feng Chen, Qian Zhang, Jun Yao, Yu Xiu, Cunfu Lu and Shanzhi Lin
Horticulturae 2026, 12(1), 36; https://doi.org/10.3390/horticulturae12010036 - 27 Dec 2025
Viewed by 150
Abstract
Cinnamomum burmannii, renowned for its high essential oil content in leaves, is a pivotal species utilized for aromatic medicinal and industrial materials. This study focused on the functional identification of key regulatory enzyme 1-deoxy-D-xylulose-5-phosphate synthase (DXS) for terpenoid biosynthesis in the leaves [...] Read more.
Cinnamomum burmannii, renowned for its high essential oil content in leaves, is a pivotal species utilized for aromatic medicinal and industrial materials. This study focused on the functional identification of key regulatory enzyme 1-deoxy-D-xylulose-5-phosphate synthase (DXS) for terpenoid biosynthesis in the leaves of C. burmannii. A comprehensive approach, integrating terpenoid profiling assay and synthesis pathway construction, correlation analysis of terpenoid content and gene expression, and genome-wide analysis of DXS family across four developmental stages of leaves in three accessions of C. burmannii, led to the identification of CbDXS1 as a candidate regulatory gene for terpenoid biosynthesis. Overexpressing CbDXS1 in Arabidopsis enhanced plant growth, DXS enzyme activity, and chlorophyll content, and elevated transcriptional levels of terpenoid biosynthesis-related genes, leading to significant increases in terpenoid metabolites in transgenic leaves. Additionally, alterations in metabolite contents in the pathways of glycolysis, the tricarboxylic acid cycle, oxidative pentose phosphate, the Calvin cycle, oxidative phosphorylation, amino acid metabolism, and phytohormone biosynthesis suggested a potential redirection of carbon flux from primary metabolism to terpenoid biosynthesis and changes in endogenous phytohormone contents, the diterpene biosynthesis pathway, and amino acid metabolism, which may collectively contribute to terpenoid accumulation and phenotypic improvement in transgenic Arabidopsis. Our findings elucidated the multifaceted roles of CbDXS1 in modulating carbon flux and phytohormone biosynthesis for terpenoid production and plant development, offering potential strategies for engineering essential oil accumulation in the leaves of C. burmannii. Full article
Show Figures

Figure 1

15 pages, 8769 KB  
Article
Transcriptomic Analysis of the Regulatory Mechanism of Tea Polyphenol Biosynthesis in Chionanthus retusus and Functional Characterization of CrHSP70-14 in Terms of Its Effect on Tea Polyphenols
by Liyang Guo, Yuzhu Wu, Jihong Li, Haiyan Wang, Muge Niu, Mengmeng Wang, Shicong Zhao, Wenjing Song, Jiaxun Liu, Jingyu Wang and Jinnan Wang
Metabolites 2026, 16(1), 26; https://doi.org/10.3390/metabo16010026 - 25 Dec 2025
Viewed by 145
Abstract
Background: Chionanthus retusus Lindl. et Paxt., a deciduous tree of the genus Chionanthus (Oleaceae), represents a significant native species and a widely cultivated ornamental. Its tender leaves can be processed into tea, traditionally consumed in southern China under the common name [...] Read more.
Background: Chionanthus retusus Lindl. et Paxt., a deciduous tree of the genus Chionanthus (Oleaceae), represents a significant native species and a widely cultivated ornamental. Its tender leaves can be processed into tea, traditionally consumed in southern China under the common name “Nuomi Cha”. Methods: Our team quantified the tea polyphenol content across 150 individual trees of C. retusus and selected three low-polyphenol (ZB_D_14, AQ_2, AQ_1) and three high-polyphenol (SX_3, SXG_D_8, TS_D_13) lines for transcriptome sequencing of their young leaves. The resulting data were analyzed to screen for candidate genes. Subsequently, transgenic plants were constructed, and their tea polyphenol content was determined. Results: A significant difference in tea polyphenol content was confirmed between the high- and low-polyphenol lines. Weighted Gene Co-expression Network Analysis (WGCNA) pinpointed a key module strongly associated with tea polyphenol synthesis, encompassing 432 DEGs, which were predominantly enriched in pathways like phenylpropanoid biosynthesis. A comparative transcriptomic analysis further yielded 84 DEGs (40 up- and 44 down-regulated). Enrichment analysis showed these were primarily involved in flavonoid and phenylpropanoid biosynthesis pathways. Expression profiling of genes in the tea polyphenol biosynthetic pathway indicated that several key genes (e.g., 4CL, CHS, DFR) were highly expressed in the high-content lines. A gene interaction network related to this synthesis identified 20 hub genes (e.g., CrHSP70-14, CrMYB44, CrbHLH92). Functional validation of four hubs (CrMYB44, CrHSP70-14, CrCDC6B, CrRAE1) via tobacco transient transformation assays demonstrated that all four significantly elevated tea polyphenol levels, with CrHSP70-14 overexpression yielding the highest content. Furthermore, stable CrHSP70-14 overexpression transgenic tobacco lines were generated, exhibiting significantly higher leaf tea polyphenol content versus controls. Conclusions: This study identifies multiple regulatory genes involved in C. retusus tea polyphenol biosynthesis, provides initial mechanistic insights, and establishes a molecular foundation for breeding specialized tea cultivars of this species. Full article
(This article belongs to the Special Issue LC-MS/MS Analysis for Plant Secondary Metabolites, 2nd Edition)
Show Figures

Figure 1

16 pages, 3620 KB  
Article
Comparative Transcriptional Analysis and Functional Validation of Aluminum Stress-Responsive RsALS3 Gene in Two Rhododendron Cultivars
by Xueqin Li, Jing Zhang, Caiyan Yuan, Yingying Shan, Zhongxu Wang, Ziyun Wan and Songheng Jin
Horticulturae 2026, 12(1), 22; https://doi.org/10.3390/horticulturae12010022 - 25 Dec 2025
Viewed by 118
Abstract
Rhododendrons naturally inhabit acidic soils where aluminum (Al) toxicity severely restricts plant growth, yet the molecular basis underlying cultivar-dependent differences in Al tolerance remains poorly understood. In this study, we compared the transcriptional and physiological responses of an Al-resistant cultivar (Kangnaixin) and an [...] Read more.
Rhododendrons naturally inhabit acidic soils where aluminum (Al) toxicity severely restricts plant growth, yet the molecular basis underlying cultivar-dependent differences in Al tolerance remains poorly understood. In this study, we compared the transcriptional and physiological responses of an Al-resistant cultivar (Kangnaixin) and an Al-sensitive cultivar (Baijinpao) under Al stress. Transcriptome analysis was performed to identify Al-responsive differentially expressed genes (DEGs), followed by Gene Ontology (GO) and Kyoto Encyclopedia of Genes and Genomes (KEGG) enrichment analyses to elucidate functional categories and metabolic pathways involved in stress adaptation. In addition, the Al tolerance-related gene RsALS3 was cloned and functionally characterized through heterologous overexpression in Arabidopsis thaliana. The two cultivars exhibited distinct transcriptional profiles in response to Al stress, with DEGs significantly enriched in abiotic stress responses, membrane-associated functions, and key metabolic pathways, including starch and sucrose metabolism, phenylpropanoid and flavonoid biosynthesis, and photosynthesis-related processes. These results suggest that Al stress disrupts membrane integrity and alters carbon metabolism in Rhododendron. Functional validation demonstrated that RsALS3 overexpression moderately alleviated Al-induced toxicity in A. thaliana, as evidenced by reduced leaf damage and improved photosynthetic efficiency. Although the observed phenotypic differences were modest, and some chlorophyll fluorescence kinetics data did not reach strong statistical significance. The overall physiological trends support a potential role of RsALS3 in Al stress adaptation. Collectively, these findings provide insight into cultivar-specific Al stress responses in Rhododendron and identify RsALS3 as a promising candidate gene for further investigation aimed at improving adaptation to acidic soils. Full article
Show Figures

Figure 1

23 pages, 7378 KB  
Article
A Longitudinal 3D Live-Cell Imaging Platform to Uncover AAV Vector–Host Dynamics at Single-Cell Resolution
by Marlies Leysen, Nicolas Peredo, Benjamin Pavie, Benjamien Moeyaert and Els Henckaerts
Int. J. Mol. Sci. 2026, 27(1), 236; https://doi.org/10.3390/ijms27010236 - 25 Dec 2025
Viewed by 237
Abstract
Recombinant adeno-associated viral vectors (rAAVs) are the leading gene delivery vehicles in clinical development, yet efficient nuclear delivery remains a major barrier to effective transduction. This limitation is partly due to the incomplete understanding of rAAV’s complex subcellular trafficking dynamics. Here, we establish [...] Read more.
Recombinant adeno-associated viral vectors (rAAVs) are the leading gene delivery vehicles in clinical development, yet efficient nuclear delivery remains a major barrier to effective transduction. This limitation is partly due to the incomplete understanding of rAAV’s complex subcellular trafficking dynamics. Here, we establish a longitudinal confocal live-cell imaging workflow that tracks rAAV2 from 4 to 12 h post-transduction, paired with an automated 3D analysis pipeline that quantifies spatiotemporal vector distribution, cytoplasmic trafficking, nuclear accumulation, and transgene expression at single-cell resolution. We use this platform to evaluate the effects of vector dose, cell cycle progression, and the behavior of empty particles. We identify previously undescribed trafficking features associated with high transgene expression. Higher rAAV2 doses enhanced cytoplasmic trafficking and nuclear delivery, while cell cycle progression facilitated both trafficking efficiency and transgene expression. We also characterize empty rAAV2 particles, revealing distinct trafficking patterns and markedly reduced nuclear accumulation compared to genome-containing vectors. By uncovering new bottlenecks in rAAV transduction, this platform provides mechanistic insights and potential strategies to improve AAV-based gene therapy. Its generalizable design further supports broad applicability to other non-enveloped viruses. Full article
(This article belongs to the Special Issue Molecular Advances in Parvovirus)
Show Figures

Figure 1

21 pages, 4331 KB  
Article
Functional Characterization of a Root-Preferential and Stress-Inducible Promoter of Eca-miR482f in Eucalyptus camaldulensis
by Weihua Zhang, Qian Zhou, Xiaotong Wu, Shuyi Huang and Yuanzhen Lin
Plants 2026, 15(1), 67; https://doi.org/10.3390/plants15010067 - 25 Dec 2025
Viewed by 180
Abstract
MicroRNAs (miRNAs) act as pivotal post-transcriptional regulators of gene expression in plant stress responses. However, the transcriptional regulation mechanisms governing miRNA genes themselves remain insufficiently characterized. This study focuses on Eca-miR482f, a previously identified cold-responsive miRNA from Eucalyptus camaldulensis that targets EcaSIZ1—a [...] Read more.
MicroRNAs (miRNAs) act as pivotal post-transcriptional regulators of gene expression in plant stress responses. However, the transcriptional regulation mechanisms governing miRNA genes themselves remain insufficiently characterized. This study focuses on Eca-miR482f, a previously identified cold-responsive miRNA from Eucalyptus camaldulensis that targets EcaSIZ1—a key component of the ICE1–CBFs–CORs cold signaling pathway. We first investigated the expression pattern of Eca-miR482f and found it exhibited root-preferential accumulation in E. camaldulensis. Under cold stress, it displayed divergent organ-specific responses: strong induction in roots and suppression in aerial tissues. To elucidate its transcriptional regulation, we cloned a 1938 bp promoter sequence upstream of the Eca-miR482f precursor. Bioinformatics analysis revealed that this promoter was highly conserved within the Eucalyptus genus and enriched with multiple cis-acting elements associated with stress responses—including a low-temperature-responsive element (LTR)—as well as hormone signaling, such as abscisic acid (ABA) and methyl jasmonate (MeJA)-responsive motifs. A series of 5′-deletion fragments were generated to delineate the functional regions within the promoter. Through transgenic approaches in both tobacco and Arabidopsis, we demonstrated that this promoter drove strong, root-preferential expression. Furthermore, it exhibited significant inducibility under cold and MeJA treatments. Systematic truncation analysis delineated specific promoter regions essential for maintaining this organ specificity and stress responsiveness, thus identifying potential functional modules. Briefly, our findings provide crucial insights into the transcriptional regulation of Eca-miR482f and uncover a valuable genetic tool for future biotechnological engineering of stress-tolerant woody plants via precise spatiotemporal modulation of gene expression. Full article
(This article belongs to the Section Plant Molecular Biology)
Show Figures

Figure 1

15 pages, 32122 KB  
Article
Functional Analysis of the Scarlet Gene in the Cricket Gryllus bimaculatus
by Li-Fen Zeng, Yun Bai, Long Chen, Xin-Kun Yang, Jin-Li Xu, Zhu-Qing He and Kai Li
Insects 2026, 17(1), 33; https://doi.org/10.3390/insects17010033 - 25 Dec 2025
Viewed by 258
Abstract
The scarlet gene encodes an ATP-binding cassette transporter involved in eye pigmentation across various insect species. In this study, we functionally characterized the scarlet homolog (Gbst) in the cricket Gryllus bimaculatus, a hemimetabolous model organism. Clustered regularly interspaced short palindromic [...] Read more.
The scarlet gene encodes an ATP-binding cassette transporter involved in eye pigmentation across various insect species. In this study, we functionally characterized the scarlet homolog (Gbst) in the cricket Gryllus bimaculatus, a hemimetabolous model organism. Clustered regularly interspaced short palindromic repeats/CRISPR-associated nuclease 9-mediated knockout of Gbst generated a stable yellow-eyed mutant line (Gbst−/−) with changed pigmentation evident from embryogenesis through adulthood. Quantitative real-time PCR analysis showed that scarlet expression was extremely low in Gbst−/−, and the transcript levels of white and brown were also reduced. Histological sections of the compound eyes showed that both WT and Gbst−/− mutant possessed complete and well-defined ommatidial structures, indicating that the scarlet gene does not affect compound eye structure. In addition, reproduction tests showed that knockout of the Gbst gene did not affect egg production or embryonic viability. These findings demonstrate that Gbst is a key factor involved in eye pigmentation in G. bimaculatus, and has potential for application as a visual transgenic marker gene. Full article
(This article belongs to the Section Insect Molecular Biology and Genomics)
Show Figures

Figure 1

20 pages, 5167 KB  
Article
Comprehensive Multimodal and Multiscale Analysis of Alzheimer’s Disease in 5xFAD Mice: Optical Spectroscopies, TEM, Neuropathological, and Behavioral Investigations
by Dhruvil Solanki, Ishmael Apachigawo, Sazzad Khan, Santanu Maity, Fatemah Alharthi, Samia Nasim, Fnu Sweety, Mohammad Alizadeh Poshtiri, Jianfeng Xiao, Mohammad Moshahid Khan and Prabhakar Pradhan
Int. J. Mol. Sci. 2026, 27(1), 198; https://doi.org/10.3390/ijms27010198 - 24 Dec 2025
Viewed by 185
Abstract
Alzheimer’s disease (AD) is considered one of the leading causes of death in the United States, and there is no effective cure for it. Understanding the neuropathological mechanisms underlying AD is essential for identifying early, reliable biomarkers and developing effective therapies. In this [...] Read more.
Alzheimer’s disease (AD) is considered one of the leading causes of death in the United States, and there is no effective cure for it. Understanding the neuropathological mechanisms underlying AD is essential for identifying early, reliable biomarkers and developing effective therapies. In this paper, we report on a comprehensive multimodal study of AD pathology using the 5xFAD mouse model. We employed light-scattering techniques, Partial Wave Spectroscopy (PWS) and Inverse Participation Ratio (IPR), to detect nanoscale structural alterations in brain tissues, nuclear components, and mitochondria. To support the light-scattering experiments, behavior, and histopathological studies were conducted. These analyses revealed significant increases in structural heterogeneity and mass density fluctuations in the brains of 5xFAD mice compared with Non-transgenic controls. Behavioral assessment performed using the Novel Object Recognition test demonstrated memory impairment in 5xFAD mice, reflected by a reduced recognition index. Histopathological analysis further revealed increased amyloid beta plaques and microglia activation in the hippocampus and cortex of 5xFAD mice compared with Non-transgenic controls. An increase in structural disorder within brain tissues can be attributed to higher mass density fluctuations, likely arising from macromolecular rearrangement driven by amyloid beta aggregation and neuroinflammatory responses as the disease progresses. Our findings suggest that PWS and IPR-derived metrics provide sensitive biophysical indicators of early cellular and subcellular disruption, offering potential as quantitative biomarkers for the detection of AD. Full article
(This article belongs to the Special Issue Advanced Research in Nanophotonics and Biophotonics)
Show Figures

Figure 1

27 pages, 7476 KB  
Article
Comparative Analysis of Insect Resistance in Transgenic Populus × euramericana cv. Neva Expressing Dual Bt Genes from Different Sources
by Jialu Li, Jiali Zhang, Hongrui Li, Chunyu Wang, Xue Yan, Yachao Ren, Jinmao Wang and Minsheng Yang
Plants 2026, 15(1), 51; https://doi.org/10.3390/plants15010051 - 23 Dec 2025
Viewed by 185
Abstract
This study systematically evaluated insect resistance in transgenic poplar lines carrying three distinct Bacillus thuringiensis (Bt) gene vector architectures: a single-gene pb vector (Cry1Ac), a reverse-oriented double-gene n19 vector (Cry1Ac-Cry3A), and a forward-oriented double-gene n5 [...] Read more.
This study systematically evaluated insect resistance in transgenic poplar lines carrying three distinct Bacillus thuringiensis (Bt) gene vector architectures: a single-gene pb vector (Cry1Ac), a reverse-oriented double-gene n19 vector (Cry1Ac-Cry3A), and a forward-oriented double-gene n5 vector (Cry3A-Cry1Ac). The transgenic lines were accordingly designated as pb8/pb9, n19a/n19b, and DB7/DB16, respectively. Molecular analyses confirmed stable Bt gene integration, with the expression of Cry3A being consistently higher than that of Cry1Ac expression. Bioassays showed that dual-gene lines conferred broader insect resistance to pests than that of single-gene lines against both lepidopteran (Hyphantria cunea) and coleopteran (Plagiodera versicolora, Anoplophora glabripennis) pests. In contrast, the single-gene line pb9 exhibited specialized, high efficacy against H. cunea, achieving 100% mortality. Transcriptomic analysis of P. versicolora larvae fed the double-gene high-resistance n19a line and low-resistance DB16 line revealed multi-level molecular responses to Bt stress, including up-regulation of toxin-activating proteases, altered receptor expression, and suppression of growth-related genes. These changes were associated with significant developmental delay (8.33–20.83% reduction in the molting index). Our findings characterize the insect resistance and molecular profiles of the six transgenic poplar lines, as follows: multi-gene lines (n19a/n19b and DB7/DB16) confer broad-spectrum pest resistance, whereas single-gene lines (pb8/pb9) exhibit targeted efficacy. These results support the utility of these lines for pest-specific poplar breeding programs. Full article
(This article belongs to the Section Plant Genetics, Genomics and Biotechnology)
Show Figures

Graphical abstract

16 pages, 8366 KB  
Article
FAPI Tracer en Vogue: Evaluating [68Ga]Ga-DATA5m.SA.FAPi for Molecular Imaging of Pulmonary Fibrosis
by Victoria Weissenböck, Michaela Schlederer, Latifa Bakiri, Johanna Schaffenrath, Erwin F. Wagner, Frank Rösch, Marcus Hacker, Lukas Kenner and Cécile Philippe
Pharmaceuticals 2026, 19(1), 34; https://doi.org/10.3390/ph19010034 - 23 Dec 2025
Viewed by 225
Abstract
Background/Objectives: Radiolabeled fibroblast activation protein inhibitors (FAPIs) are emerging as promising imaging agents assessing fibrotic diseases. This study evaluates [68Ga]Ga-DATA5m.SA.FAPi for imaging pulmonary fibrosis in two mouse models, bleomycin-induced (BLM) and a transgenic (fra-2tg) [...] Read more.
Background/Objectives: Radiolabeled fibroblast activation protein inhibitors (FAPIs) are emerging as promising imaging agents assessing fibrotic diseases. This study evaluates [68Ga]Ga-DATA5m.SA.FAPi for imaging pulmonary fibrosis in two mouse models, bleomycin-induced (BLM) and a transgenic (fra-2tg) model, both displaying characteristics of human pulmonary fibrotic diseases. Methods: In the BLM model, C57BL/6 mice were treated with bleomycin or isotonic sodium chloride (controls) for 4, 5, and 6 weeks, followed by [68Ga]Ga-DATA5m.SA.FAPi PET/CT scans. Fra-2tg mice and wildtype (WT) littermates underwent at 7, 11, and 18/19 weeks of age a PET/CT scan. The selected timepoints correspond to early, middle, and late disease stages for each model. Imaging was complemented by ex vivo quantification, histological, and immunohistochemical (IHC) analyses. Results: In BLM mice, pulmonary [68Ga]Ga-DATA5m.SA.FAPi uptake showed a trend toward increase as early as 5 weeks of treatment compared with the controls, which was confirmed by ex vivo analysis (BLM: 3.31 ± 0.29%ID/g, n = 5; control: 1.61 ± 0.29%ID/g, n = 4; p = 0.0035). In fra-2tg mice, no significant differences could be detected. IHC revealed elevated pulmonary FAP expression specifically at early (BLM) and mild (fra-2tg) disease stages, whereas for BLM, tracer uptake was more pronounced at later stages. Conclusions: Our findings complement and extend observations from previous studies and support the potential of FAPI tracers as molecular imaging agents for pulmonary fibrosis. Full article
Show Figures

Graphical abstract

Back to TopTop