You are currently viewing a new version of our website. To view the old version click .
Metabolites
  • This is an early access version, the complete PDF, HTML, and XML versions will be available soon.
  • Article
  • Open Access

25 December 2025

Transcriptomic Analysis of the Regulatory Mechanism of Tea Polyphenol Biosynthesis in Chionanthus retusus and Functional Characterization of CrHSP70-14 in Terms of Its Effect on Tea Polyphenols

,
,
,
,
,
,
,
,
and
1
College of Forestry, Shandong Agricultural University, Tai’an 271018, China
2
State Forestry and Grassland Administration Key Laboratory of Silviculture in Downstream Areas of the Yellow River, Tai’an 271018, China
3
Heze Forestry Technical Service Center, Heze 274099, China
4
College of Forestry and Grassland, Nanjing Forestry University, Nanjing 210037, China
This article belongs to the Special Issue LC-MS/MS Analysis for Plant Secondary Metabolites, 2nd Edition

Abstract

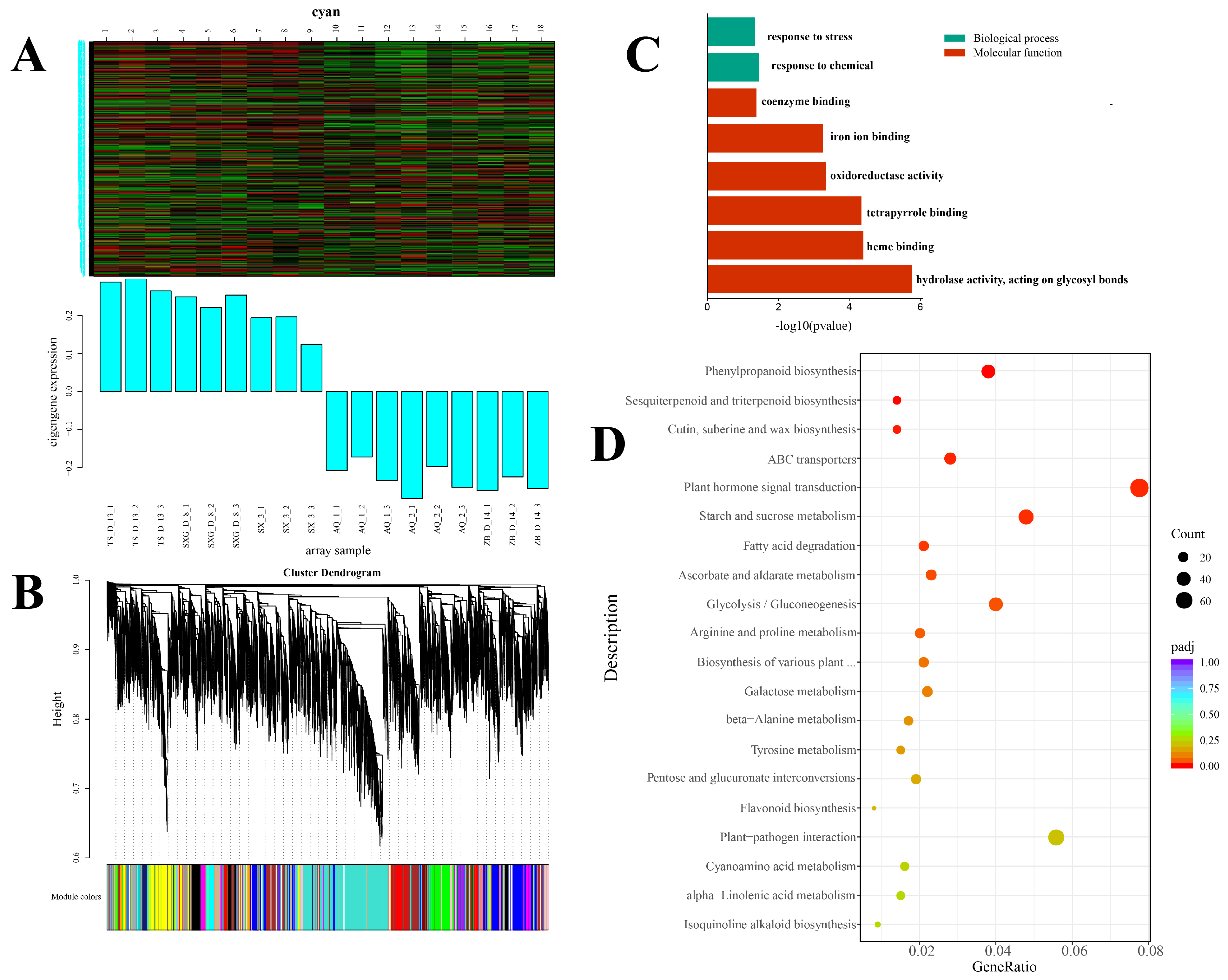
Background: Chionanthus retusus Lindl. et Paxt., a deciduous tree of the genus Chionanthus (Oleaceae), represents a significant native species and a widely cultivated ornamental. Its tender leaves can be processed into tea, traditionally consumed in southern China under the common name “Nuomi Cha”. Methods: Our team quantified the tea polyphenol content across 150 individual trees of C. retusus and selected three low-polyphenol (ZB_D_14, AQ_2, AQ_1) and three high-polyphenol (SX_3, SXG_D_8, TS_D_13) lines for transcriptome sequencing of their young leaves. The resulting data were analyzed to screen for candidate genes. Subsequently, transgenic plants were constructed, and their tea polyphenol content was determined. Results: A significant difference in tea polyphenol content was confirmed between the high- and low-polyphenol lines. Weighted Gene Co-expression Network Analysis (WGCNA) pinpointed a key module strongly associated with tea polyphenol synthesis, encompassing 432 DEGs, which were predominantly enriched in pathways like phenylpropanoid biosynthesis. A comparative transcriptomic analysis further yielded 84 DEGs (40 up- and 44 down-regulated). Enrichment analysis showed these were primarily involved in flavonoid and phenylpropanoid biosynthesis pathways. Expression profiling of genes in the tea polyphenol biosynthetic pathway indicated that several key genes (e.g., 4CL, CHS, DFR) were highly expressed in the high-content lines. A gene interaction network related to this synthesis identified 20 hub genes (e.g., CrHSP70-14, CrMYB44, CrbHLH92). Functional validation of four hubs (CrMYB44, CrHSP70-14, CrCDC6B, CrRAE1) via tobacco transient transformation assays demonstrated that all four significantly elevated tea polyphenol levels, with CrHSP70-14 overexpression yielding the highest content. Furthermore, stable CrHSP70-14 overexpression transgenic tobacco lines were generated, exhibiting significantly higher leaf tea polyphenol content versus controls. Conclusions: This study identifies multiple regulatory genes involved in C. retusus tea polyphenol biosynthesis, provides initial mechanistic insights, and establishes a molecular foundation for breeding specialized tea cultivars of this species.

Article Metrics

Citations

Article Access Statistics

Multiple requests from the same IP address are counted as one view.