Sign in to use this feature.

Years

Between: -

Subjects

remove_circle_outline
remove_circle_outline
remove_circle_outline
remove_circle_outline
remove_circle_outline
remove_circle_outline
remove_circle_outline
remove_circle_outline
remove_circle_outline

Journals

Article Types

Countries / Regions

Search Results (137)

Search Parameters:
Keywords = thermochemical heat storage

Order results
Result details
Results per page
Select all
Export citation of selected articles as:
29 pages, 14221 KB  
Article
Integrated Control of Hybrid Thermochemical–PCM Storage for Renewable Heating and Cooling Systems in a Smart House
by Georgios Martinopoulos, Paschalis A. Gkaidatzis, Luis Jimeno, Alberto Belda González, Panteleimon Bakalis, George Meramveliotakis, Apostolos Gkountas, Nikolaos Tarsounas, Dimosthenis Ioannidis, Dimitrios Tzovaras and Nikolaos Nikolopoulos
Electronics 2026, 15(2), 279; https://doi.org/10.3390/electronics15020279 - 7 Jan 2026
Viewed by 250
Abstract
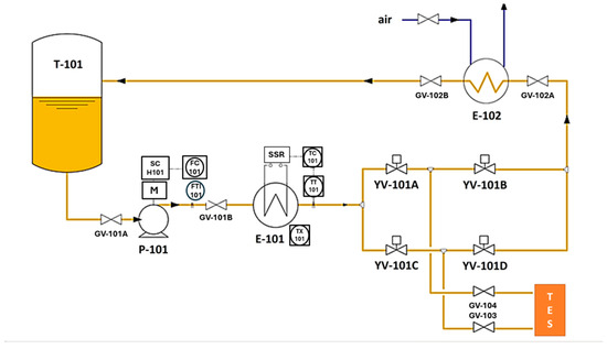
The development of integrated renewable energy and high-density thermal energy storage systems has been fueled by the need for environmentally friendly heating and cooling in buildings. In this paper, MiniStor, a hybrid thermochemical and phase-change material storage system, is presented. It is equipped [...] Read more.
The development of integrated renewable energy and high-density thermal energy storage systems has been fueled by the need for environmentally friendly heating and cooling in buildings. In this paper, MiniStor, a hybrid thermochemical and phase-change material storage system, is presented. It is equipped with a heat pump, advanced electronics-enabled control, photovoltaic–thermal panels, and flat-plate solar collectors. To optimize energy flows, regulate charging and discharging cycles, and maintain operational stability under fluctuating solar irradiance and building loads, the system utilizes state-of-the-art power electronics, variable-frequency drives and modular multi-level converters. The hybrid storage is safely, reliably, and efficiently integrated with building HVAC requirements owing to a multi-layer control architecture that is implemented via Internet of Things and SCADA platforms that allow for real-time monitoring, predictive operation, and fault detection. Data from the MiniStor prototype demonstrate effective thermal–electrical coordination, controlled energy consumption, and high responsiveness to dynamic environmental and demand conditions. The findings highlight the vital role that digital control, modern electronics, and Internet of Things-enabled supervision play in connecting small, high-density thermal storage and renewable energy generation. This strategy demonstrates the promise of electronics-driven integration for next-generation renewable energy solutions and provides a scalable route toward intelligent, robust, and effective building energy systems. Full article
(This article belongs to the Special Issue New Insights in Power Electronics: Prospects and Challenges)
Show Figures

Figure 1

28 pages, 1477 KB  
Review
Solar-Assisted Thermochemical Valorization of Agro-Waste to Biofuels: Performance Assessment and Artificial Intelligence Application Review
by Balakrishnan Varun Kumar, Sassi Rekik, Delmaria Richards and Helmut Yabar
Waste 2026, 4(1), 2; https://doi.org/10.3390/waste4010002 - 31 Dec 2025
Viewed by 219
Abstract
The rapid growth and seasonal availability of agricultural materials, such as straws, stalks, husks, shells, and processing wastes, present both a disposal challenge and an opportunity for renewable fuel production. Solar-assisted thermochemical conversion, such as solar-driven pyrolysis, gasification, and hydrothermal routes, provides a [...] Read more.
The rapid growth and seasonal availability of agricultural materials, such as straws, stalks, husks, shells, and processing wastes, present both a disposal challenge and an opportunity for renewable fuel production. Solar-assisted thermochemical conversion, such as solar-driven pyrolysis, gasification, and hydrothermal routes, provides a pathway to produce bio-oils, syngas, and upgraded chars with substantially reduced fossil energy inputs compared to conventional thermal systems. Recent experimental research and plant-level techno-economic studies suggest that integrating concentrated solar thermal (CSP) collectors, falling particle receivers, or solar microwave hybrid heating with thermochemical reactors can reduce fossil auxiliary energy demand and enhance life-cycle greenhouse gas (GHG) performance. The primary challenges are operational intermittency and the capital costs of solar collectors. Alongside, machine learning (ML) and AI tools (surrogate models, Bayesian optimization, physics-informed neural networks) are accelerating feedstock screening, process control, and multi-objective optimization, significantly reducing experimental burden and improving the predictability of yields and emissions. This review presents recent experimental, modeling, and techno-economic literature to propose a unified classification of feedstocks, solar-integration modes, and AI roles. It reveals urgent research needs for standardized AI-ready datasets, long-term field demonstrations with thermal storage (e.g., integrating PCM), hybrid physics-ML models for interpretability, and region-specific TEA/LCA frameworks, which are most strongly recommended. Data’s reporting metrics and a reproducible dataset template are provided to accelerate translation from laboratory research to farm-level deployment. Full article
Show Figures

Figure 1

20 pages, 4191 KB  
Article
Lab-Scale Performance Evaluation of CaCl2/MgCl2/Silica Gel Sorbent Material for Thermal Energy Storage
by Mauro Prestipino, Antonio Fotia, Mario Alberto Avila-Gutierrez, Luigi Calabrese, Andrea Frazzica, Candida Milone and Emanuela Mastronardo
Energies 2025, 18(24), 6527; https://doi.org/10.3390/en18246527 - 12 Dec 2025
Viewed by 419
Abstract
Combining different materials into binary salts can significantly enhance the efficiency and stability of Thermochemical Energy Storage (TCES) systems. This study aimed to develop and characterise novel salt hydrate composite materials for TCES, focusing on a mixture of magnesium chloride (MgCl2) [...] Read more.
Combining different materials into binary salts can significantly enhance the efficiency and stability of Thermochemical Energy Storage (TCES) systems. This study aimed to develop and characterise novel salt hydrate composite materials for TCES, focusing on a mixture of magnesium chloride (MgCl2) and calcium chloride (CaCl2) impregnated into a mesoporous silica gel (SG) sphere matrix. Three different MgCl2/CaCl2 salt ratios were investigated to find the optimal balance between sorption capacity and stability against deliquescence in humid environments. Prepared samples underwent comprehensive characterisation, including structural and morphological analysis, water vapour sorption and heat capacity measurements. The hybrid CaCl15/MgCl15/SG sample exhibited intermediate behavior between the pure CaCl30/SG and MgCl30/SG samples, with significantly improved stability in a humid environment due to the addition MgCl2. Characterisation revealed the effective confinement of the salt mix in the matrix. The optimised CaCl15/MgCl15/SG sample demonstrated highly promising gravimetric and volumetric energy storage capacities of 1092 J/g and 2.3 MJ/m3, respectively, comparable to recently reported composites. The material sorption dynamics were ultimately tested in a whole adsorbent unit under near-real-world operating conditions, pushing the research to the reactor and system level, and demonstrating that the presence of MgCl2 in the composite does not adversely affect the adsorption kinetics compared to the pure CaCl2-based composite. Full article
Show Figures

Figure 1

21 pages, 2821 KB  
Article
Harnessing Heat Pipes for Solar-Powered Cooling: An Experimental Study of a BaCl2–NH3 Thermochemical Refrigerator
by Francisco Christian Martínez-Tejeda, José Andrés Alanís-Navarro, Elizabeth Cadenas-Castrejón, Victor Hugo Gómez-Espinoza, Isaac Pilatowsky-Figueroa, Ignacio Ramiro Martín Domínguez and Erick César López-Vidaña
Processes 2025, 13(11), 3708; https://doi.org/10.3390/pr13113708 - 17 Nov 2025
Viewed by 652
Abstract
This study presents the experimental and thermodynamic evaluation of a solar thermochemical refrigeration system (STRS) powered by evacuated tube solar collectors with heat pipes as thermal energy sources, using industrial-grade BaCl2–NH3. The system was designed to produce refrigeration and [...] Read more.
This study presents the experimental and thermodynamic evaluation of a solar thermochemical refrigeration system (STRS) powered by evacuated tube solar collectors with heat pipes as thermal energy sources, using industrial-grade BaCl2–NH3. The system was designed to produce refrigeration and ice using industrial-grade BaCl2–NH3 without additional additives or electrical input. Experimental tests were conducted under real-world conditions, with generation temperatures between 55 and 66 °C and solar irradiance of 750 to 900 W/m2. The system achieved efficient ammonia desorption, yielding up to 4.2 L of refrigerant and demonstrating repeatable operation over several thermochemical cycles. During the nighttime absorption–evaporation process, the STRS reached evaporation temperatures of −7 to −3 °C and absorption temperatures between 24 and 31 °C, suitable for ice production. The internal coefficient of performance ranged from 0.244 to 0.307, with an overall efficiency of 0.146 to 0.206. The experimental data obtained were used to derive pressure–temperature equilibrium equations for the BaCl2–NH3 working pair, yielding correlation coefficients greater than 0.98, which confirms thermodynamic consistency. The results demonstrate that additive-free, industrial-grade BaCl2 can achieve high efficiency at low temperatures, making this system a cost-effective and sustainable alternative for refrigeration and cold storage in rural areas. This research contributes new experimental knowledge on low-temperature thermochemical refrigeration and supports future development toward quasi-continuous optimization cycles based on experimental data. Full article
(This article belongs to the Special Issue Advances in Renewable Energy Systems (2nd Edition))
Show Figures

Graphical abstract

23 pages, 6936 KB  
Article
Innovative Calcium L-Lactate/PDMS-Based Composite Foams as Core for Sandwich Materials for the Thermopassive Regulation of Buildings
by Mario Ávila-Gutiérrez, Emanuele Previti, María Orfila, Ilenia Acquaro, Luigi Calabrese, Candida Milone and Emanuela Mastronardo
Energies 2025, 18(22), 5940; https://doi.org/10.3390/en18225940 - 12 Nov 2025
Viewed by 465
Abstract
The substantial impact of the heating and cooling of the construction sector on global warming necessitates a focus on effective thermal insulation solutions to mitigate high CO2 emissions. Thus, the development of efficient low-temperature thermochemical energy storage (TCES) materials offers a promising [...] Read more.
The substantial impact of the heating and cooling of the construction sector on global warming necessitates a focus on effective thermal insulation solutions to mitigate high CO2 emissions. Thus, the development of efficient low-temperature thermochemical energy storage (TCES) materials offers a promising approach to improve thermal regulation. This study explores the morphological, physicochemical, and thermal properties of a silicon composite (PDMS foam) filled with calcium L-lactate (CaL) (0–70 wt.%) for the core sandwich thermopassive regulation of buildings. Furthermore, CaL was incorporated into a composite form to improve the handling and processability of the final sandwich material, as CaL is available in powder form. The results demonstrated that the filler is entirely confined within the polymer matrix (FTIR and ESEM). Additionally, the CaL-PDMS composites showed fully reversible dehydration/hydration abilities over a water vapor hydration–dehydration cycle within a temperature range suitable for low-temperature TCES, with no performance loss due to salt confinement. Regarding the energy density, the 70 wt.% CaL-PDMS composites achieved a value up to 955 MJ/m3, making it an excellent candidate for low-temperature energy storage in the construction sector as compared to other similar composites. These findings contribute to the development of new thermopassive regulation techniques for building materials. Full article
Show Figures

Figure 1

28 pages, 3856 KB  
Article
Experimental Evaluation of a Combined Sensible and Latent Heat Thermal Energy Storage System
by Adio Miliozzi, Daniele Nicolini, Giuseppe Napoli, Gianremo Giorgi and Raffaele Liberatore
Energies 2025, 18(21), 5808; https://doi.org/10.3390/en18215808 - 4 Nov 2025
Cited by 1 | Viewed by 1163
Abstract
Thermal energy storage (TES) systems are crucial for industries to overcome the temporal misalignment between heat demand and availability, while also reducing greenhouse gas emissions. This is fundamental for increasing industrial production efficiency and promoting renewable energy sources, such as solar energy. Among [...] Read more.
Thermal energy storage (TES) systems are crucial for industries to overcome the temporal misalignment between heat demand and availability, while also reducing greenhouse gas emissions. This is fundamental for increasing industrial production efficiency and promoting renewable energy sources, such as solar energy. Among various TES solutions (sensible, latent, and thermochemical), combined sensible/latent heat TES (CSLHTES) is attracting more interest. It combines the ideal characteristics of individual sensible or latent heat storage technologies: high stored energy density, compactness, high efficiency, stable heat supply temperature, and good power output. This work experimentally evaluates the thermal behavior and potential improvements of a CSLHTES system. This system, named HyTES, consists of two series-connected TES units—one sensible and one latent—operating within a 180–280 °C range, to meet typical industrial application requirements. A test procedure was developed to define key performance indexes (KPIs). The results confirm that CSLHTES systems generally show improved performance compared to individual units. This indicates that further analysis of this approach is justified, moving beyond just energy and exergy perspectives to also include economic and environmental impacts. Full article
(This article belongs to the Section J1: Heat and Mass Transfer)
Show Figures

Figure 1

53 pages, 5446 KB  
Review
Thermal Energy Storage Technology Roadmap for Decarbonising Medium-Temperature Heat Processes—A Review
by Anabel Palacios, Yannick Krabben, Esther Linder, Ann-Katrin Thamm, Cordin Arpagaus, Sidharth Paranjape, Frédéric Bless, Daniel Carbonell, Philipp Schuetz, Jörg Worlitschek and Anastasia Stamatiou
Sustainability 2025, 17(21), 9693; https://doi.org/10.3390/su17219693 - 30 Oct 2025
Cited by 1 | Viewed by 2455
Abstract
This review presents a technology roadmap for Thermal Energy Storage (TES) systems operating in the medium-temperature range of 100–300 °C, a critical window that accounts for approximately 37% of industrial process heat demand in Europe. Decarbonising this segment is essential to meeting climate [...] Read more.
This review presents a technology roadmap for Thermal Energy Storage (TES) systems operating in the medium-temperature range of 100–300 °C, a critical window that accounts for approximately 37% of industrial process heat demand in Europe. Decarbonising this segment is essential to meeting climate targets, especially in sectors that are reliant on fossil-fuel-based steam. The study analyses 11 TES technologies, including sensible, latent, and thermochemical systems, covering both mature and emerging solutions. Each technology is evaluated based on technical, environmental, and socio-economic key performance indicators (KPIs), such as energy density (up to 200 kWh/m3), cost per storage capacity (€2–100/kWh), and technological readiness level (TRL). Sensible heat technologies are largely mature and commercially available, while latent heat systems—especially those using nitrate salts—offer promising energy density and cost trade-offs. Thermochemical storage, though less mature, shows potential in high-cycle applications and long-term flexibility. The review highlights practical configurations and integration strategies and identifies pathways for research and deployment. This work offers a comprehensive reference for stakeholders aiming to accelerate industrial decarbonisation through TES, particularly for applications such as drying, evaporation, and low-pressure steam generation. Full article
(This article belongs to the Special Issue Energy Storage, Conversion and Sustainable Management)
Show Figures

Figure 1

28 pages, 2204 KB  
Review
Torrefaction of Lignocellulosic Biomass: A Pathway to Renewable Energy, Circular Economy, and Sustainable Agriculture
by Salini Chandrasekharan Nair, Vineetha John, Renu Geetha Bai and Timo Kikas
Sustainability 2025, 17(17), 7738; https://doi.org/10.3390/su17177738 - 28 Aug 2025
Cited by 1 | Viewed by 3495
Abstract
Torrefaction, a mild thermochemical pretreatment process, is widely acknowledged as an effective strategy for enhancing the energy potential of lignocellulosic biomass. This review systematically evaluates the technological, environmental, and economic dimensions of lignocellulosic biomass torrefaction with the objective of clarifying its critical role [...] Read more.
Torrefaction, a mild thermochemical pretreatment process, is widely acknowledged as an effective strategy for enhancing the energy potential of lignocellulosic biomass. This review systematically evaluates the technological, environmental, and economic dimensions of lignocellulosic biomass torrefaction with the objective of clarifying its critical role in sustainable energy production and circular economy frameworks. Drawing from recent literature, the review covers process fundamentals, feedstock characteristics and operational parameters—typically 200–300 °C, heating rates below 50 °C per minute, ~1 h residence time, and oxygen-deficient conditions. The impacts of torrefaction on fuel properties, such as increased energy density, improved grindability and pelletability, enhanced storage stability, and reduced microbial degradation are critically assessed along with its contribution to waste valorization and renewable energy conversion. Particular emphasis is placed on the application of torrefied biomass (biochar) in sustainable agriculture, where it can enhance nutrient retention, improve soil quality and promote long-term carbon sequestration. This review identifies an unresolved research gap in aligning large-scale techno-economic feasibility with environmental impacts, specifically concerning the high process energy requirements, emission mitigation and regulatory integration. Process optimization, reactor design and supportive policy frameworks are identified as key strategies that could significantly improve the economic viability and sustainability outcomes. Overall, torrefaction demonstrates substantial potential as a scalable pathway for converting waste agricultural and forest residues into carbon-neutral biofuels. By effectively linking biomass waste valorization with renewable energy production and sustainable agricultural practices, this review offers a practical route to reducing environmental impacts while supporting the broader objectives of the global circular economy. Full article
Show Figures

Figure 1

24 pages, 1356 KB  
Review
Mobile Thermal Energy Storage—A Review and Analysis in the Context of Waste Heat Recovery
by Marta Kuta, Agata Mlonka-Mędrala, Ewelina Radomska and Andrzej Gołdasz
Energies 2025, 18(15), 4136; https://doi.org/10.3390/en18154136 - 4 Aug 2025
Cited by 2 | Viewed by 2600
Abstract
The global energy transition and increasingly rigorous legal regulations aimed at climate protection are driving the search for alternative energy sources, including renewable energy sources (RESs) and waste heat. However, the mismatch between supply and demand presents a significant challenge. Thermal energy storage [...] Read more.
The global energy transition and increasingly rigorous legal regulations aimed at climate protection are driving the search for alternative energy sources, including renewable energy sources (RESs) and waste heat. However, the mismatch between supply and demand presents a significant challenge. Thermal energy storage (TES) technologies, particularly mobile thermal energy storage (M-TES), offer a potential solution to address this gap. M-TES can not only balance supply and demand but also facilitate the transportation of heat from the source to the recipient. This paper reviews the current state of M-TES technologies, focusing on their technology readiness level, key operating parameters, and advantages and disadvantages. It is found that M-TES can be based on sensible heat, latent heat, or thermochemical reactions, with the majority of research and projects centered around latent heat storage. Regarding the type of research, significant progress has been made at the laboratory and simulation levels, while real-world implementation remains limited, with few pilot projects and commercially available systems. Despite the limited number of real-world M-TES implementations, currently existing M-TES systems can store up to 5.4 MWh in temperatures ranging from 58 °C to as high as 1300 °C. These findings highlight the potential of the M-TES and offer data for technology selection, simultaneously indicating the research gaps and future research directions. Full article
(This article belongs to the Special Issue Highly Efficient Thermal Energy Storage (TES) Technologies)
Show Figures

Figure 1

19 pages, 2216 KB  
Article
Study on the Design and Development of Advanced Inorganic Polymers for Thermal Energy Storage (TES) Systems
by Ioanna Giannopoulou, Loizos Georgiou, Konstantina Oikonomopoulou, Maria Spanou, Alexandros Michaelides and Demetris Nicolaides
Energies 2025, 18(12), 3107; https://doi.org/10.3390/en18123107 - 12 Jun 2025
Cited by 1 | Viewed by 964
Abstract
Thermal Energy Storage (TES) technologies improve solar power dispatchability by addressing the important challenge of energy intermittency. Sensible heat energy storage technology using materials based on Ordinary Portland Cement (OPC) is the simplest and most economical. However, the operation of these materials is [...] Read more.
Thermal Energy Storage (TES) technologies improve solar power dispatchability by addressing the important challenge of energy intermittency. Sensible heat energy storage technology using materials based on Ordinary Portland Cement (OPC) is the simplest and most economical. However, the operation of these materials is limited to temperatures below 400 °C due to the structural degradation of OPC at this temperature. This paper investigates the design and development of inorganic polymers based on Construction and Demolition Waste (CDW) as a sustainable, low-cost, and environmentally friendly alternative to OPC-based materials for high-temperature sensible TES applications. Based on the ternary systems Na2O-SiO2-Al2O3 and K2O-SiO2-Al2O3, representative compositions of CDW-based inorganic polymers were theoretically designed and evaluated using the thermochemical software FactSage 7.0. The experimental verification of the theoretically designed inorganic polymers confirmed that they can withstand temperatures higher than 500 and up to 700 °C. The optimized materials developed compressive strength around 20 MPa, which was improved with temperatures up to 500 °C and then decreased. Moreover, they presented thermal capacities from 600 to 1090 J kg−1 °C −1, thermal diffusivity in the range of 4.7–5.6 × 10−7 m2 s−1, and thermal conductivity from 0.6 to 1 W m−1 °C−1. These properties render the developed inorganic polymers significant candidates for TES applications. Full article
(This article belongs to the Special Issue Advanced Technologies and Materials for Thermal Energy Storage)
Show Figures

Figure 1

32 pages, 7008 KB  
Article
Revealing the Roles of Heat Transfer, Thermal Dynamics, and Reaction Kinetics in Hydrogenation/Dehydrogenation Processes for Mg-Based Metal Hydride Hydrogen Storage
by Zhiqian Li, Min Zhang and Huijin Xu
Energies 2025, 18(11), 2924; https://doi.org/10.3390/en18112924 - 4 Jun 2025
Cited by 2 | Viewed by 1455
Abstract
Hydrogen is critical for achieving carbon neutrality as a clean energy source. However, its low ambient energy density poses challenges for storage, making efficient and safe hydrogen storage a bottleneck. Metal hydride-based solid-state hydrogen storage has emerged as a promising solution due to [...] Read more.
Hydrogen is critical for achieving carbon neutrality as a clean energy source. However, its low ambient energy density poses challenges for storage, making efficient and safe hydrogen storage a bottleneck. Metal hydride-based solid-state hydrogen storage has emerged as a promising solution due to its high energy density, low operating pressure, and safety. In this work, the thermodynamic and kinetic characteristics of the hydrogenation and dehydrogenation processes are investigated and analyzed in detail, and the effects of initial conditions on the thermochemical hydrogen storage reactor are discussed. Multiphysics field modeling of the magnesium-based hydrogen storage tank was conducted to analyze the reaction processes. Distributions of temperature and reaction rate in the reactor and temperature and pressure during the hydrogen loading process were discussed. Radially, wall-adjacent regions rapidly dissipate heat with short reaction times, while the central area warms into a thermal plateau. Inward cooling propagation shortens the plateau, homogenizing temperatures—reflecting inward-to-outward thermal diffusion and exothermic attenuation, alongside a reaction rate peak migrating from edge to center. Axially, initial uniformity transitions to bottom-up thermal expansion after 60 min, with sustained high top temperatures showing nonlinear decay under t = 20 min intervals, where cooling rates monotonically accelerate. The greater the hydrogen pressure, the shorter the period of the temperature rise and the steeper the curve, while lower initial temperatures preserve local maxima but shorten plateaus and cooling time via enhanced thermal gradients. Full article
(This article belongs to the Section A5: Hydrogen Energy)
Show Figures

Graphical abstract

26 pages, 1615 KB  
Review
Economic Analysis of Nuclear Energy Cogeneration: A Comprehensive Review on Integrated Utilization
by Guobin Jia, Guifeng Zhu, Yang Zou, Yuwen Ma, Ye Dai, Jianhui Wu and Jian Tian
Energies 2025, 18(11), 2929; https://doi.org/10.3390/en18112929 - 3 Jun 2025
Cited by 2 | Viewed by 3234
Abstract
Nuclear energy cogeneration, which integrates electricity generation with thermal energy utilization, presents a transformative pathway for enhancing energy efficiency and decarbonizing industrial and urban sectors. This comprehensive review synthesizes advancements in technological stratification, economic modeling, and sectoral practices to evaluate the viability of [...] Read more.
Nuclear energy cogeneration, which integrates electricity generation with thermal energy utilization, presents a transformative pathway for enhancing energy efficiency and decarbonizing industrial and urban sectors. This comprehensive review synthesizes advancements in technological stratification, economic modeling, and sectoral practices to evaluate the viability of nuclear cogeneration as a cornerstone of low-carbon energy transitions. By categorizing applications based on temperature requirements (low: <250 °C, medium: 250–550 °C, high: >550 °C), the study highlights the adaptability of reactor technologies, including light water reactors (LWRs), high-temperature gas-cooled reactors (HTGRs), and molten salt reactors (MSRs), to sector-specific demands. Key findings reveal that nuclear cogeneration systems achieve thermal efficiencies exceeding 80% in low-temperature applications and reduce CO2 emissions by 1.5–2.5 million tons annually per reactor by displacing fossil fuel-based heat sources. Economic analyses emphasize the critical role of cost allocation methodologies, with exergy-based approaches reducing levelized costs by 18% in high-temperature applications. Policy instruments, such as carbon pricing, value-added tax (VAT) exemptions, and subsidized loans, enhance project viability, elevating net present values by 25–40% for district heating systems. Case studies from Finland, China, and Canada demonstrate operational successes, including 30% emission reductions in oil sands processing and hydrogen production costs as low as USD 3–5/kg via thermochemical cycles. Hybrid nuclear–renewable systems further stabilize energy supply, reducing the levelized cost of heat by 18%. The review underscores the necessity of integrating Generation IV reactors, thermal storage, and policy alignment to unlock nuclear cogeneration’s full potential in achieving global decarbonization and energy security goals. Full article
(This article belongs to the Section C: Energy Economics and Policy)
Show Figures

Figure 1

81 pages, 13040 KB  
Review
Thermochemical Energy Storage Based on Salt Hydrates: A Comprehensive Review
by Tomasz Spietz, Rafał Fryza, Janusz Lasek and Jarosław Zuwała
Energies 2025, 18(10), 2643; https://doi.org/10.3390/en18102643 - 20 May 2025
Cited by 12 | Viewed by 8365
Abstract
Thermal energy storage technologies are essential for balancing energy demand and supply. There are three main types: sensible heat, latent heat, and thermochemical energy storage. Among them, thermochemical energy storage offers the highest energy density (1–3 GJ/m3) and long-term storage capability. [...] Read more.
Thermal energy storage technologies are essential for balancing energy demand and supply. There are three main types: sensible heat, latent heat, and thermochemical energy storage. Among them, thermochemical energy storage offers the highest energy density (1–3 GJ/m3) and long-term storage capability. Salt hydrates have attracted attention as energy storage materials due to their low cost, wide availability, and operating temperatures being well-suited for residential and low-temperature applications. This review focuses on the use of salt hydrates in sorption-based thermochemical energy storage systems. It summarizes the current state of knowledge, including screening studies of various salt hydrates, their thermodynamic and operational limitations, advantages, and performance in composite materials. This review also covers recent projects and common reactor designs used in TCES applications. Based on the literature analysis, the most promising salt hydrates for sorption-based TCES systems include SrCl2, SrBr2, K2CO3, MgSO4, MgCl2, and CaCl2. Despite the high theoretical energy density of many salt hydrates, future work should focus on experimental studies in large-scale reactor systems to better evaluate the practical discharge behavior of the energy storage system beyond theoretical hydration enthalpies or small-scale thermal analyses. Full article
(This article belongs to the Section D: Energy Storage and Application)
Show Figures

Figure 1

13 pages, 2345 KB  
Article
Effect of Al2O3 Particle Addition on Fluidized Bed Thermochemical Heat Storage Performance of Limestone: From Instability Mitigation to Efficiency Enhancement
by Hongmei Yin, Yang Liu, Liguo Yang, Yingjie Li, Xiaoyi Zhu, Lei Zhang, Yu Ruan, Ming Ma and Xiaoxu Fan
Energies 2025, 18(7), 1791; https://doi.org/10.3390/en18071791 - 2 Apr 2025
Viewed by 599
Abstract
This study elucidates the mechanism of fluidization instability during limestone carbonation under a 100% CO2 atmosphere and determines the influence of Al2O3 fluidization aids (dosage and particle size) on exothermic performance. The experiments demonstrate that rapid CO2 absorption [...] Read more.
This study elucidates the mechanism of fluidization instability during limestone carbonation under a 100% CO2 atmosphere and determines the influence of Al2O3 fluidization aids (dosage and particle size) on exothermic performance. The experiments demonstrate that rapid CO2 absorption in the emulsion phase, coupled with insufficient gas replenishment from the bubble phase, disrupts the balance between drag force and buoyancy, leading to localized defluidization. This instability impedes gas exchange between the bubble and emulsion phases, resulting in bubble coalescence and channeling across the bed. The fluidization instability reduces the maximum exothermic temperature and causes significant temperature heterogeneity in the bed. With repeated thermal cycles (20 cycles), the CO2 absorption capacity of limestone diminishes (the effective conversion rate drops to 0.25), and the instability disappears. The addition of 5wt.% Al2O3 (particle size: 0.05–0.075 mm) stabilizes the fluidization state during carbonation, significantly homogenizing the bed temperature distribution, with maximum and average temperature differentials reduced by 63% and 89%, respectively, compared to pure limestone systems. Full article
(This article belongs to the Section D: Energy Storage and Application)
Show Figures

Figure 1

12 pages, 2575 KB  
Article
Visualization Investigation of Heat Transfer Behavior in a Flat-Tube Shaped Heat Pipe
by Jue Li, Ruofan Wang, Ting Xia and Haijun Chen
Energies 2025, 18(5), 1219; https://doi.org/10.3390/en18051219 - 2 Mar 2025
Cited by 1 | Viewed by 1289
Abstract
Unveiling the heat transfer behavior of solar collectors in concentrating solar thermochemical energy storage is crucial for harnessing full-spectrum solar light. In this study, a glass Flat Tube-Shaped Heat Pipe (FT-SHP) was developed, and a visualization experimental platform was established to investigate its [...] Read more.
Unveiling the heat transfer behavior of solar collectors in concentrating solar thermochemical energy storage is crucial for harnessing full-spectrum solar light. In this study, a glass Flat Tube-Shaped Heat Pipe (FT-SHP) was developed, and a visualization experimental platform was established to investigate its internal operation mechanisms and heat transfer characteristics. The results revealed that the liquid filling ratio (FR) significantly affects the heat transfer performance, with an optimal value identified as 25%. As the heat flow temperature in the evaporation section increased, both the Bubble Growing Frequency (BGF) and Droplet Condensation Reflux Period (DCRP) decreased, leading to a reduction in thermal resistance. Conversely, an increase in the cooling flow rate resulted in opposite trends in BGF and DCRP within the tube, while both the Reynolds (Re) number and thermal resistance decreased. As such, an empirical correlation between thermal resistance and Re number was derived, demonstrating a nonlinear relationship between thermal resistance, BGF, and DCRP. These findings provide important insights for the design of heat pipes, with the potential to enhance the efficiency and reliability of solar collectors. Full article
(This article belongs to the Special Issue Advanced Energy Storage Technologies)
Show Figures

Figure 1

Back to TopTop