Sign in to use this feature.

Years

Between: -

Subjects

remove_circle_outline
remove_circle_outline
remove_circle_outline
remove_circle_outline
remove_circle_outline
remove_circle_outline

Journals

Article Types

Countries / Regions

Search Results (50)

Search Parameters:
Keywords = terpenoid backbone biosynthesis

Order results
Result details
Results per page
Select all
Export citation of selected articles as:
31 pages, 3672 KB  
Article
Lacticaseibacillus rhamnosus CU262 Attenuates High-Fat Diet–Induced Obesity via Gut–Liver Axis Reprogramming
by Hezixian Guo, Liyi Pan, Linhao Wang, Zongjian Huang, Qiuyi Wu, Jie Wang and Zhenlin Liao
Foods 2026, 15(2), 332; https://doi.org/10.3390/foods15020332 - 16 Jan 2026
Abstract
Obesity is closely linked to dyslipidemia, hepatic injury, and chronic inflammation through disturbances in the gut–liver axis. Here, we evaluated the anti-obesity effects of L. rhamnosus (Lacticaseibacillus rhamnosus) CU262 in a high-fat diet (HFD) mouse model and elucidated mechanisms using an [...] Read more.
Obesity is closely linked to dyslipidemia, hepatic injury, and chronic inflammation through disturbances in the gut–liver axis. Here, we evaluated the anti-obesity effects of L. rhamnosus (Lacticaseibacillus rhamnosus) CU262 in a high-fat diet (HFD) mouse model and elucidated mechanisms using an integrated multi-omics strategy. Male C57BL/6 mice received CU262 during 12 weeks of HFD feeding. Phenotypes, serum/liver biochemistry, gut microbiota (16S rRNA sequencing), fecal short-chain fatty acids (SCFAs), and hepatic transcriptomes (RNA-seq) were assessed. CU262 significantly attenuated weight gain and adiposity; improved serum TC, TG, LDL-C and HDL-C; lowered ALT/AST and FFA; and mitigated oxidative stress and inflammatory imbalance (↓ IL-6/TNF-α, ↑ IL-10). CU262 restored alpha diversity, reduced the Firmicutes/Bacteroidetes ratio, enriched beneficial taxa (e.g., Akkermansia), and increased acetate and butyrate. Liver transcriptomics showed CU262 reversed HFD-induced activation of cholesterol/steroid biosynthesis and endoplasmic reticulum stress, with downregulation of key genes (Mvk, Mvd, Fdps, Nsdhl, and Dhcr7) and Pcsk9, yielding negative enrichment of steroid and terpenoid backbone pathways and enhancement of oxidative phosphorylation and glutathione metabolism. Correlation analyses linked Akkermansia and SCFAs with improved lipid/inflammatory indices and repression of cholesterol-synthetic and stress-response genes. These findings demonstrate that CU262 alleviates HFD-induced metabolic derangements via microbiota-SCFA-hepatic gene network reprogramming along the gut–liver axis, supporting its potential as a functional probiotic for obesity management. Full article
(This article belongs to the Special Issue Lactic Acid Bacteria: The Functions and Applications in Foods)
Show Figures

Figure 1

18 pages, 5441 KB  
Article
De Novo Transcriptome Analysis Reveals the Primary Metabolic Capacity of the Sponge Xestospongia sp. from Vietnam
by Le Bich Hang Pham, Hai Quynh Do, Chi Mai Nguyen, Tuong Van Nguyen, Hai Ha Nguyen, Huu Hong Thu Nguyen, Khanh Linh Nguyen, Thi Hoe Pham, Quang Hung Nguyen, Quang Trung Le, My Linh Tran and Thi Thu Hien Le
Fishes 2026, 11(1), 23; https://doi.org/10.3390/fishes11010023 - 31 Dec 2025
Viewed by 226
Abstract
Marine sponges possess complex metabolic systems that support their growth, physiology, and ecological interactions. However, the primary metabolic capacity of the sponge hosts remains incompletely characterized at the molecular level. In this study, we performed de novo transcriptome sequencing of a pooled sample [...] Read more.
Marine sponges possess complex metabolic systems that support their growth, physiology, and ecological interactions. However, the primary metabolic capacity of the sponge hosts remains incompletely characterized at the molecular level. In this study, we performed de novo transcriptome sequencing of a pooled sample of three individuals of Xestospongia sp. collected in Vietnam, using a high-throughput Illumina sequencing system, to characterize the host-derived metabolic pathways. A total of 43,278 unigenes were assembled, of which 69.15% were functionally annotated using multiple public databases. Functional annotation revealed a broad repertoire of genes associated with core metabolic pathways, including carbohydrate, lipid, and sterol metabolisms, as well as cofactor-related processes. Specifically, complete pathways involved in folate biosynthesis, terpenoid backbone biosynthesis, ubiquinone (Coenzyme Q) metabolism, and steroid biosynthesis were identified, reflecting the independent metabolic framework of the sponge host. Several highly expressed genes related to these pathways, including COQ7, ERG6, NUDX1, QDPR, and PCBD, were detected, and their expression patterns were confirmed by quantitative RT-PCR. Furthermore, protein-based phylogenetic analyses indicated that these genes are closely related to homologous proteins from other sponge species, supporting their host origin. This study provides the first comprehensive transcriptomic resource for Xestospongia sp. from Vietnam, and offers baseline molecular insights into the primary metabolic capacity of the sponge host. These data establish a foundation for future investigations of sponge physiology and host–microbe metabolic partitioning. Full article
(This article belongs to the Special Issue Functional Gene Analysis and Genomic Technologies in Aquatic Animals)
Show Figures

Figure 1

18 pages, 6451 KB  
Article
Uncovering the Molecular Response of Oregano (Origanum vulgare L.) to 12C6+ Heavy-Ion Irradiation Through Transcriptomic and Metabolomic Analyses
by Zhengwei Tan, Lei Li, Yan Liang, Chunming Li, Xiaoyu Su, Dandan Lu, Yao Sun, Lina Wang, Mengfan Su, Yiwen Cao and Huizhen Liang
Curr. Issues Mol. Biol. 2026, 48(1), 7; https://doi.org/10.3390/cimb48010007 - 21 Dec 2025
Viewed by 253
Abstract
Origanum vulgare L., a medicinal herb rich in bioactive phenols and terpenes, is recognized for its anti-inflammatory and antimicrobial properties. Heavy-ion beam mutagenesis, a sophisticated breeding technique, can induce significant variations in plants, thereby affecting their secondary metabolite production. This study utilized metabolomic [...] Read more.
Origanum vulgare L., a medicinal herb rich in bioactive phenols and terpenes, is recognized for its anti-inflammatory and antimicrobial properties. Heavy-ion beam mutagenesis, a sophisticated breeding technique, can induce significant variations in plants, thereby affecting their secondary metabolite production. This study utilized metabolomic and transcriptomic approaches to investigate the effects of 12C6+ heavy-ion irradiation on oregano. Our results indicated substantial changes in mutant lines, including marked alterations in plant height, leaf morphology, and biomass accumulation. Metabolomic analysis indicated that the differentially accumulated volatile compounds were primarily terpenoids. Furthermore, transcriptomic analysis indicated a predominant enrichment of differentially expressed genes in terpenoid biosynthesis. Integrated analyses identified key transcriptional changes in genes encoding terpenoid backbone enzymes, such as GPPS, GGPPS, DXS, and HMGR, and pinpointed candidate genes, including TPS3, TPS6A, TPS6C, CYP71D178, CYP71D181, and CYP71D10B, whose expression patterns were closely associated with the differential accumulation of carvacrol and thymol. This comprehensive study elucidates the molecular mechanisms underlying metabolic reprogramming induced by heavy-ion irradiation in oregano and offers valuable genetic resources for future metabolic engineering and precision breeding initiatives aimed at enhancing the production of valuable bioactive compounds. Full article
(This article belongs to the Section Molecular Plant Sciences)
Show Figures

Figure 1

16 pages, 4363 KB  
Article
Elucidating the Molecular Mechanisms of Pulsed Light-Induced Lycopene Accumulation in Tomatoes Through Integrated Multi-Omics Analysis
by Guangning Na, Yeting Sun, Xueshan Wen, Chao Zhang and Xiaoyan Zhao
Int. J. Mol. Sci. 2025, 26(24), 11828; https://doi.org/10.3390/ijms262411828 - 7 Dec 2025
Viewed by 356
Abstract
Tomato (Solanum lycopersicum L.) is rich in the antioxidant lycopene, which often degrades postharvest. Pulsed light shows promise in preserving lycopene, yet its molecular mechanisms remain unclear. This study integrates transcriptomics, proteomics, and metabolomics to elucidate how pulsed light affects lycopene synthesis [...] Read more.
Tomato (Solanum lycopersicum L.) is rich in the antioxidant lycopene, which often degrades postharvest. Pulsed light shows promise in preserving lycopene, yet its molecular mechanisms remain unclear. This study integrates transcriptomics, proteomics, and metabolomics to elucidate how pulsed light affects lycopene synthesis in tomatoes. The results showed that lycopene content increased significantly in pulsed light-treated tomatoes. Transcriptomic analysis identified 1092 significantly differentially expressed genes (DEGs), proteomic analysis identified 1046 significantly differentially accumulated proteins (DAPs), and metabolomic analysis identified 272 significantly differentially accumulated metabolites (DEMs). These were significantly enriched in pathways such as terpenoid backbone biosynthesis, carotenoid biosynthesis, the tricarboxylic acid cycle (TCA), and photosynthesis. The upregulation of eight key genes central to lycopene biosynthesis was validated by qRT-PCR, confirming their involvement in the observed accumulation. Integrated multi-omics analysis revealed coordinated regulation of photosynthesis, carbohydrate metabolism, and terpenoid synthesis, highlighting the reprogramming of energy metabolism and secondary metabolite synthesis in lycopene accumulation. This study provides a comprehensive understanding of the molecular mechanisms by which pulsed light enhances lycopene content in tomatoes. The findings suggest that pulsed light treatment activates key metabolic pathways, leading to increased lycopene synthesis. This research offers a theoretical basis for optimizing pulsed light technology and developing new preservation strategies to maintain and enhance the nutritional quality of tomatoes during postharvest storage. Full article
(This article belongs to the Section Molecular Plant Sciences)
Show Figures

Figure 1

22 pages, 13763 KB  
Article
Comprehensive Identification and Abscisic Acid-Responsive Expression Profiling of NAC Transcription Factor in Triterpenoid Saponin in Hedera helix
by Xiaoji Deng, Feixiong Zheng, Zhangting Xu, Xiaoping Mao, Zhenming Yu and Xiaoxia Shen
Biomolecules 2025, 15(11), 1557; https://doi.org/10.3390/biom15111557 - 6 Nov 2025
Viewed by 581
Abstract
Triterpenoid saponins are important secondary metabolites in plants. Abscisic acid (ABA), as one of the indispensable regulatory hormones in plants, promotes the accumulation of bioactive components in various plants, including triterpenoid saponins; however, its induced mechanism in Hedera helix remains unclear. In this [...] Read more.
Triterpenoid saponins are important secondary metabolites in plants. Abscisic acid (ABA), as one of the indispensable regulatory hormones in plants, promotes the accumulation of bioactive components in various plants, including triterpenoid saponins; however, its induced mechanism in Hedera helix remains unclear. In this study, the treatment of H. helix leaves with 100 μM ABA led to the identification of 7108 differentially expressed genes (DEGs) within 6 h post-treatment through transcriptomic and bioinformatic analysis. Enrichment analyses of GO terms and KEGG pathways indicated significant enrichment of DEGs in terpenoid backbone biosynthesis pathways. Analysis of DEGs revealed the NAC transcription factor, which is crucial for plant growth regulation, stress response, and secondary metabolite biosynthesis. A total of 182 HhNACs were identified at the genome-wide level, named HhNAC1 to HhNAC182 according to their chromosomal positions. Numerous ABA-responsive cis-regulatory elements (CREs) were presented at upstream promoters of HhNAC1 to HhNAC182. They demonstrated diversified tissue-specific expression profiling among stems, roots, and leaves of H. helix. Notably, HhNAC93 was predominantly expressed in H. helix leaves. Correlation analysis unveiled a markedly positive relationship among ABA-induced HhNAC93 expression, triterpenoid saponin accumulation, and the expression of essential saponin biosynthetic genes. HhNAC93 likely functions as a candidate regulator in triterpenoid saponin biosynthesis. These findings provide crucial evidence for further exploring the biological role of HhNAC transcription factor in H. helix. Full article
Show Figures

Figure 1

11 pages, 1104 KB  
Review
Cytochrome P450-Induced Backbone Rearrangements in Terpene Biosynthesis of Plants
by Maximilian Frey, Christina Marie Jochimsen and Jörg Degenhardt
Molecules 2025, 30(17), 3540; https://doi.org/10.3390/molecules30173540 - 29 Aug 2025
Viewed by 1622
Abstract
Terpenes, the largest class of plant specialized products, are built from C5 building blocks via terpene synthases and oxidized by cytochrome P450 enzymes (CYPs) for structural diversity. In some cases, CYPs do not simply oxidize the terpene backbone, but induce backbone rearrangements, methyl [...] Read more.
Terpenes, the largest class of plant specialized products, are built from C5 building blocks via terpene synthases and oxidized by cytochrome P450 enzymes (CYPs) for structural diversity. In some cases, CYPs do not simply oxidize the terpene backbone, but induce backbone rearrangements, methyl group shifts, and carbon–carbon (C–C) scissions. Some of these reactions were characterized over 25 years ago, but most of them were reported in recent years, indicating a highly dynamic research area. These reactions are involved in mono-, sesqui-, di- and triterpene metabolism and provide key catalytic steps in the biosynthesis of plant hormones, volatiles, and defense compounds. Many commercially relevant terpenoids require such reaction steps in their biosynthesis such as triptonide (rodent pest management), secoiridoids (flavor determinants), as well as ginkgolides, cardenolides, and sesquiterpene lactones with pharmaceutical potential. Here, we provide a comprehensive overview of the underlying mechanisms. Full article
(This article belongs to the Special Issue Natural Products Biosynthesis: Present and Perspectives)
Show Figures

Figure 1

16 pages, 2968 KB  
Article
Dissecting Organ-Specific Aroma-Active Volatile Profiles in Two Endemic Phoebe Species by Integrated GC-MS Metabolomics
by Ming Xu, Yu Chen and Guoming Wang
Metabolites 2025, 15(8), 526; https://doi.org/10.3390/metabo15080526 - 3 Aug 2025
Cited by 1 | Viewed by 769
Abstract
Background: Phoebe zhennan and Phoebe chekiangensis are valuable evergreen trees recognized for their unique aromas and ecological significance, yet the organ-related distribution and functional implications of aroma-active volatiles remain insufficiently characterized. Methods: In this study, we applied an integrated GC-MS-based volatile metabolomics [...] Read more.
Background: Phoebe zhennan and Phoebe chekiangensis are valuable evergreen trees recognized for their unique aromas and ecological significance, yet the organ-related distribution and functional implications of aroma-active volatiles remain insufficiently characterized. Methods: In this study, we applied an integrated GC-MS-based volatile metabolomics approach combined with a relative odor activity value (rOAV) analysis to comprehensively profile and compare the volatile metabolite landscape in the seeds and leaves of both species. Results: In total, 1666 volatile compounds were putatively identified, of which 540 were inferred as key aroma-active contributors based on the rOAV analysis. A multivariate statistical analysis revealed clear tissue-related separation: the seeds were enriched in sweet, floral, and fruity volatiles, whereas the leaves contained higher levels of green leaf volatiles and terpenoids associated with ecological defense. KEGG pathway enrichment indicated that terpenoid backbone and phenylpropanoid biosynthesis pathways played major roles in shaping these divergent profiles. A Venn diagram analysis further uncovered core and unique volatiles underlying species and tissue specificity. Conclusions: These insights provide an integrated reference for understanding tissue-divergent volatile profiles in Phoebe species and offer a basis for fragrance-oriented selection, ecological trait evaluation, and the sustainable utilization of organ-related metabolic characteristics in breeding and conservation programs. Full article
(This article belongs to the Section Plant Metabolism)
Show Figures

Graphical abstract

18 pages, 5002 KB  
Article
Differential Metabolomic Signatures in Boar Sperm with Varying Liquid Preservation Capacities at 17 °C
by Serge L. Kameni, Notsile H. Dlamini and Jean M. Feugang
Animals 2025, 15(15), 2163; https://doi.org/10.3390/ani15152163 - 22 Jul 2025
Viewed by 1636
Abstract
In the swine industry, artificial insemination (AI) primarily uses chill-stored semen, making sperm preservation crucial for reproductive success. However, sperm quality declines at varying rates during chilled storage at 17 °C, distinguishing high-survival semen from low-survival semen. This study investigates the metabolomic profiles [...] Read more.
In the swine industry, artificial insemination (AI) primarily uses chill-stored semen, making sperm preservation crucial for reproductive success. However, sperm quality declines at varying rates during chilled storage at 17 °C, distinguishing high-survival semen from low-survival semen. This study investigates the metabolomic profiles of boar sperm with different abilities to survive liquid storage. We analyzed sperm motility, kinematics, and morphology in freshly extended (Day 0) and 7-day stored AI semen doses. The AI semen doses were classified as high-motile (HM) or low-motile (LM) based on sperm motility after 7 days of storage (Day 7). Metabolomic data were collected in positive (ESI+) and negative (ESI−) ion modes using a Vanquish Flex UPLC coupled with a Q Extractive Plus. We consistently detected 442 metabolites (251 in ESI+, 167 in ESI−, and 24 in both) across samples and storage durations. In freshly extended and 7-day stored AI doses, we identified 42 and 56 differentially expressed metabolites (DEMs), respectively. A clustering analysis showed significant changes in DEMs between the HM and LM samples. These DEMs were mainly enriched in amino acid metabolism, the pentose phosphate pathway, glycerolipid metabolism, glyoxylate and dicarboxylate metabolism, terpenoid backbone biosynthesis, etc. In summary, this study highlights the metabolomic differences between semen doses with varying abilities to survive liquid storage. Glyceric acid and lysoPC(20:3) emerged as potential markers for sperm preservation. Full article
(This article belongs to the Special Issue Current Status and Advances in Semen Preservation—Second Edition)
Show Figures

Figure 1

10 pages, 3191 KB  
Article
Calcium-Induced Regulation of Sanghuangporus baumii Growth and the Biosynthesis of Its Triterpenoids
by Zengcai Liu, Ying Yu, Shiyuan Wang and Li Zou
J. Fungi 2025, 11(3), 238; https://doi.org/10.3390/jof11030238 - 20 Mar 2025
Viewed by 833
Abstract
Sanghuangporus baumii, a fungus used in traditional Chinese medicine, produces important pharmacological compounds such as triterpenoids, but at levels significantly lower than those required for medical use. This study investigated the effects of various concentrations of Ca2+ on S. baumii mycelial [...] Read more.
Sanghuangporus baumii, a fungus used in traditional Chinese medicine, produces important pharmacological compounds such as triterpenoids, but at levels significantly lower than those required for medical use. This study investigated the effects of various concentrations of Ca2+ on S. baumii mycelial growth and the heterologous biosynthesis of S. baumii triterpenoids. Under induction by 10 mM Ca2+, the growth rate (0.39 cm/d) and biomass (4.48 g/L) of S. baumii mycelia were 1.03% and 10.05% higher than those in the 0 mM Ca2+-treatment group, respectively. In contrast, 200 mM Ca2+ significantly inhibited the growth rate and biomass of the mycelia. Notably, the total triterpenoid content reached its peak (17.71 mg/g) in the 200 mM Ca2+-treatment group, with a significant increase in the Ca2+ content (3869.97 µg/g) in the mycelia. Subsequently, the differential metabolic pathways and related genes between the S. baumii groups were examined using transcriptomic analysis. The results indicated that the increase in the growth rate and biomass of S. baumii mycelia was primarily due to elevated soluble sugar content, whereas the growth inhibition was associated with the toxic effects of H2O2. The observed differences in triterpenoid content were mainly attributed to the activation of the terpenoid backbone biosynthesis pathway and the AACT gene. Finally, the AACT gene was cloned and transformed into yeast cells, thus creating strain Sc-AA1. Upon treatment at the optimal Ca2+ concentration, the squalene content of strain Sc-AA1 reached 0.78 mg/g, 2.89-fold higher than that in the control group. These findings are significant for the heterologous biosynthesis of triterpenoids from S. baumii. Our study demonstrates the feasibility of producing triterpenoids in Saccharomyces cerevisiae and provides a foundation for future optimization toward achieving industrially relevant yields. Full article
(This article belongs to the Special Issue New Trends in Yeast Metabolic Engineering)
Show Figures

Figure 1

16 pages, 7281 KB  
Article
Decoding the Tissue-Specific Profiles of Bioactive Compounds in Helvella leucopus Using Combined Transcriptomic and Metabolomic Approaches
by Qian Zhou, Xusheng Gao, Junxia Ma, Haoran Zhao, Dan Gao and Huixin Zhao
J. Fungi 2025, 11(3), 205; https://doi.org/10.3390/jof11030205 - 6 Mar 2025
Viewed by 1319
Abstract
Helvella leucopus, an endangered wild edible fungus, is renowned for its distinct health benefits and nutritional profile, with notable differences in the bioactive and nutritional properties between its cap and stipe. To investigate the molecular basis of these tissue-specific variations, we conducted [...] Read more.
Helvella leucopus, an endangered wild edible fungus, is renowned for its distinct health benefits and nutritional profile, with notable differences in the bioactive and nutritional properties between its cap and stipe. To investigate the molecular basis of these tissue-specific variations, we conducted integrative transcriptomic and metabolomic analyses. Metabolomic profiling showed that the cap is particularly rich in bioactive compounds, including sterols and alkaloids, while the stipe is abundant in essential nutrients, such as glycerophospholipids and amino acids. Transcriptomic analysis revealed a higher expression of genes involved in sterol biosynthesis (ERG1, ERG3, ERG6) and energy metabolism (PGK1, ENO1, PYK1) in the cap, suggesting a more active metabolic profile in this tissue. Pathway enrichment analysis highlighted tissue-specific metabolic pathways, including riboflavin metabolism, pantothenate and CoA biosynthesis, and terpenoid backbone biosynthesis, as key contributors to the unique functional properties of the cap and stipe. A detailed biosynthetic pathway network further illustrated how these pathways contribute to the production of crucial bioactive and nutritional compounds, such as sterols, alkaloids, linoleic acid derivatives, glycerophospholipids, and amino acids, in each tissue. These findings provide significant insights into the molecular mechanisms behind the health-promoting properties of the cap and the nutritional richness of the stipe, offering a theoretical foundation for utilizing H. leucopus in functional food development and broadening our understanding of bioactive and nutritional distribution in edible fungi. Full article
(This article belongs to the Special Issue Molecular Biology of Mushroom)
Show Figures

Figure 1

21 pages, 5977 KB  
Article
Phenotypic and RNA-seq Profiles Identified Key Pathways and Genes Involved in Gleditsioside Biosynthesis in Gleditsia sinensis Lam.
by Jing Wang, Yuzhang Yang, Yanping Liu, Jiahao Liu, Dandan Xiao, Hui Chen, Chun Wang, Tiantian Fu, Fuli Chang, Yanwei Wang and Dingchen Fan
Forests 2025, 16(3), 393; https://doi.org/10.3390/f16030393 - 22 Feb 2025
Viewed by 1223
Abstract
Gleditsia sinensis Lam. (G. sinensis) is a widely known medicinal plant, and its primary bioactive compound is gleditsioside. So far, the significant economic and medicinal value of gleditsioside has been widely recognized. However, the transcriptional regulation governing the biosynthesis of gleditsioside [...] Read more.
Gleditsia sinensis Lam. (G. sinensis) is a widely known medicinal plant, and its primary bioactive compound is gleditsioside. So far, the significant economic and medicinal value of gleditsioside has been widely recognized. However, the transcriptional regulation governing the biosynthesis of gleditsioside during G. sinensis pod development remains unclear. In this investigation, we observed that gleditsioside levels increased in the pods of G. sinensis from June to November, and we performed a transcriptome analysis to explore the phenomenon. A total of 703 and 162 differentially expressed unigenes (DEGs) were identified in the terpenoid backbone and triterpenoid biosynthesis pathways, respectively. In total, 99 unigenes encoding 17 enzymes, such as ENIN, cytochrome P450 (CYP93E1), and UDP-glucosyltransferase, were identified in the gleditsioside biosynthesis pathway. Moreover, DEGs encoding crucial enzymes, such as HMGCR and AGBH, might determine gleditsioside synthesis during G. sinensis pod development. Interestingly, the gleditsioside synthesis pathway extended to ten metabolic pathways, including the sterol biosynthesis pathway and the brassinolide biosynthesis pathway, among other pathways involved in various hormonal regulations. These pathways shared the same precursor substances (IPP and DMAPP). In addition, weighted gene correlation network analysis (WGCNA) revealed that CL5845.Contig1 (HMGCR) and CL8823.Contig2 (LUP4) might be involved in the gleditsioside biosynthesis. Furthermore, transient transformation validation experiments demonstrated overexpression of CL5845.Contig1 (HMGCR), CL8823.Contig2 (LUP4), and CL11248.Contig4 (CYP93E1) significantly enhanced gleditsioside biosynthesis. Overall, our findings provide important genetic resources for future functional research and new insights into the basic mechanism of saponin biosynthesis. Full article
(This article belongs to the Section Genetics and Molecular Biology)
Show Figures

Figure 1

33 pages, 14170 KB  
Article
Integrative Analysis of Transcriptomics and Proteomics for Screening Genes and Regulatory Networks Associated with Lambda-Cyhalothrin Resistance in the Plant Bug Lygus pratensis Linnaeus (Hemiptera: Miridae)
by Jing Chen, Zhi-Jia Huo, Fei-Long Sun, Li-Qi Zhang, Hai-Bin Han, Jiang Zhu and Yao Tan
Int. J. Mol. Sci. 2025, 26(4), 1745; https://doi.org/10.3390/ijms26041745 - 18 Feb 2025
Cited by 2 | Viewed by 1858
Abstract
The prolonged use of pyrethroid insecticides for controlling the plant bug Lygus pratensis has led to upward resistance. This study aims to elucidate the molecular mechanisms and potential regulatory pathways associated with lambda-cyhalothrin resistance in L. pratensis. In this study, we constructed [...] Read more.
The prolonged use of pyrethroid insecticides for controlling the plant bug Lygus pratensis has led to upward resistance. This study aims to elucidate the molecular mechanisms and potential regulatory pathways associated with lambda-cyhalothrin resistance in L. pratensis. In this study, we constructed a regulatory network by integrating transcriptome RNA-Seq and proteome iTRAQ sequencing analyses of one lambda-cyhalothrin-susceptible strain and two resistant strains, annotating key gene families associated with detoxification, identifying differentially expressed genes and proteins, screening for transcription factors involved in the regulation of detoxification metabolism, and examining the metabolic pathways involved in resistance. A total of 82,919 unigenes were generated following the assembly of transcriptome data. Of these, 24,859 unigenes received functional annotations, while 1064 differential proteins were functionally annotated, and 1499 transcription factors belonging to 64 distinct transcription factor families were identified. Notably, 66 transcription factors associated with the regulation of detoxification metabolism were classified within the zf-C2H2, Homeobox, THAP, MYB, bHLH, HTH, HMG, and bZIP families. Co-analysis revealed that the CYP6A13 gene was significantly up-regulated at both transcriptional and translational levels. The GO and KEGG enrichment analyses revealed that the co-up-regulated DEGs and DEPs were significantly enriched in pathways related to sphingolipid metabolism, Terpenoid backbone biosynthesis, ABC transporters, RNA transport, and peroxisome function, as well as other signaling pathways involved in detoxification metabolism. Conversely, the co-down-regulated DEGs and DEPs were primarily enriched in pathways associated with Oxidative phosphorylation, Fatty acid biosynthesis, Neuroactive ligand–receptor interactions, and other pathways pertinent to growth and development. The results revealed a series of physiological and biochemical adaptations exhibited by L. pratensis during the detoxification metabolism related to lambda-cyhalothrin resistance. This work provided a theoretical basis for further analysis of the molecular regulation mechanism underlying this resistance. Full article
(This article belongs to the Section Molecular Toxicology)
Show Figures

Figure 1

20 pages, 2383 KB  
Article
Molecular and Biochemical Mechanisms of Scutellum Color Variation in Bactrocera dorsalis Adults (Diptera: Tephritidae)
by Guangli Wang, Weijun Li, Jiazhan Wu, Ye Xu, Zhaohuan Xu, Qingxiu Xie, Yugui Ge, Haiyan Yang and Xiaozhen Li
Insects 2025, 16(1), 76; https://doi.org/10.3390/insects16010076 - 14 Jan 2025
Viewed by 1620
Abstract
Bactrocera dorsalis (Hendel) is an invasive fruit and vegetable pest, infesting citrus, mango, carambola, etc. We observed that the posterior thoracic scutella of some B. dorsalis adults are yellow, some light yellow, and some white in China. Compared with the B. dorsalis races [...] Read more.
Bactrocera dorsalis (Hendel) is an invasive fruit and vegetable pest, infesting citrus, mango, carambola, etc. We observed that the posterior thoracic scutella of some B. dorsalis adults are yellow, some light yellow, and some white in China. Compared with the B. dorsalis races with a yellow scutellum (YS) and white scutellum (WS), the race with a light-yellow scutellum (LYS) is dominant in citrus and carambola orchards. To reveal genetic correlates among the three races, the genomes of 22 samples (8 with YS, 7 with LYS, and 7 with WS) were sequenced by high-throughput sequencing technology. Single-nucleotide polymorphism (SNP) annotation showed that there were 17,580 non-synonymous mutation sites located in the exonic region. Principal component analysis based on independent SNP data revealed that the SNPs with LYS were more similar to that with YS when compared with WS. Most genes associated with scutellum color variation were involved in three pathways: oxidative phosphorylation, porphyrin and chlorophyll metabolism, and terpenoid backbone biosynthesis. By comparing the sequences among the three races, we screened out 276 differential genes (DGs) in YS vs. WS, 185 DGs in LYS vs. WS, and 104 DGs in YS vs. LYS. Most genes determining color variation in B. dorsalis scutella were located on chromosomes 2–5. Biochemical analysis showed that β-carotene content in YS and LYS was significantly higher than that in WS at any stage of adult days 1, 10, and 20. No significant differences were observed in cytochrome P450 or melanin content in YS, LYS, or WS. Our study provides results on aspects of scutellum color variation in B. dorsalis adults, providing molecular and physiological information for revealing the adaptation and evolution of the B. dorsalis population. Full article
(This article belongs to the Section Insect Pest and Vector Management)
Show Figures

Figure 1

15 pages, 4423 KB  
Article
Analysis of the miRNA Transcriptome in Aconitum vilmorinianum and Its Regulation of Diterpenoid Alkaloid Biosynthesis
by Xing Zhao, Yiguo Li, Jun Shen, Caixia Guo, Jie Li, Mingzhu Chen, Huini Xu and Kunzhi Li
Int. J. Mol. Sci. 2025, 26(1), 348; https://doi.org/10.3390/ijms26010348 - 3 Jan 2025
Cited by 1 | Viewed by 1729
Abstract
Aconitum vilmorinianum (A. vilmorinianum) is an important medicinal plant in the Aconitum genus that is known for its diterpenoid alkaloids, which exhibit significant pharmacological activity and toxicity, thus making it valuable for both medicinal use and as a biopesticide. Although the [...] Read more.
Aconitum vilmorinianum (A. vilmorinianum) is an important medicinal plant in the Aconitum genus that is known for its diterpenoid alkaloids, which exhibit significant pharmacological activity and toxicity, thus making it valuable for both medicinal use and as a biopesticide. Although the biosynthesis of terpenoids is well characterized, the potential gene regulatory role of microRNAs (miRNAs) in terpenoid biosynthesis in A. vilmorinianum remains unclear, and further research is needed to explore this aspect in this species. In this study, miRNA sequencing was conducted to analyze the miRNA population and its targets in A. vilmorinianum. A total of 22,435 small RNAs were identified across the nine samples. Through miRNA target gene association analysis, 356 target genes from 54 known miRNAs and 977 target genes from 151 novel miRNAs were identified. Target identification revealed that miR6300 targets the hydroxymethylglutaryl-CoA reductase (HMGR) gene, which is involved in the formation of the terpenoid backbone and regulates the synthesis of diterpenoid alkaloids. Additionally, preliminary findings suggest that miR4995 and miR5021 may be involved in the regulation of terpenoid biosynthesis, although further biochemical analysis is needed to confirm these potential roles. This study provides a foundational understanding of the molecular mechanisms by which miRNAs regulate terpenoid biosynthesis in A. vilmorinianum and offers scientific evidence for further research on the biosynthesis of diterpenoid alkaloids in this medicinal plant. Full article
(This article belongs to the Section Molecular Genetics and Genomics)
Show Figures

Figure 1

15 pages, 2093 KB  
Article
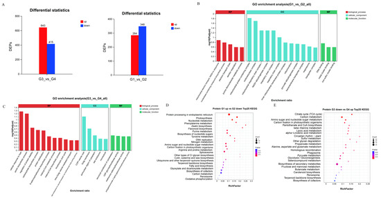
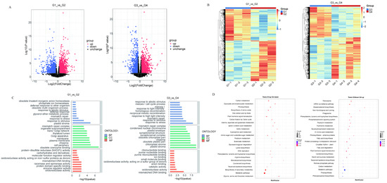
Comparative Transcriptome Analysis Reveals the Impact of a High-Fat Diet on Hepatic Metabolic Function in Tilapia (Oreochromis niloticus)
by Rui Jia, Yiran Hou, Linjun Zhou, Liqiang Zhang, Bing Li and Jian Zhu
Animals 2024, 14(22), 3204; https://doi.org/10.3390/ani14223204 - 8 Nov 2024
Cited by 4 | Viewed by 2135
Abstract
Hepatic steatosis is prevalent among cultured fish, yet the molecular mechanisms remain incompletely understood. This study aimed to assess changes in hepatic metabolic function in tilapia and to explore the underlying molecular mechanisms through transcriptomic analyses. Tilapia were allocated into two groups: a [...] Read more.
Hepatic steatosis is prevalent among cultured fish, yet the molecular mechanisms remain incompletely understood. This study aimed to assess changes in hepatic metabolic function in tilapia and to explore the underlying molecular mechanisms through transcriptomic analyses. Tilapia were allocated into two groups: a normal control (Ctr)-fed group and a high-fat diet (HFD)-fed group. Serum biochemical analyses revealed that HFD feeding led to liver damage and lipid accumulation, characterized by elevated levels of glutamic-pyruvic transaminase (GPT), glutamic-oxaloacetic transaminase (GOT), triglycerides (TGs), and total cholesterol (TC). Transcriptome analysis showed that 538 genes were significantly downregulated, and 460 genes were significantly upregulated in the HFD-fed fish. Gene Ontology (GO) enrichment analysis showed that these differentially expressed genes (DEGs) were apparently involved in the lipid metabolic process and monocarboxylic acid metabolic process. Meanwhile, Kyoto Encyclopedia of Genes and Genomes (KEGG) enrichment analysis indicated significant alterations in pathways of steroid biosynthesis, porphyrin metabolism, terpenoid backbone biosynthesis, and retinol metabolism after HFD feeding. Additionally, results from Gene Set Enrichment Analysis (GSEA) revealed that gene expression patterns in pathways including oxidative phosphorylation, protein export, protein processing in the endoplasmic reticulum, and ribosome biogenesis were positively enriched in the HFD-fed tilapia. These findings provide novel insights into the mechanisms underlying HFD-induced hepatic dysfunction in fish, contributing to the optimization of feeding strategies in aquaculture. Full article
(This article belongs to the Special Issue Research Progress in Growth, Health and Metabolism of Fishes)
Show Figures

Figure 1

Back to TopTop