Calcium-Induced Regulation of Sanghuangporus baumii Growth and the Biosynthesis of Its Triterpenoids
Abstract
1. Introduction
2. Materials and Methods
2.1. Strain and Vector
2.2. Treatment of S. baumii Mycelia with Ca2+
2.3. Quantification of Growth Rate, Biomass, Triterpenoid Content, and Ca2+ Content
2.4. Transcriptome Sequencing and qRT-PCR Validation
2.5. Quantification of Soluble Sugar and H2O2 Content
2.6. Heterologous Biosynthesis of S. baumii Triterpenoid Under Ca2+ Induction
2.7. Statistics and Analysis
3. Results
3.1. Effect of Ca2+ Treatment on Mycelial Growth and Triterpenoid Content in S. baumii
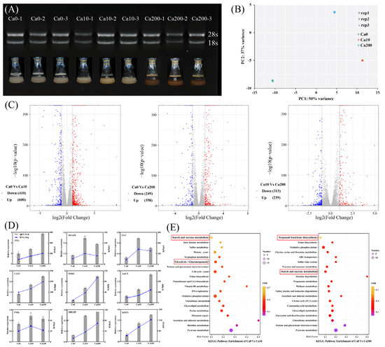
3.2. Transcriptome Analysis of Metabolic Pathways and Differential Gene Expression in S. baumii Mycelia Treated with Ca2+
3.3. Analysis of Growth Differences in S. baumii Mycelia Under Ca2+ Treatment
3.4. Mechanism of Ca2+-Induced Increase in the Triterpenoid Content of S. baumii
3.5. Preliminary Realization of Heterologous Biosynthesis of S. baumii Triterpenoid in Yeast
4. Discussion
5. Conclusions
Supplementary Materials
Author Contributions
Funding
Institutional Review Board Statement
Informed Consent Statement
Data Availability Statement
Conflicts of Interest
References
- Shen, S.; Liu, S.L.; Jiang, J.H.; Zhou, L.W. Addressing widespread misidentifications of traditional medicinal mushrooms in Sanghuangporus (Basidiomycota) through ITS barcoding and designation of reference sequences. IMA Fungus 2021, 12, 10. [Google Scholar] [CrossRef] [PubMed]
- Wu, F.; Zhou, L.W.; Vlasak, J.; Dai, Y.C. Global diversity and systematics of Hymenochaetaceae with poroid hymenophore. Fungal Divers. 2022, 113, 1–192. [Google Scholar] [CrossRef]
- Wu, D.; Yuan, X.M.; Zhou, R.J.; Chen, W.C.; Li, W.; Li, Z.P.; Li, W.; Li, Z.P.; Li, X.Y.; Zhu, R.; et al. Aqueous extract of Sanghuangporus baumii induces autophagy to inhibit cervical carcinoma growth. Food Funct. 2023, 14, 2374–2384. [Google Scholar] [CrossRef] [PubMed]
- Fu, L.Z.; Song, J.L.; Lu, N.; Yan, J.; Lin, J.Y.; Wang, W.K. Effects of cultivation methods on the nutritional content, active component content, and antioxidant activity of fruiting bodies of Sanghuangporus baumii (Agaricomycetes). Int. J. Med. Mushrooms 2023, 25, 45–54. [Google Scholar] [CrossRef]
- Shao, Y.; Guo, H.W.; Zhang, J.P.; Liu, H.; Wang, K.; Zuo, S. The genome of the medicinal macrofungus Sanghuang provides insights into the synthesis of diverse secondary metabolites. Front. Microbiol. 2020, 10, 3035. [Google Scholar] [CrossRef]
- Huang, J.; Li, M.T.; Shen, A.Q.; Wan, X.; Liu, X.Q.; Li, Y.Z.; Yang, Q.Q.; Zhang, B.B. The mechanistic study of adding polyunsaturated fatty acid to promote triterpenoids production in submerged fermentation of Sanghuangporus baumii. Biochem. Eng. J. 2023, 191, 108800. [Google Scholar] [CrossRef]
- Liu, Z.C.; Liu, R.P.; Zou, L. Development of a transformation system for the medicinal fungus Sanghuangporus baumii and acquisition of high-value strain. Mycobiology 2023, 51, 169–177. [Google Scholar] [CrossRef]
- Huang, J.; Wang, K.; Zuo, S.; Chen, L.; Ding, Z.Y.; Elshazly, M.; Zhang, B.B. Unsaturated fatty acid promotes the production of triterpenoids in submerged fermentation of Sanghuangporus baumii. Food Biosci. 2020, 37, 100712. [Google Scholar] [CrossRef]
- Mori, K.; Aki, S.; Kido, M. Synthesis of new terpene skeletons by chemical cyclization of epoxy olefins. Bull. Soc. Chim. Belg. 1994, 1994, 319–324. [Google Scholar] [CrossRef]
- Franziska, R.; Philipp, H. Taxane meets propellane: First chemical synthesis of highly complex diterpene canataxpropellane. Angew. Chem. Int. Ed. 2020, 59, 10232–10234. [Google Scholar] [CrossRef]
- Liu, Z.C.; Tong, X.Y.; Liu, R.P.; Zou, L. Metabolome and transcriptome profiling reveal that four terpenoid hormones dominate the growth and development of Sanghuangporus baumii. J. Fungi 2022, 8, 648. [Google Scholar] [CrossRef] [PubMed]
- Xu, Y.N.; Xia, X.X.; Zhong, J.J. Induction of ganoderic acid biosynthesis by Mn2+ in static liquid cultivation of Ganoderma lucidum. Biotechnol. Bioeng. 2014, 111, 2358–2365. [Google Scholar] [CrossRef] [PubMed]
- Xu, Y.N.; Zhong, J.J. Impacts of calcium signal transduction on the fermentation production of antitumor ganoderic acids by medicinal mushroom Ganoderma lucidum. Biotechnol. Adv. 2012, 30, 1301–1308. [Google Scholar] [CrossRef] [PubMed]
- Xu, Y.N.; Xia, X.X.; Zhong, J.J. Induced effect of Na+ on ganoderic acid biosynthesis in static liquid culture of Ganoderma lucidum via calcineurin signal transduction. Biotechnol. Bioeng. 2013, 110, 1913–1923. [Google Scholar] [CrossRef]
- Paddon, C.J.; Westfall, P.J.; Pitera, D.J.; Benjamin, K.; McPhee, D.; Leavell, M.D.; Tai, A.; Main, A.; Eng, D.; Polichuk, D.R.; et al. High-level semi-synthetic production of the potent antimalarial artemisinin. Nature 2013, 496, 528–532. [Google Scholar] [CrossRef]
- Miettinen, K.; Pollier, J.; Buyst, D.; Arendt, P.; Csuk, R.; Sommerwerk, S.; Moses, T.; Mertens, J.; Sonawane, P.D.; Pauwels, L.; et al. The ancient CYP716 family is a major contributor to the diversification of eudicot triterpenoid biosynthesis. Nat. Commun. 2017, 8, 14153. [Google Scholar] [CrossRef]
- Dai, Z.B.; Wang, B.B.; Liu, Y.; Shi, M.Y.; Wang, D.; Zhang, X.A.; Liu, T.; Huang, L.Q.; Zhang, X.L. Producing aglycons of ginsenosides in bakers’ yeast. Sci. Rep. 2014, 4, 3698. [Google Scholar] [CrossRef]
- Guo, J.; Zhou, Y.J.; Hillwig, M.L.; Shen, Y.; Yang, L.; Wang, Y.J.; Zhang, X.A.; Liu, W.J.; Peters, R.J.; Chen, X.Y.; et al. CYP76AH1 catalyzes turnover of miltiradiene in tanshionones biosynthesis and enables heterologous production of ferruginol in yesasts. Proc. Natl. Acad. Sci. USA 2013, 110, 12108–12113. [Google Scholar] [CrossRef]
- Sun, T.T.; Zou, L.; Zhang, L.F.; Zhang, J.; Wang, X.T. Methyl jasmonate induces triterpenoid biosynthesis in Inonotus baumii. Biotechnol. Biotechnol. Equip. 2017, 31, 312–317. [Google Scholar] [CrossRef]
- Ghuniem, M.M. Determination of some element’s migrants in aqueous simulant from plastic food contact products by inductively coupled plasma mass spectrometer. Food Anal. Methods 2024, 17, 1497–1510. [Google Scholar] [CrossRef]
- Livak, K.J.; Schmittgen, T.D. Analysis of relative gene expression data using real-time quantitative PCR and the 2−∆∆CT method. Methods 2001, 25, 402–408. [Google Scholar] [CrossRef] [PubMed]
- Salvo, A.; La Torre, G.L.; Rotondo, A.; Mangano, V.; Casale, K.E.; Pellizzeri, V.; Clodoveo, M.L.; Corbo, F.; Cicero, N.; Dugo, G. Determination of squalene in organic extra virgin olive oils (EVOOs) by UPLC/PDA using a single-step SPE sample preparation. Food Anal. Methods 2017, 10, 1377–1385. [Google Scholar] [CrossRef]
- Sedbare, R.; Raudone, L.; Zvikas, V.; Viskelis, J.; Liaudanskas, M.; Janulis, V. Development and validation of the UPLC-DAD methodology for the detection of triterpenoids and phytosterols in fruit samples of Vaccinium macrocarpon aiton and Vaccinium oxycoccos L. Molecules 2022, 27, 4403. [Google Scholar] [CrossRef] [PubMed]
- Wang, Z.; Lu, M.; An, H.M. Transcriptome analysis reveals candidate genes involved in calcium absorption of Rosa roxburghii plants and their effects on the bioactive substance accumulation in fruit. J. Soil Sci. Plant Nut. 2023, 24, 732–748. [Google Scholar] [CrossRef]
- Gao, B.; Yu, B.Z.; Huang, X.; Li, H.; Jia, Y.X.; Wang, M.L.; Lu, Y.X.; Zhang, X.D.; Li, W.Q. Cadmium and calcium ions’ effects on the growth of Pleurotus ostreatus mycelia are related to phosphatidylethanolamine content. Fungal Biol. 2024, 128, 2190–2196. [Google Scholar] [CrossRef]
- Hsu, F.L.; Chen, H.C.; Lu, M.K. Polysaccharides from Cunninghamia konishii promote the mycelial growth of Antrodia cinnamomea. Food Hydrocoll. 2016, 53, 2–6. [Google Scholar] [CrossRef]
- Zhang, S.Z.; Yang, B.P.; Feng, G.L.; Tang, H.L. Genetic transformation of tobacco with the trehalose synthase gene from Grifola frondosa Fr. enhances the resistance to drought and salt in tobacco. J. Integr. Plant Biol. 2010, 47, 579–587. [Google Scholar] [CrossRef]
- Wang, X.; Guo, N.; Hu, J.T.; Gou, C.C.; Xie, X.Y.; Zheng, H.B.; Liao, A.M.; Huang, J.H.; Hui, M.; Liu, N. Construction of an amylolytic Saccharomyces cerevisiae strain with high copies of α-amylase and glucoamylase genes integration for bioethanol production from sweet potato residue. Front. Microbiol. 2024, 15, 1419293. [Google Scholar] [CrossRef]





Disclaimer/Publisher’s Note: The statements, opinions and data contained in all publications are solely those of the individual author(s) and contributor(s) and not of MDPI and/or the editor(s). MDPI and/or the editor(s) disclaim responsibility for any injury to people or property resulting from any ideas, methods, instructions or products referred to in the content. |
© 2025 by the authors. Licensee MDPI, Basel, Switzerland. This article is an open access article distributed under the terms and conditions of the Creative Commons Attribution (CC BY) license (https://creativecommons.org/licenses/by/4.0/).
Share and Cite
Liu, Z.; Yu, Y.; Wang, S.; Zou, L. Calcium-Induced Regulation of Sanghuangporus baumii Growth and the Biosynthesis of Its Triterpenoids. J. Fungi 2025, 11, 238. https://doi.org/10.3390/jof11030238
Liu Z, Yu Y, Wang S, Zou L. Calcium-Induced Regulation of Sanghuangporus baumii Growth and the Biosynthesis of Its Triterpenoids. Journal of Fungi. 2025; 11(3):238. https://doi.org/10.3390/jof11030238
Chicago/Turabian StyleLiu, Zengcai, Ying Yu, Shiyuan Wang, and Li Zou. 2025. "Calcium-Induced Regulation of Sanghuangporus baumii Growth and the Biosynthesis of Its Triterpenoids" Journal of Fungi 11, no. 3: 238. https://doi.org/10.3390/jof11030238
APA StyleLiu, Z., Yu, Y., Wang, S., & Zou, L. (2025). Calcium-Induced Regulation of Sanghuangporus baumii Growth and the Biosynthesis of Its Triterpenoids. Journal of Fungi, 11(3), 238. https://doi.org/10.3390/jof11030238

