Abstract
Gleditsia sinensis Lam. (G. sinensis) is a widely known medicinal plant, and its primary bioactive compound is gleditsioside. So far, the significant economic and medicinal value of gleditsioside has been widely recognized. However, the transcriptional regulation governing the biosynthesis of gleditsioside during G. sinensis pod development remains unclear. In this investigation, we observed that gleditsioside levels increased in the pods of G. sinensis from June to November, and we performed a transcriptome analysis to explore the phenomenon. A total of 703 and 162 differentially expressed unigenes (DEGs) were identified in the terpenoid backbone and triterpenoid biosynthesis pathways, respectively. In total, 99 unigenes encoding 17 enzymes, such as ENIN, cytochrome P450 (CYP93E1), and UDP-glucosyltransferase, were identified in the gleditsioside biosynthesis pathway. Moreover, DEGs encoding crucial enzymes, such as HMGCR and AGBH, might determine gleditsioside synthesis during G. sinensis pod development. Interestingly, the gleditsioside synthesis pathway extended to ten metabolic pathways, including the sterol biosynthesis pathway and the brassinolide biosynthesis pathway, among other pathways involved in various hormonal regulations. These pathways shared the same precursor substances (IPP and DMAPP). In addition, weighted gene correlation network analysis (WGCNA) revealed that CL5845.Contig1 (HMGCR) and CL8823.Contig2 (LUP4) might be involved in the gleditsioside biosynthesis. Furthermore, transient transformation validation experiments demonstrated overexpression of CL5845.Contig1 (HMGCR), CL8823.Contig2 (LUP4), and CL11248.Contig4 (CYP93E1) significantly enhanced gleditsioside biosynthesis. Overall, our findings provide important genetic resources for future functional research and new insights into the basic mechanism of saponin biosynthesis.
1. Introduction
Gleditsia sinensis Lam. (Fabaceae) is a widely used traditional herbal medicine in China for treating various diseases and is widely distributed worldwide []. In China, there are six Gleditsia species, including G. sinensis, Gleditsia australis Willd., and two varieties: Gleditsia japonica var. delavayi (Franch.) L. C. Li. and Gleditsia japonica var. Velutina L. C. Li. []. G. sinensis is used for environmental protection landscaping and is an economically valuable tree species. Additionally, the pods are one of the primary medicinal materials in G. sinensis [] and possess significant medicinal properties, including antimicrobial [], anticancer [], anti-inflammatory [], and anticoagulant activities []. As a medicinal plant, the value of G. sinensis pods is becoming increasingly important, with G. sinensis being planted in rural areas more commonly for its pods in many countries []. Moreover, the main bioactive component is gleditsioside, which belongs to the triterpene saponins.
Triterpenoid saponins are triterpene compounds containing one or more glycosyl groups connected to triterpene sapogenins []. The precursors of these active compounds are terpenoids, including monoterpenes, sesquiterpenes, diterpenes, triterpenes, and tetraterpenes. Terpenoids are the largest class of secondary metabolites produced by plants and play significant roles in plant growth and development []. The biosynthesis of triterpene saponins consists of three stages: terpene precursor biosynthesis, triterpene backbone biosynthesis, and the generation of various triterpene saponins. The first stage involves generating two types of terpene precursors: isopentenyl pyrophosphate (IPP) and its isomer, dimethylallyl diphosphate (DMAPP) []. These precursors are produced through two isoprenoid biosynthetic pathways: the mevalonate (MVA) pathway and the 2-C-methyl-d-erythritol 4-phosphate/1-deoxy-d-xylulose 5-phosphate (MEP/DOXP) pathway [,]. Interestingly, most plants, including G. sinensis, employ the classic cytosolic MVA pathway and chloroplastic MEP/DOXP pathway to produce IPP and DMAPP. In contrast, certain algae may possess a novel plastidic MEP/DOXP pathway, deviating from the conventional routes [,]. Furthermore, five-carbon units form via the cytosolic MVA pathway to serve primarily as precursors for the biosynthesis of sesquiterpenoids, phytosterols, brassinosteroids, triterpenoids, and other terpenoids in the cytosol and endoplasmic reticulum, as well as for the biosynthesis of ubiquinones in mitochondria. IPP and DMAPP derived from the plastidial MEP/DOXP pathway are preferentially used in the formation of hemi-, mono-, di-, sester-, and tetraterpenoids (such as carotenoids and their breakdown products), phytohormones (e.g., cytokinins and gibberellins), chlorophyll, tocopherols, and plastoquinones [].
Over the past few years, next-generation sequencing has been extensively used to explore novel genes underlying the biosynthesis of saponins and specialized terpenoids. Additionally, researchers have revealed the presence of noncanonical routes and gene clusters involved in forming precursors and downstream terpenoids in a few plant species, which adds to the complexities of terpenoid biosynthesis. The identification of genes encoding enzymes (such as cytochrome P450 monooxygenases (P450s) and UDP-glycosyltransferases) that catalyze distinct steps related to the biosynthetic pathway of saponins has been carried out in Panax ginseng C. A. Mey. and Bacopa monnieri (L.) Wettst. [,]. Comparative transcriptome analysis of root and leaf tissues has been reported to identify transcripts related to saponin biosynthesis in a few plants, such as Hedera helix L., Panax notoginseng, and Asparagus racemosus Willd. [,,,]. Elucidation of regulatory factors and gene clusters involved in the biosynthesis of specialized terpenoids in different plant species provides insights into enhancing the biosynthesis of specialized terpenoids.
The long juvenile period of the tree, which typically takes 6–8 years to blossom and bear fruit, has led to low saponin yields and limited molecular research. As a medicinal plant, G. sinensis contains gleditsioside as its primary bioactive component, a triterpene saponin with broad medicinal properties. Triterpene saponins are highly valued for their therapeutic potential, driving increasing demand in the pharmaceutical industry. However, the triterpene saponin yield from G. sinensis is limited. Interestingly, triterpene saponins are present in all parts of G. sinensis, but they are expressed at the highest levels in the pod. Consequently, most studies on triterpene saponins have focused on the pod as the primary source [,]. Given this context, we analyzed the transcriptome data from six stages of G. sinensis pods and identified key genes involved in saponin synthesis. This result could provide valuable information for the mining of functional genes, contributing to the stable production of bioactive compounds in G. sinensis.
2. Materials and Methods
2.1. Plant Materials
G. sinensis pods from June to November and approximately eighty-day-old leaves in June were collected at Beijing Forestry University (40°0′18″ N, 116°20′13″ E). These pods were divided into two parts: one part was wrapped in tin foil and stored at −80 °C for total RNA extraction. Two biological replications were performed for the transcriptomic analyses. The remaining material was stored in a dark place for gleditsioside extraction, and this extraction experiment was conducted with three replicates.
2.2. Gleditsioside Extraction and Quantification
An amount of 3 g of the pods and leaves was put into a 50 mL centrifuge tube with triplicates. This was followed by the addition of 30 mL anhydrous ethanol. Then the mixture was soaked evenly. After that, the samples were respectively put into an ultrasonic cleaner for one hour and left for 20 min. After filtration, the samples were diluted with anhydrous methanol and mixed evenly. The standard curve method was used for the color reaction. A total of 1 mg/mL echinocystic acid (EA, Sigma-Aldrich, St. Louis, MO, USA) from Shanghai Yuanye Biological Co., Ltd. (Shanghai, China) was used as a standard compound, diluted with anhydrous methanol into 20 μg/mL, 40 μg/mL, 60 μg/mL, 120 μg/mL, 160 μg/mL, and 200 μg/mL tested solutions, respectively, for the color reaction. A UV absorption spectrometer (Thermo Fisher Scientific, Waltham, MA, USA) was used for complete wavelength scanning at 400–700 nm to determine the highest absorption peak of each sample [].
(x: absorbancy of methanol solution after color reaction at 538 nm; V1: volume of gleditsioside extract initially; V2: volume of the sample for color reaction; N: dilution multiple of gleditsioside extract; M: sample mass of G. sinensis pods).
2.3. Total RNA Extraction and RNA-seq
Pods were processed using Trizol (Invitrogen Life Technologies, Carlsbad, CA, USA). Total RNA bands were detected on a 1% gel (180 V, 16 min), followed by mass detection and concentration determination using a NanoDrop 2000 spectrophotometer (Thermo Scientific, Pittsburgh, PA, USA). GS1–GS6 (GS1: June, GS2: July, GS3: August, GS4: September, GS5: October, and GS6: November) samples were sequenced to obtain transcriptome sequences at 1 GENE Biotechnology Company (Hangzhou, China). High-quality RNA was used to construct cDNA libraries, and the Illumina NovaSeq 6000 platform (Illumina, San Diego, CA, USA) was utilized. High-quality reads were obtained by trimming sequencing adaptors and removing low-quality reads from the raw sequencing data.
2.4. Assembly, Annotation, and Gene Expression Analysis
After filtration, clean reads were assembled by Trinity to obtain all unigenes. Next, the unigenes were classified into two groups based on gene family clustering. The first group was the cluster with the prefix “CL”, with the ID cluster after it. The other group was a singleton with the prefix “unigene”. Subsequently, the annotations were obtained by matching all unigenes in the RefSeq non-redundant protein sequence database (Nr; ftp://ftp.ncbi.nlm.nih.gov/blast/db/FASTA; accessed on 16 April 2023), nucleotide sequence database (NT; https://www.uniprot.org/uniprotkb?query=NT; accessed on 16 April 2023), Swiss-Prot database (https://www.uniprot.org/uniprotkb?query=Swiss-Prot; accessed on 16 April 2023), Kyoto Encyclopedia of Genes and Genomes (KEGG; accessed on 18 April 2023) database (http://www.genome.jp/kegg/tool/map_pathway1.html; accessed on 18 April 2023), and Clusters of Orthologous Groups (COG) database (https://www.ncbi.nlm.nih.gov/research/cog-project; accessed on 18 April 2023) (e-value < 0.00001). Expression levels of all unigenes were calculated using the FPKM (Fragments Per Kilobase of transcript per Million mapped reads) method.
2.5. Differentially Expressed Unigene Analysis
The calculated gene expression can be directly used to compare the differences in gene expression among samples. First, the same unigenes were averaged across the same period. Next, SOAP2 was used for the differential expression analysis of all unigenes across six periods of G. sinensis pods with default parameters. Differentially expressed unigenes were selected based on the criteria of FDR ≤ 0.05, FPKM ≥ 1, and |log2 Ratio| ≥ 1 [].
2.6. Weighted Gene Co-Expression Network Analysis
Weighted gene co-expression network analysis (WGCNA) was performed on the transcriptome data to identify highly coordinated gene sets, as well as the associations with gleditsioside biosynthesis in G. sinensis. Genes with FPKM > 1 were used to construct a weighted gene co-expression network and partition the modules with the WGCNA v1.6.6 package in R v3.4.4 [], and the visualization was performed with Cytoscape (version 1.7) [].
2.7. Validation of Gene Expression by RT-qPCR
Four genes, including CL1651.Contig1 (IDI), CL7137.Contig7 (MYB), Unigene65909 (CYP93E1), and CL5936.Contig3 (MYB), were randomly selected for reverse transcription-quantitative polymerase chain reaction (RT-qPCR), which was performed using the Hifair III 1st Strand cDNA Synthesis SuperMix reagent. Then, 3 μg total RNA from each sample was reversely transcribed into cDNA. The Oligo DT online site (https://sg.idtdna.com/calc/analyzer; accessed on 8 May 2023) was used for the primer synthesis of the selected genes. Relevant information on the primer sequences is presented in Table S8. A reference internal control gene was selected based on the stable expression of actin []. The relative expression levels of the genes were calculated by the 2−ΔΔCt method. RT-qPCR was performed with the ABI StepOnePlus Real-Time 459 PCR System (ABI, Foster City, CA, USA) according to the manufacturer’s specifications. The experiments were performed with three replications.
2.8. Bioinformatics Analysis of Key Genes Involved in Gleditsioside Biosynthesis in G. sinensis
Using the Phytozome public platform (www.phytozome.net; accessed on 10 September 2024), we obtained the HMGCR amino acid sequences of Arabidopsis thaliana and Populus trichocarpa to construct phylogenetic trees. We utilized ClustalX (v2.1) software (www.clustal.org/; accessed on 10 September 2024) to perform multiple sequence alignments on 66 protein sequences from G. sinensis, A. thaliana, and P. trichocarpa, including CL5845.Contig1 (HMGCR), CL8823.Contig2 (LUP4), and CL11248.Contig4 (CYP93E1). Then, we visualized the phylogenetic trees using the neighbor-joining (NJ) method in MEGA X (v10.0.5) software [], with the bootstrap value set to 1000 and all other parameters at their default settings. Utilizing the MEME online tool (https://meme-suite.org; accessed on 10 September 2024), we identified conserved motifs of the protein sequences. We capped the motif search at six and employed the TBtools (v12.136) program [] to pinpoint the distribution and frequency of these conserved motifs.
2.9. Functional Validation of Three Genes via Transient Transformation in G. sinensis Pods
We utilized homologous recombination to integrate the full-length coding sequences of HMGCR, LUP4, and CYP93E1 into the pCAMBIA2300 vector, generating the recombinant pCAMBIA2300 system. Agrobacterium tumefaciens strain GV3101 cells (Wite Biotechnology, Shanghai, China) carrying this vector were cultured overnight at 28 °C in a liquid medium supplemented with 50 mg/mL kanamycin and 50 mg/mL rifampicin. In November, these bacteria were transiently infiltrated into G. sinensis pods using a syringe-based transient expression system. Plants transiently expressing the empty pCAMBIA2300 vector served as a control, and the pods were sampled one week post-infiltration. Agroinfiltration of G. sinensis pods was performed as described [,,].
Subsequently, saponin content was measured at Nuomin Keda (Wuhan, China) Biotechnology Co., Ltd. with three biological replicates.
2.10. Statistical Analysis
The statistical analysis was performed using GraphPad Prism 9, and the results were presented as the mean ± SD (standard deviation). According to Student’s t-test, asterisks denote significant differences: *, p < 0.05; **, p < 0.01; ***, p < 0.001. Different letters above the bars indicate significant differences (p < 0.05) as determined by one-way analysis of variance (ANOVA) and post hoc Tukey HSD analysis.
3. Results
3.1. Phenotype and Gleditsioside Content Variation During Pod Development
During the six developmental stages, morphological observations of pods in G. sinensis were conducted, and the changes in the pods were mainly embodied in length and color. The length of the pods changed significantly from 20.98 to 31.22 cm between GS1 and GS3, but not significantly in the later period (Figure 1A,B). Furthermore, a distinct shift in color from green to brown indicated the initiation of pod development for G. sinensis pods in GS1, with maturity reached by GS6 (Figure 1A). From the variation data, the primary phenotypic change in the pods was an increase in length (Figure 1B).

Figure 1.
Phenotype and gleditsioside content of G. sinensis during pod development from GS1 to GS6. (A) G. sinensis pod phenotype. The scale bar = 4 cm. (B) The length of the pods. Data are means (± SD) (n = 3). Different letters above the bars indicate significant differences (p < 0.05) as determined by one-way analysis of variance (ANOVA) and post hoc Tukey HSD analysis.
Moreover, the gleditsioside content was measured across the six developmental stages using spectrophotometric colorimetry, with echinocystic acid (EA) as a reference []. The maximum absorption wavelength of methanol extraction from the G. sinensis pods was nearly identical to that of EA in methanol solution, close to 538 nm (Figure S1). This suggested that EA could be used as a standard to quantify the gleditsioside content. The gleditsioside content gradually increased from 9.3 to 10.6 in the early stages and decreased in GS5 (Table 1). These results showed that gleditsioside accumulated during pod development. Besides, a positive relationship between the accumulation of gleditsioside content and pod length variation was observed (Figure S2).

Table 1.
Absorbance and gleditsioside content for G. sinensis pods from GS1 to GS6 and approximately eighty-day-old leaves in June.
3.2. Annotation and Classification of Unigenes of G. sinensis Pods at Six Development Stages
To further elucidate the molecular regulation of gleditsioside biosynthesis, RNA-seq analysis was performed on the six developmental stages of G. sinensis pods. A total of 163,319 unigenes with a length greater than 3000 bp were identified (Figure 2A). By comparing and annotating the clean reads, 133,646 unigenes (81.83%) were deemed credible. Among these unigenes, the GC content was over 40% (43.84%), and the percentage of Q20 bases exceeded 95% (95.83%), suggesting high-quality RNA-seq data were obtained (Table S1). All unigenes were then functionally annotated in the NR, NT, Swiss-Prot, KEGG, COG, and GO databases. Moreover, 91,645 (56.11%) and 78,334 (47.96%) unigenes were annotated in the GO and KEGG databases, respectively (Figure 2B). Intriguingly, 31,739, 15,931, and 11,559 unigenes were separately annotated to exhibit high similarity to genes of Fabaceae family members, such as Glycine max, Glycine soja, and Cicer arietinum (Figure 2C). This result further confirmed that G. sinensis belongs to the legume family. Unigene sequences were then matched with the COG database. A total of 54,258 unigenes were found in the COG database, and some gene functions were annotated in the category of “secondary metabolites biosynthesis, transport, and catabolism” (Q = 2352, 2.23%), suggesting that these genes were involved in secondary metabolite synthesis (Figure 2D).

Figure 2.
Annotation and classification of unigenes in G. sinensis. (A) Length distribution of all unigenes in the pods. (B) Annotation of unigenes of G. sinensis. (C) Expressed genes in the top ten KEGG pathways. (D) Cluster of Orthologous Groups (COG) function categories of unigenes in G. sinensis. COG function classes were demonstrated on the x-axis, and the full names of the functions were annotated below. The number of unigenes in each class was displayed on the y-axis.
3.3. GO Annotation and KEGG Enrichment of Differentially Expressed Genes in G. sinensis
Among the differentially expressed genes (DEGs), the number of up-regulated DEGs continued to rise until GS3, then declined until the GS5 period, consistent with the fluctuation pattern of gleditsioside content across different periods of pods. Additionally, during the period from GS1 to GS3, the pods transitioned from tender to mature. The gleditsioside gradually accumulated in the later stages, suggesting that there was an absence of expression or a lack of differential change in some unigenes during the GS4 phase, potentially due to a combination of developmental regulation, epigenetic factors, and other related mechanisms (Figure S3).
To further annotate the DEGs involved in gleditsioside biosynthesis in G. sinensis, a gene ontology (GO) enrichment analysis was performed. Among these, 418 unigenes were annotated with “antioxidant activity” (n = 418, 0.07%) in the molecular function category. Some DEGs encoded enzymes related to triterpenoid saponin biosynthesis (such as oxidoreductase and transferase), binding capabilities, and transport functions. Interestingly, UGTs (GO:0008194), which play an essential role in the gleditsioside synthesis pathway, and ENIN (enzyme inhibitor activity, GO:0004857), which acted as a critical factor inhibiting the derivative branch of the gleditsioside synthesis pathway, were significantly enriched. Moreover, hydrolase activity was significantly enriched in the glycosyl bonds pathway (AGBH, GO:0016798), which might be the main factor accelerating the degradation of gleditsioside (Table S2).
A total of 78,334 genes were annotated in 53 KEGG pathways (q-value ≤ 0.05). All six different groups were enriched in metabolic pathways. In total, 162 unigenes showed significant enrichment in the sesquiterpenoid and triterpenoid biosynthesis (STTB) pathway, while 703 unigenes were notably enriched in the terpenoid backbone biosynthesis (TBB) pathway. Similarly, ten branch pathways, including carotenoid biosynthesis (CTB), zeatin biosynthesis (ZTB), ubiquinone, and other terpenoid quinone biosynthesis (UTB), were significantly enriched in terpenoid synthesis. Seven secondary metabolic pathways were substantially enriched, including anthocyanin biosynthesis, flavonoid biosynthesis, etc. Diverse KEGG enrichment suggested that G. sinensis pods might contain various chemical components, including gleditsioside and flavonoids (Table 2).

Table 2.
Differentially expressed unigene numbers of KEGG enrichment pathways in G. sinensis.
3.4. Gleditsioside Biosynthesis-Related Unigenes Were Differentially Expressed in G. sinensis
The predominant pathways of gleditsioside biosynthesis encompass the mevalonate (MVA) pathway, the methylerythritol phosphate (MEP/DOXP) pathway, and the triterpene cyclization process (TCP). The MVA and MEP/DOXP pathways are integral in forming the triterpene backbone []. The investigation identified 372 unigenes encoding 23 enzymes among the six developmental stages of the G. sinensis pods. Only 99 unigenes associated with 17 enzymes showed differential expression (Tables S3 and S4). In the MVA and MEP/DOXP pathways, a notable trend of elevated expression levels of most enzymes and genes was observed during stages GS1 to GS4, with particular prominence noted in key enzymes such as HMGCS, HMGCR, MVK, and DXPS. Furthermore, specific contigs such as CL5845.Contig1 for HMGCR, CL1651.Contig1 for IDI, CL4174.Contig3 for DXPS, and both CL4067.Contig3 and CL4067.Contig4 for ISPG were identified as highly expressed DEGs in the MEP/DOXP pathways (Figure 3).

Figure 3.
Heatmap and schematic diagram for genes related to terpenoid biosynthesis in G. sinensis pods. Red font: differentially expressed gene; IPP: isopentenyl pyrophosphate; DMAPP: dimethylallyl pyrophosphate; GPS: geranyl diphosphate; FDPS: farnesyl pyrophosphate. TCP: Triterpene cyclization process. MVA pathway: mevalonate pathway in the cytoplasm; MEP/DOXP pathway: methylerythritol phosphate pathway in the plastid. The heatmap from left to right shows the DEGs for log2 ratios of GS2/GS1, GS3/GS1, GS4/GS1, GS5/GS1, and GS6/GS1. The red boxes represent the key differential genes in the gleditsioside synthesis pathway.
During the triterpene cyclization process (TCP), various oxidosqualene cyclases (OSCs) catalyze the conversion of 2,3-oxidosqualene into either cycloartenol or other triterpenoids, forming diverse pentacyclic triterpenoid saponin skeletons [,]. A total of 79 unigenes encoding four differentially expressed OSCs (named LUP1, LUP2, LUP4, and CAMS1) were annotated in this study. LUP1, LU2, and LUP4 were related to producing oleanolate- and lupane-type pentacyclic triterpenes. The structural diversity of triterpenoids is enhanced by P450-mediated hydroxylation and UGT-mediated glycosylation. Among these, 22 beta-amyrin 24-hydroxylases and eight UDP-glucosyltransferases (UGTs) were annotated. Additionally, P450s such as CYP93E1 exhibited differential expression corresponding to the oleanolane type. High expression levels of Unigene6088 (LUP4), Unigene29200 (CYP93E1), and CL11248.Contig4 (CYP93E1) were observed, with gradual up-regulation of these genes noted (Figure 3). Moreover, the high expression of Unigene37260 (UGT) indicated an initially increasing and then decreasing trend. The results suggest that Unigene6088, Unigene29200, CL11248.Contig4, CL8823.Contig2 and Unigene37260 potentially impact the synthesis of gleditsioside.
3.5. Differentially Expressed Unigenes in the Interactive Pathways of Gleditsioside Biosynthesis
Previous research has demonstrated that the MEP and MVA pathways are involved in plant growth, development, and stress responses. Moreover, these pathways supply precursor molecules and are essential for the synthesis of key plant hormones, such as ABA, GA, and BR []. KEGG pathway analysis revealed significant enrichment of ten biosynthetic pathways in association with saponin synthesis. In the TBB pathway, the intermediates (DMAPP and GPP) were catabolized as enzymatic substrates for ZTB, MTB, and IAB by five enzymes: IPT, TRIT1, TPS14, TPS10, and TPS-Cin (Tables S5 and S6).
In addition, during the oxidative cyclization of squalene, the 2,3-oxidosqualene produced was cyclized by another kind of cyclizing enzyme, CAS1, to generate sterol, which enters the sterol pathway (STB), and then the STB leads to the brassinolide pathway (BRB). These ten branch pathways and the gleditsioside synthesis pathways share the same precursor substances, IPP, DMAPP, GPP, and FPP (Figure 4A). Through the differential analysis of ten interactive pathways, a total of 700 unigenes were detected, among which ZTB (n = 161) and CTB (n = 141) each had more than 100 unigenes. Additionally, CL12162.Contig5 (CAS1), CL13571.Contig19 (SPS/IPT), Unigene10127 (TPT), and CL333.Contig3 (TPS14) were highly expressed in the interactive pathway, and these genes were gradually down-regulated over time (Figure 4B). They might act as negative regulators in gleditsioside synthesis.

Figure 4.
Interactive pathways of gleditsioside biosynthesis and gene expression profile of the key enzymes in G. sinensis. (A) Linking gleditsioside biosynthesis with other interactive pathways. Blue box represents the primary gleditsioside biosynthesis process; blue oval: interactive pathways; orange square framework: hormones synthesized by interactive pathways; GGPP: geranylgeranyl diphosphate; SP: solanesyl pyrophosphate; PHPP: phytyl diphosphate. Solid arrows indicate direct transformation, and dashed arrows indicate indirect or complicated connections. (B) Gene expression profiles of the pathways. Both the circle size and the color scale represent the count of the genes.
3.6. Transcription Factors Related to Gleditsioside Synthesis
Transcription factors (TFs) are vital in regulating secondary metabolism and coordinating transcriptional responses to corresponding hormones. In various plants, such as P. ginseng, P. notoginseng, and Panax quinquefolius, several transcription factors have been shown to regulate saponin production [,]. TF families contain many members, such as bHLH, MYB, and WRKY, and play essential roles in regulating triterpenoid and terpene biosynthesis in diverse plant species. Specifically, in P. notoginseng, the basic helix–loop–helix (bHLH)-type transcription factor PnbHLH1 exerts a positive regulatory effect on the biosynthesis of triterpene saponins [,,,]. In addition, TFs like EIN3, AGBH, ARF, and MADS have also been reported to play critical regulatory roles in plant fruit growth and development [,,,].
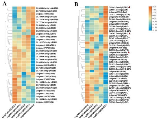
By applying more stringent screening criteria [FPKM ≥ 1 and FDR ≤ 0.05], a total of 22 TFs were obtained (Table S7). Some EIN3 and AGBH genes exhibited high expression levels in the initial stage, while others showed elevated expression, specifically in the final stage. Similarly, transcription factors such as GRAS, AGL, and SCL28 were highly expressed during the early period but demonstrated a subsequent decline. In contrast, ARF (CL4767.Contig2, Unigene28867), ERF (CL2043.Contig2), and bHLH exhibited predominant high expression levels during the later stage (Figure 5A,B). These transcription factors likely play a crucial role in the synthesis of saponins, with specific functional validation still required for further elucidation.

Figure 5.
Differentially expressed unigenes in G. sinensis pods. (A) Differentially expressed enzyme genes related to gleditsioside biosynthesis from GO enrichment. (B) Highly differentially expressed unigenes coding transcription factors. ENIN: term of enzyme inhibitor activity (GO: 0004857), AGBH: term of hydrolase activity acting on glycosyl bonds (GO: 0016798). From left to right in the heatmap, these values are the logarithmic values of GS2, GS3, GS4, GS5, and GS6 relative to GS1. The red triangles represent the key differential genes in the gleditsioside synthesis pathway.
3.7. Identification of a WGCNA Module Related to Gleditsioside Biosynthesis During Pod Development of G. sinensis
To explore the correlation between phenotype and gene expression, a weighted gene co-expression network analysis (WGCNA) was conducted on the variables associated with the six developmental stages of G. sinensis. We categorized 8000 DEGs into 21 hierarchically clustered modules (Figure S4). Within the 21 modules, the turquoise module contained the highest number of genes (n = 2240). Specifically, the MEgrey module demonstrated a positive correlation in gleditsioside content with a correlation coefficient of 0.76 (p = 0.08) (Figure 6A). Consequently, this module was selected as a hub module for this study.

Figure 6.
Construction of the gene co-expression network. (A) Heat map of correlation between modules and traits. (B) Hub genes were associated with gleditsioside. The circles represent nodes in the network. The size of the circles and their colors indicate the degree of the nodes. (C) GO enrichment analysis results of gleditsioside. (D) KEGG enrichment analysis results of gleditsioside. Solid lines represent relationships between nodes, with the thickness and color of the lines indicating the weight of these relationships.
Subsequently, GO enrichment and KEGG pathway enrichment analyses were performed to further characterize the functional differences and relationships of the MEgrey module. KEGG enrichment analysis revealed that the grey module was enriched in the flavonoid biosynthesis, terpene skeleton synthesis, sesquiterpenoid, and other pathways. The biosynthetic pathway of triterpenoid saponins consists of both terpene skeleton biosynthesis and triterpenoid synthesis pathways (Figure 6B). GO enrichment results revealed that genes in the grey module were prominent in circadian rhythm, alanine, aspartate, glutamate metabolism, ubiquinone, and terpenoid quinone biosynthesis (UTB) pathways (Figure 6C). During the development of G. sinensis pods, the UTB pathway was involved in gleditsioside production, the biological gleditsioside synthesis pathway, and other interactive pathways [,]. These results indicate that the UTB pathway, flavonoid biosynthesis, terpene skeleton synthesis, sesquiterpenoid, and related gene replication and expression play a crucial role in saponin biosynthesis. Further analysis of the MEgrey network identified CL5845.Contig1 (HMGCR), CL8823.Contig2 (LUP4), CL11248.Contig4 (CYP93E1), and others as hub genes related to gleditsioside (Figure 6D). Notably, these three core genes also played important roles in the MVA and MEP/DOXP pathways, indicating that they may be crucial in the saponin synthesis pathway.
3.8. Validation of Gene Expression by Quantitative Reverse Transcription PCR (RT-qPCR)
To verify the accuracy of the RNA-seq results, the expression levels of four randomly selected genes, including CL1651.Contig1 (IDI), CL7137.Contig7 (MYB), Unigene65909 (CYP93E1), and CL5936.Contig3 (MYB), were investigated using RT-qPCR. According to the RT-qPCR results, the expression patterns of the selected genes were largely similar to those obtained from the RNA-seq data, suggesting that the sequencing data are reliable (Figure 7).

Figure 7.
qRT-PCR of the expression levels of genes in pods at six developmental stages. (A) This was the RT-qPCR result of CL1651.Contig1 (IDI). (B) This was the RT-qPCR result of Unigene65909 (CYP93E1). (C) This was the RT-qPCR result of CL7137.Contig7 (MYB). (D) This was the RT-qPCR result of CL5936.Contig3 (MYB). The actin gene was used as an internal control for gene expression. Data are means (± SD) (n = 3). Asterisks denote significant differences: *, p < 0.05; **, p < 0.01, ***, p < 0.001 (Student’s t-test).
3.9. Phylogenetic and Conserved Sequence Analysis of Three Key Proteins
Through WGCNA analysis, we identified three genes involved in gleditsioside biosynthesis: CL5845.Contig1 (HMGCR), CL8823.contig2 (LUP4), and CL11248.Contig4 (CYP93E1). To further explore their functional characteristics, we performed phylogenetic and sequence conservation analyses. To elucidate the phylogenetic relationships among the HMGCR, CYP93E1, and LUP4 family proteins, a phylogenetic tree was constructed using 66 protein sequences from G. sinensis, A. thaliana, and P. trichocarpa (Figure 8A). The results suggested that HMGCR proteins were grouped into two main branches. Notably, G. sinensis CYP439E1 proteins exhibited a close relationship with those from P. trichocarpa. A conserved motif analysis was performed for the three proteins in G. sinensis (Figure 8B). Motif4 is the longest motif, consisting of 28 amino acids, while Motif3 and Motif5 have the shortest motifs with six amino acids. There are three motifs in HMGCR, namely Motif2, Motif3, and Motif6. CYP93E1 has four conserved motifs, namely Motif1, Motif2, Motif4, and Motif5. LUP4 has six conserved motifs, with the most significant number among the three proteins, which may be related to its longer sequence length. The analysis of conserved motifs should provide a theoretical foundation for the study of functional sites.

Figure 8.
Construction of phylogenetic trees and analysis of conserved motifs in three proteins. (A) Systematic phylogenetic tree construction of three proteins. (B) The conserved motifs analysis of these three proteins.
3.10. Transient Overexpression of hm, lup, and cyp Genes Promoted Saponin Content in Pods
This investigation showed an increase in the expression levels of the three genes hm (HMGCR), lup (LUP4), and cyp (CYP93E1) during pod development, suggesting that they might play a regulatory role in saponin synthesis in the pods of G. sinensis (Figure 9A). Therefore, to further determine their roles in the regulation of saponin synthesis, we performed transient transformation experiments in pods of G. sinensis and measured the saponin content. The transient overexpression of hm, lup, and cyp increased the saponin content of pods, as expected, with the promotion effect of cyp being more substantial than that of hm and lup. Taken together, these results confirmed that hm, lup, and cyp positively regulated saponin synthesis in the pods of G. sinensis (Figure 9B).

Figure 9.
Functional validation of three key genes. (A) Gene expression profiles of hm (HMGCR), lup (LUP4), and cyp (CYP93E1) genes at different stages. Data are means (± SD) (n = 3). Different letters above the bars indicate significant differences (p < 0.05) as determined by one-way analysis of variance (ANOVA) and post hoc Tukey HSD analysis. (B) Gleditsioside content determination of wild-type pods and pods overexpressing hm (HMGCR), lup (LUP4), and cyp (CYP93E1) genes in G. sinensis. Data are means (± SD) (n = 3). Asterisks denote significant differences: ***, p < 0.001 (Student’s t-test).
4. Discussion
4.1. Key Unigenes to Code Enzymes in Gleditsioside Biosynthesis
MVA in the cytosol and MEP/DOXP in plastids are the two main processes for saponin biosynthesis, of which IPP is one of the most significant intermediate products [,]. In the gleditsioside synthesis pathway, HMGCR is a key rate-limiting enzyme of MVA, as has been proved by previous reports [], and the gene encoded by HMGCR (CL5845.Contig1) showed high expression in G. sinensis (Figure 10). Additionally, a previous study reported that one TSAR1/2 belonging to bHLH could activate HMGCR and all precursor genes in the MVA pathway to promote saponin biosynthesis in Medicago truncatula []. In our investigation, CL5845.Contig1 was up-regulated in each period compared with GS1, indicating it might be a key gene to code the HMGCR enzyme, which affects gleditsioside content in G. sinensis. DXPS was considered to be the most important rate-limiting enzyme in the MEP pathway, and the gene activity decreased significantly with time []. In addition, the expression changes of DXPS (CL13160.Contig1) and ISPG (CL4067.Contig3 and CL4067.Contig4) showed a downward trend in the MEP/DOXP pathway. Moreover, the key IDI (CL1651.Contig1) enzyme, responsible for the mutual transformation of IPP and DMAPP, was gradually up-regulated in the MVA pathway. The expression of this enzyme might significantly affect gleditsioside synthesis, as reported in previous research [].

Figure 10.
Regulatory network of gleditsioside synthesis in G. sinensis. Squares represent genes, and circles represent miRNA.
Gleditsioside is mainly oleanane-type triterpenoids [,]. From the annotation of unigenes in KEGG, CYP93E1, which belongs to the cytochrome P450 family, could act as the enzyme to synthesize oleanane-type triterpenoid (Table S3). Comparing the last two steps in gleditsioside biosynthesis, most of the LUPs, as shown by the high expression of Unigene6088 (LUP4), were up-regulated. In contrast, CYP93E1 (CL11248.Contig4) was up-regulated in the early stage and down-regulated in the late stage (Figure 10). The results indicate that during the later stages, especially in GS6, the synthesis of gleditsioside is likely linked to the high expression of these genes. Conversely, the gradual reduction in expression of specific genes throughout this process may contribute to the inhibition of gleditsioside synthesis, thereby maintaining the overall production of gleditsioside at a balanced level [].
4.2. Regulatory Network in the Gleditsioside Biosynthesis Pathway
Triterpenoid saponins were considered important bioactive components of G. sinensis. Accumulating evidence suggested that miRNAs and genes played critical regulatory roles in the biosynthesis of secondary metabolites. For example, miR1134, miR5021, and miR7539 affected the accumulation of terpenoids in Oryza sativa by targeting upstream genes (DXS, HMGCR, IDS, and IDI) in the terpenoid biosynthesis pathway []. Previous reports showed that miR156 directly bound and activated the promoter of the terpene synthase genes, which mediated sesquiterpene biosynthesis in Arabidopsis and Pogostemon cablin [,]. However, little was known about the miRNAs related to the regulation of triterpenoid biosynthesis in G. sinensis. In this study, we identified some genes through transcriptomics and predicted their corresponding target genes based on previous degradation group data []. We found that eight genes were predicted to correspond to their miRNAs, including CL5845.Contig1 (HMGCR), CL11248.Contig4 (CYP93E1), and CL8823.Contig2 (LUP4). Among these, most of them were annotated to novel miRNAs. However, these gene functions were predicted through sequencing data and bioinformatics analysis, without validating the functions of genes such as β-amyrin, P450s (CYP93E1), and UTGs. Further studies to enrich the gleditsioside biosynthesis pathway and validate the identified genes and miRNA regulatory networks are needed to apply the research findings effectively.
5. Conclusions
Our study analyzed the changes in gleditsioside content and pod length of G. sinensis from GS1 to GS6. A total of 163,319 genes were analyzed by high-throughput sequencing of pods at the six developmental stages. In differential gene expression analysis, 162 and 703 unigenes were annotated to the triterpene and sesquiterpene biosynthesis pathway (STTB) and terpene backbone synthesis pathway (TBB), respectively. In addition, CTB, ZTB, NGB, and ten interactive pathways were elucidated, along with their interrelationships. Among these synthesis pathways, we analyzed key DEGs encoding enzymes including ENIN, cytochrome P450 (CYP93E1), and UDP-glucosyltransferase, and key genes such as CL5845.Contig1 (HMGCR), CL8823.Contig2 (LUP4), and CL11248.Contig4 (CYP93E1). Additionally, we identified several TFs associated with gleditsioside synthesis, including NAC, EIN3, ERF, AGL, SEP1, and two ARFs (CL4767.Contig2 and Unigene28867). Through WGCNA analysis, two highly expressed genes, CL5845.Contig1 (HMGCR) and CL8823.Contig2 (LUP4), exhibited notably downward trends in gleditsioside synthesis. Furthermore, CL5845.Contig1 (HMGCR), CL8823.Contig2 (LUP4), and CL11248.Contig4 significantly enhanced gleditsioside biosynthesis through transient expression validation in G. sinensis pods. Additionally, this investigation revealed candidate key genes and pathways in gleditsioside biosynthesis and provided new insights into the understanding of the basic mechanism of saponin biosynthesis, which should be of great value and have broad application prospects in multiple fields, such as theoretical research, agricultural production, and drug development.
Supplementary Materials
The following supporting information can be downloaded at https://www.mdpi.com/article/10.3390/f16030393/s1, Figure S1: Full wavelength scanning of EA in G. sinensis. Figure S2: Statistical analysis of GS pods. Figure S3: Differentially expressed unigene statistics in comparable groups of G.sinensis pods. Figure S4: Gene dendrogram obtained by hierarchical clustering with themodule color. Table S1: Quality of clean reads in 12 samples of Gleditsia sinensis pods after mRNA sequencing. Table S2: Differential expressed enzyme genes related in saponin biosynthesis of Gleditsia sinensis pods from GO enrichment. Table S3: Enzymes during gleditsioside biosynthesis in Gleditsia sinensis pods. Table S4: Differentially expressed unigenes with their corresponding enzymes during gleditsioside biosynthesis of Gleditsia sinensis pods. Table S5: Enzymes to link TBB with other pathways of terpenoid and ramification. Table S6: Differential expressed unigenes of enzymes linking TBB with other parallel pathways in Gleditsia sinensis pods. Table S7: Classification of TFs in GO enrichment from Gleditisia Sinensis. Table S8: Primers used for RT-qPCR.
Author Contributions
Y.W. and D.F. designed the experiment and edited the manuscript. J.W., Y.Y. and Y.L. performed most of the experiments and analyzed the data. J.W., J.L. and D.X. wrote the manuscript; Y.Y., H.C., C.W., T.F. and F.C. revised the manuscript. All authors have read and agreed to the published version of the manuscript.
Funding
This work was supported by Forestry New Varieties and Patent Protection Application Funds of the National Forestry and Grassland Administration (KJZXXP202308), the Science and Technology Innovation Team of Henan Academy of Agricultural Sciences (2023TD28), Basic Research Funds of Henan Academy of Forestry (2022JB01008), and the National Natural Science Foundation of China (32071504).
Institutional Review Board Statement
No ethics approval or consent was required for this manuscript. G. sinensis pods were collected at Beijing Forestry University. The plant materials sampled and experiments performed in this research complied with institutional, national, and international guidelines and legislation.
Informed Consent Statement
Not applicable.
Data Availability Statement
Raw Illumina sequencing data were deposited in the CNGB Sequence Archive (CNSA) database (https://db.cngb.org/cnsa/handbook/, accessed on 6 July 2024). The accession number is sub039366. All data generated or analyzed during this investigation are included in this published article and its supplementary information files.
Conflicts of Interest
The authors declare that the research was conducted in the absence of any commercial or financial relationships that could be construed as potential conflicts of interest.
References
- Xiao, F.; Zhao, Y.; Wang, X.; Jian, X.; Zhou, H. Analysis of differential mRNA and miRNA expression induced by heterogeneous grafting in Gleditsia sinensis. Int. J. Biol. Macromol. 2024, 270 Pt 1, 132235. [Google Scholar] [CrossRef] [PubMed]
- Xiao, F.; Zhao, Y.; Wang, X.; Jian, X. Characterization of the chloroplast genome of Gleditsia species and comparative analysis. Sci. Rep. 2024, 14, 4262. [Google Scholar] [CrossRef] [PubMed]
- Wanchun, G.; Cuiling, S.; Yanping, L. Research advances and utilization development of Gleditsia sinensis in world. Sci. Silvae Sin. 2003, 39, 127–133. [Google Scholar]
- Kuwahara, Y.; Nakajima, D.; Shinpo, S.; Nakamura, M.; Kawano, N.; Kawahara, N.; Yamazaki, M.; Saito, K.; Suzuki, H.; Hirakawa, H. Identification of potential genes involved in triterpenoid saponins biosynthesis in Gleditsia sinensis by transcriptome and metabolome analyses. J. Nat. Med. 2019, 73, 369–380. [Google Scholar] [CrossRef]
- Jin, S.K.; Yang, H.S.; Choi, J.S. Effect of Gleditsia sinensis Lam. extract on physico-chemical properties of emulsion-type pork sausages. Food Sci. Anim. Resour. 2017, 37, 274–287. [Google Scholar] [CrossRef]
- Kim, K.H.; Han, C.-W.; Yoon, S.H.; Kim, Y.S.; Kim, J.-I.; Joo, M.; Choi, J.-Y. The Fruit Hull of Gleditsia sinensis Enhances the Anti-Tumor Effect of cis-Diammine Dichloridoplatinum II (Cisplatin). Evid.-Based Complement. Altern. Med. 2016, 2016, 7480971. [Google Scholar] [CrossRef] [PubMed]
- Kim, Y.; Koh, J.H.; Ahn, Y.J.; Oh, S.; Kim, S.H. The synergic anti-inflammatory impact of Gleditsia sinensis Lam. and lactobacillus brevis KY21 on intestinal epithelial Cells in a DSS-induced Colitis Model. Food Sci. Anim. Resour. 2015, 35, 604–610. [Google Scholar] [CrossRef] [PubMed]
- Xiao, F.; Zhao, Y.; Wang, X.; Jian, X. Full-length transcriptome characterization and comparative analysis of Gleditsia sinensis. BMC Genom. 2023, 24, 757. [Google Scholar] [CrossRef] [PubMed]
- Zhang, J.-P.; Tian, X.-H.; Yang, Y.-X.; Liu, Q.-X.; Wang, Q.; Chen, L.-P.; Li, H.-L.; Zhang, W.-D. Gleditsia species: An ethnomedical, phytochemical and pharmacological review. J. Ethnopharmacol. 2016, 178, 155–171. [Google Scholar] [CrossRef] [PubMed]
- Han, J.Y.; Kwon, Y.S.; Yang, D.C.; Jung, Y.R.; Choi, Y.E. Expression and RNA interference-induced silencing of the dammarenediol synthase gene in Panax ginseng. Plant Cell Physiol. 2006, 47, 1653–1662. [Google Scholar] [CrossRef]
- Tholl, D. Biosynthesis and biological functions of terpenoids in plants. Adv. Biochem. Eng./Biotechnol. 2015, 148, 63–106. [Google Scholar] [CrossRef]
- Xue, L.; He, Z.; Bi, X.; Xu, W.; Wei, T.; Wu, S.; Hu, S. Transcriptomic profiling reveals MEP pathway contributing to ginsenoside biosynthesis in Panax ginseng. BMC Genom. 2019, 20, 383. [Google Scholar] [CrossRef] [PubMed]
- Vranova, E.; Coman, D.; Gruissem, W. Network analysis of the MVA and MEP pathways for isoprenoid synthesis. Annu. Rev. Plant Biol. 2013, 64, 665–700. [Google Scholar] [CrossRef]
- Wang, X.; Ort, D.R.; Yuan, J.S. Photosynthetic terpene hydrocarbon production for fuels and chemicals. Plant Biotechnol. J. 2015, 13, 137–146. [Google Scholar] [CrossRef] [PubMed]
- Wanke, M.; Skorupinska-Tudek, K.; Swiezewska, E. Isoprenoid biosynthesis via 1-deoxy-D-xylulose 5-phosphate/2-C-methyl-D-erythritol 4-phosphate (DOXP/MEP) pathway. Acta Biochim. Pol. 2001, 48, 663–672. [Google Scholar] [CrossRef] [PubMed]
- Wu, S.; Schalk, M.; Clark, A.; Miles, R.B.; Coates, R.; Chappell, J. Redirection of cytosolic or plastidic isoprenoid precursors elevates terpene production in plants. Nat. Biotechnol. 2006, 24, 1441–1447. [Google Scholar] [CrossRef] [PubMed]
- Li, C.; Zhu, Y.; Guo, X.; Sun, C.; Luo, H.; Song, J.; Li, Y.; Wang, L.; Qian, J.; Chen, S. Transcriptome analysis reveals ginsenosides biosynthetic genes, microRNAs and simple sequence repeats in Panax ginseng C. A. Meyer. BMC Genom. 2013, 14, 245. [Google Scholar] [CrossRef] [PubMed]
- Jeena, G.S.; Fatima, S.; Tripathi, P.; Upadhyay, S.; Shukla, R.K. Comparative transcriptome analysis of shoot and root tissue of Bacopa monnieri identifies potential genes related to triterpenoid saponin biosynthesis. BMC Genom. 2017, 18, 490. [Google Scholar] [CrossRef]
- Yu, H.; Zhou, J.; Zhang, J.; He, X.; Peng, S.; Ling, H.; Dong, Z.; Lu, X.; Tian, Y.; Guan, G.; et al. Functional identification of HhUGT74AG11-A key glycosyltransferase involved in biosynthesis of oleanane-Type saponins in Hedera helix. Int. J. Mol. Sci. 2024, 25, 4067. [Google Scholar] [CrossRef] [PubMed]
- Liu, M.-H.; Yang, B.-R.; Cheung, W.-F.; Yang, K.Y.; Zhou, H.-F.; Kwok, J.S.-L.; Liu, G.-C.; Li, X.-F.; Zhong, S.; Lee, S.M.-Y.; et al. Transcriptome analysis of leaves, roots and flowers of Panax notoginseng identifies genes involved in ginsenoside and alkaloid biosynthesis. BMC Genom. 2015, 16, 265. [Google Scholar] [CrossRef]
- Liu, M.; Diretto, G.; Pirrello, J.; Roustan, J.; Li, Z.; Giuliano, G.; Regad, F.; Bouzayen, M. The chimeric repressor version of an ethylene response factor (ERF) family member, Sl-ERF.B3, shows contrasting effects on tomato fruit ripening. New Phytol. 2014, 203, 206–218. [Google Scholar] [CrossRef] [PubMed]
- Yang, Y.; Zhang, Y.; He, J.; Wu, Q.; Li, Y.; Li, W.; Zhou, G.; Kamol, R.; Yang, X. Transcription factor GlbHLH regulates hyphal growth, stress resistance, and polysaccharide biosynthesis in Ganoderma lucidum. J. Basic Microbiol. 2022, 62, 82–91. [Google Scholar] [CrossRef]
- Zhang, Z.; Koike, K.; Jia, Z.; Nikaido, T.; Guo, D.; Zheng, J. Triterpenoidal saponins from Gleditsia sinensis. Phytochemistry 1999, 52, 715–722. [Google Scholar] [CrossRef] [PubMed]
- Yang, Y.; Wang, J.; Wang, C.; Chen, H.; Liu, Y.; Wang, Y.; Gao, W. Comprehensive Identification and Profiling of miRNAs Involved in Terpenoid Synthesis of Gleditsia sinensis Lam. Forests 2022, 13, 108. [Google Scholar] [CrossRef]
- Fu, C.C.; Han, Y.C.; Kuan, J.F.; Chen, J.Y.; Lu, W.J. Papaya CpEIN3a and CpNAC2 co-operatively regulate carotenoid biosynthesis-related genes CpPDS2/4, CpLCY-e and CpCHY-b during fruit ripening. Plant Cell Physiol. 2017, 58, 2155–2165. [Google Scholar] [CrossRef]
- Chen, C.J.; Chen, H.; Zhang, Y.; Thomas, H.R.; Frank, M.H.; He, Y.H.; Xia, R. TBtools: An integrative toolkit developed for interactive analyses of big biological data. Mol. Plant 2020, 13, 1194–1202. [Google Scholar] [CrossRef] [PubMed]
- Langfelder, P.; Horvath, S. WGCNA: An R package for weighted correlation network analysis. BMC Bioinform. 2008, 9, 559. [Google Scholar] [CrossRef] [PubMed]
- Shannon, P.; Markiel, A.; Ozier, O.; Baliga, N.S.; Wang, J.T.; Ramage, D.; Amin, N.; Schwikowski, B.; Ideker, T. Cytoscape: A software environment for integrated models of biomolecular interaction networks. Genome Res. 2003, 13, 2498–2504. [Google Scholar] [CrossRef]
- Kumar, S.; Stecher, G.; Li, M.; Knyaz, C.; Tamura, K. MEGA X: Molecular evolutionary genetics analysis across computing platforms. Mol. Biol. Evol. 2018, 35, 1547–1549. [Google Scholar] [CrossRef] [PubMed]
- Miettinen, K.; Dong, L.; Navrot, N.; Schneider, T.; Burlat, V.; Pollier, J.; Woittiez, L.; van der Krol, S.; Lugan, R.; Ilc, T.; et al. The seco-iridoid pathway from Catharanthus roseus. Nat. Commun. 2014, 5, 3606. [Google Scholar] [CrossRef]
- Wang, B.; Kashkooli, A.B.; Sallets, A.; Ting, H.-M.; de Ruijter, N.C.; Olofsson, L.; Brodelius, P.; Pottier, M.; Boutry, M.; Bouwmeester, H.; et al. Transient production of artemisinin in Nicotiana benthamiana is boosted by a specific lipid transfer protein from A. annua. Metab. Eng. 2016, 38, 159–169. [Google Scholar] [CrossRef]
- Van Herpen, T.W.J.M.; Cankar, K.; Nogueira, M.; Bosch, D.; Bouwmeester, H.J.; Beekwilder, J. Nicotiana benthamiana as a production platform for artemisinin precursors. PLoS ONE 2010, 5, e14222. [Google Scholar] [CrossRef] [PubMed]
- Nelson, D.; Werck-Reichhart, D. A P450-centric view of plant evolution. Plant J. 2011, 66, 194–211. [Google Scholar] [CrossRef] [PubMed]
- Pu, X.; Dong, X.; Li, Q.; Chen, Z.; Liu, L. An update on the function and regulation of methylerythritol phosphate and mevalonate pathways and their evolutionary dynamics. J. Integr. Plant Biol. 2021, 63, 1211–1226. [Google Scholar] [CrossRef] [PubMed]
- Shi, M.; Zhang, S.; Zheng, Z.; Maoz, I.; Zhang, L.; Kai, G. Molecular regulation of the key specialized metabolism pathways in medicinal plants. J. Integr. Plant Biol. 2024, 66, 510–531. [Google Scholar] [CrossRef] [PubMed]
- Ambawat, S.; Sharma, P.; Yadav, N.R.; Yadav, R.C. MYB transcription factor genes as regulators for plant responses: An overview. Physiol. Mol. Biol. Plants 2013, 19, 307–321. [Google Scholar] [CrossRef] [PubMed]
- Tamura, K.; Yoshida, K.; Hiraoka, Y.; Sakaguchi, D.; Chikugo, A.; Mochida, K.; Kojoma, M.; Mitsuda, N.; Saito, K.; Muranaka, T.; et al. The Basic helix-loop-helix transcription factor GubHLH3 positively regulates soyasaponin biosynthetic genes in Glycyrrhiza uralensis. Plant Cell Physiol. 2018, 59, 778–791. [Google Scholar] [CrossRef] [PubMed]
- Vom, E.D.; Kijne, J.W.; Memelink, J. Transcription factors controlling plant secondary metabolism: What regulates the regulators? Phytochemistry 2002, 61, 107–114. [Google Scholar] [CrossRef]
- Zhang, W.; Xu, F.; Cheng, S.; Liao, Y. Characterization and functional analysis of a MYB gene (GbMYBFL) related to flavonoid accumulation in Ginkgo biloba. Genes Genom. 2018, 40, 49–61. [Google Scholar] [CrossRef] [PubMed]
- De Vries, S.; Kloesges, T.; Rose, L.E. Evolutionarily dynamic, but robust, targeting of resistance genes by the miR482/2118 gene family in the Solanaceae. Genome Biol. Evol. 2015, 7, 3307–3321. [Google Scholar] [CrossRef]
- Ubi, B.E.; Saito, T.; Bai, S.; Nishitani, C.; Ban, Y.; Ikeda, K.; Ito, A.; Moriguchi, T. Characterization of 10 MADS-box genes from Pyrus pyrifolia and their differential expression during fruit development and ripening. Gene 2013, 528, 183–194. [Google Scholar] [CrossRef]
- Bocobza, S.E.; Malitsky, S.; Araújo, W.L.; Nunes-Nesi, A.; Meir, S.; Shapira, M.; Fernie, A.R.; Aharoni, A. Orchestration of thiamin biosynthesis and central metabolism by combined action of the thiamin pyrophosphate riboswitch and the circadian clock in Arabidopsis. Plant Cell 2013, 25, 288–307. [Google Scholar] [CrossRef] [PubMed]
- Augustin, J.M.; Kuzina, V.; Andersen, S.B.; Bak, S. Molecular activities, biosynthesis and evolution of triterpenoid saponins. Phytochemistry 2011, 72, 435–457. [Google Scholar] [CrossRef] [PubMed]
- Hampel, D.; Mosandl, A.; Wust, M. Biosynthesis of mono- and sesquiterpenes in carrot roots and leaves (Daucus carota L.): Metabolic cross talk of cytosolic mevalonate and plastidial methylerythritol phosphate pathways. Phytochemistry 2005, 66, 305–311. [Google Scholar] [CrossRef] [PubMed]
- Zhao, S.; Wang, L.; Liu, L.; Liang, Y.; Sun, Y.; Wu, J. Both the mevalonate and the non-mevalonate pathways are involved in ginsenoside biosynthesis. Plant Cell Rep. 2014, 33, 393–400. [Google Scholar] [CrossRef] [PubMed]
- Kevei, Z.; Lougnon, G.; Mergaert, P.; Horváth, G.V.; Kereszt, A.; Jayaraman, D.; Zaman, N.; Marcel, F.; Regulski, K.; Kiss, G.B.; et al. 3-hydroxy-3-methylglutaryl coenzyme a reductase 1 interacts with NORK and is crucial for nodulation in Medicago truncatula. Plant Cell 2007, 19, 3974–3989. [Google Scholar] [CrossRef]
- Mertens, J.; Pollier, J.; Bossche, R.V.; Lopez-Vidriero, I.; Franco-Zorrilla, J.M.; Goossens, A. The bHLH transcription factors TSAR1 and TSAR2 regulate triterpene saponin biosynthesis in Medicago truncatula. Plant Physiol. 2016, 170, 194–210. [Google Scholar] [CrossRef]
- Samad, A.F.A.; Rahnamaie-Tajadod, R.; Sajad, M.; Jani, J.; Murad, A.M.A.; Noor, N.M.; Ismail, I. Regulation of terpenoid biosynthesis by miRNA in Persicaria minor induced by Fusarium oxysporum. BMC Genom. 2019, 20, 586. [Google Scholar] [CrossRef]
- Zhang, Z.; Koike, K.; Jia, Z.; Nikaido, T.; Guo, D.; Zheng, J. Four new triterpenoidal saponins acylated with one monoterpenic acid from Gleditsia sinensis. J. Nat. Prod. 1999, 62, 740–745. [Google Scholar] [CrossRef] [PubMed]
- Gupta, O.P.; Karkute, S.G.; Banerjee, S.; Meena, N.L.; Dahuja, A. Contemporary understanding of miRNA-based regulation of secondary metabolites biosynthesis in plants. Front. Plant Sci. 2017, 8, 374. [Google Scholar] [CrossRef] [PubMed]
- Hao, D.C.; Yang, L.; Xiao, P.G.; Liu, M. Identification of taxus microRNAs and their targets with high-throughput sequencing and degradome analysis. Physiol. Plant 2012, 146, 388–403. [Google Scholar] [CrossRef] [PubMed]
- Hernández-Plaza, A.; Szklarczyk, D.; Botas, J.; Cantalapiedra, C.P.; Giner-Lamia, J.; Mende, D.R.; Kirsch, R.; Rattei, T.; Letunic, I.; Jensen, L.J.; et al. eggNOG 6.0: Enabling comparative genomics across 12,535 organisms. Nucleic Acids Res. 2022, 51, D389–D394. [Google Scholar] [CrossRef] [PubMed]
Disclaimer/Publisher’s Note: The statements, opinions and data contained in all publications are solely those of the individual author(s) and contributor(s) and not of MDPI and/or the editor(s). MDPI and/or the editor(s) disclaim responsibility for any injury to people or property resulting from any ideas, methods, instructions or products referred to in the content. |
© 2025 by the authors. Licensee MDPI, Basel, Switzerland. This article is an open access article distributed under the terms and conditions of the Creative Commons Attribution (CC BY) license (https://creativecommons.org/licenses/by/4.0/).