Dissecting Organ-Specific Aroma-Active Volatile Profiles in Two Endemic Phoebe Species by Integrated GC-MS Metabolomics
Abstract
1. Introduction
2. Materials and Methods
2.1. Plant Materials
2.2. Volatile Metabolite Extraction and GC-MS Analysis
2.3. Data Preprocessing and Quantification
2.4. Functional Annotation and Biological Interpretation
2.5. Statistical Analysis and Data Visualization
3. Results
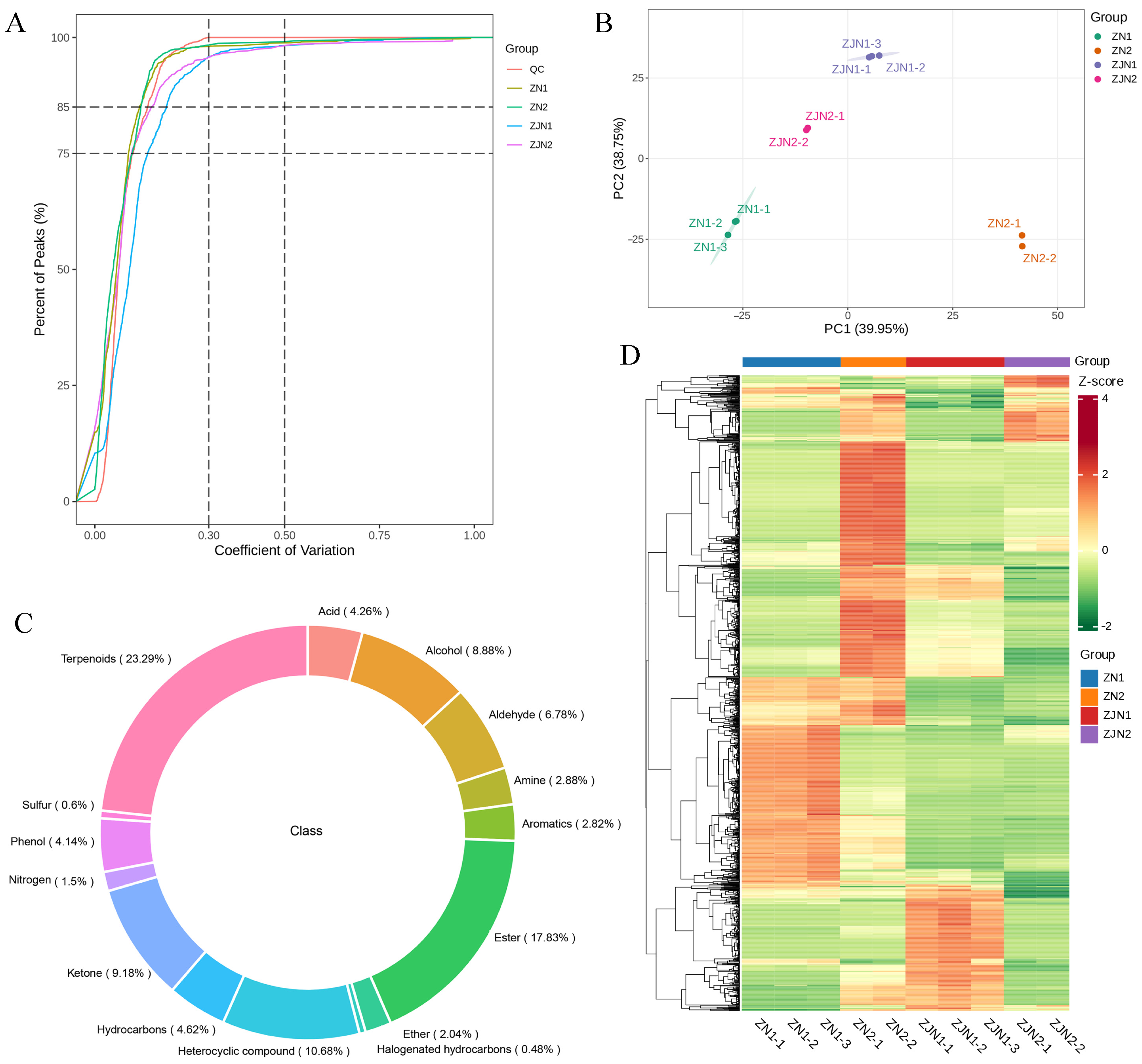
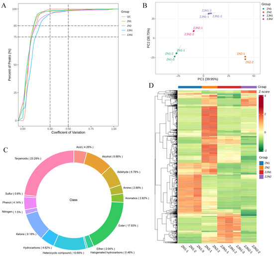
3.1. QC Assessment and Global Metabolite Overview
3.2. Identification of Key Aroma-Active Compounds Using rOAV Analysis
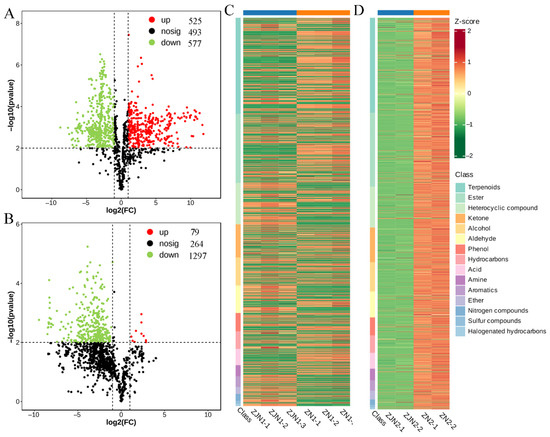
3.3. Screening and Clustering Analysis of Differential Volatile Metabolites
3.4. Functional Pathway Enrichment Analysis of Differential Volatile Metabolites
3.5. Sensory Flavoromics Analysis of Differential Volatile Metabolites
3.6. Venn Diagram Analysis Reveals Species-Related and Organ-Related Core Volatile Metabolites
4. Discussion
5. Conclusions
Supplementary Materials
Author Contributions
Funding
Institutional Review Board Statement
Informed Consent Statement
Data Availability Statement
Acknowledgments
Conflicts of Interest
Abbreviations
| VOCs | Volatile Organic Compounds |
| GC-MS | Gas Chromatography–Mass Spectrometry |
| KEGG | Kyoto Encyclopedia of Genes and Genomes |
| PCA | Principal Component Analysis |
| HCA | Hierarchical Cluster Analysis |
| QC | Quality Control |
| SIM | Selected Ion Monitoring |
| SPME | Solid-Phase Microextraction |
| TPS | Terpene Synthase |
| GLVs | Green Leaf Volatiles |
| ZN | Phoebe zhennan |
| ZJN | Phoebe chekiangensis |
References
- Kanchiswamy, C.N.; Malnoy, M.; Maffei, M.E. Chemical diversity of microbial volatiles and their potential for plant growth and productivity. Front. Plant Sci. 2015, 6, 151. [Google Scholar] [CrossRef]
- Brilli, F.; Loreto, F.; Baccelli, I. Exploiting plant volatile organic compounds (VOCs) in agriculture to improve sustainable defense strategies and productivity of crops. Front. Plant Sci. 2019, 10, 264. [Google Scholar] [CrossRef]
- Ninkovic, V.; Markovic, D.; Rensing, M. Plant volatiles as cues and signals in plant communication. Plant Cell Environ. 2021, 44, 1030–1043. [Google Scholar] [CrossRef]
- Brosset, A.L.; Blande, J.D. Volatile-mediated plant–plant interactions: Volatile organic compounds as modulators of receiver plant defence, growth, and reproduction. J. Exp. Bot. 2022, 73, 511–528. [Google Scholar] [CrossRef]
- Bergman, M.E.; Huang, X.-Q.; Baudino, S.; Caissard, J.-C.; Dudareva, N. Plant volatile organic compounds: Emission and perception in a changing world. Curr. Opin. Plant Biol. 2025, 85, 102706. [Google Scholar] [CrossRef] [PubMed]
- Lomax, J.; Ford, R.; Bar, I. Multi-omic applications for understanding and enhancing tropical fruit flavour. Plant Mol. Biol. 2024, 114, 83. [Google Scholar] [CrossRef] [PubMed]
- Semwal, D.K.; Semwal, R.B. Ethnobotany, pharmacology and phytochemistry of the genus Phoebe (Lauraceae). Mini-Rev. Org. Chem. 2013, 10, 12–26. [Google Scholar] [CrossRef]
- Chen, Z.; Xue, X.; Cheng, R.; Wu, H.; Gao, H.; Gao, Z. Geographical origin classification of Phoebe zhennan and Phoebe bournei by solid phase micro-extraction and gas chromatography-mass spectrometry. J. Wood Sci. 2023, 69, 21. [Google Scholar] [CrossRef]
- Mao, B.; Zhu, Y. Prediction of Potential Suitable Areas and Distribution Evolution of Phoebe zhennan under Different Climate Scenarios. Sustainability 2024, 16, 7971. [Google Scholar] [CrossRef]
- Ding, Y.; Zhang, J.; Lu, Y.; Lin, E.; Lou, L.; Tong, Z. Development of EST-SSR markers and analysis of genetic diversity in natural populations of endemic and endangered plant Phoebe chekiangensis. Biochem. Syst. Ecol. 2015, 63, 183–189. [Google Scholar] [CrossRef]
- Wu, X.; Chen, Y.; Nan, C.; Gao, S.; Chen, X.; Yi, X. Chloroplast Spacer DNA Analysis Revealed Insights into Phylogeographical Structure of Phoebe chekiangensis. Forests 2024, 15, 1073. [Google Scholar] [CrossRef]
- de Falco, B.; Grauso, L.; Fiore, A.; Bonanomi, G.; Lanzotti, V. Metabolomics and chemometrics of seven aromatic plants: Carob, eucalyptus, laurel, mint, myrtle, rosemary and strawberry tree. Phytochem. Anal. 2022, 33, 696–709. [Google Scholar] [CrossRef]
- Jin, W.; Yang, Z.; Xu, K.; Liu, Q.; Luo, Q.; Li, L.; Xiang, X. A Comprehensive Review of Plant Volatile Terpenoids, Elucidating Interactions with Surroundings, Systematic Synthesis, Regulation, and Targeted Engineering Production. Biology 2025, 14, 466. [Google Scholar] [CrossRef] [PubMed]
- Yang, H.; Wang, F.; An, W.; Gu, Y.; Jiang, Y.; Guo, H.; Liu, M.; Peng, J.; Jiang, B.; Wan, X.; et al. Comparative metabolomics and transcriptome analysis reveal the fragrance-related metabolite formation in Phoebe zhennan wood. Molecules 2023, 28, 7047. [Google Scholar] [CrossRef]
- Guan, L.; Ji, X.; Sun, T.; Mu, Y.; Wang, Y.; Han, Y.; Sun, Y.; Li, X.; Xie, K.; Zhang, S.; et al. Differential Metabolite Analysis of Anthocyanins in Variously Colored Petal Types During Different Developmental Stages of Sophora japonica L. Horticulturae 2025, 11, 143. [Google Scholar] [CrossRef]
- Sun, Y.; Ma, R.; Yang, X.; Zhang, G. A Metabolomic Analysis of Tomato Fruits in Response to Salt Stress. Horticulturae 2024, 10, 1303. [Google Scholar] [CrossRef]
- Xue, J.; Liu, P.; Yin, J.; Wang, W.; Zhang, J.; Wang, W.; Le, T.; Ni, D.; Jiang, H. Dynamic changes in volatile compounds of shaken black tea during its manufacture by GC × GC–TOFMS and multivariate data analysis. Foods 2022, 11, 1228. [Google Scholar] [CrossRef]
- Huang, W.; Fang, S.; Wang, J.; Zhuo, C.; Luo, Y.; Yu, Y.; Li, L.; Wang, Y.; Deng, W.-W.; Ning, J. Sensomics analysis of the effect of the withering method on the aroma components of Keemun black tea. Food Chem. 2022, 395, 133549. [Google Scholar] [CrossRef]
- Chen, G.; Zhu, G.; Xie, H.; Zhang, J.; Huang, J.; Liu, Z.; Wang, C. Characterization of the key differential aroma compounds in five dark teas from different geographical regions integrating GC-MS, ROAV and chemometrics approaches. Food Res. Int. 2024, 194, 114928. [Google Scholar] [CrossRef] [PubMed]
- Sun, Z.; Zhao, W.; Li, Y.; Si, C.; Sun, X.; Zhong, Q.; Yang, S. An exploration of pepino (Solanum muricatum) flavor compounds using machine learning combined with metabolomics and sensory evaluation. Foods 2022, 11, 3248. [Google Scholar] [CrossRef] [PubMed]
- Pavagadhi, S.; Swarup, S. Metabolomics for evaluating flavor-associated metabolites in plant-based products. Metabolites 2020, 10, 197. [Google Scholar] [CrossRef]
- Chen, R.; Sun, L.; Zhang, S.; Li, Q.; Wen, S.; Lai, X.; Li, Q.; Cao, J.; Sun, S. Mechanisms and quality variations of non-volatile and volatile metabolites in black tea from various ages of tea trees: Insights from metabolomics analysis. Food Chem. 2024, 22, 101470. [Google Scholar] [CrossRef] [PubMed]
- Yuan, H.; Cao, G.; Hou, X.; Huang, M.; Du, P.; Tan, T.; Zhang, Y.; Zhou, H.; Liu, X.; Liu, L.; et al. Development of a widely targeted volatilomics method for profiling volatilomes in plants. Mol. Plant 2022, 15, 189–202. [Google Scholar] [CrossRef]
- Pan, Y.; Qiao, L.; Liu, S.; He, Y.; Huang, D.; Wu, W.; Liu, Y.; Chen, L.; Huang, D. Explorative study on volatile organic compounds of cinnamon based on GC-IMS. Metabolites 2024, 14, 274. [Google Scholar] [CrossRef] [PubMed]
- Zhao, Y.; Chen, Y.; Gao, M.; Wu, L.; Wang, Y. Comparative investigation of key aroma terpenoids of Litsea cubeba essential oil by sensory, chromatographic, spectral and molecular studies. LWT 2023, 176, 114519. [Google Scholar] [CrossRef]
- Scala, A.; Allmann, S.; Mirabella, R.; Haring, M.A.; Schuurink, R.C. Green leaf volatiles: A plant’s multifunctional weapon against herbivores and pathogens. Int. J. Mol. Sci. 2013, 14, 17781–17811. [Google Scholar] [CrossRef]
- Matsui, K.; Engelberth, J. Green leaf volatiles—The forefront of plant responses against biotic attack. Plant Cell Physiol. 2022, 63, 1378–1390. [Google Scholar] [CrossRef]
- Hammerbacher, A.; Coutinho, T.A.; Gershenzon, J. Roles of plant volatiles in defence against microbial pathogens and microbial exploitation of volatiles. Plant Cell Environ. 2019, 42, 2827–2843. [Google Scholar] [CrossRef]
- Xie, C.; Gu, J.; Zhu, S. Progress in Research on Terpenoid Biosynthesis and Terpene Synthases of Lauraceae Species. Forests 2024, 15, 1731. [Google Scholar] [CrossRef]
- Tian, X.-C.; Guo, J.-F.; Yan, X.-M.; Shi, T.-L.; Nie, S.; Zhao, S.-W.; Bao, Y.-T.; Li, Z.-C.; Kong, L.; Su, G.-J.; et al. Unique gene duplications and conserved microsynteny potentially associated with resistance to wood decay in the Lauraceae. Front. Plant Sci. 2023, 14, 1122549. [Google Scholar] [CrossRef] [PubMed]
- Maffei, M.E.; Gertsch, J.; Appendino, G. Plant volatiles: Production, function and pharmacology. Nat. Prod. Rep. 2011, 28, 1359–1380. [Google Scholar] [CrossRef] [PubMed]
- Farag, M.A.; Kabbash, E.M.; Mediani, A.; Döll, S.; Esatbeyoglu, T.; Afifi, S.M. Comparative metabolite fingerprinting of four different cinnamon species analyzed via UPLC-MS and GC-MS and chemometric tools. Molecules 2022, 27, 2935. [Google Scholar] [CrossRef] [PubMed]
- Pu, D.; Shan, Y.; Duan, W.; Huang, Y.; Liang, L.; Yan, Y.; Zhang, Y.; Sun, B.; Hu, G. Characterization of the Key Aroma Compounds in the Fruit of Litsea pungens Hemsl.(LPH) by GC-MS/O, OAV, and Sensory Techniques. J. Food Qual. 2021, 2021, 6668606. [Google Scholar] [CrossRef]
- Tian, Z.; Luo, Q.; Zuo, Z. Seasonal emission of monoterpenes from four chemotypes of Cinnamomum camphora. Ind. Crops Prod. 2021, 163, 113327. [Google Scholar] [CrossRef]
- Fan, G.; Ning, X.; Chen, S.; Zhong, L.; Guo, C.; Yang, Y.; Liu, J.; Tang, M.; Liao, G.; Wang, X.; et al. Differences in fruit yields and essential oil contents and composition among natural provenances of Litsea cubeba in China and their relationships with main habitat factors. Ind. Crops Prod. 2023, 194, 116285. [Google Scholar] [CrossRef]






Disclaimer/Publisher’s Note: The statements, opinions and data contained in all publications are solely those of the individual author(s) and contributor(s) and not of MDPI and/or the editor(s). MDPI and/or the editor(s) disclaim responsibility for any injury to people or property resulting from any ideas, methods, instructions or products referred to in the content. |
© 2025 by the authors. Licensee MDPI, Basel, Switzerland. This article is an open access article distributed under the terms and conditions of the Creative Commons Attribution (CC BY) license (https://creativecommons.org/licenses/by/4.0/).
Share and Cite
Xu, M.; Chen, Y.; Wang, G. Dissecting Organ-Specific Aroma-Active Volatile Profiles in Two Endemic Phoebe Species by Integrated GC-MS Metabolomics. Metabolites 2025, 15, 526. https://doi.org/10.3390/metabo15080526
Xu M, Chen Y, Wang G. Dissecting Organ-Specific Aroma-Active Volatile Profiles in Two Endemic Phoebe Species by Integrated GC-MS Metabolomics. Metabolites. 2025; 15(8):526. https://doi.org/10.3390/metabo15080526
Chicago/Turabian StyleXu, Ming, Yu Chen, and Guoming Wang. 2025. "Dissecting Organ-Specific Aroma-Active Volatile Profiles in Two Endemic Phoebe Species by Integrated GC-MS Metabolomics" Metabolites 15, no. 8: 526. https://doi.org/10.3390/metabo15080526
APA StyleXu, M., Chen, Y., & Wang, G. (2025). Dissecting Organ-Specific Aroma-Active Volatile Profiles in Two Endemic Phoebe Species by Integrated GC-MS Metabolomics. Metabolites, 15(8), 526. https://doi.org/10.3390/metabo15080526
