Sign in to use this feature.

Years

Between: -

Subjects

remove_circle_outline
remove_circle_outline
remove_circle_outline
remove_circle_outline
remove_circle_outline
remove_circle_outline
remove_circle_outline
remove_circle_outline
remove_circle_outline

Journals

remove_circle_outline
remove_circle_outline
remove_circle_outline
remove_circle_outline
remove_circle_outline
remove_circle_outline
remove_circle_outline
remove_circle_outline
remove_circle_outline
remove_circle_outline
remove_circle_outline
remove_circle_outline
remove_circle_outline
remove_circle_outline
remove_circle_outline
remove_circle_outline
remove_circle_outline
remove_circle_outline

Article Types

Countries / Regions

remove_circle_outline
remove_circle_outline
remove_circle_outline
remove_circle_outline
remove_circle_outline
remove_circle_outline

Search Results (2,119)

Search Parameters:
Keywords = sustainable assay

Order results
Result details
Results per page
Select all
Export citation of selected articles as:
25 pages, 26612 KB  
Article
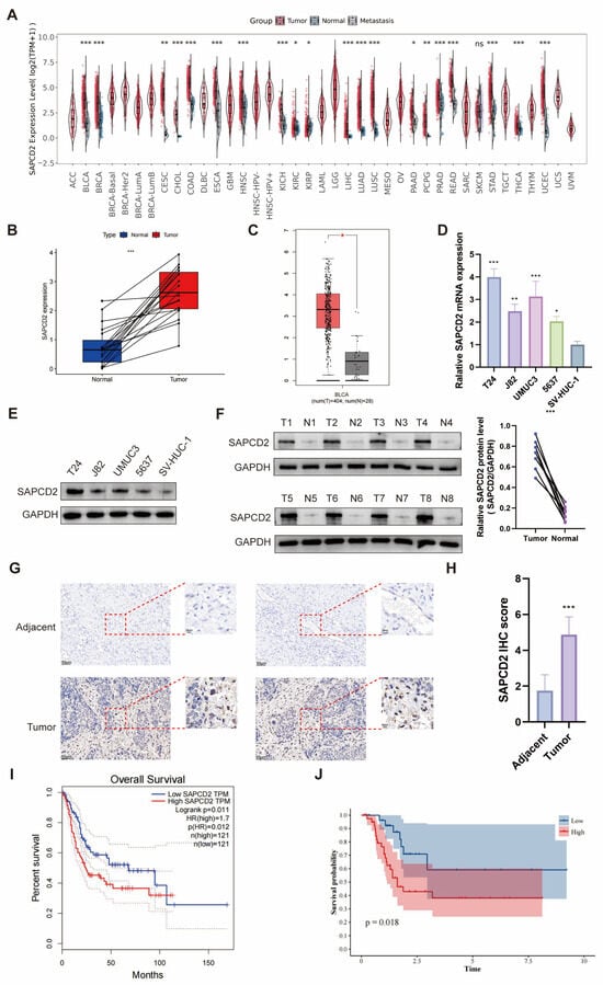
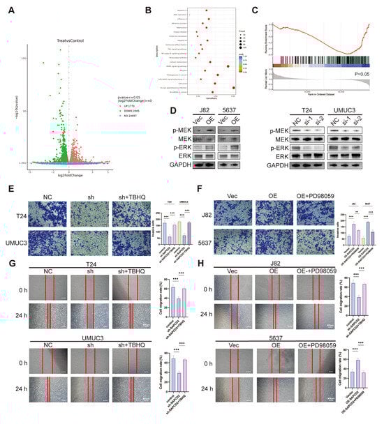
SAPCD2 Drives Bladder Cancer Progression by Stabilizing TANK and Engaging a CREB–PLAGL2 Feedback Loop to Sustain MAPK Signaling
by Yueqiang Peng, Hai Wang, Hualin Chen, Zhaoheng Jin, Yingjie Li, Lin Ma and Zhigang Ji
Cancers 2026, 18(3), 535; https://doi.org/10.3390/cancers18030535 - 6 Feb 2026
Abstract
Background: Bladder cancer (BCa) is a prevalent and aggressive malignancy characterized by high recurrence and metastasis rates. Despite advances in treatment, the prognosis for patients with advanced BCa remains poor. This study aimed to investigate the role of SAPCD2 in BCa progression [...] Read more.
Background: Bladder cancer (BCa) is a prevalent and aggressive malignancy characterized by high recurrence and metastasis rates. Despite advances in treatment, the prognosis for patients with advanced BCa remains poor. This study aimed to investigate the role of SAPCD2 in BCa progression and its potential as a therapeutic target. Methods: We performed a series of in vitro and in vivo experiments to assess the expression and function of SAPCD2 in BCa. The correlation between SAPCD2 expression and clinicopathological features was analyzed using tissue samples from BCa patients. Functional assays, including cell proliferation, migration, invasion, and metastasis tests, were conducted to evaluate the biological impact of SAPCD2. Mechanistic studies focused on the MAPK signaling pathway, TANK stabilization, and the interaction between SAPCD2 and the PLAGL2–CREB feedback loop. Results: Our results showed that SAPCD2 was significantly upregulated in BCa tissues and correlated with advanced clinicopathological features and poor prognosis. Overexpression of SAPCD2 promoted cell proliferation, migration, invasion, and metastasis, while its silencing led to the opposite effects. Mechanistically, SAPCD2 activated the MAPK signaling pathway by stabilizing TANK and preventing its degradation by SYVN1. Furthermore, we identified a positive feedback loop in which SAPCD2 enhanced PLAGL2 expression through CREB phosphorylation, further amplifying SAPCD2 expression and MAPK signaling. Conclusions: This study indicated that SAPCD2 could serve as a critical driver of BCa malignancy, emphasizing its role in sustaining oncogenic signaling through the SAPCD2–TANK–MAPK axis and the PLAGL2–SAPCD2–CREB feedback loop. Targeting this pathway may offer novel therapeutic strategies for treating aggressive BCa. Full article
(This article belongs to the Section Molecular Cancer Biology)
Show Figures

Figure 1

15 pages, 3156 KB  
Article
LC-MS/MS-Based Metabolomics Identifies 2-Aminopurine as a Predictive Freshness Biomarker in Goose Egg Yolk During Refrigerated Storage
by Suyu Fan, Laidi Wang, Yuchun Cai, Hongyan Sun, Wenming Zhao, Guohong Chen, Youqing Bian and Yang Zhang
Foods 2026, 15(3), 588; https://doi.org/10.3390/foods15030588 - 6 Feb 2026
Abstract
Goose yolk, the primary source of nutrients and flavor, is particularly susceptible to quality deterioration during storage, yet its metabolic dynamics remain poorly characterized. To elucidate these changes, we combined physicochemical assays with untargeted LC-MS/MS metabolomics to systematically profile the temporal metabolic alterations [...] Read more.
Goose yolk, the primary source of nutrients and flavor, is particularly susceptible to quality deterioration during storage, yet its metabolic dynamics remain poorly characterized. To elucidate these changes, we combined physicochemical assays with untargeted LC-MS/MS metabolomics to systematically profile the temporal metabolic alterations in goose egg yolks stored at 4 °C for up to 60 days, using day-1 yolks as fresh controls. Our analysis quantified 1005 metabolites and identified a critical metabolic shift occurring after 30 days of storage. Among 21 significantly altered metabolites, the sustained decline of adenosine and 2-aminopurine, alongside the accumulation of 4-hydroxyretinoic acid, strongly correlated with the loss of egg freshness. Interaction network and pathway analyses pinpointed purine metabolism—with adenosine and 2-aminopurine as central nodes—as a core pathway impaired in yolk during storage. Crucially, we identify 2-aminopurine as a novel, storage-sensitive biomarker for goose egg freshness derived from yolk metabolomics, directly linking intracellular metabolic dysregulation to observable quality decline. This study deciphers the metabolic landscape of goose egg yolk aging and provides a targeted, mechanism-based strategy for yolk-centric quality monitoring and preservation, offering new insights for food composition analysis and safety assurance. Full article
(This article belongs to the Special Issue Quality of Eggs, Poultry Meat and Egg Products)
Show Figures

Graphical abstract

12 pages, 1201 KB  
Article
Low Testosterone and Sperm Quality Alterations: A Prospective Study of Sperm DNA Fragmentation and Chromatin Condensation in Infertile Men
by Asmaa Serbouti, Kenza Berrada, Samy Housbane, Noureddine Louanjli and Rachid Aboutaieb
Biology 2026, 15(3), 287; https://doi.org/10.3390/biology15030287 - 6 Feb 2026
Abstract
(1) Background: Testosterone plays a key role in spermatogenesis and in maintaining semen quality and sperm DNA integrity. Consequently, reduced testosterone levels may disrupt these processes and contribute to male infertility. This study aimed to evaluate the impact of low testosterone levels on [...] Read more.
(1) Background: Testosterone plays a key role in spermatogenesis and in maintaining semen quality and sperm DNA integrity. Consequently, reduced testosterone levels may disrupt these processes and contribute to male infertility. This study aimed to evaluate the impact of low testosterone levels on semen parameters, sperm DNA fragmentation, and chromatin condensation; (2) Methods: This was a prospective study that included 214 men aged 25–45 years undergoing infertility evaluation. Participants were classified into two groups according to serum testosterone levels: low testosterone and normal testosterone. Total testosterone was determined using electrochemiluminescence immunoassay. Semen analysis was carried out according to the WHO 2021 guidelines. The DNA fragmentation index was assessed using the TUNEL assay. The sperm decondensation index was evaluated by aniline blue staining; (3) Results: Men with low serum total testosterone levels (<2.64 ng/mL) exhibited significantly impaired semen parameters compared with those with normal testosterone levels. Serum total testosterone was positively correlated with sperm concentration (rs = 0.43, p < 0.001), total motility (rs = 0.20, p = 0.005), normal morphology (rs = 0.25, p < 0.001), and sperm vitality (rs = 0.173, p = 0.014). In contrast, testosterone levels were negatively correlated with the DNA fragmentation index (rs = −0.221, p = 0.0017) and the chromatin decondensation index (rs = −0.19, p = 0.0086). A higher proportion of pathological DFI (>15%) was observed in the low testosterone group. (4) Conclusions: These findings support the essential role of testosterone in sustaining spermatogenesis, semen quality, and sperm DNA integrity and highlight the crucial importance of testosterone assessment in the diagnosis and pathophysiological understanding of male infertility. Full article
(This article belongs to the Special Issue Feature Papers on Developmental and Reproductive Biology)
Show Figures

Figure 1

34 pages, 2379 KB  
Article
Form Meets Function: Fiber Architecture Directs Proliferation and Differentiation in Gingival Keratinocytes
by Imke Ramminger, Thorsten Steinberg, Bernd Rolauffs, Mischa Selig and Pascal Tomakidi
Cells 2026, 15(3), 300; https://doi.org/10.3390/cells15030300 - 5 Feb 2026
Abstract
Precise control of keratinocyte proliferation and differentiation is critical for oral epithelial regeneration, yet the mechanobiological cues guiding these processes remain incompletely defined. Here, we systematically evaluated how electrospun polycaprolactone (PCL) scaffolds with defined fiber orientations (aligned vs. random) and diameters (600–800 nm, [...] Read more.
Precise control of keratinocyte proliferation and differentiation is critical for oral epithelial regeneration, yet the mechanobiological cues guiding these processes remain incompletely defined. Here, we systematically evaluated how electrospun polycaprolactone (PCL) scaffolds with defined fiber orientations (aligned vs. random) and diameters (600–800 nm, 1.2–1.7 µm, 2.0–2.5 µm) direct gingival keratinocyte fate. Using immortalized human gingival keratinocytes, we assessed cell and nuclear morphology, proliferation dynamics, differentiation marker expression, and the effects of basal keratin (KRT5/KRT14) knockdown. Quantitative morphological analysis revealed scaffold-dependent changes in cell shape: aligned medium-diameter fibers (with fiber diameters of 1.2–1.7 µm) induced pronounced cell and nuclear elongation, whereas random fibers (600–800 nm) promoted larger, more rounded cell and nuclear shapes. Time-resolved EdU assays indicated that aligned scaffolds supported sustained proliferation, whereas random scaffolds elicited a transient proliferative burst followed by a decline. Gene expression analysis (ddPCR) demonstrated that random scaffolds (especially 600–800 nm fibers) upregulated basal keratins (KRT5, KRT14) and early differentiation markers (KRT1, KRT10, KRT4, KRT13) relative to aligned scaffolds. At the protein level, differentiation markers involucrin (IVL) and filaggrin (FLG) were likewise elevated on random scaffolds, corroborating the mRNA findings. Functional KRT5/KRT14 knockdown experiments revealed scaffold-specific dependencies: cells on random scaffolds required these keratins for viability, whereas aligned cultures remained viable upon KRT5/14 loss. Furthermore, KRT5/14 depletion differentially altered downstream differentiation markers (IVL, KRT1) and mechanotransduction markers (LMNB1, YAP1) in a scaffold-dependent manner. Collectively, these findings establish fiber orientation and diameter as key design parameters for controlling keratinocyte fate. As a translational concept, layered scaffolds combining aligned and random fibers may enable spatially controlled proliferation and differentiation in engineered oral epithelia. Full article
(This article belongs to the Special Issue Recent Advances in Regenerative Dentistry—Second Edition)
26 pages, 3623 KB  
Article
Ceftriaxone-Loaded Ti-407 Nanotubular Oxide for In Vitro Inhibition of Bacteria Associated with Postoperative Infections
by Frank E. Melendez-Anzures, Enrique Lopez-Cuellar, Luis López-Pavón, Diana Zárate-Triviño, María Porfiria Barrón-González, Azael Martínez-de la Cruz and Marco A. Garza-Navarro
Coatings 2026, 16(2), 203; https://doi.org/10.3390/coatings16020203 - 5 Feb 2026
Abstract
Titanium-based implants are widely used in orthopedic and trauma surgery; however, postoperative infections remain a major cause of implant failure due to early bacterial adhesion. Localized antibiotic delivery from surface coatings offers a promising strategy to prevent initial colonization during the critical postoperative [...] Read more.
Titanium-based implants are widely used in orthopedic and trauma surgery; however, postoperative infections remain a major cause of implant failure due to early bacterial adhesion. Localized antibiotic delivery from surface coatings offers a promising strategy to prevent initial colonization during the critical postoperative period. In this study, a self-organized TiO2 nanotubular oxide layer was fabricated on Ti-407 by electrochemical anodization in a glycerol/NH4F electrolyte at 40–60 V. SEM revealed vertically aligned single-walled nanotubes with diameters and lengths of ~80 nm and ~10 µm respectively. XPS analysis verified TiO2 formation with Al–O, V–O, and fluorine incorporation. Ceftriaxone was successfully loaded into the nanotubular structure, as identified by FT-IR. UV–Vis measurements showed a biphasic release profile consisting of an initial burst followed by sustained release determined by nanotube geometry. In vitro antibacterial activity was evaluated against Staphylococcus aureus, Pseudomonas aeruginosa, and Escherichia coli using optical density, CFU quantification, and an agar diffusion assay. Unloaded surfaces showed no inhibition, whereas ceftriaxone-loaded nanotubes significantly reduced bacterial growth up to ~6% and generated clear inhibition zones. These findings demonstrate, for the first time, that TiO2 nanotubular coatings derived from Ti-407 support drug loading and demonstrate effective in vitro antibacterial activity, highlighting their potential for infection-resistant orthopedic implants. Full article
Show Figures

Figure 1

19 pages, 4450 KB  
Article
Fitness-for-Purpose Assessment of Methods for Glyphosate Determination in Food: Trade-Off Between Analytical Performance and Environmental Impact
by Biancamaria Ciasca, Veronica Ghionna, Ivan Pecorelli, Emanuela Verdini, Antonio Moretti and Veronica Maria Teresa Lattanzio
Foods 2026, 15(3), 576; https://doi.org/10.3390/foods15030576 - 5 Feb 2026
Abstract
Selecting analytical methods for pesticide residues in food increasingly requires balancing regulatory compliance, analytical performance, and environmental sustainability. This study presents a decision-support tool that evaluates the fitness-for-purpose of pesticide analytical methods by integrating SANTE/11312/2021 v2 validation criteria with Analytical GREEnness (AGREE)-based environmental [...] Read more.
Selecting analytical methods for pesticide residues in food increasingly requires balancing regulatory compliance, analytical performance, and environmental sustainability. This study presents a decision-support tool that evaluates the fitness-for-purpose of pesticide analytical methods by integrating SANTE/11312/2021 v2 validation criteria with Analytical GREEnness (AGREE)-based environmental metrics. Implemented in Excel with VBA macros, the tool guides users through the input of method parameters for both quantitative and screening approaches, scoring each against acceptance criteria. Based on the results, methods are classified as suitable for risk assessment, official control, or self-monitoring. The tool also calculates greenness scores to assess environmental impact. Glyphosate analysis in cereals was selected as a case study, and three approaches were compared: liquid chromatography coupled to tandem mass spectrometry (LC-MS/MS), flow-injection coupled to MS/MS (FI-MS/MS), and lateral flow assay (LFA). LC-MS/MS was identified as the only method suitable for official control, while FI-MS/MS and LFA met requirements for self-monitoring. The greenness assessment highlighted substantial differences, with LFA showing the lowest environmental footprint (AGREE scores of 0.63 and 0.68 for manual and automated LFAs). Overall, the tool provides a practical, user-friendly framework for selecting analytical methods that optimize both analytical performance and environmental sustainability, supporting informed decision-making in food testing. Full article
Show Figures

Figure 1

24 pages, 4017 KB  
Article
Adaptive Strategies of Cyrtorhinus lividipennis (Hemiptera: Miridae) to Short-Term High Temperature Stress: Insights from Physiological and Transcriptomic Responses
by Qian Huang, Suosheng Huang, Biqiu Wu, Liping Long, Cheng Li, Siyu Chen and Yan Ling
Insects 2026, 17(2), 173; https://doi.org/10.3390/insects17020173 - 5 Feb 2026
Abstract
Cyrtorhinus lividipennis, a key natural enemy of the brown planthopper, Nilaparvata lugens, has been observed to tolerate short-term high-temperature exposure; however, the physiological and molecular mechanisms underlying this heat tolerance remain unclear, which may hinder its effective conservation and utilization. Here, [...] Read more.
Cyrtorhinus lividipennis, a key natural enemy of the brown planthopper, Nilaparvata lugens, has been observed to tolerate short-term high-temperature exposure; however, the physiological and molecular mechanisms underlying this heat tolerance remain unclear, which may hinder its effective conservation and utilization. Here, we combined physiological and biochemical assays with transcriptome sequencing to elucidate the physiological and molecular mechanisms of heat tolerance in C. lividipennis following 1 h exposure to three temperatures: 26 °C (control), 33 °C (moderate heat stress), and 40 °C (severe heat stress). At 40 °C, sorbitol, trehalose, lipid, and glycogen contents increased significantly, whereas glycerol levels declined. Transcriptomic profiling revealed temperature-dependent DEGs enriched in starch and sucrose metabolism, galactose metabolism, glycerolipid metabolism, oxidative phosphorylation, and protein folding, sorting, and degradation, with pronounced temperature-dependent upregulation of heat shock protein (HSP) gene families. Together, these results demonstrate that C. lividipennis coordinates its heat stress response through soluble polyol accumulation, which is known to act as a compatible osmolytes that help stabilize proteins and membranes and mitigate thermal damage, energy metabolic reprogramming, and HSP-mediated proteostasis, thereby providing a theoretical basis for its conservation and utilization in sustainable paddy agroecosystems. Full article
(This article belongs to the Section Insect Physiology, Reproduction and Development)
Show Figures

Figure 1

20 pages, 1390 KB  
Review
Parkinson’s Disease: From Gene–Environment Risk to Precision Therapy
by Oscar Arias-Carrión
Med. Sci. 2026, 14(1), 72; https://doi.org/10.3390/medsci14010072 - 5 Feb 2026
Abstract
Parkinson’s disease (PD) is a progressive and heterogeneous neurodegenerative disorder and one of the fastest-growing causes of neurological disability worldwide. Although historically defined by motor manifestations resulting from nigrostriatal dopaminergic degeneration, PD is now recognized as a multisystem disorder. Non-motor features—including autonomic dysfunction, [...] Read more.
Parkinson’s disease (PD) is a progressive and heterogeneous neurodegenerative disorder and one of the fastest-growing causes of neurological disability worldwide. Although historically defined by motor manifestations resulting from nigrostriatal dopaminergic degeneration, PD is now recognized as a multisystem disorder. Non-motor features—including autonomic dysfunction, neuropsychiatric symptoms, cognitive impairment, and sleep-related disorders—frequently precede motor onset by years or even decades, delineating a clinically meaningful prodromal phase. The aetiology of PD reflects a complex interplay between genetic susceptibility and environmental exposures. Approximately 20% of cases are linked to identifiable pathogenic variants, most commonly in LRRK2, GBA1, and SNCA, whereas the majority arise from cumulative interactions among environmental factors, lifestyle determinants, and common genetic risk variants rather than from single causal mechanisms. Despite substantial advances in understanding disease biology, current therapies remain fundamentally symptomatic. Dopaminergic pharmacotherapy and device-aided interventions improve motor function and, in selected contexts, functional outcomes, but they do not modify disease progression. Non-motor symptoms remain a dominant driver of disability and reduced quality of life. Recent conceptual frameworks propose redefining PD as a biologically defined α-synucleinopathy. Emerging biomarkers, including α-synuclein seed amplification assays in cerebrospinal fluid and peripheral tissues, offer unprecedented opportunities to define biological disease, enable early detection, and stratify patients. However, biomarker positivity currently informs diagnosis and classification rather than prognostication or therapeutic selection, and validated intermediate endpoints linking biomarker change to sustained functional benefit remain lacking. Consequently, translation into disease-modifying therapies has been constrained by late-stage intervention, reliance on clinically defined populations, limited trial generalizability, and marked global inequities in access to advanced diagnostics and treatments. This narrative review synthesizes current evidence on PD epidemiology, diagnosis, aetiology, progression, and treatment, emphasizing gene–environment interactions, convergence on shared pathogenic pathways, limitations of existing therapeutic paradigms, and the as-yet unrealized potential of biologically informed precision care. Full article
(This article belongs to the Collection Advances in the Pathogenesis of Neurodegenerative Diseases)
Show Figures

Figure 1

14 pages, 1903 KB  
Article
Low Nitrogen Concentration and Acidic pH Enhance the Antifungal Activity Against Botrytis cinerea of an Endophytic Alternaria sp. Isolated from Opuntia ficus-indica
by Leonora Mendoza, Camilo Aguirre, Rodolfo Parada, Hristo Parada, Paulo Castro, Freddy Navarro, Araceli Vidal and Milena Cotoras
Microorganisms 2026, 14(2), 376; https://doi.org/10.3390/microorganisms14020376 - 5 Feb 2026
Abstract
Endophytic fungi from the Cactaceae family are an underexplored source of bioactive secondary metabolites with potential applications in sustainable agriculture. This study investigated an endophytic fungus obtained from healthy cladodes of Opuntia ficus-indica growing in the Chilean Andean Precordillera. The influence of culture [...] Read more.
Endophytic fungi from the Cactaceae family are an underexplored source of bioactive secondary metabolites with potential applications in sustainable agriculture. This study investigated an endophytic fungus obtained from healthy cladodes of Opuntia ficus-indica growing in the Chilean Andean Precordillera. The influence of culture conditions, specifically pH and nitrogen concentration, on the production of diffusible and volatile antifungal compounds against the phytopathogen Botrytis cinerea was evaluated using dual-culture (confrontation) and sandwiched Petri dish assays. Morphological characteristics and molecular analyses confirmed that the isolate belongs to the genus Alternaria. Antifungal activity increased significantly under acidic conditions and limited nitrogen availability. The strongest inhibition by volatile compounds occurred at pH 4.5 and the lowest concentration of ammonium tartrate. Furthermore, ethyl acetate extracts at 40 mg/L obtained from Alternaria sp. cultures grown at pH 4.5 with 2.3 g/L ammonium tartrate inhibited B. cinerea mycelial growth by 60%. The study provides a framework for improving the yield of antifungal metabolites produced by Alternaria, contributing to the development of biofungicides for gray mold control. Full article
Show Figures

Figure 1

72 pages, 2644 KB  
Review
Nanostructure-Enhanced Optical Sensing Platforms for Pesticide Analysis in Food and Water Samples: A Review
by Aurelia Magdalena Pisoschi, Loredana Stanca, Florin Iordache, Iuliana Ionascu, Iuliana Gajaila, Ovidiu Ionut Geicu, Liviu Bilteanu and Andreea Iren Serban
Chemosensors 2026, 14(2), 43; https://doi.org/10.3390/chemosensors14020043 - 4 Feb 2026
Viewed by 35
Abstract
Pesticides are applied to promote performances in the agricultural field, sustaining crop productivity by counteracting the damages induced by pests and weeds. Under conditions of uncontrolled application, their negative influences exerted on soil, water and biodiversity mean contamination of food and impact on [...] Read more.
Pesticides are applied to promote performances in the agricultural field, sustaining crop productivity by counteracting the damages induced by pests and weeds. Under conditions of uncontrolled application, their negative influences exerted on soil, water and biodiversity mean contamination of food and impact on human health. The reactive oxygen species generation induced by pesticides impair the antioxidant protective ability. For humans, pesticides can have cytotoxic, carcinogenic, and mutagenic potential. They can be classified relying on the chemical structure or on the targeted organism. Optical sensors are based on UV-Vis absorption, fluorescence, chemiluminescence, surface plasmon resonance or Raman scattering. Based on their coloring features, nanomaterials are used in optical sensing platforms. They impart high specific surface area, small sizes, facility of surface modification by biorecognition elements (enzyme, antibody, aptamer, molecularly-imprinted polymer) and promote sensitivity and selectivity in biosensing platforms. The present paper highlights the performances of the optical sensing platforms in pesticide assay. Relevant novel applications are discussed critically, following the attempts to improve analytical features of chemical and biochemical sensors. Critical comparison of the techniques is performed in the last section. Advances in nanofabrication like the inclusion of novel nanomaterials and optimizing data interpretation by integration of algorithms can further enhance performances. Full article
20 pages, 1008 KB  
Article
A Multi-Component Nutraceutical Formulation for the Management of Vascular and Inflammatory Alterations Characteristic of the Oedema Disorders
by Maria Maisto, Adua Marzocchi, Vincenzo Piccolo, Roberto Ciampaglia, Marlo De Vivo and Gian Carlo Tenore
Nutrients 2026, 18(3), 523; https://doi.org/10.3390/nu18030523 - 4 Feb 2026
Viewed by 36
Abstract
Background: Oedema is a multifactorial condition arising from the interplay between increased microvascular permeability, impaired lymphatic clearance, and sustained inflammation. Conventional treatments often fail, highlighting alternative therapies. This study explores a novel nutraceutical formulation (NF) based on the combination of different natural [...] Read more.
Background: Oedema is a multifactorial condition arising from the interplay between increased microvascular permeability, impaired lymphatic clearance, and sustained inflammation. Conventional treatments often fail, highlighting alternative therapies. This study explores a novel nutraceutical formulation (NF) based on the combination of different natural extracts, i.e., Melilotus officinalis L., Olea europaea L., Morinda citrifolia L., Quercus robur L., and bromelain, aimed at reducing inflammation, a key contributor to oedema pathophysiology. In vitro assays further demonstrated that NF exhibits a marked antioxidant capacity and effectively inhibits key enzymes of the arachidonic acid cascade, supporting its ability to counteract oxidative stress and inflammatory signalling involved in oedema pathophysiology. Methods: The antioxidant and anti-inflammatory properties of NF were assessed in vitro using radical scavenging assays and enzyme inhibition tests targeting key components of the arachidonic acid cascade. The immunomodulatory effects of NF were investigated in RAW264.7 macrophages by flow cytometry and RT-qPCR to evaluate macrophage polarisation and cytokine expression. The anti-oedematous and vascular effects were further examined in vivo using acetic acid–induced inflammation and carrageenan-induced paw oedema models in thirty male Sprague–Dawley rats (Charles River, Calco, Italy). Results: The study demonstrated that NF significantly modulates macrophage polarisation, reducing the proportion of pro-inflammatory M1 macrophages (F4/80+CD11b+) by 3.23 times compared to control (p < 0.01). A quantitative PCR analysis further confirmed a decrease in pro-inflammatory cytokines (TNF-α, IL-6, and IL-1β) by 51.3% (95% CI 48.0–58.7, p < 0.001), 64.1% (95% CI 57.0–71.2, p < 0.001), and 53.7% (95% CI 51.7–55.7, p < 0.001), respectively compared to the control, while anti-inflammatory markers (Arg-1, CD206) increased significantly, suggesting a shift towards an M2 anti-inflammatory state. The NF ability to contrast the pathological alteration characteristic of this disease was further tested in the rat oedema model of thirty male Sprague-Dawley rats. The NF treatment reduced LTB4 and plasma protein levels compared to the control group. In addition, NF could decrease the paw thickness in the rat-based carrageenan-induced oedema model (Charles River, Calco, Italy; n = 30) by 22.5% compared to the control (95% CI 11.0–34.0, p < 0.05). Conclusions: These results suggest that NF may provide a multi-target approach to support the management of some physiopathological changes in complex oedema-related conditions by both modulating inflammation and restoring vascular functionality. Full article
Show Figures

Figure 1

21 pages, 3383 KB  
Article
The Synergistic Impact of Polyphenols on Collagen Fiber–Starch Composite Films for Enhanced Physical Integrity and Antioxidant Capacity
by Jiapeng Li, Jing Xu, Wenjian Cheng and Hong Jin
Foods 2026, 15(3), 549; https://doi.org/10.3390/foods15030549 - 4 Feb 2026
Viewed by 77
Abstract
Edible films are increasingly recognized as promising sustainable packaging alternatives, but often face challenges such as poor mechanical strength, limited barrier properties, and low oxidative stability. This study aimed to enhance the physicochemical performance of collagen fiber–starch composite films by incorporating polyphenols (including [...] Read more.
Edible films are increasingly recognized as promising sustainable packaging alternatives, but often face challenges such as poor mechanical strength, limited barrier properties, and low oxidative stability. This study aimed to enhance the physicochemical performance of collagen fiber–starch composite films by incorporating polyphenols (including tannic acid (TA), caffeic acid (CA), and their oxidized forms, OTA and OCA) as natural cross-linkers and antioxidants. Results showed that the addition of 0.1% TA increased the tensile strength by approximately 45% compared to the control, while simultaneously reducing the water vapor permeability from 1.32 to 1.26 g·mm/kPa·h·m2, with TA outperforming CA due to its higher molecular weight and stronger intermolecular interactions. Oxidized polyphenols further improved the mechanical and water vapor barrier properties via quinone-induced covalent cross-linking, thereby forming a denser film network. The films also exhibited enhanced UV–visible light shielding, with nearly complete ultraviolet blockage (transmittance is close to zero in the 200–280 nm range). Non-oxidized polyphenols showed higher antioxidant activity in the ABTS and reducing power assays, while release kinetics analysis revealed the highest release rate in 50% ethanol, indicating a pronounced solvent-dependent behavior. Specifically, films with 0.1% TA exhibited an ABTS radical scavenging activity of over 80%, significantly higher than the control. Overall, polyphenols effectively improve film performance through cross-linking and structural modification, offering a theoretical foundation for designing active packaging for targeted food systems. Full article
Show Figures

Figure 1

27 pages, 13489 KB  
Article
Optimization of Bioactive Compound Extraction from Prunus spinosa L. Fruits Using Ultrasound-Assisted Extraction with Food-Grade Glycerin: A Combined RSM–ANN Approach
by Asmaa Berkati, Nadir Ben Hamiche, Amina Kribeche, Louiza Himed, Salah Merniz, Maria D’Elia, Rita Celano and Luca Rastrelli
Antioxidants 2026, 15(2), 202; https://doi.org/10.3390/antiox15020202 - 3 Feb 2026
Viewed by 160
Abstract
Within the framework of green chemistry and wild fruit valorization, this study optimizes the extraction of bioactive compounds from Prunus spinosa L. fruits using glycerin-based ultrasound-assisted extraction (UAE). Response Surface Methodology (RSM) and Artificial Neural Networks (ANN) were comparatively employed to model the [...] Read more.
Within the framework of green chemistry and wild fruit valorization, this study optimizes the extraction of bioactive compounds from Prunus spinosa L. fruits using glycerin-based ultrasound-assisted extraction (UAE). Response Surface Methodology (RSM) and Artificial Neural Networks (ANN) were comparatively employed to model the process. Significant improvements in extraction efficiency were achieved, with total phenolic content increasing from 9.28 to 23.22 mg GAE/g DW, total flavonoid content from 6.53 to 21.65 mg CE/g DW, and antioxidant activity (DPPH assay) from 57.04% to 86.34%. While both models performed well, ANN demonstrated slightly higher predictive accuracy, highlighting its potential for capturing complex, non-linear relationships in the extraction process. We identified the optimal extraction conditions as 9 min extraction time, 100% ultrasonic amplitude, and 40% water in glycerin, and these conditions were experimentally validated. UHPLC-DAD-HRMS/MS profiling revealed a rich phytochemical fingerprint dominated by phenolic acids, caffeoylquinic acid derivatives, and flavonol glycosides, and revealed largely overlapping qualitative phytochemical profiles between hydroglyceric and ethanolic extracts. Comparative extraction using 70% ethanol under identical conditions resulted in lower TPC, TFC, and antioxidant activity, indicating the improved efficiency of glycerin under the investigated conditions. Overall, the optimized glycerin-based UAE provides a sustainable, food-safe approach for extracting bioactive compounds from underutilized P. spinosa fruits. These results support its application in functional foods and in nutraceutical and cosmetic formulations. Full article
(This article belongs to the Special Issue Green Extraction of Antioxidant from Natural Source)
Show Figures

Figure 1

21 pages, 1566 KB  
Article
Isolation and Characterisation of Plant Growth-Promoting Rhizobacteria for Improving Growth and Water/Salt Stress Resilience in Lettuce
by Diana Di Gioia, Francesca Gaggìa, Marco Bosco, Elia Pagliarini and Loredana Baffoni
Microorganisms 2026, 14(2), 353; https://doi.org/10.3390/microorganisms14020353 - 3 Feb 2026
Viewed by 169
Abstract
Plant Growth-Promoting Rhizobacteria (PGPR), represent a promising tool for the development of sustainable agriculture practices. Although numerous strains have been described in the literature, their characterisation often overlooks the ability to sustain functional activity under common abiotic stress conditions, such as water deficit [...] Read more.
Plant Growth-Promoting Rhizobacteria (PGPR), represent a promising tool for the development of sustainable agriculture practices. Although numerous strains have been described in the literature, their characterisation often overlooks the ability to sustain functional activity under common abiotic stress conditions, such as water deficit and high salinity. The present study aimed to isolate putative PGPR strains from different environmental and biological matrices, characterise their key plant growth-promoting traits, and evaluate their effectiveness in improving plant growth under water and salt stress conditions. The isolated strains were initially tested in vitro for phytohormone production, phosphate solubilisation, and siderophore production. Selected Bacillus and Pseudomonas strains exhibiting the most promising traits were tested in a preliminary greenhouse pot test using lettuce (Lactuca sativa), followed by assays under drought stress (50% water reduction) and salt stress (100 mM NaCl). The results demonstrated that the two Bacillus velezensis strains (PB_8 and CSS_12) significantly enhanced plant growth by increasing foliar biomass and root development improving pigment content, and mitigating stress-induced damage. Overall, these findings support the potential of PGPR-based strategies for low-impact agricultural practices and enhancing plant resilience under stress conditions. Full article
(This article belongs to the Special Issue Rhizosphere Bacteria and Fungi That Promote Plant Growth)
Show Figures

Figure 1

21 pages, 3861 KB  
Article
Achieving Lasting Umbilical Cord Decontamination and Sustainable Stem Cell Sourcing by Combining Plasma-Functionalized Liquid and Ultrasound
by Yuanyuan Pan, Alexander Pogoda, Monika Röntgen, Juergen F. Kolb and Sybille Hasse
Foods 2026, 15(3), 532; https://doi.org/10.3390/foods15030532 - 3 Feb 2026
Viewed by 106
Abstract
The growing demand for alternative meat products is accelerating research into reproductive cell sources for cell-based meat processes, also called cultured meat. Porcine umbilical cord tissue is recognized as an advantageous source of mesenchymal stem cells (MSCs). However, effective decontamination must be achieved [...] Read more.
The growing demand for alternative meat products is accelerating research into reproductive cell sources for cell-based meat processes, also called cultured meat. Porcine umbilical cord tissue is recognized as an advantageous source of mesenchymal stem cells (MSCs). However, effective decontamination must be achieved without compromising tissue integrity and cell recovery. In this study, we evaluated the decontamination of porcine umbilical cords using plasma-functionalized liquid (PFL) generated by a microwave-driven plasma source. It was applied alone and in combination with ultrasound, with the combined approach demonstrating superior performance. Specifically, the ultrasound–PFL combination treatment reduced the initial microbial load of individual tissue samples, ranging from 4.08 to 7.41 log10 CFU/g, approaching the limit of detection of the applied microbiological assays. Statistical analysis indicated a significant contribution of both PFL and ultrasound to microbial reduction, while mesenchymal stem cell yields (5.4 × 105 cells/g tissue) and cell viability (84%) remained comparable to antibiotic-rinsed controls. Recovered cells retained functional capacity, as demonstrated by successful 3D spheroid formation. These results highlight ultrasound-assisted PFL rinsing as an efficient, long-lasting, and antibiotic-free decontamination strategy without compromising tissue compatibility. This study thereby extends the application of plasma-functionalized liquids and demonstrates the feasibility of sustainable stem cell sourcing. It offers opportunities in cultured meat bioprocessing. Full article
(This article belongs to the Special Issue Non-Thermal Processing Technologies for Sustainable Food Processing)
Show Figures

Graphical abstract

Back to TopTop