Sign in to use this feature.

Years

Between: -

Subjects

remove_circle_outline
remove_circle_outline
remove_circle_outline
remove_circle_outline
remove_circle_outline
remove_circle_outline
remove_circle_outline
remove_circle_outline
remove_circle_outline

Journals

remove_circle_outline
remove_circle_outline
remove_circle_outline
remove_circle_outline
remove_circle_outline
remove_circle_outline
remove_circle_outline
remove_circle_outline
remove_circle_outline
remove_circle_outline
remove_circle_outline
remove_circle_outline
remove_circle_outline
remove_circle_outline
remove_circle_outline
remove_circle_outline

Article Types

Countries / Regions

remove_circle_outline
remove_circle_outline
remove_circle_outline
remove_circle_outline
remove_circle_outline
remove_circle_outline
remove_circle_outline

Search Results (3,900)

Search Parameters:
Keywords = spatio-temporal variation

Order results
Result details
Results per page
Select all
Export citation of selected articles as:
29 pages, 3375 KB  
Article
Modeling Spatio-Temporal Surface Elevation Changes in Argentino and Viedma Lakes, Patagonia, Employing ICESat-2
by Federico Suad Corbetta, María Eugenia Gómez and Andreas Richter
Remote Sens. 2026, 18(7), 993; https://doi.org/10.3390/rs18070993 - 25 Mar 2026
Abstract
Lago Argentino and Lago Viedma are large lakes fed by glaciers in Southern Patagonia, characterized by extraordinarily strong, persistent westerly winds and sharp gradients in regional relief, climate, and gravity field. We present operational models of spatio-temporal lake-level variations that represent instantaneous ellipsoidal [...] Read more.
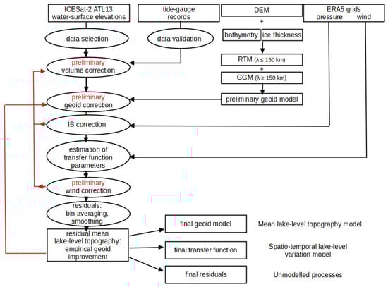
Lago Argentino and Lago Viedma are large lakes fed by glaciers in Southern Patagonia, characterized by extraordinarily strong, persistent westerly winds and sharp gradients in regional relief, climate, and gravity field. We present operational models of spatio-temporal lake-level variations that represent instantaneous ellipsoidal lake-surface height as the superposition of three components: (i) a time-averaged lake-level topography derived from geoid modeling and ICESat-2 residuals, (ii) temporally varying water-volume changes in the lake estimated from tide gauge time series corrected for atmospherically driven perturbations, and (iii) a static hydrodynamic response to wind stress and air-pressure forcing. The atmospheric response is parametrized through empirically derived transfer functions obtained by regressing instantaneous lake-level anomalies against ERA5 wind and pressure fields, capturing wind-driven tilting. Standard deviations of ICESat-2 ATL13 elevations amount to 106 cm and 70 cm over Lago Argentino and Lago Viedma, respectively. The subtraction of our models reduces these standard deviations to 8 cm (Argentino) and 14 cm (Viedma). Surface waves incompletely averaged out within ICESat-2’s narrow footprint are identified as a principal source for the residual variability. A standard deviation of ATL13 elevations below 2 cm on calm days demonstrates ICESat-2’s unprecedented capability of monitoring water resources from space in a region of sparse hydrological infrastructure. Full article
Show Figures

Figure 1

29 pages, 12474 KB  
Article
Recovery of Petermann Glacier Velocity from SAR Imagery Using a Spatiotemporal Hybrid Neural Network
by Zongze Li, Haimei Mo, Lebao Yang and Jinsong Chong
Appl. Sci. 2026, 16(7), 3169; https://doi.org/10.3390/app16073169 - 25 Mar 2026
Abstract
Numerous studies have demonstrated the potential of Synthetic Aperture Radar (SAR) in monitoring glacier velocity. However, owing to the complex dynamics of glaciers and the variability of their surface features, velocity fields derived from even short-interval SAR image pairs often exhibit missing parts. [...] Read more.
Numerous studies have demonstrated the potential of Synthetic Aperture Radar (SAR) in monitoring glacier velocity. However, owing to the complex dynamics of glaciers and the variability of their surface features, velocity fields derived from even short-interval SAR image pairs often exhibit missing parts. This study proposes a missing glacier velocity recovery method based on a spatiotemporal hybrid neural network to solve the above problem. Considering the spatiotemporal characteristics of glacier velocity fields, a hybrid network combining an Artificial Neural Network (ANN) and a Denoising Autoencoder (DAE) is developed. The ANN is first employed to capture spatial correlations associated with missing values, after which it is integrated with the DAE to model temporal variations using a time-aware loss function. An iterative weighting strategy adaptively balances spatial and temporal features during training. The method is applied to SAR–derived velocity fields of Petermann Glacier. Experimental results show that the method significantly improves the performance of glacier velocity recovery compared to traditional methods. Additionally, the study compares and analyzes the velocity of Petermann Glacier in different seasons, and the findings indicate that the glacier exhibits more pronounced seasonal differences in the accumulation zone. Full article
21 pages, 11497 KB  
Article
Spatiotemporal Characteristics of Meteorological Drought in Henan Province, Central China, Using the Standardized Precipitation Evapotranspiration Index
by Junhui Yan, Sai Zhao, Xinxin Liu, Zhijia Gu, Gaohan Xu, Maidinamu Reheman and Tong Zhu
Sustainability 2026, 18(7), 3220; https://doi.org/10.3390/su18073220 - 25 Mar 2026
Abstract
Drought is a complex natural hazard with severe impacts on ecosystems, agriculture, water resources, and socio-economic stability. Understanding its spatiotemporal evolution is critical for effective drought monitoring and prevention. This study analyzed drought characteristics in Henan province from 1961 to 2023 using the [...] Read more.
Drought is a complex natural hazard with severe impacts on ecosystems, agriculture, water resources, and socio-economic stability. Understanding its spatiotemporal evolution is critical for effective drought monitoring and prevention. This study analyzed drought characteristics in Henan province from 1961 to 2023 using the Standardized Precipitation Evapotranspiration Index (SPEI), calculated from daily meteorological data at 111 meteorological stations. Drought was examined at annual and seasonal scales across multiple time scales, including the 1-month time scale (SPEI1), 3-month time scale (SPEI3), and 12-month time scale (SPEI12), and future trends were assessed using Theil–Sen Median and Hurst exponent analyses. Key findings revealed the following: (1) Drought frequency showed a non-significant increasing trend overall, but drought intensity increased significantly, with severe and extreme droughts becoming more frequent. Most areas are projected to continue aridification. (2) Winter recorded the highest frequency and occurrence of droughts, followed by autumn and summer. Except for summer, moderate and severe droughts increased across all seasons. Extreme droughts increased significantly across all seasons, especially in spring and autumn. (3) High annual drought frequency was concentrated in the northwest, north, and east. Spatial patterns varied by drought severity: slight droughts were more common in the north, moderate droughts in the central–east, severe droughts in the west and south, and extreme droughts in the southwest and north. (4) Empirical Orthogonal Function (EOF) analysis revealed three main spatial modes: a uniform regional pattern, a southeast–northwest contrast, and a central–eastern opposition. Shorter time scales provided more detailed spatial patterns, while longer scales better reflected interannual characteristics of drought and flood variations. This study offers valuable insights for improving drought assessment and supporting risk management and policy decisions. Full article
Show Figures

Figure 1

26 pages, 18341 KB  
Article
Underload or Overload? Unveiling the Contradiction Between the Distribution of Urban Green Spaces and Their Carrying Capacity During Summer Heat Periods
by Guicheng Liu, Zifan Gui and Jie Ding
Land 2026, 15(4), 524; https://doi.org/10.3390/land15040524 - 24 Mar 2026
Abstract
Rapid urbanization has intensified the mismatch between urban green space (UGS) and urban spatial vitality (USV), hindering sustainable development. To address this, we developed the Urban Green Space Vitality Adaptation Model (UGSVAM) and analyzed 64 subdistricts in central Nanjing. Specifically, this study asks: [...] Read more.
Rapid urbanization has intensified the mismatch between urban green space (UGS) and urban spatial vitality (USV), hindering sustainable development. To address this, we developed the Urban Green Space Vitality Adaptation Model (UGSVAM) and analyzed 64 subdistricts in central Nanjing. Specifically, this study asks: Does the mismatch exist? What are its spatiotemporal patterns? What factors drive it? Methodologically, we use the Gini coefficient and Lorenz curve to assess overall UGS-USV adaptation, then construct the Urban Green Space Vitality Density (UGVD) indicator to quantify the match level, classifying units as overloaded, underloaded, or balanced. OLS and GWR reveal global and local influencing mechanisms, while quadrant analysis supports differentiated planning. Results show: (1) UGS-USV adaptation in Nanjing is weak, with Gini coefficients of 0.466 (weekday) and 0.456 (weekend). UGVD exhibits a spatial pattern of a primary overload core in the central city, a secondary core in the southwest, and peripheral decline, with the southeast underloaded. Overloaded units also show notable temporal variation. (2) Globally POI density and intersection density promote UGVD, while excessive transport facilities, air pollution, and high temperatures inhibit it—ecological factors have stronger weekend effects. (3) Locally, the northeast is more sensitive to POI density, the southwest to transport and heat, and the Jiangbei New Area could enhance green space carrying capacity through transport optimization and spatial integration. The UGSVAM integrates spatial diagnosis, mechanism analysis, and planning response, offering a transferable framework for refining green space governance in high-density cities. Full article
Show Figures

Figure 1

50 pages, 7244 KB  
Article
Anomaly Detection and Correction for High-Spatiotemporal-Resolution Land Surface Temperature Data: Integrating Spatiotemporal Physical Constraints and Consistency Verification
by Yun Wang, Mengyang Chai, Xiao Zhang, Huairong Kang, Xuanbin Liu, Siwei Zhao, Cancan Cui and Yinnian Liu
Remote Sens. 2026, 18(7), 972; https://doi.org/10.3390/rs18070972 - 24 Mar 2026
Abstract
High-spatiotemporal-resolution land surface temperature (LST) data are crucial for analyzing surface energy balance, modeling temperature-related processes, and monitoring thermal environments. However, despite advancements in multi-source fusion and reconstruction techniques, high-frequency LST data remain susceptible to anomalies such as abrupt changes and outliers due [...] Read more.
High-spatiotemporal-resolution land surface temperature (LST) data are crucial for analyzing surface energy balance, modeling temperature-related processes, and monitoring thermal environments. However, despite advancements in multi-source fusion and reconstruction techniques, high-frequency LST data remain susceptible to anomalies such as abrupt changes and outliers due to retrieval uncertainties and varying observation conditions. Conventional statistical outlier detection methods risk misidentifying physically plausible rapid weather changes as data errors, introducing systematic biases. To address this, we propose a two-stage anomaly detection framework that follows a “temporal physical pre-screening first, spatial statistical verification later” logic. First, a piecewise empirical model, based on typical diurnal LST variation characteristics, is constructed to identify points violating physical patterns. Subsequently, a spatial consistency test using median absolute deviation (MAD) is introduced to distinguish real weather-driven fluctuations from genuine data anomalies from a spatial synergy perspective. This sequential design effectively reduces the risk of mis-correcting physically reasonable temperature variations. Validated using hourly seamless LST data (2016–2021) and ground observations in the Heihe River Basin, our method outperformed Seasonal-Trend decomposition using Loess (STL), double standardization methods, and robust Holt–Winters. For over 87% of the detected anomalies, the proposed method demonstrated positive improvement rates in RMSE, MAE, R, and R2. The overall average improvement rates reached 23.61%, 18.79%, 16.46%, and 61.33%, respectively, indicating robust performance. The results underscore that explicitly incorporating physical constraints enhances the reliability and interpretability of quality control for high-temporal-resolution remote sensing LST data. Full article
Show Figures

Figure 1

28 pages, 5551 KB  
Article
Nonmonotonic Elevational Patterns of Soil CO2 Flux Driven by Temperature Dominance and Moisture Thresholds in the Sejila Mountains, Tibetan Plateau
by Qiang Meng, Jingxia Liu, Peng Chen, Junzeng Xu, Qiang He, Yangzong Cidan, Ying Huang and Yi Huang
Forests 2026, 17(3), 390; https://doi.org/10.3390/f17030390 - 21 Mar 2026
Viewed by 125
Abstract
Understanding spatiotemporal variation in soil CO2 flux (FCO2) along elevational gradients is essential for predicting carbon–climate feedback in alpine ecosystems. However, how temperature- and moisture-related factors jointly regulate daily-scale FCO2 and how their contributions vary with elevation remain unclear, [...] Read more.
Understanding spatiotemporal variation in soil CO2 flux (FCO2) along elevational gradients is essential for predicting carbon–climate feedback in alpine ecosystems. However, how temperature- and moisture-related factors jointly regulate daily-scale FCO2 and how their contributions vary with elevation remain unclear, particularly in the Sejila Mountains (Southeastern Tibetan Plateau). We conducted continuous in situ measurements of daily-scale FCO2, air temperature (Ta), relative humidity (RH), soil temperature (ST, 0–10 cm), and volumetric soil water content (SW) across five elevational bands (3000–4200 m) in 2024–2025. Across both years, FCO2 showed a unimodal seasonal cycle and a robust nonmonotonic spatial pattern, with the highest efflux at 3000 and 4200 m and peak rates exceeding 5.0 µmol CO2 m−2 s−1. Cumulative carbon loss at 4200 m (909.90 g C m−2) exceeded that at mid-elevation sites. Linear mixed-effects models identified Ta as the most consistent positive predictor; the ST × SW interaction was not significant, indicating that temperature and moisture effects are largely additive at the daily scale. Piecewise regression revealed nonlinear SW thresholds (θ) in the FCO2 response, with θ varying nonmonotonically with elevation. Multiple linear regression further showed that thermal predictors (Ta, ST) explained substantially more variance than moisture predictors (RH, SW), and the relative importance of thermal drivers increased with elevation. These results challenge the common expectation of a monotonic decline in soil respiration with elevation and suggest that, when SW remains above critical thresholds, warming may amplify soil carbon losses at high elevations on the Tibetan Plateau. Full article
(This article belongs to the Section Forest Soil)
Show Figures

Figure 1

27 pages, 24112 KB  
Article
Landscape Ecological Risk Assessment and Driving Factors During 1995–2024 in the Dianzhong Five Lakes Region of Yunnan Province, China Using the XGBoost-SHAP and Random Forest Models
by Zhiying Li, Xiaoyan Ding, Shaobang Wang, Haocheng Wang, Yulong Yan, Tong Zhang and Ye Long
Land 2026, 15(3), 508; https://doi.org/10.3390/land15030508 - 21 Mar 2026
Viewed by 127
Abstract
The assessment of landscape ecological risk and the exploration of its driving factors is a critical approach to alleviating the conflict between the growing demand of human activities and ecological environment conservation, and the Five Lakes Area in Central Yunnan serves as a [...] Read more.
The assessment of landscape ecological risk and the exploration of its driving factors is a critical approach to alleviating the conflict between the growing demand of human activities and ecological environment conservation, and the Five Lakes Area in Central Yunnan serves as a typical representative of landscape ecological risk issues in plateau lake regions. Therefore, this study, based on the land use transfer change characteristics of the Five Lakes Area in Central Yunnan across four periods (1995–2024), employed the landscape pattern index method to calculate the spatiotemporal variation characteristics of the landscape ecological risk index; additionally, 10 driving factors (including natural and socio-economic factors) were selected, and the XGBoost-SHAP model and Random Forest model were applied to explore the driving factors, with the results showing that: (1) In terms of land use transfer, farmland, forest, and Grass land were transferred among each other, the inflow of Construction land increased, and Grass land had the largest outflow area; (2) regarding landscape ecological risk, the landscape pattern was unstable, the loss degree increased, and the moderate and moderately high-risk areas expanded; and (3) for driving factors, the dominance shifted from natural factors to socio-economic factors; among these, Precipitation, NDVI (Normalized Difference Vegetation Index), Land use intensity, and Night-time light index were significant influencing factors. Based on the above results, a zoning management and control strategy for landscape ecological risk was proposed, aiming to provide a scientific reference for policy formulation to reduce risks and alleviate human–land conflicts. Full article
(This article belongs to the Section Land Use, Impact Assessment and Sustainability)
Show Figures

Figure 1

39 pages, 6556 KB  
Article
Intelligent Control and Optimization of Cooperative Transportation Between a Single Drone and an Autonomous Vehicle Under Dynamic Weather Conditions
by Shizheng Lu, Guowei Jin, Weihong Zhang, Kang Zhou, Guangtao Cao and Yuhang Tian
Electronics 2026, 15(6), 1316; https://doi.org/10.3390/electronics15061316 - 21 Mar 2026
Viewed by 79
Abstract
To address the challenges of reduced delivery efficiency, complex routing decisions, and limited system robustness in cooperative transportation involving a single drone and an autonomous vehicle under dynamic weather conditions, this study investigates the optimization of drone–autonomous vehicle collaborative delivery in complex and [...] Read more.
To address the challenges of reduced delivery efficiency, complex routing decisions, and limited system robustness in cooperative transportation involving a single drone and an autonomous vehicle under dynamic weather conditions, this study investigates the optimization of drone–autonomous vehicle collaborative delivery in complex and uncertain environments. The objective is to improve task execution efficiency while enhancing the adaptability of the transportation system to dynamic disturbances. To this end, an optimization model is developed by incorporating weather variations, drone–vehicle coordination constraints, and the spatiotemporal characteristics of delivery tasks. Based on this model, a dedicated solution algorithm is proposed to achieve efficient joint optimization of route planning and task allocation in complex environments. Numerical results demonstrate that, for the same randomly generated instance, the drone–truck collaborative delivery strategy reduces the delivery time from 414.55 to 385.10 compared with the truck-only scheme, corresponding to an improvement of 7.1%, thereby confirming the effectiveness of the collaborative transportation strategy. Furthermore, when weather factors are taken into account and drone–truck cooperation is allowed, the proposed algorithm reduces the delivery time from 392.84, obtained by a conventional algorithm, to 338.39, yielding a performance improvement of 13.8%. These results verify the effectiveness and superiority of the proposed algorithm in dynamic weather environments. Overall, the proposed method significantly improves the efficiency of the cooperative transportation system and provides theoretical support and methodological guidance for drone–autonomous vehicle collaborative delivery in complex environments. Full article
Show Figures

Figure 1

16 pages, 11015 KB  
Article
Occurrence, Distribution Characteristics, Risk Assessment, and Climatic Drivers of Type B Trichothecenes and Their Transformation Products in Major Wheat-Producing Areas of China
by Jie Wang, Yu Wu, Di Cai, Li Li, Songshan Wang, Yu Zhang, Xiaomin Han, Songxue Wang, Leiqing Pan and Jin Ye
Toxins 2026, 18(3), 150; https://doi.org/10.3390/toxins18030150 - 21 Mar 2026
Viewed by 125
Abstract
Type B trichothecenes (B-TCTs), predominant mycotoxins in wheat, threaten human health. However, their contamination profile in China, a major wheat producer, remains unclear. This study analyzed 1337 wheat samples (2022–2024) from main production areas using liquid chromatography-mass spectrometry and deterministic assessment to investigate [...] Read more.
Type B trichothecenes (B-TCTs), predominant mycotoxins in wheat, threaten human health. However, their contamination profile in China, a major wheat producer, remains unclear. This study analyzed 1337 wheat samples (2022–2024) from main production areas using liquid chromatography-mass spectrometry and deterministic assessment to investigate B-TCTs’ watershed-scale distribution, spatiotemporal variations, associated health risks, and key climatic drivers. Results indicate that deoxynivalenol (DON) and its transformation product DON-3-glucoside (DON-3G) were the predominant contaminants, while nivalenol (NIV) was detected in specific river basins. Although overall exposure was low, elevated risks were identified in certain basins during particular years, especially for young children. DON-3G contributed 23.5% to total DON exposure. Relative humidity (rs = 0.34, p < 0.01), precipitation (rs = 0.37, p < 0.01), and its duration (rs = 0.38, p < 0.01) during the flowering-to-harvest period were identified as critical climatic drivers. The findings highlight the need to include DON-3G in food safety regulations and to develop climate-adapted control strategies. Full article
Show Figures

Figure 1

29 pages, 6237 KB  
Article
Development of a Multi-Scale Spectrum Phenotyping Framework for High-Throughput Screening of Salt-Tolerant Rice Varieties
by Xiaorui Li, Jiahao Han, Dongdong Han, Shibo Fang, Zhanhao Zhang, Li Yang, Chunyan Zhou, Chengming Jin and Xuejian Zhang
Agronomy 2026, 16(6), 658; https://doi.org/10.3390/agronomy16060658 - 20 Mar 2026
Viewed by 159
Abstract
Soil salinization severely threatens agricultural sustainability in saline–alkali regions, and high-throughput, efficient screening of salt-tolerant rice varieties is critical to mitigating this threat. Traditional evaluation methods are constrained by low throughput, limited spatiotemporal resolution, and the lack of standardized indicators. To address these [...] Read more.
Soil salinization severely threatens agricultural sustainability in saline–alkali regions, and high-throughput, efficient screening of salt-tolerant rice varieties is critical to mitigating this threat. Traditional evaluation methods are constrained by low throughput, limited spatiotemporal resolution, and the lack of standardized indicators. To address these gaps, this study established a multi-scale spectral phenotyping framework integrating ground-based hyperspectral, UAV-borne multispectral, and Sentinel-2 satellite remote sensing data for high-throughput screening of salt-tolerant rice. Field experiments were conducted with 12 rice lines at five key growth stages in Ningxia, China, with synchronous ground spectral measurements and UAV image acquisition on the same day for each stage. Five feature selection methods were employed to screen salt stress-sensitive hyperspectral bands, with classification accuracy validated via a Support Vector Machine (SVM) model. The results showed that: (1) rice spectral characteristics varied dynamically across growth stages, and first-order differential transformation effectively amplified subtle spectral variations in stress-sensitive regions; (2) the Minimum Redundancy–Maximum Relevance (mRMR) method outperformed other methods, achieving 100% classification accuracy at key growth stages, with sensitive bands dominated by red edge bands (58.33%); (3) the constructed Salt Stress Index (SIR) showed strong correlations with classical vegetation indices and rice yield, and could clearly distinguish salt-tolerant and salt-sensitive rice varieties, with stable performance against field environmental noise; and (4) band matching between UAV and Sentinel-2 data enabled multi-scale data fusion and regional-scale salt stress monitoring. This framework realizes the transformation from qualitative spectral description to quantitative salt tolerance evaluation, providing standardized technical support for salt-tolerant rice breeding and precision management of saline–alkali lands. Full article
(This article belongs to the Section Precision and Digital Agriculture)
Show Figures

Figure 1

19 pages, 4016 KB  
Article
Satellite-Based Identification of VOC-Driven HCHO Hotspots and Their Role in Ozone Pollution Formation in the Beijing–Tianjin–Hebei Region
by Shuo Dong, Jeon-Teo Dong, Ziwei Chai, Jingxuan Zhao, Lijuan Zhang, Hui Chen, Xingchuan Yang, Linhan Chen, Ruimin Deng, Guolei Chen, Aimei Zhao, Qishuai Zhang, Yi Yang, Wenji Zhao and Pengfei Ma
Atmosphere 2026, 17(3), 321; https://doi.org/10.3390/atmos17030321 - 20 Mar 2026
Viewed by 135
Abstract
With the acceleration of global climate change and urbanization, air pollution, particularly ozone pollution, has become a critical environmental issue, especially in the Beijing–Tianjin–Hebei region of China. This study investigates the spatiotemporal distribution of ozone pollution and its precursors, focusing on formaldehyde as [...] Read more.
With the acceleration of global climate change and urbanization, air pollution, particularly ozone pollution, has become a critical environmental issue, especially in the Beijing–Tianjin–Hebei region of China. This study investigates the spatiotemporal distribution of ozone pollution and its precursors, focusing on formaldehyde as a key indicator of volatile organic compounds. Utilizing high-resolution remote sensing data from the China High-Resolution Air Pollutants dataset and TROPOMI HCHO observations from 2013 to 2022, we employed advanced techniques such as the Kolmogorov–Zurbenko filter and high-value area identification to analyze ozone pollution trends, meteorological influences, and the spatial distribution of HCHO concentrations. Our findings reveal a significant increase in ozone concentrations across BTH, with an annual growth rate of 2.51 μg/m3, peaking during the summer months. The KZ filter decomposition highlighted that short-term and seasonal variations dominate ozone fluctuations, driven by meteorological factors such as solar radiation and temperature. Furthermore, the identification of HCHO HVAs demonstrated that urban agglomeration and expansion zones exhibit higher HCHO concentrations, with VOCs-limited zones showing the most pronounced HCHO levels. The study also introduced the PHV (Percentage Higher than Vicinity) index to quantify anomalous HCHO emissions, providing a robust tool for pinpointing pollution hotspots. Based on these insights, we propose targeted emission control strategies for key regions, including urban expansion zones in Zhangjiakou and non-urban zones in Qinhuangdao, to mitigate ozone pollution effectively. This research offers valuable scientific support for regional air quality management and the formulation of precise pollution control measures in the Beijing–Tianjin–Hebei region. Full article
(This article belongs to the Section Air Quality)
Show Figures

Figure 1

19 pages, 6604 KB  
Article
sEMG-Based Muscle Synergy Analysis and Functional Driving Ratio for Quantitative Assessment During Robot-Assisted Upper-Limb Rehabilitation
by Baitian Tan, Jiang Shao, Qingwen Xu, Sujiao Li and Hongliu Yu
Sensors 2026, 26(6), 1952; https://doi.org/10.3390/s26061952 - 20 Mar 2026
Viewed by 146
Abstract
Surface electromyography (sEMG) provides a non-invasive measure of the neural drive transmitted from the central nervous system to muscles by capturing the spatiotemporal summation of motor unit action potentials at the skin surface, and is therefore widely used to study neuromuscular coordination during [...] Read more.
Surface electromyography (sEMG) provides a non-invasive measure of the neural drive transmitted from the central nervous system to muscles by capturing the spatiotemporal summation of motor unit action potentials at the skin surface, and is therefore widely used to study neuromuscular coordination during motor tasks. By reflecting neural drive transmitted from the central nervous system to peripheral muscles, sEMG provides valuable insights for investigating neuromuscular coordination during upper-limb motor tasks. Within the framework of modular motor control, muscle synergy analysis has been increasingly applied to characterize coordinated muscle activation patterns extracted from multi-channel sEMG recordings. In this study, sEMG signals were collected from twelve stroke patients and nine healthy subjects during robot-assisted upper-limb training, involving two movement trajectories (straight and rectangular) and multiple robot-assisted levels. Muscle synergies were extracted using non-negative matrix factorization (NMF). A synergy merging–splitting model, combined with a Functional Driving Ratio (FDR), was employed to characterize both the muscle synergy reorganization and the relative activation contributions of driving versus stabilizing muscle components in terms of motor control strategy. The results showed that healthy subjects maintained consistent muscle coordination patterns across different assistive levels, while making task-dependent adjustments to muscle activation to adapt to variations in movement trajectories. For stroke patients, higher functional status was correlated with more differentiated coordination patterns and relatively higher FDR values, suggesting greater reliance on task-relevant agonist muscles during movement execution. In contrast, lower-function patients exhibited less differentiated coordination patterns accompanied by reduced FDR values, indicating the increased involvement of stabilizing or antagonist muscles. This shift may reflect compensatory control strategies and the reduced efficiency of neuromuscular coordination during assisted upper-limb movements. These findings suggest that sEMG-based muscle synergy features and the FDR may provide quantitative, sensor-derived support for characterizing neuromuscular coordination during robot-assisted rehabilitation. Full article
(This article belongs to the Section Wearables)
Show Figures

Figure 1

34 pages, 11244 KB  
Article
Cloud-Model-Based Evaluation of Reference Evapotranspiration Variability for Reference Crops Within the Xizang Plateau’s Agricultural Regions
by Qiang Meng, Jingxia Liu, Peng Chen, Junzeng Xu, Qiang He, Yangzong Cidan, Yun Su, Yuanzhi Zhang and Lijiang Huang
Water 2026, 18(6), 730; https://doi.org/10.3390/w18060730 - 19 Mar 2026
Viewed by 224
Abstract
Against the backdrop of ongoing climate change, the Qinghai–Tibet Plateau, a region highly sensitive to climatic variation, exhibits intricate spatiotemporal patterns in reference crop evapotranspiration (ETO), with significant implications for regional water-resource planning. This study selected four agro-climatic zones across the [...] Read more.
Against the backdrop of ongoing climate change, the Qinghai–Tibet Plateau, a region highly sensitive to climatic variation, exhibits intricate spatiotemporal patterns in reference crop evapotranspiration (ETO), with significant implications for regional water-resource planning. This study selected four agro-climatic zones across the plateau region (TSA, TSH, TAZ, and WCH). Long-term daily observations from 28 meteorological stations were used to estimate ETO via the FAO 56 Penman–Monteith equation. This extensive dataset enabled robust trend analysis using the Mann–Kendall test, alongside a cloud-model framework, and analyses of sensitivity and contributions to evaluate ETO’s spatiotemporal evolution, its distributional uncertainty, and the underlying drivers. Results reveal pronounced regional heterogeneity in the interannual variability of ETO. Annual ETO declined in TSH and TSA (trend rates of −1.12 and −6.58 mm·10a−1, respectively) and increased in TAZ and WCH (15.76 and 10.74 mm·10a−1, respectively). At monthly and seasonal timescales, ETO exhibited an unimodal pattern, with the greatest stability in winter and spring and lower stability in summer and autumn. The cloud-model parameter He indicates that ETO stability is greatest in TSH and weakest in WCH, with He values of 7.15 and 12.29 mm, respectively. Contribution-rate analyses identify Tmax and Tmean as the principal determinants of rising ETO across all study zones, reflecting the largest individual contributions. Temperature-related factors together account for the majority of ETO variability across the regions, with their absolute contributions ranging from 5.61% to 8.63%, well above those of aerodynamic factors (0.62–1.78%). Stability assessments indicate that ETO is generally more unstable than its meteorological drivers, with substantial regional disparities, implying that ETO evolution cannot be explained by a single controlling factor. Overall, the study characterizes the uncertainty in ETO variations under complex terrain, highlights the value of the cloud model for refined hydrological assessments, and provides a scientific basis for adaptive agricultural water-resource management in the region. Full article
(This article belongs to the Section Water, Agriculture and Aquaculture)
Show Figures

Figure 1

22 pages, 3494 KB  
Article
Terrestrial Net Ecosystem Productivity on the Tibetan Plateau: Characteristics, Climate Drivers and Future Changes
by Yiming Li, Mingwang Li, Yiming Su, Qiong Li and Shouji Pang
Atmosphere 2026, 17(3), 317; https://doi.org/10.3390/atmos17030317 - 19 Mar 2026
Viewed by 233
Abstract
Variations in terrestrial carbon flux influence atmospheric CO2 exchange and related climate feedback, with Net ecosystem productivity (NEP) serving as a key metric for assessing ecosystem carbon source–sink dynamics. Given the vital ecological barrier function of the Tibetan Plateau (TP), understanding the [...] Read more.
Variations in terrestrial carbon flux influence atmospheric CO2 exchange and related climate feedback, with Net ecosystem productivity (NEP) serving as a key metric for assessing ecosystem carbon source–sink dynamics. Given the vital ecological barrier function of the Tibetan Plateau (TP), understanding the spatiotemporal variability of NEP and its climatic controls is essential for elucidating carbon sink and climate interactions under ongoing climate change. The spatiotemporal dynamics of NEP across the TP from 1979 to 2018 are investigated using the process-based Community Land Model version 5.0 (CLM5.0). And climate sensitivity experiments are conducted to quantify the relative contributions of different climate factors to NEP variability. Furthermore, future changes in NEP for the period 2025–2100 under multiple Shared Socioeconomic Pathway (SSP) scenarios are projected. The results indicate that the TP functioned predominantly as a net carbon sink during the historical period, with a multi-year mean NEP of 23.96 g C m2 yr−1. Spatially, NEP showed a significantly increasing gradient from the northwest to the southeast. During 1979–2018, NEP exhibited an overall decreasing trend across most regions of the TP. Air temperature was identified as the dominant controlling factor, accounting for approximately 68% of the interannual NEP variability, followed by solar radiation (21%) and precipitation (11%). The dominant climatic drivers of NEP variation differ among regions: air temperature predominates in the southwestern and southeastern regions, radiation dominates in the northwestern and central areas, and precipitation exerts a controlling effect in the northern and western regions. Future projections suggest that NEP remains positive under all SSP scenarios, indicating that the TP is likely to persist as a carbon sink throughout the 21st century. This study provides important reference for the development of ecological protection, restoration planning, and regional carbon neutrality strategies. Full article
Show Figures

Figure 1

24 pages, 3578 KB  
Article
A Spatial-Clustering Conditional Variational Auto-Encoder Framework for High-Dimensional Scenario Generation of Large-Scale Multi-Site Hybrid Energy Systems
by Jing Hu, Bo Xu, Huicheng Zhou and Zhanwei Liu
Energies 2026, 19(6), 1520; https://doi.org/10.3390/en19061520 - 19 Mar 2026
Viewed by 205
Abstract
Quantifying the complex spatial–temporal correlations and generating representative high-dimensional coupled scenario sets are essential for the robust planning and risk assessment of large-scale hybrid energy systems (HESs). Although numerous models have been developed for this purpose, as the number of plants scales up [...] Read more.
Quantifying the complex spatial–temporal correlations and generating representative high-dimensional coupled scenario sets are essential for the robust planning and risk assessment of large-scale hybrid energy systems (HESs). Although numerous models have been developed for this purpose, as the number of plants scales up to hundreds, existing approaches suffer from the curse of dimensionality, often resulting in high computational burden, posterior collapse, and distributional oversmoothing. To address this gap, this paper proposes a Spatial-Clustering Conditional Variational Auto-Encoder (SC-CVAE) framework, which employs spatial clustering to decompose the high-dimensional global problem into tractable subproblems and integrates adaptive deep networks to accurately capture high-dimensional spatiotemporal complementarity. Case studies on the Yalong River energy base, featuring massive wind and solar integration, demonstrate that SC-CVAE reduces global spatial correlation error by 56% compared to the Independent Baseline, while achieving a 2.4-fold computational speedup over the monolithic Global Baseline. Crucially, by mitigating posterior collapse to alleviate oversmoothing effects inherent in high-dimensional VAEs, the proposed framework improves the capture rate of high-impact extreme events by 3.4-fold and reduces the Energy Score error by 65%. This high-fidelity reconstruction of tail characteristics provides a more reliable basis for identifying supply-deficit risks in basin-wide HESs. The proposed framework enables scalable and high-fidelity generative modeling, establishing a robust methodology for stochastic optimization and long-term security assessments in the global transition toward decarbonized power systems. Full article
(This article belongs to the Special Issue Optimal Schedule of Hydropower and New Energy Power Systems)
Show Figures

Figure 1

Back to TopTop