Sign in to use this feature.

Years

Between: -

Subjects

remove_circle_outline
remove_circle_outline
remove_circle_outline
remove_circle_outline
remove_circle_outline
remove_circle_outline
remove_circle_outline
remove_circle_outline
remove_circle_outline

Journals

Article Types

Countries / Regions

Search Results (105)

Search Parameters:
Keywords = soundscape methods

Order results
Result details
Results per page
Select all
Export citation of selected articles as:
40 pages, 7486 KB  
Article
Soundscape Standardization and Sustainability: An Evaluation of ISO 12913 in the Brazilian Context
by Ranny Loureiro Xavier Nascimento Michalski, Viviane Suzey Gomes de Melo and Margret Sibylle Engel
Sustainability 2026, 18(6), 2752; https://doi.org/10.3390/su18062752 - 11 Mar 2026
Abstract
The ISO 12913 series represents a paradigm shift in environmental acoustics by introducing a human-centered and perceptual framework for soundscape assessment. Although conceived as globally applicable, questions remain regarding its implementation in Global South contexts. This study evaluates how ISO 12913 is perceived, [...] Read more.
The ISO 12913 series represents a paradigm shift in environmental acoustics by introducing a human-centered and perceptual framework for soundscape assessment. Although conceived as globally applicable, questions remain regarding its implementation in Global South contexts. This study evaluates how ISO 12913 is perceived, interpreted, and applied in Brazil, with the aim of identifying its strengths, limitations, and contextual adaptation needs in relation to soundscape standardization and sustainability. A mixed-methods approach was employed, combining an online survey with Brazilian soundscape researchers and practitioners and a virtual focus group with domain experts. Quantitative data were analyzed descriptively, while qualitative responses were examined through thematic analysis structured under a Societal Research Impact Assessment framework. The results indicate broad recognition of the conceptual relevance of ISO 12913, especially its interdisciplinary and human-centered approach. However, several challenges were identified, including linguistic and semantic inconsistencies in perceptual attributes, limited guidance for indoor soundscape assessment, conceptual ambiguities, and socioeconomic constraints affecting implementation. Participants highlighted the need for cultural, linguistic, and methodological adaptations to enable meaningful application within heterogeneous and resource-constrained contexts. By foregrounding the Brazilian experience, the study contributes to global debates on soundscape standardization, by demonstrating how international frameworks such as ISO 12913 can be refined through meaningful engagement with Global South contexts. The study supports the development of complementary national guidelines aimed at enhancing contextual adequacy, operational feasibility, and long-term societal impact, thereby fostering more inclusive and socially sustainable soundscape assessment practices. Full article
(This article belongs to the Special Issue Urban Noise Control, Public Health and Sustainable Cities)
Show Figures

Figure 1

16 pages, 367 KB  
Article
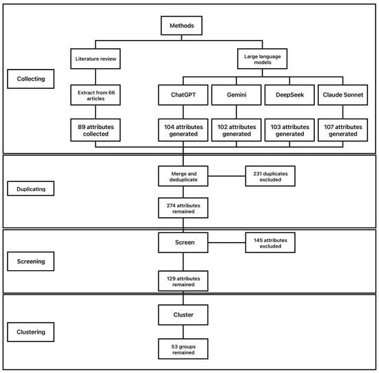
Generating and Structuring Perceptual Attributes for Dining-Space Soundscapes: A Preparatory Study for PCA Modeling
by Han Zhang, Andrew Mitchell, Jian Kang and Francesco Aletta
Buildings 2026, 16(5), 1019; https://doi.org/10.3390/buildings16051019 - 5 Mar 2026
Viewed by 117
Abstract
In soundscape studies, several models of perceived affective quality have been developed for specific indoor spaces to help characterize comfortable and satisfying environments. However, no model has been developed so far for dining spaces and the validity of existing models proposed for other [...] Read more.
In soundscape studies, several models of perceived affective quality have been developed for specific indoor spaces to help characterize comfortable and satisfying environments. However, no model has been developed so far for dining spaces and the validity of existing models proposed for other indoor contexts, like residential buildings and offices, in dining spaces settings remains uncertain. Therefore, this sequential mixed-method study was conducted to establish a list of attributes that researchers may use to describe dining space soundscapes, which will help in developing an indoor soundscape model for dining spaces. A total of 505 potential attributes were identified and collected through multiple approaches including a Large Language Model-driven synthesis and a systematic review of literature related to dining space soundscapes. Subsequently, the original attributes were refined using qualitative analysis methods in several steps, resulting in a final set of 129 single-word attributes, clustered into 53 semantically coherent groups. This set of attributes will contribute to identifying the main perceptual dimensions of dining space soundscapes and constructing a principal components model through quantitative analyses, while the proposed methodology integrates an LLM-driven synthesis with iterative qualitative expert refinement and offers a more efficient and scalable alternative to conventional labor-intensive manual descriptor extraction for attribute collection, therefore supporting efficient and scalable attribute compilation. Full article
(This article belongs to the Special Issue Acoustics and Well-Being: Towards Healthy Environments)
Show Figures

Figure 1

18 pages, 6062 KB  
Article
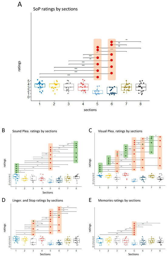
Sense of Place (SoP) and Soundscapes in an Urban Park in Shiraz: Could the S in SoP Stand for Sound Too?
by Negar Imani, Sahand Lotfi and Catherine Guastavino
Sustainability 2026, 18(5), 2353; https://doi.org/10.3390/su18052353 - 28 Feb 2026
Viewed by 155
Abstract
The characteristics of green spaces might play a role in shaping the Sense of Place. However, few studies have investigated the relations between the design characteristics of green space and the SoP, and even fewer have accounted for the multi-sensory characteristics of green [...] Read more.
The characteristics of green spaces might play a role in shaping the Sense of Place. However, few studies have investigated the relations between the design characteristics of green space and the SoP, and even fewer have accounted for the multi-sensory characteristics of green spaces. This study investigates the Sense of Place in an urban green space in Shiraz, in relation to its soundscapes both on site (n = 6) and in the lab (n = 17). Despite the limited equipment and sample size, the results from both methods of on-site and laboratory conditions converge towards the same conclusions: the SoP was perceived as being lower in parts of the parks located at the boundaries, particularly when unpleasant sounds from the surroundings (e.g., construction) could be heard. Moreover, we did not observe strong associations between sound and visual pleasantness. Finally, we found that the SoP was influenced both by memory representations and the immediate sensory experience. This exploratory study calls for further research on the contribution of the sensory experience, particularly sound-related factors to Sense of Place. Full article
(This article belongs to the Special Issue Urban Noise Control, Public Health and Sustainable Cities)
Show Figures

Figure 1

27 pages, 5854 KB  
Article
SFWA-TweetyNet: Cross-Regional Acoustic Analysis of Red-Winged Blackbird Vocalizations via Automated Syllable Annotation
by Zhicheng Zhu, Ziqian Wang, Danju Lv, Yan Zhang, Yueyun Yu, Ting Zhou and Haifeng Xu
Diversity 2026, 18(3), 132; https://doi.org/10.3390/d18030132 - 24 Feb 2026
Viewed by 204
Abstract
The syllable is the most fundamental acoustic unit in bird vocalizations and is highly informative of species-specific behavioral characteristics. However, because syllables vary significantly across different species and environments, existing syllable extraction methods still rely on manual or semi-automatic processing, which constrains deep [...] Read more.
The syllable is the most fundamental acoustic unit in bird vocalizations and is highly informative of species-specific behavioral characteristics. However, because syllables vary significantly across different species and environments, existing syllable extraction methods still rely on manual or semi-automatic processing, which constrains deep learning-based research on birdsong syllables. This study proposes SFWA-TweetyNet for automatic syllable annotation and applies it to the red-winged blackbird (Agelaius phoeniceus), achieving a validation accuracy of 0.978 and a loss of 0.073. Based on high-quality syllable recognition, this study conducted exploratory cross-regional and cross-seasonal acoustic comparisons at the syllable level to demonstrate a syllable-based analytical framework. Specifically: (1) Acoustic features were extracted from the principal syllables and analyzed using the Kruskal–Wallis test to explore potential variations in acoustic characteristics across regions and seasons; (2) A syllable-based frequency-weighted Acoustic Complexity Index (FW-ACI) was proposed to demonstrate how FW-ACI can be applied for acoustic analysis within the proposed framework, with the Kruskal–Wallis test used as an exploratory statistical tool. In addition, this study constructs a high-quality syllable-level dataset of red-winged blackbird vocalizations, providing important foundational data resources for automatic birdsong annotation, cross-domain soundscape analysis, and avian ecological and behavioral research. Full article
(This article belongs to the Section Biodiversity Conservation)
Show Figures

Figure 1

24 pages, 1110 KB  
Article
Acceptability and Implementation Considerations for 40 Hz Auditory Stimulation Using Nature-Based Soundscapes for Cognitive Health Applications: A Qualitative Exploratory Study
by Kiechan Namkung and Kanghyun Lee
Healthcare 2026, 14(4), 512; https://doi.org/10.3390/healthcare14040512 - 17 Feb 2026
Viewed by 307
Abstract
Background/Objectives: 40 Hz sensory stimulation is being explored for cognitive health applications, but sustained use may be constrained by the listenability of simple 40 Hz auditory stimuli. We examined user-perceived acceptability and implementation considerations for 40 Hz auditory stimulation delivered by embedding a [...] Read more.
Background/Objectives: 40 Hz sensory stimulation is being explored for cognitive health applications, but sustained use may be constrained by the listenability of simple 40 Hz auditory stimuli. We examined user-perceived acceptability and implementation considerations for 40 Hz auditory stimulation delivered by embedding a pure 40 Hz sine wave within nature-based soundscapes. Methods: Eleven adults aged ≥ 40 years in Seoul, Republic of Korea were assigned to waves or forest soundscapes (between-participants) and completed a within-session exposure to two conditions within the assigned set: 40 Hz–OFF (soundscape-only) and 40 Hz–ON (soundscape plus an additively layered 40 Hz sine wave). Each condition comprised seven cycles of 50 s playback and 10 s silence (~7 min) with a 10 min washout. After completing both listening blocks, participants provided brief comparative session-end ratings to aid recall and then completed a semi-structured interview focused on detectability and comparative impressions while blinded to condition identity. Following debriefing about the 40 Hz manipulation, participants completed a session-end 7-point Likert appraisal of the intended intervention stimulus (40 Hz–ON). Interview transcripts were analyzed using thematic analysis and interpreted using the Theoretical Framework of Acceptability and Proctor et al.’s implementation outcomes as sensitizing frameworks. Results: Session-end appraisals suggested that the 40 Hz-integrated soundscape (40 Hz–ON) was generally listenable, with mid-to-high comfort and immersion (medians = 5) and low unpleasantness (median = 2), while perceived artificiality spanned the full scale (range 1–7) and overall preference was moderate (median = 4). Interviews indicated that acceptability was governed by perceptual integration: natural blending supported “backgroundable” listening, whereas salient low-frequency rumble or a mechanical/artificial timbre contributed to negative reactions. Implementation-relevant themes highlighted context fit (bedtime vs. morning routines), low-friction automation (timers/scheduling), and conservative acoustic safeguards (gentle onset and default levels). Conclusions: In a single-session evaluation among adults aged ≥ 40 years, embedding a 40 Hz sine wave within nature-based soundscapes was generally acceptable, with acceptability sensitive to perceptual integration and usage context. This qualitative study does not assess clinical or cognitive efficacy. These findings inform implementation considerations for cognitive health-oriented delivery, including space-oriented playback options, simplified automation, conservative acoustic safeguards, and coherence-supportive user guidance without overclaiming. Full article
(This article belongs to the Section Digital Health Technologies)
Show Figures

Figure 1

24 pages, 1992 KB  
Article
Soundscapes Across Mountains and Cities: A Linguistic Study in the Trentino Region
by Giacomo Gozzi, Simone Torresin and Linda Badan
Acoustics 2026, 8(1), 8; https://doi.org/10.3390/acoustics8010008 - 30 Jan 2026
Viewed by 470
Abstract
Trentino, a sparsely populated and almost entirely mountainous region in northeastern Italy, has so far received little attention in linguistic studies on soundscapes, which provide an important cultural ecosystem service. This study analyzes the responses of 68 participants—31 from mountain areas and 37 [...] Read more.
Trentino, a sparsely populated and almost entirely mountainous region in northeastern Italy, has so far received little attention in linguistic studies on soundscapes, which provide an important cultural ecosystem service. This study analyzes the responses of 68 participants—31 from mountain areas and 37 from urban areas—to an open-ended questionnaire adapted from Guastavino, using a mixed-methods approach to investigate: (1) differences in current and ideal soundscape perception between residents of urban and mountain areas in Trentino; (2) how these findings compare with Guastavino’s study conducted in a purely urban context; (3) the role of Trentino’s multilingual context in shaping the description and understanding of the soundscape. Findings reveal that, in addition to a latent substratum of the dialectal component, differences emerge mainly in the description of ideal soundscapes. Urban participants evaluate human sounds more negatively and use metonymic expressions for mechanical noises. Mountain participants align their ideal soundscape more closely with their lived experience, often identifying the sound source rather than the sound itself. Tranquility and silence are central values across both groups for the ideal soundscape and for the current one, cognitively linked to natural environments, which therefore remains a cultural legacy to be preserved. Full article
(This article belongs to the Collection Historical Acoustics)
Show Figures

Figure 1

23 pages, 7611 KB  
Article
Spectacularity on the Frontline: An Interactive Materialization of the Costume of the Burgundian Prostitute in Louis Braun’s Panorama of the Battle of Murten
by Kathi Martin and Momo Jawwad
Heritage 2026, 9(2), 46; https://doi.org/10.3390/heritage9020046 - 27 Jan 2026
Viewed by 450
Abstract
The dressed body can reveal a great deal about the social, economic, political and artistic milieu that propelled a fashion style. Louis Braun used fashion to augment the narrative of his artwork, the Murten Panorama, a 10 m × 100 m cylindrical painting [...] Read more.
The dressed body can reveal a great deal about the social, economic, political and artistic milieu that propelled a fashion style. Louis Braun used fashion to augment the narrative of his artwork, the Murten Panorama, a 10 m × 100 m cylindrical painting commemorating the Swiss victory against the army of the Duchy of Burgundy, 1476. The Laboratory for Experimental Museology, Ecole Polytechnique Fédérale de Lausanne, led by Sarah Kenderdine, has digitized the panorama, producing a 1.6-trillion-pixel digital twin, the largest digital image of a particular object ever created. Exhibitions of the twin are in progress across Switzerland and other international venues to commemorate the 550th anniversary of the Burgundian wars. Volumetric videos, 3D objects and historic costume characters, motion capture and a dynamic soundscape present a multisensory immersive experience. This paper outlines our method of ‘materializing’, in 3D, the dress of the Burgundian prostitute, a prominent character in the panorama. Researching the sartorial, historical and artistic influences affecting Braun while he created the artwork revealed multiple layers of fashion interpretation and informed our research on how to embody the materiality of the character’s costume. We discuss our multi-disciplinary process to ‘materialize’ the character and the software used in the development. Full article
Show Figures

Graphical abstract

23 pages, 31325 KB  
Article
Public Evaluation of Notre-Dame Whispers, a Geolocated Outdoor Audio-Guided Tour of Notre-Dame’s Sonic History
by Julien De Muynke, Stéphanie Peichert and Brian F. G. Katz
Heritage 2026, 9(1), 19; https://doi.org/10.3390/heritage9010019 - 9 Jan 2026
Viewed by 488
Abstract
This study presents the on-site public evaluation of Notre-Dame Whispers, a geolocated audio-guided tour that explores the sonic history of the Cathédrale Notre-Dame de Paris. The experience combines binaural reproduction, embodied storytelling, and historically informed soundscapes to immerse visitors in the cathedral’s [...] Read more.
This study presents the on-site public evaluation of Notre-Dame Whispers, a geolocated audio-guided tour that explores the sonic history of the Cathédrale Notre-Dame de Paris. The experience combines binaural reproduction, embodied storytelling, and historically informed soundscapes to immerse visitors in the cathedral’s past auditory environments. Drawing on virtually recreated acoustics, it reconstructs key components of Notre-Dame’s sound heritage, including the medieval construction site, early polyphonic chant, and the contemporary urban soundscape. An on-site evaluation was conducted to assess visitor engagement, usability, and the perceived authenticity of the reconstructed soundscapes. A mixed-methods approach integrated questionnaire responses, semi-structured interviews, and anonymized user analytics collected through the mobile application. Results indicate a high level of immersion, with participants particularly valuing the spatialised audio design and narrative depth. However, challenges were identified regarding GPS-based triggering reliability and the difficulty of situational interpretation in complex spatial environments. These findings offer insights into public reception of immersive heritage audio experiences and inform future developments in digital cultural mediation. Full article
(This article belongs to the Special Issue The Past Has Ears: Archaeoacoustics and Acoustic Heritage)
Show Figures

Figure 1

20 pages, 4501 KB  
Article
Golf Courses as Soundscape Refugia: Toward Sustainable Management of Acoustic Landscapes
by Agata Gajdek, Anna Sołtysik, Sebastian Wójcik and Anna Martyka
Sustainability 2025, 17(22), 9977; https://doi.org/10.3390/su17229977 - 8 Nov 2025
Viewed by 857
Abstract
Noise exposure in urbanized environments poses a growing challenge to human health and well-being. Consequently, there is an urgent need to identify and preserve areas with high acoustic quality to support restorative experiences in urban environments. This study examined the soundscape of the [...] Read more.
Noise exposure in urbanized environments poses a growing challenge to human health and well-being. Consequently, there is an urgent need to identify and preserve areas with high acoustic quality to support restorative experiences in urban environments. This study examined the soundscape of the Two Ponds Golf Course in Trzciana, Poland, and evaluated its potential as a setting for acoustic and psychological regeneration. A mixed-method design was adopted, integrating a questionnaire survey of 36 players (n = 36), binaural sound recordings, and landscape analysis. The results indicated that 63% of respondents evaluated the sound environment positively, highlighting the dominance of natural sounds (birds, wind, and amphibians), complemented by golf-related and rural background sounds. Only 13% of respondents perceived the sounds as disruptive. Occasional negative acoustic events, such as aircraft overflights or lawnmower activity, occurred infrequently and had a limited influence on the overall positive perception of the site. These findings suggest that suburban golf courses may function as “soundscape refugia,” providing restorative auditory experiences while supporting biodiversity conservation. Full article
(This article belongs to the Section Health, Well-Being and Sustainability)
Show Figures

Figure 1

37 pages, 9023 KB  
Article
The Impact of Soundscape on Pedestrian Comfort, Perception and Walking Experience in Béjaïa, Algeria
by Yacine Mansouri, Mohamed Elhadi Matallah, Abdelghani Attar, Waqas Ahmed Mahar and Shady Attia
Acoustics 2025, 7(4), 64; https://doi.org/10.3390/acoustics7040064 - 13 Oct 2025
Cited by 1 | Viewed by 1632
Abstract
This study explores the influence of the urban soundscape on pedestrian perception and walking experience in the historic and lower parts of Béjaïa, Algeria. More precisely, the analysis investigates how variations in soundscape configuration relate to perceived comfort, safety, and walking pleasantness across [...] Read more.
This study explores the influence of the urban soundscape on pedestrian perception and walking experience in the historic and lower parts of Béjaïa, Algeria. More precisely, the analysis investigates how variations in soundscape configuration relate to perceived comfort, safety, and walking pleasantness across five morphologically distinct urban zones. A mixed-method approach combining quantitative tools (LAeq acoustic measurements) and qualitative methods (soundwalks, sound diaries, and mental maps) was applied in accordance with ISO 12913. The study involved 50 participants for the sound diaries and 58 for the soundwalks. Results show that natural and social sounds enhance perceived comfort and safety, while mechanical noise is associated with discomfort and avoidance behaviors. In the morning, moderate to strong correlations were observed between sound comfort and visual perception (ρ = 0.58, p = 0.001, 95% CI [0.27; 0.80]), as well as between sound comfort and walking pleasantness (ρ = 0.40, p = 0.033, 95% CI [0.05; 0.67]). The study highlights the need to integrate soundscape considerations into urban planning and heritage conservation strategies. Full article
Show Figures

Figure 1

36 pages, 35564 KB  
Article
Enhancing Soundscape Characterization and Pattern Analysis Using Low-Dimensional Deep Embeddings on a Large-Scale Dataset
by Daniel Alexis Nieto Mora, Leonardo Duque-Muñoz and Juan David Martínez Vargas
Mach. Learn. Knowl. Extr. 2025, 7(4), 109; https://doi.org/10.3390/make7040109 - 24 Sep 2025
Viewed by 1150
Abstract
Soundscape monitoring has become an increasingly important tool for studying ecological processes and supporting habitat conservation. While many recent advances focus on identifying species through supervised learning, there is growing interest in understanding the soundscape as a whole while considering patterns that extend [...] Read more.
Soundscape monitoring has become an increasingly important tool for studying ecological processes and supporting habitat conservation. While many recent advances focus on identifying species through supervised learning, there is growing interest in understanding the soundscape as a whole while considering patterns that extend beyond individual vocalizations. This broader view requires unsupervised approaches capable of capturing meaningful structures related to temporal dynamics, frequency content, spatial distribution, and ecological variability. In this study, we present a fully unsupervised framework for analyzing large-scale soundscape data using deep learning. We applied a convolutional autoencoder (Soundscape-Net) to extract acoustic representations from over 60,000 recordings collected across a grid-based sampling design in the Rey Zamuro Reserve in Colombia. These features were initially compared with other audio characterization methods, showing superior performance in multiclass classification, with accuracies of 0.85 for habitat cover identification and 0.89 for time-of-day classification across 13 days. For the unsupervised study, optimized dimensionality reduction methods (Uniform Manifold Approximation and Projection and Pairwise Controlled Manifold Approximation and Projection) were applied to project the learned features, achieving trustworthiness scores above 0.96. Subsequently, clustering was performed using KMeans and Density-Based Spatial Clustering of Applications with Noise (DBSCAN), with evaluations based on metrics such as the silhouette, where scores above 0.45 were obtained, thus supporting the robustness of the discovered latent acoustic structures. To interpret and validate the resulting clusters, we combined multiple strategies: spatial mapping through interpolation, analysis of acoustic index variance to understand the cluster structure, and graph-based connectivity analysis to identify ecological relationships between the recording sites. Our results demonstrate that this approach can uncover both local and broad-scale patterns in the soundscape, providing a flexible and interpretable pathway for unsupervised ecological monitoring. Full article
Show Figures

Figure 1

23 pages, 1660 KB  
Article
Soundtalking: Extending Soundscape Practice Through Long-Term Participant-Led Sound Activities in the Dee Estuary
by Neil Spencer Bruce
Sustainability 2025, 17(17), 7904; https://doi.org/10.3390/su17177904 - 2 Sep 2025
Cited by 1 | Viewed by 1304
Abstract
This study explores the practice of “soundtalking”, a novel method of participant-led sound practice, across the Dee Estuary in the UK. Over the course of twelve months, the Our Dee Estuary Project facilitated monthly meetings where participants engaged in sound workshops, in-depth discussions, [...] Read more.
This study explores the practice of “soundtalking”, a novel method of participant-led sound practice, across the Dee Estuary in the UK. Over the course of twelve months, the Our Dee Estuary Project facilitated monthly meetings where participants engaged in sound workshops, in-depth discussions, and sound-making activities, with the aim of fostering a deeper connection with both their local and sonic environments. This longitudinal practice-based research study created an environment of sonic learning and listening development, documenting how participants’ interactions and narratives both shape and are shaped by the estuarial environment, its soundscape, and their sense of place. Participant-led conversations formed the basis of the methodology, providing rich qualitative data on how individuals perceive, interpret, and interact with their surroundings and the impact that the soundscape has on the individual. The regular and unstructured discussions revealed the intrinsic value of soundscapes in participants’ lives, emphasising themes of memory, reflection, place attachment, environmental awareness, and well-being. The collaborative nature of the project allowed for the co-creation of a film and a radio soundscape, both of which serve as significant outputs, encapsulating the auditory and emotional essence of the estuary. The study’s initial findings indicate that “soundtalking” as a practice not only enhances participants’ auditory perception but also fosters a sense of community and belonging. The regularity of monthly meetings facilitated the development of a shared acoustic vocabulary and experience among participants, which in turn enriched their collective and individual experiences of the estuary. Soundtalking is proposed as an additional tool in the study of soundscapes to complement and extend more commonly implemented methods, such as soundwalking and soundsitting. Soundtalking demonstrates the efficacy of longitudinal, participant-led approaches in capturing the dynamic and lived experiences of soundscapes and their associated environments, over methods that only create fleeting short-term engagements with the soundscape. In conclusion, the Our Dee Estuary Project demonstrates the transformative potential of soundtalking in deepening our understanding of human–environment interactions and, in addition, has shown that there are both health and well-being aspects that arise from the practice. Beyond this, the project has output a film and a radio sound piece, which not only document but also celebrate the intricate and evolving relationship between the participants and the estuarine soundscape, offering valuable insights for future soundscape research and community engagement initiatives. Full article
(This article belongs to the Special Issue Urban Noise Control, Public Health and Sustainable Cities)
Show Figures

Figure 1

21 pages, 17434 KB  
Article
Towards Sustainable Human–Land Symbiosis: An Empirical Study of Chinese Traditional Villages
by Jianmin Wang, Xiaoying Wen, Shikang Zhou, Zhihong Zhang and Dongye Zhao
Land 2025, 14(8), 1676; https://doi.org/10.3390/land14081676 - 19 Aug 2025
Viewed by 1055
Abstract
In response to the growing urban–rural dichotomy and escalating human–land conflicts in rural China, this study investigates the role of soundscapes as emotional mediators to enhance environmental satisfaction and foster sustainable human–land symbiosis. To address this need, we carried out a series of [...] Read more.
In response to the growing urban–rural dichotomy and escalating human–land conflicts in rural China, this study investigates the role of soundscapes as emotional mediators to enhance environmental satisfaction and foster sustainable human–land symbiosis. To address this need, we carried out a series of systematic field surveys at five representative traditional villages in a major provincial capital city in China, and we implemented a comprehensive questionnaire and surveyed 524 residents about their perceptions of sound, land affection, and environment. We employed a mixed-methods approach combining questionnaire surveys, association rule mining (ARM), and structural equation modeling (SEM) to explore the ‘sound–land–environment’ interaction chain. ARM analysis identified strong associations among tour guide narratives, local dialects, natural sounds (e.g., rustling leaves, birdsong), and tourist-generated sounds (support = 50%, confidence = 78%, lift = 1.33). SEM results revealed that soundscapes significantly and positively influence land dependence (β = 0.952, p < 0.001) and land rootedness (β = 1.812, p < 0.001), which in turn jointly affect environmental satisfaction (β = –0.192, p = 0.027) through a chain mediation pathway. These findings suggest that optimizing rural soundscapes can strengthen emotional bonds between people and land, thereby enhancing environmental satisfaction and promoting performance of sustainable human–land symbiosis. The study contributes theoretically by elucidating the emotional mechanisms linking soundscapes to human–land relationships and offers insights for incorporating soundscape considerations into village planning and developing policies to cultivate land attachment, supporting the sustainable development of traditional villages. Full article
Show Figures

Figure 1

29 pages, 40108 KB  
Article
Decomposing and Modeling Acoustic Signals to Identify Machinery Defects in Industrial Soundscapes
by Christof Pichler, Markus Neumayer, Bernhard Schweighofer, Christoph Feilmayr, Stefan Schuster and Hannes Wegleiter
Sensors 2025, 25(16), 4923; https://doi.org/10.3390/s25164923 - 9 Aug 2025
Viewed by 1183
Abstract
Acoustic sound-based condition monitoring (ASCM) systems, which typically utilize machine learning algorithms on established audio features, have demonstrated effectiveness under controlled conditions. However, their application in real-world industrial environments presents significant challenges due to complex and variable soundscapes with high noise and limited [...] Read more.
Acoustic sound-based condition monitoring (ASCM) systems, which typically utilize machine learning algorithms on established audio features, have demonstrated effectiveness under controlled conditions. However, their application in real-world industrial environments presents significant challenges due to complex and variable soundscapes with high noise and limited fault data. The presence of random interfering sounds and variability in operating conditions can lead to lower performance and high false-positive rates. To overcome these limitations, we propose a fault detection method that leverages the underlying physical characteristics of the sound signals. By investigating the components of the acoustic signal, we found that fault-related sounds can be modeled as exponentially decaying oscillations. This insight allows for the development of a physically based signal model, setting our approach apart from purely data-driven methods. Using this model, we developed a robust detection method based on a Generalized Likelihood Ratio Test (GLRT). The effectiveness of this approach was validated using both synthetic and real-world data from a steel industry facility. Our results demonstrate that the proposed model-based approach provides superior performance compared to standard audio features, particularly in high-noise conditions. On real-world data, the GLRT-based approach outperformed all audio features, as clearly shown by the Receiver Operating Characteristic (ROC) analysis. Specifically, the Partial Area Under the Curve (pAUC) of the GLRT is more than twice that of the best-performing audio feature, demonstrating good detection at significantly lower-false-positive rates compared to audio features. Furthermore, simulations showed that our method maintains robust detection down to a Signal-to-Noise Ratio (SNR) of −13 dB, significantly outperforming audio feature-based detection, which was limited to approximately −10 dB. The physically informed nature of our model not only provides a more reliable and robust solution but also enables the method to be generalized to other industrial scenarios with similar fault properties, offering broader applicability for reliable acoustic condition monitoring. Full article
(This article belongs to the Special Issue Acoustic Sensing for Condition Monitoring)
Show Figures

Figure 1

26 pages, 2471 KB  
Systematic Review
Indoor Soundscape Intervention (ISI) Criteria for Architectural Practice: A Systematic Review with Grounded Theory Analysis
by Uğur Beyza Erçakmak Osma and Papatya Nur Dökmeci Yörükoğlu
Acoustics 2025, 7(3), 46; https://doi.org/10.3390/acoustics7030046 - 28 Jul 2025
Cited by 1 | Viewed by 1505
Abstract
Indoor soundscape is a relatively new and developing field compared to urban soundscape in practice. To address this gap, this study aims to identify the key influencing factors as a first step of the indoor soundscape intervention approach. The study employed a two-phase [...] Read more.
Indoor soundscape is a relatively new and developing field compared to urban soundscape in practice. To address this gap, this study aims to identify the key influencing factors as a first step of the indoor soundscape intervention approach. The study employed a two-phase methodology. Phase one involved a Systematic Review (SR) of the literature, conducted through the PRISMA 2020 guidelines, to collate data on the influencing factors and intervention criteria of the indoor soundscape approach. Searching was conducted using two databases, Web of Science and Scopus. As a result of the search, a total of 29 studies were included in the review. The review included studies addressing the soundscape influencing factors and theoretical frameworks. Studies that did not address these criteria were excluded. Phase two comprised the application of the Grounded Theory (GT) coding process to organize, categorize, and merge the data collected in phase one. As a result of the coding process, three levels of categories were achieved; L1: key concept, L2: overarching category, L3: core category. Four core categories were identified as ‘Sound’, ‘People’, ‘Building’, and ‘Environment’ by proposing the Indoor Soundscape Intervention (ISI) criteria. The repeatable and updatable nature of the proposed method allows it to be adapted to further studies and different contexts/cases. Full article
Show Figures

Figure 1

Back to TopTop