Sign in to use this feature.

Years

Between: -

Subjects

remove_circle_outline
remove_circle_outline
remove_circle_outline
remove_circle_outline
remove_circle_outline
remove_circle_outline
remove_circle_outline
remove_circle_outline
remove_circle_outline

Journals

remove_circle_outline
remove_circle_outline
remove_circle_outline
remove_circle_outline
remove_circle_outline
remove_circle_outline
remove_circle_outline
remove_circle_outline
remove_circle_outline

Article Types

Countries / Regions

remove_circle_outline
remove_circle_outline
remove_circle_outline
remove_circle_outline
remove_circle_outline

Search Results (1,071)

Search Parameters:
Keywords = soil genera

Order results
Result details
Results per page
Select all
Export citation of selected articles as:
27 pages, 5256 KB  
Article
AntID_APP: Empowering Citizen Scientists with YOLO Models for Ant Identification in Taiwan
by Nan-Yuan Hsiung, Jen-Shin Hong, Shiu-Wu Chau and Chung-Der Hsiao
Biology 2026, 15(6), 470; https://doi.org/10.3390/biology15060470 (registering DOI) - 14 Mar 2026
Abstract
Ants are vital bioindicators that contribute to soil health and food webs, making accurate identification essential for biodiversity monitoring and conservation. However, traditional taxonomic methods are time-consuming and require specialized expertise, limiting large-scale data collection and public participation. This paper presents AntID_APP, a [...] Read more.
Ants are vital bioindicators that contribute to soil health and food webs, making accurate identification essential for biodiversity monitoring and conservation. However, traditional taxonomic methods are time-consuming and require specialized expertise, limiting large-scale data collection and public participation. This paper presents AntID_APP, a web-based application designed to support citizen scientists in Taiwan by enabling real-time, image-based detection and the identification of native ant genera. Fine-tuned YOLO models first detect ants in user-uploaded images and then classify them at the genus level. The models were trained on a curated dataset of 60,429 open-access images from iNaturalist, covering 54 native ant species. To ensure robustness in real-world conditions, we applied targeted data augmentation and evaluated multiple YOLO versions (v9–v12). The best-performing model achieved a mean Average Precision (mAP50: 0.935–0.948, mAP50-95: 0.777–0.807) for the detection task, followed by accurate genus-level identification. The application features an intuitive interface and a lightweight asynchronous server architecture, allowing users to upload images and receive both visual detection results (bounding boxes) and genus predictions efficiently. By combining high accuracy with accessibility, AntID_APP offers a scalable solution for biodiversity monitoring and public engagement in ecological research. Full article
(This article belongs to the Special Issue AI Deep Learning Approach to Study Biological Questions (2nd Edition))
Show Figures

Figure 1

19 pages, 2722 KB  
Article
Characteristics of Fungal Communities in Lava Plateau Ecosystems
by Yanli Zhang, Yan Zhu, Jiaxing Huang, Jiaxin Xue, Yiwei Liu, Haocong Li, Lingjie Shi, Jianhui Jia and Yueyu Sui
Microorganisms 2026, 14(3), 642; https://doi.org/10.3390/microorganisms14030642 - 12 Mar 2026
Viewed by 92
Abstract
Soil fungi are pivotal drivers of biogeochemical cycling, mediating nutrient transformation, plant–soil feedbacks, and ecosystem stability. Understanding their responses to vegetation succession is essential for predicting ecosystem recovery in fragile volcanic landscapes. We investigated soil fungal communities across five successional stages on the [...] Read more.
Soil fungi are pivotal drivers of biogeochemical cycling, mediating nutrient transformation, plant–soil feedbacks, and ecosystem stability. Understanding their responses to vegetation succession is essential for predicting ecosystem recovery in fragile volcanic landscapes. We investigated soil fungal communities across five successional stages on the Jingpo Lake lava plateau—grassland (GL), shrubland (SL), deciduous broad-leaved forest (DB), coniferous and broad-leaved mixed forest (CB), and coniferous forest (CF)—using high-throughput ITS sequencing and soil physicochemical analysis. Basidiomycota and Ascomycota dominated at the phylum level, with Sebacina, Cortinarius, and Mortierella as core genera. Alpha diversity (Shannon, Simpson, Chao1) was significantly higher in early-successional GL and SL than in DB (p < 0.05), while CB exhibited the lowest community evenness (Pielou-e). Co-occurrence networks revealed greater connectivity in GL, whereas forest types showed simplified topologies. LEfSe identified distinct fungal biomarkers for each vegetation type. PICRUSt2-based functional prediction indicated biosynthesis as the dominant pathway (>40%), with significant variation among vegetation types. Redundancy analysis (RDA) identified soil organic matter (SOM) as the primary predictor of fungal community composition. Our findings indicate that vegetation succession is associated with changes in fungal diversity and function primarily linked to variations in SOM, with moisture regimes as a secondary contextual factor. Notably, advanced forest stages exhibited reduced fungal diversity and simplified community structure—highlighting a trade-off between nutrient enrichment and microbial complexity in volcanic ecosystems. These insights advance our understanding of plant–soil–microbe coupling during ecosystem restoration on lava plateaus. Full article
(This article belongs to the Section Environmental Microbiology)
Show Figures

Figure 1

23 pages, 6957 KB  
Article
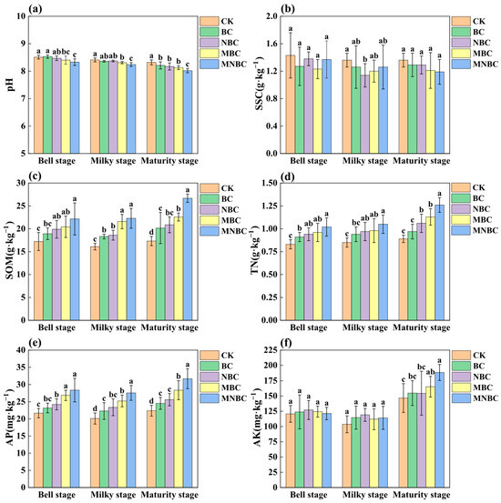
Interaction Between Nutrient-Laden Biochar and PGPR Reshapes Rhizosphere Microbiome to Reclaim Coastal Saline–Alkali Soil Fertility
by Zelong Peng, Qing Yang, Xu Li, Xinyu Zhang, Zhengyuze Wang, Xueyou Liang, Jianzhi Xie, Zhiling Gao and Chunjing Liu
Agriculture 2026, 16(6), 631; https://doi.org/10.3390/agriculture16060631 - 10 Mar 2026
Viewed by 166
Abstract
Biochar and plant growth-promoting rhizobacteria (PGPR) are promising for coastal saline–alkali soil remediation, but their combined effect is often limited by nutrient scarcity. This study investigated whether nutrient-laden biochar (saturated with livestock wastewater) synergizes with a PGPR inoculant (Paenibacillus mucilaginosus PM12) to [...] Read more.
Biochar and plant growth-promoting rhizobacteria (PGPR) are promising for coastal saline–alkali soil remediation, but their combined effect is often limited by nutrient scarcity. This study investigated whether nutrient-laden biochar (saturated with livestock wastewater) synergizes with a PGPR inoculant (Paenibacillus mucilaginosus PM12) to enhance maize productivity by reshaping the rhizosphere microbiome. A field experiment included five treatments: control (CK), sheep manure biochar alone (BC), nutrient-laden biochar (NBC), BC + PGPR (MBC), and NBC + PGPR (MNBC). The MNBC treatment showed the most pronounced improvements, increasing maize yield by 52.5% compared to CK, while reducing soil pH by 0.30 units and enhancing soil organic matter, total nitrogen, and available phosphorus. Metagenomic analysis revealed that MNBC uniquely enriched beneficial genera (e.g., Nocardioides) and saprotrophic Basidiomycota, while suppressing pathogenic Fusarium. This restructuring elevated the genetic potential for nitrogen transformation, phosphorus solubilization, and carbon metabolism. Structural equation modeling identified increased soil available phosphorus and total nitrogen as the primary direct drivers of yield enhancement. The integration of nutrient-laden biochar and PGPR creates a synergistic system that reclaims saline–alkali soil by alleviating stress, supplying nutrients, and directing the assembly of a functional microbiome. Full article
(This article belongs to the Section Agricultural Soils)
Show Figures

Figure 1

22 pages, 4622 KB  
Article
Endophytic and Diazotrophic Bacterial Diversity in Pisum sativum Root Nodules Across Southwest China’s Rocky Desertification Gradients
by Qiuli Yan, Chengyi Wu, Wuxian Zhang, Yating He and Jinhua Wang
Horticulturae 2026, 12(3), 323; https://doi.org/10.3390/horticulturae12030323 - 9 Mar 2026
Viewed by 158
Abstract
Background: The adaptability of leguminous plant–rhizobia symbionts enables enhanced plant stress tolerance in environmentally stressed areas. However, how rock desertification (RD) severity affects the endophytic and nitrogen-fixing bacterial communities in Pisum sativum root nodules remains unclear. Methods: We systematically surveyed the microbial communities [...] Read more.
Background: The adaptability of leguminous plant–rhizobia symbionts enables enhanced plant stress tolerance in environmentally stressed areas. However, how rock desertification (RD) severity affects the endophytic and nitrogen-fixing bacterial communities in Pisum sativum root nodules remains unclear. Methods: We systematically surveyed the microbial communities of P. sativum nodules across a gradient of four RD areas. We sequenced 16S rRNA and nifH amplicons, determined soil physicochemical properties, and performed bioinformatic analyses to relate nodule microbiome diversity to soil variables. Results: The dominant endophytic genera across all sites were AllorhizobiumNeorhizobiumPararhizobiumRhizobium and Pseudomonas, with Rhizobium identified as the primary nitrogen-fixing taxon. Soil pH and total phosphorus (TP) showed significant correlations with the overall endophytic bacterial community, whereas total nitrogen (TN), TP, and soil water content (SWC) were associated with nitrogen-fixing taxa. Notably, P. sativum nodules from areas of slight rocky desertification (SRD) harbored higher endophytic bacterial diversity and enhanced carbohydrate metabolism compared to those from moderately rocky desertified (MRD) sites. Conclusions: This study sheds light on how bacterial communities within legume root nodules respond to RD stress, deepening our understanding of plant–microbe co-adaptation and informing microbial-assisted restoration strategies in karst desertification areas. Full article
(This article belongs to the Section Biotic and Abiotic Stress)
Show Figures

Figure 1

18 pages, 3806 KB  
Article
Rhizosphere Fungal Communities of Invasive vs. Native Plants in a Karst Ecosystem
by Jiawei Wu, Jiaguo Wang and Weijie Li
Diversity 2026, 18(3), 160; https://doi.org/10.3390/d18030160 - 5 Mar 2026
Viewed by 177
Abstract
Plant invasions severely threaten the stability and biodiversity of fragile ecosystems in karst areas. Elucidating the microbial mechanisms underlying the interactions between invasive plants and native plants in rhizosphere soil is crucial for preventing plant invasions. In this study, high-throughput sequencing was used [...] Read more.
Plant invasions severely threaten the stability and biodiversity of fragile ecosystems in karst areas. Elucidating the microbial mechanisms underlying the interactions between invasive plants and native plants in rhizosphere soil is crucial for preventing plant invasions. In this study, high-throughput sequencing was used to compare the differences in rhizosphere fungi between two invasive and native plants in the Guizhou karst region. These findings provide theoretical support for understanding the ecological impact of invasive plants and for developing ecological management strategies based on soil microorganisms. The results revealed the following: (1) A total of 16 soil samples were included in the study, which comprised 1 phylum, 50 classes, 112 orders, 245 families, 463 genera and 629 species. (2) No significant differences were observed in the Ace, Chao, Shannon, Simpson and Sobs indices of the rhizosphere fungal communities between invasive plants and native plants (p > 0.05). (3) At the phylum level, no significant difference was observed in the community compositions of invasive and native plants; the dominant phyla were Ascomycota, Mortierellomycota and Basidiomycota; at the genus level, there were significant differences in the community composition of invasive and native plants, and the relative abundances of Minimedusa, Monocillium and Gymnopus in the rhizosphere soil of invasive plants were significantly higher (p < 0.05). (4) Functional predictions based on FUNGuild indicated a higher relative abundance of saprotrophic fungi associated with invasive plants. Community assembly processes for both invasive and native plants were primarily governed by stochastic ecological processes (e.g., drift). These findings suggest that plant invasion is associated with shifts in the composition and potential ecological functions of rhizosphere fungal communities in the karst area. Full article
Show Figures

Figure 1

20 pages, 3284 KB  
Article
Combining Bacillus and Trichoderma in Bio-Organic Fertilizers with Reduced Chemical Fertilizer: An Effective Strategy Against Cucumber Fusarium Wilt
by Xing Luo, Jiawei Ouyang, Jing Li, Hua Yu, Song Guo, Xiangzhong Zeng, Zijun Zhou, Yuxian Shangguan, Mingjiang He, Yiting Ouyang, Kun Chen and Yusheng Qin
Plants 2026, 15(5), 782; https://doi.org/10.3390/plants15050782 - 4 Mar 2026
Viewed by 223
Abstract
Integrated fertilization using reduced chemical fertilizers and bio-organic fertilizers can maintain soil fertility with lower chemical inputs, yet its systemic effects on disease control, soil microbes, yield, and quality are not fully clear. This study aimed to: (1) evaluate the effects of Bacillus [...] Read more.
Integrated fertilization using reduced chemical fertilizers and bio-organic fertilizers can maintain soil fertility with lower chemical inputs, yet its systemic effects on disease control, soil microbes, yield, and quality are not fully clear. This study aimed to: (1) evaluate the effects of Bacillus amyloliquefaciens Z2 and Trichoderma harzianum T22, alone or combined, on suppressing Fusarium wilt (Fusarium oxysporum f. sp. cucumerinum) and promoting cucumber growth in pot experiments; and (2) assess the field efficacy of reduced chemical fertilizer (75% N) plus microbial bio-organic fertilizer (25% N) for disease control, growth enhancement, and yield and quality improvement. To achieve these objectives, pot experiments were first conducted, followed by field experiments. Pot results indicated that individual and combined inoculants notably decreased the disease index (DI) by 40.48–68.75%, and significantly increased cucumber fresh shoot biomass by 16.86–26.75%, with the combined inoculants exhibiting the greatest effect. Field experiments indicated that the synthetic microbial bio-fertilizer has a greater advantage in promoting cucumber growth and disease suppression compared to a single bacterial bio-organic fertilizer. Specifically, the application of combined bio-fertilizers exhibited the best performance in decreasing cucumber DI by 51.54%, improving cucumber fresh shoot biomass by 12.19%, and enhancing cucumber yield by 21.02%, along with significantly improving fruit vitamin C content by 21.17% and increasing fruit total amino acids by 26.23% compared with the control. Rhizosphere soil analysis revealed that the application of combined bio-fertilizers enriched beneficial bacterial families (JG30-KF-AS9 and Sphingomonadaceae) and fungal genera (Chaetomiaceae and Condenascus) with known biocontrol functions and suppressed the proliferation of Fusarium. Overall, the integrated use of reduced chemical fertilizer combined with synthetic bio-organic fertilizer effectively suppresses cucumber wilt, optimizes microbial community structure, and improves cucumber yield and quality, furnishing a valuable foundation for microbial-assisted sustainable crop production. Full article
(This article belongs to the Special Issue Plant–Microbe Interaction)
Show Figures

Figure 1

22 pages, 2708 KB  
Article
Effects of Microbial Fertilizers on the Properties of Simulated Lunar Soil and Lettuce Growth
by Chuang Mei, Gengxin Xie and Xi Wang
Plants 2026, 15(5), 756; https://doi.org/10.3390/plants15050756 - 1 Mar 2026
Viewed by 310
Abstract
The lunar surface soil (regolith) represents a potential substrate for crop cultivation in future extraterrestrial bases. However, the absence of indigenous microbial activity severely limits nutrient availability in lunar soil. In this study, the effects of three commercial microbial fertilizers on improving simulated [...] Read more.
The lunar surface soil (regolith) represents a potential substrate for crop cultivation in future extraterrestrial bases. However, the absence of indigenous microbial activity severely limits nutrient availability in lunar soil. In this study, the effects of three commercial microbial fertilizers on improving simulated lunar soil and promoting lettuce (Lactuca sativa L.) growth were experimentally evaluated. The results showed that microbial fertilizers significantly increased the contents of available nutrients (N, P, and K) and organic matter in simulated lunar soil, thereby enhancing lettuce growth and biomass accumulation. Compared with the treatment without adding microbial fertilizer application (CK), the aboveground and belowground fresh weights of lettuce increased by up to 91.61% and 89.08%, respectively, under the microbial fertilizer MLQ treatment. In addition, microbial fertilizer treatment increased nutrient accumulation and photosynthetic pigment contents in lettuce, alleviated oxidative stress by improving antioxidant system performance, and consequently enhanced lettuce quality. High-throughput sequencing analysis further revealed that the dominant bacterial genera under these conditions were Bacillus, Glutamicibacter, Acetobacter, Enterococcus, and Microbacterium, while the dominant fungal genera included Saccharomyces, Pichia, and Trigonopsis. These findings provide theoretical support for the development of functional microbial fertilizers tailored for simulating lunar soil. Full article
(This article belongs to the Section Plant Physiology and Metabolism)
Show Figures

Figure 1

16 pages, 2487 KB  
Article
Waste Activated Sludge Alkali–Thermal Hydrolysis Liquid as a Soil Amendment: Effects on Pakchoi Cabbage Growth, Soil Properties, and Microbial Community Structure
by Xiu-Fang Li, Yang Xu, Sheng Qi, Zhen Shi, Jun-Feng Zhao, Zhao-Yong Sun and Yue-Qin Tang
Agronomy 2026, 16(5), 522; https://doi.org/10.3390/agronomy16050522 - 27 Feb 2026
Viewed by 355
Abstract
Alkali–thermal treatment of waste activated sludge (WAS) can produce a liquid fertilizer (LF) rich in plant nutrients and biostimulants. However, studies on its actual effects on plant growth and soil quality during field application remain limited. This study employed pot experiments to investigate [...] Read more.
Alkali–thermal treatment of waste activated sludge (WAS) can produce a liquid fertilizer (LF) rich in plant nutrients and biostimulants. However, studies on its actual effects on plant growth and soil quality during field application remain limited. This study employed pot experiments to investigate the impacts of LF substitution (0%, 50%, 100%) for urea on pakchoi cabbage yield, soil physicochemical properties, and microbial communities. The results demonstrated that the LF100 treatment (complete substitution) exhibited the most favorable performance in terms of both plant yield and soil quality enhancement. Compared to the CK, LF0, and LF50 treatments, the LF100 treatment increased various growth and soil parameters: fresh and dry weights of pakchoi cabbage by 50.31–110.61% and 52.48–72.00%, respectively; total soil nitrogen by 1.54–9.09%; total soil phosphorus by 13.89–54.56%; soil available phosphorus by 37.51–116.88%; as well as soil urease, invertase, and protease activities by 2.73–9.41%, 17.11–32.52%, and 7.14–36.36%, respectively. Meanwhile, soil microbial diversity in all fertilized groups was higher than in CK, and it increased with the rising LF substitution ratios. Furthermore, the dominant phyla of LF100 soil microbial community included Actinobacteriota, Proteobacteria, Acidobacteriota, and Crenarchaeota, encompassing multiple bacterial genera involved in carbon/nitrogen cycling and nitrogen fixation. Thus, this liquid fertilizer carries resource utilization potential as a urea substitute, offering valuable insights for sustainable agricultural development. Full article
Show Figures

Figure 1

24 pages, 7834 KB  
Article
Improving Soil Health in Bamboo Forests Through the Cultivation of Stropharia rugosoannulata on Bamboo Residues
by Xin Wang, Dongchen Li, Xiaocao Liu, Baoxi Wang, Xianhao Cheng, Wei Zhang and Jinzhong Xie
Horticulturae 2026, 12(3), 286; https://doi.org/10.3390/horticulturae12030286 - 27 Feb 2026
Viewed by 184
Abstract
Utilizing bamboo residues for the cultivation of Stropharia rugosoannulata is an ecological practice grounded in the concept of agricultural waste recycling, aiming to improve soil microecology and enhance nutrient cycling in bamboo forests. However, a comprehensive and systematic evaluation of the ecological effects [...] Read more.
Utilizing bamboo residues for the cultivation of Stropharia rugosoannulata is an ecological practice grounded in the concept of agricultural waste recycling, aiming to improve soil microecology and enhance nutrient cycling in bamboo forests. However, a comprehensive and systematic evaluation of the ecological effects of using bamboo residues as cultivation substrates is lacking. To evaluate soil responses following the cultivation of S. rugosoannulata, a field experiment was conducted using bamboo residues pre-fermented with 4% rapeseed cake. The results showed that cultivating S. rugosoannulata with rapeseed cake-fermented bamboo residues significantly enhanced soil nutrient levels and enzyme activities. Notable increases were observed in soil organic carbon, total nitrogen, available nitrogen, and total potassium, as well as in the activities of sucrase, urease, peroxidase, polyphenol oxidase, and neutral protease. Both bacterial and fungal α-diversity were significantly enhanced, and substantial shifts occurred in the community structure and composition of soil microbiota. Metabolomic analysis revealed that significantly differential metabolites were primarily enriched in five key pathways, including purine metabolism, glycerolipid metabolism, biosynthesis of plant secondary metabolites, and starch and sucrose metabolism. Correlation analyses further revealed that specific microbial taxa (four bacterial genera and seven fungal genera) exhibited strong correlations with soil nutrient indicators, whereas another group of taxa (six bacterial phyla and eight fungal genera) was closely linked to soil enzyme activities. Furthermore, bacterial communities were significantly correlated with metabolite variations after substrate addition. Specifically, Firmicutes showed strong positive correlations with multiple metabolites, whereas Planctomycetes exhibited negative correlations with some of the same metabolites, indicating potential competitive interactions. Based on these findings, this study proposes a preliminary “Microbe–Enzyme–Metabolite–Nutrient” coupling cycle, driven by the synergistic interplay among bamboo residues, hypha–microbiome complex, soil enzymes, and functional metabolites. This mechanism provides a scientific explanation for the soil health improvements observed during S. rugosoannulata cultivation and offers theoretical support for the efficient utilization of bamboo waste and maintenance of forest ecosystem stability. Full article
(This article belongs to the Special Issue Advances in Quality Regulation and Improvement of Ornamental Plants)
Show Figures

Figure 1

26 pages, 3971 KB  
Article
Geographic, Temporal and Genetic Factors Shaping the Structure and Function of Walnut Rhizosphere Microbiome
by Silvia García-García, Sergio Diez-Hermano, Julio J. Diez and Jerson Garita-Cambronero
Agronomy 2026, 16(5), 513; https://doi.org/10.3390/agronomy16050513 - 27 Feb 2026
Viewed by 244
Abstract
Walnut (Juglans regia L.) performance and sustainability are closely linked to soil–plant–microbe interactions; nowadays, the combined influence of edaphic context, plantation development and rootstock genotype on walnut-associated microbiomes remains insufficiently resolved. Here, we integrated soil physicochemical characterization, community-level physiological profiling and 16S [...] Read more.
Walnut (Juglans regia L.) performance and sustainability are closely linked to soil–plant–microbe interactions; nowadays, the combined influence of edaphic context, plantation development and rootstock genotype on walnut-associated microbiomes remains insufficiently resolved. Here, we integrated soil physicochemical characterization, community-level physiological profiling and 16S rRNA gene amplicon sequencing across walnut plantations in four Spanish regions. The design included 14-year clonal stands (Galicia, Gerona, Toledo), an age gradient in Galicia (4, 9 and 14 years), and four rootstocks (MJ209, Vlach, own-rooted ‘Chandler’ and J. regia seedling) in the Córdoba plantation. At the community-level, rhizospheres exhibited higher overall metabolic activity, displaying substrate-specific functional fingerprints across regions. Regarding stand ages, a functional peak was observed at middle age, with a decline in richness and diversity with age. Moreover, rootstock genotype further modulated rhizosphere metabolic function. Sequencing supported compositional differences among regions, ages and rootstocks, identifying a bacterial core of Juglans spp. rhizosphere and detecting 36 putative Plant Growth-Promoting Rhizobacteria (PGPR) genera, suggesting a potential reservoir and possible uses in plant biotechnology. Overall, walnut-associated microbiomes are jointly structured by soil gradients, plantation development and rootstock genotype, supporting site and genotype-tailored microbiome management. Full article
(This article belongs to the Section Agricultural Biosystem and Biological Engineering)
Show Figures

Figure 1

19 pages, 3892 KB  
Article
Correlation Between Rhizosphere Soil Properties and Microbial Communities of Different Coffea arabica Cultivars
by Yanglin Sun, Renyan Ma, Fengxin Dong, Xinyue Dai, Dejing Ni, Xuejun Li, Zhenjiang Lv and Yihan Wang
Forests 2026, 17(3), 291; https://doi.org/10.3390/f17030291 - 26 Feb 2026
Viewed by 260
Abstract
This study investigated the differences in rhizosphere soil properties and their associations with microbial communities across eight Coffea arabica cultivars cultivated under uniform conditions at the Kangping Education and Research Base in Pu’er, Yunnan. We assessed arbuscular mycorrhizal fungi (AMF) colonization and spore [...] Read more.
This study investigated the differences in rhizosphere soil properties and their associations with microbial communities across eight Coffea arabica cultivars cultivated under uniform conditions at the Kangping Education and Research Base in Pu’er, Yunnan. We assessed arbuscular mycorrhizal fungi (AMF) colonization and spore density, analyzed soil chemical properties—including pH, organic matter (OM), total nitrogen (TN), total phosphorus (TP), total potassium (TK), alkali-hydrolyzable nitrogen (AN), available phosphorus (AP), available potassium (AK), and slowly available potassium (SK)—and characterized microbial communities via high-throughput sequencing. The findings of this study demonstrate that coffee variety significantly influences the contents of available nutrients (AN, AP, AK) and OM in the rhizosphere soil. Sequencing indicated that Ascomycota dominated the fungal community, Chloroflexi and Proteobacteria were the primary bacterial phyla, and Glomus and Sclerocystis were the predominant AMF genera. Analysis of alpha diversity showed that in the bacterial community, S8 exhibited the highest diversity and richness, while S6 showed the lowest. For the fungal community, S6 had the highest diversity, S2 displayed the highest richness, and S5 showed the lowest values for both diversity and richness. Within the AMF community, S8 demonstrated the highest diversity, S7 exhibited the highest richness, and S6 had the lowest diversity and richness values. Overall, bacterial diversity surpassed fungal diversity. Redundancy analysis identified AK as a common key factor influencing both bacterial and fungal communities. Besides AK, OM and TN were also significant drivers for the fungal and bacterial communities, respectively, while the AMF community was most strongly associated with SK Full article
(This article belongs to the Section Forest Soil)
Show Figures

Figure 1

24 pages, 12746 KB  
Article
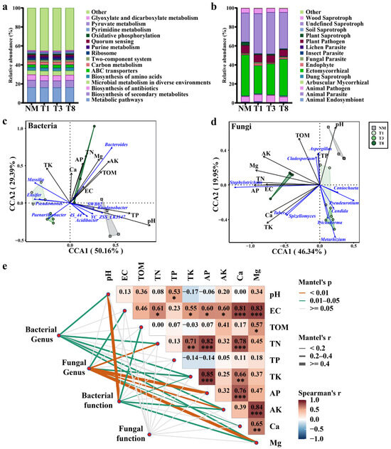
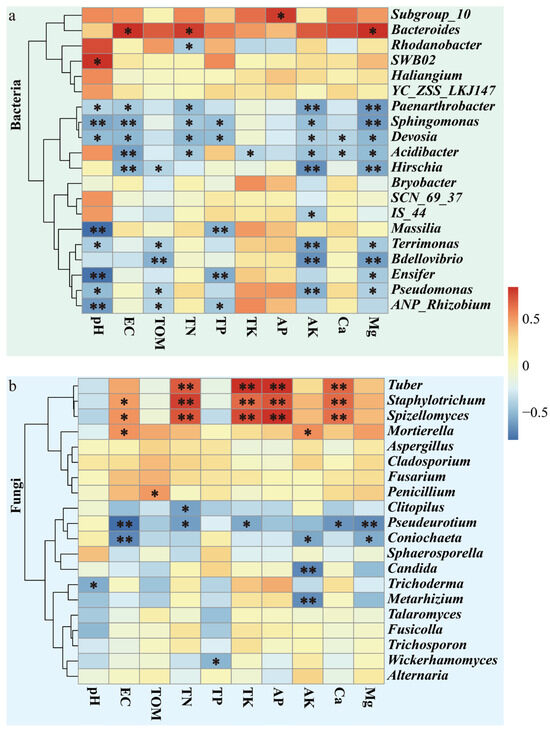
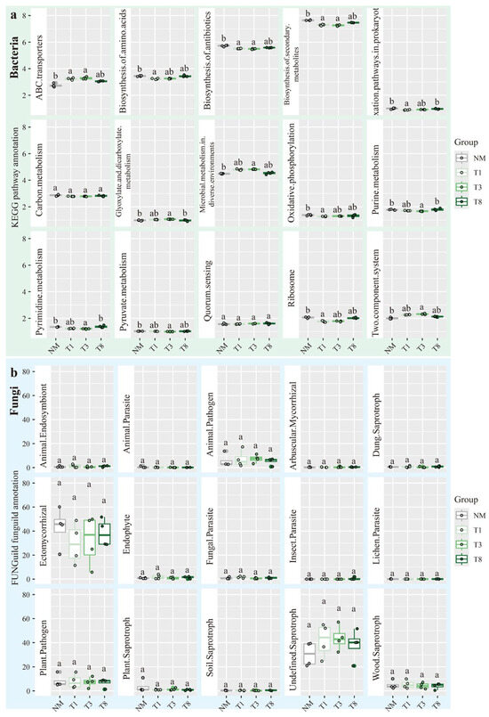
Dynamic Shifts in Rhizosphere Microbiome and Soil Nutrients Drive Tuber sinense Mycorrhizal Development in Castanea mollissima Seedlings
by Yi-Yang Wang, Wei-Wei Zhang, Yu-Cheng Lu, Yong Qin, Qing-Qin Cao and Guo-Qing Zhang
Horticulturae 2026, 12(3), 266; https://doi.org/10.3390/horticulturae12030266 - 25 Feb 2026
Viewed by 232
Abstract
The Chinese black truffle (Tuber sinense) is an economically vital ectomycorrhizal fungus threatened by unsustainable harvesting. Cultivating truffles using mycorrhizal seedlings is essential for sustainable production, yet the rhizosphere microbiome dynamics remain unclear. This study explored microbial community succession in the [...] Read more.
The Chinese black truffle (Tuber sinense) is an economically vital ectomycorrhizal fungus threatened by unsustainable harvesting. Cultivating truffles using mycorrhizal seedlings is essential for sustainable production, yet the rhizosphere microbiome dynamics remain unclear. This study explored microbial community succession in the rhizosphere of Chinese chestnut (Castanea mollissima) seedlings inoculated with T. sinense over 8 months. High-throughput sequencing and soil physicochemical analysis were conducted at 1, 3, and 8 months post-inoculation. Significant changes in soil properties, such as decreased pH and increased total nitrogen (TN), total potassium (TK), available phosphorus (AP), and calcium (Ca), influenced microbial assembly. Tuber relative abundance rose from 0.02% in non-inoculated samples to 8.81% at 8 months. Inoculation altered microbial structures, enriching fungal genera like Tuber, Staphylotrichum, and Sphaerosporella. Network analysis showed 79.23% positive bacterial-fungal interactions, crucial for rhizosphere stability. Tuber correlated positively with Staphylotrichum and Spizellomyces, indicating potential synergies in mycorrhizal development and nutrient cycling. Tuber also showed significant positive correlations with TN, TK, AP, and Ca, highlighting its preference for nutrient-enriched conditions. This study provides the first comprehensive profile of microbial succession during the mycorrhizal development of T. sinense on chestnut, offering a scientific basis for optimizing truffle seedling production and supporting sustainable cultivation. Full article
Show Figures

Graphical abstract

21 pages, 3320 KB  
Article
Superior Growth Strategies and Stable Rhizosphere Microbial Communities Enhance the Competitive Advantage of the Invasive Plant Solanum rostratum over Its Native Congener S. nigrum
by Yuanzhen Tang, Ping Guan, Meini Shao, Shuai Wang, Gue Liu, Ming Guan, Houyi Liu, Yuan Yang, Xiaolei Li, Jin Bai, Chenyang Xue and Bo Qu
Plants 2026, 15(5), 687; https://doi.org/10.3390/plants15050687 - 25 Feb 2026
Viewed by 241
Abstract
Exploring how nitrogen deposition alters the competitive interactions between invasive plants and native plants is critical for predicting the invasion trends of invasive plants and for formulating their control strategies. In this study, the invasive plant Solanum rostratum and its native congener S. [...] Read more.
Exploring how nitrogen deposition alters the competitive interactions between invasive plants and native plants is critical for predicting the invasion trends of invasive plants and for formulating their control strategies. In this study, the invasive plant Solanum rostratum and its native congener S. nigrum were selected as research subjects, and three different nitrogen (N) concentration treatments (N1: 50 mg·kg−1, N2: 100 mg·kg−1, N3: 150 mg·kg−1) were set up to compare the two species in terms of growth and development, leaf nutrient utilization strategies, stress tolerance, and rhizosphere microbial community differences under competitive conditions. The results showed that the biomass of S. rostratum was 1.4 to 2.3 times that of S. nigrum; the former had a lower root–shoot ratio and a larger crown width, enabling it to seize more living space and light resources. Across all nitrogen treatments, the net photosynthetic rate of S. rostratum leaves was significantly higher than that of S. nigrum, reflecting a stronger carbon sequestration capacity. With the increase in soil nitrogen concentration, the malondialdehyde content in S. rostratum leaves showed a decreasing trend; meanwhile, its leaf soluble sugar and catalase contents were 3.5 to 4.3 times and 1.5 to 2.5 times those of S. nigrum, respectively, indicating a lower oxidative stress level and higher stress tolerance in S. rostratum. The leaf C/P and C/N ratios of S. rostratum increased with the rise in soil N, demonstrating a higher nutrient use efficiency, while the decrease in leaf phosphorus (P) content might be attributed to the element dilution effect caused by the rapid plant growth. In addition, the diversity and stability of the rhizosphere microbial community of S. rostratum gradually increased with increasing soil N and were significantly higher than those of S. nigrum. The rhizosphere-recruited microbes of the genera Comamonas and Chryseobacterium may help promote its root nutrient absorption and thus enhance its competitive ability. Collectively, our findings reveal that under exogenous N application, S. rostratum gains a significant growth advantage over S. nigrum, which is attributed to its stronger capacities for carbon assimilation and spatial resource acquisition, a nutrient strategy characterized by low acquisition and high utilization, as well as a stable and diverse rhizosphere microbial community. Full article
(This article belongs to the Topic Plant Invasion: 2nd Edition)
Show Figures

Figure 1

18 pages, 8870 KB  
Article
Six New Records of Cortinarius and Russula from Northeastern China
by Siyuan Liu, Mingliang Gao, Xinming Lu, Zhichao Cheng, Libin Yang and Yongzhi Liu
Diversity 2026, 18(3), 134; https://doi.org/10.3390/d18030134 - 25 Feb 2026
Viewed by 243
Abstract
The genera Cortinarius and Russula are common ectomycorrhizal fungi, serving as excellent indicators of forest ecosystem health and soil conditions. This study conducted a systematic taxonomic investigation of macrofungi in the Huzhong National Nature Reserve of the Greater Khingan Mountains, integrating morphological and [...] Read more.
The genera Cortinarius and Russula are common ectomycorrhizal fungi, serving as excellent indicators of forest ecosystem health and soil conditions. This study conducted a systematic taxonomic investigation of macrofungi in the Huzhong National Nature Reserve of the Greater Khingan Mountains, integrating morphological and molecular phylogenetic analyses. Six new record species for China were identified: Cortinarius acutus, Phlegmacium balteatum, Cortinarius huronensis, Cortinarius lewisii, Cortinarius luteoornatus, and Russula grisescens. The article provides descriptions of their morphological characteristics and distribution, supported by phylogenetic analysis using ITS sequences. These findings expand the known distribution of these taxa to China’s taiga forests, reveal the region’s rich macrofungal diversity, and provide essential data for taxonomic, biogeographic, and forest ecosystem research. Full article
Show Figures

Figure 1

23 pages, 7120 KB  
Article
Root-Driven Filtering Overrides Biochar and Microbial Inoculants in Structuring Bacterial Assemblages of Seawater Rice Cultivation Ecosystem in a Saline–Alkali Soil
by Fangjing Hu, Pengjun Chen, Jiao Zhang, Yudi Guo, Kaihua Li, Su Liu, Lingzhi Li, Xu Chen, Jun Cui and Xi-En Long
Microorganisms 2026, 14(2), 480; https://doi.org/10.3390/microorganisms14020480 - 16 Feb 2026
Viewed by 460
Abstract
Saline–alkali soils significantly hinder agricultural productivity in China’s coastal areas. Although both plant growth-promoting rhizobacteria (PGPR) and biochar have individually demonstrated the capacity to boost crop yield and soil fertility, their synergistic effects on seawater rice and soil ecosystems remain uncertain. In this [...] Read more.
Saline–alkali soils significantly hinder agricultural productivity in China’s coastal areas. Although both plant growth-promoting rhizobacteria (PGPR) and biochar have individually demonstrated the capacity to boost crop yield and soil fertility, their synergistic effects on seawater rice and soil ecosystems remain uncertain. In this study, we examined the individual and interactive influences of lychee biochar (2.5% and 5% w/w) and PGPR inoculation on soil physicochemical properties and bacterial community assembly along a soil–root continuum, encompassing bulk soil, rhizosphere soil, rhizoplane, and root endosphere, in a controlled pot experiment with seawater rice. The application of biochar significantly altered soil pH, electrical conductivity, and nutrient availability in both bulk and rhizosphere soils, resulting in pronounced changes in bacterial community composition. The effects generated by biochar were partially mitigated when PGPR was co-applied. The relative abundances of Bacillota and Bacteroidota grew progressively from bulk soil to the root endosphere across all treatments, indicating a significant compartment-dependent selection. Co-occurrence network analysis and FAPROTAX-based functional predictions revealed several taxa and functions that were progressively enriched toward the root, including the halotolerant genera Exiguobacterium and Chryseobacterium, highlighting a significant host-mediated filtration process that functioned independently of the inoculated strains. Multivariate analyses further demonstrated that soil pH was the primary driver of bacterial community structure in bulk and rhizosphere soils, whereas plant-root selection dominated in the rhizoplane and endosphere. Overall, our results demonstrate that, within a seawater-rice and soil ecosystem, the selective influence of the host plant on root-associated microbiomes exceeds that of either biochar amendment or PGPR inoculation. This work improves our understanding of biochar–PGPR–plant interactions in saline–alkali soils and provides insight into sustainable strategies for enhancing rice production under salinity stress. Full article
(This article belongs to the Topic New Challenges on Plant–Microbe Interactions)
Show Figures

Figure 1

Back to TopTop