Sign in to use this feature.

Years

Between: -

Subjects

remove_circle_outline
remove_circle_outline
remove_circle_outline
remove_circle_outline
remove_circle_outline
remove_circle_outline
remove_circle_outline
remove_circle_outline
remove_circle_outline

Journals

remove_circle_outline
remove_circle_outline
remove_circle_outline
remove_circle_outline
remove_circle_outline
remove_circle_outline
remove_circle_outline
remove_circle_outline
remove_circle_outline
remove_circle_outline
remove_circle_outline
remove_circle_outline

Article Types

Countries / Regions

remove_circle_outline
remove_circle_outline
remove_circle_outline
remove_circle_outline

Search Results (456)

Search Parameters:
Keywords = serial mediation

Order results
Result details
Results per page
Select all
Export citation of selected articles as:
29 pages, 876 KB  
Article
Entrepreneurial Dynamics: The Serial Role of Entrepreneurial Alertness and Intention in the Impact of Individual Entrepreneurial Orientation on Behavior in an Emerging Economy
by Mohammed Awad Alshahrani, Muhammad Zafar Yaqub and Abdullah Alsabban
Adm. Sci. 2026, 16(1), 28; https://doi.org/10.3390/admsci16010028 - 6 Jan 2026
Viewed by 324
Abstract
Building on multiple theoretical views, this paper aimed to investigate how traits and their specific mechanisms transfer into realized entrepreneurial behaviors. Thus, this paper seeks to address various apparent gaps through an integrative theoretical framework that examines the serial mediation between Individual Entrepreneurial [...] Read more.
Building on multiple theoretical views, this paper aimed to investigate how traits and their specific mechanisms transfer into realized entrepreneurial behaviors. Thus, this paper seeks to address various apparent gaps through an integrative theoretical framework that examines the serial mediation between Individual Entrepreneurial Orientation, Entrepreneurial Alertness, and Entrepreneurial Intentions, and their influence on Entrepreneurial Behavior. Based on a quantitative method with a survey strategy, this paper applied partial least squares-based structural equation modeling on a sample of 405 aspiring entrepreneurs in Saudi Arabia. The paper’s findings confirmed the positive and significant relationships between Individual Entrepreneurial Orientation and Entrepreneurial Alertness, Entrepreneurial Alertness and Entrepreneurial Intentions, and Entrepreneurial Intentions and Entrepreneurial Behavior. In addition, the results supported three indirect hypotheses, corroborating that Individual Entrepreneurial Orientation could affect Entrepreneurial Behavior indirectly through Entrepreneurial Alertness and Entrepreneurial Intentions. Likewise, the results supported the serial mediation hypothesis, in which Individual Entrepreneurial Orientation influenced Entrepreneurial Behavior through a sequential process, with both Entrepreneurial Alertness and Entrepreneurial Intentions as mediators. This paper offers theoretical and practical implications for the literature and practice of entrepreneurship. The study contributes to our understanding of the traits and cognitions that can motivate individuals to start a business. In addition, this study responded to many previous calls to examine not only the direct effects of EI antecedents but also the mediating roles of key factors. Full article
(This article belongs to the Special Issue Entrepreneurship in Emerging Markets: Opportunities and Challenges)
Show Figures

Figure 1

25 pages, 600 KB  
Article
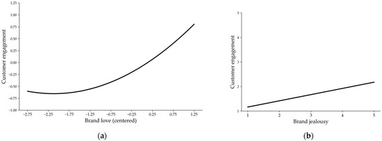
Sustainable Community Marketing for Probabilistic Goods: The Paradox of Brand Love and Jealousy in a Dual Emotional Engagement Model
by Yilin Huang and Caleb Huanyong Chen
Sustainability 2026, 18(2), 560; https://doi.org/10.3390/su18020560 - 6 Jan 2026
Viewed by 161
Abstract
This study investigates online community marketing as a strategy to cultivate brand–consumer-relationship sustainability. Blind boxes have recently gained worldwide popularity but are increasingly criticized for sustainability concerns. While previous research mainly assumes cooperation among members, we highlight cooperative and competitive emotional interactions in [...] Read more.
This study investigates online community marketing as a strategy to cultivate brand–consumer-relationship sustainability. Blind boxes have recently gained worldwide popularity but are increasingly criticized for sustainability concerns. While previous research mainly assumes cooperation among members, we highlight cooperative and competitive emotional interactions in building a sustainable online community. Integrating the conditioned-expectancy theory of vicarious emotion with social comparison theory, we propose a dual emotional mechanism consisting of brand love and brand jealousy to reflect cooperative and competitive emotions. This study obtained 601 valid responses from online communities of blind boxes. The results show that online community marketing is positively related to purchase intention. Although they are paradoxical, brand love and brand jealousy coexist, and both mediate the abovementioned relationship. We also find a serial mediation through brand love and jealousy and then engagement. In post hoc analysis, we further find a curvilinear mediation via brand love, which accelerates the emotional engagement in community marketing, while brand jealousy maintains a linear position. This study provides new insights on sustainable community marketing and suggests practical implications for innovative marketing approaches. Full article
Show Figures

Figure 1

16 pages, 525 KB  
Article
Social Skills and Peer Relationships as Serial Mediators Between Mindfulness and Spiritual Well-Being in Adolescence
by Mehmet Akif Kay, Ümit Kahraman, Betül Kapkın İçen, Amine Nur Arıkan, Osman Tayyar Çelik and Mehmet Emin Çay
Healthcare 2026, 14(1), 54; https://doi.org/10.3390/healthcare14010054 - 25 Dec 2025
Viewed by 468
Abstract
Objectives: This study aimed to investigate the mediating roles of social skills and peer relationships in the association between mindfulness and spiritual well-being (SWB) among adolescents. Drawing on the mindfulness-to-meaning theory, the research sought to clarify how mindfulness supports adolescents’ spiritual well-being [...] Read more.
Objectives: This study aimed to investigate the mediating roles of social skills and peer relationships in the association between mindfulness and spiritual well-being (SWB) among adolescents. Drawing on the mindfulness-to-meaning theory, the research sought to clarify how mindfulness supports adolescents’ spiritual well-being through social and relational mechanisms. Method: A correlational research design was employed with a sample of 761 adolescents attending high schools in Türkiye. Data were collected using the Mindful Attention Awareness Scale, Social Skills Scale, Peer Relations Scale, and the Three-Factor Spiritual Well-Being Scale. The hypothesized serial mediation model was tested using PROCESS Macro Model 6 with 5000 bootstrap samples. Results: Mindfulness was positively associated with SWB. Both social skills and peer relationships showed significant mediating effects. The serial indirect effect through social skills and peer relationships was also significant. Conclusions: Findings highlight mindfulness as a key psychosocial resource that enhances adolescents’ spiritual well-being through improved social skills and supportive peer relationships. School-based mindfulness programs should integrate peer interaction and social skills components to promote adolescents’ holistic development. Full article
(This article belongs to the Section Mental Health and Psychosocial Well-being)
Show Figures

Figure 1

18 pages, 1532 KB  
Article
How Does Teacher Certification Promote Student Achievement in Science, Reading, and Math? A Chain-Mediated Model of Teachers’ Sense of Efficacy and Pedagogical Innovation
by Yanbin Guo and Guoxiu Tian
J. Intell. 2026, 14(1), 2; https://doi.org/10.3390/jintelligence14010002 - 22 Dec 2025
Viewed by 328
Abstract
Teacher certification is strongly correlated with student development. Many studies have documented the effect of teacher certification on student achievement. However, there are inconsistent conclusions about this issue. Moreover, few studies have examined the mechanisms by which teacher certification promotes student achievement. To [...] Read more.
Teacher certification is strongly correlated with student development. Many studies have documented the effect of teacher certification on student achievement. However, there are inconsistent conclusions about this issue. Moreover, few studies have examined the mechanisms by which teacher certification promotes student achievement. To fill these gaps, this paper examines the effect of teacher certification on student achievement and the underlying mechanisms. We analyzed the data from the TALIS 2018 Türkiye teacher data and the PISA 2018 Türkiye student data using path analysis and PROCESS Model 6. It was found that the rise in entry requirements for teacher certification was positively associated with teachers’ sense of efficacy and pedagogical innovation in the Turkish context. It was also indicated that teacher certification was positively associated with student achievement through the serial mediation of teachers’ sense of efficacy and pedagogical innovation. The practical and theoretical implications of this paper were discussed. Full article
(This article belongs to the Section Studies on Cognitive Processes)
Show Figures

Figure 1

21 pages, 898 KB  
Article
Enhancing Urban Well-Being Through Nature-Based Sports Venues: The Parallel and Sequential Mediation of Connectedness to Nature and Place Attachment
by Zhihao Zhang, Wenyue Liu, Linkang Du and Jianguo Qiu
Buildings 2025, 15(24), 4575; https://doi.org/10.3390/buildings15244575 - 18 Dec 2025
Viewed by 250
Abstract
Although previous studies have extensively explored the relationship between urban green spaces and residents’ well-being, research on how nature-based sports venues enhance urban well-being through multiple emotional mechanisms remains relatively limited. Drawing on environmental psychology, place attachment theory, and the principles of biophilic [...] Read more.
Although previous studies have extensively explored the relationship between urban green spaces and residents’ well-being, research on how nature-based sports venues enhance urban well-being through multiple emotional mechanisms remains relatively limited. Drawing on environmental psychology, place attachment theory, and the principles of biophilic design, this study constructs a dual-mediation model incorporating Connectedness to Nature (CN) and Place Attachment (PA) to examine the pathways through which natural design features—including Natural Visibility (NV), Spatial Integration (SI), and Human–Nature Interactivity (HNI)—influence individuals’ urban well-being. Using ten representative nature-integrated sports venues in China as research sites, a total of 856 valid questionnaires were collected, and structural equation modeling (SEM) was applied for empirical analysis. The results show that (1) NV, SI, and HNI all exert significant positive effects on CN and PA; (2) CN significantly promotes both PA and Urban Well-being (UWB); (3) PA has a significant positive effect on UWB; and (4) both CN and PA serve as significant mediators between natural design features and UWB, with an evident serial mediation effect from CN to PA. These findings reveal the multilayered psychological mechanisms through which nature-based sports venues enhance residents’ well-being, enrich the theoretical framework of nature-oriented design and urban sustainability, and provide empirical evidence for the health-oriented and emotion-responsive design of urban sports facilities. Full article
(This article belongs to the Section Architectural Design, Urban Science, and Real Estate)
Show Figures

Figure 1

17 pages, 7531 KB  
Article
L-Serine–Incorporated Collagen Scaffolds for Modulating In Vivo Degradation Behavior
by Su-Young Kim, Ji-Hyeon Oh, Min-Ho Hong, Joon Ha Lee, You-Young Jo and Seong-Gon Kim
J. Funct. Biomater. 2025, 16(12), 466; https://doi.org/10.3390/jfb16120466 - 18 Dec 2025
Viewed by 349
Abstract
Collagen-based biomaterials are widely used, but their relatively rapid biodegradation can limit functional duration. Such collagen constructs are widely used as barrier membranes in guided tissue and bone regeneration, where controlled degradation is essential for maintaining function. Although conventional crosslinking methods extend stability, [...] Read more.
Collagen-based biomaterials are widely used, but their relatively rapid biodegradation can limit functional duration. Such collagen constructs are widely used as barrier membranes in guided tissue and bone regeneration, where controlled degradation is essential for maintaining function. Although conventional crosslinking methods extend stability, they may introduce cytotoxicity, alter mechanical behavior, or hinder tissue integration. This study evaluated whether incorporating L-serine, a polar amino acid capable of hydrogen bonding, could modulate collagen structure and slow degradation without chemical crosslinking. L-Serine was selected because its hydroxyl-containing side chain can engage in biocompatible, hydrogen-bond–mediated interactions that offer a mild, non-crosslinking means of stabilizing collagen. Collagen scaffolds, prepared by incorporating L-serine into a collagen hydrogel followed by drying, were produced with 0–40 wt% L-serine and characterized using X-ray diffraction, Fourier-transform infrared spectroscopy, circular dichroism, and scanning electron microscopy. In vivo degradation was assessed in a subcutaneous mouse model comparing unmodified collagen, collagen containing 40 wt% L-serine, and a commercially available bilayer porcine collagen membrane (Bio-Gide®, composed of type I and III collagen), with residual area quantified by serial sonography and histological evaluation. Low-to-moderate L-serine incorporation preserved triple-helical features, while 40 wt% led to crystalline domain formation and β-sheet enrichment. L-serine–treated collagen exhibited significantly greater residual area (2.70 ± 1.45 mm2) than unmodified collagen (0.37 ± 0.22 mm2, p < 0.05), although Bio-Gide® remained the most persistent (5.64 ± 2.76 mm2). These findings demonstrate that L-serine incorporation can modulate collagen structure and degradation kinetics through a simple, aqueous, and non-crosslinking approach. The results provide preliminary feasibility data supporting amino acid–assisted tuning of collagen resorption properties and justify further evaluation using membrane-specific fabrication and application-relevant testing. Full article
Show Figures

Graphical abstract

12 pages, 557 KB  
Article
When Low Independence Fuels Luxury Consumption: Uniqueness as a Defense Mechanism During Collective Threats
by Jaeseok Yook and Seunghee Han
Behav. Sci. 2025, 15(12), 1735; https://doi.org/10.3390/bs15121735 - 15 Dec 2025
Viewed by 254
Abstract
Global crises, from pandemics to geopolitical instability, intensify societal anxiety. Paradoxically, these periods of collective threat often witness surges in luxury consumption. Drawing on Terror Management Theory (TMT), we propose this behavior is a psychological response to the deindividuating nature of such threats. [...] Read more.
Global crises, from pandemics to geopolitical instability, intensify societal anxiety. Paradoxically, these periods of collective threat often witness surges in luxury consumption. Drawing on Terror Management Theory (TMT), we propose this behavior is a psychological response to the deindividuating nature of such threats. We argue that a collective crisis increases intentions to purchase luxury goods via an intensified need for uniqueness, which functions as a self-affirming mechanism against a threatened sense of personal identity. We test this model using the COVID-19 pandemic as a salient operationalization of a collective threat. We further propose that this effect is counterintuitively moderated by independent self-construal. Findings from an experimental study (N = 276) show that perceived crisis risk increases luxury purchase intention, and this effect is serially mediated by the need for uniqueness. Critically, this indirect effect is strongest for individuals low in independent self-construal, who are prompted to engage in compensatory uniqueness-seeking when their primary buffer of social connection is disrupted. Our findings contribute to consumer behavior research by identifying a novel psychological pathway linking collective threats to consumption and offer insights for brands navigating consumer behavior during periods of widespread uncertainty. Full article
Show Figures

Figure 1

19 pages, 1543 KB  
Review
The Potential Clinical Relevance of Necrosis–Necroptosis Pathways for Hypoxic–Ischaemic Encephalopathy
by Benjamin A. Lear, Alice J. McDouall, Olivia J. Lear, Simerdeep K. Dhillon, Christopher A. Lear, Frances J. Northington, Laura Bennet and Alistair J. Gunn
Cells 2025, 14(24), 1984; https://doi.org/10.3390/cells14241984 - 14 Dec 2025
Viewed by 453
Abstract
Hypoxic–ischaemic encephalopathy (HIE) is a major cause of neonatal brain injury and is associated with a high rate of death and lifelong disability. Its pathogenesis is still poorly understood, and there is no proven treatment for preterm infants. Therapeutic hypothermia for term and [...] Read more.
Hypoxic–ischaemic encephalopathy (HIE) is a major cause of neonatal brain injury and is associated with a high rate of death and lifelong disability. Its pathogenesis is still poorly understood, and there is no proven treatment for preterm infants. Therapeutic hypothermia for term and near-term infants partially improves outcomes, highlighting the need to target additional mechanisms. This review evaluates evidence that necrosis and necroptosis contribute materially to evolving brain injury in both term and preterm brains. Serial imaging studies suggest that lesions typically develop over many days after birth for term infants and over many weeks after birth for preterm infants. Growing evidence from animal studies shows that severe white matter injury can be mediated by programmed necroptosis. In particular, lesions that evolve late after acute HI are characterised by necrosis in association with agglomerations of microglia, with little apoptotic cell death. Critically, preclinical studies in large and small animals show that outcomes can be dramatically improved by very delayed intervention after HI including with cell therapy, anti-inflammatory agents, and endogenous neurotrophins. These findings strongly support the hypothesis that there may be a window of therapeutic opportunity for days or even weeks after birth to prevent delayed necrotic lesions. Full article
(This article belongs to the Special Issue Perinatal Brain Injury—from Pathophysiology to Therapy)
Show Figures

Graphical abstract

18 pages, 776 KB  
Article
Serial Mediation Effects of Driver Fatigue and Cognitive Impairment on the Relationship Between Occupational Stressors and Wellbeing Among Commercial Truck Drivers: A PLS-SEM Analysis
by Ekkasit Akkarasrisawad and Pongtana Vanichkobchinda
Sustainability 2025, 17(24), 11162; https://doi.org/10.3390/su172411162 - 12 Dec 2025
Viewed by 412
Abstract
This study examines two primary research objectives: (1) to investigate the roles of work stress, logistics infrastructure, financial stress, and environmental stress as antecedent factors influencing the wellbeing of truck drivers in Thailand, and (2) to explore the mediating roles of driver fatigue, [...] Read more.
This study examines two primary research objectives: (1) to investigate the roles of work stress, logistics infrastructure, financial stress, and environmental stress as antecedent factors influencing the wellbeing of truck drivers in Thailand, and (2) to explore the mediating roles of driver fatigue, cognitive impairment, and accident risk in the relationship between antecedent factors and wellbeing. Data were collected from 534 Thai truck drivers through voluntary participation in an online survey utilizing a validated five-point Likert scale instrument with established reliability and validity. The data collected was analyzed using Partial Least Squares Structural Equation Modeling (PLS-SEM). The findings demonstrate that Work Stress, Financial Stress, and Environmental Stress constitute antecedent factors with direct effects on wellbeing. Driver fatigue, cognitive impairment, and accident risk function as complementary partial mediators in the relationships between work stress, environmental stress and wellbeing, while simultaneously serving as competitive partial mediators in the relationship between financial stress and wellbeing. Moreover, these three mediating variables collectively operate as full serial mediators in the relationship between logistic infrastructure and wellbeing. The results show that all antecedent factors significantly affect wellbeing, with financial stress having the strongest impact, followed by environmental stress. Together, these factors explain a substantial portion of wellbeing variance among Thai truck drivers. Full article
(This article belongs to the Section Sustainable Transportation)
Show Figures

Figure 1

19 pages, 1224 KB  
Article
Immersive Virtual Reality for Sustainable Rural Development: Evidence from Youth Engagement Through Cognitive–Affective–Behavioral Pathways
by Ningxin Chen, Katsunori Furuya and Ruochen Ma
Sustainability 2025, 17(24), 11103; https://doi.org/10.3390/su172411103 - 11 Dec 2025
Viewed by 375
Abstract
Rapid urbanization and widening urban–rural disparities have contributed to decreasing youth engagement with rural development in China. As traditional outreach initiatives struggle to attract young people’s attention, immersive digital technologies have emerged as promising tools for strengthening connections to rural environments. This study [...] Read more.
Rapid urbanization and widening urban–rural disparities have contributed to decreasing youth engagement with rural development in China. As traditional outreach initiatives struggle to attract young people’s attention, immersive digital technologies have emerged as promising tools for strengthening connections to rural environments. This study explores how immersive virtual reality (VR) experiences shape university students’ behavioral intentions toward rural engagement. Using a cognitive–affective–behavioral (CAB) framework, an immersive VR experiment was conducted with 209 Chinese undergraduates using a panoramic rural video. Partial least squares structural equation modeling (PLS-SEM) validated a serial mediation model linking perceived sensory dimensions, restorative experiences (RE), and place identity (PI) to rural visit intention (RVI) and environmentally responsible behavioral intention (ERBI). The results show that VR significantly enhances RE and PI, with PI serving as the stronger mediator, particularly for students with limited rural exposure. Multigroup analysis further revealed demographic heterogeneity: women demonstrated stronger RE–PI pathways, while urban and short-term rural residents showed greater sensitivity to VR-induced presence. Overall, the findings indicate that immersive VR can reduce urban–rural psychological distance and strengthen youth engagement. The study demonstrates how digital immersive tools may support targeted education and policy interventions aimed at promoting sustainable rural development. Full article
Show Figures

Figure 1

19 pages, 741 KB  
Article
Age and the Green Intention: A Serial Mediation Model of Sustainability Knowledge, Attitude, and Behavior
by Vesna Sesar and Ivana Martinčević
Systems 2025, 13(12), 1087; https://doi.org/10.3390/systems13121087 - 2 Dec 2025
Viewed by 508
Abstract
As the global context for sustainable actions increases continuously, understanding the psychological and demographic factors that influence green purchase intention (GPI) is vital for promoting sustainable consumer behavior. This study addresses the gap in the literature regarding how age affects sustainability consciousness (SC) [...] Read more.
As the global context for sustainable actions increases continuously, understanding the psychological and demographic factors that influence green purchase intention (GPI) is vital for promoting sustainable consumer behavior. This study addresses the gap in the literature regarding how age affects sustainability consciousness (SC) and then influences GPI. The study employs a multidimensional construct measuring perception of people’s attitudes, knowledge, and behavior with respect to the economic, social, and environmental domain. The purpose of the study was to examine the direct and indirect effects of age on GPI through the mediators of sustainability knowledge (SKNOW), sustainability attitude (SATT), and sustainable behavior (SBEH). A serial mediation model (Model 6) developed by Hayes was applied using the PROCESS macro in SPSS version 26. Data were collected from a general adult population with purchasing power who independently make purchasing decisions in their household from Varazdin County, located in the northern part of the Republic of Croatia, representing different age groups and analyzed to test the hypothesis. In total 323 respondents participated. Results revealed that age had no direct effect on GPI, but significant indirect effects were found through the serial mediation. Specifically, the older groups showed stronger sustainability behavior, which significantly predicted GPI. The findings support the multidimensional structure of SC and highlight the importance of educational and behavioral strategies in promoting sustainable consumption, particularly tailored to specific age groups. This research contributes to sustainability and consumer behavior literature by demonstrating how age influences green purchase intention through serial mediation pathways. Full article
Show Figures

Figure 1

29 pages, 772 KB  
Article
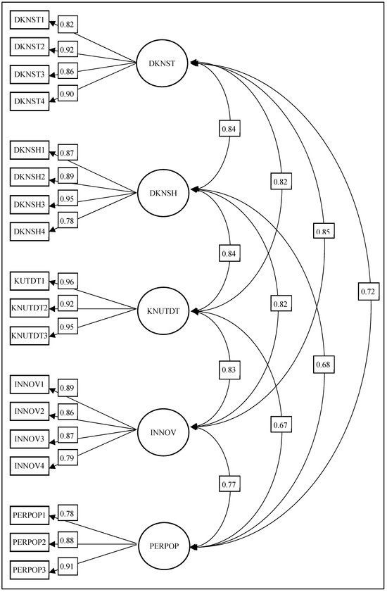
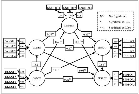
Linking Digital Knowledge Management Practices to Organizational Performance: A Serial Mediation Perspective
by Erdem Erzurum, Enes Eryarsoy, Fariha Naqvi, Selim Zaim and Halil Zaim
Systems 2025, 13(12), 1073; https://doi.org/10.3390/systems13121073 - 28 Nov 2025
Cited by 1 | Viewed by 1295
Abstract
In today’s rapidly evolving economy, organizations increasingly rely on digital knowledge management (DKM) to fuel innovation and improve performance. However, limited research has explored the sequential mechanisms through which DKM practices generate value. This study addresses this gap by proposing and empirically testing [...] Read more.
In today’s rapidly evolving economy, organizations increasingly rely on digital knowledge management (DKM) to fuel innovation and improve performance. However, limited research has explored the sequential mechanisms through which DKM practices generate value. This study addresses this gap by proposing and empirically testing a serial mediation model where innovation serves as the central conduit linking three DKM components—(i) Digital Knowledge Storage (DKNST), (ii) Digital Knowledge-Sharing (DKNSH), and (iii) Knowledge Utilization Through Digital Technologies (KNUTDTs)—to Perceived Organizational Performance (PERPOP). Drawing on the Knowledge-Based View (KBV), Resource-Based View (RBV), and Organizational Learning Theory (OLT), a multi-firm online organizational survey was conducted using data collected from 245 respondents across 127 service organizations in Kuwait. Validated instruments were used, and analysis involved Exploratory and Confirmatory Factor Analysis, followed by Structural Equation Modeling (SEM). To the best of our knowledge, this is the first study to test the complete digital knowledge lifecycle, beginning from archival storage to innovation and organizational performance. Results reveal that DKM practices do not directly impact performance; instead, their effects are fully mediated by innovation. Four distinct mediation pathways were confirmed, underscoring the importance of integrating digital storage, sharing, and utilization into a unified, innovation-driven process. This research advances the conceptualization of DKM as a dynamic process and highlights innovation as the pivotal mechanism for translating digital knowledge into performance outcomes. Full article
Show Figures

Figure 1

20 pages, 993 KB  
Article
The Impact of Wooden Design on User Satisfaction in Music Halls Based on a Serial Mediation Model: The Chain Mediation Mechanism of Perceived Restorativeness and Musical Resonance
by Yuyan Chen, Siqin Wang, Haohao Yang and Ken Nah
Buildings 2025, 15(22), 4157; https://doi.org/10.3390/buildings15224157 - 18 Nov 2025
Viewed by 356
Abstract
With the widespread use of sustainable building materials and the rise of emotional design, the use of wooden elements in public large-scale architecture has garnered significant attention. In public cultural spaces, especially music halls, although previous research has explored the aesthetic value and [...] Read more.
With the widespread use of sustainable building materials and the rise of emotional design, the use of wooden elements in public large-scale architecture has garnered significant attention. In public cultural spaces, especially music halls, although previous research has explored the aesthetic value and functional applications of wood in architecture, the micro-level exploration of how wooden design influences user perception and satisfaction has not been fully addressed. Therefore, this study uses a sample of 965 offline users of wooden music halls and applies Covariance-Based Structural Equation Modeling (CB-SEM) to investigate the pathways through which wooden design perception shapes user satisfaction. The results indicate: (1) Wooden design perception positively influences user satisfaction in wooden music halls; (2) Perceived restorativeness and musical resonance independently mediate the relationship between wooden design perception and satisfaction; (3) Wooden design perception positively influences user satisfaction through the chain mediation effect of perceived restorativeness and musical resonance. This study highlights how wooden design, through visual and tactile design, creates a profound immersive experience and emotional resonance, thereby optimizing the user experience and enhancing satisfaction in music halls. This research fills the gap in emotional and sensory experience studies in the design of wooden architecture in cultural venues, innovatively combining Emotional Design Theory and Immersion Theory, and proposes a new theoretical framework for how wooden design influences user satisfaction through perceived restorativeness and musical resonance, providing a fresh perspective for the field of architectural design. This study also provides theoretical support and actionable recommendations for the design practice of wooden music halls, helping designers better integrate cultural symbolism, perceived restorativeness, and multisensory experiences in space planning, material selection, and overall design. Full article
(This article belongs to the Section Architectural Design, Urban Science, and Real Estate)
Show Figures

Figure 1

23 pages, 544 KB  
Article
Responding to Precarity: Young People’s Ambiguity Aversion, Resilience, and Coping Strategies
by Audrey Ansay Antonio, Nadiyah Afifah Niigata Ramadhani and Rita Chiesa
Soc. Sci. 2025, 14(11), 668; https://doi.org/10.3390/socsci14110668 - 15 Nov 2025
Viewed by 977
Abstract
The nature of contemporary careers has shifted and is characterized by precarity, emphasizing the need for young people to possess adequate career resources in their pursuit of decent work. Grounded in the dual-process model and the conservation of resources (COR) theory, this study [...] Read more.
The nature of contemporary careers has shifted and is characterized by precarity, emphasizing the need for young people to possess adequate career resources in their pursuit of decent work. Grounded in the dual-process model and the conservation of resources (COR) theory, this study examines the loss impact caused by ambiguity aversion and low resilience on young people’s responses to career ambiguity, specifically, their coping strategies (i.e., avoidance and approach) and career anxiety. In this cross-sectional study, we collected data using online surveys from young adults aged 18–35 (N = 156) in Norway, Indonesia, and Bangladesh. Serial mediation analyses were conducted using IBM-SPSS Statistics. Our findings found that ambiguity aversion had significant positive relations with career anxiety. Furthermore, resilience and avoidance coping were found to play mediating roles in the ambiguity aversion–career anxiety association. The results of the exploratory analyses also revealed significant differences in variable levels between the three countries examined. Our results have both theoretical and practical implications that contribute to the knowledge and practices in helping young people navigate the risks of precarity by developing adaptive career resources. We acknowledge the limitations regarding sample size and research design. Full article
(This article belongs to the Special Issue From Precarious Work to Decent Work)
Show Figures

Figure 1

30 pages, 3473 KB  
Article
The Impact of Ecological Public Art on Public Pro-Environmental Behavior: Evidence from a Serial Multiple Mediation Model
by Suhui Zhang, Ran Tan, Yitong Shen and Dan Wu
Sustainability 2025, 17(22), 10125; https://doi.org/10.3390/su172210125 - 12 Nov 2025
Viewed by 1091
Abstract
This study examines the mechanisms through which ecological public art influences pro-environmental behavior, addressing the urgent challenges of the global ecological crisis and sustainable urban development. Using the 5th Shanghai Urban Space Art Season (SUSAS) as a case study, a serial multiple mediation [...] Read more.
This study examines the mechanisms through which ecological public art influences pro-environmental behavior, addressing the urgent challenges of the global ecological crisis and sustainable urban development. Using the 5th Shanghai Urban Space Art Season (SUSAS) as a case study, a serial multiple mediation model was established, with ecological public art perception as the independent variable, environmental psychological ownership and ecological awareness as mediators, and pro-environmental behavior as the dependent variable. Based on 326 valid responses, structural equation modeling (SEM), which integrates confirmatory factor analysis (CFA) and path analysis, demonstrates that ecological public art perception significantly enhances pro-environmental behavior. Environmental psychological ownership and ecological awareness function not only as independent mediators but also jointly constitute a serial mediation pathway. The findings reveal a multidimensional process whereby ecological public art enhances pro-environmental behavior through “perceptual activation–emotional identification–cognitive enhancement–behavioral transformation”. Building on these insights, the study proposes intervention strategies focusing on multi-sensory integration, emotional narrative, digital technology application, and community-based practices to reinforce the role of ecological public art in urban environmental governance and sustainable development. Overall, this research advances the theoretical understanding of the social functions of public art and offers a valuable perspective for fostering ecological awareness and action. Full article
Show Figures

Figure 1

Back to TopTop