Linking Digital Knowledge Management Practices to Organizational Performance: A Serial Mediation Perspective
Abstract
1. Introduction
2. Literature Review
2.1. Theoretical Framework
2.2. Literature Review and Hypothesis Development
2.2.1. Digital Knowledge Management and Innovation Performance
2.2.2. Digital Knowledge Storage and Innovation as a Pathway to Performance
2.2.3. Digital Utilization as a Mediator Between Knowledge Storage and Innovation
2.2.4. Digital Knowledge-Sharing as a Mediator Between Storage and Innovation
2.2.5. An Integrated Mediation Chain: From Storage to Innovation via Sharing and Utilization
2.3. Synthesis and Research Gap
3. Methodology
3.1. Research Model
3.2. Study Sample
3.3. Survey Instrument
3.4. Data Collection
3.5. Analysis
4. Results
4.1. Pilot Study
4.2. Sample Characteristics
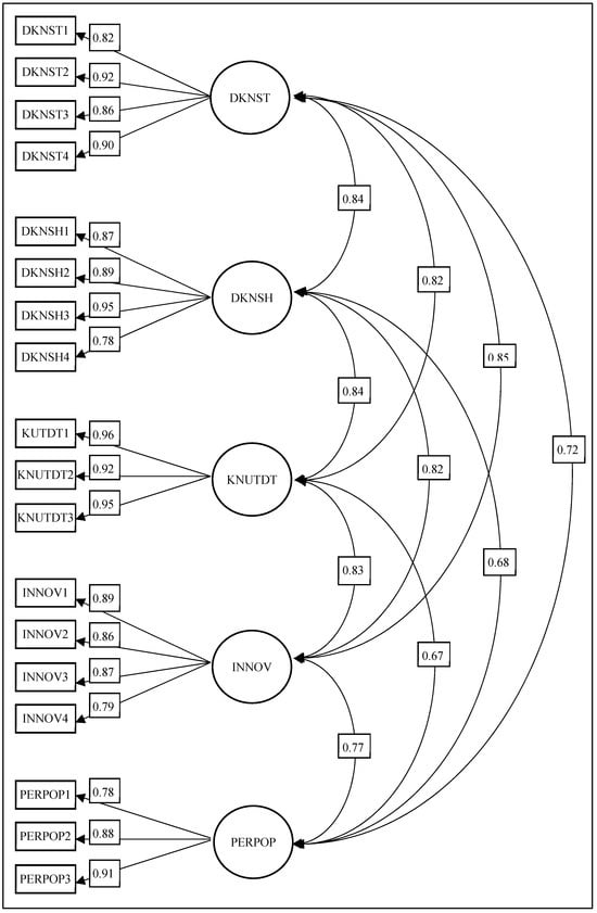
4.3. Confirmatory Factor Analysis
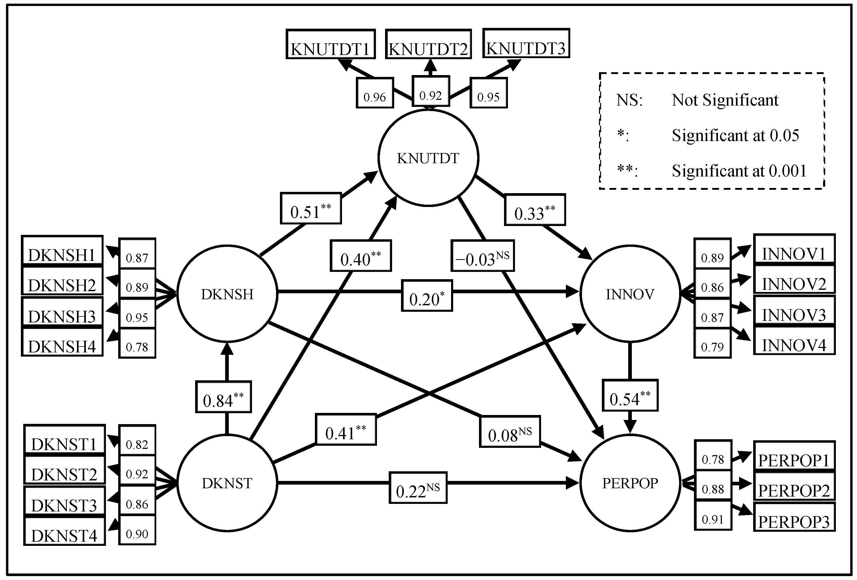
4.4. Path Analysis
5. Discussion
5.1. Hypothesis Testing Results
- H1: Digital Knowledge Storage (DKNST) → Innovation (INNOV) → Perceived Organizational Performance (PERPOP)
- H2: DKNST → Knowledge Utilization Through Digital Technologies (KNUTDTs) → INNOV → PERPOP
- H3: DKNST → Digital Knowledge-Sharing (DKNSH) → INNOV → PERPOP
- H4: DKNST → DKNSH → KNUTDT → INNOV → PERPOP
5.2. Theoretical Implications
5.3. Practical Implications
5.4. Limitations and Future Research
6. Conclusions
Author Contributions
Funding
Data Availability Statement
Conflicts of Interest
Abbreviations
| KNUTDT | Knowledge Utilization Through Digital Technologies |
| DKNST | Digital Knowledge Storage |
| DKNSH | Digital Knowledge-Sharing |
| INNOV | Innovation |
| PERPOP | Perceived Organizational Performance |
Appendix A
| # | Article | KNUTDT | DKNST | DKNSH | INNOV | PERPOP | KEYWORDS/FOCUS |
|---|---|---|---|---|---|---|---|
| 1 | Ramos Cordeiro et al. (2024) [1] *** ** | ✔ | ✔ | ✔ | ✔ | ✔ | KM barriers, SMEs, absorptive capacity, innovation, performance |
| 2 | Kusa et al. (2024) [2] ** | ✔ | ✖ | ✖ | ✖ | ✔ | Entrepreneurial orientation, KM mediation, firm performance |
| 3 | Grant (1996) [3] ** | ✔ | ✖ | ✖ | ✖ | ✖ | Knowledge integration, KBV, coordination, theory foundation |
| 4 | Nonaka (1998) [4] * | ✔ | ✖ | ✔ | ✔ | ✖ | SECI model, knowledge creation, organizational learning |
| 5 | Darroch (2005) [5] *** ** | ✔ | ✔ | ✔ | ✔ | ✔ | KM capabilities, innovation, firm performance |
| 6 | Alavi & Leidner (2001) [6] *** ** | ✔ | ✔ | ✔ | ✖ | ✖ | KM systems, knowledge storage/retrieval, collaboration |
| 7 | Donate & de Pablo (2015) [7] ** | ✖ | ✖ | ✔ | ✔ | ✖ | Knowledge-oriented leadership, innovation outcomes |
| 8 | Truong et al. (2023) [8] *** | ✔ | ✔ | ✔ | ✔ | ✔ | Intellectual capital, KM success, innovation, compliance |
| 9 | Gan et al. (2023) [9] *** | ✖ | ✖ | ✔ | ✔ | ✔ | Knowledge heterogeneity, task/relationship conflict, innovation |
| 10 | Qadri et al. (2024) [10] * ** *** | ✔ | ✔ | ✔ | ✔ | ✔ | Learning processes, KM mediation, organizational performance |
| 11 | Huber (1991) [11] * | ✔ | ✔ | ✔ | ✖ | ✖ | Learning processes, information distribution, memory |
| 12 | Argote et al. (2003) [12] * | ✔ | ✔ | ✔ | ✔ | ✖ | Creation–Retention–Transfer framework, innovation |
| 13 | Barney (1991) [13] *** | ✖ | ✖ | ✖ | ✖ | ✔ | VRIN resources, competitive advantage |
| 14 | Wernerfelt (1984) [14] *** | ✖ | ✖ | ✖ | ✖ | ✔ | Resource positions, profitability |
| 15 | Spender & Grant (1996) [15] ** *** | ✔ | ✖ | ✔ | ✖ | ✖ | Knowledge integration, collective sharing |
| 16 | Ode & Ayavoo (2020) [16] ** | ✔ | ✖ | ✔ | ✔ | ✔ | KM → Innovation → Performance |
| 17 | Zaim et al. (2007) [17] ** *** | ✔ | ✔ | ✔ | ✖ | ✔ | KM process and infrastructure performance |
| 18 | Andreeva & Kianto (2012) [18] ** *** | ✔ | ✔ | ✔ | ✔ | ✔ | KM capability, competitiveness, economic performance |
| 19 | Wang & Noe (2010) [19] ** | ✖ | ✖ | ✔ | ✖ | ✖ | Knowledge-sharing review |
| 20 | Zack et al. (2009) [20] ** *** | ✔ | ✔ | ✔ | ✖ | ✔ | KM practices → organizational and financial performance |
| 21 | Tortorella et al. (2024) [21] *** ** | ✔ | ✖ | ✔ | ✔ | ✔ | KM + I4.0 innovation performance |
| 22 | Moffett et al. (2003) [22] ** | ✔ | ✔ | ✔ | ✖ | ✔ | KM applications and performance |
| 23 | Tønnessen et al. (2021) [23] ** * | ✔ | ✔ | ✔ | ✔ | ✖ | Digital sharing and creative performance |
| 24 | Jasimuddin & Zhang (2009) [24] ** | ✔ | ✔ | ✔ | ✔ | ✖ | Knowledge transfer symbiosis |
| 25 | Dženopoljac et al. (2016) [25] *** ** | ✔ | ✔ | ✔ | ✔ | ✔ | Intellectual capital and financial performance |
| 26 | Davenport & Prusak (1998) [26] ** | ✔ | ✔ | ✔ | ✔ | ✔ | Working knowledge book |
| 27 | Choi et al. (2008) [27] ** *** | ✔ | ✔ | ✔ | ✔ | ✔ | KM strategy complementarity |
| 28 | Lin (2007) [28] ** | ✔ | ✔ | ✔ | ✔ | ✔ | KM sharing → innovation → performance |
| 29 | Tajdini & Tajeddini (2018) [29] *** | ✔ | ✖ | ✔ | ✔ | ✔ | Public KM and innovativeness |
| 30 | Deng et al. (2023) [30] ** | ✔ | ✔ | ✔ | ✖ | ✔ | Digital sharing and job performance |
| 31 | Zaim et al. (2019) [31] ** *** | ✔ | ✔ | ✔ | ✖ | ✔ | KM process → performance (PLS-SEM) |
| 32 | Mohaghegh et al. (2024) [32] ** | ✔ | ✖ | ✔ | ✔ | ✔ | KM, utilization, sustainability |
| 33 | Backer (1991) [33] * | ✔ | ✖ | ✖ | ✖ | ✖ | Conceptual “third wave” of knowledge use |
| 34 | Paisley (1993) [34] * | ✔ | ✔ | ✔ | ✖ | ✖ | ICT and knowledge use framework |
| 35 | Pavlou & El Sawy (2011) [35] *** * | ✔ | ✖ | ✔ | ✔ | ✔ | Dynamic capabilities and innovation |
| 36 | Ganzaroli et al. (2014) [36] * | ✔ | ✖ | ✔ | ✔ | ✖ | Social entrepreneurship and exaptation |
| 37 | Sumbal et al. (2020) [37] ** | ✔ | ✔ | ✔ | ✖ | ✔ | Knowledge-retention framework |
| 38 | Tyndale (2002) [38] ** | ✖ | ✔ | ✔ | ✖ | ✖ | KM software taxonomy |
| 39 | Muhammed & Zaim (2020) [39] ** | ✔ | ✖ | ✔ | ✖ | ✔ | Peer-sharing and leadership support |
| 40 | Khalil & Shea (2012) [40] ** | ✖ | ✖ | ✔ | ✖ | ✖ | Sharing barriers in universities |
| 41 | Chou et al. (2014) [41] | ✖ | ✖ | ✔ | ✖ | ✖ | ERP post-implementation; social capital/motivation → sharing; usage |
| 42 | Byukusenge et al. (2016) [42] ** | ✔ | ✖ | ✔ | ✔ | ✔ | KM→Innovation→Performance mediation; SMEs Rwanda |
| 43 | El-Haddad (2021) [43] | ✖ | ✖ | ✖ | ✖ | ✖ | MSME policy, COVID-19 and oil shock; reform agenda (non-empirical) |
| 44 | Dizmen (2021) [44] | ✖ | ✖ | ✖ | ✖ | ✖ | Oil price macro scenarios; fiscal/GDP elasticities |
| 45 | Sarie & Ismaiel (2021) [45] | ✖ | ✖ | ✖ | ✖ | ✖ | Kuwait GDP structure (oil vs. non-oil), macro trends |
| 46 | MOFA Vision 2035 [46] | ✖ | ✖ | ✖ | ✖ | ✖ | National strategy page; diversification and competitiveness goals |
| 47 | Heisig (2009) [47] | ✔ | ✔ | ✔ | ✖ | ✖ | KM frameworks, 160-model comparison, global KM standards, harmonization |
| 48 | Del Giudice & Della Peruta (2016) [48] *** ** | ✔ | ✔ | ✔ | ✔ | ✔ | IT-based KM systems, internal venturing, innovation, corporate performance |
| 49 | Zaim (2016) [49] | ✔ | ✔ | ✖ | ✖ | ✖ | KM processes → HRM; sharing ns; Gulf oil company case |
| 50 | Dziuban & Shirkey (1974) [50] | ✖ | ✖ | ✖ | ✖ | ✖ | KMO, Bartlett; factor analysis prerequisites (methods) |
| 51 | Tavakol & Dennick (2011) [51] | ✖ | ✖ | ✖ | ✖ | ✖ | Cronbach’s alpha; reliability (methods) |
| 52 | Hair (2009) [52] | ✖ | ✖ | ✖ | ✖ | ✖ | Multivariate methods (EFA/CFA/SEM); textbook |
| 53 | Hair & Alamer (2022) [53] | ✖ | ✖ | ✖ | ✖ | ✖ | PLS-SEM guidelines; education methods |
| 54 | MacKinnon et al. (2004) [54] | ✖ | ✖ | ✖ | ✖ | ✖ | Mediation CIs; methods |
| 55 | Mills & Smith (2011) [55] | ✔ | ✔ | ✔ | ✖ | ✔ | KM decomposition; utilization → OP |
| 56 | Salloum et al. (2019) [56] | ✖ | ✖ | ✖ | ✖ | ✖ | E-learning acceptance (TAM), UAE |
| 57 | Argote & Ingram (2000) [57] | ✖ | ✖ | ✔ | ✖ | ✔ | Knowledge transfer; competitive advantage |
| 58 | Karim et al. (2024) [58] | ✖ | ✖ | ✖ | ✖ | ✔ | Digital KM → organizational performance (proceedings) |
| 59 | Yaqub & Alsabban (2023) [59] | ✖ | ✖ | ✔ | ✖ | ✖ | Social media knowledge-sharing |
| 60 | Grant (2002) [60] ** | ✔ | ✖ | ✖ | ✖ | ✖ | KBV chapter; knowledge integration/application |
| 61 | Curado & Bontis (2006) [61] ** | ✔ | ✖ | ✖ | ✖ | ✖ | KBV and precursor overview (conceptual) |
| 62 | Martín-de Castro (2015) [62] | ✖ | ✖ | ✖ | ✔ | ✖ | Openness, absorptive capacity, innovation focus |
| 63 | Schwandt & Marquardt (1999) [63] * | ✔ | ✔ | ✔ | ✖ | ✔ | Organizational Learning System Model → Learning → Performance |
| 64 | Migdadi (2020) [64] *** | ✔ | ✖ | ✔ | ✔ | ✔ | KM → CRM → Innovation Capabilities (empirical) |
| 65 | Suparwadi et al. (2024) [65] ** | ✔ | ✔ | ✔ | ✔ | ✔ | IC + KM + Innovation → OP (HEI context) |
| 66 | Wongmahesak et al. (2025) [66] ** | ✔ | ✔ | ✔ | ✔ | ✔ | KM process → Technological Innovation → OP |
| 67 | Abou-Zeid & Cheng (2004) [67] ** | ✔ | ✖ | ✔ | ✔ | ✖ | KM and innovation effectiveness |
| 68 | Mardani et al. (2018) [68] ** | ✔ | ✔ | ✔ | ✔ | ✖ | KM → Innovation Performance |
| 69 | AmirDadbar et al. (2025) [69] ** | ✔ | ✔ | ✔ | ✔ | ✔ | Innovative offshoring KM framework |
| 70 | Machado et al. (2022) [70] ** | ✔ | ✔ | ✔ | ✔ | ✔ | KM + Digital Transformation → Performance |
| 71 | Thomas (2024) [71] * | ✔ | ✔ | ✔ | ✔ | ✔ | Socio-technical systems perspective on KM and Innovation |
References
- Ramos Cordeiro, E.; Lermen, F.H.; Mello, C.M.; Ferraris, A.; Valaskova, K. Knowledge Management in Small and Medium Enterprises: A Systematic Literature Review, Bibliometric Analysis, and Research Agenda. J. Knowl. Manag. 2024, 28, 590–612. [Google Scholar] [CrossRef]
- Kusa, R.; Suder, M.; Duda, J.; Czakon, W.; Juárez-Varón, D. Does Knowledge Management Mediate the Relationship between Entrepreneurial Orientation and Firm Performance? J. Knowl. Manag. 2024, 28, 33–61. [Google Scholar] [CrossRef]
- Grant, R.M. Toward a Knowledge-based Theory of the Firm. Strateg. Manag. J. 1996, 17, 109–122. [Google Scholar] [CrossRef]
- Nonaka, I. The Knowledge-Creating Company. In The Economic Impact of Knowledge; Routledge: Abingdon-on-Thames, UK, 1998; ISBN 978-0-08-050502-2. [Google Scholar]
- Darroch, J. Knowledge Management, Innovation and Firm Performance. J. Knowl. Manag. 2005, 9, 101–115. [Google Scholar] [CrossRef]
- Alavi, M.; Leidner, D.E. Knowledge Management and Knowledge Management Systems: Conceptual Foundations and Research Issues. MIS Q. 2001, 25, 107–136. [Google Scholar] [CrossRef]
- Donate, M.J.; de Pablo, J.D.S. The Role of Knowledge-Oriented Leadership in Knowledge Management Practices and Innovation. J. Bus. Res. 2015, 68, 360–370. [Google Scholar] [CrossRef]
- Truong, B.T.T.; Nguyen, P.V.; Vrontis, D.; Ahmed, Z.U. Unleashing Corporate Potential: The Interplay of Intellectual Capital, Knowledge Management, and Environmental Compliance in Enhancing Innovation and Performance. J. Knowl. Manag. 2023, 28, 1054–1073. [Google Scholar] [CrossRef]
- Gan, R.; Chen, X.; Wang, Z.; Zhang, X. Knowledge Heterogeneity and Corporate Innovation Performance: The Mediating Influence of Task Conflict and Relationship Conflict. PLoS ONE 2023, 18, e0292283. [Google Scholar] [CrossRef]
- Qadri, U.A.; abd Ghani, M.B.; Bibi, S.; Tahir, A.H.; Farooq, M.I.; Kashif, A.R. The Learning Effect on Organizational Performance during a Crisis: A Serial Mediation Analysis with Knowledge Creation, Storage and Sharing. Eur. J. Manag. Bus. Econ. 2024, 33, 37–53. [Google Scholar] [CrossRef]
- Huber, G.P. Organizational Learning: The Contributing Processes and the Literatures. Organ. Sci. 1991, 2, 88–115. [Google Scholar] [CrossRef]
- Argote, L.; McEvily, B.; Reagans, R. Managing Knowledge in Organizations: An Integrative Framework and Review of Emerging Themes. Manag. Sci. 2003, 49, 571–582. [Google Scholar] [CrossRef]
- Barney, J. Firm Resources and Sustained Competitive Advantage. J. Manag. 1991, 17, 99–120. [Google Scholar] [CrossRef]
- Wernerfelt, B. A Resource-based View of the Firm. Strateg. Manag. J. 1984, 5, 171–180. [Google Scholar] [CrossRef]
- Spender, J.-C.; Grant, R.M. Knowledge and the Firm: Overview. Strateg. Manag. J. 1996, 17, 5–9. [Google Scholar] [CrossRef]
- Ode, E.; Ayavoo, R. The Mediating Role of Knowledge Application in the Relationship between Knowledge Management Practices and Firm Innovation. J. Innov. Knowl. 2020, 5, 210–218. [Google Scholar] [CrossRef]
- Zaim, H.; Tatoglu, E.; Zaim, S. Performance of Knowledge Management Practices: A Causal Analysis. J. Knowl. Manag. 2007, 11, 54–67. [Google Scholar] [CrossRef]
- Andreeva, T.; Kianto, A. Does Knowledge Management Really Matter? Linking Knowledge Management Practices, Competitiveness and Economic Performance. J. Knowl. Manag. 2012, 16, 617–636. [Google Scholar] [CrossRef]
- Wang, S.; Noe, R.A. Knowledge Sharing: A Review and Directions for Future Research. Hum. Resour. Manag. Rev. 2010, 20, 115–131. [Google Scholar] [CrossRef]
- Zack, M.; McKeen, J.; Singh, S. Knowledge Management and Organizational Performance: An Exploratory Analysis. J. Knowl. Manag. 2009, 13, 392–409. [Google Scholar] [CrossRef]
- Tortorella, G.; Prashar, A.; Vassolo, R.; Cawley Vergara, A.M.; Godinho Filho, M.; Samson, D. Boosting the Impact of Knowledge Management on Innovation Performance through Industry 4.0 Adoption. Knowl. Manag. Res. Pract. 2024, 22, 32–48. [Google Scholar] [CrossRef]
- Moffett, S.; McAdam, R.; Parkinson, S. An Empirical Analysis of Knowledge Management Applications. J. Knowl. Manag. 2003, 7, 6–26. [Google Scholar] [CrossRef]
- Tønnessen, Ø.; Dhir, A.; Flåten, B.-T. Digital Knowledge Sharing and Creative Performance: Work from Home during the COVID-19 Pandemic. Technol. Forecast. Soc. Change 2021, 170, 120866. [Google Scholar] [CrossRef] [PubMed]
- Jasimuddin, S.M.; Zhang, Z. The Symbiosis Mechanism for Effective Knowledge Transfer. J. Oper. Res. Soc. 2009, 60, 706–716. [Google Scholar] [CrossRef]
- Dženopoljac, V.; Janoševic, S.; Bontis, N. Intellectual Capital and Financial Performance in the Serbian ICT Industry. J. Intellect. Cap. 2016, 17, 373–396. [Google Scholar] [CrossRef]
- Davenport, T.H.; Prusak, L. Working Knowledge: How Organizations Manage What They Know; Harvard Business Press: Brighton, MA, USA, 1998. [Google Scholar]
- Choi, B.; Poon, S.K.; Davis, J.G. Effects of Knowledge Management Strategy on Organizational Performance: A Complementarity Theory-Based Approach. Omega 2008, 36, 235–251. [Google Scholar] [CrossRef]
- Lin, H.-F. Knowledge Sharing and Firm Innovation Capability: An Empirical Study. Int. J. Manpow. 2007, 28, 315–332. [Google Scholar] [CrossRef]
- Tajdini, J.; Tajeddini, O. Innovativeness and Knowledge Management in Public Sector Enterprises. Middle East J Manag. 2018, 5, 271. [Google Scholar] [CrossRef]
- Deng, H.; Duan, S.X.; Wibowo, S. Digital Technology Driven Knowledge Sharing for Job Performance. J. Knowl. Manag. 2023, 27, 404–425. [Google Scholar] [CrossRef]
- Zaim, H.; Muhammed, S.; Tarim, M. Relationship between Knowledge Management Processes and Performance: Critical Role of Knowledge Utilization in Organizations. Knowl. Manag. Res. Pract. 2019, 17, 24–38. [Google Scholar] [CrossRef]
- Mohaghegh, F.; Zaim, H.; Dzenopoljac, V.; Dzenopoljac, A.; Bontis, N. Analyzing the Effects of Knowledge Management on Organizational Performance through Knowledge Utilization and Sustainability. Knowl. Process Manag. 2024, 31, 261–272. [Google Scholar] [CrossRef]
- Backer, T.E. Knowledge Utilization: The Third Wave. Knowledge 1991, 12, 225–240. [Google Scholar] [CrossRef]
- Paisley, W. Knowledge Utilization: The Role of New Communication Technologies. J. Am. Soc. Inf. Sci. 1993, 44, 222–234. [Google Scholar] [CrossRef]
- Pavlou, P.A.; El Sawy, O.A. Understanding the Elusive Black Box of Dynamic Capabilities. Decis. Sci. 2011, 42, 239–273. [Google Scholar] [CrossRef]
- Ganzaroli, A.; De Noni, I.; Pilotti, L. The Role of Social Entrepreneurship in Leveraging Exaptation in Locked-in Industrial Districts: The Case of Idrogenet in the Industrial District of Lumezzane. Innov. Eur. J. Soc. Sci. Res. 2014, 27, 254–274. [Google Scholar] [CrossRef]
- Sumbal, M.S.; Tsui, E.; Durst, S.; Shujahat, M.; Irfan, I.; Ali, S.M. A Framework to Retain the Knowledge of Departing Knowledge Workers in the Manufacturing Industry. VINE J. Inf. Knowl. Manag. Syst. 2020, 50, 631–651. [Google Scholar] [CrossRef]
- Tyndale, P. A Taxonomy of Knowledge Management Software Tools: Origins and Applications. Eval. Program Plann. 2002, 25, 183–190. [Google Scholar] [CrossRef]
- Muhammed, S.; Zaim, H. Peer Knowledge Sharing and Organizational Performance: The Role of Leadership Support and Knowledge Management Success. J. Knowl. Manag. 2020, 24, 2455–2489. [Google Scholar] [CrossRef]
- Khalil, O.E.; Shea, T. Knowledge Sharing Barriers and Effectiveness at a Higher Education Institution. Int. J. Knowl. Manag. IJKM 2012, 8, 43–64. [Google Scholar] [CrossRef]
- Chou, H.-W.; Lin, Y.-H.; Lu, H.-S.; Chang, H.-H.; Chou, S.-B. Knowledge Sharing and ERP System Usage in Post-Implementation Stage. Comput. Hum. Behav. 2014, 33, 16–22. [Google Scholar] [CrossRef]
- Byukusenge, E.; Munene, J.; Orobia, L. Knowledge Management and Business Performance: Mediating Effect of Innovation. J. Bus. Manag. Sci. 2016, 4, 82–92. [Google Scholar]
- El-Haddad, A. Kuwaiti Small Businesses after the Pandemic: Time for a New Social Contract. Available online: https://theforum.erf.org.eg/2021/05/31/kuwaiti-small-businesses-pandemic-time-new-social-contract/ (accessed on 29 July 2025).
- Dizmen, S. Impacts on the Kuwait Economy. In Handbook of Research on Emerging Theories, Models, and Applications of Financial Econometrics; Springer: Berlin/Heidelberg, Germany, 2021; p. 109. [Google Scholar]
- Sarie, F.; Ismaiel, I. The Structure of The Gdp of The Kuwait Economy. J. Product. Dev. 2021, 26, 189–212. [Google Scholar] [CrossRef]
- MOFA | Kuwait Vision 2035 “New Kuwait. Available online: https://www.mofa.gov.kw/en/pages/kuwait-vision-2035 (accessed on 29 July 2025).
- Heisig, P. Harmonisation of Knowledge Management–Comparing 160 KM Frameworks around the Globe. J. Knowl. Manag. 2009, 13, 4–31. [Google Scholar] [CrossRef]
- Del Giudice, M.; Della Peruta, M.R. The Impact of IT-Based Knowledge Management Systems on Internal Venturing and Innovation: A Structural Equation Modeling Approach to Corporate Performance. J. Knowl. Manag. 2016, 20, 484–498. [Google Scholar] [CrossRef]
- Zaim, H. Analysing the Effects of Knowledge Management Processes on Human Resource Management Practices: A Case Study on an Oil Company in the Gulf Region. Middle East J Manag. 2016, 3, 230. [Google Scholar] [CrossRef]
- Dziuban, C.D.; Shirkey, E.C. When Is a Correlation Matrix Appropriate for Factor Analysis? Some Decision Rules. Psychol. Bull. 1974, 81, 358. [Google Scholar] [CrossRef]
- Tavakol, M.; Dennick, R. Making Sense of Cronbach’s Alpha. Int. J. Med. Educ. 2011, 2, 53. [Google Scholar] [CrossRef]
- Hair, J.F. Multivariate Data Analysis; Kennesaw State University: Kennesaw, GA, USA, 2009. [Google Scholar]
- Hair, J.; Alamer, A. Partial Least Squares Structural Equation Modeling (PLS-SEM) in Second Language and Education Research: Guidelines Using an Applied Example. Res. Methods Appl. Linguist. 2022, 1, 100027. [Google Scholar] [CrossRef]
- MacKinnon, D.P.; Lockwood, C.M.; Williams, J. Confidence Limits for the Indirect Effect: Distribution of the Product and Resampling Methods. Multivar. Behav. Res. 2004, 39, 99–128. [Google Scholar] [CrossRef]
- Mills, A.M.; Smith, T.A. Knowledge Management and Organizational Performance: A Decomposed View. J. Knowl. Manag. 2011, 15, 156–171. [Google Scholar] [CrossRef]
- Salloum, S.A.; Al-Emran, M.; Shaalan, K.; Tarhini, A. Factors Affecting the E-Learning Acceptance: A Case Study from UAE. Educ. Inf. Technol. 2019, 24, 509–530. [Google Scholar] [CrossRef]
- Argote, L.; Ingram, P. Knowledge Transfer: A Basis for Competitive Advantage in Firms. Organ. Behav. Hum. Decis. Process. 2000, 82, 150–169. [Google Scholar] [CrossRef]
- Karim, A.A.; Khan, M.W.A.; Adeleke, A.Q. The Impact of Digital Knowledge Management on Organizational Performance. In BUiD Doctoral Research Conference 2023; Al Marri, K., Mir, F.A., David, S.A., Al-Emran, M., Eds.; Lecture Notes in Civil Engineering; Springer Nature: Cham, Switzerland, 2024; Volume 473, pp. 405–413. ISBN 978-3-031-56120-7. [Google Scholar]
- Yaqub, M.Z.; Alsabban, A. Knowledge Sharing through Social Media Platforms in the Silicon Age. Sustainability 2023, 15, 6765. [Google Scholar] [CrossRef]
- Grant, R.M. The Knowledge-Based View of the Firm. Strateg. Manag. Intellect. Cap. Organ. Knowl. 2002, 17, 133–148. [Google Scholar]
- Curado, C.; Bontis, N. The Knowledge-Based View of the Firm and Its Theoretical Precursor. Int. J. Learn. Intellect. Cap. 2006, 3, 367. [Google Scholar] [CrossRef]
- Martín-de Castro, G. Knowledge Management and Innovation in Knowledge-Based and High-Tech Industrial Markets: The Role of Openness and Absorptive Capacity. Ind. Mark. Manag. 2015, 47, 143–146. [Google Scholar] [CrossRef]
- Schwandt, D.; Marquardt, M.J. Organizational Learning; CRC Press: Boca Raton, FL, USA, 1999; ISBN 978-0-367-80208-0. [Google Scholar]
- Migdadi, M.M. Knowledge Management, Customer Relationship Management and Innovation Capabilities. J. Bus. Ind. Mark. 2020, 36, 111–124. [Google Scholar] [CrossRef]
- Suparwadi, S.; Al Musadieq, M.; Riza, M.F.; Hutahayan, B. Leveraging Intellectual Capital and Knowledge Management to Drive Innovation and Organizational Performance. SAGE Open 2024, 14, 18479790241304563. [Google Scholar] [CrossRef]
- Wongmahesak, K.; Wongsuwan, N.; Akkaya, B.; Palazzo, M. Impact of Knowledge Management Process on Organizational Performance: The Mediating Role of Technological Innovation. Knowl. Process Manag. 2025, 32, 54–64. [Google Scholar] [CrossRef]
- Abou-Zeid, E.-S.; Cheng, Q. The Effectiveness of Innovation: A Knowledge Management Approach. Int. J. Innov. Manag. 2004, 8, 261–274. [Google Scholar] [CrossRef]
- Mardani, A.; Nikoosokhan, S.; Moradi, M.; Doustar, M. The Relationship Between Knowledge Management and Innovation Performance. J. High Technol. Manag. Res. 2018, 29, 12–26. [Google Scholar] [CrossRef]
- AmirDadbar, N.; Foroudi, P.; Marvi, R. Innovation Offshoring: A Tri-Method Review of Emerging Trends and Knowledge Management Strategies. J. Knowl. Manag. 2025, 29, 2331–2366. [Google Scholar] [CrossRef]
- De Bem Machado, A.; Secinaro, S.; Calandra, D.; Lanzalonga, F. Knowledge Management and Digital Transformation for Industry 4.0: A Structured Literature Review. Knowl. Manag. Res. Pract. 2022, 20, 320–338. [Google Scholar] [CrossRef]
- Thomas, A. Digitally Transforming the Organization through Knowledge Management: A Socio-Technical System (STS) Perspective. Eur. J. Innov. Manag. 2024, 27, 437–460. [Google Scholar] [CrossRef]



| KNUTDT | DKNST | DKNSH | INNOV | PERPOP | ||
|---|---|---|---|---|---|---|
| Total Variance Explained | 82.32% | 69.00% | 71.88% | 72.11% | 74.79% | |
| Kaiser–Meyer–Olkin Measure of Sampling Adequacy | 0.742 | 0.816 | 0.758 | 0.786 | 0.703 | |
| Bartlett’s Test | χ2 | 173.231 | 163.136 | 222.484 | 209.033 | 115.526 |
| Degrees of Freedom | 3 | 6 | 6 | 6 | 3 | |
| Significance | <0.001 | <0.001 | <0.001 | <0.001 | <0.001 | |
| Frequency | Percentage (%) | |
|---|---|---|
| Gender | ||
| Male | 117 | 47.8 |
| Female | 128 | 52.2 |
| Education Level | ||
| High School | 10 | 4.1 |
| Undergraduate | 172 | 70.2 |
| Degree | 63 | 25.7 |
| Work Position | ||
| Director | 11 | 4.5 |
| Middle-Level Manager | 48 | 19.6 |
| Expert | 24 | 9.8 |
| Operational KM Representatives | 162 | 66.1 |
| Constructs and Items | EFA Cronbach’s α | CFA Composite Reliability | EFA Factor Loadings | CFA Standardized Regression Weights |
|---|---|---|---|---|
| Digital Knowledge Storage (DKNST) | 0.849 | 0.929 | ||
| DKNST1, information related to customers, products, and services is well organized and stored in the database | 0.775 | 0.817 | ||
| DKNST2, we keep up-to-date (relevant) information about our products and services in our information systems | 0.860 | 0.918 | ||
| DKNST3, we keep up-to-date (relevant) information about our suppliers and competitors in ERP and SMS | 0.842 | 0.862 | ||
| DKNST4, we keep up-to-date (relevant) information about our customers in CRM | 0.844 | 0.900 | ||
| Digital Knowledge-Sharing (DKNSH) | 0.865 | 0.929 | ||
| DKNSH1, we routinely share knowledge with our colleagues using digital technologies | 0.853 | 0.871 | ||
| DKNSH2, team working with digital technologies helps to share knowledge | 0.851 | 0.889 | ||
| DKNSH3, we have effective digital communication with our colleagues | 0.941 | 0.953 | ||
| DKNSH4, we have effective digital communication with other departments to provide interaction | 0.733 | 0.781 | ||
| Knowledge Utilization Through Digital Technologies (KNUTDTs) | 0.892 | 0.960 | ||
| KNUTDT1, we reflect our knowledge in our products and services through digital technologies | 0.919 | 0.956 | ||
| KNUTDT2, we reflect our knowledge to our customers by using digital technologies | 0.887 | 0.916 | ||
| KNUTDT3, we reflect our knowledge in our decision-making system by adopting digital technologies | 0.915 | 0.954 | ||
| Innovation (INNOV) | 0.871 | 0.913 | ||
| INNOV1, in my organization, continuous learning is encouraged | 0.899 | 0.892 | ||
| INNOV2, in my organization, innovation and innovative ideas are encouraged | 0.848 | 0.856 | ||
| INNOV3, in my organization, brainstorming and idea generation activities are encouraged | 0.891 | 0.866 | ||
| INNOV4, in my organization, knowledge generation and development activities are well managed | 0.750 | 0.785 | ||
| Perceived Organizational Performance (PERPOP) | 0.831 | 0.895 | ||
| PERPOP1, our organization is growing faster than our competitors | 0.828 | 0.778 | ||
| PERPOP2, our organization is more innovative than our competitors | 0.868 | 0.881 | ||
| PERPOP3, our overall performance is better than our competitors | 0.897 | 0.915 |
| AVE | INNOV | KNUTDT | DKNST | DKNSH | PERPOP | |
| INNOV | 0.724 | 0.851 | ||||
| KNUTDT | 0.888 | 0.831 | 0.942 | |||
| DKNST | 0.766 | 0.846 | 0.821 | 0.875 | ||
| DKNSH | 0.767 | 0.816 | 0.839 | 0.836 | 0.876 | |
| PERPOP | 0.740 | 0.767 | 0.666 | 0.719 | 0.680 | 0.860 |
| INNOV | DKNSH | DKNST | KNUTDT | PERPOP | |
| INNOV | 1 | ||||
| DKNSH | 0.839 | 1 | |||
| DKNST | 0.855 | 0.853 | 1 | ||
| KNUTDT | 0.827 | 0.856 | 0.816 | 1 | |
| PERPOP | 0.771 | 0.695 | 0.717 | 0.652 | 1 |
| Direct Relationships | ||
|---|---|---|
| Standardized Path Coefficients | Significance | |
| DKNST → DKNSH | 0.84 ** | p < 0.001 |
| DKNST → KNUTDT | 0.40 ** | p < 0.001 |
| DKNST → INNOV | 0.41 ** | p < 0.001 |
| DKNST → PERPOP | 0.22 NS | p > 0.05 |
| DKNSH → KNUTDT | 0.51 ** | p < 0.001 |
| DKNSH → INNOV | 0.20 * | p < 0.05 |
| DKNSH → PERPOP | 0.08 NS | p > 0.05 |
| KNUTDT → INNOV | 0.33 ** | p < 0.001 |
| KNUTDT → PERPOP | −0.03 NS | p > 0.05 |
| INNOV → PERPOP | 0.54 ** | p < 0.001 |
| Mediation Relationships | ||
| DKNST → INNOV → PERPOP | 0.23 ** | [0.075, 0.388] |
| DKNST → KNUTDT → INNOV →PERPOP | 0.07 * | [0.021, 0.156] |
| DKNST → DKNSH → INNOV → PERPOP | 0.09 * | [0.019, 0.227] |
| DKNST → DKNSH → KNUTDT → INNOV → PERPOP | 0.08 * | [0.022, 0.173] |
Disclaimer/Publisher’s Note: The statements, opinions and data contained in all publications are solely those of the individual author(s) and contributor(s) and not of MDPI and/or the editor(s). MDPI and/or the editor(s) disclaim responsibility for any injury to people or property resulting from any ideas, methods, instructions or products referred to in the content. |
© 2025 by the authors. Licensee MDPI, Basel, Switzerland. This article is an open access article distributed under the terms and conditions of the Creative Commons Attribution (CC BY) license (https://creativecommons.org/licenses/by/4.0/).
Share and Cite
Erzurum, E.; Eryarsoy, E.; Naqvi, F.; Zaim, S.; Zaim, H. Linking Digital Knowledge Management Practices to Organizational Performance: A Serial Mediation Perspective. Systems 2025, 13, 1073. https://doi.org/10.3390/systems13121073
Erzurum E, Eryarsoy E, Naqvi F, Zaim S, Zaim H. Linking Digital Knowledge Management Practices to Organizational Performance: A Serial Mediation Perspective. Systems. 2025; 13(12):1073. https://doi.org/10.3390/systems13121073
Chicago/Turabian StyleErzurum, Erdem, Enes Eryarsoy, Fariha Naqvi, Selim Zaim, and Halil Zaim. 2025. "Linking Digital Knowledge Management Practices to Organizational Performance: A Serial Mediation Perspective" Systems 13, no. 12: 1073. https://doi.org/10.3390/systems13121073
APA StyleErzurum, E., Eryarsoy, E., Naqvi, F., Zaim, S., & Zaim, H. (2025). Linking Digital Knowledge Management Practices to Organizational Performance: A Serial Mediation Perspective. Systems, 13(12), 1073. https://doi.org/10.3390/systems13121073

