error_outline You can access the new MDPI.com website here. Explore and share your feedback with us.
 
 
Sign in to use this feature.

Years

Between: -

Subjects

remove_circle_outline
remove_circle_outline
remove_circle_outline
remove_circle_outline
remove_circle_outline
remove_circle_outline
remove_circle_outline

Journals

Article Types

Countries / Regions

Search Results (97)

Search Parameters:
Keywords = senescence rejuvenation

Order results
Result details
Results per page
Select all
Export citation of selected articles as:
14 pages, 2480 KB  
Article
Biological Activities of the Extract and Hitorins A and B from Chloranthus quadrifolius in Human Adipose-Derived Mesenchymal Stem Cells
by Kento Kunihiro, Sang-Yong Kim, Katsura Sano and Mareshige Kojoma
Cosmetics 2026, 13(1), 9; https://doi.org/10.3390/cosmetics13010009 - 6 Jan 2026
Abstract
Adipose-derived mesenchymal stem cells (AD-MSCs) secrete various growth factors that activate skin cells. This study investigated the effects of crude extracts and isolated compounds, hitorin A and hitorin B, from Chloranthus quadrifolius on AD-MSCs. The crude extract and hitorins A and B obtained [...] Read more.
Adipose-derived mesenchymal stem cells (AD-MSCs) secrete various growth factors that activate skin cells. This study investigated the effects of crude extracts and isolated compounds, hitorin A and hitorin B, from Chloranthus quadrifolius on AD-MSCs. The crude extract and hitorins A and B obtained from C. quadrifolius promoted cell proliferation. Furthermore, they suppressed the accumulation of excessive lipid droplets and reduced the expression of peroxisome proliferator-activated receptor γ, CCAAT/enhancer-binding protein alpha, and adiponectin. The extract and hitorins A and B increased the expression of stemness marker genes, including SRY-box transcription factor 2, homeobox protein NANOG, and octamer-binding transcription factor 4. For anti-aging effects, the crude extract and hitorins A and B significantly inhibited senescence-associated-β-galactosidase activity and the gene expression of p16, p21, and p53 under hydrogen peroxide-induced oxidative stress. Additionally, they suppressed the production of intracellular reactive oxygen species and the gene expression of interleukin-6 and interleukin-8. These findings indicate that crude extracts and hitorins A and B derived from C. quadrifolius suppress excessive adipogenic differentiation, promote cell proliferation while enhancing stem cell characteristics, and reduce oxidative stress-induced cellular aging through antioxidant and anti-inflammatory activities. These results suggest that they are effective cosmetic ingredients for skin rejuvenation and anti-aging. Full article
(This article belongs to the Section Cosmetic Formulations)
Show Figures

Graphical abstract

16 pages, 1712 KB  
Article
Transcriptomic Profiling Reveals Biphasic Regulatory Instability and Late-Stage Proteostatic Decline in Aging Mouse Oocytese
by Phuong Thanh N. Dinh, Seung Hwan Lee and Inchul Choi
Genes 2026, 17(1), 47; https://doi.org/10.3390/genes17010047 - 31 Dec 2025
Viewed by 209
Abstract
Background: Maternal aging progressively compromises oocyte competence, yet the precise molecular trajectory across the reproductive lifespan remains insufficiently defined. Methods: Here, we mapped the transcriptomic landscape of mouse germinal vesicle (GV) oocytes across three distinct reproductive stages: post-pubertal peak fertility (Young, 8 weeks), [...] Read more.
Background: Maternal aging progressively compromises oocyte competence, yet the precise molecular trajectory across the reproductive lifespan remains insufficiently defined. Methods: Here, we mapped the transcriptomic landscape of mouse germinal vesicle (GV) oocytes across three distinct reproductive stages: post-pubertal peak fertility (Young, 8 weeks), fertility decline (Middle, 12 months), and reproductive senescence (Old, 18 months). Results: Our bioinformatic analyses reveal that oocyte aging follows a biphasic nonlinear trajectory. The transition from Young to Middle age marked the most profound period of transcriptional destabilization, characterized by 1197 DEGs and extensive perturbation of metabolic and signaling networks. To elucidate the regulatory drivers of this early drift, we performed transcription factor binding site (TFBS) analysis, which identified massive regulatory potential involving master regulators such as LHX8, MYC, and GATA4. Interestingly, despite the predicted extensive TF–target interactions, the mRNA expression levels of these TFs remained stable across age groups. This discrepancy suggests that the observed transcriptional dysregulation is likely associated by age-associated epigenetic modifications that alter chromatin accessibility or binding efficiency, rather than TF depletion. In the subsequent transition from Middle to Old age, the landscape shifted from active perturbation to systemic collapse. This late stage was characterized by mitochondrial respiratory dysfunction and severe proteostatic stress. Conclusions: Colectively, our findings define oocyte aging as a biphasic transition from compensatory resistance to systemic collapse. We identify midlife as the critical inflection point of regulatory remodeling, followed by terminal network exhaustion in senescence. This framework provides a molecular foundation for therapeutic and rejuvenation strategies aimed at mitigating age-associated infertility. Full article
(This article belongs to the Section Molecular Genetics and Genomics)
Show Figures

Figure 1

21 pages, 8308 KB  
Article
Poly-D,L-Lactic Acid Filler Increases Hair Growth by Modulating Hair Follicular Stem Cells in Aged Skin
by Seyeon Oh, Jino Kim, Hosung Choi, Hwa Jung Yoo, Kuk Hui Son and Kyunghee Byun
Cells 2026, 15(1), 5; https://doi.org/10.3390/cells15010005 - 19 Dec 2025
Viewed by 406
Abstract
Age-associated hair loss is primarily driven by decreased function and proliferation of hair follicle stem cells (HFSCs), often exacerbated by increased inhibitory signaling and changes in the stem cell niche. Macrophage polarization to the anti-inflammatory M2 phenotype is known to increase stem cell [...] Read more.
Age-associated hair loss is primarily driven by decreased function and proliferation of hair follicle stem cells (HFSCs), often exacerbated by increased inhibitory signaling and changes in the stem cell niche. Macrophage polarization to the anti-inflammatory M2 phenotype is known to increase stem cell proliferation. We investigated the effects of poly-D,L-lactic acid (PDLLA) on hair growth in middle-aged skin, focusing on its role in modulating macrophage polarization and HFSC activity. Senescent macrophages were analyzed for Piezo1 activity, macrophage polarization, and secretion of hepatocyte growth factor (HGF) and insulin-like growth factor-1 (IGF-1) after PDLLA treatment. Downstream effects on HFSC proliferation, stemness, and Wnt signaling were assessed, including inhibition experiments using the Piezo1 blocker GsMTx4. In vivo analyses assessed hair follicle number, diameter, length, anagen duration, and hair coverage following PDLLA administration in middle-aged mice. PDLLA increased Piezo1 expression and activity in senescent macrophages, enhancing M2 polarization and secretion of HGF and IGF-1. This activated the RAS/ERK signaling pathway, promoting HFSC proliferation and stemness. Furthermore, PDLLA upregulated Wnt signaling molecules (Wnt3a, Wnt10b, and β-catenin) and anagen phase-related factor (Axin2, LEF1, and Lgr5), which were decreased by GsMTX4. In middle-aged animal skin, PDLLA administration led to increased hair follicle number, diameter, and length, as well as prolonged anagen and greater hair coverage. Collectively, these findings suggest that PDLLA rejuvenates the middle-aged skin microenvironment, at least in part through Piezo1-associated M2 macrophage polarization and enhanced HFSC function, offering a promising therapeutic strategy for age-related hair loss targeting both the immune and the stem cell compartments. Full article
Show Figures

Figure 1

46 pages, 2441 KB  
Review
A State-of-the-Art Overview on (Epi)Genomics and Personalized Skin Rejuvenating Strategies
by Roxana-Georgiana Tauser, Ioana-Mirela Vasincu, Andreea-Teodora Iacob, Maria Apotrosoaei, Bianca-Ștefania Profire, Florentina-Geanina Lupascu, Oana-Maria Chirliu and Lenuta Profire
Pharmaceutics 2025, 17(12), 1585; https://doi.org/10.3390/pharmaceutics17121585 - 9 Dec 2025
Viewed by 963
Abstract
This article aims to point out new perspectives opened by genomics and epigenomics in skin rejuvenation strategies which target the main hallmarks of the ageing. In this respect, this article presents a concise overview on: the clinical relevance of the most important clocks [...] Read more.
This article aims to point out new perspectives opened by genomics and epigenomics in skin rejuvenation strategies which target the main hallmarks of the ageing. In this respect, this article presents a concise overview on: the clinical relevance of the most important clocks and biomarkers used in skin anti-ageing strategy evaluation, the fundamentals, the main illustrating examples preclinically and clinically tested, the critical insights on knowledge gaps and future research perspectives concerning the most relevant skin anti-ageing and rejuvenation strategies based on novel epigenomic and genomic acquisitions. Thus the review dedicates distinct sections to: senolytics and senomorphics targeting senescent skin cells and their senescent-associated phenotype; strategies targeting genomic instability and telomere attrition by stimulation of the deoxyribonucleic acid (DNA) repair enzymes and proteins essential for telomeres’ recovery and stability; regenerative medicine based on mesenchymal stem cells or cell-free products in order to restore skin-resided stem cells; genetically and chemically induced skin epigenetic partial reprogramming by using transcription factors or epigenetic small molecule agents, respectively; small molecule modulators of DNA methylases, histone deacetylases, telomerases, DNA repair enzymes or of sirtuins; modulators of micro ribonucleic acid (miRNA) and long-non-coding ribonucleic acid (HOTAIR’s modulators) assisted or not by CRISPR-gene editing technology (CRISPR: Clustered Regularly Interspaced Short Palindromic Repeats); modulators of the most relevant altered nutrient-sensing pathways in skin ageing; as well as antioxidants and nanozymes to address mitochondrial dysfunctions and oxidative stress. In addition, some approaches targeting skin inflammageing, altered skin proteostasis, (macro)autophagy and intercellular connections, or skin microbiome, are very briefly discussed. The review also offers a comparative analysis among the newer genomic/epigenomic-based skin anti-ageing strategies vs. classical skin rejuvenation treatments from various perspectives: efficacy, safety, mechanism of action, evidence level in preclinical and clinical data and regulatory status, price range, current limitations. In these regards, a concise overview on senolytic/senomorphic agents, topical nutrigenomic pathways’ modulators and DNA repair enzymes, epigenetic small molecules agents, microRNAs and HOTAIRS’s modulators, is illustrated in comparison to classical approaches such as tretinoin and peptide-based cosmeceuticals, topical serum with growth factors, intense pulsed light, laser and microneedling combinations, chemical peels, botulinum toxin injections, dermal fillers. Finally, the review emphasizes the future research directions in order to accelerate the clinical translation of the (epi)genomic-advanced knowledge towards personalization of the skin anti-ageing strategies by integration of individual genomic and epigenomic profiles to customize/tailor skin rejuvenation therapies. Full article
(This article belongs to the Topic Challenges and Opportunities in Drug Delivery Research)
Show Figures

Graphical abstract

20 pages, 9078 KB  
Article
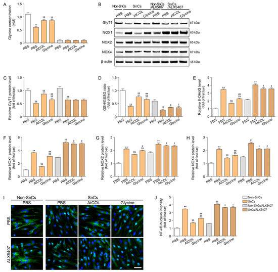
Atelocollagen Increases Collagen Synthesis by Promoting Glycine Transporter 1 in Aged Mouse Skin
by Kyung-A Byun, Seung Min Oh, Seyeon Oh, Hyoung Moon Kim, Myungjune Oh, Geebum Kim, Min Seung Kim, Kuk Hui Son and Kyunghee Byun
Int. J. Mol. Sci. 2025, 26(24), 11825; https://doi.org/10.3390/ijms262411825 - 7 Dec 2025
Cited by 1 | Viewed by 915
Abstract
Aging results in decreased collagen synthesis and the disruption of extracellular matrix integrity, primarily due to increased oxidative stress. This study evaluated whether atelocollagen can restore collagen synthesis in aged skin by modulating glycine transporter 1 (GlyT1)-mediated glycine uptake, regulating oxidative stress, and [...] Read more.
Aging results in decreased collagen synthesis and the disruption of extracellular matrix integrity, primarily due to increased oxidative stress. This study evaluated whether atelocollagen can restore collagen synthesis in aged skin by modulating glycine transporter 1 (GlyT1)-mediated glycine uptake, regulating oxidative stress, and influencing extracellular matrix remodeling factors in senescent human cells and the skin of older mice. Human dermal fibroblasts (HDFs) and aged mouse skin were treated with atelocollagen, with analyses of GlyT1 expression, glutathione and intracellular glycine concentrations, oxidative stress markers, nuclear factor-kappa-B (NF-κB) activity, matrix metalloproteinases (MMPs), SMAD proteins (SMADs) signaling, and collagen I/III. Treatment with GlyT1 inhibitors and glycine was tested. Atelocollagen significantly increased GlyT1 expression and intracellular glycine concentration, promoted glutathione synthesis, and reduced oxidative stress. These effects led to decreased NF-κB activity and MMP1/3/9 expression, increased SMAD2/3 phosphorylation, and upregulated type I/III collagen synthesis in senescent HDFs and aged mouse skin. All beneficial effects were blocked by GlyT1 inhibition and were generally superior to glycine alone. Histology showed increased collagen density and improved skin elasticity in atelocollagen-treated mice. In summary, atelocollagen enhances collagen synthesis and reduces oxidative stress in aged skin through GlyT1-dependent glycine transport, providing a potential strategy for skin rejuvenation. Full article
(This article belongs to the Section Biochemistry)
Show Figures

Figure 1

20 pages, 1503 KB  
Review
Molecular Mechanisms Driving Metastatic Progression Within the Aged Tumor Microenvironment
by Sudhir Kumar, Jagdish Chand, Preeti Sharma, Sudhakar Singh, Pukar Khanal, Hanish Singh Jayasingh Chellammal, Aamir Suhail and Sonam Mittal
Int. J. Mol. Sci. 2025, 26(23), 11508; https://doi.org/10.3390/ijms262311508 - 27 Nov 2025
Viewed by 710
Abstract
Metastasis remains the leading cause of cancer deaths, heavily influenced by aging-related biological processes. As global life expectancy increases, cancer incidence and progression complexity in older adults also rise, emphasizing the urgent need to understand how the aging tumor microenvironment (TME) promotes metastasis. [...] Read more.
Metastasis remains the leading cause of cancer deaths, heavily influenced by aging-related biological processes. As global life expectancy increases, cancer incidence and progression complexity in older adults also rise, emphasizing the urgent need to understand how the aging tumor microenvironment (TME) promotes metastasis. This review explores the molecular and cellular mechanisms behind metastatic development in the aged TME, focusing on the combined impacts of cellular senescence, chronic inflammation (inflammaging), immune system decline, extracellular matrix (ECM) changes, and abnormal blood vessel growth. Aging causes an accumulation of senescent cells that secrete a range of cytokines, growth factors, and enzymes (SASPs), which remodel the ECM, making it stiffer and more degradable, and activate pro-metastatic pathways like TGF-β, STAT3, and MAPK, aiding processes like EMT and tumor invasion. Meanwhile, persistent low-grade inflammation attracts immunosuppressive cells, and immune decline hampers tumor surveillance, allowing cancer cells to evade immune detection. The aged TME also undergoes significant vascular and metabolic changes, such as abnormal angiogenesis and hypoxia, supporting the growth of more aggressive, treatment-resistant cancer clones and spreading metastases. These changes are driven by hallmarks of molecular aging, including telomere shortening, oxidative DNA damage, and epigenetic alterations, which lead to genetic instability and turn the aged stroma into fertile ground for metastasis. The review also discusses new therapeutic approaches, including senolytics, anti-inflammatory treatments, immune system rejuvenation, and metabolic strategies, highlighting the importance of age-specific models and precision medicine to enhance outcomes for the growing number of elderly cancer patients. Full article
Show Figures

Figure 1

18 pages, 611 KB  
Review
Aging and Thymosin Alpha-1
by Maria A. Simonova, Igor Ivanov, Natalia S. Shoshina, Alina M. Komyakova, Dmitry A. Makarov, Denis S. Baranovskii, Ilya D. Klabukov, Kristina P. Telepenina, Dmitrii A. Atiakshin, Peter V. Shegay, Andrey D. Kaprin and Vasiliy N. Stepanenko
Int. J. Mol. Sci. 2025, 26(23), 11470; https://doi.org/10.3390/ijms262311470 - 27 Nov 2025
Viewed by 2539
Abstract
Aging is characterized by immune decline, mainly due to thymic involution—the age-related shrinkage of the thymus gland. This leads to reduced T-cell production, chronic inflammation, and increased susceptibility to age-related diseases. Thymosin alpha-1 (Tα1), a peptide hormone produced by the thymus, exhibits potent [...] Read more.
Aging is characterized by immune decline, mainly due to thymic involution—the age-related shrinkage of the thymus gland. This leads to reduced T-cell production, chronic inflammation, and increased susceptibility to age-related diseases. Thymosin alpha-1 (Tα1), a peptide hormone produced by the thymus, exhibits potent immunomodulatory, anti-inflammatory, and antioxidant properties. It helps restore immune function by stimulating T-cell differentiation, enhancing thymic output, and modulating dendritic cell and macrophage activity. Preclinical and clinical studies show that Tα1 can improve vaccine response in the elderly and mitigate immunosenescence. The hybrid drug Refnot (a fusion of tumor necrosis factor alpha (TNFα) and Tα1) combines Tα1’s immunomodulation with TNF’s antitumor activity but has reduced toxicity. It represents a promising therapeutic approach to counteract age-related immune dysfunction and inflammation, potentially by slowing the aging process. Further research is needed to validate its long-term efficacy and safety in geriatrics. Full article
(This article belongs to the Section Molecular Endocrinology and Metabolism)
Show Figures

Graphical abstract

25 pages, 4843 KB  
Article
Radiofrequency-Induced Thermal Modulation Reduces Senescence-Induced Collagen Fiber Degradation in Facial Ligaments of Animal Models
by Seyeon Oh, Hyoung Moon Kim, Gwahn Woo Cheon, Geebum Kim, Kuk Hui Son and Kyunghee Byun
Cells 2025, 14(22), 1757; https://doi.org/10.3390/cells14221757 - 10 Nov 2025
Viewed by 1538
Abstract
Age-related changes in facial ligaments contribute to altered facial shape and soft tissue descent. Radiofrequency (RF) has been utilized for skin rejuvenation by promoting collagen fiber contraction and synthesis through increased expression of heat shock proteins (HSPs). The primary component of ligamentous collagen [...] Read more.
Age-related changes in facial ligaments contribute to altered facial shape and soft tissue descent. Radiofrequency (RF) has been utilized for skin rejuvenation by promoting collagen fiber contraction and synthesis through increased expression of heat shock proteins (HSPs). The primary component of ligamentous collagen fibers undergoes structural modifications with age, exhibiting increased fragmentation and a reduced collagen type I/III ratio. This study aimed to investigate whether RF irradiation alleviates senescence-related changes in facial ligaments through HSP70-mediated molecular remodeling using a UV-induced photoaging rat model. In senescent fibroblasts, RF enhanced the interaction between HSP70 and IκBα kinase (IKK)γ while reducing IκBα phosphorylation, which was associated with decreased nuclear factor-kappa B (NF-κB) activation. These RF-mediated changes were attenuated by an HSP70 inhibitor, suggesting that RF reduces NF-κB activity via HSP70 modulation. RF also suppressed expression levels of matrix metalloproteinases and SMAD7 in senescent fibroblasts. Consistent with in vitro findings, RF increased the interaction between HSP70 and IKKγ while decreasing IκBα phosphorylation and NF-κB activity in the UV-induced photoaging (senescent) facial ligaments of rat models. Furthermore, RF enhanced the collagen type I/III ratio and increased collagen fiber density within the ligaments. Scanning electron microscopy revealed that RF irradiation increased collagen fiber bundle diameter and enhanced the helical structure of those fibers. Overall, RF mitigates senescence-related changes in facial ligaments through HSP70 modulation. Considering that facial ligament laxity contributes to soft tissue descent, facial ligament-targeting approaches may promote a more youthful facial structure. RF demonstrates the possibility in reducing senescence-associated changes within facial ligaments. Full article
Show Figures

Figure 1

18 pages, 3158 KB  
Article
Accumulation of Lymphoid Progenitors with Defective B Cell Differentiation and of Putative Natural Killer Progenitors in Aging Human Bone Marrow
by Laura Poisa-Beiro, Jonathan J. M. Landry, Aleksandr Cherdintsev, Michael Kardorff, Volker Eckstein, Laura Villacorta, Judith Zaugg, Anne-Claude Gavin, Vladimir Benes, Simon Raffel and Anthony D. Ho
Int. J. Mol. Sci. 2025, 26(21), 10467; https://doi.org/10.3390/ijms262110467 - 28 Oct 2025
Viewed by 608
Abstract
In animal models, elimination of the senescent cells in the hematopoietic stem cells (HSCs) compartment leads to the rejuvenation of hematopoiesis. Whether this treatment principle can be applied to the human system remains controversial. The identification of senescent cells in human bone marrow [...] Read more.
In animal models, elimination of the senescent cells in the hematopoietic stem cells (HSCs) compartment leads to the rejuvenation of hematopoiesis. Whether this treatment principle can be applied to the human system remains controversial. The identification of senescent cells in human bone marrow poses another major challenge. To address these questions, we have studied hematopoietic stem and progenitor cells (HSPCs, CD34+) from the bone marrow of 15 healthy human subjects (age range: 19–74 years). Single-cell RNA sequencing, functional transcriptome analysis, and development trajectory studies were performed. In a previous report, we demonstrated the accumulation of a senescent population in the aging HSC compartment. The present study focuses on the differences with age downstream in the lymphoid trajectory. While a reduction in B progenitors in the early lymphoid compartment can be confirmed, the accumulation of a lymphoid cluster downstream upon aging is novel and remarkable. This cluster comprises cells with a significant deficiency in B differentiation markers, as well as 9.4% cells with transcriptome signatures of memory-like natural killer (NK) progenitors. Applying our analysis algorithm to other human bone marrow datasets from the literature, we are able to validate the presence of this unique cluster in aged lymphoid progenitors. The accumulation of a population comprising cells defective in B differentiation potential, as well as cells with transcriptome features of memory-like NK progenitors represents a novel hallmark for senescence in the late development trajectory of human lymphoid compartment. Full article
Show Figures

Figure 1

15 pages, 3092 KB  
Article
Starfish-Derived Extracts Enhance Mitophagy and Suppress Senescence-Associated Markers in Human Dermal Fibroblasts
by Hyun Jung Lee, Junhee Kim, Bada Won, Dong Hun Lee and Ok Sarah Shin
Mar. Drugs 2025, 23(11), 418; https://doi.org/10.3390/md23110418 - 27 Oct 2025
Viewed by 1290
Abstract
While the starfish species Asterias pectinifera (Ap) and Asterias amurensis (Aa) are considered ecological threats to marine environments and the fishing industry, recent studies have identified them as rich sources of highly water-soluble, non-toxic collagen peptides. Mitochondrial dysfunction is [...] Read more.
While the starfish species Asterias pectinifera (Ap) and Asterias amurensis (Aa) are considered ecological threats to marine environments and the fishing industry, recent studies have identified them as rich sources of highly water-soluble, non-toxic collagen peptides. Mitochondrial dysfunction is a key driver of cellular senescence and skin aging, yet the therapeutic potential of marine-derived extracts in modulating mitophagy remains largely unexplored. In this study, we investigated whether starfish-derived extracts could mitigate senescence-associated phenotypes in human dermal fibroblasts (HDFs) through the modulation of mitophagy. Treatment with Ap- or Aa-derived extracts led to reduced senescence-associated β-galactosidase (SA-β-gal) activity, decreased expression of matrix metalloproteinase-1 (MMP-1), and suppression of pro-inflammatory cytokines including interleukin-6 (IL-6) and interleukin-8 (IL-8). Ap- or Aa-derived extracts significantly increased mitophagy in HDFs stably expressing mitochondrial-targeted Keima (HDF-mtKeima), while knockdown of PINK1, the essential regulator of mitophagy, abolished the mitophagy-inducing effects of Ap- or Aa-treatment, indicating that Ap- or Aa-derived extracts activate PINK1/Parkin-dependent mitophagy pathways. Importantly, PINK1 knockdown reversed starfish-induced suppression of MMP-1 and p21, demonstrating its crucial role in regulating senescence-associated gene expression. Additionally, Ap or Aa treatments significantly reduced reactive oxygen species (ROS) accumulation, improved mitochondrial function, and enhanced both basal and maximal respiratory capacity in senescent HDFs. These findings highlight that extracts derived from starfish promote mitophagy through PINK1-dependent mechanisms, exhibiting significant anti-senescence effects in HDFs. This suggests their potential application in the development of novel cosmeceuticals with skin-protective and rejuvenating properties. Full article
(This article belongs to the Special Issue Marine Natural Products with Skin Health-Promoting Properties)
Show Figures

Graphical abstract

17 pages, 734 KB  
Review
From Lasers to Longevity: Exploring Energy-Based Devices as Senotherapeutic Tools in Dermatology
by Oana Mihaela Condurache Hrițcu, Victor-Vlad Costan, Ștefan Vasile Toader, Daciana Elena Brănișteanu and Mihaela Paula Toader
Cosmetics 2025, 12(5), 201; https://doi.org/10.3390/cosmetics12050201 - 15 Sep 2025
Viewed by 3488
Abstract
Background: Cutaneous aging is a multifactorial process, increasingly understood through the lens of cellular senescence, a state of stable cell cycle arrest accompanied by a pro-inflammatory secretory phenotype that disrupts tissue homeostasis. Recent research has highlighted the accumulation of senescent dermal fibroblasts as [...] Read more.
Background: Cutaneous aging is a multifactorial process, increasingly understood through the lens of cellular senescence, a state of stable cell cycle arrest accompanied by a pro-inflammatory secretory phenotype that disrupts tissue homeostasis. Recent research has highlighted the accumulation of senescent dermal fibroblasts as a key contributor to age-related skin changes, including loss of elasticity, collagen degradation, and impaired regeneration. Objective: This review explores the emerging hypothesis that energy-based devices (EBDs), particularly lasers, may act as senotherapeutic tools by targeting cellular senescence pathways in aging skin. We examine the molecular and histological effects of laser therapy in relation to known biomarkers of senescence and evaluate their potential role in regenerative dermatology. Methods: We conducted a review of published studies on fractional lasers, red-light therapies, and other EBDs, focusing on their impact on fibroblast activity, extracellular matrix remodeling, and senescence-associated markers such as p16INK4a, p21Cip1, telomerase, and SASP-related cytokines. Comparative analysis with pharmacologic senotherapeutics was also performed. Results: Preclinical and clinical data suggest that specific EBDs can modulate dermal aging at the molecular level by enhancing mitochondrial activity, increasing type III collagen synthesis, reducing senescence-related gene expression, and promoting fibroblast turnover. In contrast to systemic senolytics, lasers provide localized and titratable interventions with a favorable safety profile. Conclusions: Energy-based devices, particularly fractional lasers and red-light systems, hold promise as non-invasive senotherapeutic interventions in dermatology. By modulating senescence-associated pathways, EBDs may offer not only cosmetic improvement but also biological rejuvenation. Further mechanistic studies and biomarker-based trials are warranted to validate this paradigm and refine treatment protocols for longevity-oriented skin therapies. Full article
(This article belongs to the Special Issue Feature Papers in Cosmetics in 2025)
Show Figures

Figure 1

18 pages, 3700 KB  
Article
Polynucleotides Enhance Collagen Synthesis via Modulating Phosphoenolpyruvate Carboxykinase 1 in Senescent Macrophages: Experimental Evidence
by Kyung-A Byun, Hyun Jun Park, Seyeon Oh, Kuk Hui Son and Kyunghee Byun
Int. J. Mol. Sci. 2025, 26(17), 8720; https://doi.org/10.3390/ijms26178720 - 7 Sep 2025
Viewed by 2217
Abstract
Polynucleotide (PN), a high-molecular-weight DNA fragment derived from salmon and other fish sources, shows promising anti-aging and regenerative effects on the skin. This study investigated how PN enhances collagen synthesis, focusing on its effect on phosphoenolpyruvate carboxykinase 1 (PCK1) in senescent macrophages and [...] Read more.
Polynucleotide (PN), a high-molecular-weight DNA fragment derived from salmon and other fish sources, shows promising anti-aging and regenerative effects on the skin. This study investigated how PN enhances collagen synthesis, focusing on its effect on phosphoenolpyruvate carboxykinase 1 (PCK1) in senescent macrophages and its downstream effects on fibroblasts. Using in vitro senescent cell models and in vivo aged animal models, PN significantly upregulated the adenosine 2A receptor (A2AR), adenylate cyclase (AC), cyclic AMP (cAMP), protein kinase A (PKA), and cAMP response element-binding protein (CREB) in senescent macrophages. This led to increased PCK1 expression, which reduced oxidative stress and promoted M2 macrophage polarization, associated with elevated levels of interleukin-10 and tumor growth factor-β. Conditioned media from PN-treated macrophages enhanced SMAD family member 2 and signal transducer and activator of transcription 3 phosphorylation in senescent fibroblasts, increasing collagen I and III synthesis and reducing nuclear factor-κB activity. In vivo, PN administration elevated expression of the A2AR/AC/PKA/CREB/PCK1 pathway, reduced oxidative stress, increased M2 macrophage markers, and significantly improved collagen density and skin elasticity over time. Use of a PCK1 inhibitor attenuated these effects, highlighting the pivotal role of PCK1. Overall, PN modulates macrophage-fibroblast interactions via the CREB/PCK1 axis, enhancing collagen synthesis and counteracting age-related skin changes. PN has emerged as a promising therapeutic agent for skin rejuvenation by targeting cellular senescence and promoting extracellular matrix restoration. Full article
(This article belongs to the Section Biochemistry)
Show Figures

Figure 1

21 pages, 2872 KB  
Article
ε-Viniferin Rejuvenates Senescence via RGS16 Regulation: In Vitro Evidence
by Ji Ho Park, Yun Haeng Lee, Kyeong Seon Lee, Yoo Jin Lee, Jee Hee Yoon, Byeonghyeon So, Duyeol Kim, Minseon Kim, Hyung Wook Kwon, Youngjoo Byun, Ki Yong Lee and Joon Tae Park
Pharmaceuticals 2025, 18(9), 1254; https://doi.org/10.3390/ph18091254 - 24 Aug 2025
Cited by 1 | Viewed by 1138
Abstract
Background: Reactive oxygen species (ROS) generated due to mitochondrial dysfunction are one of the primary causes of the initiation and progression of senescence. Although reducing mitochondrial ROS production is known as an effective strategy for the treatment of aging, effective components that [...] Read more.
Background: Reactive oxygen species (ROS) generated due to mitochondrial dysfunction are one of the primary causes of the initiation and progression of senescence. Although reducing mitochondrial ROS production is known as an effective strategy for the treatment of aging, effective components that reduce mitochondrial ROS production or effective treatments that utilize them have not yet been developed. Methods: Screening of plant-generated secondary metabolites to overcome ROS-mediated stress found that ε-viniferin, a dimer of resveratrol, effectively reduces mitochondrial ROS production. Results: ε-viniferin induced efficient electron transport and reduced mitochondrial ROS, a consequence of inefficient electron transport. In addition, ε-viniferin acted as a senolytic that selectively eliminates senescent fibroblasts, thereby restoring mitochondrial function and senescence-associated phenotypes. RNA sequencing analysis revealed that regulator of G protein signaling 16 (RGS16) was an important gene for ε-viniferin-mediated senescence rejuvenation. Upregulation of RGS16 showed similar effects as ε-viniferin in reducing mitochondrial ROS production and restoring mitochondrial function. Conclusions: This study discovered a novel mechanism by which ε-viniferin rejuvenates senescence by lowering ROS production in mitochondria. The novel mechanism will serve as a basis for developing therapeutics that regulate mitochondrial ROS production to treat aging. Full article
(This article belongs to the Special Issue The Role of Phytochemicals in Aging and Aging-Related Diseases)
Show Figures

Figure 1

23 pages, 1044 KB  
Review
Cellular Models of Aging and Senescence
by Byunggik Kim, Dong I. Lee, Nathan Basisty and Dao-Fu Dai
Cells 2025, 14(16), 1278; https://doi.org/10.3390/cells14161278 - 18 Aug 2025
Cited by 1 | Viewed by 5595
Abstract
Aging, a state of progressive decline in physiological function, is an important risk factor for chronic diseases, ranging from cancer and musculoskeletal frailty to cardiovascular and neurodegenerative diseases. Understanding its cellular basis is critical for developing interventions to extend human health span. This [...] Read more.
Aging, a state of progressive decline in physiological function, is an important risk factor for chronic diseases, ranging from cancer and musculoskeletal frailty to cardiovascular and neurodegenerative diseases. Understanding its cellular basis is critical for developing interventions to extend human health span. This review highlights the crucial role of in vitro models, discussing foundational discoveries like the Hayflick limit and the senescence-associated secretory phenotype (SASP), the utility of immortalized cell lines, and transformative human induced pluripotent stem cells (iPSCs) for aging and disease modeling and rejuvenation studies. We also examine methods to induce senescence and discuss the distinction between chronological time and biological clock, with examples of applying cells from progeroid syndromes and mitochondrial diseases to recapitulate some signaling mechanisms in aging. Although no in vitro model can perfectly recapitulate organismal aging, well-chosen models are invaluable for addressing specific mechanistic questions. We focus on experimental strategies to manipulate cellular aging: from “steering” cells toward resilience to “reversing” age-related phenotypes via senolytics, partial epigenetic reprogramming, and targeted modulation of proteostasis and mitochondrial health. This review ultimately underscores the value of in vitro systems for discovery and therapeutic testing while acknowledging the challenge of translating insights from cell studies into effective, organism-wide strategies to promote healthy aging. Full article
(This article belongs to the Special Issue Experimental Systems to Model Aging Processes)
Show Figures

Graphical abstract

18 pages, 3197 KB  
Article
Engineered Exosomes Complexed with Botulinum Toxin Type A for Enhanced Anti-Aging Effects on Skin
by Yaru Wang, Kunju Wang, Xinyu Ben, Mengsi Tian, Xinyu Liu, Zaihong Li, Panli Ni, Qibing Liu, Zhijian Ma, Xinan Yi and Qingyun Guo
Biology 2025, 14(8), 1040; https://doi.org/10.3390/biology14081040 - 13 Aug 2025
Cited by 1 | Viewed by 1628
Abstract
Skin aging is commonly characterized by increased wrinkles, loss of elasticity, and hyperpigmentation, significantly affecting personal appearance and quality of life. Although botulinum toxin type A (BTX-A) has been widely applied in cosmetic anti-wrinkle treatments, its intrinsic cytotoxicity limits broader clinical applications. In [...] Read more.
Skin aging is commonly characterized by increased wrinkles, loss of elasticity, and hyperpigmentation, significantly affecting personal appearance and quality of life. Although botulinum toxin type A (BTX-A) has been widely applied in cosmetic anti-wrinkle treatments, its intrinsic cytotoxicity limits broader clinical applications. In this study, we developed a novel exosome-based BTX-A composite delivery system designed to synergize the anti-aging properties of exosomes with the wrinkle-reducing effects of BTX-A while reducing toxicity. Human adipose-derived mesenchymal stem cells were genetically modified via lentiviral transduction to overexpress Synaptic Vesicle Glycoprotein 2C (SV2C), the receptor of BTX-A, thereby producing SV2C-enriched functionalized exosomes (EXOSV2C). These exosomes (2.0 × 107 particles/mL) were incubated with BTX-A (3 U/mL) to generate the EXOSV2C-BTX-A complex. In vitro, EXOSV2C-BTX-A significantly promoted the proliferation and migration of human dermal fibroblasts and effectively alleviated D-galactose (D-gal)-induced cellular senescence and collagen type I loss. These effects were superior to those observed with either BTX-A or exosomes alone. In vivo, intradermal injection of EXOSV2C-BTX-A for 28 days markedly suppressed D-gal-induced skin aging in 8-week-old male KM mice, as evidenced by reduced malondialdehyde levels in dermal tissue, enhanced collagen type I expression, and preserved skin structure. Notably, the composite exhibited significantly lower toxicity compared to free BTX-A. Collectively, these findings highlight EXOSV2C-BTX-A as a promising exosome-mediated BTX-A delivery platform with enhanced anti-aging efficacy and improved biocompatibility, offering a potential therapeutic strategy for skin rejuvenation. Full article
(This article belongs to the Special Issue Advances in Biological Research of Adipose-Derived Stem Cells)
Show Figures

Figure 1

Back to TopTop