Radiofrequency-Induced Thermal Modulation Reduces Senescence-Induced Collagen Fiber Degradation in Facial Ligaments of Animal Models
Highlights
- Radiofrequency (RF) increased HSP70 expression and enhanced HSP70-IKKγ binding, thereby reducing IκBα phosphorylation and NF-κB activation in senescent fibroblasts and facial ligaments.
- RF restored the collagen type I/III ratio and collagen fiber density in senescent facial ligaments, with more favorable molecular responses observed at 42 W than at 73 W.
- These findings suggest that HSP70 plays a central role in mediating RF-induced molecular remodeling during ligament senescence.
- RF provides preclinical evidence of a temperature-dependent mechanism that mitigates collagen degradation and supports extracellular matrix homeostasis in aging connective tissues.
Abstract
1. Introduction
2. Materials and Methods
2.1. RF Irradiation System
2.2. Ex Vivo Study: Thermal Changes in Porcine Skin Induced by RF Irradiation
2.2.1. Tissue Preparation and Preheating
2.2.2. RF Irradiation
2.2.3. Intradermal Temperature Measurement
2.2.4. Cumulative Heating Assessment
2.3. In Vitro Study: RF Effects in Senescent Fibroblasts
2.3.1. Cell Culture
2.3.2. Induction of Cellular Senescence
2.3.3. RF Irradiation and HSP70 Inhibitor Treatment
2.3.4. Post-Treatment Incubation and Sample Collection
2.4. In Vivo Study: Effects of RF Irradiation on Senescent Facial Ligaments in Rats
2.4.1. Animal Model and Housing Conditions
2.4.2. UV-Induced Senescence and RF Irradiation
2.4.3. UV Exposure and Tissue Collection After RF Irradiation
2.5. Sample Preparation
2.5.1. RNA Extraction and cDNA Synthesis
2.5.2. Total Protein Isolation
2.5.3. Nuclear and Cytosolic Protein Isolation
2.5.4. Paraffin-Embedded Ligament Tissue Block
2.6. Quantitative Reverse Transcription Polymerase Chain Reaction (PCR) Detection
2.7. Western Blot Analysis
2.8. Sandwich ELISA Analysis
2.9. Immunohistochemistry
2.10. Immunofluorescence Staining
2.11. Masson’s Trichrome Staining
2.12. SEM
2.13. Statistical Analysis
3. Results
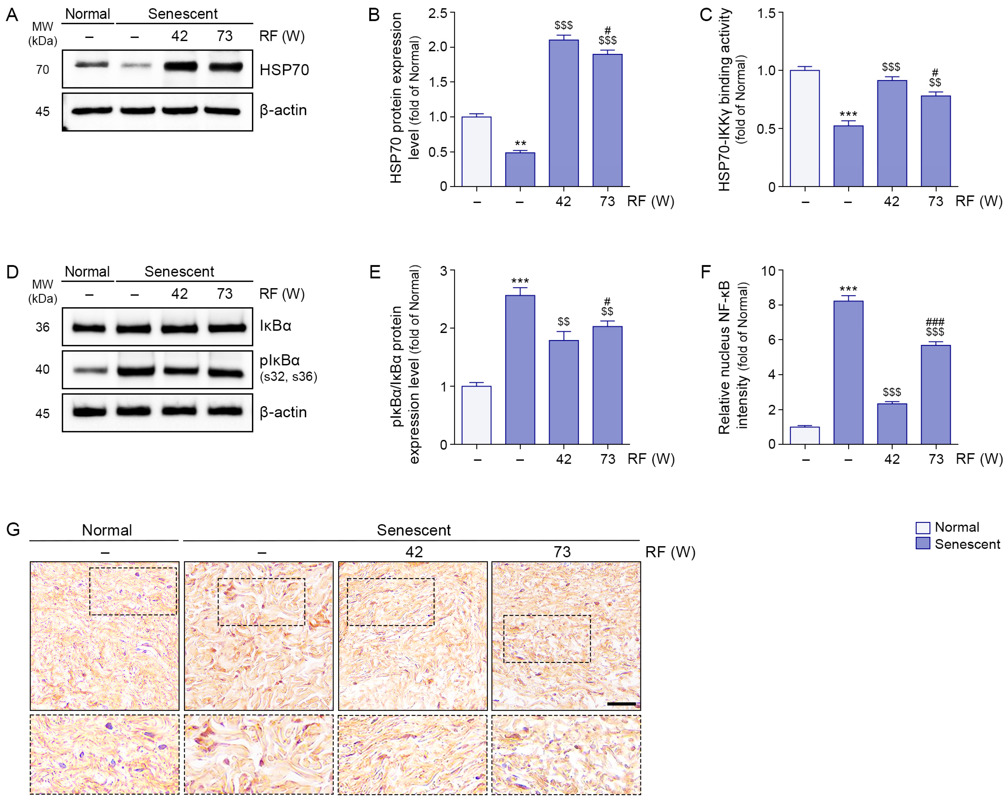
3.1. Establishing RF Application Parameters for Targeted Tissue Temperature to Increase HSP70
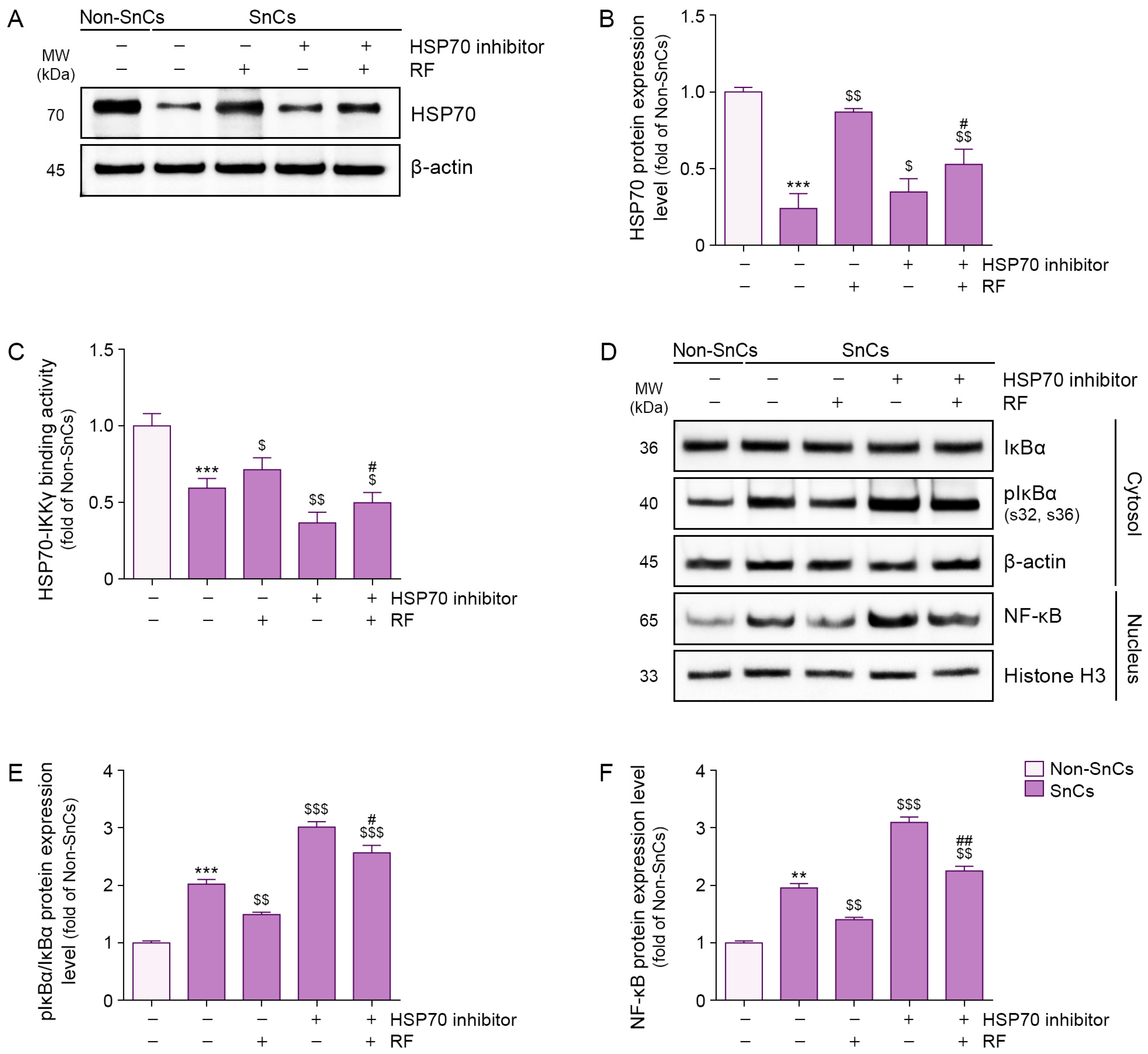
3.2. RF-Induced Thermal Modulation Reduces NF-κB Activity via HSP70 in H2O2-Induced Senescent Fibroblasts
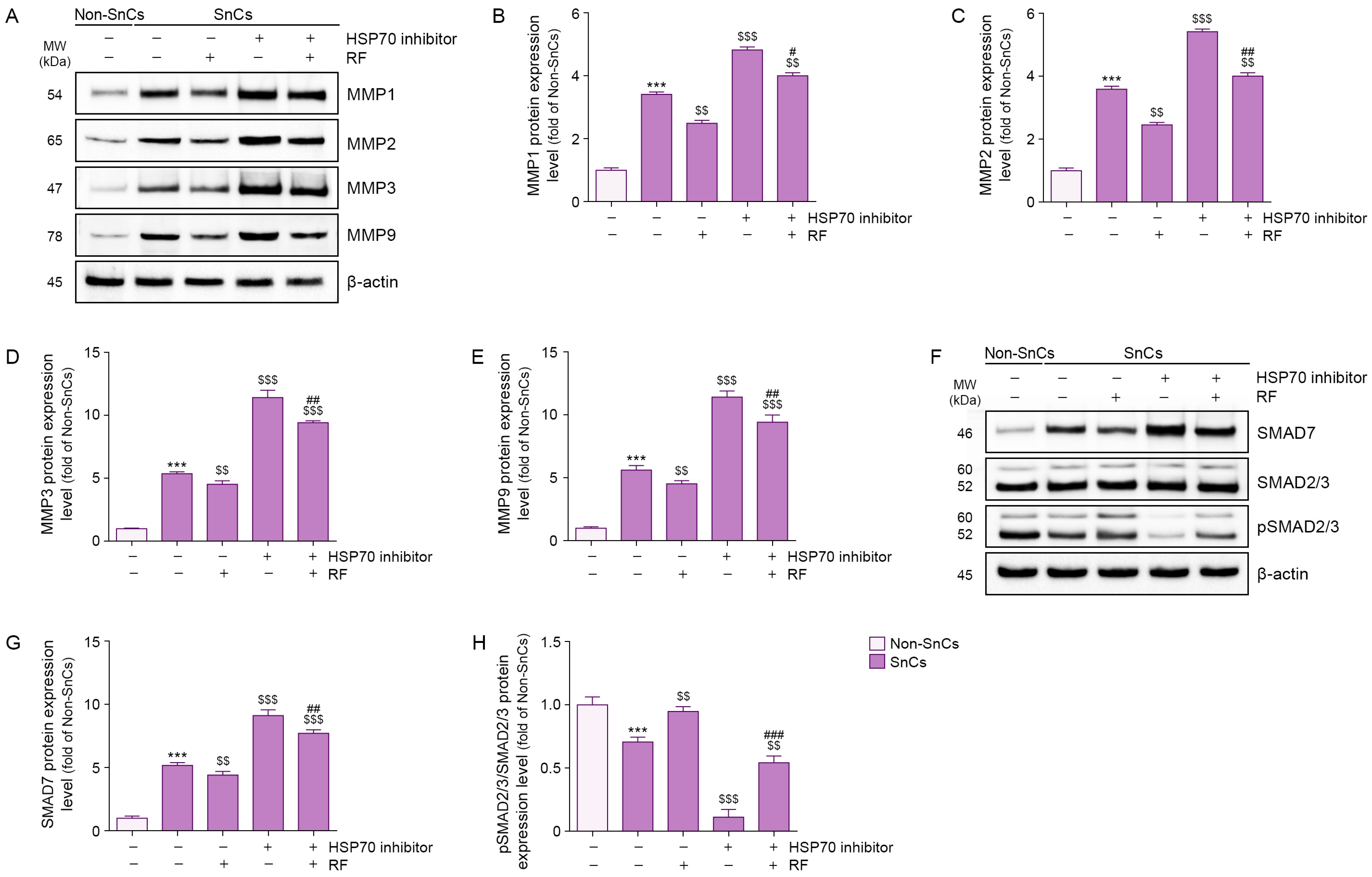
3.3. RF-Induced Thermal Modulation Reduces MMPs and SMAD7 and Increases SMAD2/3 via HSP70 in Senescent Fibroblasts
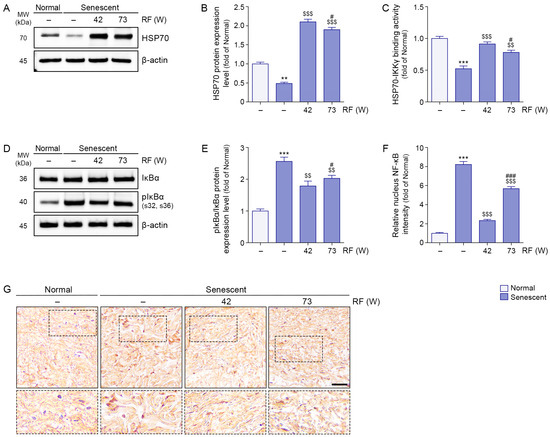
3.4. RF-Induced Thermal Modulation Reduces NF-κB Activity in Senescent Facial Ligaments
3.5. RF-Induced Thermal Modulation Reduces MMPs and SMAD7 and Increases SMAD2/3 in Senescent Facial Ligaments
3.6. RF-Induced Thermal Modulation Increases Collagen Type I/III and Collagen Density in Senescent Facial Ligaments
4. Discussion
5. Conclusions
Supplementary Materials
Author Contributions
Funding
Institutional Review Board Statement
Informed Consent Statement
Data Availability Statement
Acknowledgments
Conflicts of Interest
References
- Cohen, S.; Dominsky, O.; Artzi, O.; Dayan, E.; Eckstein, J. Deep Layer Radiofrequency Thermo-coagulative Technology for Cervicofacial Contouring: Sonographic and Clinical Results. Plast. Reconstr. Surg. Glob. Open 2020, 8, e3286. [Google Scholar] [CrossRef]
- Cohen, S.; Artzi, O.; Mehrabi, J.N.; Heller, L. Vectorial facial sculpting: A novel sub-SMAS filler injection technique to reverse the impact of the attenuated retaining ligaments. J. Cosmet. Dermatol. 2020, 19, 1948–1954. [Google Scholar] [CrossRef]
- Furnas, D.W. The retaining ligaments of the cheek. Plast. Reconstr. Surg. 1989, 83, 11–16. [Google Scholar] [CrossRef] [PubMed]
- Freytag, L.; Alfertshofer, M.G.; Frank, K.; Moellhoff, N.; Helm, S.; Redaelli, A.; Voropai, D.; Hernandez, C.A.; Green, J.B.; Cotofana, S. Understanding Facial Aging Through Facial Biomechanics: A Clinically Applicable Guide for Improved Outcomes. Facial Plast. Surg. Clin. N. Am. 2022, 30, 125–133. [Google Scholar] [CrossRef] [PubMed]
- Ryu, M.H.; Khoo, L.S.; Lee, J.O.; Li, D. Reframing the Etiology of Facial Sagging from a Facelift Perspective. Plast. Reconstr. Surg. Glob. Open 2018, 6, e1831. [Google Scholar] [CrossRef]
- Swift, A.; Liew, S.; Weinkle, S.; Garcia, J.K.; Silberberg, M.B. The Facial Aging Process From the “Inside Out”. Aesthet. Surg. J. 2021, 41, 1107–1119. [Google Scholar] [CrossRef] [PubMed]
- Horiba, S.; Kawamoto, M.; Tobita, R.; Kami, R.; Ogura, Y.; Hosoi, J. M1/M2 Macrophage Skewing is Related to Reduction in Types I, V, and VI Collagens with Aging in Sun-Exposed Human Skin. JID Innov. 2023, 3, 100222. [Google Scholar] [CrossRef]
- He, T.; Fisher, G.J.; Kim, A.J.; Quan, T. Age-related changes in dermal collagen physical properties in human skin. PLoS ONE 2023, 18, e0292791. [Google Scholar] [CrossRef]
- Lee, H.; Hong, Y.; Kim, M. Structural and Functional Changes and Possible Molecular Mechanisms in Aged Skin. Int. J. Mol. Sci. 2021, 22, 12489. [Google Scholar] [CrossRef]
- Frantz, C.; Stewart, K.M.; Weaver, V.M. The extracellular matrix at a glance. J. Cell Sci. 2010, 123, 4195–4200. [Google Scholar] [CrossRef]
- Screen, H.R.; Berk, D.E.; Kadler, K.E.; Ramirez, F.; Young, M.F. Tendon functional extracellular matrix. J. Orthop. Res. 2015, 33, 793–799. [Google Scholar] [CrossRef] [PubMed]
- Buckley, M.R.; Evans, E.B.; Matuszewski, P.E.; Chen, Y.L.; Satchel, L.N.; Elliott, D.M.; Soslowsky, L.J.; Dodge, G.R. Distributions of types I, II and III collagen by region in the human supraspinatus tendon. Connect. Tissue Res. 2013, 54, 374–379. [Google Scholar] [CrossRef] [PubMed]
- Birk, D.E.; Mayne, R. Localization of collagen types I, III and V during tendon development. Changes in collagen types I and III are correlated with changes in fibril diameter. Eur. J. Cell Biol. 1997, 72, 352–361. [Google Scholar]
- Tresoldi, I.; Oliva, F.; Benvenuto, M. Tendon’s ultrastructure. Muscles Ligaments Tendons J. 2013, 3, 2–6. [Google Scholar] [CrossRef]
- Revell, C.K.; Jensen, O.E.; Shearer, T.; Lu, Y.; Holmes, D.F.; Kadler, K.E. Collagen fibril assembly: New approaches to unanswered questions. Matrix Biol. Plus 2021, 12, 100079. [Google Scholar] [CrossRef]
- Smith, R.K.; Birch, H.; Patterson-Kane, J.; Firth, E.C.; Williams, L.; Cherdchutham, W.; van Weeren, W.R.; Goodship, A.E. Should equine athletes commence training during skeletal development?: Changes in tendon matrix associated with development, ageing, function and exercise. Equine Vet. J. Suppl. 1999, 31, 201–209. [Google Scholar] [CrossRef]
- Gonçalves-Neto, J.; Witzel, S.S.; Teodoro, W.R.; Carvalho-Júnior, A.E.; Fernandes, T.D.; Yoshinari, H.H. Changes in collagen matrix composition in human posterior tibial tendon dysfunction. Jt. Bone Spine 2002, 69, 189–194. [Google Scholar] [CrossRef]
- Riley, G.P.; Harrall, R.L.; Constant, C.R.; Chard, M.D.; Cawston, T.E.; Hazleman, B.L. Tendon degeneration and chronic shoulder pain: Changes in the collagen composition of the human rotator cuff tendons in rotator cuff tendinitis. Ann. Rheum. Dis. 1994, 53, 359–366. [Google Scholar] [CrossRef]
- Dover, J.S.; Zelickson, B. 14-Physician Multispecialty Consensus Panel. Results of a survey of 5,700 patient monopolar radiofrequency facial skin tightening treatments: Assessment of a low-energy multiple-pass technique leading to a clinical end point algorithm. Dermatol. Surg. 2007, 33, 900–907. [Google Scholar]
- Zelickson, B.D.; Kist, D.; Bernstein, E.; Brown, D.B.; Ksenzenko, S.; Burns, J.; Kilmer, S.; Mehregan, D.; Pope, K. Histological and ultrastructural evaluation of the effects of a radiofrequency-based nonablative dermal remodeling device: A pilot study. Arch. Dermatol. 2004, 140, 204–209. [Google Scholar] [CrossRef] [PubMed]
- Dierickx, C.C. The role of deep heating for noninvasive skin rejuvenation. Lasers Surg. Med. 2006, 38, 799–807. [Google Scholar] [CrossRef]
- El-Domyati, M.; El-Ammawi, T.S.; Medhat, W.; Moawad, O.; Mahoney, M.G.; Uitto, J. Expression of transforming growth factor-β after different non-invasive facial rejuvenation modalities. Int. J. Dermatol. 2015, 54, 396–404. [Google Scholar] [CrossRef]
- Pinheiro, N.M.; Cardoso, F.A.G.; Mendonça, A.C.; Zanier-Gomes, P.H.; Corrêa, R.R.M.; Carneiro, A.C.D.M.; Crema, V.O. Effect of radiofrequency on patellar ligament repair of Wistar rats. J. Bodyw. Mov. Ther. 2020, 24, 164–167. [Google Scholar] [CrossRef] [PubMed]
- Capon, A.; Mordon, S. Can thermal lasers promote skin wound healing? Am. J. Clin. Dermatol. 2003, 4, 1–12. [Google Scholar] [CrossRef]
- Ohtsuka, K.; Laszlo, A. The relationship between hsp 70 localization and heat resistance. Exp. Cell Res. 1992, 202, 507–518. [Google Scholar] [CrossRef] [PubMed]
- Brown, S.A.; Farkas, J.P.; Arnold, C.; Hatef, D.A.; Kim, J.; Hoopman, J.; Kenkel, J.M. Heat shock proteins 47 and 70 expression in rodent skin model as a function of contact cooling temperature: Are we overcooling our target? Lasers Surg. Med. 2007, 39, 504–512. [Google Scholar] [CrossRef] [PubMed]
- Sheppard, P.W.; Sun, X.; Khammash, M.; Giffard, R.G. Overexpression of heat shock protein 72 attenuates NF-κB activation using a combination of regulatory mechanisms in microglia. PLoS Comput. Biol. 2014, 10, e1003471. [Google Scholar] [CrossRef]
- Du, S.; Liu, Y.; Yuan, Y.; Wang, Y.; Chen, Y.; Wang, S.; Chi, Y. Advances in the study of HSP70 inhibitors to enhance the sensitivity of tumor cells to radiotherapy. Front. Cell Dev. Biol. 2022, 10, 942828. [Google Scholar] [CrossRef]
- Zheng, Z.; Kim, J.Y.; Ma, H.; Lee, J.E.; Yenari, M.A. Anti-inflammatory effects of the 70 kDa heat shock protein in experimental stroke. J. Cereb. Blood Flow Metab. 2008, 28, 53–63. [Google Scholar] [CrossRef]
- Gilmore, T.D. Introduction to NF-kappaB: Players, pathways, perspectives. Oncogene 2006, 25, 6680–6684. [Google Scholar] [CrossRef]
- Chen, Z.; Hagler, J.; Palombella, V.J. Signal-induced site-specific phosphorylation targets I kappa B alpha to the ubiquitin-proteasome pathway. Genes Dev. 1995, 9, 1586–1597. [Google Scholar] [CrossRef]
- Ran, R.; Lu, A.; Zhang, L.; Tang, Y.; Zhu, H.; Xu, H.; Feng, Y.; Han, C.; Zhou, G.; Rigby, A.C.; et al. Hsp70 promotes TNF-mediated apoptosis by binding IKK gamma and impairing NF-kappa B survival signaling. Genes Dev. 2004, 18, 1466–1481. [Google Scholar] [CrossRef]
- Freudlsperger, C.; Bian, Y.; Contag, W.S.; Burnett, J.; Coupar, J.; Yang, X.; Chen, Z.; Van Waes, C. TGF-β and NF-κB signal pathway cross-talk is mediated through TAK1 and SMAD7 in a subset of head and neck cancers. Oncogene 2013, 32, 1549–1559. [Google Scholar] [CrossRef]
- Attisano, L.; Lee-Hoeflich, S.T. The Smads. Genome Biol. 2001, 2, REVIEWS3010. [Google Scholar] [CrossRef]
- Wang, B.; Omar, A.; Angelovska, T.; Drobic, V.; Rattan, S.G.; Jones, S.C.; Dixon, I.M. Regulation of collagen synthesis by inhibitory Smad7 in cardiac myofibroblasts. Am. J. Physiol. Heart Circ. Physiol. 2007, 293, H1282–H1290. [Google Scholar] [CrossRef] [PubMed]
- Dams, S.D.; de Liefde-van Beest, M.; Nuijs, A.M.; Oomens, C.W.; Baaijens, F.P. Heat shocks enhance procollagen type I and III expression in fibroblasts in ex vivo human skin. Skin Res. Technol. 2011, 17, 167–180. [Google Scholar] [CrossRef]
- Izaz Ali, S.; Abdul, B.; Youngdae, C.; Hyoungsuk, Y. Safety Analysis of Medical Implants in the Human Head Exposed to a Wireless Power Transfer System. IEEE Xplore 2022, 64, 640–649. [Google Scholar]
- Mahmoud, W.; Abiodum, K.; Bahareh, Z. Separation-Independent Wearable 6.78 MHz Near-Field Radiative Wireless Power Transfer using Electrically Small Embroidered Textile Coils. Energies 2020, 13, 528. [Google Scholar]
- Chapas, A.; Biesman, B.S.; Chan, H.H.L.; Kaminer, M.S.; Kilmer, S.L.; Lupo, M.P.; Marmur, E.; Van Dyke, S. Consensus Recommendations for 4th Generation Non-Microneedling Monopolar Radiofrequency for Skin Tightening: A Delphi Consensus Panel. J. Drugs Dermatol. 2020, 19, 20–26. [Google Scholar] [CrossRef] [PubMed]
- Wanitphakdeedecha, R.; Yogya, Y.; Yan, C.; Phumariyapong, P.; Nanchaipruek, Y.; Thongjaroensirikul, P.; Maneeprasopchoke, P.; Techapichetvanich, T.; Eimpunth, S.; Manuskiatti, W. Efficacy and Safety of Monopolar Radiofrequency for Treatment of Lower Facial Laxity in Asians. Dermatol. Ther. 2022, 12, 2563–2573. [Google Scholar] [CrossRef] [PubMed]
- Wang, Z.; Li, L.; Zhang, X.; Li, Z.; Yan, Y. Long-Term Efficacy and Safety of a Novel Monopolar Radiofrequency Device for Skin Tightening: A Prospective Randomized Controlled Study. Lasers Surg. Med. 2025, 57, 259–264. [Google Scholar] [CrossRef]
- Toussaint, O.; Medrano, E.E.; von Zglinicki, T. Cellular and molecular mechanisms of stress-induced premature senescence (SIPS) of human diploid fibroblasts and melanocytes. Exp. Gerontol. 2000, 35, 927–945. [Google Scholar] [CrossRef] [PubMed]
- Toussaint, O.; Dumont, P.; Dierick, J.F.; Pascal, T.; Frippiat, C.; Chainiaux, F.; Sluse, F.; Eliaers, F.; Remacle, J. Stress-induced premature senescence. Essence of life, evolution, stress, and aging. Ann. N. Y. Acad. Sci. 2000, 908, 85–98. [Google Scholar] [CrossRef] [PubMed]
- Chen, J.H.; Ozanne, S.E.; Hales, C.N. Methods of cellular senescence induction using oxidative stress. Methods Mol. Biol. 2007, 371, 179–189. [Google Scholar] [PubMed]
- Yan, J.; Chen, S.; Yi, Z.; Zhao, R.; Zhu, J.; Ding, S.; Wu, J. The role of p21 in cellular senescence and aging-related diseases. Mol. Cells 2024, 47, 100113. [Google Scholar] [CrossRef]
- Wu, Y.H.; Cheng, M.L.; Ho, H.Y.; Chiu, D.T.; Wang, T.C. Telomerase prevents accelerated senescence in glucose-6-phosphate dehydrogenase (G6PD)-deficient human fibroblasts. J. Biomed. Sci. 2009, 16, 18. [Google Scholar] [CrossRef]
- Mu, J.; Ma, H.; Chen, H.; Zhang, X.; Ye, M. Luteolin Prevents UVB-Induced Skin Photoaging Damage by Modulating SIRT3/ROS/MAPK Signaling: An in vitro and in vivo Studies. Front. Pharmacol. 2021, 12, 728261. [Google Scholar] [CrossRef]
- Fitsiou, E.; Pulido, T.; Campisi, J.; Alimirah, F.; Demaria, M. Cellular senescence and the senescence-associated secretory phenotype as drivers of skin photoaging. J. Investig. Dermatol. 2021, 141, 1119–1126. [Google Scholar] [CrossRef]
- Lin, M.; Liu, X.; Wang, X.; Chen, Y.; Zhang, Y.; Xu, J.; Bu, L.; Zhang, Y.; Liang, F.; Zhang, X.; et al. A Comparative Study of Skin Changes in Different Species of Mice in Chronic Photoaging Models. Int. J. Mol. Sci. 2023, 24, 10812. [Google Scholar] [CrossRef]
- Zhang, Y.L.; Hong, W.J.; Chen, Y.; Zhou, Y.F.; Chen, Y.Q.; Li, Z.H.; Li, X.R.; Yu, H.; Cotofana, S.; Luo, S.K. Age-Related Changes of the Zygomatic Ligament: An Experimental Animal Study. Aesthet. Surg. J. 2023, 43, NP979–NP986. [Google Scholar] [CrossRef]
- Charan, J.; Kantharia, N.D. How to calculate sample size in animal studies? J. Pharmacol. Pharmacother. 2013, 4, 303–306. [Google Scholar] [CrossRef]
- Dams, S.D.; de Liefde-van Beest, M.; Nuijs, A.M.; Oomens, C.W.; Baaijens, F.P. Pulsed heat shocks enhance procollagen type I and procollagen type III expression in human dermal fibroblasts. Skin Res. Technol. 2010, 16, 354–364. [Google Scholar] [CrossRef]
- Kapoor, K.M.; Saputra, D.I.; Porter, C.E.; Colucci, L.; Stone, C.; Brenninkmeijer, E.E.A.; Sloane, J.; Sayed, K.; Winaya, K.K.; Bertossi, D. Treating aging changes of facial anatomical layers with hyaluronic acid fillers. Clin. Cosmet. Investig. Dermatol. 2021, 14, 1105–1118. [Google Scholar] [CrossRef] [PubMed]
- Kahn, D.M.; Shaw, R.B. Overview of current thoughts on facial volume and aging. Facial Plast. Surg. 2010, 26, 350–355. [Google Scholar] [CrossRef]
- Kruglikov, I.; Trujillo, O.; Kristen, Q.; Isac, K.; Zorko, J.; Fam, M.; Okonkwo, K.; Mian, A.; Thanh, H.; Koban, K.; et al. The Facial Adipose Tissue: A Revision. Facial Plast. Surg. 2016, 32, 671–682. [Google Scholar] [CrossRef]
- Byun, K.A.; Kim, H.M.; Oh, S.; Batsukh, S.; Son, K.H.; Byun, K. Radiofrequency Treatment Attenuates Age-Related Changes in Dermal-Epidermal Junctions of Animal Skin. Int. J. Mol. Sci. 2024, 25, 5178. [Google Scholar] [CrossRef] [PubMed]
- Li, X.; Wang, Z.; Li, X.; Fan, X.; Lu, X.; Li, Y.; Pan, Y.; Zhu, Z.; Zhu, M.; Li, W.; et al. Transcriptional Study of Radiofrequency Device Using Experimental Mouse Model. Int. J. Mol. Sci. 2025, 26, 4460. [Google Scholar] [CrossRef]
- Frippiat, C.; Chen, Q.M.; Remacle, J.; Toussaint, O. Cell cycle regulation in H(2)O(2)-induced premature senescence of human diploid fibroblasts and regulatory control exerted by the papilloma virus E6 and E7 proteins. Exp. Gerontol. 2000, 35, 733–745. [Google Scholar] [CrossRef]
- Höhn, A.; Weber, D.; Jung, T.; Ott, C.; Hugo, M.; Kochlik, B.; Kehm, R.; König, J.; Grune, T.; Castro, J.P. Happily (n)ever after: Aging in the context of oxidative stress, proteostasis loss and cellular senescence. Redox Biol. 2017, 11, 482–501. [Google Scholar] [CrossRef]
- Kornienko, J.S.; Smirnova, I.S.; Pugovkina, N.A.; Ivanova, J.S.; Shilina, M.A.; Grinchuk, T.M.; Shatrova, A.N.; Aksenov, N.D.; Zenin, V.V.; Nikolsky, N.N.; et al. High doses of synthetic antioxidants induce premature senescence in cultivated mesenchymal stem cells. Sci. Rep. 2019, 9, 1296. [Google Scholar] [CrossRef] [PubMed]
- Matos, L.; Gouveia, A.; Almeida, H. Copper ability to induce premature senescence in human fibroblasts. Age 2012, 34, 783–794. [Google Scholar] [CrossRef]
- Chatterjee, N.; Kiran, S.; Ram, B.M.; Islam, N.; Ramasarma, T.; Ramakrishna, G. Diperoxovanadate can substitute for H2O2 at much lower concentration in inducing features of premature cellular senescence in mouse fibroblasts (NIH3T3). Mech. Ageing Dev. 2011, 132, 230–239. [Google Scholar] [CrossRef]
- Liu, Y.; Huang, X.; Wang, P.; Pan, Y.; Cao, D.; Liu, C.; Chen, A. The effects of HSP27 against UVB-induced photoaging in rat skin. Biochem. Biophys. Res. Commun. 2019, 512, 435–440. [Google Scholar] [CrossRef]
- Kumagai, C.M.; Martinez, R.M.; Colombo, B.B.; Saito, P.; Pinto, I.C.; Rodrigues, C.C.; Vale, D.L.; Matos, R.L.N.; Bracarense, A.P.F.R.L.; Baracat, M.M.; et al. Topical Administration of 15-Deoxy-Δ12,14-Prostaglandin J2 Using a Nonionic Cream: Effect on UVB-Induced Skin Oxidative, Inflammatory, and Histopathological Modifications in Mice. Mediat. Inflamm. 2021, 2021, 9330596. [Google Scholar] [CrossRef] [PubMed]
- D’Orazio, J.; Jarrett, S.; Amaro-Ortiz, A.; Scott, T. UV radiation and the skin. Int. J. Mol. Sci. 2013, 14, 12222–12248. [Google Scholar] [CrossRef] [PubMed]
- Kannus, P. Structure of the tendon connective tissue. Scand. J. Med. Sci. Sports 2000, 10, 312–320. [Google Scholar] [CrossRef] [PubMed]
- Kjaer, M. Role of extracellular matrix in adaptation of tendon and skeletal muscle to mechanical loading. Physiol. Rev. 2004, 84, 649–698. [Google Scholar] [CrossRef]
- Orringer, J.S.; Voorhees, J.J.; Hamilton, T.; Hammerberg, C.; Kang, S.; Johnson, T.M.; Karimipour, D.J.; Fisher, G. Dermal matrix remodeling after nonablative laser therapy. J. Am. Acad. Dermatol. 2005, 53, 775–782. [Google Scholar] [CrossRef]
- Verrico, A.K.; Moore, J.V. Expression of the collagen-related heat shock protein HSP47 in fibroblasts treated with hyperthermia or photodynamic therapy. Br. J. Cancer 1997, 76, 719–724. [Google Scholar] [CrossRef]
- Verrico, A.K.; Haylett, A.K.; Moore, J.V. In vivo expression of the collagen-related heat shock protein HSP47, following hyperthermia or photodynamic therapy. Lasers Med. Sci. 2001, 16, 192–198. [Google Scholar] [CrossRef]
- Ruiz-Esparza, J. Near [corrected] painless, nonablative, immediate skin contraction induced by low-fluence irradiation with new infrared device: A report of 25 patients. Dermatol. Surg. 2006, 32, 601–610. [Google Scholar] [PubMed]
- Bonjorno, A.R.; Gomes, T.B.; Pereira, M.C.; de Carvalho, C.M.; Gabardo, M.C.L.; Kaizer, M.R.; Zielak, J.C. Radiofrequency therapy in esthetic dermatology: A review of clinical evidences. J. Cosmet. Dermatol. 2020, 19, 278–281. [Google Scholar] [CrossRef] [PubMed]
- Niyomchan, A.; Panichareon, B.; Siriphorn, A.; Wongtawatchai, T. Age-related structural-mechanical property changes in human peroneus longus muscle. Folia Morphol. 2019, 78, 401–407. [Google Scholar] [CrossRef] [PubMed]
- Wei, M.; Liu, Y.; Li, Z.; Wang, Z. Short-term effects of radiofrequency shrinkage treatment for anterior cruciate ligament relaxation on proprioception. J. Int. Med. Res. 2013, 41, 1586–1593. [Google Scholar] [CrossRef]
- Kozlov, M.; Horner, M.; Kainz, W.; Weiskopf, N.; Möller, H.E. Modeling radio-frequency energy-induced heating due to the presence of transcranial electric stimulation setup at 3T. Magn. Reson. Mater. Phys. Biol. Med. 2020, 33, 793–807. [Google Scholar] [CrossRef]
- Shahgholi, L.; Ortiz, N.; Naeimi, T.; Dhall, R.; Zaidi, M.; Liu, B.; Kim, C.; Deer, T.; Kaye, A.D.; Wahezi, S.E. Adipose tissue impacts radiofrequency ablation lesion size: Results of an ex vivo poultry model. Pain. Physician 2023, 26, 569–574. [Google Scholar]
- Wilczyński, S.; Stolecka-Warzecha, A.; Deda, A.; Koprowski, R.; Flasz, K.; Błoński, B.; Musioł, M. In vivo dynamic thermal imaging of skin radiofrequency treatment. J. Cosmet. Dermatol. 2019, 18, 1307–1316. [Google Scholar] [CrossRef]
- Park, C.; Hong, J.; Ryu, H.G.; Kim, S.; Park, J.; Kim, K.; Won, J.; Lee, J.; Chun, S.I. Monopolar radiofrequency for dermal temperature regulation and remodeling: A porcine model study. J. Cosmet. Dermatol. 2024, 23, 3955–3960. [Google Scholar] [CrossRef]
- Paul, M.; Blugerman, G.; Kreindel, M.; Mulholland, R.S. Three-dimensional radiofrequency tissue tightening: A proposed mechanism and applications for body contouring. Aesthetic Plast. Surg. 2011, 35, 87–95. [Google Scholar] [CrossRef]
- Lanka, P.; Francis, K.J.; Kruit, H.; Farina, A.; Cubeddu, R.; Sekar, S.K.V.; Manohar, S.; Pifferi, A. Optical signatures of radiofrequency ablation in biological tissues. Sci. Rep. 2021, 11, 6579. [Google Scholar] [CrossRef]
- Fitzpatrick, R.; Geronemus, R.; Goldberg, D.; Kaminer, M.; Kilmer, S.; Ruiz-Esparza, J. Multicenter study of noninvasive radiofrequency for periorbital tissue tightening. Lasers Surg. Med. 2003, 33, 232–242. [Google Scholar] [CrossRef] [PubMed]
- Carruthers, J.; Fabi, S.; Weiss, R. Monopolar radiofrequency for skin tightening: Our experience and a review of the literature. Dermatol. Surg. 2014, 40 (Suppl. 12), S168–S173. [Google Scholar] [CrossRef] [PubMed]






Disclaimer/Publisher’s Note: The statements, opinions and data contained in all publications are solely those of the individual author(s) and contributor(s) and not of MDPI and/or the editor(s). MDPI and/or the editor(s) disclaim responsibility for any injury to people or property resulting from any ideas, methods, instructions or products referred to in the content. |
© 2025 by the authors. Licensee MDPI, Basel, Switzerland. This article is an open access article distributed under the terms and conditions of the Creative Commons Attribution (CC BY) license (https://creativecommons.org/licenses/by/4.0/).
Share and Cite
Oh, S.; Kim, H.M.; Cheon, G.W.; Kim, G.; Son, K.H.; Byun, K. Radiofrequency-Induced Thermal Modulation Reduces Senescence-Induced Collagen Fiber Degradation in Facial Ligaments of Animal Models. Cells 2025, 14, 1757. https://doi.org/10.3390/cells14221757
Oh S, Kim HM, Cheon GW, Kim G, Son KH, Byun K. Radiofrequency-Induced Thermal Modulation Reduces Senescence-Induced Collagen Fiber Degradation in Facial Ligaments of Animal Models. Cells. 2025; 14(22):1757. https://doi.org/10.3390/cells14221757
Chicago/Turabian StyleOh, Seyeon, Hyoung Moon Kim, Gwahn Woo Cheon, Geebum Kim, Kuk Hui Son, and Kyunghee Byun. 2025. "Radiofrequency-Induced Thermal Modulation Reduces Senescence-Induced Collagen Fiber Degradation in Facial Ligaments of Animal Models" Cells 14, no. 22: 1757. https://doi.org/10.3390/cells14221757
APA StyleOh, S., Kim, H. M., Cheon, G. W., Kim, G., Son, K. H., & Byun, K. (2025). Radiofrequency-Induced Thermal Modulation Reduces Senescence-Induced Collagen Fiber Degradation in Facial Ligaments of Animal Models. Cells, 14(22), 1757. https://doi.org/10.3390/cells14221757

