error_outline You can access the new MDPI.com website here. Explore and share your feedback with us.
 
 
Sign in to use this feature.

Years

Between: -

Subjects

remove_circle_outline
remove_circle_outline
remove_circle_outline
remove_circle_outline
remove_circle_outline
remove_circle_outline
remove_circle_outline

Journals

Article Types

Countries / Regions

remove_circle_outline
remove_circle_outline

Search Results (197)

Search Parameters:
Keywords = secreted protein clusters

Order results
Result details
Results per page
Select all
Export citation of selected articles as:
20 pages, 2378 KB  
Article
Phosphomimetic Thrombospondin-1 Modulates Integrin β1-FAK Signaling and Vascular Cell Functions
by Assala Raya, Bálint Bécsi and Anita Boratkó
Biomolecules 2026, 16(1), 84; https://doi.org/10.3390/biom16010084 - 4 Jan 2026
Viewed by 218
Abstract
Thrombospondin-1 (TSP1) is a multifunctional glycoprotein that plays a crucial role in angiogenesis and vascular remodeling. Ser93 of TSP1 has recently been identified as a novel phosphorylation site, influencing angiogenic properties; however, the underlying signaling mechanism remains unclear. Here, we investigated the functional [...] Read more.
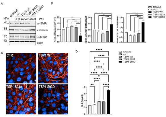
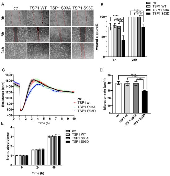
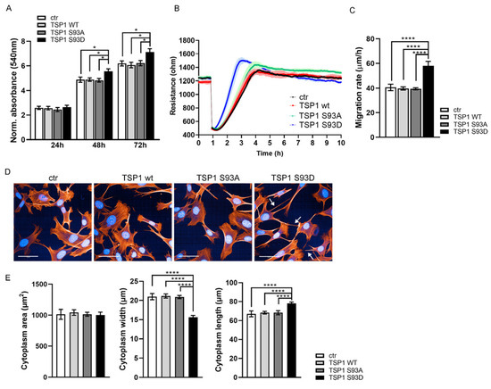
Thrombospondin-1 (TSP1) is a multifunctional glycoprotein that plays a crucial role in angiogenesis and vascular remodeling. Ser93 of TSP1 has recently been identified as a novel phosphorylation site, influencing angiogenic properties; however, the underlying signaling mechanism remains unclear. Here, we investigated the functional impact of Ser93 phosphorylation using phosphomimetic (TSP1S93D) and phosphonull (TSP1S93A) mutants. Endothelial cell (EC) migration was analyzed using scratch assay and electric cell-substrate impedance sensing. Activation of key pathways (Akt, p38, ERK, and FAK) was analyzed by immunoblotting. TSP1 secretion was quantified by ELISA. Downstream effects on smooth muscle cells were examined by Western blot using conditioned media of endothelial cells. Expression of TSP1S93D significantly impaired endothelial migration and wound closure, associated with reduced phosphorylation of FAK and paxillin. Upstream of FAK signaling, TSP1S93D showed enhanced binding to integrin β1 and promoted its clustering. In contrast, TSP1S93D stimulated smooth muscle cell proliferation, migration, cytoskeletal remodeling, and phenotypic switching toward a synthetic, pro-inflammatory state characterized by elevated marker protein expression. Together, these findings demonstrate that the impaired angiogenic properties induced by TSP1S93D result from the modulation of integrin β1-FAK pathways in ECs, suppressing endothelial motility while promoting smooth muscle activation, suggesting a role in early vascular remodeling and inflammation. Full article
(This article belongs to the Section Cellular Biochemistry)
Show Figures

Figure 1

20 pages, 2636 KB  
Article
Pro-Inflammatory Macrophage Phenotype Skewing Induced by Tumor Treating Fields (TTFields)
by Tal Kan, Yiftah Barsheshet, Tharwat Haj Khalil, Boris Brant, Tali Voloshin, Kerem Ben-Meir, Simona Zisman Rosen, Moshe Giladi, Uri Weinberg and Yoram Palti
Int. J. Mol. Sci. 2025, 26(24), 12086; https://doi.org/10.3390/ijms262412086 - 16 Dec 2025
Viewed by 349
Abstract
Tumor-associated macrophages (TAMs) are abundant in the tumor microenvironment (TME) and often adopt an M2-like immunosuppressive phenotype that promotes tumor growth. Reprogramming TAMs toward an M1-like pro-inflammatory state is an attractive therapeutic strategy. Tumor Treating Fields (TTFields), an FDA-approved, electric-field–based therapy, has recently [...] Read more.
Tumor-associated macrophages (TAMs) are abundant in the tumor microenvironment (TME) and often adopt an M2-like immunosuppressive phenotype that promotes tumor growth. Reprogramming TAMs toward an M1-like pro-inflammatory state is an attractive therapeutic strategy. Tumor Treating Fields (TTFields), an FDA-approved, electric-field–based therapy, has recently been suggested to modulate immune responses in addition to its established anti-mitotic activity. Here, we investigated the direct effects of TTFields on macrophage activation and function. Murine bone marrow–derived macrophages (BMDMs) were polarized toward a pro-inflammatory M1-like phenotype or an anti-inflammatory M2-like phenotype and exposed to TTFields. TTFields rapidly activated guanine nucleotide exchange factor-H1 (GEF-H1), and downstream nuclear factor kappa B (NF-κB) and activator protein-1 (AP-1, via c-Jun N-terminal kinase [JNK]) signaling. Functionally, TTFields reprogrammed M2-like macrophages by increasing major histocompatibility complex class II (MHC-II) and cluster of differentiation 80 (CD80); reducing arginase-1 (Arg1); and elevating secretion of chemokine (C-X-C motif) ligand 1 (CXCL1), interleukin-6 (IL-6), IL-1β, and IL-12 subunit p70 (IL-12p70). In interferon gamma (IFN-γ)-primed macrophages, TTFields provided a secondary signal, driving myeloid differentiation primary response 88 (MyD88)-dependent expression of inducible nitric oxide synthase (iNOS). In vivo, TTFields reduced tumor burden in an orthotopic murine lung cancer model and increased iNOS expression in both M1-like and a subset of M2-like TAMs. These findings demonstrate that TTFields directly reprogram macrophages toward a pro-inflammatory phenotype, suggesting a novel immunomodulatory mechanism that may enhance anti-tumor immunity in the TME. Full article
(This article belongs to the Section Molecular Immunology)
Show Figures

Figure 1

24 pages, 12136 KB  
Article
BGN Secreted by Cancer-Associated Fibroblasts Promotes Esophageal Squamous Cell Carcinoma Progression via Activation of TLR4-Mediated Erk and NF-κB Signaling Pathways
by Hiroki Yokoo, Yu-ichiro Koma, Naozane Nomura, Rikuya Torigoe, Masaki Omori, Takashi Nakanishi, Shoji Miyako, Takaaki Nakanishi, Takayuki Kodama, Manabu Shigeoka, Yoshihiro Kakeji and Masafumi Horie
Int. J. Mol. Sci. 2025, 26(24), 12024; https://doi.org/10.3390/ijms262412024 - 13 Dec 2025
Viewed by 496
Abstract
Esophageal squamous cell carcinoma (ESCC) is associated with poor prognosis due to aggressive invasion and therapy resistance. Cancer-associated fibroblasts (CAFs) are key stromal components that promote tumor progression; however, their specific roles in ESCC remain unclear. Using a direct co-culture model of ESCC [...] Read more.
Esophageal squamous cell carcinoma (ESCC) is associated with poor prognosis due to aggressive invasion and therapy resistance. Cancer-associated fibroblasts (CAFs) are key stromal components that promote tumor progression; however, their specific roles in ESCC remain unclear. Using a direct co-culture model of ESCC cell lines (TE-9, -10, and -15) and mesenchymal stem cells (MSCs) to generate CAF-like cells, we identified biglycan (BGN) as a significantly upregulated gene in CAF-like cells via cDNA microarray analysis. Public single-cell RNA sequencing data also demonstrated elevated BGN expression in CAF clusters. We confirmed that CAF-like cells exhibited elevated BGN expression and secretion at both the mRNA and protein levels. Recombinant human BGN enhanced ESCC cell proliferation and migration by activating Erk and NF-κB signaling pathways, effects abrogated by TLR4 blockade. Furthermore, BGN promoted CAF marker expression in MSCs, M2-like macrophage polarization, and enhanced proliferation and migration abilities in both cell types. Immunohistochemical analysis of 66 ESCC tissues revealed that high stromal BGN expression correlated with greater tumor invasion, lymphatic invasion, and shorter disease-free survival. These findings indicate that CAF-derived BGN promotes ESCC progression via TLR4-mediated signaling and modulates stromal cell behavior, highlighting its potential as a prognostic biomarker and therapeutic target. Full article
Show Figures

Figure 1

21 pages, 9265 KB  
Article
Genomic Evidence for the Rise of Salmonella Typhimurium ST34 with Increased Plasmid-Mediated Resistance in the Thailand Pork Chain
by Hongmei Liu, Ning Wang, Sunpetch Angkititrakul, Wengui Li, Zhongyang Luo, Mingpeng Hou, Yi Wu, Yubo Shi, Yuelin Wang, Fengyun Li, Yaowen Liu, Xin Wu and Fanan Suksawat
Pathogens 2025, 14(12), 1190; https://doi.org/10.3390/pathogens14121190 - 21 Nov 2025
Viewed by 575
Abstract
Background: Mobile antimicrobial resistance genes (ARGs) on plasmids or other elements enable Salmonella Typhimurium to spread resistance across hosts and environments. The emergence of multi-drug resistance (MDR) Salmonella Typhimurium has raised global concern, yet little is reported about these mobile elements from the [...] Read more.
Background: Mobile antimicrobial resistance genes (ARGs) on plasmids or other elements enable Salmonella Typhimurium to spread resistance across hosts and environments. The emergence of multi-drug resistance (MDR) Salmonella Typhimurium has raised global concern, yet little is reported about these mobile elements from the Thailand pork supply chain, where this risk of transfer to humans remains largely uncharacterized. Methods: Between March 2023 and February 2024, 25 S. Typhimurium isolates were collected from pig carcasses in slaughterhouses and pork swabs from retail markets in northeastern Thailand. Nine representative isolates, sampled across three seasons, were subjected to Illumina whole-genome sequencing. Assemblies were analyzed for sequence types, phylogenetic relationships, antimicrobial resistance (AMR) determinants, plasmid replicons and mobilization features, functional annotation based on COG (Clusters of Orthologous Groups of proteins) classification, and comparative genomics against a reference strain. Results: Genome assemblies ranged from 4.76 to 5.00 Mb with consistent GC (guanine-cytosine) content (52.0–52.2%). Phylogenetic analysis revealed three sequence types: ST34 (77.8%), ST19, and ST1543. ST34 isolates displayed the broadest AMR gene repertoires, carrying tetracycline (tetA/tetB), sulfonamide (sul1/sul2/sul3), aminoglycoside (aadA, aph(6)-Id, aph(3″)-Ib), phenicol (floR, catA1), and β-lactam (bla_TEM-1B) genes, whereas non-ST34 isolates harbored fewer determinants. ARGs frequently co-localized with IncQ1 and Col-type plasmid replicons, MOB_H/MobA relaxases (enzymes that initiate plasmid transfer), and conjugation modules (type IV secretion and coupling proteins), often alongside virulence loci and metal resistance operons. Functional annotation showed highly conserved metabolic and housekeeping functions, while comparative genomics confirmed >90% core genome conservation, with variability concentrated in genomic islands encoding hypothetical proteins. These genomic patterns were inferred from a limited WGS dataset (nine isolates) and should therefore be considered exploratory and require confirmation in larger collections. Conclusions: Multi-drug resistant ST34 Salmonella Typhimurium predominated in the northeastern Thailand pork supply chain, with diverse resistance genes carried on IncQ1/Col-type plasmids linked to MOB_H relaxases and conjugation modules. The stability of these mobilizable elements underscores their role in sustaining MDR traits and highlights the risk of foodborne AMR transmission, reinforcing the need for continuous genomic surveillance under a One Health framework. Full article
(This article belongs to the Special Issue Salmonella: A Global Health Threat and Food Safety Challenge)
Show Figures

Figure 1

28 pages, 3155 KB  
Review
Dual-Target Insight into Drug Discovery from Natural Products as Modulators of GLP-1 and the TXNIP–Thioredoxin Antioxidant System in Metabolic Syndrome
by Peter Chinedu Agu, Appolonia Fulgence Yudas and Jun Lu
Antioxidants 2025, 14(11), 1364; https://doi.org/10.3390/antiox14111364 - 17 Nov 2025
Viewed by 1612
Abstract
Metabolic Syndrome (MetS), a cluster of interconnected metabolic abnormalities, poses a growing global health burden. A well-established therapeutic target for the diseases is the incretin hormone glucagon-like peptide-1 (GLP-1); however, synthetic agonists have drawbacks such as expense, injectable administration, and side effects. Concurrently, [...] Read more.
Metabolic Syndrome (MetS), a cluster of interconnected metabolic abnormalities, poses a growing global health burden. A well-established therapeutic target for the diseases is the incretin hormone glucagon-like peptide-1 (GLP-1); however, synthetic agonists have drawbacks such as expense, injectable administration, and side effects. Concurrently, one of the main pathogenic characteristics of MetS is oxidative stress, in which the Thioredoxin-Interacting Protein (TXNIP)/thioredoxin system is a critical player. The strong evidence that natural compounds derived from plant, marine, and microbiological sources can simultaneously target the TXNIP–thioredoxin antioxidant axis and GLP-1 signaling is examined in this study. These substances can limit TXNIP expression and increase thioredoxin activity while also stimulating GLP-1 secretion, inhibiting dipeptidyl peptidase-4 (DPP-4), or acting as GLP-1 receptor agonists. A cycle of reinforcement is created by these two actions: Pancreatic β-cell activity and incretin responsiveness are improved by GLP-1-mediated TXNIP downregulation, which also strengthens antioxidant defense. However, translational development must overcome major pharmacological obstacles, especially those related to bioavailability, metabolic stability, and standardization, despite encouraging preclinical effectiveness. To speed up this translational process, integrative computational techniques (such as molecular docking, network pharmacology, and artificial intelligence) are strong tools for lead optimization and creation of hypothesis. Thus, natural products can provide a special chance to discover multi-target treatments that comprehensively address the oxidative and hormonal causes of MetS. Full article
(This article belongs to the Section Health Outcomes of Antioxidants and Oxidative Stress)
Show Figures

Figure 1

18 pages, 2205 KB  
Article
Integrated Genomic and Phenotypic Analysis of Bacillus safensis LG01 Highlights Its Prospects in Biotechnology and Biocontrol
by Lijuan Yang, Yan Shuai, Jie Ren, Yiqin Yang, Zhou Jiang, Yongjun Lu and Zhenhuang Ge
Microorganisms 2025, 13(11), 2605; https://doi.org/10.3390/microorganisms13112605 - 15 Nov 2025
Viewed by 743
Abstract
Bacillus safensis strains have emerged as versatile microbial platforms for bioproduction, combining the benefits of probiotic utility and biocontrol. In this study, we describe the isolation and in-depth characterization of a previously unreported B. safensis strain, LG01. The genome of this strain comprises [...] Read more.
Bacillus safensis strains have emerged as versatile microbial platforms for bioproduction, combining the benefits of probiotic utility and biocontrol. In this study, we describe the isolation and in-depth characterization of a previously unreported B. safensis strain, LG01. The genome of this strain comprises a circular chromosome encoding 13 secondary metabolite biosynthetic gene clusters, 144 carbohydrate-active enzymes, 2 antibiotic resistance loci, and 1 prophage region, indicative of strong antimicrobial and metabolic capacity. Its protein secretion systems support nutrient acquisition, colonization, quorum sensing, and antibiotic synthesis. Our phenotypic assays confirmed the antifungal and antibacterial activity, proteolytic and cellulolytic functions, and robust biofilm formation of the strain. By performing a comparative genomic analysis, we identified 78 strain-specific genes enriched in the bacteriocin immunity and sporulation pathways. Signals of positive selection in the membrane and transcriptional regulator genes further reflect the adaptive evolution underlying the strain’s ecological fitness. Together, these findings advance our understanding of the genomic features of B. safensis LG01 and highlight its promise as a candidate for biocontrol and probiotic applications. Full article
(This article belongs to the Section Microbial Biotechnology)
Show Figures

Figure 1

16 pages, 1689 KB  
Article
Dual Roles of CD147 in Regulating THP-1 Monocyte Migration and MCP-1-Induced Inflammatory Responses
by Nutjeera Intasai, Kanokporn Sornsuwan, On-anong Juntit, Thanathat Pamonsupornwichit, Kanyarat Thongheang, Phatcharida Jantaree and Chatchai Tayapiwatana
Int. J. Mol. Sci. 2025, 26(22), 10850; https://doi.org/10.3390/ijms262210850 - 8 Nov 2025
Viewed by 688
Abstract
Cluster of Differentiation (CD) 147, a transmembrane glycoprotein, plays a critical role in monocyte function by regulating invasion, migration and cytokine production. This study explored the impact of CD147 on monocyte chemotaxis and inflammatory responses following monocyte chemoattractant protein-1 (MCP-1) modulation using CD147 [...] Read more.
Cluster of Differentiation (CD) 147, a transmembrane glycoprotein, plays a critical role in monocyte function by regulating invasion, migration and cytokine production. This study explored the impact of CD147 on monocyte chemotaxis and inflammatory responses following monocyte chemoattractant protein-1 (MCP-1) modulation using CD147 knockout (CD147KO) THP-1 monocytes. CD147KO THP-1 cells exhibited significantly enhanced migration towards MCP-1 and chemoattractants secreted by MDA-MB-231 breast cancer cells compared to wild-type (WT) THP-1 cells, while surface expression of the adhesion molecule CD44 remained unchanged. Despite their increased migration, CD147KO cells showed no significant differences in CC chemokine receptor type 1 (CC1) or CC chemokine receptor type 2 (CCR2) protein expression. Upon MCP-1 stimulation, CD147KO THP-1 monocytes exhibited elevated mRNA expression of interleukin (IL)-6 and IL-10, accompanied by a reduction in tumor necrosis factor alpha (TNF-α) at higher MCP-1 concentrations. IL-6 upregulation in CD147KO THP-1 monocytes appears to be a candidate mediator of their enhanced migratory capacity. In summary, this study highlights the dual role of CD147 as a potential checkpoint in regulating THP-1 monocyte migration, with its function varying depending on the context and microenvironment. Additionally, CD147KO THP-1 monocytes exhibited a shift in the balance between pro- and anti-inflammatory cytokine responses. Full article
(This article belongs to the Section Molecular Immunology)
Show Figures

Figure 1

13 pages, 2814 KB  
Article
Intratumoral SPP1+BCL2A1+ Tumor-Associated Macrophages Predict Poor Response to PD1 Blockade
by Chun-Hao Lai, Yu-Ping Hung, Po-Chun Tseng, Rahmat Dani Satria and Chiou-Feng Lin
Diagnostics 2025, 15(21), 2680; https://doi.org/10.3390/diagnostics15212680 - 23 Oct 2025
Cited by 1 | Viewed by 765
Abstract
Background/Objectives: Immune checkpoint blockade (ICB) has emerged as a promising therapeutic option for hepatocellular carcinoma (HCC), yet reliable biomarkers to predict clinical outcomes remain limited. Tumor-associated macrophages (TAMs) are increasingly recognized as key regulators of the tumor immune microenvironment. Methods: We interrogated a [...] Read more.
Background/Objectives: Immune checkpoint blockade (ICB) has emerged as a promising therapeutic option for hepatocellular carcinoma (HCC), yet reliable biomarkers to predict clinical outcomes remain limited. Tumor-associated macrophages (TAMs) are increasingly recognized as key regulators of the tumor immune microenvironment. Methods: We interrogated a publicly available HCC single-cell RNA sequencing (scRNA-seq) dataset to characterize intratumoral immune cell subpopulations. Through unsupervised clustering and gene signature analysis, we identified a distinct subset of SPP1 (secreted phosphoprotein 1, also known as osteopontin) and BCL2A1 (Bcl-2-related protein A1) double-positive TAMs. Their abundance was quantified and associated with patient outcomes. Further independent HCC transcriptomic datasets with annotated PD1-based ICB response status were used for examination. Results: Across the discovery (GSE149614; n = 10) cohort, elevated expression of intratumoral SPP1+BCL2A1+ TAMs was identified in HCC. In the ICB datasets (GSE151530; n = 4), patients with high SPP1+BCL2A1+ TAM expression further exhibited significantly poorer responses to ICB therapy. Further, the validation cohort (GSE206325; n = 18) confirmed these findings accordingly. Notably, these TAMs were expressed thoroughly within the immunosuppressive T-cell microenvironment in non-responders but were distinctly expressed among the cytotoxic T-cell responses in responders. Conclusions: Our findings identify SPP1+BCL2A1+ TAMs as a poor prognostic biomarker in HCC patients undergoing ICB therapy. By promoting an immunosuppressive microenvironment, SPP1+BCL2A1+ TAMs, which are survival-advantaged, may represent both a predictive marker and a potential therapeutic target to enhance the efficacy of immunotherapy. Full article
(This article belongs to the Section Pathology and Molecular Diagnostics)
Show Figures

Figure 1

22 pages, 6066 KB  
Article
Genome-Wide Identification and Analysis of Chitinase GH18 Gene Family in Trichoderma longibrachiatum T6 Strain: Insights into Biocontrol of Heterodera avenae
by Cizhong Duan, Jia Liu, Shuwu Zhang and Bingliang Xu
J. Fungi 2025, 11(10), 714; https://doi.org/10.3390/jof11100714 - 1 Oct 2025
Viewed by 902
Abstract
The cereal cyst nematode, Heterodera avena, is responsible for substantial economic losses in the global production of wheat, barley, and other cereal crops. Extracellular enzymes, particularly those from the glycoside hydrolase 18 (GH18) family, such as chitinases secreted by Trichoderma spp., play [...] Read more.
The cereal cyst nematode, Heterodera avena, is responsible for substantial economic losses in the global production of wheat, barley, and other cereal crops. Extracellular enzymes, particularly those from the glycoside hydrolase 18 (GH18) family, such as chitinases secreted by Trichoderma spp., play a crucial role in nematode control. However, the genome-wide analysis of Trichoderma longibrachiatum T6 (T6) GH18 family genes in controlling of H. avenae remains unexplored. Through phylogenetic analysis and bioinformatics tools, we identified and conducted a detailed analysis of 18 GH18 genes distributed across 13 chromosomes. The analysis encompassed gene structure, evolutionary development, protein characteristics, and gene expression profiles following T6 parasitism on H. avenae, as determined by RT-qPCR. Our results indicate that 18 GH18 members in T6 were clustered into three major groups (A, B, and C), which comprise seven subgroups. Each subgroup exhibits highly conserved catalytic domains, motifs, and gene structures, while the cis-acting elements demonstrate extensive responsiveness to hormones, stress-related signals, and light. These members are significantly enriched in the chitin catabolic process, extracellular region, and chitinase activity (GO functional enrichment), and they are involved in amino sugar and nucleotide sugar metabolism (KEGG pathway enrichment). Additionally, 13 members formed an interaction network, enhancing chitin degradation efficiency through synergistic effects. Interestingly, 18 members of the GH18 family genes were expressed after T6 parasitism on H. avenae cysts. Notably, GH18-3 (Group B) and GH18-16 (Group A) were significantly upregulated, with average increases of 3.21-fold and 3.10-fold, respectively, from 12 to 96 h after parasitism while compared to the control group. Meanwhile, we found that the GH18-3 and GH18-16 proteins exhibit the highest homology with key enzymes responsible for antifungal activity in T. harzianum, demonstrating dual biocontrol potential in both antifungal activity and nematode control. Overall, these results indicate that the GH18 family has undergone functional diversification during evolution, with each member assuming specific biological roles in T6 effect on nematodes. This study provides a theoretical foundation for identifying novel nematicidal genes from T6 and cultivating highly efficient biocontrol strains through transgenic engineering, which holds significant practical implications for advancing the biocontrol of plant-parasitic nematodes (PPNs). Full article
(This article belongs to the Section Fungal Genomics, Genetics and Molecular Biology)
Show Figures

Figure 1

18 pages, 2398 KB  
Article
Genome Analysis of Alternaria alstroemeriae L6 Associated with Black Spot of Strawberry: Secondary Metabolite Biosynthesis and Virulence
by Li Zhang, Boyuan Zhang, Lizhu Shao, Miaomiao Yang, Xueling Zhao, Ziyu Wang, Yingjun Zhang, Yuting Li, Yating Wang, Yuansen Hu and Peng Li
J. Fungi 2025, 11(10), 710; https://doi.org/10.3390/jof11100710 - 30 Sep 2025
Viewed by 896
Abstract
A pathogenic fungus was isolated from the leaves of strawberry black spot in Zhengzhou China. Based on morphological and phylogenetic analysis, the isolate was identified as Alternaria alstroemeriae. Hybrid sequencing and assembly yielded a high-quality 38.7 Mb genome with 12,781 predicted genes [...] Read more.
A pathogenic fungus was isolated from the leaves of strawberry black spot in Zhengzhou China. Based on morphological and phylogenetic analysis, the isolate was identified as Alternaria alstroemeriae. Hybrid sequencing and assembly yielded a high-quality 38.7 Mb genome with 12,781 predicted genes and 99.6% Benchmarking Universal Single-Copy Orthologs (BUSCO) completeness. Functional annotation revealed enrichment in carbohydrate metabolism, secondary metabolite biosynthesis, and virulence-associated genes. Strain L6 harbored 45 biosynthetic gene clusters(BGCs), including 12 clusters for terpenes, 7 for non-ribosomal peptide synthetases, and 7 for polyketide synthases. Six BGCs showed high similarity to known pathways producing alternariol (phytotoxic/mycotoxic compound), alternapyrone (phytotoxin), choline (osmoprotectant), terpestacin (anti-angiogenic agent), clavaric acid (anticancer terpenoid), and betaenone derivatives (phytotoxins). CAZyme analysis identified 596 carbohydrate-active enzymes, aligning with L6’s biotrophic lifestyle. Additionally, 996 secreted proteins were predicted, of which five candidate effectors contained the conserved RxLx [EDQ] host-targeting motif, suggesting potential roles in virulence. This genome resource highlights L6’s exceptional secondary metabolites (SMs) diversity, featuring both plant-pathogenic toxins and pharmacologically valuable compounds, indicating that this endophytic fungus is a potential producer of metabolites meriting further exploration and development. Full article
Show Figures

Figure 1

30 pages, 3375 KB  
Article
Pro-Inflammatory Protein PSCA Is Upregulated in Neurological Diseases and Targets β2-Subunit-Containing nAChRs
by Mikhail A. Shulepko, Yuqi Che, Alexander S. Paramonov, Milita V. Kocharovskaya, Dmitrii S. Kulbatskii, Anisia A. Ivanova, Anton O. Chugunov, Maxim L. Bychkov, Artem V. Kirichenko, Zakhar O. Shenkarev, Mikhail P. Kirpichnikov and Ekaterina N. Lyukmanova
Biomolecules 2025, 15(10), 1381; https://doi.org/10.3390/biom15101381 - 28 Sep 2025
Viewed by 918
Abstract
Prostate stem cell antigen (PSCA) is a Ly6/uPAR protein that targets neuronal nicotinic acetylcholine receptors (nAChRs). It exists in membrane-tethered and soluble forms, with the latter upregulated in Alzheimer’s disease. We hypothesize that PSCA may be linked to a wider spectrum of neurological [...] Read more.
Prostate stem cell antigen (PSCA) is a Ly6/uPAR protein that targets neuronal nicotinic acetylcholine receptors (nAChRs). It exists in membrane-tethered and soluble forms, with the latter upregulated in Alzheimer’s disease. We hypothesize that PSCA may be linked to a wider spectrum of neurological diseases and could induce neuroinflammation. Indeed, PSCA expression is significantly upregulated in the brain of patients with multiple sclerosis, Huntington’s disease, Down syndrome, bipolar disorder, and HIV-associated dementia. To investigate PSCA’s structure, pharmacology, and inflammatory function, we produced a correctly folded water-soluble recombinant analog (ws-PSCA). In primary hippocampal neurons and astrocytes, ws-PSCA differently regulates secretion of inflammatory factors and adhesion molecules and induces pro-inflammatory responses by increasing TNFβ secretion. Heteronuclear NMR and 15N relaxation measurements reveal a classical β-structural three-finger fold with conformationally disordered loops II and III. Positive charge clustering on the molecular surface suggests the functional importance of ionic interactions by these loops. Electrophysiological studies in Xenopus oocytes point on ws-PSCA inhibition of α3β2-, high-, and low-sensitive variants of α4β2- (IC50 ~50, 27, and 15 μM, respectively) but not α4β4-nAChRs, suggesting targeting of the β2 subunit. Ensemble docking and molecular dynamics simulations predict PSCA binding to high-sensitive α4β2-nAChR at α4/β2 and β2/β2 interfaces. Complexes are stabilized by ionic and hydrogen bonds between PSCA’s loops II and III and the primary and complementary receptor subunits, including glycosyl groups. This study gives new structural and functional insights into PSCA’s interaction with molecular targets and provides clues to understand its role in the brain function and mental disorders. Full article
Show Figures

Figure 1

21 pages, 8017 KB  
Article
Genomic Characterization of the Honeybee–Probiotic Strain Ligilactobacillus salivarius A3iob
by Mariano Elean, Alejandro Arroyo Guerra, Leonardo Albarracin, Keita Nishiyama, Haruki Kitazawa, M. Carina Audisio and Julio Villena
Animals 2025, 15(17), 2606; https://doi.org/10.3390/ani15172606 - 5 Sep 2025
Cited by 1 | Viewed by 1054
Abstract
Background: Previous studies have demonstrated the beneficial effects of Ligilactobacillus salivarius A3iob on honeybee (Apis mellifera) colonies’ health and honey production. The present work aimed to assess the genomic characteristics of the A3iob strain to understand its ability to improve bees’ [...] Read more.
Background: Previous studies have demonstrated the beneficial effects of Ligilactobacillus salivarius A3iob on honeybee (Apis mellifera) colonies’ health and honey production. The present work aimed to assess the genomic characteristics of the A3iob strain to understand its ability to improve bees’ health. Methods: The comparative genomic analysis was performed with the A3iob genome and the genomes of probiotic L. salivarius strains of human, porcine, and chicken origin, as well as bacteria isolated from the bees’ gut. The analysis included the examination of metabolic genes and functional genes related to adhesion, the production of bioactive compounds, the modulation of the host’s immune system, and antimicrobial substances. Genes associated with antimicrobial resistance and virulence were also analyzed. Results: In silico studies revealed that L. salivarius A3iob possesses genes for glycosyltransferases (GTs) from the families GT2 and GT4, like Bombella apis and Bombella intestinalis, and glycosylhydrolases (GH) from the families GH1, GH2, GH13, GH36, GH65, and GH177, similar to Apilactobacillus kunkeei, Enterococcus durans, and bifidobacteria isolated from the bee intestine. The A3iob strain also has a unique genetic profile with a high number of secretion system genes and adhesion genes, including the ones coding for the SecA2/Y2 system, the mucus-binding proteins MucBP1, MucBP2, and MucBP3, and a pilus cluster (pilA, SpaA, SpaB, and sorteaseA) that has only been described in five strains of the L. salivarius species and in the intestinal bee-derived strain E. durans EDD2, which could be involved in the successful colonization of the A3iob strain in the bee gastrointestinal tract. Additionally, L. salivarius A3iob showed the presence of exopolysaccharide biosynthesis clusters described in the probiotic L. salivarius UCC118. Genes related to oxidative stress response (thioredoxin and NrdH-redoxin systems) and the bacteriocin genes abp118A and abp118B were found in the A3iob genome. L. salivarius A3iob does not harbor virulence or antibiotic resistance genes. Conclusions: The genomic characterization of L. salivarius A3iob performed in this work provides some clues about the genetic mechanisms underlying its probiotic properties, paving the way for future research aimed at improving bees’ health and productivity in the face of environmental challenges. Full article
(This article belongs to the Section Animal Genetics and Genomics)
Show Figures

Figure 1

12 pages, 1746 KB  
Article
Population Genetic Structure, Historical Effective Population Size, and Dairy Trait Selection Signatures in Chinese Red Steppe and Holstein Cattle
by Peng Niu, Xiaopeng Li, Xueyan Wang, Huimin Qu, Hong Chen, Fei Huang, Kai Hu, Di Fang and Qinghua Gao
Animals 2025, 15(17), 2516; https://doi.org/10.3390/ani15172516 - 27 Aug 2025
Viewed by 1029
Abstract
Background: Chinese Red Steppe cattle (CRS) combine indigenous environmental resilience with moderate dairy performance, whereas Holstein cattle (HOL), despite their high milk yield, suffer reduced genetic diversity and compromised adaptation. A comparative analysis of their population genetic architecture and selection signatures can reveal [...] Read more.
Background: Chinese Red Steppe cattle (CRS) combine indigenous environmental resilience with moderate dairy performance, whereas Holstein cattle (HOL), despite their high milk yield, suffer reduced genetic diversity and compromised adaptation. A comparative analysis of their population genetic architecture and selection signatures can reveal valuable targets for CRS dairy improvement. Methods: We genotyped 61 CRS and 392 HOL individuals using the Illumina GGP Bovine 100K SNP array and performed stringent quality control. Population structure was assessed via principal component analysis, neighbor-joining trees, and sparse nonnegative matrix factorization. Historical effective population size (Ne) and divergence time were inferred with SMC++. Genome-wide selection scans combined Fixation Index (FST) and Cross-Population Composite Likelihood Ratio test (XP-CLR); overlapping high-confidence regions were annotated and subjected to GO and KEGG enrichment analyses. Results: CRS and HOL were clearly separated along PC1 (explaining 57.48% of variance), with CRS exhibiting high internal homogeneity and weak substructure, versus greater diversity and complex substructure in HOL. SMC++ indicated a split approximately 3500 years ago (700 generations) and a pronounced recent decline in Ne for both breeds. Joint selection mapping identified 767 candidate genes; notably, the ACSM1/2B/3/4 cluster on chromosome 25—key to butanoate metabolism—showed the strongest signal. Enrichment analyses highlighted roles for proteasome function, endoplasmic reticulum stress response, ion homeostasis, and RNA processing in regulating milk fat synthesis and protein secretion. Conclusion: This study delineates the genetic divergence and demographic history of CRS and HOL, and pinpoints core genes and pathways—particularly those governing butanoate metabolism and protein quality control—underlying dairy traits. These findings furnish molecular markers and theoretical guidance for precision breeding and sustainable utilization of Chinese Red Steppe cattle. Full article
Show Figures

Figure 1

19 pages, 2901 KB  
Article
Genome Sequencing and Comparative Genomics of the Hyper-Cellulolytic Fungus Talaromyces pinophilus Y117
by Ya Li, Siyuan Yue, Peng Li, Jing Zeng, Jianjun Guo, Dawei Xiong, Shuaiwen Zhang, Tao Deng and Lin Yuan
J. Fungi 2025, 11(9), 614; https://doi.org/10.3390/jof11090614 - 22 Aug 2025
Cited by 1 | Viewed by 1249
Abstract
Talaromyces pinophilus is a filamentous fungus with notable lignocellulose-degrading capacity based on enzyme activities and protein secretion potential, making it a compelling candidate for industrial biotechnology applications. In this study, we present the genomic characterization of the highly cellulolytic strain Y117, a domesticated [...] Read more.
Talaromyces pinophilus is a filamentous fungus with notable lignocellulose-degrading capacity based on enzyme activities and protein secretion potential, making it a compelling candidate for industrial biotechnology applications. In this study, we present the genomic characterization of the highly cellulolytic strain Y117, a domesticated variant of T. pinophilus, based on whole-genome sequencing and comparative genomic analysis with eleven related strains. Comprehensive analysis of CAZymes, transcription factors, and secondary metabolite diversity in T. pinophilus strains revealed that the exceptional lignocellulose degradation capacity of Y117 is driven by its unique genomic architecture. Key genomic features that distinguish Y117 include (1) significant expansion of glycoside hydrolase (GH) and carbohydrate-binding module (CBM) families, (2) loss of fungal-RiPP-like clusters, and (3) absence of the developmental regulator BrlA. These genomic adaptations could indicate a metabolic trade-off favoring hydrolytic enzyme production over secondary metabolism and sporulation. Our findings provide fundamental insights into fungal lignocellulose degradation mechanisms while establishing Y117 as a promising chassis for metabolic engineering applications in industrial enzyme production and heterologous protein expression. Full article
Show Figures

Figure 1

12 pages, 806 KB  
Proceeding Paper
Enterococcus faecalis Biofilm: A Clinical and Environmental Hazard
by Bindu Sadanandan and Kavyasree Marabanahalli Yogendraiah
Med. Sci. Forum 2025, 35(1), 5; https://doi.org/10.3390/msf2025035005 - 5 Aug 2025
Cited by 2 | Viewed by 4132
Abstract
This review explores the biofilm architecture and drug resistance of Enterococcus faecalis in clinical and environmental settings. The biofilm in E. faecalis is a heterogeneous, three-dimensional, mushroom-like or multilayered structure, characteristically forming diplococci or short chains interspersed with water channels for nutrient exchange [...] Read more.
This review explores the biofilm architecture and drug resistance of Enterococcus faecalis in clinical and environmental settings. The biofilm in E. faecalis is a heterogeneous, three-dimensional, mushroom-like or multilayered structure, characteristically forming diplococci or short chains interspersed with water channels for nutrient exchange and waste removal. Exopolysaccharides, proteins, lipids, and extracellular DNA create a protective matrix. Persister cells within the biofilm contribute to antibiotic resistance and survival. The heterogeneous architecture of the E. faecalis biofilm contains both dense clusters and loosely packed regions that vary in thickness, ranging from 10 to 100 µm, depending on the environmental conditions. The pathogenicity of the E. faecalis biofilm is mediated through complex interactions between genes and virulence factors such as DNA release, cytolysin, pili, secreted antigen A, and microbial surface components that recognize adhesive matrix molecules, often involving a key protein called enterococcal surface protein (Esp). Clinically, it is implicated in a range of nosocomial infections, including urinary tract infections, endocarditis, and surgical wound infections. The biofilm serves as a nidus for bacterial dissemination and as a reservoir for antimicrobial resistance. The effectiveness of first-line antibiotics (ampicillin, vancomycin, and aminoglycosides) is diminished due to reduced penetration, altered metabolism, increased tolerance, and intrinsic and acquired resistance. Alternative strategies for biofilm disruption, such as combination therapy (ampicillin with aminoglycosides), as well as newer approaches, including antimicrobial peptides, quorum-sensing inhibitors, and biofilm-disrupting agents (DNase or dispersin B), are also being explored to improve treatment outcomes. Environmentally, E. faecalis biofilms contribute to contamination in water systems, food production facilities, and healthcare environments. They persist in harsh conditions, facilitating the spread of multidrug-resistant strains and increasing the risk of transmission to humans and animals. Therefore, understanding the biofilm architecture and drug resistance is essential for developing effective strategies to mitigate their clinical and environmental impact. Full article
(This article belongs to the Proceedings of The 4th International Electronic Conference on Antibiotics)
Show Figures

Figure 1

Back to TopTop