Pro-Inflammatory Macrophage Phenotype Skewing Induced by Tumor Treating Fields (TTFields)
Abstract
1. Introduction
2. Results
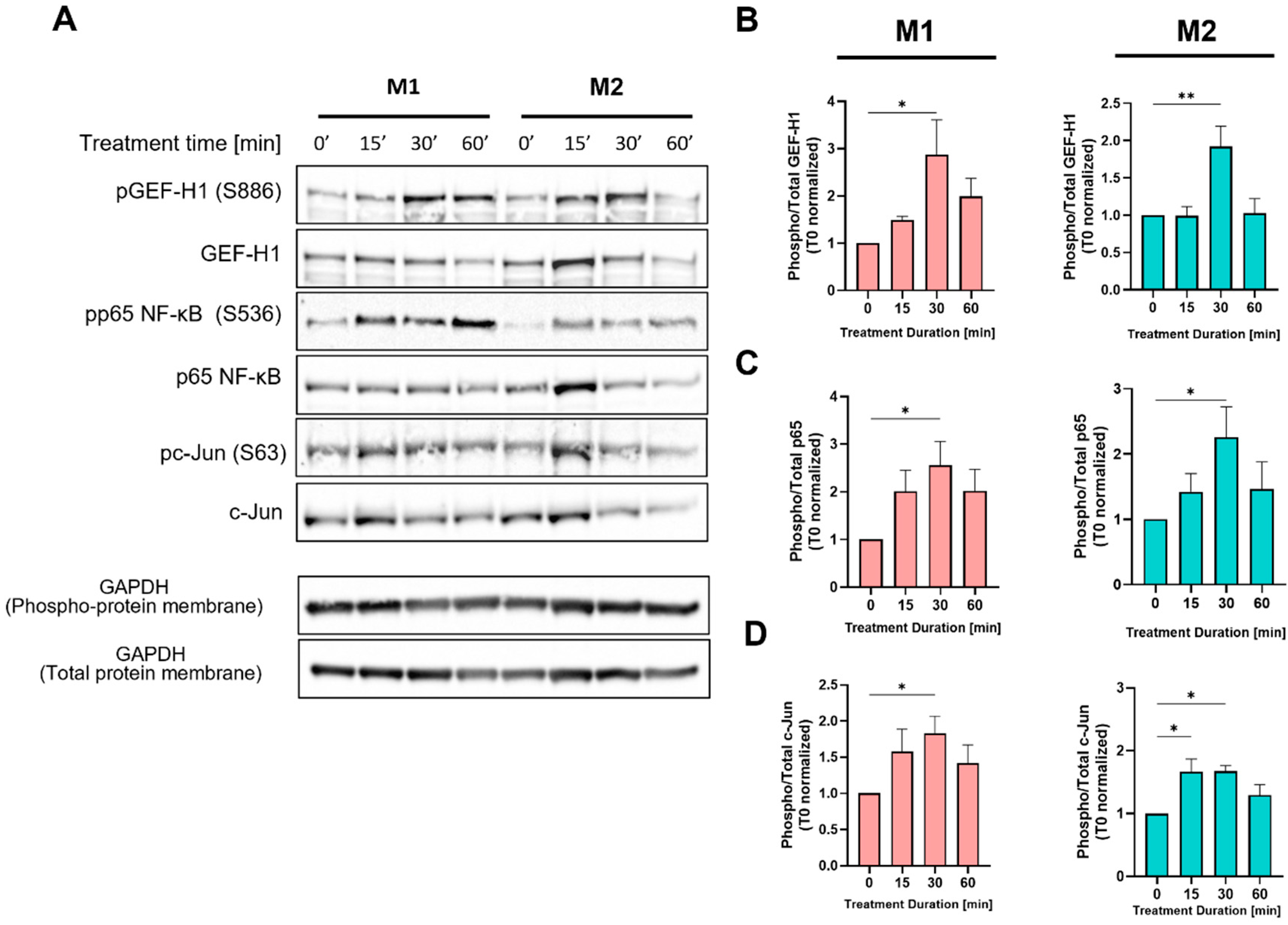
2.1. TTFields Activate GEF-H1 and NF-κB Signaling in Macrophages
2.2. TTFields Promote a Shift of Macrophages Toward a Pro-Inflammatory Phenotype
2.3. TTFields Act as a “Second Signal” to Induce iNOS in M1 Macrophages via a MyD88-Dependent Pathway
2.4. Therapeutic Effects of TTFields on Tumor Growth and Macrophage Composition in an In Vivo Lung Cancer Model
3. Discussion
4. Materials and Methods
4.1. Macrophage Differentiation
4.2. Macrophage Polarization and TTFields Treatment
4.3. Tumor Cell Line
4.4. Cytokine Secretion Assays
4.5. Western Blot
4.6. Animal Experimentation Design
4.7. Magnetic Resonance Imaging (MRI) Acquisition
4.8. Sample Collection and Tissue Preparation
4.9. Flow Cytometry Analysis
4.10. Statistical Analysis
Supplementary Materials
Author Contributions
Funding
Institutional Review Board Statement
Informed Consent Statement
Data Availability Statement
Conflicts of Interest
Abbreviations
| AF488 | Alexa Fluor 488 |
| AIM2 | Absent in Melanoma 2 |
| ANOVA | Analysis of variance |
| AP-1 | Activator protein-1 |
| APC (cells) | Antigen-presenting cell(s) |
| APC (fluor) | Allophycocyanin (fluorescent dye) |
| ATCC | American Type Culture Collection |
| BBB | Blood–brain barrier |
| BMDMs | Bone marrow–derived macrophages |
| BV510/BV711 | Brilliant Violet 510/711 (fluorochromes) |
| cGAS | cyclic GMP–AMP synthase |
| CD11b | Cluster of Differentiation 11b |
| CD45 | Cluster of Differentiation 45 |
| CD80 | Cluster of Differentiation 80 |
| CD206 | Cluster of Differentiation 206 (mannose receptor) |
| CO2 | Carbon dioxide |
| CXCL1 (KC) | Chemokine (C-X-C motif) ligand 1 (Keratinocyte-derived chemokine) |
| DAMPs | Damage-associated molecular patterns |
| DMEM | Dulbecco’s Modified Eagle Medium |
| FBS | Fetal bovine serum |
| G-CSF | Granulocyte colony-stimulating factor |
| GEF-H1 | Guanine nucleotide exchange factor-H1 (ARHGEF2) |
| GAPDH | Glyceraldehyde-3-phosphate dehydrogenase |
| GBM | Glioblastoma |
| GM-CSF | Granulocyte-macrophage colony-stimulating factor |
| HEPES | 4-(2-hydroxyethyl)-1-piperazineethanesulfonic acid |
| HMGB1 | High mobility group box 1 |
| HRP | Horseradish peroxidase |
| ICD | Immunogenic cell death |
| ICI/ICIs | Immune checkpoint inhibitor(s) |
| IFN-γ | Interferon gamma |
| IL-1β | Interleukin-1 beta |
| IL-6 | Interleukin-6 |
| IL-10 | Interleukin-10 |
| IL-12p70 | Interleukin-12 p70 |
| IL-12/23 (p40) | Interleukin-12/23 p40 subunit |
| IL-18 | Interleukin-18 |
| IL-23 | Interleukin-23 |
| iNOS | Inducible nitric oxide synthase |
| IκB | Inhibitor of kappa B |
| JNK | c-Jun N-terminal kinase |
| LPS | Lipopolysaccharide |
| MAPK | Mitogen-activated protein kinase |
| MDC (CCL22) | Macrophage-derived chemokine (Chemokine [C-C motif] ligand 22) |
| MFI | Median fluorescence intensity |
| MHC-II | Major histocompatibility complex class II |
| MRI | Magnetic resonance imaging |
| MyD88 | Myeloid differentiation primary response 88 |
| NF-κB | Nuclear factor kappa B |
| NLRP3 | NOD-, LRR- and pyrin domain-containing protein 3 (inflammasome) |
| NSCLC | Non-small cell lung cancer |
| PD-1 | Programmed cell death protein 1 |
| PD-L1 | Programmed death-ligand 1 |
| PE | Phycoerythrin (fluorochrome) |
| PerCP/PerCP-Cy5.5 | Peridinin-chlorophyll-protein/tandem dye |
| PVDF | Polyvinylidene difluoride |
| RMS | Root mean square |
| ROCK | Rho-associated kinase |
| RhoA | Ras homolog family member A |
| ROS | Reactive oxygen species |
| SDS-PAGE | Sodium dodecyl sulfate–polyacrylamide gel electrophoresis |
| SD | Standard deviation |
| SEM | Standard error of the mean |
| STING | Stimulator of Interferon Genes |
| TAM(s) | Tumor-associated macrophage(s) |
| TARC (CCL17) | Thymus and activation-regulated chemokine (Chemokine [C-C motif] ligand 17) |
| TGF-β/TGF-β1 | Transforming growth factor beta/beta 1 |
| TIL(s) | Tumor-infiltrating lymphocyte(s) |
| TLR | Toll-like receptor |
| TNF-α | Tumor necrosis factor alpha |
| TTFields | Tumor Treating Fields |
| VEGF | Vascular endothelial growth factor |
| VioGreen | Fluorochrome (Miltenyi) |
References
- Huang, R.; Kang, T.; Chen, S. The role of tumor-associated macrophages in tumor immune evasion. J. Cancer Res. Clin. Oncol. 2024, 150, 238. [Google Scholar] [CrossRef] [PubMed]
- Bied, M.; Ho, W.W.; Ginhoux, F.; Bleriot, C. Roles of macrophages in tumor development: A spatiotemporal perspective. Cell Mol. Immunol. 2023, 20, 983–992. [Google Scholar] [CrossRef]
- Pan, Y.; Yu, Y.; Wang, X.; Zhang, T. Tumor-Associated Macrophages in Tumor Immunity. Front. Immunol. 2020, 11, 583084. [Google Scholar] [CrossRef]
- Sumitomo, R.; Hirai, T.; Fujita, M.; Murakami, H.; Otake, Y.; Huang, C.L. M2 tumor-associated macrophages promote tumor progression in non-small-cell lung cancer. Exp. Ther. Med. 2019, 18, 4490–4498. [Google Scholar] [CrossRef]
- Hussain, Z.; Bertran, T.; Finetti, P.; Lohmann, E.; Mamessier, E.; Bidaut, G.; Bertucci, F.; Rego, M.; Tomasini, R. Macrophages reprogramming driven by cancer-associated fibroblasts under FOLFIRINOX treatment correlates with shorter survival in pancreatic cancer. Cell Commun. Signal. 2024, 22, 1. [Google Scholar] [CrossRef]
- Hu, H.; Tu, W.; Chen, Y.; Zhu, M.; Jin, H.; Huang, T.; Zou, Z.; Xia, Q. The combination of PKM2 overexpression and M2 macrophages infiltration confers a poor prognosis for PDAC patients. J. Cancer 2020, 11, 2022–2031. [Google Scholar] [CrossRef]
- Kumar, A.T.; Knops, A.; Swendseid, B.; Martinez-Outschoom, U.; Harshyne, L.; Philp, N.; Rodeck, U.; Luginbuhl, A.; Cognetti, D.; Johnson, J.; et al. Prognostic Significance of Tumor-Associated Macrophage Content in Head and Neck Squamous Cell Carcinoma: A Meta-Analysis. Front. Oncol. 2019, 9, 656. [Google Scholar] [CrossRef]
- Basak, U.; Sarkar, T.; Mukherjee, S.; Chakraborty, S.; Dutta, A.; Dutta, S.; Nayak, D.; Kaushik, S.; Das, T.; Sa, G. Tumor-associated macrophages: An effective player of the tumor microenvironment. Front. Immunol. 2023, 14, 1295257. [Google Scholar] [CrossRef]
- Cendrowicz, E.; Sas, Z.; Bremer, E.; Rygiel, T.P. The Role of Macrophages in Cancer Development and Therapy. Cancers 2021, 13, 1946. [Google Scholar] [CrossRef] [PubMed]
- Mun, E.J.; Babiker, H.M.; Weinberg, U.; Kirson, E.D.; Von Hoff, D.D. Tumor-Treating Fields: A Fourth Modality in Cancer Treatment. Clin. Cancer Res. 2018, 24, 266–275. [Google Scholar] [CrossRef] [PubMed]
- Giladi, M.; Schneiderman, R.S.; Voloshin, T.; Porat, Y.; Munster, M.; Blat, R.; Sherbo, S.; Bomzon, Z.; Urman, N.; Itzhaki, A.; et al. Mitotic Spindle Disruption by Alternating Electric Fields Leads to Improper Chromosome Segregation and Mitotic Catastrophe in Cancer Cells. Sci. Rep. 2015, 5, 18046. [Google Scholar] [CrossRef]
- Gera, N.; Yang, A.; Holtzman, T.S.; Lee, S.X.; Wong, E.T.; Swanson, K.D. Tumor treating fields perturb the localization of septins and cause aberrant mitotic exit. PLoS ONE 2015, 10, e0125269. [Google Scholar] [CrossRef]
- Kirson, E.D.; Dbaly, V.; Tovarys, F.; Vymazal, J.; Soustiel, J.F.; Itzhaki, A.; Mordechovich, D.; Steinberg-Shapira, S.; Gurvich, Z.; Schneiderman, R.; et al. Alternating electric fields arrest cell proliferation in animal tumor models and human brain tumors. Proc. Natl. Acad. Sci. USA 2007, 104, 10152–10157. [Google Scholar] [CrossRef]
- Moser, J.C.; Salvador, E.; Deniz, K.; Swanson, K.; Tuszynski, J.; Carlson, K.W.; Karanam, N.K.; Patel, C.B.; Story, M.; Lou, E.; et al. The Mechanisms of Action of Tumor Treating Fields. Cancer Res. 2022, 82, 3650–3658. [Google Scholar] [CrossRef]
- Rominiyi, O.; Vanderlinden, A.; Clenton, S.J.; Bridgewater, C.; Al-Tamimi, Y.; Collis, S.J. Tumour treating fields therapy for glioblastoma: Current advances and future directions. Br. J. Cancer 2021, 124, 697–709, Correction in Br. J. Cancer 2021, 125, 623. [Google Scholar] [CrossRef]
- Voloshin, T.; Kaynan, N.; Davidi, S.; Porat, Y.; Shteingauz, A.; Schneiderman, R.S.; Zeevi, E.; Munster, M.; Blat, R.; Tempel Brami, C.; et al. Tumor-treating fields (TTFields) induce immunogenic cell death resulting in enhanced antitumor efficacy when combined with anti-PD-1 therapy. Cancer Immunol. Immunother. 2020, 69, 1191–1204. [Google Scholar] [CrossRef]
- Barsheshet, Y.; Voloshin, T.; Brant, B.; Cohen, G.; Koren, L.; Blatt, R.; Cahal, S.; Haj Khalil, T.; Zemer Tov, E.; Paz, R.; et al. Tumor Treating Fields (TTFields) Concomitant with Immune Checkpoint Inhibitors Are Therapeutically Effective in Non-Small Cell Lung Cancer (NSCLC) In Vivo Model. Int. J. Mol. Sci. 2022, 23, 14073. [Google Scholar] [CrossRef]
- Chen, D.; Le, S.B.; Hutchinson, T.E.; Calinescu, A.A.; Sebastian, M.; Jin, D.; Liu, T.; Ghiaseddin, A.; Rahman, M.; Tran, D.D. Tumor Treating Fields dually activate STING and AIM2 inflammasomes to induce adjuvant immunity in glioblastoma. J. Clin. Investig. 2022, 132, e149258. [Google Scholar] [CrossRef]
- Chen, D.; Le, S.B.; Ghiaseddin, A.P.; Manektalia, H.; Li, M.; O’Dell, A.; Rahman, M.; Tran, D.D. Efficacy and safety of adjuvant TTFields plus pembrolizumab and temozolomide in newly diagnosed glioblastoma: A phase 2 study. Med 2025, 6, 100708. [Google Scholar] [CrossRef]
- Leal, T.; Kotecha, R.; Ramlau, R.; Zhang, L.; Milanowski, J.; Cobo, M.; Roubec, J.; Petruzelka, L.; Havel, L.; Kalmadi, S.; et al. Tumor Treating Fields therapy with standard systemic therapy versus standard systemic therapy alone in metastatic non-small-cell lung cancer following progression on or after platinum-based therapy (LUNAR): A randomised, open-label, pivotal phase 3 study. Lancet Oncol. 2023, 24, 1002–1017, Correction in Lancet Oncol. 2024, 25, e234. [Google Scholar] [CrossRef]
- Mehta, M.P.; Gondi, V.; Ahluwalia, M.S.; Roberge, D.; Sio, T.T.W.; Trifiletti, D.M.; Muanza, T.; Krpan, A.M.; Zhu, Z.; Ramakrishna, N.R.; et al. Tumor Treating Fields (TTFields) therapy after stereotactic radiosurgery for brain metastases from non-small cell lung cancer: Final results of the phase 3 METIS study. Int. J. Radiat. Oncol. Biol. Phys. 2025. [Google Scholar] [CrossRef]
- Kashyap, A.S.; Fernandez-Rodriguez, L.; Zhao, Y.; Monaco, G.; Trefny, M.P.; Yoshida, N.; Martin, K.; Sharma, A.; Olieric, N.; Shah, P.; et al. GEF-H1 Signaling upon Microtubule Destabilization Is Required for Dendritic Cell Activation and Specific Anti-tumor Responses. Cell Rep. 2019, 28, 3367–3380.e3368. [Google Scholar] [CrossRef]
- Chang, Y.C.; Nalbant, P.; Birkenfeld, J.; Chang, Z.F.; Bokoch, G.M. GEF-H1 couples nocodazole-induced microtubule disassembly to cell contractility via RhoA. Mol. Biol. Cell 2008, 19, 2147–2153. [Google Scholar] [CrossRef]
- Kloc, M.; Uosef, A.; Villagran, M.; Zdanowski, R.; Kubiak, J.Z.; Wosik, J.; Ghobrial, R.M. RhoA- and Actin-Dependent Functions of Macrophages from the Rodent Cardiac Transplantation Model Perspective-Timing Is the Essence. Biology 2021, 10, 70. [Google Scholar] [CrossRef]
- Voloshin, T.; Schneiderman, R.S.; Volodin, A.; Shamir, R.R.; Kaynan, N.; Zeevi, E.; Koren, L.; Klein-Goldberg, A.; Paz, R.; Giladi, M.; et al. Tumor Treating Fields (TTFields) Hinder Cancer Cell Motility through Regulation of Microtubule and Actin Dynamics. Cancers 2020, 12, 3016. [Google Scholar] [CrossRef]
- Giladi, M.; Weinberg, U.; Schneiderman, R.S.; Porat, Y.; Munster, M.; Voloshin, T.; Blatt, R.; Cahal, S.; Itzhaki, A.; Onn, A.; et al. Alternating electric fields (tumor-treating fields therapy) can improve chemotherapy treatment efficacy in non-small cell lung cancer both in vitro and in vivo. Semin. Oncol. 2014, 41 (Suppl. S6), S35–S41. [Google Scholar] [CrossRef]
- Wu, X.; Wang, Z.; Shi, J.; Yu, X.; Li, C.; Liu, J.; Zhang, F.; Chen, H.; Zheng, W. Macrophage polarization toward M1 phenotype through NF-kappaB signaling in patients with Behcet’s disease. Arthritis Res. Ther. 2022, 24, 249. [Google Scholar] [CrossRef]
- De Filippo, K.; Dudeck, A.; Hasenberg, M.; Nye, E.; van Rooijen, N.; Hartmann, K.; Gunzer, M.; Roers, A.; Hogg, N. Mast cell and macrophage chemokines CXCL1/CXCL2 control the early stage of neutrophil recruitment during tissue inflammation. Blood 2013, 121, 4930–4937. [Google Scholar] [CrossRef]
- Chan, E.D.; Riches, D.W. IFN-gamma + LPS induction of iNOS is modulated by ERK, JNK/SAPK, and p38(mapk) in a mouse macrophage cell line. Am. J. Physiol. Cell Physiol. 2001, 280, C441–C450. [Google Scholar] [CrossRef]
- Saeed, A.F. Tumor-Associated Macrophages: Polarization, Immunoregulation, and Immunotherapy. Cells 2025, 14, 741. [Google Scholar] [CrossRef]
- Hickman, E.; Smyth, T.; Cobos-Uribe, C.; Immormino, R.; Rebuli, M.E.; Moran, T.; Alexis, N.E.; Jaspers, I. Expanded characterization of in vitro polarized M0, M1, and M2 human monocyte-derived macrophages: Bioenergetic and secreted mediator profiles. PLoS ONE 2023, 18, e0279037. [Google Scholar] [CrossRef]
- Palsson-McDermott, E.M.; O’Neill, L.A. Signal transduction by the lipopolysaccharide receptor, Toll-like receptor-4. Immunology 2004, 113, 153–162. [Google Scholar] [CrossRef]
- Ma, X.; Yan, W.; Zheng, H.; Du, Q.; Zhang, L.; Ban, Y.; Li, N.; Wei, F. Regulation of IL-10 and IL-12 production and function in macrophages and dendritic cells. F1000Research 2015, 4, F1000-Faculty. [Google Scholar] [CrossRef]
- Jing, X.; Yang, F.; Shao, C.; Wei, K.; Xie, M.; Shen, H.; Shu, Y. Role of hypoxia in cancer therapy by regulating the tumor microenvironment. Mol. Cancer 2019, 18, 157. [Google Scholar] [CrossRef]
- Colegio, O.R.; Chu, N.Q.; Szabo, A.L.; Chu, T.; Rhebergen, A.M.; Jairam, V.; Cyrus, N.; Brokowski, C.E.; Eisenbarth, S.C.; Phillips, G.M.; et al. Functional polarization of tumour-associated macrophages by tumour-derived lactic acid. Nature 2014, 513, 559–563. [Google Scholar] [CrossRef]
- Karimova, A.F.; Khalitova, A.R.; Suezov, R.; Markov, N.; Mukhamedshina, Y.; Rizvanov, A.A.; Huber, M.; Simon, H.U.; Brichkina, A. Immunometabolism of tumor-associated macrophages: A therapeutic perspective. Eur. J. Cancer 2025, 220, 115332. [Google Scholar] [CrossRef]
- Hourani, T.; Sharma, A.; Luwor, R.B.; Achuthan, A.A. Transforming growth factor-beta in tumor microenvironment: Understanding its impact on monocytes and macrophages for its targeting. Int. Rev. Immunol. 2025, 44, 82–97. [Google Scholar] [CrossRef]
- Park, J.I.; Song, K.H.; Jung, S.Y.; Ahn, J.; Hwang, S.G.; Kim, J.; Kim, E.H.; Song, J.Y. Tumor-Treating Fields Induce RAW264.7 Macrophage Activation Via NK-kappaB/MAPK Signaling Pathways. Technol. Cancer Res. Treat. 2019, 18, 1533033819868225. [Google Scholar] [CrossRef]
- Gordon, S.; Martinez, F.O. Alternative activation of macrophages: Mechanism and functions. Immunity 2010, 32, 593–604. [Google Scholar] [CrossRef]
- Lin, W.; Wang, Y.; Li, M.; Feng, J.; Yue, Y.; Yu, J.; Hu, Y.; Suo, Y. Tumor treating fields enhance anti-PD therapy by improving CCL2/8 and CXCL9/CXCL10 expression through inducing immunogenic cell death in NSCLC models. BMC Cancer 2025, 25, 489. [Google Scholar] [CrossRef]
- Mantovani, A.; Allavena, P.; Sica, A.; Balkwill, F. Cancer-related inflammation. Nature 2008, 454, 436–444. [Google Scholar] [CrossRef] [PubMed]
- Song, R.; Bafit, M.; Tullett, K.M.; Tan, P.S.; Lahoud, M.H.; O’Keeffe, M.; Purcell, A.W.; Braun, A. A Simple and Rapid Protocol for the Isolation of Murine Bone Marrow Suitable for the Differentiation of Dendritic Cells. Methods Protoc. 2024, 7, 20. [Google Scholar] [CrossRef]
- Trouplin, V.; Boucherit, N.; Gorvel, L.; Conti, F.; Mottola, G.; Ghigo, E. Bone marrow-derived macrophage production. J. Vis. Exp. 2013, 81, e50966. [Google Scholar] [CrossRef] [PubMed]
- Kirson, E.D.; Giladi, M.; Gurvich, Z.; Itzhaki, A.; Mordechovich, D.; Schneiderman, R.S.; Wasserman, Y.; Ryffel, B.; Goldsher, D.; Palti, Y. Alternating electric fields (TTFields) inhibit metastatic spread of solid tumors to the lungs. Clin. Exp. Metastasis 2009, 26, 633–640. [Google Scholar] [CrossRef] [PubMed]




| Antigen | Dilution | Cat # | Manufacturer |
|---|---|---|---|
| NF-κB | 1:1000 | 8242 | Cell signaling * |
| phosphorylated NF-κB (Ser536) | 1:1000 | 3033 | Cell signaling * |
| c-Jun | 1:1000 | 9165 | Cell signaling * |
| phosphorylated c-Jun (Ser63) | 1:500 | 9261 | Cell signaling * |
| GEF-H1 | 1:1000 | 4076 | Cell signaling * |
| phosphorylated GEF-H1 (Ser886) | 1:1000 | 14143 | Cell signaling * |
| GAPDH | 1:2500 | 32233 | Santa Cruz ** |
| Antigen | Fluorochrome | Cat # | Manufacturer |
|---|---|---|---|
| F4/80 | PE | 123110 | BioLegend * |
| CD11b | PerCP | 101230 | BioLegend * |
| CD45 | VioGreen | 130-110-665 | Miltenyi Biotec ** |
| Arginase-1 | APC | 17-3697-82 | Invitrogen *** |
| CD206 | PerCP Cy5.5 | 141716 | BioLegend * |
| iNOS | AF488 | 53-5920-82 | Invitrogen *** |
Disclaimer/Publisher’s Note: The statements, opinions and data contained in all publications are solely those of the individual author(s) and contributor(s) and not of MDPI and/or the editor(s). MDPI and/or the editor(s) disclaim responsibility for any injury to people or property resulting from any ideas, methods, instructions or products referred to in the content. |
© 2025 by the authors. Licensee MDPI, Basel, Switzerland. This article is an open access article distributed under the terms and conditions of the Creative Commons Attribution (CC BY) license (https://creativecommons.org/licenses/by/4.0/).
Share and Cite
Kan, T.; Barsheshet, Y.; Haj Khalil, T.; Brant, B.; Voloshin, T.; Ben-Meir, K.; Zisman Rosen, S.; Giladi, M.; Weinberg, U.; Palti, Y. Pro-Inflammatory Macrophage Phenotype Skewing Induced by Tumor Treating Fields (TTFields). Int. J. Mol. Sci. 2025, 26, 12086. https://doi.org/10.3390/ijms262412086
Kan T, Barsheshet Y, Haj Khalil T, Brant B, Voloshin T, Ben-Meir K, Zisman Rosen S, Giladi M, Weinberg U, Palti Y. Pro-Inflammatory Macrophage Phenotype Skewing Induced by Tumor Treating Fields (TTFields). International Journal of Molecular Sciences. 2025; 26(24):12086. https://doi.org/10.3390/ijms262412086
Chicago/Turabian StyleKan, Tal, Yiftah Barsheshet, Tharwat Haj Khalil, Boris Brant, Tali Voloshin, Kerem Ben-Meir, Simona Zisman Rosen, Moshe Giladi, Uri Weinberg, and Yoram Palti. 2025. "Pro-Inflammatory Macrophage Phenotype Skewing Induced by Tumor Treating Fields (TTFields)" International Journal of Molecular Sciences 26, no. 24: 12086. https://doi.org/10.3390/ijms262412086
APA StyleKan, T., Barsheshet, Y., Haj Khalil, T., Brant, B., Voloshin, T., Ben-Meir, K., Zisman Rosen, S., Giladi, M., Weinberg, U., & Palti, Y. (2025). Pro-Inflammatory Macrophage Phenotype Skewing Induced by Tumor Treating Fields (TTFields). International Journal of Molecular Sciences, 26(24), 12086. https://doi.org/10.3390/ijms262412086

