Genome-Wide Identification and Analysis of Chitinase GH18 Gene Family in Trichoderma longibrachiatum T6 Strain: Insights into Biocontrol of Heterodera avenae
Abstract
1. Introduction
2. Materials and Methods
2.1. Fungal and H. avenae Preparation
2.2. Identification and Physicochemical Characterization of the GH18 Family Genes in T6
2.3. Genes Chromosomal Location and Ka (Nonsynonymous)/Ks (Synonymous) Analysis
2.4. Proteins Domain, Genes Structure, and Conserved Motif Analysis
2.5. Phylogenetic Analysis
2.6. Cis-Acting Element Analysis
2.7. GO and KEGG Enrichment Analysis
2.8. GH18 Proteins Structural Prediction and Interaction Network Analysis
2.9. Gene Expression Characteristics Analysis
3. Results
3.1. Genome-Wide Identification and Physicochemical Properties Analysis of GH18 Family Genes in T6
3.2. Chromosomal Localization, Ka (Nonsynonymous)/Ks (Synonymous) Analysis of GH18 Family Genes in T6
3.3. Phylogenetic Analysis of GH18 Family Members in T6
3.4. Conserved Motif, Domain, and Gene Structure Analysis of GH18 Family Members in T6
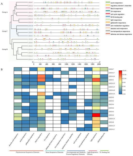
3.5. Cis-Acting Element Analysis of GH18 Family Genes in T6
3.6. Prediction of GH18 Interacting Proteins and Analysis of Protein Secondary and Tertiary Structures in T6
3.7. GO and KEGG Enrichment Analysis of GH18 Family Genes in T6
3.8. Relative Expression Level of GH18 Family Genes in T6 After Inoculation with Cysts
4. Discussion
5. Conclusions
Supplementary Materials
Author Contributions
Funding
Institutional Review Board Statement
Informed Consent Statement
Data Availability Statement
Conflicts of Interest
References
- Zhang, S.W.; Gan, Y.T.; Xu, B.L. Biocontrol potential of a native species of Trichoderma longibrachiatum against Meloidogyne incognita. Appl. Soil Ecol. 2015, 94, 21–29. [Google Scholar] [CrossRef]
- Abd-Elgawad, M.M.M.; Askary, T.H. Fungal and bacterial nematicides in integrated nematode management strategies. Egypt. J. Biol. Pest Control 2018, 28, 74. [Google Scholar] [CrossRef]
- Jones, J.T.; Haegeman, A.; Danchin, E.G.J.; Gaur, H.S.; Helder, J.; Jones, M.G.K.; Kikuchi, T.; Manzanilla-López, R.; Palomares-Rius, J.E.; Wesemael, W.M.L.; et al. Top 10 plant-parasitic nematodes in molecular plantpathology. Mol. Plant Pathol. 2013, 14, 946–961. [Google Scholar] [CrossRef]
- Lilley, C.J.; Wang, D.; Atkinson, H.J.; Urwin, P.E. Effective delivery of a nematode-repellent peptide using a root-cap-specific promoter. Plant Biotechnol. J. 2011, 9, 151–161. [Google Scholar] [CrossRef] [PubMed]
- Yao, X.; Guo, H.L.; Zhang, K.X.; Zhao, M.Y.; Ruan, J.J.; Chen, J. Trichoderma and its role in biological control of plant fungal and nematode disease. Front. Microbiol. 2023, 14, 1160551. [Google Scholar] [CrossRef] [PubMed]
- Smiley, R.W. Crop sequences for managing cereal cyst nematode and fungal pathogens of winter wheat. Plant Dis. 1994, 78, 1142. [Google Scholar] [CrossRef]
- Ogbonnaya, F.C.; Seah, S.; Delibes, A.; Jahier, J.; López-Braña, I.; Eastwood, R.F.; Lagudah, E.S. Molecular-genetic characterisation of a new nematode resistance gene in wheat. Theor. Appl. Genet. 2001, 102, 623–629. [Google Scholar] [CrossRef]
- Smiley, R.W.; Gourlie, J.A.; Rhinhart, K.E.L.; Marshall, J.M.; Anderson, M.D.; Yan, G.P. Influence of nematicides and fungicides on spring wheat in fields infested with soilborne pathogens. Plant Dis. 2012, 96, 1537–1547. [Google Scholar] [CrossRef]
- Chen, J.X.; Li, Q.X.; Song, B.A. Chemical nematicides: Recent research progress and outlook. J. Agric. Food Chem. 2020, 68, 12175–12188. [Google Scholar] [CrossRef]
- Schuster, A.; Schmoll, M. Biology and biotechnology of Trichoderma. Appl. Microbiol. Biotechnol. 2010, 87, 787–799. [Google Scholar] [CrossRef]
- Sood, M.; Kapoor, D.; Kumar, V.; Sheteiwy, M.S.; Ramakrishnan, M.; Landi, M.; Araniti, F.; Sharma, A. Trichoderma: The “secrets” of a multitalented biocontrol agent. Plants 2020, 9, 762. [Google Scholar] [CrossRef]
- Hanhong, B.E. Trichoderma species as abiotic and biotic stress quenchers in plants. Res. J. Biotechnol. 2011, 6, 73–79. [Google Scholar]
- Bai, B.K.; Liu, C.; Zhang, C.Z.; He, X.H.; Wang, H.R.; Peng, W.; Zheng, C.J. Trichoderma species from plant and soil: An excellent resource for biosynthesis of terpenoids with versatile bioactivities. J. Adv. Res. 2023, 49, 81–102. [Google Scholar] [CrossRef]
- Howell, C.R. Mechanisms employed by Trichoderma species in the biological control of plant diseases: The history and evolution of current concepts. Plant Dis. 2003, 87, 4–10. [Google Scholar] [CrossRef] [PubMed]
- Zhang, S.W.; Xu, B.L.; Xue, Y.Y.; Liang, Q.L.; Liu, J. Efficiency of Trichoderma longibrachiatum T6 in the control of Meloidogyne incognita and its rhizosphere colonization in cucumber. Chin. J. Appl. 2016, 27, 250–254. [Google Scholar] [CrossRef]
- Al-Hazmi, A.S.; TariqJaveed, M. Effects of different inoculum densities of Trichoderma harzianum and Trichoderma viride against Meloidogyne javanica on tomato. Saudi J. Biol. Sci. 2016, 23, 288–292. [Google Scholar] [CrossRef]
- Lafta, A.A.; Kasim, A.A. Effect of nematode-trapping fungi, Trichoderma harzianum and Pseudomonas fluorescens in controlling Meloidogyne spp. Plant Arch. 2019, 19, 1163–1168. [Google Scholar]
- Baldoni, D.B.; Antoniolli, Z.I.; Mazutti, M.A.; Jacques, R.J.S.; Dotto, A.C.; de Oliveira Silveira, A.; Ferraz, R.C.; Soares, V.B.; de Souza, A.R.C. Chitinase production by Trichoderma koningiopsis UFSMQ40 using solid state fermentation. Braz. J. Microbiol. 2020, 51, 1897–1908. [Google Scholar] [CrossRef]
- Baazeem, A.; Almanea, A.; Manikandan, P.; Alorabi, M.; Vijayaraghavan, P.; Abdel-Hadi, A. In vitro antibacterial, antifungal, nematocidal and growth promoting activities of Trichoderma hamatum FB10 and its secondary metabolites. J. Fungi 2021, 7, 331. [Google Scholar] [CrossRef]
- Zhang, S.W.; Gan, Y.T.; Ji, W.H.; Xu, B.L.; Hou, B.H.; Liu, J. Mechanisms and characterization of Trichoderma longibrachiatum T6 in suppressing nematodes (Heterodera avenae) in wheat. Front. Plant Sci. 2017, 8, 1491. [Google Scholar] [CrossRef]
- Li, J.H.; Philp, J.; Li, J.S.; Wei, Y.L.; Li, H.M.; Yang, K.; Ryder, M.; Toh, R.; Zhou, Y.; Denton, M.D.; et al. Trichoderma harzianum inoculation reduces the incidence of clubroot disease in Chinese cabbage by regulating the rhizosphere microbial community. Microorganisms 2020, 8, 1325. [Google Scholar] [CrossRef]
- Pocurull, M.; Fullana, A.M.; Ferro, M.; Valero, P.; Escudero, N.; Saus, E.; Gabaldón, T.; Sorribas, F.J. Commercial formulates of Trichoderma induce systemic plant resistance to Meloidogyne incognita in tomato and the effect is additive to that of the Mi-1.2 resistance gene. Front. Microbiol. 2020, 10, 3042. [Google Scholar] [CrossRef]
- Zhang, S.W.; Gan, Y.T.; Xu, B.L.; Xue, Y.Y. The parasitic and lethal effects of Trichoderma longibrachiatum against Heterodera avenae. Biol. Control 2014, 72, 1–8. [Google Scholar] [CrossRef]
- Zhang, S.W.; Gan, Y.T.; Liu, J.; Zhou, J.J.; Xu, B.L. Optimization of the fermentation media and parameters for the bio-control potential of Trichoderma longibrachiatum T6 against nematodes. Front. Microbiol. 2020, 11, 574601. [Google Scholar] [CrossRef]
- Seidl, V. Chitinases of filamentous fungi: A large group of diverse proteins with multiple physiological functions. Fungal Biol. Rev. 2008, 22, 36–42. [Google Scholar] [CrossRef]
- Kahar, G.; Haxim, Y.; Zhang, X.C.; Liu, X.J.; Liu, H.W.; Wen, X.J.; Li, X.S.; Zhang, D.Y. Genome-wide identification and analysis of chitinase GH18 gene family in Valsa mali. J. Fungi 2025, 11, 290. [Google Scholar] [CrossRef] [PubMed]
- Deng, S.P.; Lorito, M.; Penttilä, M.; Harman, G.E. Overexpression of an endochitinase gene (ThEn-42) in Trichoderma atroviride for increased production of antifungal enzymes and enhanced antagonist action against pathogenic fungi. Appl. Biochem. Biotechnol. 2007, 142, 81–94. [Google Scholar] [CrossRef] [PubMed]
- Limón, M.C.; Pintor-Toro, J.A.; Benítez, T. Increased antifungal activity of Trichoderma harzianum transformants that overexpress a 33-kDa chitinase. Phytopathology 1999, 89, 254–261. [Google Scholar] [CrossRef]
- Viterbo, A.; Haran, S.; Friesem, D.; Ramot, O.; Chet, I. Antifungal activity of a novel endochitinase gene (chit36) from Trichoderma harzianum Rifai TM. FEMS Microbiol. Lett. 2001, 200, 169–174. [Google Scholar] [CrossRef]
- Huang, C.H.; Yang, Q. Agrobacterium tumefaciens-mediated genetic transformation of Trichoderma harzianum with endochitinase gene Chit37. J. Biotechnol. 2008, 136, S265. [Google Scholar] [CrossRef]
- Kowsari, M.; Zamani, M.R.; Motallebi, M. Enhancement of Trichoderma harzianum activity against Sclerotinia sclerotiorum by overexpression of Chit42. Iran. J. Biotechnol. 2014, 12, 26–31. [Google Scholar] [CrossRef]
- Szabó, M.; Csepregi, K.; Gálber, M.; Virányi, F.; Fekete, C. Control plant-parasitic nematodes with Trichoderma species and nematode-trapping fungi: The role of chi18-5 and chi18-12 genes in nematode egg-parasitism. Biol. Control 2012, 63, 121–128. [Google Scholar] [CrossRef]
- Shen, Z.Y.; Zhang, S.W.; Xu, B.L. Trichoderma longibrachiatum T6: A nematocidal activity of endochitinase gene exploration and its function identification. Int. J. Biol. Macromol. 2022, 223, 1641–1652. [Google Scholar] [CrossRef] [PubMed]
- Adams, D.J. Fungal cell wall chitinases and glucanases. Microbiology 2004, 150, 2029–2035. [Google Scholar] [CrossRef]
- Alcazar Fuoli, L.; Clavaud, C.; Lamarre, C.; Aimanianda, V.; Seidl Seiboth, V.; Mellado, E.; Latgé, J.P. Functional analysis of the fungal/plant class chitinase family in Aspergillus fumigatus. Fungal Genet. Biol. 2011, 48, 418–429. [Google Scholar] [CrossRef]
- Felse, P.A.; Panda, T. Regulation and cloning of microbial chitinase genes. Appl. Microbiol. Biotechnol. 1999, 51, 141–151. [Google Scholar] [CrossRef]
- Gan, Z.W.; Yang, J.K.; Tao, N.; Liang, L.M.; Mi, Q.L.; Li, J.; Zhang, K.Q. Cloning of the gene Lecanicillium psalliotae chitinase Lpchi1 and identification of its potential role in the biocontrol of root-knot nematode Meloidogyne incognita. Appl. Microbiol. Biotechnol. 2007, 76, 1309–1317. [Google Scholar] [CrossRef]
- Langner, T.; Göhre, V. Fungal chitinases: Function, regulation, and potential roles in plant/pathogen interactions. Curr. Genet. 2016, 62, 243–254. [Google Scholar] [CrossRef]
- Seidl, V.; Huemer, B.; Seiboth, B.; Kubicek, C.P. A complete survey of Trichoderma chitinases reveals three distinct subgroups of family 18 chitinases. FEBS J. 2005, 272, 5923–5939. [Google Scholar] [CrossRef]
- Hallgren, J.; Tsirigos, K.D.; Pedersen, M.D.; Armenteros, J.J.A.; Marcatili, P.; Nielsen, H.; Krogh, A.; Winther, O. Deep TMHMM predicts alpha and beta transmembrane proteins using deep neural networks. bioRxiv 2022, 4, 08–487609. [Google Scholar] [CrossRef]
- Blom, N.; Sicheritz-Pontén, T.; Gupta, R.; Gammeltoft, S.; Brunak, S. Prediction of post-translational glycosylation and phosphorylation of proteins from the amino acid sequence. Proteomics 2004, 4, 1633–1649. [Google Scholar] [CrossRef]
- Chen, C.J.; Chen, H.; Zhang, Y.; Thomas, H.R.; Frank, M.H.; He, Y.H.; Xia, R. TBtools: An integrative toolkit developed for interactive analyses of big biological data. Mol. Plant 2020, 13, 1194–1202. [Google Scholar] [CrossRef] [PubMed]
- Liberles, D.A. Evaluation of methods for determination of a reconstructed history of gene sequence evolution. Mol. Biol. Evol. 2001, 18, 2040–2047. [Google Scholar] [CrossRef] [PubMed]
- Siltberg, J.; Liberles, D.A. A simple covarion-based approach to analyse nucleotide substitution rates. J. Evol. Biol. 2002, 15, 588–594. [Google Scholar] [CrossRef]
- Chen, C.J.; Wu, Y.; Li, J.W.; Wang, X.; Zeng, Z.H.; Xu, J.; Liu, Y.L.; Feng, J.T.; Chen, H.; He, Y.H.; et al. TBtools-II: A “one for all, all for one” bioinformatics platform for biological big-data mining. Mol. Plant 2023, 16, 1733–1742. [Google Scholar] [CrossRef]
- UniProt Consortium UniProt: The universal protein knowledgebase in 2021. Nucleic Acids Res. 2021, 49, 480–489. [CrossRef]
- Bailey, T.L.; Boden, M.; Buske, F.A.; Frith, M.; Grant, C.E.; Clementi, L.; Ren, J.; Li, W.W.; Noble, W.S. MEME SUITE: Tools for motif discovery and searching. Nucleic Acids Res. 2009, 37, 202–208. [Google Scholar] [CrossRef]
- Letunic, I.; Bork, P. Interactive tree of life (iTOL) v4: Recent updates and new developments. Nucleic Acids Res. 2019, 47, 256–259. [Google Scholar] [CrossRef]
- Lescot, M. PlantCARE, a database of plant cis-acting regulatory elements and a portal to tools for in silico analysis of promoter sequences. Nucleic Acids Res. 2002, 30, 325–327. [Google Scholar] [CrossRef]
- Varadi, M.; Anyango, S.; Deshpande, M.; Nair, S.; Natassia, C.; Yordanova, G.; Yuan, D.; Stroe, O.; Wood, G.; Laydon, A.; et al. AlphaFold protein structure database: Massively expanding the structural coverage of protein-sequence space with high-accuracy models. Nucleic Acids Res. 2022, 50, 439–444. [Google Scholar] [CrossRef]
- Jumper, J.; Evans, R.; Pritzel, A.; Green, T.; Figurnov, M.; Ronneberger, O.; Tunyasuvunakool, K.; Bates, R.; Žídek, A.; Potapenko, A.; et al. Highly accurate protein structure prediction with AlphaFold. Nature 2021, 596, 583–589. [Google Scholar] [CrossRef] [PubMed]
- Wang, X.J.; Zhang, S.W.; Xu, B.L. Characterization of the serine protease TlSP1 from Trichoderma longibrachiatum T6 and its function in the control of Heterodera avenae in wheat. J. Fungi 2024, 10, 569. [Google Scholar] [CrossRef] [PubMed]
- Le, B.; Yang, S.H. Microbial chitinases: Properties, current state and biotechnological applications. World J. Microbiol. Biotechnol. 2019, 35, 144. [Google Scholar] [CrossRef] [PubMed]
- Gruber, S.; Seidl-Seiboth, V. Self versus non-self: Fungal cell wall degradation in Trichoderma. Microbiology 2012, 158, 26–34. [Google Scholar] [CrossRef]
- Nagpure, A.; Choudhary, B.; Gupta, R.K. Chitinases: In agriculture and human healthcare. Crit. Rev. Biotechnol. 2014, 34, 215–232. [Google Scholar] [CrossRef]
- Karlsson, M.; Stenlid, J. Comparative evolutionary histories of the fungal chitinase gene family reveal non-random size expansions and contractions due to adaptive natural selection. Evol. Bioinform. 2008, 4, 604. [Google Scholar] [CrossRef]
- Xue, M.F.; Yang, J.; Li, Z.G.; Hu, S.N.; Yao, N.; Dean, R.A.; Zhao, W.S.; Shen, M.; Zhang, H.W.; Li, C.; et al. Comparative analysis of the genomes of two field isolates of the rice blast fungus Magnaporthe oryzae. PLoS Genet. 2012, 8, e1002869. [Google Scholar] [CrossRef]
- Zhang, Y.; Zhang, K.; Fang, A.F.; Han, Y.Q.; Yang, J.; Xue, M.F.; Bao, J.D.; Hu, D.W.; Zhou, B.; Sun, X.Y.; et al. Specific adaptation of Ustilaginoidea virens in occupying host florets revealed by comparative and functional genomics. Nat. Commun. 2014, 5, 3849. [Google Scholar] [CrossRef]
- Zapparata, A.; Da Lio, D.N.L.; Somma, S.; Vicente Muñoz, I.; Malfatti, L.; Vannacci, G.; Moretti, A.; Baroncelli, R.; Sarrocco, S. Genome sequence of Fusarium graminearum ITEM 124 (ATCC 56091), a mycotoxigenic plant pathogen. Genome Announc. 2017, 5, e01209-17. [Google Scholar] [CrossRef]
- Synstad, B.; Gåseidnes, S.; Van Aalten, D.M.F.; Vriend, G.; Nielsen, J.E.; Eijsink, V.G.H. Mutational and computational analysis of the role of conserved residues in the active site of a family 18 chitinase. Eur. J. Biochem. 2004, 271, 253–262. [Google Scholar] [CrossRef]
- Zhang, M.; Liu, L.; Lin, X.B.; Wang, Y.; Li, Y.; Guo, Q.; Li, S.L.; Sun, Y.X.; Tao, X.; Zhang, D.; et al. A translocation pathway for vesicle-mediated unconventional protein secretion. Cell 2020, 181, 637–652. [Google Scholar] [CrossRef]
- Gruber, S.; Kubicek, C.P.; Seidl-Seiboth, V. Differential regulation of orthologous chitinase genes in mycoparasitic Trichoderma species. Appl. Environ. Microbiol. 2011, 77, 7217–7226. [Google Scholar] [CrossRef]
- Xing, Y.; Lee, C. Assessing the application of Ka/Ks ratio test to alternatively spliced exons. Bioinformatics 2005, 21, 3701–3703. [Google Scholar] [CrossRef]
- Yang, Y.; Sossah, F.L.; Li, Z.; Hyde, K.D.; Li, D.; Xiao, S.J.; Fu, Y.P.; Yuan, X.H.; Li, Y. Genome-wide identification and analysis of chitinase GH18 gene family in Mycogone perniciosa. Front. Microbiol. 2021, 11, 596719. [Google Scholar] [CrossRef]
- Karlsson, M.; Jensen, D.F.; Dubey, M.; Tzelepis, G. Identifying glycoside hydrolase family 18 genes in the mycoparasitic fungal species Clonostachys rosea. Microbiology 2015, 161, 1407–1419. [Google Scholar] [CrossRef] [PubMed]
- Takaya, N.; Yamazaki, D.; Horiuchi, H.; Ohta, A.; Takagi, M. Cloning and characterization of a chitinase-encoding gene (chiA ) from Aspergillus nidulans, disruption of which decreases germination frequency and hyphal growth. Biosci. Biotechnol. Biochem. 1998, 62, 60–65. [Google Scholar] [CrossRef] [PubMed]
- Hartl, L.; Zach, S.; Seidl-Seiboth, V. Fungal chitinases: Diversity, mechanistic properties and biotechnological potential. Appl. Microbiol. Biotechnol. 2012, 93, 533–543. [Google Scholar] [CrossRef] [PubMed]
- Yang, P.C.; Wang, D.P.; Kang, L. Alternative splicing level related to intron size and organism complexity. BMC Genom. 2021, 22, 853. [Google Scholar] [CrossRef]
- Casas-Flores, S.; Rios-Momberg, M.; Bibbins, M.; Ponce-Noyola, P.; Herrera-Estrella, A. BLR-1 and BLR-2, key regulatory elements of photoconidiation and mycelial growth in Trichoderma atroviride. Microbiology 2004, 150, 3561–3569. [Google Scholar] [CrossRef]
- Goughenour, K.D.; Whalin, J.; Slot, J.C.; Rappleye, C.A. Diversification of fungal chitinases and their functional differentiation in Histoplasma capsulatum. Mol. Biol. Evol. 2021, 38, 1339–1355. [Google Scholar] [CrossRef]
- Palige, K.; Linde, J.; Martin, R.; Böttcher, B.; Citiulo, F.; Sullivan, D.J.; Weber, J.; Staib, C.; Rupp, S.; Hube, B.; et al. Global transcriptome sequencing identifies chlamydospore specific markers in Candida albicans and Candida dubliniensis. PLoS ONE 2013, 8, e61940. [Google Scholar] [CrossRef]
- Kumar, A.; Ghosh, S.; Bhatt, D.N.; Narula, A.; Datta, A. Magnaporthe oryzae aminosugar metabolism is essential for successful host colonization. Environ. Microbiol. 2016, 18, 1063–1077. [Google Scholar] [CrossRef]
- De Las Mercedes Dana, M.; Limón, M.C.; Mejías, R.; Mach, R.L.; Benítez, T.; Pintor-Toro, J.A.; Kubicek, C.P. Regulation of chitinase 33 (chit33) gene expression in Trichoderma harzianum. Curr. Genet. 2001, 38, 335–342. [Google Scholar] [CrossRef]
- Yang, J.K.; Yu, Y.; Li, J.; Zhu, W.; Geng, Z.Y.; Jiang, D.W.; Wang, Y.C.; Zhang, K.Q. Characterization and functional analyses of the chitinase-encoding genes in the nematode-trapping fungus Arthrobotrys oligospora. Arch. Microbiol. 2013, 195, 453–462. [Google Scholar] [CrossRef]
- Moosavi, M.R.; Zare, R.; Zamanizadeh, H.R.; Fatemy, S. Pathogenicity of Verticillium epiphytum isolates against Meloidogyne javanica. Int. J. Pest Manag. 2011, 57, 291–297. [Google Scholar] [CrossRef]













| Genes | Genes ID | Genes Locus | Amino Acid (aa) | ORF (bp) | Molecular Weight (kDa) | Theoretical pI | Instability Index | Aliphatic Index | GRAVY Score | Transmembrane Domain | Signal Peptides | Subcellular Localization |
|---|---|---|---|---|---|---|---|---|---|---|---|---|
| GH18-1 | M440DRAFT_1367966 | KZ679126 | 401 | 1206 | 44.25 | 5.96 | 46.59 | 72.02 | −0.458 | No | No | Mitochondrion |
| GH18-2 | M440DRAFT_1459816 | KZ679126 | 990 | 2973 | 106.44 | 5.44 | 37.22 | 69.76 | −0.304 | No | No | extracellular |
| GH18-3 | M440DRAFT_1436691 | KZ679128 | 321 | 966 | 34.53 | 4.20 | 40.03 | 67.04 | −0.213 | No | Yes | extracellular |
| GH18-4 | M440DRAFT_1326396 | KZ679128 | 1386 | 4161 | 147.06 | 4.69 | 35.20 | 69.07 | −0.260 | No | Yes | extracellular |
| GH18-5 | M440DRAFT_1390232 | KZ679129 | 342 | 1029 | 38.24 | 5.33 | 39.97 | 90.38 | −0.234 | No | No | extracellular |
| GH18-6 | M440DRAFT_1400047 | KZ679129 | 343 | 1032 | 36.22 | 4.64 | 27.72 | 85.13 | 0.093 | No | Yes | extracellular |
| GH18-7 | M440DRAFT_1400627 | KZ679130 | 397 | 1194 | 44.26 | 5.11 | 30.76 | 64.18 | −0.592 | No | No | extracellular |
| GH18-8 | M440DRAFT_1239474 | KZ679131 | 390 | 1173 | 40.68 | 4.55 | 45.97 | 71.38 | −0.142 | No | Yes | extracellular |
| GH18-9 | M440DRAFT_66100 | KZ679132 | 975 | 2928 | 107.32 | 5.64 | 42.07 | 75.34 | −0.296 | No | No | extracellular |
| GH18-10 | M440DRAFT_1470525 | KZ679133 | 1503 | 4512 | 159.28 | 6.01 | 33.86 | 67.86 | −0.338 | No | Yes | extracellular |
| GH18-11 | M440DRAFT_1392779 | KZ679134 | 403 | 1212 | 41.22 | 4.60 | 28.17 | 71.59 | −0.031 | No | Yes | extracellular |
| GH18-12 | M440DRAFT_1338469 | KZ679137 | 393 | 1182 | 43.99 | 4.78 | 33.72 | 89.11 | −0.204 | No | Yes | extracellular |
| GH18-13 | M440DRAFT_1058965 | KZ679137 | 357 | 1074 | 38.57 | 6.20 | 40.29 | 83.39 | −0.087 | No | No | Mitochondrion |
| GH18-14 | M440DRAFT_59808 | KZ679140 | 392 | 1179 | 41.45 | 4.21 | 42.60 | 65.99 | −0.174 | No | Yes | extracellular |
| GH18-15 | M440DRAFT_1434173 | KZ679145 | 410 | 1233 | 42.47 | 4.48 | 42.28 | 69.78 | −0.134 | No | Yes | extracellular |
| GH18-16 | M440DRAFT_1406318 | KZ67914 | 424 | 1275 | 45.89 | 5.29 | 25.35 | 80.42 | −0.204 | No | Yes | extracellular |
| GH18-17 | M440DRAFT_1344625 | KZ679151 | 492 | 1479 | 54.31 | 5.37 | 44.63 | 77.74 | −0.383 | No | Yes | extracellular |
| GH18-18 | M440DRAFT_1395841 | KZ679151 | 366 | 1101 | 40.49 | 4.89 | 32.96 | 72.57 | −0.269 | No | No | extracellular |
| Motifs | Width (aa) | Motifs Sequence |
|---|---|---|
| Motif 1 | 36 | SHVNLTETDBAVSMYTKAGVPANKIVLGIPSYGRSF |
| Motif 2 | 21 | SVVRFLGNYGLDGIDIDWEYP |
| Motif 3 | 48 | FNKKTWGWNGCPNLLVGYKICLSKGSPMPAPVPNAVCGPQKPGTKRP |
| Motif 4 | 29 | AFKYJDLAAIDQYLDYINLMAYDYAGSWD |
| Motif 5 | 15 | AGVKVJLSJGGWTYS |
| Motif 6 | 14 | ITHVIYAFANITED |
| Motif 7 | 18 | LNPCPLNACCNIWGQCGT |
| Motif 8 | 29 | EEEAEBYLLLLREVRKALPADAALSIAVP |
| Motif 9 | 37 | YNDTQWVAYMSDKTKASRIDKYPALNFLGIVDWAIDL |
| Motif 10 | 32 | FCTPAKSSTGAPGTAPPGENGCISNCGTSIVT |
| Proteins | Alpha Helix (%) | Extended Strand (%) | Beta Turn (%) | Random Coil (%) | Distribution of Secondary Structure Elements |
|---|---|---|---|---|---|
| GH18-1 | 27.43 | 15.71 | 0.00 | 56.86 | ![]() |
| GH18-2 | 20.30 | 10.40 | 0.00 | 69.29 | ![]() |
| GH18-3 | 31.46 | 17.13 | 0.00 | 51.40 | ![]() |
| GH18-4 | 15.80 | 14.86 | 0.00 | 69.34 | ![]() |
| GH18-5 | 26.61 | 14.33 | 0.00 | 59.06 | ![]() |
| GH18-6 | 27.70 | 16.03 | 0.00 | 56.27 | ![]() |
| GH18-7 | 28.97 | 15.37 | 0.00 | 55.67 | ![]() |
| GH18-8 | 27.18 | 14.87 | 0.00 | 57.95 | ![]() |
| GH18-9 | 32.72 | 11.69 | 0.00 | 55.59 | ![]() |
| GH18-10 | 14.50 | 13.91 | 0.00 | 71.59 | ![]() |
| GH18-11 | 25.56 | 13.65 | 0.00 | 60.79 | ![]() |
| GH18-12 | 36.64 | 16.28 | 0.00 | 47.07 | ![]() |
| GH18-13 | 29.69 | 17.93 | 0.00 | 52.38 | ![]() |
| GH18-14 | 26.79 | 15.05 | 0.00 | 58.16 | ![]() |
| GH18-15 | 23.66 | 16.10 | 0.00 | 60.24 | ![]() |
| GH18-16 | 32.55 | 14.86 | 0.00 | 52.59 | ![]() |
| GH18-17 | 23.58 | 13.62 | 0.00 | 62.80 | ![]() |
| GH18-18 | 28.42 | 17.49 | 0.00 | 54.10 | ![]() |
Disclaimer/Publisher’s Note: The statements, opinions and data contained in all publications are solely those of the individual author(s) and contributor(s) and not of MDPI and/or the editor(s). MDPI and/or the editor(s) disclaim responsibility for any injury to people or property resulting from any ideas, methods, instructions or products referred to in the content. |
© 2025 by the authors. Licensee MDPI, Basel, Switzerland. This article is an open access article distributed under the terms and conditions of the Creative Commons Attribution (CC BY) license (https://creativecommons.org/licenses/by/4.0/).
Share and Cite
Duan, C.; Liu, J.; Zhang, S.; Xu, B. Genome-Wide Identification and Analysis of Chitinase GH18 Gene Family in Trichoderma longibrachiatum T6 Strain: Insights into Biocontrol of Heterodera avenae. J. Fungi 2025, 11, 714. https://doi.org/10.3390/jof11100714
Duan C, Liu J, Zhang S, Xu B. Genome-Wide Identification and Analysis of Chitinase GH18 Gene Family in Trichoderma longibrachiatum T6 Strain: Insights into Biocontrol of Heterodera avenae. Journal of Fungi. 2025; 11(10):714. https://doi.org/10.3390/jof11100714
Chicago/Turabian StyleDuan, Cizhong, Jia Liu, Shuwu Zhang, and Bingliang Xu. 2025. "Genome-Wide Identification and Analysis of Chitinase GH18 Gene Family in Trichoderma longibrachiatum T6 Strain: Insights into Biocontrol of Heterodera avenae" Journal of Fungi 11, no. 10: 714. https://doi.org/10.3390/jof11100714
APA StyleDuan, C., Liu, J., Zhang, S., & Xu, B. (2025). Genome-Wide Identification and Analysis of Chitinase GH18 Gene Family in Trichoderma longibrachiatum T6 Strain: Insights into Biocontrol of Heterodera avenae. Journal of Fungi, 11(10), 714. https://doi.org/10.3390/jof11100714


















