Integrated Genomic and Phenotypic Analysis of Bacillus safensis LG01 Highlights Its Prospects in Biotechnology and Biocontrol
Abstract
1. Background
2. Materials and Methods
2.1. Bacterial Strain and Cultivation Conditions
2.2. DNA Extraction, Sequencing, and Genome Assembly
2.3. Functional Annotation
2.4. Antimicrobial Activity and Probiotic Properties
2.5. Comparative Genomic Analysis
3. Result and Discussion
3.1. Genome Sequencing and Assembly
3.2. Functional Annotation
3.3. CAZyme Repertoire and Functional Analysis
3.4. Secondary Metabolism Gene Cluster Analysis and Biocontrol Functions
3.5. Antibiotic Resistance
3.6. Genomic Islands
3.7. Prophage Elements
3.8. Host Microbe Secreted Effectors
3.9. Probiotic Properties
3.10. Comparative Genomic Analysis
3.10.1. Phylogenetic Analysis and Genomic Collinearity
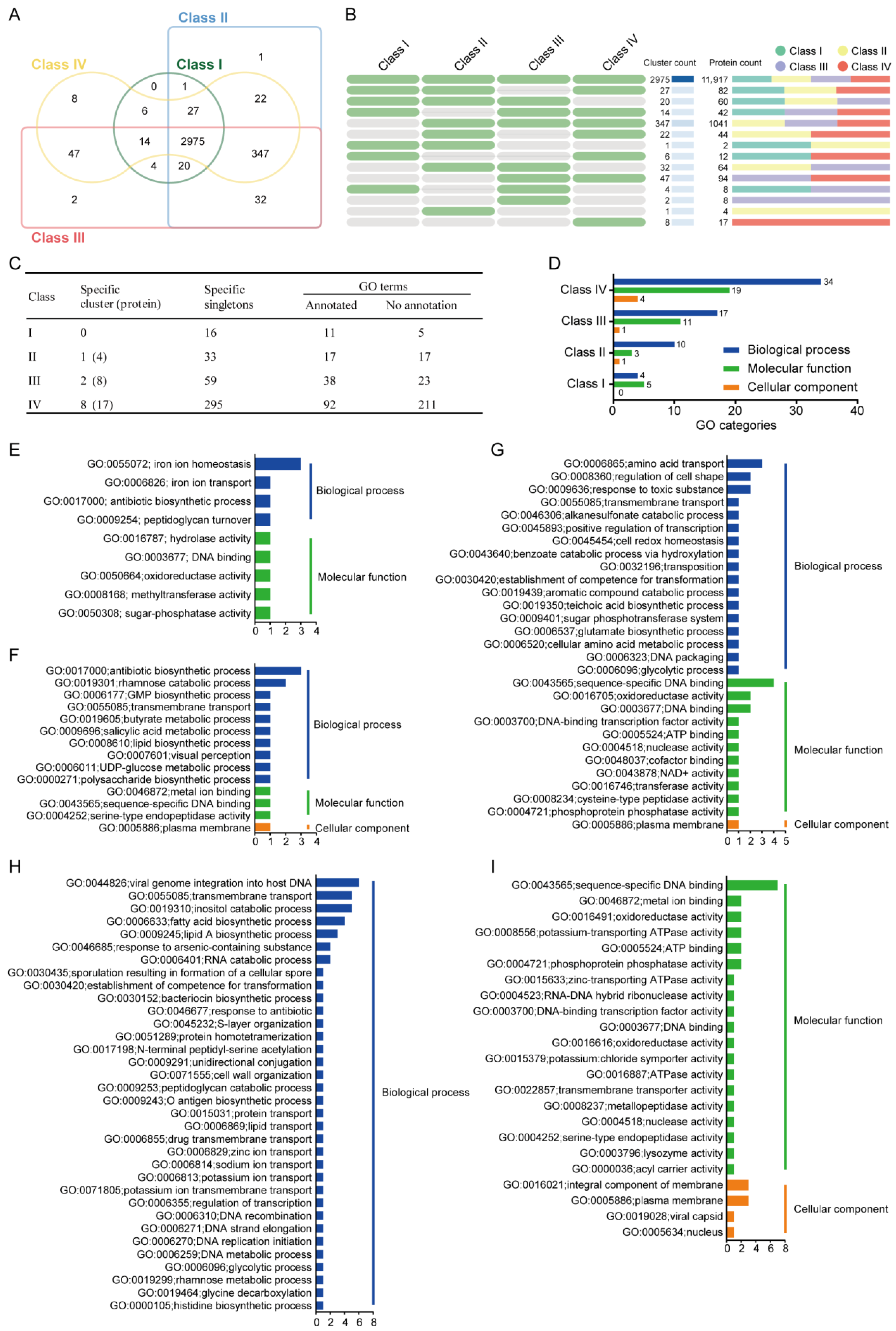
3.10.2. Comparative Genomic Analysis of Four Sub Clusters
4. Conclusions
Supplementary Materials
Author Contributions
Funding
Institutional Review Board Statement
Informed Consent Statement
Data Availability Statement
Conflicts of Interest
References
- Abdelhafiz, Y.A.; Manaharan, T.; Bin Mohamad, S.; Merican, A.F. Whole genome sequencing and functional features of UMX-103: A new Bacillus strain with biosurfactant producing capability. Genes. Genom. 2017, 39, 877–886. [Google Scholar] [CrossRef]
- Satomi, M.; La Duc, M.T.; Venkateswaran, K. Bacillus safensis sp nov., isolated from spacecraft and assembly-facility surfaces. Int. J. Syst. Evol. Microbiol. 2006, 56, 1735–1740. [Google Scholar] [CrossRef]
- Strahsburger, E.; Zapata, F.; Pedroso, I.; Fuentes, D.; Tapia, P.; Ponce, R.; McClelland, M.; Valdes, J. Draft Genome Sequence of Bacillus safensis RP10, Isolated from Soil in the Atacama Desert, Chile. Microbiol. Resour. Announc. 2019, 8, e01150-19. [Google Scholar] [CrossRef]
- Coil, D.A.; Neches, R.Y.; Lang, J.M.; Brown, W.E.; Severance, M.; Cavalier, D.; Eisen, J.A. Growth of 48 built environment bacterial isolates on board the International Space Station (ISS). PeerJ 2016, 4, e1842. [Google Scholar] [CrossRef]
- Kumar, D.; Parshad, R.; Gupta, V.K. Application of a statistically enhanced, novel, organic solvent stable lipase from Bacillus safensis DVL-43. Int. J. Biol. Macromol. 2014, 66, 97–107. [Google Scholar] [CrossRef]
- da Fonseca, F.S.A.; Angolini, C.F.F.; Arruda, M.A.Z.; Junior, C.A.L.; Santos, C.A.; Saraiva, A.M.; Pilau, E.; Souza, A.P.; Laborda, P.R.; de Oliveira, P.F.L.; et al. Identification of oxidoreductases from the petroleum Bacillus safensis strain. Biotechnol. Rep. 2015, 8, 152–159. [Google Scholar] [CrossRef] [PubMed]
- Lateef, A.; Adelere, I.A.; Gueguim-Kana, E.B. Bacillus safensis LAU 13: A new source of keratinase and its multi-functional biocatalytic applications. Biotechnol. Biotechnol. Equip. 2015, 29, 54–63. [Google Scholar] [CrossRef] [PubMed]
- Chakraborty, U.; Chakraborty, B.N.; Chakraborty, A.P.; Dey, P.L. Water stress amelioration and plant growth promotion in wheat plants by osmotic stress tolerant bacteria. World J. Microbiol. Biotechnol. 2013, 29, 789–803. [Google Scholar] [CrossRef] [PubMed]
- Kumar, R.; Katwal, S.; Sharma, B.; Sharma, A.; Puri, S.; Kamboj, N.; Kanwar, S.S. Purification, characterization and cytotoxic properties of a bacterial RNase. Int. J. Biol. Macromol. 2021, 166, 665–676. [Google Scholar] [CrossRef]
- Abdelli, F.; Jardak, M.; Elloumi, J.; Stien, D.; Cherif, S.; Mnif, S.; Aifa, S. Antibacterial, anti-adherent and cytotoxic activities of surfactin(s) from a lipolytic strain Bacillus safensis F4. Biodegradation 2019, 30, 287–300. [Google Scholar] [CrossRef]
- Prakash, J.; Arora, N.K. Novel metabolites from Bacillus safensis and their antifungal property against Alternaria alternata. Antonie van Leeuwenhoek 2021, 114, 1245–1258. [Google Scholar] [CrossRef] [PubMed]
- Rong, S.; Xu, H.; Li, L.; Chen, R.; Gao, X.; Xu, Z. Antifungal activity of endophytic Bacillus safensis B21 and its potential application as a biopesticide to control rice blast. Pestic. Biochem. Physiol. 2020, 162, 69–77. [Google Scholar] [CrossRef] [PubMed]
- Romero-Severson, J.; Moran, T.E.; Shrader, D.G.; Fields, F.R.; Pandey-Joshi, S.; Thomas, C.L.; Palmer, E.C.; Shrout, J.D.; Pfrender, M.E.; Lee, S.W. A Seed-Endophytic Bacillus safensis Strain with Antimicrobial Activity Has Genes for Novel Bacteriocin-Like Antimicrobial Peptides. Front. Microbiol. 2021, 12, 734216. [Google Scholar] [CrossRef] [PubMed]
- Ge, Z.H.; Kuang, Z.Q.; Chen, J.H.; Chen, J.Y.; Liu, T.H.; She, Z.G.; Lu, Y.J. Comparative genomics analysis of Bacillus velezensis LOH112 isolated from a nonagenarian provides insights into its biocontrol and probiotic traits. Gene. 2022, 835, 146644. [Google Scholar] [CrossRef]
- Deamer, D.; Akeson, M.; Branton, D. Three decades of nanopore sequencing. Nat. Biotechnol. 2016, 34, 518–524. [Google Scholar] [CrossRef]
- Koren, S.; Walenz, B.P.; Berlin, K.; Miller, J.R.; Bergman, N.H.; Phillippy, A.M. Canu: Scalable and accurate long-read assembly via adaptive k-mer weighting and repeat separation. Genome Res. 2017, 27, 722–736. [Google Scholar] [CrossRef]
- Walker, B.J.; Abeel, T.; Shea, T.; Priest, M.; Abouelliel, A.; Sakthikumar, S.; Cuomo, C.A.; Zeng, Q.; Wortman, J.; Young, S.K.; et al. Pilon: An integrated tool for comprehensive microbial variant detection and genome assembly improvement. PLoS ONE 2014, 9, e112963. [Google Scholar] [CrossRef]
- Bankevich, A.; Nurk, S.; Antipov, D.; Gurevich, A.A.; Dvorkin, M.; Kulikov, A.S.; Lesin, V.M.; Nikolenko, S.I.; Pham, S.; Prjibelski, A.D.; et al. SPAdes: A new genome assembly algorithm and its applications to single-cell sequencing. J. Comput. Biol. 2012, 19, 455–477. [Google Scholar] [CrossRef]
- Lowe, T.M.; Eddy, S.R. tRNAscan-SE: A program for improved detection of transfer RNA genes in genomic sequence. Nucleic Acids Res. 1997, 25, 955–964. [Google Scholar] [CrossRef]
- Nawrocki, E.P.; Burge, S.W.; Bateman, A.; Daub, J.; Eberhardt, R.Y.; Eddy, S.R.; Floden, E.W.; Gardner, P.P.; Jones, T.A.; Tate, J.; et al. Rfam 12.0: Updates to the RNA families database. Nucleic Acids Res. 2015, 43, D130–D137. [Google Scholar] [CrossRef]
- Langille, M.G.; Hsiao, W.W.; Brinkman, F.S. Evaluation of genomic island predictors using a comparative genomics approach. BMC Bioinform. 2008, 9, 329. [Google Scholar] [CrossRef]
- Bland, C.; Ramsey, T.L.; Sabree, F.; Lowe, M.; Brown, K.; Kyrpides, N.C.; Hugenholtz, P. CRISPR recognition tool (CRT): A tool for automatic detection of clustered regularly interspaced palindromic repeats. BMC Bioinform. 2007, 8, 209. [Google Scholar] [CrossRef] [PubMed]
- Akhter, S.; Aziz, R.K.; Edwards, R.A. PhiSpy: A novel algorithm for finding prophages in bacterial genomes that combines similarity- and composition-based strategies. Nucleic Acids Res. 2012, 40, e126. [Google Scholar] [CrossRef] [PubMed]
- Conesa, A.; Gotz, S.; Garcia-Gomez, J.M.; Terol, J.; Talon, M.; Robles, M. Blast2GO: A universal tool for annotation, visualization and analysis in functional genomics research. Bioinformatics 2005, 21, 3674–3676. [Google Scholar] [CrossRef] [PubMed]
- Eddy, S.R. Profile hidden Markov models. Bioinformatics 1998, 14, 755–763. [Google Scholar] [CrossRef]
- Petersen, T.N.; Brunak, S.; von Heijne, G.; Nielsen, H. SignalP 4.0: Discriminating signal peptides from transmembrane regions. Nat. Methods 2011, 8, 785–786. [Google Scholar] [CrossRef]
- Krzywinski, M.; Schein, J.; Birol, I.; Connors, J.; Gascoyne, R.; Horsman, D.; Jones, S.J.; Marra, M.A. Circos: An information aesthetic for comparative genomics. Genome Res. 2009, 19, 1639–1645. [Google Scholar] [CrossRef]
- Blin, K.; Shaw, S.; Steinke, K.; Villebro, R.; Ziemert, N.; Lee, S.Y.; Medema, M.H. Weber T: antiSMASH 5.0: Updates to the secondary metabolite genome mining pipeline. Nucleic Acids Res. 2019, 47, W81–W87. [Google Scholar] [CrossRef]
- Kumar, S.; Stecher, G.; Li, M.; Knyaz, C.; Tamura, K.; Mega, X. Molecular Evolutionary Genetics Analysis across Computing Platforms. Mol. Biol. Evol. 2018, 35, 1547–1549. [Google Scholar] [CrossRef]
- Letunic, I.; Bork, P. Interactive Tree Of Life (iTOL) v5: An online tool for phylogenetic tree display and annotation. Nucleic Acids Res. 2021, 49, W293–W296. [Google Scholar] [CrossRef]
- Liu, G.; Kong, Y.; Fan, Y.; Geng, C.; Peng, D.; Sun, M. Whole-genome sequencing of Bacillus velezensis LS69, a strain with a broad inhibitory spectrum against pathogenic bacteria. J. Biotechnol. 2017, 249, 20–24. [Google Scholar] [CrossRef]
- Owen, R.J. Bacterial taxonomics: Finding the wood through the phylogenetic trees. Methods Mol. Biol. 2004, 266, 353–383. [Google Scholar]
- Chen, C.; Chen, H.; Zhang, Y.; Thomas, H.R.; Frank, M.H.; He, Y.; Xia, R. TBtools: An Integrative Toolkit Developed for Interactive Analyses of Big Biological Data. Mol. Plant 2020, 13, 1194–1202. [Google Scholar] [CrossRef]
- Xu, L.; Dong, Z.; Fang, L.; Luo, Y.; Wei, Z.; Guo, H.; Zhang, G.; Gu, Y.Q.; Coleman-Derr, D.; Xia, Q.; et al. OrthoVenn2: A web server for whole-genome comparison and annotation of orthologous clusters across multiple species. Nucleic Acids Res. 2019, 47, W52–W58. [Google Scholar] [CrossRef]
- Lombard, V.; Golaconda Ramulu, H.; Drula, E.; Coutinho, P.M.; Henrissat, B. The carbohydrate-active enzymes database (CAZy) in 2013. Nucleic Acids Res. 2013, 42, D490–D495. [Google Scholar] [CrossRef] [PubMed]
- Bradley, E.L.; Ökmen, B.; Doehlemann, G.; Henrissat, B.; Bradshaw, R.E.; Mesarich, C.H. Secreted Glycoside Hydrolase Proteins as Effectors and Invasion Patterns of Plant-Associated Fungi and Oomycetes. Front. Plant Sci. 2022, 13, 853106. [Google Scholar] [CrossRef] [PubMed]
- Nakamura, A.M.; Nascimento, A.S.; Polikarpov, I. Structural diversity of carbohydrate esterases. Biotechnol. Res. Innov. 2017, 1, 35–51. [Google Scholar] [CrossRef]
- Manzo, N.; D’Apuzzo, E.; Coutinho, P.M.; Cutting, S.M.; Henrissat, B.; Ricca, E. Carbohydrate-active enzymes from pigmented Bacilli: A genomic approach to assess carbohydrate utilization and degradation. BMC Microbiol. 2011, 11, 198. [Google Scholar] [CrossRef] [PubMed]
- Einloft, T.C.; de Oliveira, P.B.; Radünz, L.L.; Dionello, R.G. Biocontrol capabilities of three Bacillus isolates towards aflatoxin B1 producer A. flavus in vitro and on maize grains. Food Control 2021, 125, 107978. [Google Scholar] [CrossRef]
- Ren, P.; Peng, J.; Liu, S.; Yao, Z.; Zhu, G.; Lu, G.; Li, R. Isolation and Identification of a Bacillus safensis Strain GX-H6 and Its Biocontrol Effect on Bacterial Leaf Streak of Rice. Biotechnol. Bull. 2023, 39, 243–253. [Google Scholar]
- Mateus, J.R.; Dal’Rio, I.; Jurelevicius, D.; da Mota, F.F.; Marques, J.M.; Ramos, R.T.J.; da Silva, A.L.D.; Gagliardi, P.R.; Seldin, L. Bacillus velezensis T149-19 and Bacillus safensis T052-76 as Potential Biocontrol Agents against Foot Rot Disease in Sweet Potato. Agriculture 2021, 11, 1046. [Google Scholar] [CrossRef]
- Barbe, V.; Cruveiller, S.; Kunst, F.; Lenoble, P.; Meurice, G.; Sekowska, A.; Vallenet, D.; Wang, T.; Moszer, I.; Medigue, C.; et al. From a consortium sequence to a unified sequence: The Bacillus subtilis 168 reference genome a decade later. Microbiology 2009, 155 Pt 6, 1758–1775. [Google Scholar] [CrossRef] [PubMed]
- Veith, B.; Herzberg, C.; Steckel, S.; Feesche, J.; Maurer, K.H.; Ehrenreich, P.; Bäumer, S.; Henne, A.; Liesegang, H.; Merkl, R.; et al. The complete genome sequence of Bacillus licheniformis DSM13, an organism with great industrial potential. J. Mol. Microbiol. Biotechnol. 2004, 7, 204–211. [Google Scholar] [CrossRef]
- Wu, L.; Wu, H.; Chen, L.; Yu, X.; Borriss, R.; Gao, X. Difficidin and bacilysin from Bacillus amyloliquefaciens FZB42 have antibacterial activity against Xanthomonas oryzae rice pathogens. Sci. Rep. 2015, 5, 12975. [Google Scholar] [CrossRef] [PubMed]
- Bohm, M.E.; Huptas, C.; Krey, V.M.; Scherer, S. Massive horizontal gene transfer, strictly vertical inheritance and ancient duplications differentially shape the evolution of Bacillus cereus enterotoxin operons hbl, cytK and nhe. BMC Evol. Biol. 2015, 15, 246. [Google Scholar] [CrossRef] [PubMed]
- Cazalet, C.; Rusniok, C.; Brüggemann, H.; Zidane, N.; Magnier, A.; Ma, L.; Tichit, M.; Jarraud, S.; Bouchier, C.; Vandenesch, F.; et al. Evidence in the Legionella pneumophila genome for exploitation of host cell functions and high genome plasticity. Nat. Genet. 2004, 36, 1165–1173. [Google Scholar] [CrossRef]
- Parulekar, R.S.; Barale, S.S.; Sonawane, K.D. Antibiotic resistance and inhibition mechanism of novel aminoglycoside phosphotransferase APH(5) from, B. subtilis subsp. subtilis strain, R.K. Braz. J. Microbiol. 2019, 50, 887–898. [Google Scholar] [CrossRef]
- Urban-Chmiel, R.; Marek, A.; Wieczorek, K.; Dec, M.; Stepien-Pysniak, D.; Nowaczek, A.; Osek, J. Antibiotic Resistance in Bacteria-A Review. Antibiotics 2022, 11, 1079. [Google Scholar] [CrossRef]
- Piña-Iturbe, A.; Suazo, I.D.; Hoppe-Elsholz, G.; Ulloa-Allendes, D.; González, P.A.; Kalergis, A.M.; Bueno, S.M. Horizontally Acquired Homologs of Xenogeneic Silencers: Modulators of Gene Expression Encoded by Plasmids, Phages and Genomic Islands. Genes 2020, 11, 142. [Google Scholar] [CrossRef]
- Zhang, R.; Zhang, C.T. Identification of genomic islands in the genome of Bacillus cereus by comparative analysis with Bacillus anthracis. Physiol. Genom. 2003, 16, 19–23. [Google Scholar] [CrossRef]
- Botelho, J.; Grosso, F.; Peixe, L. Antibiotic resistance in Pseudomonas aeruginosa—Mechanisms, epidemiology and evolution. Drug Resist. Updates 2019, 44, 26–47. [Google Scholar] [CrossRef] [PubMed]
- Millan, A.S.; Maclean, R.C. Fitness Costs of Plasmids: A Limit to Plasmid Transmission. Microbiol. Spectr. 2017, 5, 10. [Google Scholar] [CrossRef]
- Saidumohamed, B.E.; Bhat, S.G. Indian oil sardine (Sardinella longiceps) gut derived Bacillus safensis SDG14 with enhanced probiotic competence for food and feed applications. Food Res. Int. 2021, 150 Pt A, 110475. [Google Scholar] [CrossRef]
- Stephen, J.; Salam, F.; Lekshmi, M.; Kumar, S.H.; Varela, M.F. The Major Facilitator Superfamily and Antimicrobial Resistance Efflux Pumps of the ESKAPEE Pathogen Staphylococcus aureus. Antibiotics 2023, 12, 343. [Google Scholar] [CrossRef]
- Anthony, T.; Chellappa, G.S.; Rajesh, T.; Gunasekaran, P. Functional analysis of a putative holin-like peptide-coding gene in the genome of Bacillus licheniformis AnBa9. Arch. Microbiol. 2010, 192, 51–56. [Google Scholar] [CrossRef]
- Sutcliffe, S.G.; Shamash, M.; Hynes, A.P.; Maurice, C.F. Common Oral Medications Lead to Prophage Induction in Bacterial Isolates from the Human Gut. Viruses 2021, 13, 455, Erratum in Viruses 2022, 15, 25. [Google Scholar] [CrossRef]
- Kim, M.S.; Bae, J.W. Lysogeny is prevalent and widely distributed in the murine gut microbiota. ISME J. 2018, 12, 1127–1141. [Google Scholar] [CrossRef] [PubMed]
- Dragos, A.; Priyadarshini, B.; Hasan, Z.; Strube, M.L.; Kempen, P.J.; Maróti, G.; Kaspar, C.; Bose, B.; Burton, B.M.; Bischofs, I.B.; et al. Pervasive prophage recombination occurs during evolution of spore-forming Bacilli. Isme J. 2021, 15, 1344–1358. [Google Scholar] [CrossRef]
- Abe, K.; Yoshinari, A.; Aoyagi, T.; Hirota, Y.; Iwamoto, K.; Sato, T. Regulated DNA rearrangement during sporulation in Bacillus weihenstephanensis KBAB4. Mol. Microbiol. 2013, 90, 415–427. [Google Scholar] [CrossRef]
- Bondy-Denomy, J.; Qian, J.; Westra, E.R.; Buckling, A.; Guttman, D.S.; Davidson, A.R.; Maxwell, K.L. Prophages mediate defense against phage infection through diverse mechanisms. ISME J. 2016, 10, 2854–2866. [Google Scholar] [CrossRef] [PubMed]
- Grossman, A.S.; Mauer, T.J.; Forest, K.T.; Goodrich-Blair, H. A Widespread Bacterial Secretion System with Diverse Substrates. mBio 2021, 12, e0195621. [Google Scholar] [CrossRef] [PubMed]
- El-Aouar, R.A.; Nicolas, A.; Castro, T.L.D.; Deplanche, M.; Azevedo, V.A.D.; Goossens, P.L.; Taieb, F.; Lina, G.; Le Loir, Y.; Berkova, N. Heterogeneous Family of Cyclomodulins: Smart Weapons That Allow Bacteria to Hijack the Eukaryotic Cell Cycle and Promote Infections. Front. Cell. Infect. Microbiol. 2017, 7, 208, Erratum in Front. Cell. Infect. Microbiol. 2017, 7, 364. [Google Scholar]
- Hassan, M.U.; Williamson, M.P. Bioinformatic analysis of WxL domain proteins. Saudi J. Biol. Sci. 2023, 30, 103526. [Google Scholar] [CrossRef]
- Hamouda, H.I.; Ali, N.; Su, H.; Feng, J.; Lu, M.; Li, F.L. Exploration of Two Pectate Lyases from Caldicellulosiruptor bescii Reveals that the CBM66 Module Has a Crucial Role in Pectic Biomass Degradation. Appl. Environ. Microbiol. 2020, 86, e00787-20. [Google Scholar] [CrossRef]
- Monica, P.; Kapoor, M. Alkali-stable GH11 endo-β-1,4 xylanase (XynB) from Bacillus subtilis strain CAM 21: Application in hydrolysis of agro-industrial wastes, fruit/vegetable peels and weeds. Prep. Biochem. Biotechnol. 2021, 51, 475–487. [Google Scholar] [CrossRef] [PubMed]
- Weng, J.; Wang, Y.; Li, J.; Shen, Q.; Zhang, R. Enhanced root colonization and biocontrol activity of Bacillus amyloliquefaciens SQR9 by abrB gene disruption. Appl. Microbiol. Biotechnol. 2013, 97, 8823–8830. [Google Scholar] [CrossRef] [PubMed]
- Xiong, Q.; Liu, D.; Zhang, H.; Dong, X.; Zhang, G.; Liu, Y.; Zhang, R. Quorum sensing signal autoinducer-2 promotes root colonization of Bacillus velezensis SQR9 by affecting biofilm formation and motility. Appl. Microbiol. Biotechnol. 2020, 104, 7177–7185. [Google Scholar] [CrossRef]
- Xu, Z.; Zhang, H.; Sun, X.; Liu, Y.; Yan, W.; Xun, W.; Shen, Q.; Zhang, R. Bacillus velezensis Wall Teichoic Acids Are Required for Biofilm Formation and Root Colonization. Appl. Environ. Microbiol. 2019, 85, e02116-18. [Google Scholar] [CrossRef]
- Slamti, L.; Perchat, S.; Huillet, E.; Lereclus, D. Quorum sensing in Bacillus thuringiensis is required for completion of a full infectious cycle in the insect. Toxins 2014, 6, 2239–2255. [Google Scholar] [CrossRef] [PubMed]
- Huynh-Phuoc, V.; Ly, T.Q.; Purbiantoro, W.; Ngo, H.V.T.; Afonso, F.; Vu, N.U.; Cheng, T.C. Bacillus safensis isolated from white-leg shrimp, Penaeus vannamei in Taiwan with antagonistic activity against common Vibrio pathogens. Biocatal. Agric. Biotechnol. 2022, 44, 102477. [Google Scholar] [CrossRef]
- Wu, P.S.; Liu, C.H.; Hu, S.Y. Probiotic Bacillus safensis NPUST1 Administration Improves Growth Performance, Gut Microbiota, and Innate Immunity against Streptococcus iniae in Nile tilapia (Oreochromis niloticus). Microorganisms 2021, 9, 2494. [Google Scholar] [CrossRef]
- Mahapatra, S.; Yadav, R.; Ramakrishna, W. Bacillus subtilis impact on plant growth, soil health and environment: Dr. Jekyll and Mr. Hyde. J. Appl. Microbiol. 2022, 132, 3543–3562. [Google Scholar] [CrossRef] [PubMed]
- Hascoët, A.S.; Ripolles-Avila, C.; Cervantes-Huamán, B.R.H.; Rodríguez-Jerez, J.J. In Vitro Preformed Biofilms of Bacillus safensis Inhibit the Adhesion and Subsequent Development of Listeria monocytogenes on Stainless-Steel Surfaces. Biomolecules 2021, 11, 475. [Google Scholar] [CrossRef]
- Ajawatanawong, P. Molecular Phylogenetics: Concepts for a Newcomer. Adv. Biochem. Eng. Biotechnol. 2017, 160, 185–196. [Google Scholar]
- Yang, Z.; Rannala, B. Molecular phylogenetics: Principles and practice. Nat. Rev. Genet. 2012, 13, 303–314. [Google Scholar] [CrossRef] [PubMed]
- Matsumoto, T.; Sugano, M. 16S rRNA gene sequence analysis for bacterial identification in the clinical laboratory. Rinsho Byori Jpn. J. Clin. Pathol. 2013, 61, 1107–1115. [Google Scholar]
- Fischer, S.; Krause, T.; Lederer, F.; Merroun, M.L.; Shevchenko, A.; Hübner, R.; Firkala, T.; Stumpf, T.; Jordan, N.; Jain, R. Bacillus safensis JG-B5T affects the fate of selenium by extracellular production of colloidally less stable selenium nanoparticles. J. Hazard. Mater. 2020, 384, 121146. [Google Scholar] [CrossRef]
- Abril, A.G.; Rama, J.L.R.; Feijoo-Siota, L.; Calo-Mata, P.; Salazar, S.; Peix, A.; Velázquez, E.; Villa, T.G. Bacillus safensis subsp. osmophilus subsp. nov., isolated from condensed milk, and description of Bacillus safensis subsp. safensis subsp. nov. Int. J. Syst. Evol. Microbiol. 2019, 69, 189–195. [Google Scholar] [CrossRef] [PubMed]
- Ran, X.Q.; Zhu, Z.M.; Long, H.; Tian, Q.; You, L.J.; Wu, X.D.; Liu, Q.; Huang, S.H.; Li, S.; Niu, X.; et al. Manganese Stress Adaptation Mechanisms of Bacillus safensis Strain ST7 From Mine Soil. Front. Microbiol. 2021, 12, 758889. [Google Scholar] [CrossRef]
- Rodionova, I.A.; Li, X.Q.; Thiel, V.; Stolyar, S.; Stanton, K.; Fredrickson, J.K.; Bryant, D.A.; Osterman, A.L.; Best, A.A.; Rodionov, D.A. Comparative genomics and functional analysis of rhamnose catabolic pathways and regulons in bacteria. Front. Microbiol. 2013, 4, 407. [Google Scholar] [CrossRef]
- Rabbee, M.F.; Ali, M.S.; Choi, J.; Hwang, B.S.; Jeong, S.C.; Baek, K.H. Bacillus velezensis: A Valuable Member of Bioactive Molecules within Plant Microbiomes. Molecules 2019, 24, 1046. [Google Scholar] [CrossRef] [PubMed]




| Features Characteristics | Chromosome |
|---|---|
| Size (bp) | 3,664,251 |
| Number of genes | 3836 |
| G + C content (%) | 41.73 |
| Genome topology | circular |
| tRNA | 81 |
| rRNA | 24 |
| sRNA | 6 |
| Prophage | 1 |
| Genomic islands | 5 |
| CRISPR number | 0 |
| plasmid | 0 |
| GenBank accession | CP109651.1 |
| Region | Gene Cluster | Position | Size | Cluster Type a | Metabolite |
|---|---|---|---|---|---|
| 1 | BsLG_00207–BsLG_00237 | 186,015–208,965 | 22,951 bp | sactipeptide, ranthipeptide | Sporulation killing factor 1 |
| 2 | BsLG_00397–BsLG_00455 | 344,928–426,487 | 81,560 bp | NRPS | Lichenysin 2, surfactin 3 |
| 3 | BsLG_01259–BsLG_01291 | 1,036,827–1,064,980 | 28,154 bp | terpene, siderophore | Carotenoid 4 |
| 4 | BsLG_01975–BsLG_02001 | 1,564,132–1,587,295 | 23,164 bp | RRE-containing, LAP | Plantazolicin 5 |
| 5 | BsLG_02258–BsLG_02289 | 1,794,694–1,822,344 | 27,651 bp | betalactone | Fengycin 3, mycosubtilin 6 |
| 6 | BsLG_04228–BsLG_04347 | 3,329,197–3,370,618 | 41,422 bp | Other | Bacilysin 3 |
| 7 | BsLG_04642–BsLG_04688 | 3,600,423–3,647,571 | 47,149 bp | NRPS | Bacillibactin 1, paenibactin 3 |
| 8 | BsLG_01028–BsLG_01051 | 860,675–879,936 | 19,262 bp | RRE-containing | Unknown |
| 9 | BsLG_02111–BsLG_02121 | 1,682,349–1,691,114 | 8766 bp | RiPP-like | Unknown |
| 10 | BsLG_02362–BsLG_02390 | 1,889,944–1,911,818 | 21,875 bp | terpene | Unknown |
| 11 | BsLG_02453–BsLG_02502 | 1,950,022–1,991,122 | 41,101 bp | T3PKS | Unknown |
| 12 | BsLG_02939–BsLG_02956 | 2,299,648–2,309,974 | 10,327 bp | RiPP-like | Unknown |
| 13 | BsLG_03126–BsLG_03158 | 2,439,974–2,472,426 | 32,453 bp | betalactone | Unknown |
| Categories | Species | Strains | Broth Medium | Antimicrobial Activity a |
|---|---|---|---|---|
| Fungi | ||||
| Aspergillus niger | ATCC 16404 | YM | + | |
| Candida albicans | ATCC 10231 | YM | + | |
| Gram-negative bacteria | ||||
| Pseudomonas aeruginosa | ATCC 27853 | LB | − | |
| Escherichia coli | ATCC 25922 | LB | − | |
| Listeria monocytogenes | ATCC 19115 | BHI | ++ | |
| Ralstonia solanacearum | GMI1000 | CPG | ++ | |
| Legionella pneumophila | ATCC 33152 | AYE | +++ | |
| Gram-positive bacteria | ||||
| Micrococcus luteus | ATCC 10240 | LB | + | |
| Staphylococcus aureus | ATCC 6538 | LB | + |
| Biological Process | Activity |
|---|---|
| Enzyme function a | |
| Protein degradation (Secreted protease) | +++ |
| Cellulose degradation (Secreted Cellulase) | +++ |
| Adhesion function b | |
| Formation of biofilm | +++ |
Disclaimer/Publisher’s Note: The statements, opinions and data contained in all publications are solely those of the individual author(s) and contributor(s) and not of MDPI and/or the editor(s). MDPI and/or the editor(s) disclaim responsibility for any injury to people or property resulting from any ideas, methods, instructions or products referred to in the content. |
© 2025 by the authors. Licensee MDPI, Basel, Switzerland. This article is an open access article distributed under the terms and conditions of the Creative Commons Attribution (CC BY) license (https://creativecommons.org/licenses/by/4.0/).
Share and Cite
Yang, L.; Shuai, Y.; Ren, J.; Yang, Y.; Jiang, Z.; Lu, Y.; Ge, Z. Integrated Genomic and Phenotypic Analysis of Bacillus safensis LG01 Highlights Its Prospects in Biotechnology and Biocontrol. Microorganisms 2025, 13, 2605. https://doi.org/10.3390/microorganisms13112605
Yang L, Shuai Y, Ren J, Yang Y, Jiang Z, Lu Y, Ge Z. Integrated Genomic and Phenotypic Analysis of Bacillus safensis LG01 Highlights Its Prospects in Biotechnology and Biocontrol. Microorganisms. 2025; 13(11):2605. https://doi.org/10.3390/microorganisms13112605
Chicago/Turabian StyleYang, Lijuan, Yan Shuai, Jie Ren, Yiqin Yang, Zhou Jiang, Yongjun Lu, and Zhenhuang Ge. 2025. "Integrated Genomic and Phenotypic Analysis of Bacillus safensis LG01 Highlights Its Prospects in Biotechnology and Biocontrol" Microorganisms 13, no. 11: 2605. https://doi.org/10.3390/microorganisms13112605
APA StyleYang, L., Shuai, Y., Ren, J., Yang, Y., Jiang, Z., Lu, Y., & Ge, Z. (2025). Integrated Genomic and Phenotypic Analysis of Bacillus safensis LG01 Highlights Its Prospects in Biotechnology and Biocontrol. Microorganisms, 13(11), 2605. https://doi.org/10.3390/microorganisms13112605

