Sign in to use this feature.

Years

Between: -

Subjects

remove_circle_outline
remove_circle_outline
remove_circle_outline
remove_circle_outline
remove_circle_outline
remove_circle_outline
remove_circle_outline
remove_circle_outline
remove_circle_outline

Journals

remove_circle_outline
remove_circle_outline
remove_circle_outline
remove_circle_outline
remove_circle_outline

Article Types

Countries / Regions

remove_circle_outline
remove_circle_outline
remove_circle_outline
remove_circle_outline

Search Results (1,349)

Search Parameters:
Keywords = rolling bearing

Order results
Result details
Results per page
Select all
Export citation of selected articles as:
30 pages, 4542 KB  
Article
A Multi-Task Multimodal Attention Graph Convolutional Network for Acoustic–Vibration Fusion-Based Rolling Bearing Fault Diagnosis
by Tong Wang, Yuanyuan Tang, Yibo He and Yinghao Li
Appl. Sci. 2026, 16(9), 4310; https://doi.org/10.3390/app16094310 - 28 Apr 2026
Abstract
Single-sensor-based fault diagnosis of rolling bearings often suffers from noise sensitivity, installation-dependent performance, and incomplete fault characterization. To address these limitations, this paper proposes a multi-task multimodal attention graph convolutional network (MTMAGNet) that integrates acoustic and vibration signals for bearing fault diagnosis. First, [...] Read more.
Single-sensor-based fault diagnosis of rolling bearings often suffers from noise sensitivity, installation-dependent performance, and incomplete fault characterization. To address these limitations, this paper proposes a multi-task multimodal attention graph convolutional network (MTMAGNet) that integrates acoustic and vibration signals for bearing fault diagnosis. First, one-dimensional convolutional neural networks are used to extract modality-specific features. These features are then fused through a multi-modal attention mechanism to exploit the complementary information contained in the two signal sources. Based on the fused representations, a dynamic k-nearest neighbor graph is constructed to model relationships among samples, and a graph convolutional network is employed to learn discriminative structural features. Moreover, a multi-task learning scheme is introduced, in which fault classification serves as the primary task and modal classification is used as an auxiliary task to enhance feature learning and improve model generalization. Experimental results on a self-built acoustic–vibration test bench collected under three rotational speeds (1800 rpm, 2400 rpm, and 3000 rpm) demonstrate that the proposed method achieves high diagnostic accuracy and strong generalization performance under different fault conditions. Full article
Show Figures

Figure 1

13 pages, 2167 KB  
Article
Optimization of a Wind Turbine Gearbox Design Reducing Component Damage Risk Considering Different Electrical Faults
by Felix Leuf, Georg Jacobs, Tim Scholz, Julian Röder and Martin Knops
Energies 2026, 19(9), 2086; https://doi.org/10.3390/en19092086 - 25 Apr 2026
Viewed by 128
Abstract
Wind turbine (WT) drivetrains are exposed to high dynamic loads, especially caused by grid and converter faults. Those loads increase the frictional energy in the contact zone of the gearbox bearings and gear wheels and, thus, theoretically, the probability of failure of the [...] Read more.
Wind turbine (WT) drivetrains are exposed to high dynamic loads, especially caused by grid and converter faults. Those loads increase the frictional energy in the contact zone of the gearbox bearings and gear wheels and, thus, theoretically, the probability of failure of the gearbox before the WTs reach their service lifetime. To increase the robustness against grid and converter faults, gearboxes can be designed to include these as special load cases. The critical parts of gearboxes regarding the influence of grid and converter faults are the components of the fast-rotating gearbox side. This paper introduces an optimization procedure for the high-speed shaft (HSS) components of a WT gearbox, considering several electrical faults as special load cases. The basis for data collection in this work is a validated multi-body simulation (MBS) model of a WT drivetrain. Initially, a test plan is formulated using Latin hypercube sampling (LHS). Based on the simulation results generated with the detailed MBS model according to the defined test plan, computationally efficient surrogate models are derived that link the design parameters with the objectives of the optimization. The surrogate models are employed to optimize the microgeometry of the gearbox. The process is done for several electrical faults. With the optimization, the risk of damage to the gear wheels can be reduced by 28% with a reduced or equal risk of damage to the HSS bearing, depending on the load case. It is also shown via comparison that the optimal design for one critical fault simultaneously leads to a sufficient improvement for other electrical faults (max. 4% reduction in improvement of objectives). Thus, it is sufficient to do the optimization regarding electrical faults only for one critical fault, reducing the necessary computational effort significantly. Full article
(This article belongs to the Section A3: Wind, Wave and Tidal Energy)
Show Figures

Figure 1

18 pages, 3946 KB  
Article
Influence of Frictional Power Loss on the Thermo-Mechanical Behavior of a High-Speed Ultra-Precision Machine Tool Spindle Bearing
by Heng Tian, Dengke Wang and Gang Li
Lubricants 2026, 14(5), 182; https://doi.org/10.3390/lubricants14050182 - 23 Apr 2026
Viewed by 173
Abstract
To address the problems of insufficient precision reserve, limited rotational speed, and excessive temperature rise in high-speed ultra-precision machine tool spindle bearings, the influence of frictional power loss on the thermo-mechanical behavior of the bearing system was investigated. Firstly, based on the analysis [...] Read more.
To address the problems of insufficient precision reserve, limited rotational speed, and excessive temperature rise in high-speed ultra-precision machine tool spindle bearings, the influence of frictional power loss on the thermo-mechanical behavior of the bearing system was investigated. Firstly, based on the analysis of the heat source of the bearing, the friction power consumption model of the bearing assembly is established, and the analysis of the bearing temperature field is realized by studying the heat energy transfer. Secondly, the test bench is built for experimental verification. Finally, through the study of thermal-mechanical coupling performance, the influence of different rotational speeds on bearing stress and life is analyzed. The results show that the friction power consumption generated by the spin sliding of the bearing rolling element accounts for the largest proportion, accounting for 31% of the total friction power consumption; the increase in bearing speed will increase the bearing temperature. At 55,000 r/min, the highest temperature at the rolling element is close to 75 °C, followed by the inner ring up to 68 °C, and the lowest outer ring temperature is 57 °C. The temperature has a great influence on the bearing performance. Under the same working conditions, the equivalent stress is increased by 21%, the contact pressure is increased by 25%, and the fatigue life of the bearing is reduced by 5.6%. Bearing performance is significantly affected by thermodynamic behavior. Full article
Show Figures

Figure 1

19 pages, 15273 KB  
Article
Remaining Useful Life Prediction of Rolling Bearings Based on Federated Domain Generalization
by Renxiang Chen and Ci Zhang
AI 2026, 7(5), 150; https://doi.org/10.3390/ai7050150 - 22 Apr 2026
Viewed by 351
Abstract
Objectives: To address the difficulty of data sharing under privacy constraints and the performance degradation of conventional federated models caused by pronounced inter-client data heterogeneity in rolling bearing remaining useful life prediction, an FDG-based framework is developed for this task. Methods: The proposed [...] Read more.
Objectives: To address the difficulty of data sharing under privacy constraints and the performance degradation of conventional federated models caused by pronounced inter-client data heterogeneity in rolling bearing remaining useful life prediction, an FDG-based framework is developed for this task. Methods: The proposed framework jointly optimizes client-side feature learning and server-side aggregation. On the client side, a domain-adversarial learning mechanism together with a gradient reversal strategy is introduced to suppress domain-related information in degradation representations and enhance domain-invariant feature learning. On the server side, a distribution-aware dynamic aggregation strategy is designed to adaptively assign aggregation weights by jointly considering client predictive performance and feature distribution discrepancies, thereby mitigating the adverse effects of non-IID data on model aggregation. Conclusions: A federated training scenario is constructed using the PHM 2012 and XJTU-SY datasets, which involve two different bearing types. Experimental results show that, without requiring raw data to leave local clients, the proposed framework improves the accuracy and generalization capability of rolling bearing remaining useful life prediction. Full article
Show Figures

Figure 1

25 pages, 6168 KB  
Article
PerDCGAN: A Perceptual Generative Framework for High-Fidelity Bearing Fault Diagnosis
by Yuantao Li, Ao Li, Xiaoli Wang and Jiancheng Yin
Appl. Sci. 2026, 16(8), 4054; https://doi.org/10.3390/app16084054 - 21 Apr 2026
Viewed by 306
Abstract
Data imbalance significantly hinders the performance of deep learning models in rolling bearing fault diagnosis. While Generative Adversarial Networks (GANs) are widely used for data augmentation, traditional architectures employing pixel-level loss functions often fail to capture complex time-frequency textures, resulting in blurred spectrograms [...] Read more.
Data imbalance significantly hinders the performance of deep learning models in rolling bearing fault diagnosis. While Generative Adversarial Networks (GANs) are widely used for data augmentation, traditional architectures employing pixel-level loss functions often fail to capture complex time-frequency textures, resulting in blurred spectrograms and the loss of transient fault characteristics. To address this, we propose a data augmentation framework based on a Perceptually Optimized Deep Convolutional GAN (PerDCGAN). By integrating a perceptual loss function derived from a pre-trained VGG-16 network, the generator is constrained at the feature level rather than the pixel level, explicitly enforcing the preservation of structural details and high-frequency impact patterns. Extensive experiments on the Case Western Reserve University (CWRU) and Paderborn University (PU) datasets demonstrate that the proposed method effectively mitigates spectral blurring. Ablation studies confirm the synergistic effect of the joint loss function. Furthermore, under extreme 0 dB noise conditions, the classifier augmented by PerDCGAN maintains a robust diagnostic accuracy of 89.65% on the PU dataset, significantly outperforming standard DCGAN and demonstrating strong potential for complex industrial applications. Full article
(This article belongs to the Special Issue Mechanical Fault Diagnosis and Signal Processing)
Show Figures

Figure 1

22 pages, 63789 KB  
Article
Synergism of PTFE Nano-Particles and Surface Textures on the Tribological Performance of Cylindrical Roller Thrust Bearings Under Starved Lubrication
by Risheng Long, Fangfeng Gao, Ruidan Huang, Shuzhi Gao, Weibo Huang and Lin Zong
Appl. Sci. 2026, 16(8), 3988; https://doi.org/10.3390/app16083988 - 20 Apr 2026
Viewed by 197
Abstract
Rolling bearings operate under complex contact conditions, and their tribological and dynamic behaviors are highly sensitive to their lubrication performance. Based on previous studies on surface texturing, three types of representative textures (wholly distributed dimples, locally distributed dimples, and grooves) with optimized parameters [...] Read more.
Rolling bearings operate under complex contact conditions, and their tribological and dynamic behaviors are highly sensitive to their lubrication performance. Based on previous studies on surface texturing, three types of representative textures (wholly distributed dimples, locally distributed dimples, and grooves) with optimized parameters were fabricated on the shaft washers using the laser marking method. This was done to investigate the synergistic effect of surface textures and polytetrafluoroethylene (PTFE) nano-additives on the tribological and friction-induced vibration performance of cylindrical roller thrust bearings under starved lubrication. Lubricating oils containing various mass fractions (0.5 wt%, 1.0 wt%, and 3.0 wt%) of PTFE nano-additives were prepared and employed. The coefficients of friction (COFs), wear losses, worn morphologies, and time/frequency-domain vibration responses were analyzed. The results show that the appropriate integration of surface textures and solid lubricant additives can establish a highly effective synergy for rolling bearings under starved lubrication. PTFE nano-additives significantly improved the tribological performance of the smooth bearings and those with dimples (both wholly distributed and locally distributed), with the optimal performance observed at a mass fraction of 3.0 wt%. In contrast, the tribological performance of the groove-textured bearings noticeably deteriorated with the addition of PTFE nano-particles, especially at higher mass fractions. The bearing with wholly distributed dimples exhibited the best overall tribological performance at a mass fraction of 3.0 wt%, achieving a 61.8% reduction in the average COF, a 99.6% reduction in wear loss, and significantly suppressed vibration amplitudes. Full article
(This article belongs to the Section Surface Sciences and Technology)
Show Figures

Figure 1

24 pages, 2234 KB  
Article
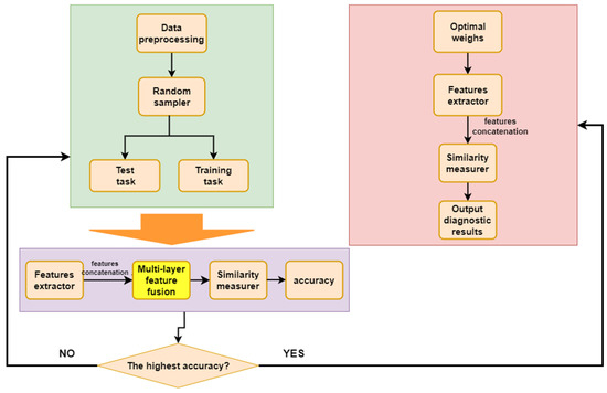
Few-Shot Bearing Fault Diagnosis Based on Multi-Layer Feature Fusion and Similarity Measurement
by Changyong Deng, Dawei Dong, Sipeng Wang, Hongsheng Zhang and Li Feng
Lubricants 2026, 14(4), 172; https://doi.org/10.3390/lubricants14040172 - 17 Apr 2026
Viewed by 248
Abstract
The running reliability of rolling bearings depends on the effective lubrication state, and poor lubrication will induce abnormal vibration. Therefore, vibration-based fault diagnosis is an important means to evaluate the health of bearings through vibration characteristics. However, the lack of fault samples in [...] Read more.
The running reliability of rolling bearings depends on the effective lubrication state, and poor lubrication will induce abnormal vibration. Therefore, vibration-based fault diagnosis is an important means to evaluate the health of bearings through vibration characteristics. However, the lack of fault samples in actual working conditions seriously restricts the generalization ability and accuracy of an intelligent diagnosis model. A novel few-shot diagnosis method integrating multi-layer feature fusion and adaptive similarity measurement is proposed. This method adopts a meta-learning framework to simulate sample scarcity through numerous N-way K-shot diagnostic tasks. An efficient feature extractor with a cross-task feature stitching mechanism is designed to fuse features from support and query sets. To overcome the limitation of fixed-distance metrics in existing meta-learners, a learnable similarity scheduler adaptively generates optimal pseudo-distance functions. In particular, a multi-layer feature fusion strategy is introduced to compute adaptive similarities at multiple network depths, which significantly enhances feature robustness against operational variations. Experimental results demonstrate the method achieves stable diagnostic accuracy above 90% under extremely few-shot conditions and maintains over 90% accuracy when transferring from laboratory-simulated faults to natural operational faults, validating its strong potential for practical industrial applications where annotated fault data is scarce. Full article
(This article belongs to the Special Issue Advances in Wear Life Prediction of Bearings)
Show Figures

Figure 1

46 pages, 17014 KB  
Review
Damage Classification and Terminology for Machine Components: A Review of Standardization and Diagnostic Practice
by Cristina Popa, Sorin Cănănău, George Ghiocel Ojoc, Cătălin Pîrvu, Mario Constandache, Valentin Azamfirei and Lorena Deleanu
Machines 2026, 14(4), 448; https://doi.org/10.3390/machines14040448 - 17 Apr 2026
Viewed by 460
Abstract
Machine components are subject to a wide range of damage and failure processes, and their correct identification is essential for reliable operation, effective maintenance, and accurate diagnosis. However, a persistent gap exists between morphology-based classification systems, used in international standards, and the mechanism-based [...] Read more.
Machine components are subject to a wide range of damage and failure processes, and their correct identification is essential for reliable operation, effective maintenance, and accurate diagnosis. However, a persistent gap exists between morphology-based classification systems, used in international standards, and the mechanism-based interpretations developed in tribology and mechanics. This review analyzes the evolution and current practice of damage classification for machine components, with emphasis on rolling bearings as a representative case. The study is based on a structured analysis of international standards (e.g., ISO 15243), complemented by tribological literature and manufacturers’ documentation. The review focuses on how several damage modes such as spalling, pitting, and fretting are defined, interpreted, and applied in practice. The results highlight systematic ambiguities arising from the separation between visual descriptors and underlying failure mechanisms, particularly in the case of fatigue-related surface damage. Through selected case studies, the review demonstrates how reliance on morphology alone may obscure causal interpretation and lead to inconsistent diagnosis. The study further discusses emerging trends, including digital damage atlases and artificial-intelligence-based diagnostic tools, emphasizing how inconsistencies in standardized terminology may affect their reliability. It is concluded that morphology-based standards should be regarded as complementary diagnostic tools rather than substitutes for mechanical analysis. A closer alignment between standardized terminology and mechanistic understanding is necessary to improve failure diagnosis, support engineering education, and enhance the reliability of machine components. Full article
(This article belongs to the Special Issue Advanced Machine Condition Monitoring and Fault Diagnosis)
Show Figures

Figure 1

28 pages, 5786 KB  
Article
Multi-Wavelet Fusion Transformer with Token-to-Spectrum Traceback for Physically Interpretable Bearing Fault Diagnosis
by Hongzhi Fan, Chao Zhang, Mingyu Sun, Kexi Xu, Wenyang Zhang and Ximing Zhang
Vibration 2026, 9(2), 28; https://doi.org/10.3390/vibration9020028 - 15 Apr 2026
Viewed by 234
Abstract
Rolling bearing fault diagnosis under complex and noisy operating conditions requires not only high diagnostic accuracy but also interpretability that can be quantitatively verified against physically meaningful excitation structures. However, many existing deep learning approaches rely on a single time–frequency (TF) representation and [...] Read more.
Rolling bearing fault diagnosis under complex and noisy operating conditions requires not only high diagnostic accuracy but also interpretability that can be quantitatively verified against physically meaningful excitation structures. However, many existing deep learning approaches rely on a single time–frequency (TF) representation and provide limited, non-verifiable links between model decisions and the original vibration patterns. To address this issue, we propose MBT-XAI, a multi-wavelet TF fusion network with a Token-to-Spectrum Traceback (TST) mechanism for structure-preserving, physics-consistent interpretability. Three complementary wavelets, namely Morlet, Mexican Hat, and Complex Morlet, are used to construct multi-view TF representations, which are encoded into RGB channels and adaptively fused via cross-channel attention within a Transformer backbone. TST maps patch-token attributions back to the TF domain, enabling quantitative evaluation of physics consistency through overlap-based metrics. Experiments on the public CWRU dataset and an industrial IMUST dataset show that MBT-XAI achieves 98.13 ± 0.24% and 96.23 ± 0.31% accuracy at SNR = 0 dB, outperforming the strongest baseline by 2.83% and 2.43%, respectively. Under AWGN contamination, MBT-XAI maintains 95.44 ± 0.38%/93.45 ± 0.47% accuracy on CWRU and 95.80 ± 0.33%/92.91 ± 0.51% accuracy on IMUST at SNR = −2/−4 dB. Under colored-noise contamination, the proposed method also preserves robust performance under pink and brown noise at the same SNR levels. Quantitative interpretability evaluation further indicates high alignment between salient frequency regions and theoretical fault-characteristic bands, with IoU = 80.21 ± 0.86% and Coverage = 91.70 ± 0.63%. In addition, MBT-XAI requires 10.393 M parameters and 10.678 GFLOPs, with an inference latency of 14.7 ms per sample (batch size = 1) on an NVIDIA GeForce RTX 3060 GPU. These results suggest that multi-wavelet TF modeling with attention-based fusion and TF-level traceback provides an accurate, robust, and physics-consistent framework for intelligent bearing fault diagnosis. Full article
Show Figures

Figure 1

20 pages, 1340 KB  
Article
Acute Effects of Muscle Flexibility and Myofascial Release of the Posterior Lower-Leg Muscles on Ankle Function in Individuals with Active Ankle Dorsiflexion Range of Motion Deficits
by Maria Giannioti, Konstantinos Fousekis, Eleftherios Paraskevopoulos and Dimitris Mandalidis
Sports 2026, 14(4), 154; https://doi.org/10.3390/sports14040154 - 15 Apr 2026
Viewed by 419
Abstract
Ankle dorsiflexion range of motion (ADF-ROM) deficits has been linked to impaired function, altered gait, and injury risk. This study’s objective was to examine the acute effects of static self-stretching (SSS), foam rolling (FR), and instrument-assisted soft tissue mobilization (IASTM) of the posterior [...] Read more.
Ankle dorsiflexion range of motion (ADF-ROM) deficits has been linked to impaired function, altered gait, and injury risk. This study’s objective was to examine the acute effects of static self-stretching (SSS), foam rolling (FR), and instrument-assisted soft tissue mobilization (IASTM) of the posterior lower-leg on ADF-ROM and functional ankle outcomes in individuals with ADF-ROM deficits. Thirteen healthy, physically active college students with active ADF-ROM ≤ 13°, assessed in a non-weight-bearing position, completed all three interventions in a randomized, within-subject repeated-measures design. Pre- and post-intervention assessments included ADF-ROM, ankle plantar flexor isometric strength (APF-IS), single-leg countermovement vertical jump (SLCVJ), anterior reach distance in the Y-Balance Test (A-YBT), and gait parameters (contact time and plantar pressure). A two-way repeated-measures ANOVA with Bonferroni post hoc tests was used. Effect sizes reported as partial eta squared (ηp2) and Cohen dz. All interventions significantly improved ADF-ROM (p < 0.001; ηp2 = 0.885), with IASTM showing the largest increase (50.7%, dz = 2.15), followed by FR (35.4%, dz = 2.20) and SSS (21.5%, dz = 1.82). Differences between IASTM and FR (p > 0.05, dz = 0.40) and between FR and SSS (p > 0.05, dz = 0.69) were nonsignificant, while IASTM was significantly greater than SSS (p < 0.05, dz = 0.92). Significant gains were also seen in A-YBT (p < 0.05; ηp2 = 0.302) and rearfoot plantar pressure (p < 0.01; ηp2 = 0.482), although pairwise comparisons were nonsignificant and demonstrated small-to-moderate effect sizes (dz = 0.35–0.52). No significant changes occurred in APF-IS, SLCVJ, or contact time and mid- and forefoot plantar pressures during roll-off. In conclusion, all interventions improved ADF-ROM, with IASTM and FR being comparably effective. However, only slight improvements in dynamic balance and certain gait parameters were noted, with no effect on strength or power. Full article
(This article belongs to the Special Issue Innovative Approaches to Sports Injury Prevention and Recovery)
Show Figures

Figure 1

22 pages, 7289 KB  
Article
A Rolling Bearing Fault Diagnosis Method Based on PSO-Optimized FHN Stochastic Resonance
by Ziqiao Wang, Yongqi Chen, Qinge Dai, Jun Wang, Jiqiang Hu, Lingqiang Wu and Rui Qin
Sensors 2026, 26(8), 2408; https://doi.org/10.3390/s26082408 - 14 Apr 2026
Viewed by 255
Abstract
Early bearing faults are often difficult to identify because their characteristic components are weak and easily masked by strong interference. To improve weak-fault feature extraction, this paper proposes a particle-swarm-optimization-based FitzHugh–Nagumo stochastic resonance (FHN-SR) method for bearing vibration signals. The raw signal is [...] Read more.
Early bearing faults are often difficult to identify because their characteristic components are weak and easily masked by strong interference. To improve weak-fault feature extraction, this paper proposes a particle-swarm-optimization-based FitzHugh–Nagumo stochastic resonance (FHN-SR) method for bearing vibration signals. The raw signal is first preprocessed by de-meaning, Hilbert envelope demodulation, and standardization to construct a stable stochastic resonance (SR) input. Then, the key model parameters are adaptively optimized by maximizing the output signal-to-noise ratio around the target fault characteristic frequency. To evaluate the proposed method comprehensively, comparisons are carried out with classical SR, underdamped bistable stochastic resonance (UBSR), and a Fast-Kurtogram-based envelope-analysis scheme. Experimental validation is performed on three fault cases, including the rolling element fault case from the Case Western Reserve University (CWRU) dataset and the inner-race and outer-race fault cases from the Machinery Comprehensive Diagnostics Simulator (MCDS) platform. The results show that FHN-SR produces a clearer concentration of fault-related energy and achieves a higher output signal-to-noise ratio (SNR) than the compared methods in most cases. In particular, under degraded noise conditions, FHN-SR maintains more stable enhancement performance, indicating stronger robustness to interference. These results demonstrate that the proposed method provides an effective approach for extracting weak bearing fault features under complex noise backgrounds. Full article
(This article belongs to the Section Fault Diagnosis & Sensors)
Show Figures

Figure 1

30 pages, 3719 KB  
Article
Rolling Bearing Acoustic-Vibration Fusion Fault Diagnosis Based on Heterogeneous Modal Perception and Knowledge Distillation
by Jing Huang and Jiaen Tong
Electronics 2026, 15(8), 1631; https://doi.org/10.3390/electronics15081631 - 14 Apr 2026
Viewed by 363
Abstract
To address the challenges of sensor installation limitations, severe background noise interference, and low model deployment efficiency in rolling bearing fault diagnosis in industrial environments, this paper proposes a lightweight, progressive fusion and knowledge-distillation diagnostic framework that integrates vibration and sound signals. First, [...] Read more.
To address the challenges of sensor installation limitations, severe background noise interference, and low model deployment efficiency in rolling bearing fault diagnosis in industrial environments, this paper proposes a lightweight, progressive fusion and knowledge-distillation diagnostic framework that integrates vibration and sound signals. First, considering the differences in physical characteristics between vibration and sound signals, a feature-extraction network for heterogeneous modality perception is designed: the vibration branch employs a large-kernel one-dimensional convolutional neural network, while the sound branch uses a small-kernel stacked two-dimensional convolutional neural network, with depthwise separable convolutions introduced for lightweight modification. Second, an attention-gated progressive feedback fusion strategy is proposed. Learnable gating units are used to filter the confidence of the fused features, feeding them back to the original input as residuals, effectively suppressing noise accumulation and improving fusion quality. Finally, a cross-architecture knowledge-distillation scheme is constructed, transferring the fault feature-discrimination ability from the deep heterogeneous fusion network (teacher network GAF-Net) to the lightweight LightGBM (student network Distilled-LGB). Combined with a normal sample statistical feature alignment mechanism, the student model can independently complete end-to-end fault diagnosis only with online-extractable handcrafted features, achieving microsecond-level pure model inference speed while ensuring diagnostic accuracy, fully meeting industrial edge deployment requirements. Experiments on a self-built industrial dataset and the public UOEMD-VAFCVS dataset show that GAF-Net achieves 97.89% (A → B) and 96.72% (15 Hz → 30 Hz) accuracy. Distilled-LGB achieves 21 ms inference time and 4.2 MB model size with <1% accuracy loss, demonstrating noise robustness, cross-condition generalization, and edge deployment capability. Full article
(This article belongs to the Section Computer Science & Engineering)
Show Figures

Figure 1

30 pages, 7132 KB  
Review
A Review of the Non-Linear Motion Behaviour of Ball Bearing and Methods for Its Multibody Dynamics Analysis
by Jingwei Zhang, Enwen Zhou, Linting Guan, Xiaoyu Gai and Yuan Zhang
Lubricants 2026, 14(4), 165; https://doi.org/10.3390/lubricants14040165 - 11 Apr 2026
Viewed by 240
Abstract
Active magnetic levitation bearings incorporate backup bearings that support the rotor during a breakdown, allowing it to maintain its circular movement despite the loss of magnetic force. This safeguards both the stator of the magnetic levitation bearing and the motor stator from harm. [...] Read more.
Active magnetic levitation bearings incorporate backup bearings that support the rotor during a breakdown, allowing it to maintain its circular movement despite the loss of magnetic force. This safeguards both the stator of the magnetic levitation bearing and the motor stator from harm. Research reveals that ball bearings are susceptible to failure mechanisms, including raceway wear and scoring. The principal cause is the unregulated motion of the rolling parts, which are divided by the cage, once wear manifests, resulting in raceway lag. This leads to significant contact deformation between the rolling elements and the raceway, along with prolonged cumulative impacts between the rolling elements and the cage. Cage-free bearings prevent collisions between the cage and rolling elements; yet, the orbital motion of the rolling elements in these bearings demonstrates a level of independence and randomness relative to traditional caged ball bearings. This presents considerable obstacles to attaining standard orbital motion in cage-free ball bearings. Despite advancements in technology that have largely elucidated the non-linear motion dynamics of ball bearings, several critical hurdles in behavioral characterization persist. This work presents a thorough review of the non-linear motion behavior of ball bearings and the methodologies for their multi-body dynamic characterization. This report proposes future research topics to improve the design of high-performance bearings and augment their reliability. Full article
(This article belongs to the Special Issue Advances in Wear Life Prediction of Bearings)
Show Figures

Figure 1

25 pages, 1857 KB  
Systematic Review
Applications of Machine Learning in Early Stage Rolling Bearing Simulations—A Systematic Literature Review
by Felix Pfister, Sandro Wartzack and Benedict Rothammer
Lubricants 2026, 14(4), 163; https://doi.org/10.3390/lubricants14040163 - 10 Apr 2026
Viewed by 333
Abstract
Rolling bearing simulations are often too computationally expensive for early design decisions, because many simulations are required in a large design of experiments. Therefore, the aim of this systematic literature review is to provide an overview of how machine learning (ML) is used [...] Read more.
Rolling bearing simulations are often too computationally expensive for early design decisions, because many simulations are required in a large design of experiments. Therefore, the aim of this systematic literature review is to provide an overview of how machine learning (ML) is used to integrate engineering knowledge in advance when simulations are the primary data source for supervised learning. In the 11 included studies, ML is mainly applied as regression models trained on simulation data to replace repeated solver calls. The applications can be classified into three domains—contact mechanics, lubrication, and dynamics—mostly linked to their domain specific outputs. In most cases, ML models replace the simulation once the model is trained and validated, followed by optimization, which is often performed on the surrogate using evolutionary algorithms. Surrogates have the potential to enable design-space exploration, sensitivity analysis, and uncertainty propagation, but this capability is not yet fully exploited in current practice. The purpose of this review article is to provide a summary of methodological building blocks and practical guidelines to assist researchers and engineers in selecting appropriate ML workflows for simulation-based analysis of rolling bearings in the areas of tribology, dynamics, service life, load capacity, and system-level investigations. Full article
Show Figures

Graphical abstract

20 pages, 645 KB  
Article
Capacitance Calculation of Cylindrical Roller Bearing—Modeling of the Cylinder Raceway and Cylinder Flange Contact
by Jan Manteufel, Steffen Puchtler and Eckhard Kirchner
Lubricants 2026, 14(4), 161; https://doi.org/10.3390/lubricants14040161 - 9 Apr 2026
Viewed by 266
Abstract
A precise understanding of the electrical properties of bearings is of great interest in many areas of application, especially in the context of electrification. The understanding of electrical properties allows for damage detection and sensory utilization of bearings. Previous research into the capacitive [...] Read more.
A precise understanding of the electrical properties of bearings is of great interest in many areas of application, especially in the context of electrification. The understanding of electrical properties allows for damage detection and sensory utilization of bearings. Previous research into the capacitive properties of rolling bearings has been limited to ball bearings. Cylindrical roller bearings, which are predominantly used in applications with large radial loads, have not been investigated so far. This paper develops a method to calculate the capacitance of cylindrical roller bearings. The calculation of the raceway–surface contact capacitance is adapted from ball bearings. In addition, a calculation method for the electrical capacitance in the flange contact is derived. Both calculation methods account for the geometric and operating conditions of the bearing and do not include any correction factors. To validate the calculation model, the capacitance of NU-208 and NJ-208 cylindrical roller bearings is measured and compared with the model results. Full article
(This article belongs to the Special Issue Tribology of Electric Vehicles, 2nd Edition)
Show Figures

Figure 1

Back to TopTop