Sign in to use this feature.

Years

Between: -

Subjects

remove_circle_outline
remove_circle_outline
remove_circle_outline
remove_circle_outline
remove_circle_outline
remove_circle_outline
remove_circle_outline
remove_circle_outline

Journals

remove_circle_outline
remove_circle_outline
remove_circle_outline
remove_circle_outline
remove_circle_outline
remove_circle_outline
remove_circle_outline

Article Types

Countries / Regions

remove_circle_outline
remove_circle_outline
remove_circle_outline
remove_circle_outline

Search Results (598)

Search Parameters:
Keywords = rhino-sinusitis

Order results
Result details
Results per page
Select all
Export citation of selected articles as:
21 pages, 27943 KB  
Review
Endogenous Hypersensitivity Infection: A Unifying Framework for Cutibacterium acnes-Associated Sarcoidosis
by Yoshinobu Eishi
Microorganisms 2026, 14(1), 147; https://doi.org/10.3390/microorganisms14010147 - 9 Jan 2026
Abstract
Sarcoidosis is an immune-mediated granulomatous disease whose etiology has remained unresolved despite more than a century of investigation. Accumulating microbiological and immunopathological evidence now implicates Cutibacterium acnes—a ubiquitous indigenous commensal—as the most consistent antigenic trigger. Its frequent detection within sarcoid granulomas by [...] Read more.
Sarcoidosis is an immune-mediated granulomatous disease whose etiology has remained unresolved despite more than a century of investigation. Accumulating microbiological and immunopathological evidence now implicates Cutibacterium acnes—a ubiquitous indigenous commensal—as the most consistent antigenic trigger. Its frequent detection within sarcoid granulomas by quantitative PCR, in situ hybridization, and species-specific immunohistochemistry suggests latent intracellular persistence and the potential for endogenous reactivation. To explain how a noncontagious commensal can drive granulomatous inflammation, this review proposes the concept of Endogenous Hypersensitivity Infection (EHI). EHI describes a host-centered process in which reactivation of latent intracellular microbes leads to the breakdown of immune tolerance and provokes Th1-dominant hypersensitivity responses in genetically and immunologically susceptible individuals. This framework bridges the traditional divide between infection and autoimmunity, reframing sarcoidosis as a disorder of disrupted host–commensal homeostasis rather than a classical infectious or autoimmune disease. By integrating microbiological, immunological, and pathological evidence, this review synthesizes the mechanistic basis of EHI and outlines how tolerance failure to C. acnes can account for the paradoxical clinical behavior of sarcoidosis. The EHI paradigm further provides a unifying conceptual lens through which related chronic inflammatory disorders—including Crohn’s disease, chronic rhinosinusitis, and atopic dermatitis—may be reinterpreted. Full article
(This article belongs to the Special Issue Immune System and Commensal Microbiota)
Show Figures

Figure 1

17 pages, 2057 KB  
Article
The Effect of RAMPA Therapy on the Volumetric Evaluation of the Nasal Cavity and Sinus: A Comparative Statistical Analysis in Patients with Clear Versus Opacified Paranasal Sinuses
by Yasushi Mitani, Yuko Okai-Kojima, Mohammad Moshfeghi, Morio Tonogi, Shouhei Ogisawa and Bumkyoo Choi
Oral 2026, 6(1), 8; https://doi.org/10.3390/oral6010008 - 8 Jan 2026
Abstract
Objectives: This study aimed to comprehensively evaluate and compare the therapeutic effects of Right Angle Maxillary Protraction Appliance (RAMPA) therapy on nasal airway volume in pediatric patients, specifically differentiated by their baseline radiological paranasal sinus status. The objective was to quantify airway volume [...] Read more.
Objectives: This study aimed to comprehensively evaluate and compare the therapeutic effects of Right Angle Maxillary Protraction Appliance (RAMPA) therapy on nasal airway volume in pediatric patients, specifically differentiated by their baseline radiological paranasal sinus status. The objective was to quantify airway volume changes (absolute and percentage) in clear and opacified sinus groups, investigate the influence of age, sex, and treatment duration on these changes, and elucidate potential differences in the underlying mechanisms of airway expansion between groups. Study Design: A retrospective comparative cohort study design was employed. This study includes a “clear sinus group” of 26 patients (mean age: 6.6 years) with radiologically clear sinuses at baseline and an “opacified sinus group” of 20 patients (mean age: 6.8 years) diagnosed with rhinosinusitis and exhibiting significant sinus opacification on baseline CBCT scans. Upper airway volumetric measurements were performed using CBCT scans acquired pre- (T1) and post-treatment (T2), with data analyzed using Invivo 5 software. Results: RAMPA therapy significantly increased upper airway volume in both cohorts. The clear sinus group showed an approximate 18% mean increase (4886.9 mm3 absolute), while the opacified sinus group demonstrated a remarkably greater 61% mean increase (11,192.8 mm3 absolute). This difference was statistically significant. In the clear sinus group, airway volume gain positively correlated with treatment duration (p = 0.0303). Conversely, no significant correlation was found in the opacified sinus group (p = 0.288), suggesting rapid obstruction relief as a dominant mechanism. Sex did not significantly influence outcomes, and age was not a strong independent predictor of volume change magnitude. Conclusions: RAMPA therapy effectively increases upper airway volume in pediatric patients, with a substantially greater effect in those with baseline sinus opacification due to rapid obstruction resolution complementing skeletal changes. The mechanism of action differs by sinus status, with clear sinus patients showing gradual, duration-dependent skeletal adaptation and opacified sinus patients exhibiting immediate, duration-independent gains primarily from sinus clearance. These findings provide crucial insights for tailored clinical decision-making. Full article
Show Figures

Figure 1

22 pages, 974 KB  
Review
The Diabetic Nose: A Narrative Review of Rhinologic Involvement in Diabetes (1973–2025)
by Giulio Cesare Passali, Mariaconsiglia Santantonio, Desiderio Passali and Francesco Maria Passali
J. Clin. Med. 2026, 15(2), 472; https://doi.org/10.3390/jcm15020472 - 7 Jan 2026
Abstract
Background: Although diabetes mellitus is traditionally viewed as a systemic metabolic disorder, growing evidence indicates that it also affects the upper airways through vascular, inflammatory, and neuro-sensory mechanisms. The sinonasal mucosa, highly vascularized and immunologically active, may represent an early target of [...] Read more.
Background: Although diabetes mellitus is traditionally viewed as a systemic metabolic disorder, growing evidence indicates that it also affects the upper airways through vascular, inflammatory, and neuro-sensory mechanisms. The sinonasal mucosa, highly vascularized and immunologically active, may represent an early target of diabetic microangiopathy and immune–metabolic imbalance. Objectives: Our objectives are to synthesize current evidence on the rhinologic manifestations of DM, with a focus on chronic rhinosinusitis, olfactory dysfunction, and other nasal disorders, and to identify the main pathophysiologic and clinical patterns linking diabetes to sinonasal disease. Results: Evidence suggests that DM, particularly type 2 DM, increases susceptibility to CRSwNP and modulates the sinonasal microbiome toward Gram-negative predominance. Surgical outcomes after endoscopic sinus surgery are generally comparable between diabetics and non-diabetics when perioperative care is optimized. Olfactory dysfunction occurs more frequently and severely in diabetic patients, likely reflecting the combined effects of chronic inflammation, vascular compromise, and insulin resistance. Additional manifestations include recurrent epistaxis, delayed mucociliary clearance, and chronic cough. Allergic rhinitis appears to not be increased, and maybe even inversely related, especially among users of DPP-4 inhibitors. Conclusions: Diabetes intersects with rhinologic health through immune–metabolic, vascular, and epithelial pathways that may shape susceptibility, disease phenotype, and neurosensory decline. Future research should focus on disentangling type-specific mechanisms, metabolic biomarkers, and longitudinal outcomes, with the aim of developing precision-based approaches to rhinologic assessment and management in diabetic patients. Full article
(This article belongs to the Section Endocrinology & Metabolism)
Show Figures

Figure 1

20 pages, 899 KB  
Review
Connecting the Airways: Current Trends in United Airway Diseases
by Benedetta Bondi, Martina Buscema, Federico Di Marco, Carlo Conti, Andrea Caviglia, Lorenzo Fucci, Anna Maria Riccio, Marcello Mincarini, Martina Ottoni, Fulvio Braido, Rikki Frank Canevari and Diego Bagnasco
J. Pers. Med. 2026, 16(1), 21; https://doi.org/10.3390/jpm16010021 - 4 Jan 2026
Viewed by 109
Abstract
The concept of united airway disease (UAD) highlights the bidirectional relationship between inflammatory disorders of the upper airways—such as allergic rhinitis and chronic rhinosinusitis with or without nasal polyps (CRSwNP/CRSsNP)—and lower airway diseases, most notably asthma. This paradigm is supported by epidemiological, embryological, [...] Read more.
The concept of united airway disease (UAD) highlights the bidirectional relationship between inflammatory disorders of the upper airways—such as allergic rhinitis and chronic rhinosinusitis with or without nasal polyps (CRSwNP/CRSsNP)—and lower airway diseases, most notably asthma. This paradigm is supported by epidemiological, embryological, and immunological evidence demonstrating that airway inflammation represents a single, interconnected process rather than isolated compartmental pathology. Central to many UAD phenotypes is type 2 (T2) inflammation, driven by cytokines including IL-4, IL-5, and IL-13, and mediated by effector cells such as eosinophils and group 2 innate lymphoid cells (ILC2s). Epithelial barrier dysfunction often serves as the initiating trigger for this shared inflammatory cascade by production of TSLP, IL-25 and IL-33. Optimal diagnosis and management of UAD require an integrated, multidisciplinary framework. Clinical evaluation remains essential for patient characterization but must be complemented by pheno-endotypic assessment using imaging (CT), allergy testing, biomarker profiling (FeNO, blood eosinophils, IgE), and pulmonary function testing (spirometry, impulse oscillometry). Therapeutic strategies are layered, targeting both symptom control and inflammation across airway compartments. Standard approaches include intranasal and inhaled corticosteroids as well as saline irrigations, while severe T2-high disease increasingly benefits from biologic therapies (anti-IL-5/IL-5R, anti-IL-4R, anti-TSLP), which reduce dependence on systemic corticosteroids and surgical interventions such as endoscopic sinus surgery (ESS). Emerging precision-medicine models, particularly the “treatable traits” approach, further underscore the need to view the airway as a unified system. Collectively, these insights reinforce the clinical imperative of addressing upper and lower airway disease as a continuum, ensuring that inflammation in one district is neither overlooked nor treated in isolation. Full article
(This article belongs to the Special Issue United Airway Disease: Current Perspectives)
Show Figures

Graphical abstract

14 pages, 1021 KB  
Article
Nasal Cytology Is Useful for Evaluating and Monitoring the Therapeutic Response to Biologics in Chronic Rhinosinusitis with Nasal Polyposis
by Gioia Piatti, Ludovica Battilocchi, Anna Cozzi, Lorenzo Maria Gaini, Mirko Aldè, Lorenzo Pignataro and Sara Torretta
Biomedicines 2026, 14(1), 77; https://doi.org/10.3390/biomedicines14010077 - 30 Dec 2025
Viewed by 246
Abstract
Background/Objectives: In recent years, the recognition that type 2 inflammation plays a leading role in CRSwNP has enabled the more tailored treatment of the disease through improved patient endotyping. We studied 45 patients with severe CRSwNP who were treated with dupilumab or [...] Read more.
Background/Objectives: In recent years, the recognition that type 2 inflammation plays a leading role in CRSwNP has enabled the more tailored treatment of the disease through improved patient endotyping. We studied 45 patients with severe CRSwNP who were treated with dupilumab or mepolizumab. The aim was to evaluate the efficacy of these treatments on endoscopic, clinical and patient reported parameters, and to assess whether nasal cytology could be useful for identifying responsive patients and monitoring their response to biologic drugs. Methods: Follow-up visits were scheduled at baseline (T0), and at 3 (T3), 6 (T6), 12 (T12), and 24 months (T24). At each visit, patients underwent blood analysis, nasal endoscopy, and nasal scraping for cytology. They also completed the SNOT-22 questionnaire, a visual analog scale (VAS) for nasal obstruction and smell perception, and the Asthma Control Test (ACT) test in cases of concomitant asthma. Results: Biological therapy demonstrated broad efficacy in disease management, based on both clinical and cytological findings. The Nasal Polyp Score, SNOT-22 questionnaire, VAS scores for nasal obstruction and smell, and ACT score showed progressive improvement. Blood eosinophil counts and total IgE levels also decreased over time (T0 vs. T24: p = 0.008 and p < 0.001, respectively). At nasal cytology, a reduction in eosinophil cell count and in the mixed mast cell–eosinophil pattern during treatment with both biologics were observed (T0 vs. T24: p < 0.001). Positive effects were typically recorded within six months of treatment and were sustained after two years. Conclusions: Although the histological evaluation of infiltrated tissues remains the gold standard for assessing mucosal eosinophilia, nasal cytology appears to be a simpler, non-invasive, and repeatable method for evaluating local eosinophilia. Identifying endotypes and assessing the severity of inflammation are crucial for predicting the efficacy of different treatment options. Full article
Show Figures

Figure 1

25 pages, 5270 KB  
Article
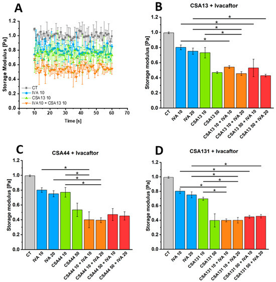
Ceragenins in Combination with Ivacaftor Prevent the Formation of Biofilm by Bacteria That Cause Rhinosinusitis
by Szczepan Kaliniak, Piotr Deptuła, Jakub Spałek, Mariusz Sawieljew, Sylwia Chmielewska-Deptuła, Tamara Daniluk, Agata Lesiak, Bonita Durnaś, Paul B. Savage, Ewelina Piktel, Robert Bucki and Sławomir Okła
Pharmaceutics 2026, 18(1), 1; https://doi.org/10.3390/pharmaceutics18010001 - 19 Dec 2025
Viewed by 323
Abstract
Background/Objectives: Ceragenins (CSAs) maintain strong antibacterial activity even in cystic fibrosis (CF) sputum. Ivacaftor (IVA), a CF transmembrane regulator modulator, provides significant clinical benefits in CF therapy. Based on these properties, we hypothesized that the combination of CSAs and IVA, due to their [...] Read more.
Background/Objectives: Ceragenins (CSAs) maintain strong antibacterial activity even in cystic fibrosis (CF) sputum. Ivacaftor (IVA), a CF transmembrane regulator modulator, provides significant clinical benefits in CF therapy. Based on these properties, we hypothesized that the combination of CSAs and IVA, due to their antibacterial and biofilm-penetrating abilities, may also be beneficial in the treatment of chronic rhinosinusitis (CRS), including CRS in CF patients. Notably, the physicochemical properties of biofilms in chronic rhinosinusitis (CRS) resemble those in CF sputum. Methods: We determined the minimal inhibitory and bactericidal concentrations (MIC and MBC) and the fractional inhibitory concentration index (FICI) for ceragenins (CSA-13, CSA-44, CSA-131), ivacaftor (IVA), selected conventional antibiotics, and their combinations against both reference and clinical strains. Bacterial viability within biofilms was also evaluated following exposure to these agents. Atomic force microscopy (AFM) was used to analyze the morphology and nanomechanical properties of Staphylococcus aureus and Pseudomonas aeruginosa. In addition, rheological measurements of Pseudomonas aeruginosa biofilms treated with CSAs combined with IVA were performed using a rotational rheometer. Results: The tested agents demonstrated anti-biofilm activity against bacterial strains associated with CRS development. IVA enhanced the anti-biofilm effects of both CSAs and tested antibiotics. CSAs exhibited low MIC and MBC values, confirming their efficacy against tested pathogens. AFM showed that CSA-44, IVA, vancomycin, and their combinations altered the nanomechanical properties of Pseudomonas aeruginosa and Staphylococcus aureus cells. Interestingly, the addition of IVA induced aggregation of S. aureus cells. CSAs reduced the stiffness of P. aeruginosa biofilms, and co-treatment with IVA resulted in a further decrease in biofilm stiffness. Conclusions: These findings indicate that ceragenins, particularly in combination with ivacaftor, represent a promising therapeutic strategy for challenging chronic infections caused by the studied bacteria. This supports further research aimed at developing new treatment methods for CRS. Full article
(This article belongs to the Section Drug Targeting and Design)
Show Figures

Figure 1

14 pages, 1619 KB  
Article
Adipose-Derived Stem Cell Secretome Attenuates Eosinophilic Inflammation in a Chronic Rhinosinusitis with Nasal Polyps Mouse Model
by Ji-Hwan Park, Hye-Jin Park, Dae Woo Kim, Sung-Dong Kim, Sue Jean Mun and Kyu-Sup Cho
Int. J. Mol. Sci. 2025, 26(24), 12137; https://doi.org/10.3390/ijms262412137 - 17 Dec 2025
Viewed by 313
Abstract
Adipose-derived stem cells (ASCs) and their secretome have been reported to improve allergic airway inflammation. Eosinophilic chronic rhinosinusitis with nasal polyps (ECRSwNP) is characterized by type 2 helper T (Th2)-diven inflammation, which shares similar mechanisms with allergic airway diseases. We assessed the immunomodulatory [...] Read more.
Adipose-derived stem cells (ASCs) and their secretome have been reported to improve allergic airway inflammation. Eosinophilic chronic rhinosinusitis with nasal polyps (ECRSwNP) is characterized by type 2 helper T (Th2)-diven inflammation, which shares similar mechanisms with allergic airway diseases. We assessed the immunomodulatory effects of ASC secretome on an ECRSwNP mouse model. ECRSwNP was induced by ovalbumin (OVA) and Staphylococcus aureus enterotoxin B (SEB) intranasal challenges in five-week-old BALB/c mice. To evaluate the effect of ASC secretome on eosinophilic nasal inflammation, 10 μg/50 μL of ASC-conditioned media were administered three times a week during the eight weeks. H&E and Sirius red staining were performed to evaluate the formation of nasal polyps (NPs) and the infiltration of eosinophils. The cytokine levels of interleukin (IL)-4, IL-5, IL-13, interferon-γ, IL-8, and eotaxin-1 were measured using ELISA(eBiosciences, San Diego, CA, USA). The expression levels of IL-8 and eotaxin-1 mRNA were determined by quantitative PCR. Eosinophil cationic protein (ECP) and eotaxin-1 expression were assessed by immunohistochemistry. Intranasal administration of ASC secretome significantly decreased NP-like formation and eosinophilic infiltration in the sinonasal mucosa of ECRSwNP mice. The increased IL-4, IL-5, and eotaxin-1 levels after OVA + SEB challenge remarkably decreased by ASC secretome treatment. Furthermore, ASC secretome notably decreased the gene expression of eotaxin-1 by PCR, as well as ECP and eotaxin-1 expression by immunohistochemistry. ASC secretome had immunomodulatory effects in a mouse model of ECRSwNP. Intranasal administration of ASC secretome resulted in a significant reduction in NP formation and eosinophilic inflammation through the suppression of IL-4, IL-5, eotaxin-1, and ECP. Full article
(This article belongs to the Section Molecular Biology)
Show Figures

Figure 1

7 pages, 220 KB  
Article
Profile of Patients with Primary and Secondary Chronic Rhinosinusitis Treated at a Specialized Outpatient Clinic in Brazil
by Yuri de Medeiros Alcântara, Priscila Novaes Ferraiolo, Natasha Caroline Cristina de Aguiar, Fabiana Chagas da Cruz, Marise Marques, Sérgio Duarte Dortas Junior and Cláudia Maria Valete-Rosalino
Sinusitis 2025, 9(2), 24; https://doi.org/10.3390/sinusitis9020024 - 17 Dec 2025
Viewed by 327
Abstract
Objective: To describe the sociodemographic profile and prevalence of different phenotypes of patients with chronic rhinosinusitis (CRS) treated at a specialized outpatient clinic of a university hospital in Brazil. Methods: A cross-sectional retrospective study was conducted on patients treated at a [...] Read more.
Objective: To describe the sociodemographic profile and prevalence of different phenotypes of patients with chronic rhinosinusitis (CRS) treated at a specialized outpatient clinic of a university hospital in Brazil. Methods: A cross-sectional retrospective study was conducted on patients treated at a clinic in Brazil. The following were evaluated: sex, age, age at symptom onset, primary CRS phenotype, etiology of secondary CRS, and severity of symptoms. Results: A total of 342 patients were included, of whom 45.61% were men and 8.24% had secondary CRS. The median age of all patients with CRS was 61 years. Nasal polyps were present in 86.22% of patients. The median age at symptom onset was 41 years. The prevalence of primary CRS phenotypes was chronic eosinophilic rhinosinusitis (eCRS) (75%), anti-inflammatory drug exacerbated respiratory disease, which was considered a subgroup of eCRS (19.40%), chronic non-eosinophilic rhinosinusitis (18.66%), central compartment atopic disease (4.1%), and allergic fungal rhinosinusitis (2.24%). The most prevalent diagnoses of secondary CRS were allergic bronchopulmonary aspergillosis (ABPA) (27.59%), immunodeficiencies (20.69%), and vasculitis (13.79%). Conclusions: Patients diagnosed with CRS are predominantly women over 60 years of age who began experiencing nasal symptoms in their fifth decade of life. Most patients have CRS with nasal polyps, primary CRS, and a predominant eCRS phenotype. Secondary CRS accounted for 8.4% of cases, and the most prevalent diagnoses of secondary CRS were Allergic Bronchopulmonary Aspergillosis, immunodeficiencies, and vasculitis. Full article
16 pages, 1722 KB  
Article
A Clinically Relevant Classification and Staging System for Chronic Rhinosinusitis with Nasal Polyposis: A Cross-Sectional Study
by Goran Latif Omer, Stefano Di Girolamo, Sahand Soran Ali, Riccardo Maurizi, Sveva Viola and Giuseppe De Donato
Diagnostics 2025, 15(24), 3197; https://doi.org/10.3390/diagnostics15243197 - 14 Dec 2025
Viewed by 455
Abstract
Background/Objectives: Tissue eosinophilia plays a central role in chronic rhinosinusitis with nasal polyposis (CRSwNP), yet the spectrum of disease, particularly central compartment atopic disease (CCAD), remains underexplored. This study aimed to classify CRSwNP into three distinct phenotypes, eosinophilic CRSwNP (ECRSwNP), non-eosinophilic CRSwNP (NECRSwNP), [...] Read more.
Background/Objectives: Tissue eosinophilia plays a central role in chronic rhinosinusitis with nasal polyposis (CRSwNP), yet the spectrum of disease, particularly central compartment atopic disease (CCAD), remains underexplored. This study aimed to classify CRSwNP into three distinct phenotypes, eosinophilic CRSwNP (ECRSwNP), non-eosinophilic CRSwNP (NECRSwNP), and CCAD, based on radiologic and endoscopic features. It also proposes a novel severity-based staging system to guide clinical decision-making. Methods: A cross-sectional observational study was conducted in a single private clinic between January 2019 and August 2025. Patients were assessed using clinical history, paranasal sinus computed tomography (CT), and intranasal endoscopy. Key variables included symptom clusters, comorbidities, hematologic and atopy profiles, radiologic and endoscopic findings, histopathology, and pre-treatment SNOT-22 scores. Results: A total of 2060 patients (mean age: 29.8 ± 11 years; 51.8% male) were included. Asthma was the most frequent comorbidity (23.5%). Classification into ECRSwNP, NECRSwNP, and CCAD was achieved using integrated clinical, radiologic, and histopathologic criteria. Conclusions: This study presents a phenotype- and severity-based classification system for CRSwNP that incorporates endoscopic and radiologic features. This framework may enhance diagnostic accuracy and enable more tailored therapeutic strategies. Full article
(This article belongs to the Section Clinical Diagnosis and Prognosis)
Show Figures

Figure 1

15 pages, 3379 KB  
Review
The Role of Endoscopic Sinus Surgery in Children with Cystic Fibrosis
by Francesca Galluzzi, Werner Garavello, Gianluca Dalfino, Francesca De Bernardi, Paolo Castelnuovo and Mario Turri-Zanoni
J. Clin. Med. 2025, 14(24), 8835; https://doi.org/10.3390/jcm14248835 - 13 Dec 2025
Viewed by 369
Abstract
Objectives: The aim of this study was to assess the role of functional endoscopic sinus surgery (FESS) in the treatment of chronic rhinosinusitis (CRS) in children with cystic fibrosis (CF). Methods: We performed a comprehensive review of the literature by searching PubMed/MEDLINE. Results: [...] Read more.
Objectives: The aim of this study was to assess the role of functional endoscopic sinus surgery (FESS) in the treatment of chronic rhinosinusitis (CRS) in children with cystic fibrosis (CF). Methods: We performed a comprehensive review of the literature by searching PubMed/MEDLINE. Results: CRS affects most children with CF. Though subjective symptoms are variable, radiological and endoscopic examination demonstrated typical objective findings. FESS is recommended for children with significant nasal symptoms that do not respond to medical treatment. At present, there are no uniform criteria for timing and extension of surgery. Primary surgery includes nasal polypectomy and correction of any bone anatomical variants that reduce ventilation of paranasal sinuses predisposing to recurrent sinusitis and complications. In case of recurrences, revision surgery supports a more expanded surgical approach. Moreover, FESS can relieve symptoms, improve patients’ quality of life, manage complications, ameliorate the delivery of medical therapy, and reduce sinonasal and lung superinfections. Conclusions: FESS has emerged as a safe and effective procedure for the treatment of CRS in children with CF. Since children with CF and CRS are difficult-to-treat patients, a multidisciplinary approach in tertiary-care referral centers is required. Full article
(This article belongs to the Section Otolaryngology)
Show Figures

Figure 1

11 pages, 520 KB  
Article
Mining of Adverse Event Signals Associated with Fluticasone Furoate/Umeclidinium/Vilanterol Triple Therapy: A Post-Marketing Analysis Based on FAERS
by Jiajun Chen, Ying Qiao, Gaoxing Qiao, Xiaocan Jia and Jicun Zhu
Pharmacy 2025, 13(6), 178; https://doi.org/10.3390/pharmacy13060178 - 10 Dec 2025
Viewed by 419
Abstract
Chronic obstructive pulmonary disease (COPD) is a major global health burden. The fluticasone furoate (FF)/umeclidinium (UMEC)/vilanterol (VI) triple therapy provides new treatment, but its long-term real-world safety lacks evidence. A post-marketing analysis used the FAERS database to identify adverse event (AE) signals for [...] Read more.
Chronic obstructive pulmonary disease (COPD) is a major global health burden. The fluticasone furoate (FF)/umeclidinium (UMEC)/vilanterol (VI) triple therapy provides new treatment, but its long-term real-world safety lacks evidence. A post-marketing analysis used the FAERS database to identify adverse event (AE) signals for FF/UMEC/VI. Disproportionality methods including reporting odds ratio (ROR), proportional reporting ratio (PRR), information component (IC), and empirical Bayesian geometric mean (EBGM), were applied to detect AE signals, focusing on reports from third quarter (Q3) 2019 to Q3 2024. Among 16,238 reports listing FF/UMEC/VI as primary suspect, significant AE signals occurred in ‘injury, poisoning and procedural complications’ (n = 9067, ROR 2.46, PRR 2.08, IC 1.06, EBGM 2.08), and ‘respiratory, thoracic and mediastinal disorders’ (n = 6567, ROR 4.87, PRR 4.15, IC 2.05, EBGM 4.13). A total of 196 significantly disproportionate preferred terms (PTs) were identified, including previously undocumented AEs such as chronic eosinophilic rhinosinusitis, dysphonia, and vocal cord dysfunction. This post-marketing safety study revealed significant signals for dysphonia and vocal cord dysfunction associated with FF/UMEC/VI, suggesting that clinicians should remain vigilant for these events. Full article
Show Figures

Figure 1

5 pages, 977 KB  
Interesting Images
A Particular Case of Myocardial Injury
by Dario Catapano, Antonia Ascrizzi, Luigi Falco, Santo Dellegrottaglie, Alessandra Scatteia, Francesco Saverio Loffredo, Enrica Pezzullo, Rita Gravino, Paolo Golino, Emilio di Lorenzo and Daniele Masarone
Diagnostics 2025, 15(24), 3136; https://doi.org/10.3390/diagnostics15243136 - 9 Dec 2025
Viewed by 274
Abstract
We report a case of a patient admitted to our coronary intensive care unit with chest pain and elevated cardiac troponin. Coronary angiography showed no obstructive coronary artery disease. The patient had a history of chronic rhinosinusitis and nasal polyps, treated with dupilumab. [...] Read more.
We report a case of a patient admitted to our coronary intensive care unit with chest pain and elevated cardiac troponin. Coronary angiography showed no obstructive coronary artery disease. The patient had a history of chronic rhinosinusitis and nasal polyps, treated with dupilumab. Laboratory tests revealed marked hypereosinophilia, prompting a cardiac MRI, which showed findings consistent with eosinophilic myocarditis. This diagnosis was later confirmed by endomyocardial biopsy. This case highlights the importance of differential diagnosis in cases of myocardial injury (characterized by increased cardiac troponin) and underscores the value of CMR as the most accurate non-invasive technique for detecting myocarditis. Full article
(This article belongs to the Special Issue Advances in Cardiovascular Diseases: Diagnosis and Management)
Show Figures

Figure 1

18 pages, 1301 KB  
Review
Navigating the Treatment Landscape of Odontogenic Sinusitis: Current Trends and Future Directions
by Silviu Albu and Alexandra Roman
Medicina 2025, 61(12), 2175; https://doi.org/10.3390/medicina61122175 - 7 Dec 2025
Viewed by 981
Abstract
Background and Objectives: Odontogenic sinusitis (ODS) is a particular type of sinus infection induced by dental infections or iatrogenic causes. Although not rare, it is often underrated and sometimes confused with other forms of chronic rhinosinusitis. The aim of this review was to [...] Read more.
Background and Objectives: Odontogenic sinusitis (ODS) is a particular type of sinus infection induced by dental infections or iatrogenic causes. Although not rare, it is often underrated and sometimes confused with other forms of chronic rhinosinusitis. The aim of this review was to summarize the main diagnostic aspects, microbiological profile, and current options in the therapeutic management of ODS. Materials and Methods: Recent studies and consensus statements from both dental and ENT fields were reviewed. The focus was on the ODS diagnostic criteria, the types and the timing of dental and endoscopic treatment approaches, and treatment combinations inducing the best outcomes in ODS. Results: ODS usually involves anaerobic bacteria such as Fusobacterium and Peptostreptococcus. Empirical antibiotics like amoxicillin or amoxicillin–clavulanate are most often used, but antibiotic therapy alone rarely cures the disease. Dental treatment is essential in ODS cases with oroantral fistulas, infected maxillary sinus bone grafts, or implants. However, in these clinical situations, concurrent one-stage dental and endoscopic sinus surgery (ESS) treatment seems to offer the highest success rate, close to 97%. Combined surgery significantly improved ODS treatment outcomes in terms of reduced reintervention rates and recurrence. There is still debate on how wide ESS should be in uncomplicated ODS, but many reports show that maxillary antrostomy alone can be sufficient. In apical periodontitis-related ODS, recurrence after primary ESS is uncommon in the short term. Conclusions: ODS management needs cooperation between ENT and dental specialists. Treating the dental underlying infection remains critical to prevent oral or systemic complications. Future research should better define diagnostic criteria, antibiotic use guidelines, and the best timing for combined surgery. New studies on microbiology, immunity, and artificial intelligence could help improve diagnosis and medical care of ODS patients. Full article
(This article belongs to the Section Surgery)
Show Figures

Figure 1

24 pages, 2578 KB  
Review
Nasal Inflammation and Brain Bioenergetics: Does Chronic Rhinosinusitis Accelerate Neurodegeneration?
by Nevin Yi Meng Chua, Lee Fang Ang, Bo Jie Sean Loh and Jia Dong James Wang
Clin. Bioenerg. 2025, 1(2), 10; https://doi.org/10.3390/clinbioenerg1020010 - 5 Dec 2025
Viewed by 438
Abstract
Background: Chronic rhinosinusitis (CRS) affects nearly 9% of the global population with a rising incidence over recent decades. Neurodegenerative diseases such as Alzheimer’s and Parkinson’s disease pose significant global burden, and emerging evidence suggests pathophysiological links through shared bioenergetic dysfunction, peripheral-to-central inflammatory signaling, [...] Read more.
Background: Chronic rhinosinusitis (CRS) affects nearly 9% of the global population with a rising incidence over recent decades. Neurodegenerative diseases such as Alzheimer’s and Parkinson’s disease pose significant global burden, and emerging evidence suggests pathophysiological links through shared bioenergetic dysfunction, peripheral-to-central inflammatory signaling, and altered nasal microbiota. This review evaluates the evidence for CRS as a potentially modifiable peripheral contributor to neurodegenerative disease progression. Methods: A systematic review was conducted using PubMed, Cochrane, Web of Science, Embase, and CENTRAL from January 2000 to July 2025. Search terms included “Chronic Rhinosinusitis,” “Neurodegeneration,” “Mild Cognitive Impairment,” “Alzheimer’s Disease,” “Parkinson’s Disease,” “Bioenergetics,” and “Microbiome.” Clinical and experimental studies exploring epidemiological links, mechanistic pathways, biomarkers, and therapeutic targets were included. Results: Twenty-one studies involving over 100,000 participants met the inclusion criteria. Existing meta-analytic evidence demonstrated significant associations between CRS and cognitive impairment, with patients scoring approximately 9% lower on global cognitive measures than controls. However, other large-scale cohort studies did not pinpoint an increased dementia incidence, suggesting CRS may contribute to early, potentially reversible cognitive decline without directly driving dementia onset. Neuroimaging studies revealed altered frontoparietal connectivity and orbitofrontal hyperactivity in CRS patients. Mechanistic studies support peripheral inflammatory cytokines disrupting the blood–brain barrier, autonomic dysfunction impairing mucociliary clearance, microbiome-driven amyloid cross-seeding, and compromised cerebrospinal fluid clearance via olfactory–cribriform pathways. Discussion: Evidence supports complex, bidirectional relationships between CRS and neurodegeneration characterized by convergent inflammatory, autonomic, and bioenergetic pathways. Therapeutic strategies targeting sinonasal inflammation, microbiome dysbiosis, and mitochondrial dysfunction represent promising intervention avenues. Recognizing CRS as a treatable factor in neurodegenerative risk stratification may enable earlier diagnosis and prevention strategies. Full article
Show Figures

Figure 1

15 pages, 1394 KB  
Article
Phenotypic Remodeling of γδ T Cells in Non-Eosinophilic Chronic Rhinosinusitis with Nasal Polyposis
by Vjeran Bogović, Mario Štefanić, Stjepan Grga Milanković, Željko Zubčić, Hrvoje Mihalj, Stana Tokić and Martina Mihalj
Medicina 2025, 61(12), 2143; https://doi.org/10.3390/medicina61122143 - 30 Nov 2025
Viewed by 291
Abstract
Background and Objectives: Emerging evidence indicates that γδ T cells contribute to mucosal inflammation, yet their composition and functional characteristics in the nasal mucosa and nasal polyps remain insufficiently defined. This study aimed to characterize γδ T cell subsets in patients with [...] Read more.
Background and Objectives: Emerging evidence indicates that γδ T cells contribute to mucosal inflammation, yet their composition and functional characteristics in the nasal mucosa and nasal polyps remain insufficiently defined. This study aimed to characterize γδ T cell subsets in patients with non-eosinophilic chronic rhinosinusitis with nasal polyps (non-ECRSwNP) and to assess their associations with clinical features. Materials and Methods: Using flow cytometry, we analyzed the frequencies and phenotypes of γδ T cell subsets in middle nasal turbinate (MNT) tissue and nasal polyps from patients with non-eosinophilic chronic rhinosinusitis with nasal polyps (non-ECRSwNP), and compared them with nasal mucosa from healthy controls. Correlations with age, sex, disease severity, and allergy were also examined. Results: Distinct alterations in γδ T cell composition were observed in non-ECRSwNP, marked by a predominance of Vδ1+ and double-negative (DN) subsets. In nasal polyps, these shifts were influenced by age and sex, with a decline in Vδ1+ and a rise in Vδ2+ cells in older individuals showing decreased Vδ1+ and increased Vδ2+ cell frequencies, and males exhibiting consistently higher Vδ1+ levels. Higher disease severity (Lund–Mackay score > 12) was associated with an increased proportion of DN cells relative to Vδ1+ cells. Conclusions: There were observed alterations in γδ T cell subsets. These results suggest their potential role for certain γδ T cell subsets in non-ECRSwNP pathogenesis, warranting further studies on their function and involvement in the pathogenesis of non-ECRSwNP. These findings highlight the need for further studies to define the functional roles of these subsets across different stages of the disease. Full article
(This article belongs to the Special Issue Advances in Otorhinolaryngologic Diseases)
Show Figures

Figure 1

Back to TopTop