Sign in to use this feature.

Years

Between: -

Subjects

remove_circle_outline
remove_circle_outline
remove_circle_outline
remove_circle_outline
remove_circle_outline
remove_circle_outline
remove_circle_outline

Journals

remove_circle_outline
remove_circle_outline
remove_circle_outline
remove_circle_outline
remove_circle_outline
remove_circle_outline
remove_circle_outline
remove_circle_outline
remove_circle_outline

Article Types

Countries / Regions

remove_circle_outline
remove_circle_outline
remove_circle_outline
remove_circle_outline
remove_circle_outline

Search Results (533)

Search Parameters:
Keywords = retinoids

Order results
Result details
Results per page
Select all
Export citation of selected articles as:
14 pages, 1230 KB  
Article
Efficacy and Safety of a New Retinol Formulation in Amelioration of Photoaging: A Pilot Clinical Study
by Mar Llamas-Velasco, María Vitale and Cristina Eguren
Cosmetics 2026, 13(2), 95; https://doi.org/10.3390/cosmetics13020095 - 16 Apr 2026
Viewed by 674
Abstract
Background: Retinoids are established as a cornerstone in the management of photoaging; however, their clinical utility is frequently limited by local irritation, leading to poor patient compliance. This study evaluates the efficacy and safety of a new retinol formulation designed to improve skin [...] Read more.
Background: Retinoids are established as a cornerstone in the management of photoaging; however, their clinical utility is frequently limited by local irritation, leading to poor patient compliance. This study evaluates the efficacy and safety of a new retinol formulation designed to improve skin texture and wrinkles while minimizing adverse effects. Methods: A prospective, rater-blinded pilot clinical study was conducted involving 21 women with moderate-to-severe photoaging over a 180-day period. Participants followed a progressive application protocol using a specific retinol emulsion alternating with a replenishing cream. Efficacy was assessed using the validated Rao–Goldman scale and VISIA® image analysis, while safety was monitored through the reporting of adverse events (AEs) and dermatological evaluations. The primary endpoint was the percentage of patients achieving a Rao–Goldman score of 2 at day 180. Results: A statistically significant improvement on the Rao–Goldman scale was observed, with 76.2% of patients improving from their baseline classification to exhibit only fine wrinkles (Grade 2) (p = 0.028). Instrumental analysis was performed using the VISIA® system. Regarding safety, although 81% of participants initially reported adverse effects such as erythema and scaling, these incidents decreased significantly over time. Conclusions: The novel retinol formulation demonstrates significant clinical efficacy in ameliorating the signs of photoaging, while maintaining a favorable safety profile Full article
(This article belongs to the Section Cosmetic Formulations)
Show Figures

Figure 1

17 pages, 650 KB  
Review
Topical Retinoids in Acne Vulgaris and Acne Scars—From Monotherapy to Combining Regimens
by Aleksandra Tobiasz, Alina Jankowska-Konsur and Danuta Nowicka
Pharmaceuticals 2026, 19(4), 620; https://doi.org/10.3390/ph19040620 - 15 Apr 2026
Viewed by 734
Abstract
Topical retinoids are the cornerstone of the treatment of multiple dermatological conditions. Long established in acne therapy, they exert effects on keratinization, inflammation, fibroblast activity, and collagen remodeling, suggesting a potential role in both the prevention and treatment of acne scars. This narrative [...] Read more.
Topical retinoids are the cornerstone of the treatment of multiple dermatological conditions. Long established in acne therapy, they exert effects on keratinization, inflammation, fibroblast activity, and collagen remodeling, suggesting a potential role in both the prevention and treatment of acne scars. This narrative review summarizes current evidence on the use of topical retinoids in acne vulgaris and acne scarring, focusing on different retinoid molecules, formulation technologies, and combination strategies. A review of published clinical and experimental studies evaluating tretinoin, adapalene, tazarotene, and trifarotene was performed, including their use as monotherapy and in combination with other topical agents or procedural interventions. The available data indicate that topical retinoids have a well-established position in acne treatment, can improve the appearance of atrophic acne scars, reduce the progression of scarring, and support skin remodeling. Advances in formulation technologies have improved tolerability, while combination approaches with agents such as benzoyl peroxide, antibiotics or procedural techniques have shown additive or synergistic effects, particularly in more severe cases. Nevertheless, much of the evidence regarding novel formulations is derived from small or heterogeneous study populations. In conclusion, topical retinoids represent a relevant therapeutic option in acne vulgaris and acne scarring, from monotherapy in mild cases to components of multimodal treatment protocols in more severe disease. Further large-scale, comparative studies are needed to better define the optimal clinical use of advanced drug delivery systems for topical retinoids. Full article
12 pages, 27870 KB  
Article
PPAR-γ, RXR-α, and VDR Expression in Gingival Tissues of Patients with Grade B and Grade C Periodontitis: A Cross-Sectional Clinical Immunohistochemistry Study
by Ozkan Karatas and Fikret Gevrek
J. Clin. Med. 2026, 15(8), 2957; https://doi.org/10.3390/jcm15082957 - 13 Apr 2026
Viewed by 422
Abstract
Background/Objectives: Periodontitis grade reflects differences in disease progression and risk, yet the underlying host-response signatures that distinguish grade B from grade C are not fully elucidated. Nuclear receptors involved in inflammation and tissue homeostasis may contribute to these biological differences. The present study [...] Read more.
Background/Objectives: Periodontitis grade reflects differences in disease progression and risk, yet the underlying host-response signatures that distinguish grade B from grade C are not fully elucidated. Nuclear receptors involved in inflammation and tissue homeostasis may contribute to these biological differences. The present study aimed to evaluate the expression of peroxisome proliferator-activated receptor-γ (PPAR-γ), retinoid X receptor-α (RXR-α), and vitamin D receptor (VDR) in gingival tissues from periodontally healthy individuals and from patients with grade B and grade C periodontitis, with the primary comparison focusing on grade-related differences within the same disease stage (stage 3). Methods: Forty-five participants were allocated to three groups: Group 1, healthy controls; Group 2, stage 3 grade B periodontitis; and Group 3, stage 3 grade C periodontitis. Clinical parameters, including plaque index (PI), gingival index (GI), and clinical attachment loss (CAL), were recorded. Fibroblast and inflammatory cell density, and immunohistochemical expression levels of PPAR-γ, RXR-α, and VDR were assessed on histological sections. Results: Compared with healthy controls, both periodontitis groups showed lower fibroblast cell counts and higher inflammatory cell counts. PPAR-γ expression was significantly higher in Group 3 than in the other groups, whereas RXR-α and VDR expression were higher in Group 1 than in Groups 2 and 3. Conclusions: These findings suggest that increasing disease grade within stage 3 periodontitis is associated with increased PPAR-γ expression, whereas RXR-α and VDR expression primarily distinguish healthy from diseased gingival tissues. This nuclear receptor profile may help explain biological differences between healthy, grade B and grade C periodontitis and support future risk-stratified host-modulatory approaches. Full article
Show Figures

Graphical abstract

18 pages, 1133 KB  
Review
Therapeutic Strategies Targeting the Kidney–Liver–Immune–Heart Network: Circadian and Mechanosensory Pathways in CKD-Associated Cardiac Injury
by Yuya Yoshida, Kohei Fukuoka, Tomohito Tanihara, Kengo Hamamura, Akito Tsuruta, Satoru Koyanagi, Shigehiro Ohdo and Naoya Matsunaga
Int. J. Mol. Sci. 2026, 27(8), 3436; https://doi.org/10.3390/ijms27083436 - 11 Apr 2026
Viewed by 434
Abstract
The present review discusses vitamin A/retinoid metabolism as a cross-organ axis in which hepatic clock-dependent retinoid handling may affect immune clock gene expression through the stimulation of retinoic acid 6–Janus kinase 2–signal transducer and activator of transcription 5 signaling, potentially promoting pro-inflammatory monocyte [...] Read more.
The present review discusses vitamin A/retinoid metabolism as a cross-organ axis in which hepatic clock-dependent retinoid handling may affect immune clock gene expression through the stimulation of retinoic acid 6–Janus kinase 2–signal transducer and activator of transcription 5 signaling, potentially promoting pro-inflammatory monocyte states. We further highlight mechanosensory signaling as a second convergent layer that integrates hemodynamic forces with tissue microenvironmental cues. Among these pathways, G protein-coupled receptor 68, a proton- and flow-sensitive G protein-coupled receptor, is discussed as a representative druggable node linking mechanical and inflammatory signaling in chronic kidney disease-associated cardiac injury. Finally, we outline potential therapeutic directions, including (i) circadian alignment/chronopharmacology, (ii) modulation of retinoid metabolism and signaling, and (iii) targeted inhibition of primary immune and mechanosensory effectors. Full article
(This article belongs to the Special Issue Molecular Insights and Novel Therapeutics in Chronic Kidney Disease)
Show Figures

Figure 1

19 pages, 6684 KB  
Article
Metabolic Engineering of Rhodotorula toruloides for Biosynthesis of Retinal
by Huihui Qiu, Linyue Tian, Lin Hu, Lianwu Wu, Yu Huang, Ran Ge, Yufan Xing, Alexander A. Kamnev, Ning He and Mingfeng Cao
J. Fungi 2026, 12(4), 258; https://doi.org/10.3390/jof12040258 - 2 Apr 2026
Viewed by 745
Abstract
Rapid advancements in biotechnology have enabled biomanufacturing to emerge as a feasible approach for industrial chemical production. By harnessing synthetic biology and metabolic engineering, engineered microbial cell factories can convert renewable resources into valuable chemicals, providing a sustainable alternative to traditional chemical methods. [...] Read more.
Rapid advancements in biotechnology have enabled biomanufacturing to emerge as a feasible approach for industrial chemical production. By harnessing synthetic biology and metabolic engineering, engineered microbial cell factories can convert renewable resources into valuable chemicals, providing a sustainable alternative to traditional chemical methods. This study focuses on the microbial production of retinal, an important retinoid used in pharmaceuticals, food, and cosmetics. The oleaginous yeast Rhodotorula toruloides NP11 was genetically modified to synthesize retinal by incorporating and optimizing three β-carotene 15,15′-dioxygenase genes from various sources. Several genetic modifications were made to enhance retinal yield, including the overexpression of isopentenyl-diphosphate isomerase (IDI1), geranylgeranyl diphosphate synthase (BTS1), phytoene synthase (CARRP), and phytoene dehydrogenase (CARB), which led to increased β-carotene levels and boosted retinal production. Furthermore, fermentation conditions such as temperature, antioxidants, and extractants were fine-tuned. The engineered strain Rt13 ultimately achieved a maximum retinal concentration of 20.38 mg/L through fed-batch fermentation. This study highlights the potential of R. toruloides as a cell factory for terpenoid biosynthesis, providing valuable insights for future metabolic engineering endeavors. Full article
(This article belongs to the Special Issue Synthetic Biology and Metabolic Engineering of Yeast)
Show Figures

Figure 1

12 pages, 1141 KB  
Review
The Molecular Exposome of Visible Age Reversal: From Organ–Skin Axes to Regenerative Aesthetics
by Hidekazu Yamada
Molecules 2026, 31(7), 1147; https://doi.org/10.3390/molecules31071147 - 31 Mar 2026
Viewed by 886
Abstract
Cosmetic dermatology has largely focused on topical applications targeting the stratum corneum. However, emerging evidence suggests that visible aging is a systemic readout of internal “organ clocks” and molecular dysregulation across the epidermis and dermis. This review proposes an “inside–out strategy” that seeks [...] Read more.
Cosmetic dermatology has largely focused on topical applications targeting the stratum corneum. However, emerging evidence suggests that visible aging is a systemic readout of internal “organ clocks” and molecular dysregulation across the epidermis and dermis. This review proposes an “inside–out strategy” that seeks to re-conceptualize aesthetic vitality as a measurable indicator of systemic physiological resilience. The author describes theoretically proposed organ–skin axes, including the role of molecular signaling of kidney-derived klotho (KL1 fragment) via FGFR1-α–klotho complexes and muscle-derived irisin through the AMPK/PGC-1-α pathway in modulating skin homeostasis. Drawing on recent breakthroughs in non-human primate models (2023–2025), this synthesis explores the potential of systemic interventions—including nicotinamide adenine dinucleotide (NAD+) precursors (sirtuin 1 SIRT1 activators), senolytics (targeting BCL-2/p16), and glucagon-like peptide-1 (GLP-1) receptor agonists—as candidates to potentially synchronize these internal clocks. Furthermore, the review identifies direct regenerative interventions, such as retinoids (RAR/RXR signaling), chemical peels (HIF-1-α induction), exosomes (miR-21/29 delivery), and poly-L-lactic acid PLLA (mechanotransduction via YAP/TAZ), positioning them as potential physical and chemical epigenetic modulators that may support the restoration of cellular transcriptional fidelity. This article proposes a new paradigm for regenerative aesthetics that focuses on restoring the youthful phenotype by optimizing systemic molecular crosstalk and epigenetic transcriptional fidelity. Full article
(This article belongs to the Special Issue Anti-Aging and Skin Rejuvenation Ingredients: Design and Research)
Show Figures

Figure 1

18 pages, 3667 KB  
Article
Potential Antifungal Activity of Retinoids Against Non-albicans Candida Species
by Terenzio Cosio, Enrico Salvatore Pistoia, Francesca Pica, Augusto Orlandi, Elena Campione and Roberta Gaziano
Microorganisms 2026, 14(4), 759; https://doi.org/10.3390/microorganisms14040759 - 27 Mar 2026
Viewed by 471
Abstract
Non-albicans Candida (NAC) species have emerged as significant opportunistic pathogens due to their reduced susceptibility to antifungal agents combined with their strong ability to form biofilms. The severity of systemic candidiasis caused by NAC species highlights the need for novel antifungal strategies. [...] Read more.
Non-albicans Candida (NAC) species have emerged as significant opportunistic pathogens due to their reduced susceptibility to antifungal agents combined with their strong ability to form biofilms. The severity of systemic candidiasis caused by NAC species highlights the need for novel antifungal strategies. Retinoids, a group of compounds derived from vitamin A, have been demonstrated to possess significant antifungal activity against the reference strain C. albicans ATCC 2091. This study aimed to assess the antifungal potential of three retinoids, all-trans retinoic acid (ATRA), trifarotene, and tazarotene, against NAC clinical isolates. Various concentrations of the retinoids (from 1 mM to 0.06 mM) were tested in vitro against the growth, adhesion, and biofilm development of NAC species, including Candida glabrata, Candida krusei, and Candida tropicalis, as well as a reference strain of C. auris (CDC B11903). At 1 mM, all three compounds maximally inhibited the growth, adhesion, and biofilm formation of all tested NAC species. At lower concentrations (0.5–0.06 mM), C. krusei remained the most susceptible, especially to tazarotene. Tazarotene also showed a strong inhibitory effect on C. auris and C. glabrata at 0.5–0.25 mM; however, this effect was weaker than that observed against C. krusei. At low concentrations (0.12–0.06 mM), only trifarotene induced a mild but statistically significant inhibition of C. tropicalis growth. Trifarotene at 0.5 mM was also the most effective retinoid in inhibiting C. glabrata and C. tropicalis adherence and biofilm formation, with inhibitory activity maintained even at sub-0.5 mM concentrations (0.25–0.12 mM). Overall, the results suggest that all three retinoids exhibited dose-dependent and species-specific antifungal activity against NAC species, supporting their potential as novel, tailored antifungal agents against drug-resistant Candida strains. Full article
(This article belongs to the Special Issue Fungal Infections and Antifungal Agents)
Show Figures

Figure 1

14 pages, 494 KB  
Review
Acquired Epidermodysplasia Verruciformis in Patients with Iatrogenic Immunosuppression
by Neha S. Momin, Peter L. Rady and Stephen K. Tyring
J. Clin. Med. 2026, 15(5), 2049; https://doi.org/10.3390/jcm15052049 - 7 Mar 2026
Viewed by 521
Abstract
Background: Acquired epidermodysplasia verruciformis (AEV) is a rare cutaneous disorder arising in immunocompromised individuals. AEV is characterized by flat-topped, wart-like, or hypopigmented lesions predominantly on sun-exposed areas. Unlike classic genetic EV, AEV develops in the absence of germline mutations or family history. AEV [...] Read more.
Background: Acquired epidermodysplasia verruciformis (AEV) is a rare cutaneous disorder arising in immunocompromised individuals. AEV is characterized by flat-topped, wart-like, or hypopigmented lesions predominantly on sun-exposed areas. Unlike classic genetic EV, AEV develops in the absence of germline mutations or family history. AEV most commonly arises in patients receiving iatrogenic immunosuppressive therapy for organ transplantation, autoimmune disease, or hematologic disorders. Methods: A comprehensive literature review was conducted via the PubMed database. Case reports and case series studies describing AEV in transplant and non-transplant iatrogenic immunosuppression were identified through a literature search. There were no restrictions on language or publication year. The last search was conducted in July 2025. Reports were analyzed for patient demographics, immunosuppressive agents, HPV subtypes, clinical and histopathologic features, and treatment outcomes. Results: AEV occurs across a broad spectrum of immunosuppressive therapies, including calcineurin inhibitors, antimetabolites, biologics, tyrosine kinase inhibitors, and cytotoxic chemotherapy. β-HPV subtypes, most commonly HPV 5 and 8, drive lesion formation in the context of impaired cell-mediated immunity. Histopathology demonstrates keratinocyte vacuolization, acanthosis, and perinuclear halos. Lesions may persist despite immunosuppressive adjustment, due to viral latency and incomplete immune reconstitution. Treatment strategies are varied and include topical retinoids, immune response modifiers, systemic retinoids, and HPV vaccination, and have variable efficacy. AEV carries an elevated risk of cutaneous squamous cell carcinoma, particularly in transplant recipients, and highlights the need for proactive dermatologic management. Conclusions: AEV represents a clinically significant consequence of immunosuppression mediated by β-HPV. Early recognition, monitoring for malignant transformation, and individualized multimodal therapy are critical. Future studies should evaluate targeted interventions to enhance antiviral immunity and establish standardized treatment guidelines. Full article
(This article belongs to the Section Dermatology)
Show Figures

Figure 1

26 pages, 4731 KB  
Article
Brain Single-Cell Transcriptional Responses to Bexarotene-Activated RXR in an Alzheimer’s Disease Model
by Carolina Saibro-Girardi, Yi Lu, Nicholas F. Fitz, Daniel P. Gelain, Iliya Lefterov and Radosveta Koldamova
Int. J. Mol. Sci. 2026, 27(5), 2435; https://doi.org/10.3390/ijms27052435 - 6 Mar 2026
Viewed by 588
Abstract
Pharmacological activation of brain Retinoid X Receptors (RXRs) enhances cognition and facilitates amyloid-beta (Aβ) clearance in Alzheimer’s disease (AD) mouse models, partly by upregulating apolipoprotein E (Apoe), a major AD genetic risk factor. However, the specific cellular contributions to these effects [...] Read more.
Pharmacological activation of brain Retinoid X Receptors (RXRs) enhances cognition and facilitates amyloid-beta (Aβ) clearance in Alzheimer’s disease (AD) mouse models, partly by upregulating apolipoprotein E (Apoe), a major AD genetic risk factor. However, the specific cellular contributions to these effects are unclear. Here, we used single-cell transcriptomic profiling to investigate cell subpopulation-specific responses to bexarotene, an RXR agonist, in APP/PS1 mice. Our analysis revealed that bexarotene activated cholesterol biosynthesis and lipid metabolism transcriptional programs in homeostatic astrocytes and oligodendrocytes. Astrocytes also upregulated neurodevelopmental genes, while oligodendrocytes and endothelial cells showed enhanced protein folding and cellular growth pathways. Bexarotene further modulated immune responses, promoting Aβ-responsive signatures in disease-associated microglia and reactive astrocytes while dampening pro-inflammatory responses in homeostatic microglia and endothelial cells. Furthermore, Apoe expression was significantly elevated across multiple cell types, especially in microglia and oligodendrocytes. Cell–cell communication analysis highlighted increased astrocyte-centered signaling, with APOE-driven pathways emerging as a prominent mediator. These findings clarify the molecular complexity of RXR-mediated regulation, revealing the cellular origins of bexarotene’s known effects as well as novel, cell-type-specific responses. This study provides mechanistic insights into RXR-targeted interventions and supports APOE-associated pathways as promising therapeutic targets in AD. Full article
Show Figures

Figure 1

33 pages, 1887 KB  
Review
Dissecting Cellulitis of the Scalp: Linking Pathogenesis to Therapy
by Mislav Mokos, Mirna Šitum and Ines Sjerobabski Masnec
Biomedicines 2026, 14(3), 570; https://doi.org/10.3390/biomedicines14030570 - 2 Mar 2026
Viewed by 1270
Abstract
Dissecting cellulitis of the scalp (DCS) is a chronic, inflammatory follicular occlusion disorder characterized by painful nodules, abscesses, and sinus tracts that lead to scarring alopecia. The therapeutic goal is to limit disease progression and the extent of scarring. Although DCS is traditionally [...] Read more.
Dissecting cellulitis of the scalp (DCS) is a chronic, inflammatory follicular occlusion disorder characterized by painful nodules, abscesses, and sinus tracts that lead to scarring alopecia. The therapeutic goal is to limit disease progression and the extent of scarring. Although DCS is traditionally managed with systemic retinoids, antibiotics, and surgical interventions, therapeutic responses are variable and long-term remission remains challenging. Recent insights into the immunological overlap between DCS, hidradenitis suppurativa (HS), and other autoinflammatory follicular disorders have expanded therapeutic options, particularly with biologic agents targeting tumor necrosis factor alpha (TNF-α), interleukin (IL)-17, and IL-23 pathways, as well as Janus kinase (JAK) inhibitors. This review synthesizes the current evidence on medical, procedural, and emerging targeted therapies for DCS, incorporating data from case reports, case series, retrospective cohorts, and recent systematic reviews up to 2025. Special emphasis is placed on the evolving role of biologics and small-molecule inhibitors, which show growing promise for refractory or syndromic presentations. Current evidence supports a stepwise, phenotype-driven approach in which systemic retinoids remain first-line systemic therapy, while biologics represent a rational and increasingly evidence-supported option for moderate-to-severe, treatment-resistant, or syndromic disease. Further controlled studies are needed to define optimal sequencing, duration, and combination strategies for long-term management. Full article
Show Figures

Figure 1

16 pages, 2341 KB  
Review
The Liver–Eye Axis of Dietary Vitamin A Homeostasis: A Review of Mechanisms, Receptors, and Visual Outcomes
by Sophie Gao, Matthias Leung, Rakesh Radhakrishnan and Glenn Prazere Lobo
Nutrients 2026, 18(5), 803; https://doi.org/10.3390/nu18050803 - 28 Feb 2026
Viewed by 831
Abstract
Background: Vitamin A is an essential micronutrient critical for vision, immune function, cellular differentiation, and metabolic homeostasis. The liver serves as the primary site of vitamin A storage and systemic distribution, delivering all-trans-retinol (ROL) to peripheral tissues, including the retina, via [...] Read more.
Background: Vitamin A is an essential micronutrient critical for vision, immune function, cellular differentiation, and metabolic homeostasis. The liver serves as the primary site of vitamin A storage and systemic distribution, delivering all-trans-retinol (ROL) to peripheral tissues, including the retina, via retinol-binding protein 4 (RBP4). Tight regulation of retinoid delivery to peripheral tissues is crucial for metabolic function and photoreceptor integrity. Objectives: This review provides a current understanding of intestinal absorption, hepatic storage, systemic transport, and ocular utilization of vitamin A, with a focus on the role of retinol-binding protein 4 receptor 2 (RBPR2) in mediating liver–eye communication. Results: Studies using Rbpr2 knockout mice show that loss of RBPR2 impairs hepatic ROL-bound RBP4 uptake and retinyl ester concentrations, alters circulating holo-RBP4 levels, and reduces ocular retinoid content, leading to visual dysfunction and photoreceptor structural abnormalities. These effects are amplified under dietary vitamin A-deficient conditions, highlighting its unique sensitivity to tightly regulated serum RBP4-ROL transport. In mouse models of Stargardt disease, dietary modulation of RBPR2 mRNA expression and serum RBP4-ROL levels protects against lipofuscin accumulation and attenuates retinal cell degeneration, suggesting translational relevance. Conclusions: This review article explores the liver–eye axis by focusing on the regulation of retinoid homeostasis in the liver and other systemic organs through the non-ocular RBP4 receptor protein, RBPR2, and how RBPR2 expression may influence liver and serum retinoid homeostasis, which can impact visual function. Disruption of RBPR2 markedly compromises systemic and retinal retinoid supply, emphasizing its potential as a therapeutic target for metabolic and retinal disorders. Full article
(This article belongs to the Section Nutrition and Neuro Sciences)
Show Figures

Figure 1

17 pages, 4572 KB  
Article
Rosemary Aqueous Extract as a Natural Alternative to Retinol for Skin Aging Intervention
by Ping Gao, Hong Zhang and Xuelan Gu
Pharmaceuticals 2026, 19(3), 378; https://doi.org/10.3390/ph19030378 - 27 Feb 2026
Viewed by 829
Abstract
Background/Objectives: Retinoids are the gold standard for topical anti-aging treatments; however, their application is frequently limited by skin irritation and poor tolerability, particularly in sensitive or aged populations. Consequently, there is a growing demand for plant-based alternatives that offer comparable efficacy with [...] Read more.
Background/Objectives: Retinoids are the gold standard for topical anti-aging treatments; however, their application is frequently limited by skin irritation and poor tolerability, particularly in sensitive or aged populations. Consequently, there is a growing demand for plant-based alternatives that offer comparable efficacy with an improved safety profile. The present study aims to explore the effects of rosemary aqueous extract (RE) on skin aging and its potential as a safe and effective alternative to retinol. Methods: Comparative RNA sequencing was employed to analyze the transcriptomic profiles of RE and retinol in human dermal fibroblasts (HDFs). Efficacy of collagen synthesis was evaluated using in vitro 2D and 3D skin models. As aging is associated with chronic inflammation, the responses of HDFs from young versus elderly donors under chronic IL-1β stimulation were compared, and a novel inflammaging model combining repetitive UVA irradiation with chronic cytokine (IL-1β and TNF-α) stimulation was utilized. Potential for neurogenic irritation was assessed by measuring transient receptor potential vanilloid subtype 1 (TRPV1) expression in SH-SY5Y neuronal cells. Results: RE was revealed to regulate gene expression in a pattern analogous to retinol, while also modulating distinct pathways related to wound healing and oxidative stress. RE not only enhanced collagen I synthesis but also protected against UVA-induced damage by preserving epidermal thickness, restoring the dermal-epidermal junction (DEJ), and reducing inflammation. Furthermore, RE demonstrated protective effects in the inflammaging model, effectively countering the synergistic damage caused by combined intrinsic and extrinsic stressors. Notably, RE downregulated TRPV1 expression in SH-SY5Y cells, suggesting a potential of reducing skin itching sensation. Conclusions: These findings position RE as a multifaceted anti-aging ingredient that not only represents a promising candidate for a retinol alternative, but also in the context of inflammaging and sensitive skin conditions, highlighting its potential impact on the future of anti-aging skincare. Full article
(This article belongs to the Special Issue Natural Products for Skin Applications)
Show Figures

Graphical abstract

28 pages, 5387 KB  
Article
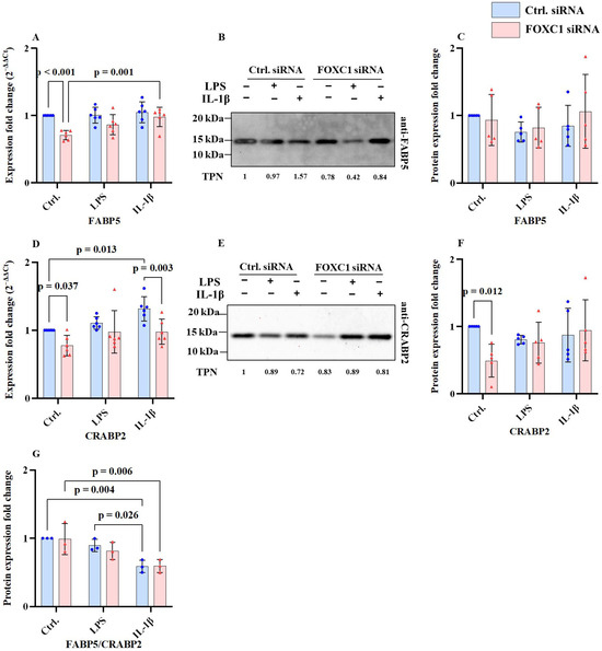
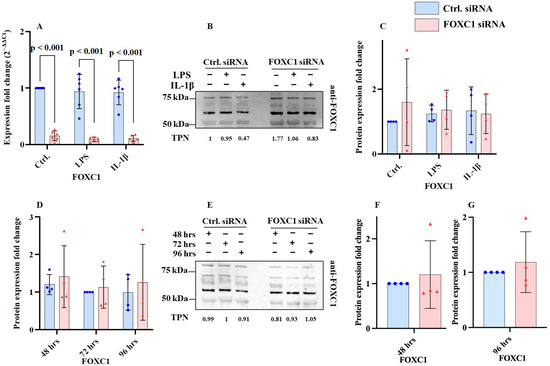
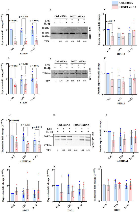
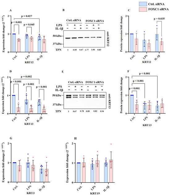
FOXC1 Regulates Cytokine Signaling, Inflammatory Pathways, and Retinoid Metabolism to Maintain Limbal Epithelial Cell Homeostasis In Vitro
by Swarnali Kundu, Maryam Amini, Tanja Stachon, Fabian Norbert Fries, Berthold Seitz, Zhen Li, Shuailin Li, Shanhe Liu, Shao-Lun Hsu, Shweta Suiwal and Nóra Szentmáry
Int. J. Mol. Sci. 2026, 27(4), 1873; https://doi.org/10.3390/ijms27041873 - 15 Feb 2026
Viewed by 580
Abstract
This study aimed to evaluate FOXC1-mediated regulatory mechanisms on gene and protein expression profiles in primary human limbal epithelial cells (pLECs) using siRNA-mediated FOXC1 knockdown under basal conditions and following lipopolysaccharide (LPS) and interleukin-1β (IL-1β)-induced inflammatory conditions. The gene expression related to inflammation, [...] Read more.
This study aimed to evaluate FOXC1-mediated regulatory mechanisms on gene and protein expression profiles in primary human limbal epithelial cells (pLECs) using siRNA-mediated FOXC1 knockdown under basal conditions and following lipopolysaccharide (LPS) and interleukin-1β (IL-1β)-induced inflammatory conditions. The gene expression related to inflammation, epithelial differentiation, cell proliferation and remodeling, and retinoic acid metabolism was analyzed using qPCR. Corresponding protein levels were assessed through Western blotting and ELISA. FOXC1 silencing significantly downregulated epithelial differentiation markers KRT12 and KRT13 at the mRNA and protein levels (p ≤ 0.045), whereas KRT3 and KRT19 were unaffected. Inflammatory signaling was markedly altered, with a reduced IL-6 and IL-8 mRNA expression (p ≤ 0.029), increased IL-1α expression (p ≤ 0.015), and condition-dependent changes in IL-6 and IL-8 protein secretion. CCL2 was increased at the mRNA level only (p = 0.007). VEGFA mRNA was consistently reduced (p ≤ 0.022) without corresponding protein changes, while TGF-β protein was increased under non-inflammatory and LPS conditions (p ≤ 0.011). Genes involved in retinoid metabolism, including CYP1B1, FABP5, CRABP2, RDH10, STRA6, and ALDH3A1, were significantly downregulated (p ≤ 0.037), with reduced CRABP2 and RDH10 protein levels (p ≤ 0.017) and a decreased FABP5/CRABP2 ratio under IL-1β stimulation (p = 0.006). FOXC1 knockdown affected proliferation-related genes, with decreased FOSL2 (p = 0.048) and increased MKi67 (p = 0.006). FOXC1 silencing disrupts epithelial differentiation, inflammatory signaling, retinoid metabolism, and selected proliferation-related pathways at the transcriptional level, with more selective effects on protein levels. Such changes may potentially predispose the ocular surface to lineage instability, fibrosis, and impaired regenerative capacity. Full article
(This article belongs to the Section Molecular Biology)
Show Figures

Figure 1

18 pages, 667 KB  
Review
Innovative Skin Depigmenting Strategies: A Review
by Rita Carneiro, Carla M. Lopes and Maria Helena Amaral
Appl. Sci. 2026, 16(4), 1735; https://doi.org/10.3390/app16041735 - 10 Feb 2026
Viewed by 1544
Abstract
Skin pigmentation results from the melanin production by melanocytes, an essential process for protection against ultraviolet radiation and for maintaining cutaneous homeostasis. Disruptions in this balance lead to pigmentary disorders, such as hyperpigmentation, which is characterized by localized or diffuse darkening of the [...] Read more.
Skin pigmentation results from the melanin production by melanocytes, an essential process for protection against ultraviolet radiation and for maintaining cutaneous homeostasis. Disruptions in this balance lead to pigmentary disorders, such as hyperpigmentation, which is characterized by localized or diffuse darkening of the skin. Its most prevalent forms include melasma, post-inflammatory hyperpigmentation, and solar lentigines, often driven by hormonal, inflammatory, and environmental factors, particularly sun exposure. Despite being clinically benign, these conditions have a significant impact on self-esteem and quality of life. Conventional treatments rely on depigmenting agents such as hydroquinone, retinoids, and corticosteroids, as well as chemical peels, and laser or light-based therapies, frequently used in combination. However, limited efficacy, prolonged treatment durations, and potential adverse effects underscore the need for safer and more effective alternatives. In recent years, research has focused on developing novel approaches, with nanotechnology-based delivery systems and minimally invasive techniques, such as microneedling, standing out as particularly promising fields. In parallel, the growing number of interventional clinical trials reflects an increasing interest in optimizing topical depigmenting strategies. This review summarizes the main types of hyperpigmentation, the depigmenting substances currently used, and emerging therapeutic approaches with potential clinical impact. Full article
(This article belongs to the Special Issue Development of Innovative Cosmetics—2nd Edition)
Show Figures

Figure 1

27 pages, 3933 KB  
Article
Fucoidan from Fucus vesiculosus Protects Retinal Pigment Epithelium from Lipid-Induced Damage Related to AMD
by Femke Hacker, Johann Roider, Alexa Klettner and Philipp Dörschmann
Mar. Drugs 2026, 24(2), 64; https://doi.org/10.3390/md24020064 - 2 Feb 2026
Viewed by 764
Abstract
Fucoidans are natural compounds that exhibit bioactivity against age-related macular degeneration (AMD), the leading cause of central vision loss in industrialized nations. Pathological factors like oxidative stress and lipid peroxidation play vital roles in AMD pathogenesis. Lipid-induced alterations in the retinal pigment epithelium [...] Read more.
Fucoidans are natural compounds that exhibit bioactivity against age-related macular degeneration (AMD), the leading cause of central vision loss in industrialized nations. Pathological factors like oxidative stress and lipid peroxidation play vital roles in AMD pathogenesis. Lipid-induced alterations in the retinal pigment epithelium (RPE) contribute to AMD development. In this study, a commercial fucoidan from Fucus vesiculosus (FVs) was tested for its activity regarding lipid-peroxidation-related effects. The human RPE cell line ARPE-19, primary porcine RPE, and RPE/choroid explants were stimulated with erastin, acting as an inducer of lipid peroxidation, and treated with fucoidan. Effects on cell viability (tetrazolium bromide (MTT) or calcein staining), vascular endothelial growth factor (VEGF) and interleukin 8 (IL8) secretion (ELISA), reactive oxygen species (ROS), protein expression (glutathione peroxidase 4 (GPX4), CD59, and retinoid isomerohydrolase (RPE65), analyzed via Western blot), and gene expression (RT-qPCR) were investigated. FVs showed protective effects against erastin-induced reduction in viability (with a 12.7% increase in viability compared to erastin), RPE65 expression (with a 4.2-fold increase compared to erastin), and GPX4 expression (with a 2.3-fold increase compared to erastin) in primary RPE. Erastin-induced VEGF secretion was attenuated by FVs in ARPE-19 and primary RPE (with an up to 1.7-fold reduction compared to erastin). Elevated IL8 levels were reduced by FV treatment in primary RPE (with a 9.1-fold reduction compared to erastin). Induced VEGF in RPE/choroid explants was reduced by FVs (with an up to 2.9-fold reduction compared to erastin), and this reduction was correlated with slight improvements in viability. In conclusion, FVs exerted protective effects against lipid-induced stress. This study reveals further effects of fucoidans against AMD-related pathologies. Full article
Show Figures

Figure 1

Back to TopTop