Sign in to use this feature.

Years

Between: -

Subjects

remove_circle_outline
remove_circle_outline
remove_circle_outline
remove_circle_outline
remove_circle_outline

Journals

Article Types

Countries / Regions

Search Results (45)

Search Parameters:
Keywords = regulated in development and DNA damage responses 1

Order results
Result details
Results per page
Select all
Export citation of selected articles as:
16 pages, 1232 KB  
Review
Exportin 1 as a Therapeutic Target to Overcome Drug Resistance in Lung Cancer
by Maria Vittoria Di Marco, Alessandro Gasparetto, Roberto Chiarle and Claudia Voena
Cells 2025, 14(24), 1991; https://doi.org/10.3390/cells14241991 - 15 Dec 2025
Viewed by 266
Abstract
Non-small cell lung cancer (NSCLC) remains the leading cause of cancer-related mortality, with therapeutic resistance continuing to limit long-term responses. Among emerging resistance mechanisms, dysregulation of nucleocytoplasmic transport has gained attention for its ability to inactivate tumor suppressor pathways. Exportin 1 (XPO1), the [...] Read more.
Non-small cell lung cancer (NSCLC) remains the leading cause of cancer-related mortality, with therapeutic resistance continuing to limit long-term responses. Among emerging resistance mechanisms, dysregulation of nucleocytoplasmic transport has gained attention for its ability to inactivate tumor suppressor pathways. Exportin 1 (XPO1), the primary nuclear export protein, is frequently overexpressed in NSCLC and promotes the cytoplasmic mislocalization of proteins involved in cell cycle control, apoptosis, and DNA repair. This includes key regulators such as p53, FOXO, and RB, whose inactivation supports tumor progression and therapy resistance. Inhibition of XPO1 with selective inhibitors of nuclear export (SINE) compounds, including selinexor, has demonstrated the ability to restore nuclear localization and function of these proteins, thereby enhancing cellular sensitivity to DNA-damaging agents, kinase inhibitors, and immunotherapies. In preclinical NSCLC models, XPO1 inhibition has shown efficacy both as monotherapy and in combination strategies, with particular promise in KRAS- and EGFR-driven tumors. This review explores the role of XPO1 in NSCLC biology and therapy resistance, the rationale for targeting nuclear export, and the current landscape of XPO1-directed clinical development in lung cancer. Full article
(This article belongs to the Special Issue Lung Cancer: Molecular Mechanisms and Therapeutic Opportunities)
Show Figures

Figure 1

18 pages, 2571 KB  
Article
Vitamin B12 Protects Against Early Diabetic Kidney Injury and Alters Clock Gene Expression in Mice
by Niroshani M. W. Wariyapperuma Appuhamillage, Anshulika A. Deshmukh, Rachel L. Moser, Qing Ma, Jiayi Zhou, Feng Li, Yukako Kayashima and Nobuyo Maeda
Biomolecules 2025, 15(12), 1689; https://doi.org/10.3390/biom15121689 - 3 Dec 2025
Viewed by 474
Abstract
Vitamin B12 (B12) is a strong antioxidant and a cofactor for methionine synthase supporting DNA/RNA/protein methylation. We previously demonstrated that oral high-dose B12 supplement mitigates diabetic cardiomyopathy in Akita diabetic mice expressing twice the normal levels of Elmo1 (Engulfment and cell motility 1). [...] Read more.
Vitamin B12 (B12) is a strong antioxidant and a cofactor for methionine synthase supporting DNA/RNA/protein methylation. We previously demonstrated that oral high-dose B12 supplement mitigates diabetic cardiomyopathy in Akita diabetic mice expressing twice the normal levels of Elmo1 (Engulfment and cell motility 1). To assess how B12 prevents early kidney damage, we treated Elmo1HH mice and diabetic Elmo1HH Ins2Akita/+ mice with or without B12 in drinking water starting at 8 weeks of age. At 16 weeks, markedly reduced mesangial expansion was detected in the B12-treated diabetic kidneys (22% of glomeruli affected vs. 70% in the untreated diabetic kidneys). RNAseq analysis of the kidneys revealed that B12 suppressed expression of genes for adaptive immune response, while it upregulated those for solute carrier transporters and antioxidant genes. Strikingly, B12 treatment suppressed activators of circadian rhythm, Clock and Bmal1, and upregulated repressors like Cry1/2, Per1-3 and Dbp, suggesting a shift in their rhythmicity. B12 also upregulated linker histone H1 variants, and enhanced chromatin stability and cell cycle regulation. In BU.MPT proximal tubular cells in culture, B12 shifted forward the circadian expression phase of Bmal1 and Per1. Taken together, B12 supplement effectively mitigates early development of diabetic nephropathy in diabetic mice, potentially involving regulation of circadian rhythm. Full article
(This article belongs to the Section Molecular Biology)
Show Figures

Figure 1

16 pages, 8476 KB  
Article
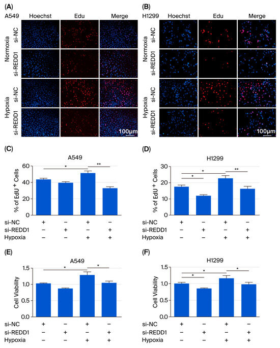
REDD1 Affects Proliferation, Apoptosis, Migration, and Colony Formation via p-ERK and p-JNK Signaling in Lung Adenocarcinoma Cells Under Hypoxia
by Xiaoyu Fang, Xuezhao Wang, Xiansheng Liu and Yuanzhou He
Biomedicines 2025, 13(12), 2918; https://doi.org/10.3390/biomedicines13122918 - 28 Nov 2025
Viewed by 246
Abstract
Background: Regulated in development and DNA damage response 1 (REDD1) is a stress-related protein that is found to be involved in tumor progression. The role and internal regulatory mechanism of REDD1 in lung adenocarcinoma (LUAD) remain unidentified as of yet. Methods: Immunohistochemical [...] Read more.
Background: Regulated in development and DNA damage response 1 (REDD1) is a stress-related protein that is found to be involved in tumor progression. The role and internal regulatory mechanism of REDD1 in lung adenocarcinoma (LUAD) remain unidentified as of yet. Methods: Immunohistochemical and Western blot tests were performed to evaluate REDD1 expression in LUAD tissues. EdU staining, cell counting kit-8 assays, and colony formation analyses were conducted to estimate cell proliferation. Flow cytometry was applied to examine apoptosis, while migration was detected by a transwell assay. Results: REDD1 was upregulated in LUAD tissues, and hypoxia promoted the expression of REDD1 in LUAD cells. In addition, knockdown of REDD1 inhibited the increase in proliferation, migration, and colony formation induced by hypoxia in LUAD cells. Apoptosis was decreased by hypoxia and restored after REDD1 downregulation. Furthermore, p-ERK and p-JNK signaling pathways were involved in the changes in proliferation, apoptosis, and migration of LUAD cells following REDD1 knockdown under hypoxia. Conclusions: REDD1 may be a possible therapeutic target for LUAD. Full article
Show Figures

Figure 1

25 pages, 581 KB  
Review
The Emerging Role of the Cancerous Inhibitor of Protein Phosphatase 2A in Pulmonary Diseases
by Hamza Hamza, Dinesh Nirmal, Stephanie Pappas, Ugochukwu Ebubechukwu, Sunydip Gill, Adam Al-Ajam, Michael Ohlmeyer and Patrick Geraghty
Medicina 2025, 61(10), 1740; https://doi.org/10.3390/medicina61101740 - 25 Sep 2025
Viewed by 1089
Abstract
Promising protein targets are observed to play a role in multiple pathways across a variety of diseases, such as the regulation of immune responses, cell cycle, senescence, and DNA repair. The oncoprotein cancerous inhibitor of protein phosphatase 2A (CIP2A) can coordinate all these [...] Read more.
Promising protein targets are observed to play a role in multiple pathways across a variety of diseases, such as the regulation of immune responses, cell cycle, senescence, and DNA repair. The oncoprotein cancerous inhibitor of protein phosphatase 2A (CIP2A) can coordinate all these cell characteristics predominately by inhibiting the activity of the serine threonine protein phosphatase 2A (PP2A). CIP2A directly interacts with PP2A and other proteins, such as the DNA damage protein topoisomerase II-binding protein 1, to regulate signal transduction. CIP2A is overexpressed in many human cancers, including small and non-small cell lung cancers. High CIP2A expression in lung cancer correlates with poor prognosis, increased tumor proliferation, and resistance to targeted therapies or chemotherapy. Interestingly, CIP2A expression or signaling is also observed in several non-cancerous pulmonary diseases, such as chronic obstructive pulmonary disease. CIP2A can determine whether DNA-damaged cells enter mitosis and can mediate whether DNA repair occurs. CIP2A is also a regulator of inflammation and possibly fibrotic responses. Its functions are linked to altered NFκB activation and TNFα, IL-1β, IL-4, IL-6, IL-10, IL-13, and TGFβ signaling. This review outlines the possible impact of CIP2A-mediated signaling in pulmonary diseases, the processes that regulate CIP2A responses, CIP2A-dependent pathways, and potential therapeutic strategies targeting CIP2A. Substantial medicinal chemistry efforts are underway to develop therapeutics aimed at modulating CIP2A activity. The development of specific inhibitors of CIP2A that selectively target its expression or protein stability could improve our understanding of CIP2A’s function in pulmonary diseases. Full article
(This article belongs to the Section Pulmonology)
Show Figures

Figure 1

23 pages, 1108 KB  
Review
BARD1: A Friend or Foe in Pancreatic Ductal Adenocarcinoma?
by Lily Zekavat and Aditi Jain
Int. J. Mol. Sci. 2025, 26(18), 9041; https://doi.org/10.3390/ijms26189041 - 17 Sep 2025
Viewed by 1218
Abstract
Pancreatic ductal adenocarcinoma (PDAC) is an aggressive solid malignancy with poor overall prognosis and limited response to standard treatments. Growing interest in the modulation of DNA repair mechanisms, including the homologous recombination (HR) repair pathway, has opened new avenues for therapeutic development. BARD1 [...] Read more.
Pancreatic ductal adenocarcinoma (PDAC) is an aggressive solid malignancy with poor overall prognosis and limited response to standard treatments. Growing interest in the modulation of DNA repair mechanisms, including the homologous recombination (HR) repair pathway, has opened new avenues for therapeutic development. BARD1 (BRCA1-Associated RING Domain 1) plays a complex role in tumor biology, functioning either as a tumor suppressor or as an oncogenic driver, depending on isoform expression, cellular context, and regulatory environment. In this review, we examine the dual roles of BARD1, focusing on its regulation and paradoxical activities in PDAC. We summarize evidence that BARD1 and BARD1 isoforms differentially affect DNA repair, apoptosis, and drug resistance and evaluate the therapeutic potential of targeting BARD1 and other DNA damage response (DDR) proteins. We also review ongoing clinical trials and investigational agents designed to exploit DDR vulnerabilities in PDAC. Together, these insights highlight BARD1’s context-dependent roles in PDAC and support continued efforts to profile BARD1 isoforms, clarify their functions, and leverage DDR pathways through precision oncology approaches. Full article
Show Figures

Figure 1

22 pages, 3313 KB  
Article
Transcriptome Analysis and CFEM Gene Overexpression in Metschnikowia bicuspidata Under Hemocyte and Iron Ion Stress
by Bingnan Zuo, Xiaodong Li, Ji Zhang, Bingyu Li, Na Sun and Fang Liang
Pathogens 2025, 14(7), 691; https://doi.org/10.3390/pathogens14070691 - 14 Jul 2025
Viewed by 914
Abstract
The “milky disease” in Chinese mitten crabs (Eriocheir sinensis), caused by Metschnikowia bicuspidata, poses significant threats to aquaculture, though its pathogenic mechanisms remain poorly understood. This study employs transcriptomic sequencing to analyze gene expression changes in Metschnikowia bicuspidata under hemocyte [...] Read more.
The “milky disease” in Chinese mitten crabs (Eriocheir sinensis), caused by Metschnikowia bicuspidata, poses significant threats to aquaculture, though its pathogenic mechanisms remain poorly understood. This study employs transcriptomic sequencing to analyze gene expression changes in Metschnikowia bicuspidata under hemocyte challenge, iron overload (1 mmol/mL), and combined stress, with functional validation through Common in Fungal Extracellular Membrane (CFEMgene) overexpression strains. Key findings reveal that (1) hemocyte challenge activated base excision repair (−log10[P] = 7.58) and ribosome biogenesis pathways, indicating fungal adaptation through DNA repair and enhanced protein synthesis to counter host immune attacks (e.g., ROS-mediated damage). (2) Iron overload induced glutathione metabolism and pentose phosphate pathway enrichment, demonstrating mitigation of ferroptosis through NADPH/GSH antioxidant systems and autophagy/proteasome coordination. (3) Under combined stress, ribosome biogenesis (−log10[P] = 1.3) and non-homologous end-joining pathways coordinated DNA repair with stress protein synthesis, complemented by vacuolar V-ATPase-mediated iron compartmentalization. (4) CFEM genes showed significant upregulation under hemocyte stress, with overexpression strains exhibiting enhanced biofilm formation (35% increased MTT cytotoxicity) and infectivity (40% higher infection rate), confirming CFEM domains mediate pathogenesis through iron homeostasis and virulence factor production. This work elucidates how M. bicuspidata employs metabolic reprogramming, oxidative stress responses, and CFEM-mediated iron regulation to establish infection, providing critical insights for developing targeted control strategies against milky disease. Full article
Show Figures

Figure 1

28 pages, 1968 KB  
Review
The Influence of Circadian Rhythms on DNA Damage Repair in Skin Photoaging
by Zhi Su, Qianhua Hu, Xiang Li, Zirun Wang and Ying Xie
Int. J. Mol. Sci. 2024, 25(20), 10926; https://doi.org/10.3390/ijms252010926 - 11 Oct 2024
Cited by 10 | Viewed by 11545
Abstract
Circadian rhythms, the internal timekeeping systems governing physiological processes, significantly influence skin health, particularly in response to ultraviolet radiation (UVR). Disruptions in circadian rhythms can exacerbate UVR-induced skin damage and increase the risk of skin aging and cancer. This review explores how circadian [...] Read more.
Circadian rhythms, the internal timekeeping systems governing physiological processes, significantly influence skin health, particularly in response to ultraviolet radiation (UVR). Disruptions in circadian rhythms can exacerbate UVR-induced skin damage and increase the risk of skin aging and cancer. This review explores how circadian rhythms affect various aspects of skin physiology and pathology, with a special focus on DNA repair. Circadian regulation ensures optimal DNA repair following UVR-induced damage, reducing mutation accumulation, and enhancing genomic stability. The circadian control over cell proliferation and apoptosis further contributes to skin regeneration and response to UVR. Oxidative stress management is another critical area where circadian rhythms exert influence. Key circadian genes like brain and muscle ARNT-like 1 (BMAL1) and circadian locomotor output cycles kaput (CLOCK) modulate the activity of antioxidant enzymes and signaling pathways to protect cells from oxidative stress. Circadian rhythms also affect inflammatory and immune responses by modulating the inflammatory response and the activity of Langerhans cells and other immune cells in the skin. In summary, circadian rhythms form a complex defense network that manages UVR-induced damage through the precise regulation of DNA damage repair, cell proliferation, apoptosis, inflammatory response, oxidative stress, and hormonal signaling. Understanding these mechanisms provides insights into developing targeted skin protection and improving skin cancer prevention. Full article
(This article belongs to the Special Issue Molecular Mechanism in DNA Replication and Repair)
Show Figures

Figure 1

25 pages, 4014 KB  
Article
Antioxidant Defenses, Oxidative Stress Responses, and Apoptosis Modulation in Spontaneous Abortion: An Immunohistochemistry Analysis of First-Trimester Chorionic Villi
by Ioana Vornic, Alexandru Nesiu, Ana Maria Ardelean, Oana Cristina Todut, Victoria Cristina Pasare, Cristina Onel, Ionuț Daniel Raducan and Cristian George Furau
Life 2024, 14(9), 1074; https://doi.org/10.3390/life14091074 - 28 Aug 2024
Viewed by 2141
Abstract
Oxidative stress (OS) and apoptosis are critical factors in placental development and function. Their interplay influences trophoblast proliferation, differentiation, and invasion, as well as vascular development. An imbalance between these processes can lead to pregnancy-related disorders such as preeclampsia, intrauterine growth restriction, and [...] Read more.
Oxidative stress (OS) and apoptosis are critical factors in placental development and function. Their interplay influences trophoblast proliferation, differentiation, and invasion, as well as vascular development. An imbalance between these processes can lead to pregnancy-related disorders such as preeclampsia, intrauterine growth restriction, and even spontaneous abortion. Our study seeks to elucidate the associations between preventive antioxidant/protective OS response factors—glutathione (GSH), MutT Homolog 1 (MTH1), and apoptotic regulation modulators—tumor protein p53 and B-cell lymphoma (Bcl-2) transcripts, in the context of spontaneous abortion (30 samples) versus elective termination of pregnancy (20 samples), using immunohistochemistry (IHC) to determine their proteomic expression in chorionic villi within abortive fetal placenta tissue samples. Herein, comparative statistical analyses revealed that both OS response factors, GSH and MTH1, were significantly under-expressed in spontaneous abortion cases as compared to elective. Conversely, for apoptotic regulators, p53 expression was significantly higher in spontaneous abortion cases, whereas Bcl-2 expression was significantly lower in spontaneous abortion cases. These findings suggest that a strong pro-apoptotic signal is prevalent within spontaneous abortion samples, alongside reduced anti-apoptotic protection, depleted antioxidant defenses and compromised oxidative DNA damage prevention/repair, as compared to elective abortion controls. Herein, our hypothesis that OS and apoptosis are closely linked processes contributing to placental dysfunction and spontaneous abortion was thus seemingly corroborated. Our results further highlight the importance of maintaining redox homeostasis and apoptotic regulation for a successful pregnancy. Understanding the mechanisms underlying this interplay is essential for developing potential therapies to manage OS, promote placentation, and avoid unwanted apoptosis, ultimately improving pregnancy outcomes. Antioxidant supplementation, modulation of p53 activity, and the enhancement of DNA repair mechanisms may represent potential approaches to mitigate OS and apoptosis in the placenta. Further research is needed to explore these strategies and their efficacy in preventing spontaneous abortion. Full article
(This article belongs to the Special Issue Study on Placenta and Pregnancy Screening)
Show Figures

Figure 1

21 pages, 6342 KB  
Article
Mechanism of Histone Arginine Methylation Dynamic Change in Cellular Stress
by Xiao-Guang Ren, Wei Li, Wen-Xuan Li and Wenqiang Yu
Int. J. Mol. Sci. 2024, 25(14), 7562; https://doi.org/10.3390/ijms25147562 - 10 Jul 2024
Cited by 2 | Viewed by 2382
Abstract
Histone arginine residue methylation is crucial for individual development and gene regulation. However, the dynamics of histone arginine methylation in response to cellular stress remains largely unexplored. In addition, the interplay and regulatory mechanisms between this and other histone modifications are important scientific [...] Read more.
Histone arginine residue methylation is crucial for individual development and gene regulation. However, the dynamics of histone arginine methylation in response to cellular stress remains largely unexplored. In addition, the interplay and regulatory mechanisms between this and other histone modifications are important scientific questions that require further investigation. This study aimed to investigate the changes in histone arginine methylation in response to DNA damage. We report a global decrease in histone H3R26 symmetric dimethylation (H3R26me2s) and hypoacetylation at the H3K27 site in response to DNA damage. Notably, H3R26me2s exhibits a distribution pattern similar to that of H3K27ac across the genome, both of which are antagonistic to H3K27me3. Additionally, histone deacetylase 1 (HDAC1) may be recruited to the H3R26me2s demethylation region to mediate H3K27 deacetylation. These findings suggest crosstalk between H3R26me2s and H3K27ac in regulating gene expression. Full article
(This article belongs to the Special Issue Epigenetic Controls for Gene Panels in Oncology)
Show Figures

Figure 1

14 pages, 3311 KB  
Article
REDD1 Deletion Suppresses NF-κB Signaling in Cardiomyocytes and Prevents Deficits in Cardiac Function in Diabetic Mice
by Shaunaci A. Stevens, Siddharth Sunilkumar, Sandeep M. Subrahmanian, Allyson L. Toro, Omer Cavus, Efosa V. Omorogbe, Elisa A. Bradley and Michael D. Dennis
Int. J. Mol. Sci. 2024, 25(12), 6461; https://doi.org/10.3390/ijms25126461 - 12 Jun 2024
Cited by 3 | Viewed by 2239
Abstract
Activation of the transcription factor NF-κB in cardiomyocytes has been implicated in the development of cardiac function deficits caused by diabetes. NF-κB controls the expression of an array of pro-inflammatory cytokines and chemokines. We recently discovered that the stress response protein regulated in [...] Read more.
Activation of the transcription factor NF-κB in cardiomyocytes has been implicated in the development of cardiac function deficits caused by diabetes. NF-κB controls the expression of an array of pro-inflammatory cytokines and chemokines. We recently discovered that the stress response protein regulated in development and DNA damage response 1 (REDD1) was required for increased pro-inflammatory cytokine expression in the hearts of diabetic mice. The studies herein were designed to extend the prior report by investigating the role of REDD1 in NF-κB signaling in cardiomyocytes. REDD1 genetic deletion suppressed NF-κB signaling and nuclear localization of the transcription factor in human AC16 cardiomyocyte cultures exposed to TNFα or hyperglycemic conditions. A similar suppressive effect on NF-κB activation and pro-inflammatory cytokine expression was also seen in cardiomyocytes by knocking down the expression of GSK3β. NF-κB activity was restored in REDD1-deficient cardiomyocytes exposed to hyperglycemic conditions by expression of a constitutively active GSK3β variant. In the hearts of diabetic mice, REDD1 was required for reduced inhibitory phosphorylation of GSK3β at S9 and upregulation of IL-1β and CCL2. Diabetic REDD1+/+ mice developed systolic functional deficits evidenced by reduced ejection fraction. By contrast, REDD1−/− mice did not exhibit a diabetes-induced deficit in ejection fraction and left ventricular chamber dilatation was reduced in diabetic REDD1−/− mice, as compared to diabetic REDD1+/+ mice. Overall, the results support a role for REDD1 in promoting GSK3β-dependent NF-κB signaling in cardiomyocytes and in the development of cardiac function deficits in diabetic mice. Full article
Show Figures

Figure 1

11 pages, 2386 KB  
Article
Identification of Molecular Mechanisms in Radiation Cystitis: Insights from RNA Sequencing
by Sabrina Mota, Elijah P. Ward, Sarah N. Bartolone, Michael B. Chancellor and Bernadette M. M. Zwaans
Int. J. Mol. Sci. 2024, 25(5), 2632; https://doi.org/10.3390/ijms25052632 - 23 Feb 2024
Viewed by 2643
Abstract
Pelvic cancer survivors who were treated with radiation therapy are at risk for developing (hemorrhagic) radiation cystitis (RC) many years after completion of radiation therapy. Patients with RC suffer from lower urinary tract symptoms, including frequency, nocturia, pelvic pain, and incontinence. In advanced [...] Read more.
Pelvic cancer survivors who were treated with radiation therapy are at risk for developing (hemorrhagic) radiation cystitis (RC) many years after completion of radiation therapy. Patients with RC suffer from lower urinary tract symptoms, including frequency, nocturia, pelvic pain, and incontinence. In advanced stages, hematuria can occur, potentially escalating to life-threatening levels. Current therapeutic options for RC are limited, partly due to ethical concerns regarding bladder biopsy in patients with fragile bladder tissue. This study aimed to leverage our established preclinical model to elucidate the molecular pathways implicated in radiation-induced tissue changes in the bladder. Female C57Bl/6 mice received a single dose of 40 Gy using CT-guided imaging and a two-beam irradiation approach using the SARRP irradiator. Bladders from irradiated and age-matched littermate controls were harvested at 1 week [n = 5/group] or 6 months [n = 5/group] after irradiation, RNA was harvested, and mRNA sequencing was performed at paired-end 150bp on the Illumina NovaSeq6000 with a target of 30 million reads per sample. Following RNA sequencing, thorough bioinformatics analysis was performed using iPathwayGuide v2012 (ADVAITA Bioinformatics). Findings of the RNA sequencing were validated using qPCR analysis. At 1 week post-irradiation, altered gene expression was detected in genes involved in DNA damage response, apoptosis, and transcriptional regulation. By 6 months post-irradiation, significant changes in gene expression were observed in inflammation, collagen catabolism, and vascular health. Affected pathways included the p53, JAK-STAT, and PI3K-Akt pathways. These findings were validated in vivo in bladder tissues from our preclinical model. This is the first study to determine the molecular changes in the bladder in response to radiation treatment. We have successfully pinpointed several pathways and specific genes that undergo modification, thereby contributing to the progression of radiation cystitis. These insights enhance our understanding of the pathophysiology of radiation cystitis and may ultimately pave the way to the identification of potential new therapeutic targets. Full article
(This article belongs to the Section Molecular Biology)
Show Figures

Figure 1

21 pages, 1613 KB  
Article
The Identification of Nuclear FMRP Isoform Iso6 Partners
by Nassim Ledoux, Emeline I. J. Lelong, Alexandre Simard, Samer Hussein, Pauline Adjibade, Jean-Philippe Lambert and Rachid Mazroui
Cells 2023, 12(24), 2807; https://doi.org/10.3390/cells12242807 - 9 Dec 2023
Cited by 4 | Viewed by 1995
Abstract
A deficiency of FMRP, a canonical RNA-binding protein, causes the development of Fragile X Syndrome (FXS), which is characterised by multiple phenotypes, including neurodevelopmental disorders, intellectual disability, and autism. Due to the alternative splicing of the encoding FMR1 gene, multiple FMRP isoforms are [...] Read more.
A deficiency of FMRP, a canonical RNA-binding protein, causes the development of Fragile X Syndrome (FXS), which is characterised by multiple phenotypes, including neurodevelopmental disorders, intellectual disability, and autism. Due to the alternative splicing of the encoding FMR1 gene, multiple FMRP isoforms are produced consisting of full-length predominantly cytoplasmic (i.e., iso1) isoforms involved in translation and truncated nuclear (i.e., iso6) isoforms with orphan functions. However, we recently implicated nuclear FMRP isoforms in DNA damage response, showing that they negatively regulate the accumulation of anaphase DNA genomic instability bridges. This finding provided evidence that the cytoplasmic and nuclear functions of FMRP are uncoupled played by respective cytoplasmic and nuclear isoforms, potentially involving specific interactions. While interaction partners of cytoplasmic FMRP have been reported, the identity of nuclear FMRP isoform partners remains to be established. Using affinity purification coupled with mass spectrometry, we mapped the nuclear interactome of the FMRP isoform iso6 in U2OS. In doing so, we found FMRP nuclear interaction partners to be involved in RNA processing, pre-mRNA splicing, ribosome biogenesis, DNA replication and damage response, chromatin remodeling and chromosome segregation. By comparing interactions between nuclear iso6 and cytoplasmic iso1, we report a set of partners that bind specifically to the nuclear isoforms, mainly proteins involved in DNA-associated processes and proteasomal proteins, which is consistent with our finding that proteasome targets the nuclear FMRP iso6. The specific interactions with the nuclear isoform 6 are regulated by replication stress, while those with the cytoplasmic isoform 1 are largely insensitive to such stress, further supporting a specific role of nuclear isoforms in DNA damage response induced by replicative stress, potentially regulated by the proteasome. Full article
Show Figures

Figure 1

14 pages, 2585 KB  
Article
Correlations between MSH2 and MSH6 Concentrations in Different Biological Fluids and Clinicopathological Features in Colorectal Adenocarcinoma Patients and Their Contribution to Fast and Early Diagnosis of Colorectal Adenocarcinoma
by Alexandru Adrian Bratei and Raluca-Ioana Stefan-van Staden
Biomedicines 2023, 11(12), 3213; https://doi.org/10.3390/biomedicines11123213 - 4 Dec 2023
Cited by 1 | Viewed by 1889
Abstract
(1) Background: The human MutS homolog, hMSH2, is known to be involved in DNA mismatch repair and is responsible for maintaining the stability of the genome. When DNA damage occurs, MSH2 promotes cell apoptosis via the regulation of ATR/Chk2/p53 signal transduction, and MSH2 [...] Read more.
(1) Background: The human MutS homolog, hMSH2, is known to be involved in DNA mismatch repair and is responsible for maintaining the stability of the genome. When DNA damage occurs, MSH2 promotes cell apoptosis via the regulation of ATR/Chk2/p53 signal transduction, and MSH2 deficiency is also related to accelerated telomere shortening in humans. MSH2 missense mutations are involved in a defective DNA reparation process, and it can be implied in carcinogenesis, as it is already involved in well-known cancer-related syndromes such as Lynch syndrome. Human MSH6, which stands for mutS homolog 6, is a member of the MMR family that is responsible for the repair of post-replicative mismatched DNA bases. It is also one of the proteins with gene mutations that are associated with a high risk of developing Lynch syndrome, leading to a large series of tumors. (2) Methods: Patients and their clinical and pathological features were selected from the database of the project GRAPHSENSGASTROINTES and used accordingly, with ethics committee approval no. 32647/2018 awarded by the County Emergency Hospital from Targu-Mures. Analyses were conducted on whole blood, saliva, urine, and tumoral tissue samples using a stochastic method with stochastic microsensors. (3) Results: The results obtained using stochastic sensors were correlated with a series of macroscopic and microscopic pathological features for each sample type. Criteria or relationships were established for tumor location, vascular and perineural invasions, lymph node metastases, the presence of tumor deposits, and the presence of a mucus compound in the tumor mass. (4) Conclusions: The correlation between the concentrations of MSH2 in the four types of samples and the pathological features allowed for the fast characterization of a tumor, which can help surgeons and oncologists choose personalized treatments. Also, the colorectal tumor location was correlated with the concentration of MSH2 in whole blood, urine, and saliva. MSH6, which stands for mutS homolog 6, is not only useful in immunohistochemistry but in pathology practice as well. In this paper, the relationships between MSH6 levels in four biological fluids—whole blood, saliva, urine, and tissues—and tumor locations among the colorectal area, gross features, presence of a mucinous compound, molecular subtype, stroma features, and vascular invasions are presented. Full article
(This article belongs to the Special Issue Genetic Research on Colorectal Cancer)
Show Figures

Figure 1

19 pages, 7014 KB  
Article
Protective Role of Ethanol Extract of Cibotium barometz (Cibotium Rhizome) against Dexamethasone-Induced Muscle Atrophy in C2C12 Myotubes
by Na-Hyung Kim, Joo-Yeon Lee and Choon Young Kim
Int. J. Mol. Sci. 2023, 24(19), 14798; https://doi.org/10.3390/ijms241914798 - 30 Sep 2023
Cited by 9 | Viewed by 3879
Abstract
Sarcopenia is a progressive muscle disease characterized by the loss of skeletal muscle mass, strength, function, and physical performance. Since the disease code was assigned, attention has been focused on natural products that can protect against muscle atrophy. Cibotium barometz (Cibotium Rhizome) has [...] Read more.
Sarcopenia is a progressive muscle disease characterized by the loss of skeletal muscle mass, strength, function, and physical performance. Since the disease code was assigned, attention has been focused on natural products that can protect against muscle atrophy. Cibotium barometz (Cibotium Rhizome) has been used as an herbal medicine for the treatment of bone or joint diseases in Asian countries. However, no studies have identified the mechanism of action of Cibotium Rhizome on muscle atrophy related to sarcopenia at the site of myotubes. The aim of this study was to investigate the improvement effect of the ethanol extract of Cibotium Rhizome (ECR) on dexamethasone-induced muscle atrophy in an in vitro cell model, i.e., the C2C12 myotubes. High-performance liquid chromatography was performed to examine the phytochemicals in ECR. Seven peaks in the ECR were identified, corresponding to the following compounds: protocatechuic acid, (+)-catechin hydrate, p-coumaric acid, ellagic acid, chlorogenic acid, caffeic acid, and ferulic acid. In atrophy-like conditions induced by 100 μM dexamethasone for 24 h in C2C12, ECR increased the expression of the myosin heavy chain, p-Akt, the p-mammalian target of rapamycin (mTOR), p-p70S6K, and repressed the expression of regulated in development and DNA damage responses 1 (REDD1), kruppel-like factor 15 (KLF 15), muscle atrophy F-box, and muscle-specific RING finger protein-1 in C2C12. In addition, ECR alleviated dexamethasone-induced muscle atrophy by repressing REDD1 and KLF15 transcription in C2C12 myotubes, indicating the need for further studies to provide a scientific basis for the development of useful therapeutic agents using ECR to alleviate the effects of skeletal muscle atrophy or sarcopenia. Full article
(This article belongs to the Special Issue Cell Metabolism and Small Natural Compounds (2nd Edition))
Show Figures

Figure 1

16 pages, 4062 KB  
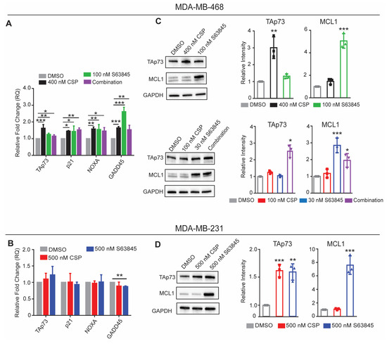
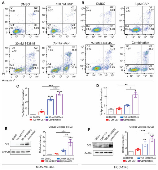
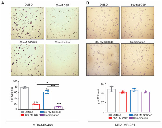
Article
Myeloid Cell Leukemia 1 Small Molecule Inhibitor S63845 Synergizes with Cisplatin in Triple-Negative Breast Cancer
by Alexus Acton and William J. Placzek
Cancers 2023, 15(18), 4481; https://doi.org/10.3390/cancers15184481 - 8 Sep 2023
Cited by 3 | Viewed by 2475
Abstract
Triple-negative breast cancer (TNBC) is an aggressive cancer that lacks specific molecular targets that are often used for therapy. The refractory rate of TNBC to broad-spectrum chemotherapy remains high; however, the combination of newly developed treatments with the current standard of care has [...] Read more.
Triple-negative breast cancer (TNBC) is an aggressive cancer that lacks specific molecular targets that are often used for therapy. The refractory rate of TNBC to broad-spectrum chemotherapy remains high; however, the combination of newly developed treatments with the current standard of care has delivered promising anti-tumor effects. One mechanism employed by TNBC to avoid cell death is the increased expression of the anti-apoptotic protein, myeloid cell leukemia 1 (MCL1). Multiple studies have demonstrated that increased MCL1 expression enables resistance to platinum-based chemotherapy. In addition to suppressing apoptosis, we recently demonstrated that MCL1 also binds and negatively regulates the transcriptional activity of TP73. TP73 upregulation is a critical driver of cisplatin-induced DNA damage response, and ultimately, cell death. We therefore sought to determine if the coadministration of an MCL1-targeted inhibitor with cisplatin could produce a synergistic response in TNBC. This study demonstrates that the MCL1 inhibitor, S63845, combined with cisplatin synergizes by inducing apoptosis while also decreasing proliferation in a subset of TNBC cell lines. The use of combined MCL1 inhibitors with cisplatin in TNBC effectively initiates TAp73 anti-tumor effects on cell cycle arrest and apoptosis. This observation provides a molecular profile that can be exploited to identify sensitive TNBCs. Full article
(This article belongs to the Section Cancer Therapy)
Show Figures

Graphical abstract

Back to TopTop