REDD1 Deletion Suppresses NF-κB Signaling in Cardiomyocytes and Prevents Deficits in Cardiac Function in Diabetic Mice
Abstract
1. Introduction
2. Results
2.1. REDD1 Deletion Reduced NF-κB Signaling in Cardiomyocytes
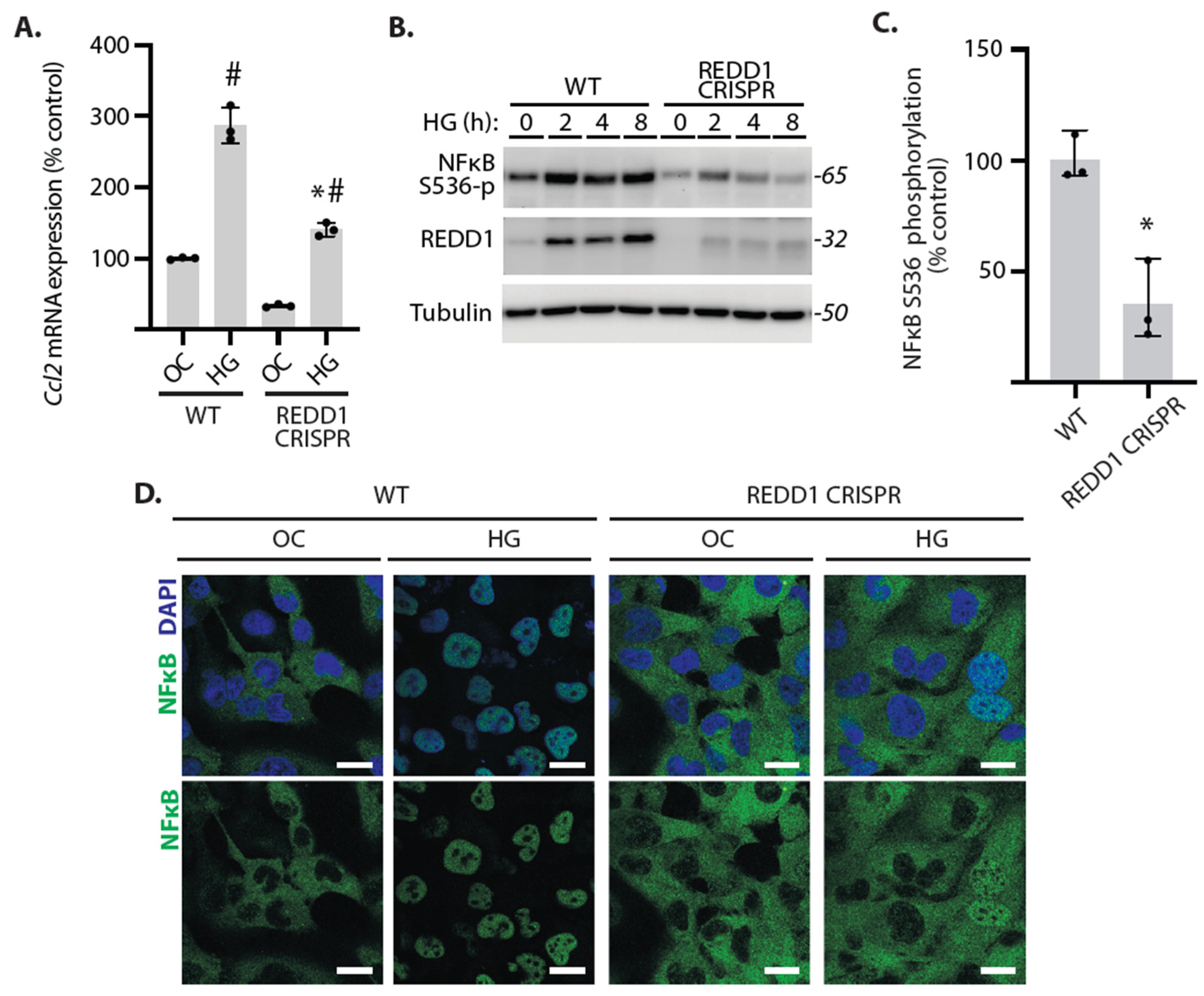
2.2. NF-κB Signaling Was Attenuated in REDD1-Deficient Cardiomyocytes Exposed to Hyperglycemic Conditions
2.3. GSK3β Promoted NF-κB Signaling in Cardiomyocytes Exposed to Hyperglycemic Conditions
2.4. REDD1 Was Necessary for Reduced Phosphorylation of GSK3β in the Hearts of Diabetic Mice
2.5. REDD1 Contributed to Cardiac Defects in Diabetic Mice
3. Discussion
4. Materials and Methods
4.1. Cell Culture
4.2. Protein Analysis
4.3. PCR Analysis
4.4. Animals
4.5. Immunofluorescent Microscopy
4.6. Echocardiography
4.7. Data Analysis and Presentation
Supplementary Materials
Author Contributions
Funding
Institutional Review Board Statement
Informed Consent Statement
Data Availability Statement
Acknowledgments
Conflicts of Interest
References
- Paolillo, S.; Marsico, F.; Prastaro, M.; Renga, F.; Esposito, L.; De Martino, F.; Di Napoli, P.; Esposito, I.; Ambrosio, A.; Ianniruberto, M.; et al. Diabetic Cardiomyopathy: Definition, Diagnosis, and Therapeutic Implications. Heart Fail. Clin. 2019, 15, 341–347. [Google Scholar] [CrossRef] [PubMed]
 - Boyalla, V.; Gallego-Colon, E.; Spartalis, M. Immunity and inflammation in cardiovascular disorders. BMC Cardiovasc. Disord. 2023, 23, 148. [Google Scholar] [CrossRef] [PubMed]
 - Jones, W.K.; Brown, M.; Ren, X.; He, S.; McGuinness, M. NF-kappaB as an integrator of diverse signaling pathways: The heart of myocardial signaling? Cardiovasc. Toxicol. 2003, 3, 229–254. [Google Scholar] [CrossRef] [PubMed]
 - Liu, T.; Zhang, L.; Joo, D.; Sun, S.C. NF-κB signaling in inflammation. Signal Transduct. Target. Ther. 2017, 2, 17023. [Google Scholar] [CrossRef] [PubMed]
 - Fiordelisi, A.; Iaccarino, G.; Morisco, C.; Coscioni, E.; Sorriento, D. NFkappaB is a Key Player in the Crosstalk between Inflammation and Cardiovascular Diseases. Int. J. Mol. Sci. 2019, 20, 1599. [Google Scholar] [CrossRef] [PubMed]
 - Chen, S.; Khan, Z.A.; Cukiernik, M.; Chakrabarti, S. Differential activation of NF-kappa B and AP-1 in increased fibronectin synthesis in target organs of diabetic complications. Am. J. Physiol. Endocrinol. Metab. 2003, 284, E1089–E1097. [Google Scholar] [CrossRef] [PubMed]
 - Min, W.; Bin, Z.W.; Quan, Z.B.; Hui, Z.J.; Sheng, F.G. The signal transduction pathway of PKC/NF-kappa B/c-fos may be involved in the influence of high glucose on the cardiomyocytes of neonatal rats. Cardiovasc. Diabetol. 2009, 8, 8. [Google Scholar] [CrossRef] [PubMed]
 - Thomas, C.M.; Yong, Q.C.; Rosa, R.M.; Seqqat, R.; Gopal, S.; Casarini, D.E.; Jones, W.K.; Gupta, S.; Baker, K.M.; Kumar, R. Cardiac-specific suppression of NF-κB signaling prevents diabetic cardiomyopathy via inhibition of the renin-angiotensin system. Am. J. Physiol. Heart Circ. Physiol. 2014, 307, H1036–H1045. [Google Scholar] [CrossRef] [PubMed]
 - Stevens, S.A.; Gonzalez Aguiar, M.K.; Toro, A.L.; Yerlikaya, E.I.; Sunilkumar, S.; VanCleave, A.M.; Pfleger, J.; Bradley, E.A.; Kimball, S.R.; Dennis, M.D. PERK/ATF4-dependent expression of the stress response protein REDD1 promotes proinflammatory cytokine expression in the heart of obese mice. Am. J. Physiol. Endocrinol. Metab. 2023, 324, E62–E72. [Google Scholar] [CrossRef]
 - Sunilkumar, S.; Toro, A.L.; McCurry, C.M.; VanCleave, A.M.; Stevens, S.A.; Miller, W.P.; Kimball, S.R.; Dennis, M.D. Stress response protein REDD1 promotes diabetes-induced retinal inflammation by sustaining canonical NF-κB signaling. J. Biol. Chem. 2022, 298, 102638. [Google Scholar] [CrossRef]
 - Sunilkumar, S.; VanCleave, A.M.; McCurry, C.M.; Toro, A.L.; Stevens, S.A.; Kimball, S.R.; Dennis, M.D. REDD1-dependent GSK3β dephosphorylation promotes NF-κB activation and macrophage infiltration in the retina of diabetic mice. J. Biol. Chem. 2023, 299, 104991. [Google Scholar] [CrossRef] [PubMed]
 - Dennis, M.D.; Coleman, C.S.; Berg, A.; Jefferson, L.S.; Kimball, S.R. REDD1 enhances protein phosphatase 2A-mediated dephosphorylation of Akt to repress mTORC1 signaling. Sci. Signal. 2014, 7, ra68. [Google Scholar] [CrossRef] [PubMed]
 - van Weeren, P.C.; de Bruyn, K.M.; de Vries-Smits, A.M.; van Lint, J.; Burgering, B.M. Essential role for protein kinase B (PKB) in insulin-induced glycogen synthase kinase 3 inactivation. Characterization of dominant-negative mutant of PKB. J. Biol. Chem. 1998, 273, 13150–13156. [Google Scholar] [CrossRef] [PubMed]
 - Sharma, A.K.; Thanikachalam, P.V.; Bhatia, S. The signaling interplay of GSK-3β in myocardial disorders. Drug Discov. Today 2020, 25, 633–641. [Google Scholar] [CrossRef] [PubMed]
 - Wang, Y.; Feng, W.; Xue, W.; Tan, Y.; Hein, D.W.; Li, X.K.; Cai, L. Inactivation of GSK-3beta by metallothionein prevents diabetes-related changes in cardiac energy metabolism, inflammation, nitrosative damage, and remodeling. Diabetes 2009, 58, 1391–1402. [Google Scholar] [CrossRef] [PubMed]
 - Qu, X.F.; Zhai, B.Z.; Hu, W.L.; Lou, M.H.; Chen, Y.H.; Liu, Y.F.; Chen, J.G.; Mei, S.; You, Z.Q.; Liu, Z.; et al. Pyrroloquinoline quinone ameliorates diabetic cardiomyopathy by inhibiting the pyroptosis signaling pathway in C57BL/6 mice and AC16 cells. Eur. J. Nutr. 2022, 61, 1823–1836. [Google Scholar] [CrossRef]
 - Bozkurt, B.; Aguilar, D.; Deswal, A.; Dunbar, S.B.; Francis, G.S.; Horwich, T.; Jessup, M.; Kosiborod, M.; Pritchett, A.M.; Ramasubbu, K.; et al. Contributory Risk and Management of Comorbidities of Hypertension, Obesity, Diabetes Mellitus, Hyperlipidemia, and Metabolic Syndrome in Chronic Heart Failure: A Scientific Statement From the American Heart Association. Circulation 2016, 134, e535–e578. [Google Scholar] [CrossRef]
 - Lorenzo, O.; Picatoste, B.; Ares-Carrasco, S.; Ramírez, E.; Egido, J.; Tuñón, J. Potential role of nuclear factor κB in diabetic cardiomyopathy. Mediat. Inflamm. 2011, 2011, 652097. [Google Scholar] [CrossRef]
 - Pastor, F.; Dumas, K.; Barthelemy, M.A.; Regazzetti, C.; Druelle, N.; Peraldi, P.; Cormont, M.; Tanti, J.F.; Giorgetti-Peraldi, S. Implication of REDD1 in the activation of inflammatory pathways. Sci. Rep. 2017, 7, 7023. [Google Scholar] [CrossRef]
 - Lee, D.K.; Kim, T.; Byeon, J.; Park, M.; Kim, S.; Kim, J.; Choi, S.; Lee, G.; Park, C.; Lee, K.W.; et al. REDD1 promotes obesity-induced metabolic dysfunction via atypical NF-κB activation. Nat. Commun. 2022, 13, 6303. [Google Scholar] [CrossRef]
 - Yoshida, T.; Mett, I.; Bhunia, A.K.; Bowman, J.; Perez, M.; Zhang, L.; Gandjeva, A.; Zhen, L.; Chukwueke, U.; Mao, T.; et al. Rtp801, a suppressor of mTOR signaling, is an essential mediator of cigarette smoke-induced pulmonary injury and emphysema. Nat. Med. 2010, 16, 767–773. [Google Scholar] [CrossRef] [PubMed]
 - Al-Maghrebi, M.; Benter, I.F.; Diz, D.I. Endogenous angiotensin-(1-7) reduces cardiac ischemia-induced dysfunction in diabetic hypertensive rats. Pharmacol. Res. 2009, 59, 263–268. [Google Scholar] [CrossRef]
 - Zhang, C.; Syed, T.W.; Liu, R.; Yu, J. Role of Endoplasmic Reticulum Stress, Autophagy, and Inflammation in Cardiovascular Disease. Front. Cardiovasc. Med. 2017, 4, 29. [Google Scholar] [CrossRef] [PubMed]
 - Pieri, B.L.; Souza, D.R.; Luciano, T.F.; Marques, S.O.; Pauli, J.R.; Silva, A.S.; Ropelle, E.R.; Pinho, R.A.; Lira, F.S.; De Souza, C.T. Effects of physical exercise on the P38MAPK/REDD1/14-3-3 pathways in the myocardium of diet-induced obesity rats. Horm. Metab. Res. 2014, 46, 621–627. [Google Scholar] [CrossRef]
 - Wek, R.C.; Cavener, D.R. Translational control and the unfolded protein response. Antioxid. Redox Signal. 2007, 9, 2357–2371. [Google Scholar] [CrossRef]
 - Whitney, M.L.; Jefferson, L.S.; Kimball, S.R. ATF4 is necessary and sufficient for ER stress-induced upregulation of REDD1 expression. Biochem. Biophys. Res. Commun. 2009, 379, 451–455. [Google Scholar] [CrossRef] [PubMed]
 - Lee, D.K.; Kim, J.H.; Kim, J.; Choi, S.; Park, M.; Park, W.; Kim, S.; Lee, K.S.; Kim, T.; Jung, J.; et al. REDD-1 aggravates endotoxin-induced inflammation via atypical NF-kappaB activation. FASEB J. 2018, 32, 4585–4599. [Google Scholar] [CrossRef] [PubMed]
 - McCurry, C.M.; Sunilkumar, S.; Subrahmanian, S.M.; Yerlikaya, E.I.; Toro, A.L.; VanCleave, A.M.; Stevens, S.A.; Barber, A.J.; Sundstrom, J.M.; Dennis, M.D. NLRP3 Inflammasome Priming in the Retina of Diabetic Mice Requires REDD1-Dependent Activation of GSK3β. Investig. Ophthalmol. Vis. Sci. 2024, 65, 34. [Google Scholar] [CrossRef] [PubMed]
 - Lal, H.; Ahmad, F.; Woodgett, J.; Force, T. The GSK-3 family as therapeutic target for myocardial diseases. Circ. Res. 2015, 116, 138–149. [Google Scholar] [CrossRef]
 - Al-Damry, N.T.; Attia, H.A.; Al-Rasheed, N.M.; Mohamad, R.A.; Al-Amin, M.A.; Dizmiri, N.; Atteya, M. Sitagliptin attenuates myocardial apoptosis via activating LKB-1/AMPK/Akt pathway and suppressing the activity of GSK-3β and p38α/MAPK in a rat model of diabetic cardiomyopathy. Biomed. Pharmacother. 2018, 107, 347–358. [Google Scholar] [CrossRef]
 - Su, D.; Zhou, Y.; Hu, S.; Guan, L.; Shi, C.; Wang, Q.; Chen, Y.; Lu, C.; Li, Q.; Ma, X. Role of GAB1/PI3K/AKT signaling high glucose-induced cardiomyocyte apoptosis. Biomed. Pharmacother. 2017, 93, 1197–1204. [Google Scholar] [CrossRef] [PubMed]
 - Su, D.; Zhao, J.; Hu, S.; Guan, L.; Li, Q.; Shi, C.; Ma, X.; Gou, J.; Zhou, Y. GSK3β and MCL-1 mediate cardiomyocyte apoptosis in response to high glucose. Histochem. Cell Biol. 2019, 152, 217–225. [Google Scholar] [CrossRef] [PubMed]
 - Gupte, M.; Tumuluru, S.; Sui, J.Y.; Singh, A.P.; Umbarkar, P.; Parikh, S.S.; Ahmad, F.; Zhang, Q.; Force, T.; Lal, H. Cardiomyocyte-specific deletion of GSK-3β leads to cardiac dysfunction in a diet induced obesity model. Int. J. Cardiol. 2018, 259, 145–152. [Google Scholar] [CrossRef] [PubMed]
 - Huang, P.; Bai, L.; Liu, L.; Fu, J.; Wu, K.; Liu, H.; Liu, Y.; Qi, B. Redd1 knockdown prevents doxorubicin-induced cardiac senescence. Aging 2021, 13, 13788–13806. [Google Scholar] [CrossRef] [PubMed]
 - Brafman, A.; Mett, I.; Shafir, M.; Gottlieb, H.; Damari, G.; Gozlan-Kelner, S.; Vishnevskia-Dai, V.; Skaliter, R.; Einat, P.; Faerman, A.; et al. Inhibition of oxygen-induced retinopathy in RTP801-deficient mice. Investig. Ophthalmol. Vis. Sci. 2004, 45, 3796–3805. [Google Scholar] [CrossRef] [PubMed]
 - Dennis, M.D.; Kimball, S.R.; Fort, P.E.; Jefferson, L.S. Regulated in development and DNA damage 1 is necessary for hyperglycemia-induced vascular endothelial growth factor expression in the retina of diabetic rodents. J. Biol. Chem. 2015, 290, 3865–3874. [Google Scholar] [CrossRef]
 - Cavus, O.; Williams, J.; Musa, H.; El Refaey, M.; Gratz, D.; Shaheen, R.; Schwieterman, N.A.; Koenig, S.; Antwi-Boasiako, S.; Young, L.J.; et al. Giant ankyrin-G regulates cardiac function. J. Biol. Chem. 2021, 296, 100507. [Google Scholar] [CrossRef]
 






Disclaimer/Publisher’s Note: The statements, opinions and data contained in all publications are solely those of the individual author(s) and contributor(s) and not of MDPI and/or the editor(s). MDPI and/or the editor(s) disclaim responsibility for any injury to people or property resulting from any ideas, methods, instructions or products referred to in the content.  | 
© 2024 by the authors. Licensee MDPI, Basel, Switzerland. This article is an open access article distributed under the terms and conditions of the Creative Commons Attribution (CC BY) license (https://creativecommons.org/licenses/by/4.0/).
Share and Cite
Stevens, S.A.; Sunilkumar, S.; Subrahmanian, S.M.; Toro, A.L.; Cavus, O.; Omorogbe, E.V.; Bradley, E.A.; Dennis, M.D. REDD1 Deletion Suppresses NF-κB Signaling in Cardiomyocytes and Prevents Deficits in Cardiac Function in Diabetic Mice. Int. J. Mol. Sci. 2024, 25, 6461. https://doi.org/10.3390/ijms25126461
Stevens SA, Sunilkumar S, Subrahmanian SM, Toro AL, Cavus O, Omorogbe EV, Bradley EA, Dennis MD. REDD1 Deletion Suppresses NF-κB Signaling in Cardiomyocytes and Prevents Deficits in Cardiac Function in Diabetic Mice. International Journal of Molecular Sciences. 2024; 25(12):6461. https://doi.org/10.3390/ijms25126461
Chicago/Turabian StyleStevens, Shaunaci A., Siddharth Sunilkumar, Sandeep M. Subrahmanian, Allyson L. Toro, Omer Cavus, Efosa V. Omorogbe, Elisa A. Bradley, and Michael D. Dennis. 2024. "REDD1 Deletion Suppresses NF-κB Signaling in Cardiomyocytes and Prevents Deficits in Cardiac Function in Diabetic Mice" International Journal of Molecular Sciences 25, no. 12: 6461. https://doi.org/10.3390/ijms25126461
APA StyleStevens, S. A., Sunilkumar, S., Subrahmanian, S. M., Toro, A. L., Cavus, O., Omorogbe, E. V., Bradley, E. A., & Dennis, M. D. (2024). REDD1 Deletion Suppresses NF-κB Signaling in Cardiomyocytes and Prevents Deficits in Cardiac Function in Diabetic Mice. International Journal of Molecular Sciences, 25(12), 6461. https://doi.org/10.3390/ijms25126461
        
