Sign in to use this feature.

Years

Between: -

Subjects

remove_circle_outline
remove_circle_outline
remove_circle_outline
remove_circle_outline
remove_circle_outline
remove_circle_outline
remove_circle_outline
remove_circle_outline

Journals

remove_circle_outline
remove_circle_outline
remove_circle_outline
remove_circle_outline

Article Types

Countries / Regions

remove_circle_outline
remove_circle_outline
remove_circle_outline
remove_circle_outline
remove_circle_outline

Search Results (582)

Search Parameters:
Keywords = redox homeostasis and signaling

Order results
Result details
Results per page
Select all
Export citation of selected articles as:
18 pages, 2198 KB  
Article
A Heptamethine Cyanine-Based Near-Infrared Optical Sensor for Copper(II) Detection in Aqueous Solutions and Living Cells
by Ziya Aydin, Bing Yan and Maolin Guo
Sensors 2026, 26(1), 130; https://doi.org/10.3390/s26010130 (registering DOI) - 24 Dec 2025
Abstract
Copper ions are essential trace elements that play critical roles in redox reactions, signal transduction, energy metabolism, and regulation of the central nervous system. However, excess copper can induce cytotoxicity and contribute to various pathological conditions, highlighting the need for sensitive and selective [...] Read more.
Copper ions are essential trace elements that play critical roles in redox reactions, signal transduction, energy metabolism, and regulation of the central nervous system. However, excess copper can induce cytotoxicity and contribute to various pathological conditions, highlighting the need for sensitive and selective detection methods. We report a novel near-infrared (NIR) optical sensor, IRPhen, based on a heptamethine cyanine scaffold conjugated with a 1,10-phenanthroline Cu2+-binding receptor. IRPhen exhibits strong NIR absorption and emission (Ex: 750 nm, Em: 808 nm), high sensitivity, and good selectivity toward Cu2+ over competing metal ions. Spectroscopic studies revealed a rapid, reversible 1:1 binding interaction with a binding constant of 1.3 × 106 M−1 and a detection limit of 0.286 µM. The probe demonstrated excellent stability across physiological pH ranges and maintained its performance under competitive conditions. Importantly, IRPhen is cell-permeable and capable of detecting dynamic Cu2+ changes in living fibroblast (WS1) cells using confocal microscopy. This sensor design offers a versatile platform for developing NIR optical sensors to study copper homeostasis, elucidating copper-related biological mechanisms, and potentially developing similar NIR probes for other biologically relevant metal ions. Full article
24 pages, 935 KB  
Review
A Narrative Review on Nitrate-Rich Diets as Adjuncts to Antihypertensive Therapy: Enhancing Treatment Efficacy via Oxidative Stress Modulation
by Mila Silva-Cunha, Carla Speroni Ceron, Heitor Moreno and José Eduardo Tanus-Santos
Biomedicines 2026, 14(1), 39; https://doi.org/10.3390/biomedicines14010039 - 23 Dec 2025
Abstract
Arterial hypertension (AH) is a highly prevalent, multifactorial cardiovascular condition characterized by endothelial dysfunction, increased oxidative stress, and impaired nitric oxide (NO) bioavailability. While pharmacological treatment is primarily directed toward blood pressure reduction, accumulating evidence indicates that several antihypertensive drug classes also confer [...] Read more.
Arterial hypertension (AH) is a highly prevalent, multifactorial cardiovascular condition characterized by endothelial dysfunction, increased oxidative stress, and impaired nitric oxide (NO) bioavailability. While pharmacological treatment is primarily directed toward blood pressure reduction, accumulating evidence indicates that several antihypertensive drug classes also confer antioxidant and vasculoprotective benefits. Concurrently, dietary intake of inorganic nitrate and nitrite has gained attention as an adjunctive approach to restore NO signaling and redox homeostasis. This narrative review summarizes current evidence regarding the antioxidant effects of major antihypertensive drug classes and examines the contribution of nitrate- and nitrite-rich diets to the modulation of oxidative stress and vascular dysfunction in AH. A systematic search of PubMed, EMBASE, Scopus, ScienceDirect, Web of Science, Google Scholar, and Food and Drug Administration (FDA) databases was performed for studies published between August and December 2025. Experimental and clinical investigations assessing oxidative stress markers, endothelial function, or NO-related outcomes in AH were selected following title and abstract screening and full-text evaluation. Available data indicate that angiotensin-converting enzyme inhibitors, angiotensin II receptor blockers, diuretics, β-blockers, and calcium channel blockers mitigate oxidative stress via mechanisms including NADPH oxidase suppression, decreased reactive oxygen species production, reinforcement of endogenous antioxidant systems, and restoration of endothelial NO bioavailability. Moreover, dietary nitrate and nitrite support vascular function through activation of the nitrate–nitrite–NO pathway. Combining nitrate- and antioxidant-rich dietary strategies with antihypertensive agents that lack inherent redox-modulating activity may enhance blood pressure control and lower cardiovascular risk. Nevertheless, well-designed long-term randomized clinical trials are needed to elucidate class-specific interactions and underlying redox mechanisms. Full article
Show Figures

Graphical abstract

19 pages, 3687 KB  
Article
Species-Specific Transcriptome in Xerophytes Atriplex halimus (L.) and Atriplex leucoclada (Boiss.)
by Monther T. Sadder, Mohammad Brake, Mohammad K. Al-Rifaee, Mahfouz M. Abu-Zanat, Saeid Abu-Romman, Anas Musallam, Mohammad A. Alabdallah, Bayan Alkharabsheh, Fatima A. Bani Khaled, Abdulrahman K. Kharouf, Seif D. Alsuraikhat, Hutheyfah Al-Sawalmah and Hassan R. Hamasha
Diversity 2026, 18(1), 10; https://doi.org/10.3390/d18010010 - 23 Dec 2025
Abstract
Climate change and global warming are deeply impacting natural foraging dependent upon rain fall. To understand how xerophytes cope with these dramatic changes, comparative transcriptomic profiling of Atriplex halimus and Atriplex leucoclada was investigated under drought stress. The data revealed both shared and [...] Read more.
Climate change and global warming are deeply impacting natural foraging dependent upon rain fall. To understand how xerophytes cope with these dramatic changes, comparative transcriptomic profiling of Atriplex halimus and Atriplex leucoclada was investigated under drought stress. The data revealed both shared and species-specific adaptive mechanisms. Differentially expressed genes (DEGs) clustered into major conserved gene families, including stress signaling, transcriptional regulation, antioxidant defense, metabolism, transport, and hormone signaling. In A. halimus, drought tolerance was characterized by strong transcriptional regulation, redox balance, and energy homeostasis, highlighted by the up-regulation of WRKY, MYB, and SET-domain transcription factors, calcium transporters, SnRK1 kinases, and stress-protective proteins such as HSPs and LEAs. On the other hand, A. leucoclada exhibited broader signaling flexibility and structural reinforcement through enrichment of MAPKs, CDPKs, 14-3-3 proteins, and cell wall-modifying enzymes (XTHs, expansins, chitinase-like proteins), as well as high expression of transporters and hormone-responsive genes. Such patterns indicated distinct drought adaptation strategies: A. halimus relied on rapid transcriptional and redox adjustments suited for fluctuating moisture regimes, while A. leucoclada employed multi-layered, constitutive defenses for persistent arid conditions. Together, these results elucidate complementary molecular strategies enabling ecological divergence and drought resilience among closely related halophytes. Full article
(This article belongs to the Special Issue Genetic Diversity, Breeding and Adaption Evolution of Plants)
Show Figures

Graphical abstract

18 pages, 1134 KB  
Review
The Dual Role of Nrf2 Signaling in Virus Infections: Antiviral Guardian or Proviral Accomplice?
by Bikash R. Sahoo, Kush K. Pandey and Asit K. Pattnaik
Pathogens 2026, 15(1), 8; https://doi.org/10.3390/pathogens15010008 - 20 Dec 2025
Viewed by 214
Abstract
The transcription factor nuclear factor erythroid 2-related factor 2 (Nrf2) plays a critical role in regulating cellular defense against oxidative stress and maintaining redox homeostasis. In the context of viral infections, Nrf2 signaling emerges as a double-edged sword. On one hand, it activates [...] Read more.
The transcription factor nuclear factor erythroid 2-related factor 2 (Nrf2) plays a critical role in regulating cellular defense against oxidative stress and maintaining redox homeostasis. In the context of viral infections, Nrf2 signaling emerges as a double-edged sword. On one hand, it activates a broad spectrum of antioxidant and cytoprotective genes, contributing to host defense and antiviral immunity. On the other hand, certain viruses exploit the Nrf2 pathway to create a favorable environment for replication, persistence, or immune evasion. This review summarizes the current understanding of Nrf2’s antiviral and proviral roles in both RNA and DNA virus infections, delineates the underlying mechanisms, and discusses the therapeutic implications of targeting Nrf2. We emphasize the need for context-dependent modulation of Nrf2 activity and highlight future directions in precision antiviral strategies. Full article
(This article belongs to the Section Viral Pathogens)
Show Figures

Figure 1

18 pages, 2171 KB  
Article
Targeting Redox Homeostasis and Cell Survival Signaling with a Flavonoid-Rich Extract of Bergamot Juice in In Vitro and In Vivo Colorectal Cancer Models
by Alessandro Maugeri, Paola De Cicco, Rebecca Amico, Martina Farina, Michele Navarra and Francesca Borrelli
Pharmaceutics 2026, 18(1), 7; https://doi.org/10.3390/pharmaceutics18010007 - 20 Dec 2025
Viewed by 105
Abstract
Background/Objectives: Colorectal cancer (CRC) is the second most common cause of cancer death worldwide. Evidence suggests that a polyphenol-rich diet may lower the risk of CRC. The aim of this study was to demonstrate the potential antitumor effects of a flavonoid-rich extract [...] Read more.
Background/Objectives: Colorectal cancer (CRC) is the second most common cause of cancer death worldwide. Evidence suggests that a polyphenol-rich diet may lower the risk of CRC. The aim of this study was to demonstrate the potential antitumor effects of a flavonoid-rich extract of bergamot juice (BJe) in both in vitro and in vivo CRC models, assessing the underlying mechanisms. Methods: CRC cells, among which HCT-116, have been employed to assess the fine mechanism of action of BJe, whereas a mouse model of azoxymethane (AOM)-induced CRC was exploited to appreciate the anti-cancer effects of BJe. Results: BJe inhibited the growth of several CRC cells, especially HCT-116. In this cell line, BJe induced apoptosis and blocked the cell cycle in the G1 phase, as well as modulated the gene expression of apoptosis- and cell cycle-related factors. Moreover, BJe prompted reactive oxygen species production and impaired mitochondrial membrane potential. In the nucleus of these cancerous cells, BJe induced DNA damage as confirmed by the raised levels of 8-oxo-2′-deoxyguanosine and phosphorylation of histone H2A.X. In mice with AOM-induced CRC, BJe was able to lower the number of aberrant crypt foci. Moreover, BJe reduced the percentage of mice bearing both polyps and tumors, as well as their number. Conclusions: Our study supports the role of BJe against CRC, providing knowledge on the underlying mechanism of action. Full article
Show Figures

Figure 1

24 pages, 866 KB  
Review
Advancements in Bioactive Compounds and Therapeutic Agents for Alopecia: Trends and Future Perspectives
by Eunmiri Roh
Cosmetics 2025, 12(6), 287; https://doi.org/10.3390/cosmetics12060287 - 16 Dec 2025
Viewed by 415
Abstract
Alopecia is a multifactorial disorder in which immune, endocrine, metabolic, and microbial systems converge within the follicular microenvironment. In alopecia areata (AA), loss of immune privilege, together with interferon-γ- and interleukin-15-driven activation of the JAK/STAT cascade, promotes cytotoxic infiltration, whereas selective inhibitors, including [...] Read more.
Alopecia is a multifactorial disorder in which immune, endocrine, metabolic, and microbial systems converge within the follicular microenvironment. In alopecia areata (AA), loss of immune privilege, together with interferon-γ- and interleukin-15-driven activation of the JAK/STAT cascade, promotes cytotoxic infiltration, whereas selective inhibitors, including baricitinib, ritlecitinib, and durvalumab, restore immune balance and permit anagen reentry. In androgenetic alopecia (AGA), excess dihydrotestosterone and androgen receptor signaling increase DKK1 and prostaglandin D2, suppress Wnt and β-catenin activity, and drive follicular miniaturization. Combination approaches utilizing low-dose oral minoxidil, platelet-rich plasma, exosome formulations, and low-level light therapy enhance vascularization, improve mitochondrial function, and reactivate metabolism, collectively supporting sustained regrowth. Elucidation of intracellular axes such as JAK/STAT, Wnt/BMP, AMPK/mTOR, and mitochondrial redox regulation provides a mechanistic basis for rational, multimodal intervention. Advances in stem cell organoids, biomaterial scaffolds, and exosome-based therapeutics extend treatment from suppression toward structural follicle reconstruction. Recognition of microbiome and mitochondria crosstalk underscores the need to maintain microbial homeostasis and redox stability for durable regeneration. This review synthesizes molecular and preclinical advances in AA and AGA, outlining intersecting signaling networks and regenerative interfaces that define a framework for precision and sustained follicular regeneration. Full article
(This article belongs to the Special Issue Feature Papers in Cosmetics in 2025)
Show Figures

Graphical abstract

31 pages, 1574 KB  
Review
Nanoparticle-Based Assays for Antioxidant Capacity Determination
by Jolanta Flieger, Natalia Żuk, Ewelina Grabias-Blicharz, Piotr Puźniak and Wojciech Flieger
Antioxidants 2025, 14(12), 1506; https://doi.org/10.3390/antiox14121506 - 15 Dec 2025
Viewed by 313
Abstract
Thanks to both endogenous and exogenous antioxidants (AOs), the antioxidant defense system ensures redox homeostasis, which is crucial for protecting the body from oxidative stress and maintaining overall health. The food industry also exploits the antioxidant properties to prevent or delay the oxidation [...] Read more.
Thanks to both endogenous and exogenous antioxidants (AOs), the antioxidant defense system ensures redox homeostasis, which is crucial for protecting the body from oxidative stress and maintaining overall health. The food industry also exploits the antioxidant properties to prevent or delay the oxidation of other molecules during processing and storage. There are many classical methods for assessing antioxidant capacity/activity, which are based on mechanisms such as hydrogen atom transfer (HAT), single electron transfer (SET), electron transfer with proton conjugation (HAT/SET mixed mode assays) or the chelation of selected transition metal ions (e.g., Fe2+ or Cu1+). The antioxidant capacity (AOxC) index value can be expressed in terms of standard AOs (e.g., Trolox or ascorbic acid) equivalents, enabling different products to be compared. However, there is currently no standardized method for measuring AOxC. Nanoparticle sensors offer a new approach to assessing antioxidant status and can be used to analyze environmental samples, plant extracts, foodstuffs, dietary supplements and clinical samples. This review summarizes the available information on nanoparticle sensors as tools for assessing antioxidant status. Particular attention has been paid to nanoparticles (with a size of less than 100 nm), including silver (AgNPs), gold (AuNPs), cerium oxide (CeONPs) and other metal oxide nanoparticles, as well as nanozymes. Nanozymes belong to an advanced class of nanomaterials that mimic natural enzymes due to their catalytic properties and constitute a novel signal transduction strategy in colorimetric and absorption sensors based on the localized surface plasmon resonance (LSPR) band. Other potential AOxC sensors include quantum dots (QDs, <10 nm), which are particularly useful for the sensitive detection of specific antioxidants (e.g., GSH, AA and baicalein) and can achieve very good limits of detection (LOD). QDs and metallic nanoparticles (MNPs) operate on different principles to evaluate AOxC. MNPs rely on optical changes resulting from LSPR, which are monitored as changes in color or absorbance during synthesis, growth or aggregation. QDs, on the other hand, primarily utilize changes in fluorescence. This review aims to demonstrate that, thanks to its simplicity, speed, small sample volumes and relatively inexpensive instrumentation, nanoparticle-based AOxC assessment is a useful alternative to classical approaches and can be tailored to the desired aim and analytes. Full article
Show Figures

Figure 1

25 pages, 1371 KB  
Review
Extracellular Vesicle-Mediated Delivery of Antioxidant Enzymes: Emerging Insights and Translational Opportunities
by Junyu Wang, Yakun Li, Robin P. F. Dullaart, Peter Olinga and Han Moshage
Antioxidants 2025, 14(12), 1504; https://doi.org/10.3390/antiox14121504 - 14 Dec 2025
Viewed by 517
Abstract
Oxidative stress is a key contributor to the onset and progression of diverse pathological conditions, including metabolic dysfunction-associated steatotic liver disease (MASLD), neurodegeneration, cardiovascular disorders, and cancer. Conventional antioxidant therapies, such as small-molecule scavengers or systemic enzyme administration, are limited by poor stability, [...] Read more.
Oxidative stress is a key contributor to the onset and progression of diverse pathological conditions, including metabolic dysfunction-associated steatotic liver disease (MASLD), neurodegeneration, cardiovascular disorders, and cancer. Conventional antioxidant therapies, such as small-molecule scavengers or systemic enzyme administration, are limited by poor stability, inefficient delivery, and off-target effects. Extracellular vesicles (EVs), particularly exosomes, are increasingly recognized as natural carriers of antioxidant enzymes (AOEs), including catalase, superoxide dismutases, glutathione peroxidases, peroxiredoxins, and thioredoxin. These vesicles not only protect enzymes from degradation but also enable targeted delivery to recipient cells, where they can actively modulate redox homeostasis. In this review, we summarize current evidence for AOEs as bona fide EV cargo, outline mechanisms that govern their selective packaging and transfer, and highlight their roles in intercellular communication under physiological and pathological conditions. We also discuss emerging therapeutic applications of both natural and engineered EVs for redox modulation, along with the challenges of quantifying enzymatic activity, ensuring reproducibility, and scaling clinical translation. By integrating insights from cell biology, redox signaling, and translational research, we propose that EV-mediated AOE delivery represents a promising next-generation strategy for combating oxidative stress-related diseases. Full article
(This article belongs to the Section Antioxidant Enzyme Systems)
Show Figures

Figure 1

12 pages, 2331 KB  
Review
Nanomaterial-Mediated Alleviation of Abiotic Stress in Plants: Mechanisms and Applications
by Jiao Yang, Lijun Lian and Yuxi Yan
Agronomy 2025, 15(12), 2866; https://doi.org/10.3390/agronomy15122866 - 13 Dec 2025
Viewed by 219
Abstract
Drought, salinity, heavy metal contamination and temperature fluctuations are increasingly constraining crop production. Conventional agronomic and chemical approaches alone often fail to ensure stable yields under these abiotic stresses. Nanomaterials are emerging as complementary tools for improving stress tolerance and helping to stabilize [...] Read more.
Drought, salinity, heavy metal contamination and temperature fluctuations are increasingly constraining crop production. Conventional agronomic and chemical approaches alone often fail to ensure stable yields under these abiotic stresses. Nanomaterials are emerging as complementary tools for improving stress tolerance and helping to stabilize yield because they can interact efficiently with key processes at the rhizosphere, at the leaf surface and within cells. Their high surface area, tunable surface chemistry and functionalization, and controlled-release properties make them suitable for root application, foliar spraying, and seed treatment. These features enable low-dose, efficient, and targeted delivery. This review delineates five mechanistic dimensions: restoring redox homeostasis; enhancing nutrient uptake and maintaining ion balance; modulating signaling factors and hormone levels; influencing gene expression; and improving structural and physiological traits at the root and chloroplast levels. Based on case studies under salinity, drought, and heavy metal conditions, we summarize material- and route-dependent differences in efficacy and define dose boundaries. Moreover, the current limitations arising from limited field evidence and nonuniform evaluation standards are also highlighted. Accordingly, we outline key considerations for material design and application assessment, underscoring the value of this review in integrating mechanisms and guiding the practical translation of nanomaterials for stress alleviation in plants. Full article
Show Figures

Figure 1

23 pages, 1480 KB  
Review
When Mitochondria Falter, the Barrier Fails: Mechanisms of Inner Blood-Retinal Barrier (iBRB) Injury and Opportunities for Mitochondria-Targeted Repair
by Ziyi Chen, Qianzi Jin, Jiajun Li and Keran Li
Int. J. Mol. Sci. 2025, 26(24), 11984; https://doi.org/10.3390/ijms262411984 - 12 Dec 2025
Viewed by 492
Abstract
As the central hub of retinal metabolism, mitochondria are vital for sustaining the integrity of the inner blood-retinal barrier (iBRB), which is fundamental to retinal homeostasis. Mitochondrial dysfunction accelerates severe iBRB disruption, a process which is increasingly implicated in a cascade of mitochondrial [...] Read more.
As the central hub of retinal metabolism, mitochondria are vital for sustaining the integrity of the inner blood-retinal barrier (iBRB), which is fundamental to retinal homeostasis. Mitochondrial dysfunction accelerates severe iBRB disruption, a process which is increasingly implicated in a cascade of mitochondrial pathologies including mitochondrial DNA destabilization, oxidative stress, calcium homeostasis disruption, mitochondrial autophagy deficiency, and dysregulated dynamic regulation. This review establishes the iBRB as a crossroads for metabolic, redox, and inflammatory signaling. By analyzing evidence from diabetic retinopathy and retinal vein occlusion models, we clarify how mitochondrial decline translates local energy deficiency into chronic barrier dysfunction. We posit that restoring mitochondrial function is indispensable for vascular resilience and regeneration, a conclusion drawn from integrating molecular, cellular, and translational findings. To advance mitochondrial discoveries into clinical practice, subsequent studies must prioritize achieving spatiotemporally controlled, cell-type-specific interventions with robust in vivo efficacy, thereby successfully translating mitochondrial science into clinical vascular medicine. Full article
(This article belongs to the Section Molecular Endocrinology and Metabolism)
Show Figures

Figure 1

22 pages, 3574 KB  
Article
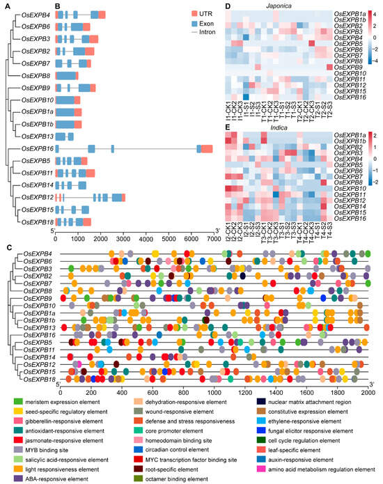
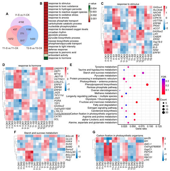
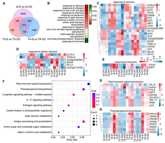
Transcriptome Analysis of Submergence Stress in Rice Provides Insights into the Molecular Mechanism of Rice Response to Flooding and the Roles of OsEXPB3 Under Submergence
by Shengqin Liu, Zhanglun Sun, Liangliang Lv, Xinyu Huang, Huailin Fan, Mengya Li, Boxin Shi, Ya Gao, Hao Ai, Dachao Xu, Tingting Feng and Xianzhong Huang
Agriculture 2025, 15(24), 2556; https://doi.org/10.3390/agriculture15242556 - 10 Dec 2025
Viewed by 214
Abstract
This study aims to compare the transcriptional responses of japonica and indica rice genotypes with contrasting submergence tolerance and to functionally validate the role of OsEXPB3. Flooding is a major abiotic stress limiting stable rice production, and different genotypes show substantial variation [...] Read more.
This study aims to compare the transcriptional responses of japonica and indica rice genotypes with contrasting submergence tolerance and to functionally validate the role of OsEXPB3. Flooding is a major abiotic stress limiting stable rice production, and different genotypes show substantial variation in submergence tolerance. However, the transcriptional and molecular regulatory mechanisms underlying subspecies-specific responses remain poorly understood. Here, RNA-seq analysis of japonica and indica accessions with contrasting tolerance levels was performed to construct molecular response networks and identify key tolerance-related genes. Comparative analysis revealed that both subspecies activate biological processes such as stimulus response, redox homeostasis, carbon metabolism, and hormone signaling under submergence. In the analyzed japonica genotypes, plants relied more on integrated hormone-regulated signaling, whereas in the analyzed indica genotypes, metabolic homeostasis was more prominent. Among the identified genes, OsEXPB3, a β-expansin gene, was consistently upregulated in tolerant accessions, whereas osexpb3 mutants displayed suppressed coleoptile and seedling elongation and reduced tolerance. Hormone profiling revealed a 0.1–0.3-fold increase in ethylene (ETH) and a 50–70% reduction in gibberellin (GA) in mutants after submergence. Defense-related hormones, including jasmonic acid (JA) and salicylic acid (SA), were initially higher but declined markedly under stress conditions. Given that the OsEXPB3 promoter contains multiple ETH-, GA-, ABA-, JA- and SA-responsive cis-elements, we propose that OsEXPB3 may coordinate the balance between growth- and defense-related hormones to mediate adaptive responses to flooding. This study reveals conserved and divergent molecular responses between subspecies and suggests that OsEXPB3 may contribute to submergence tolerance in rice, although its regulatory role requires further validation. Full article
(This article belongs to the Section Crop Genetics, Genomics and Breeding)
Show Figures

Figure 1

22 pages, 5387 KB  
Article
EFNA5 as an Oocyte-Derived Factor Enhances Developmental Competence by Modulating Oxidative Stress, Inflammation, and Apoptosis During In Vitro Maturation
by Xingyuan Liu, Jian Cui, Yubing Wang, Jia Hao, Yingjie Wu, Yinjuan Wang, Lei An, Jianhui Tian and Guangyin Xi
Antioxidants 2025, 14(12), 1476; https://doi.org/10.3390/antiox14121476 - 9 Dec 2025
Viewed by 313
Abstract
In vitro maturation (IVM) of oocytes remains suboptimal due to oxidative stress and disrupted cumulus–oocyte communication. Oocyte-derived factors (ODFs) are key mediators of this crosstalk and crucial for oocyte competence. Here, we provide systematic evidence that ephrin-A5 (EFNA5) is an oocyte-derived membrane ligand [...] Read more.
In vitro maturation (IVM) of oocytes remains suboptimal due to oxidative stress and disrupted cumulus–oocyte communication. Oocyte-derived factors (ODFs) are key mediators of this crosstalk and crucial for oocyte competence. Here, we provide systematic evidence that ephrin-A5 (EFNA5) is an oocyte-derived membrane ligand capable of regulating oocyte quality during IVM. Cross-species transcriptomic analysis revealed that EFNA5 is stably enriched in mammalian oocytes but markedly reduced in in vitro-matured oocytes compared with in vivo counterparts. Using the ovine IVM model, supplementation with recombinant EFNA5 significantly improved blastocyst formation, increased total cell numbers, and reduced apoptosis. Mechanistically, EFNA5 promoted cumulus–oocyte complex expansion, reduced reactive oxygen species accumulation, activated NRF2-dependent antioxidant signaling, and suppressed NF-κB-driven inflammation. RNA-seq and functional validation further confirmed that EFNA5 enhanced redox homeostasis and decreased DNA damage, collectively improving oocyte developmental potential. These findings establish EFNA5 as a novel and conserved ODF that alleviates oxidative and inflammatory stress to enhance oocyte quality and embryo development, providing mechanistic insight and a potential strategy for improving assisted reproductive technologies. Full article
(This article belongs to the Special Issue Redox Regulation in Animal Reproduction)
Show Figures

Figure 1

16 pages, 1998 KB  
Review
Beyond Bioenergetics: Emerging Roles of Mitochondrial Fatty Acid Oxidation in Stress Response and Aging
by Surim Bang, So-Hyun Choi and Seung Min Jeong
Cells 2025, 14(24), 1956; https://doi.org/10.3390/cells14241956 - 9 Dec 2025
Viewed by 461
Abstract
Mitochondrial fatty acid oxidation (FAO) has long been recognized as a central pathway for energy production, providing acetyl-CoA, NADH, and FADH2 to sustain cellular growth and survival. However, recent advances have revealed that FAO exerts far broader roles beyond bioenergetics. FAO contributes [...] Read more.
Mitochondrial fatty acid oxidation (FAO) has long been recognized as a central pathway for energy production, providing acetyl-CoA, NADH, and FADH2 to sustain cellular growth and survival. However, recent advances have revealed that FAO exerts far broader roles beyond bioenergetics. FAO contributes to redox balance by generating NADPH for antioxidant defense, regulates protein acetylation through acetyl-CoA availability, and modulates stress signaling pathways to support cellular adaptation under nutrient or genotoxic stress. These emerging insights establish FAO as a metabolic hub that integrates energy homeostasis with redox regulation, epigenetic modification, and stress responses. Dysregulation of FAO has been increasingly implicated in aging and diverse pathologies, including cellular senescence, obesity, cancer and fibrosis. In this review, we highlight recent findings and provide an updated perspective on the expanding roles of mitochondrial FAO in stress responses and aging, with particular emphasis on its potential as a therapeutic target in age-associated diseases. Full article
(This article belongs to the Section Cellular Metabolism)
Show Figures

Figure 1

25 pages, 2336 KB  
Article
Differential Alteration of Gene Expression by Benzyl Adenine and meta-Topolin in In Vitro Apple Shoots
by Anita Király, Viktor Ambrus, Dóra Farkas, Neama Abdalla and Judit Dobránszki
Plants 2025, 14(23), 3691; https://doi.org/10.3390/plants14233691 - 4 Dec 2025
Viewed by 574
Abstract
Exogenous cytokinin supply is a crucial factor during the in vitro shoot multiplication of apples. Meta-topolin has been shown to cause improved multiplication rate, higher quality in vitro shoots with better rooting, and acclimatization ability than the widely used benzyl adenine. The [...] Read more.
Exogenous cytokinin supply is a crucial factor during the in vitro shoot multiplication of apples. Meta-topolin has been shown to cause improved multiplication rate, higher quality in vitro shoots with better rooting, and acclimatization ability than the widely used benzyl adenine. The effects of benzyl adenine and meta-topolin on mRNA transcription in in vitro shoots were analyzed by using mRNA-seq, bioinformatics analysis, GO annotation, and KEGG mapping. The present investigations revealed that there were about 6-fold more significantly up-, or down-regulated genes (DEGs) in shoots grown on the benzyl adenine-containing medium than in those grown on the meta-topolin-containing medium. DEG analyses showed that WRKYs, bHLH, and MYB were the most affected transcription factors after both cytokinin treatments, while the expression of MIKC-type MADS-box, ERF, and AP2 transcription factors changed only after benzyl adenine treatment. DEGs related to auxin transport and signaling, as well as auxin synthesis, were differently affected by the two cytokinins. The DEG encoding cytokinin hydroxylase-like protein and related to trans-zeatin biosynthesis was up-regulated only after benzyl adenine treatment. The DEG encoding gibberellin 20 oxidase 2-like was down-regulated after a benzyl adenine supply while it was up-regulated after a meta-topolin supply. Changes in the cytokinin–auxin balance and gibberellin biosynthesis in in vitro shoots may contribute to the morphological differences previously observed for the two cytokinins. Full article
Show Figures

Figure 1

13 pages, 724 KB  
Review
The Gut–Muscle–Immune Axis in Motion: Mechanistic Synergies of SCFA Metabolism, Exercise, and Microbial Cross-Feeding
by Fritz Réka, Bere Zsófia, Bóday Ádám and Fritz Péter
Nutrients 2025, 17(23), 3786; https://doi.org/10.3390/nu17233786 - 2 Dec 2025
Viewed by 520
Abstract
Background: The gut microbiota plays a fundamental role in metabolic and immune homeostasis through the production of short-chain fatty acids (SCFAs). These metabolites influence mitochondrial biogenesis, muscle energetics, epithelial barrier stability, and inflammatory regulation via G-protein-coupled receptors, AMPK–PGC-1α signaling, and epigenetic remodeling. Objective: [...] Read more.
Background: The gut microbiota plays a fundamental role in metabolic and immune homeostasis through the production of short-chain fatty acids (SCFAs). These metabolites influence mitochondrial biogenesis, muscle energetics, epithelial barrier stability, and inflammatory regulation via G-protein-coupled receptors, AMPK–PGC-1α signaling, and epigenetic remodeling. Objective: This review synthesizes current evidence on the gut–muscle–immune axis, emphasizing how dietary fermentable substrates, microbial cross-feeding interactions, and structured exercise modulate SCFA production and shape host physiological adaptation. Methods: We integrated findings from human and animal studies, multi-omic analyses, metabolomic and microbiome research, and exercise physiology to outline mechanistic links between microbial metabolism and systemic resilience. Results: Key mechanistic pathways connecting dietary fiber fermentation to mitochondrial function, redox regulation, immune homeostasis, and metabolic plasticity are summarized. We further present the Targeted Gut Protocol 2.0, a conceptual 12-week framework combining fiber-diversity targets, lactate-guided exercise periodization, biomarker monitoring, and adaptive feedback mechanisms to enhance endogenous SCFA availability. Conclusions: SCFA-driven metabolic plasticity provides an integrative model through which lifestyle behaviors can modulate host physiology. Future research should prioritize standardized sampling approaches, causal inference methods, multi-omic integration, and AI-supported personalization to refine mechanistic understanding and strengthen translational potential. Full article
(This article belongs to the Special Issue Effects of Exercise and Diet on Health)
Show Figures

Figure 1

Back to TopTop