Sign in to use this feature.

Years

Between: -

Subjects

remove_circle_outline
remove_circle_outline
remove_circle_outline
remove_circle_outline
remove_circle_outline
remove_circle_outline
remove_circle_outline
remove_circle_outline
remove_circle_outline

Journals

remove_circle_outline
remove_circle_outline
remove_circle_outline
remove_circle_outline
remove_circle_outline

Article Types

Countries / Regions

remove_circle_outline
remove_circle_outline
remove_circle_outline
remove_circle_outline

Search Results (441)

Search Parameters:
Keywords = real fault cases

Order results
Result details
Results per page
Select all
Export citation of selected articles as:
28 pages, 695 KB  
Review
Recent Advances in Vibration Analysis for Predictive Maintenance of Modern Automotive Powertrains
by Rajesh Shah, Vikram Mittal and Michael Lotwin
Vibration 2025, 8(4), 68; https://doi.org/10.3390/vibration8040068 - 3 Nov 2025
Abstract
Vibration-based predictive maintenance is an essential element of reliability engineering for modern automotive powertrains including internal combustion engines, hybrids, and battery-electric platforms. This review synthesizes advances in sensing, signal processing, and artificial intelligence that convert raw vibration into diagnostics and prognostics. It characterizes [...] Read more.
Vibration-based predictive maintenance is an essential element of reliability engineering for modern automotive powertrains including internal combustion engines, hybrids, and battery-electric platforms. This review synthesizes advances in sensing, signal processing, and artificial intelligence that convert raw vibration into diagnostics and prognostics. It characterizes vibration signatures unique to engines, transmissions, e-axles, and power electronics, emphasizing order analysis, demodulation, and time–frequency methods that extract weak, non-stationary fault content under real driving conditions. It surveys data acquisition, piezoelectric and MEMS accelerometry, edge-resident preprocessing, and fleet telemetry, and details feature engineering pipelines with classical machine learning and deep architectures for fault detection and remaining useful life prediction. In contrast to earlier reviews focused mainly on stationary industrial systems, this review unifies vibration analysis across combustion, hybrid, and electric vehicles and connects physics-based preprocessing to scalable edge and cloud implementations. Case studies show that this integrated perspective enables practical deployment, where physics-guided preprocessing with lightweight models supports robust on-vehicle inference, while cloud-based learning provides cross-fleet generalization and model governance. Open challenges include disentangling overlapping sources in compact e-axles, coping with domain and concept drift from duty cycles, software updates, and aging, addressing data scarcity through augmentation, transfer, and few-shot learning, integrating digital twins and multimodal fusion of vibration, current, thermal, and acoustic data, and deploying scalable cloud and edge AI with transparent governance. By emphasizing inverter-aware analysis, drift management, and benchmark standardization, this review uniquely positions vibration-based predictive maintenance as a foundation for next-generation vehicle reliability. Full article
Show Figures

Figure 1

25 pages, 5396 KB  
Article
Cross-System Anomaly Detection in Deep-Sea Submersibles via Coupled Feature Learning
by Xing Fang, Xin Tan, Chengxi Zhang, Xiang Gao and Zhijian He
Symmetry 2025, 17(11), 1838; https://doi.org/10.3390/sym17111838 - 2 Nov 2025
Abstract
Deep-sea submersibles, often featuring a symmetrical design for hydrodynamic stability, operate as safety-critical systems in extreme environments, where the tight dynamic coupling between subsystems like hydraulics and propulsion creates complex failure modes that are challenging to diagnose. A localized fault in one system [...] Read more.
Deep-sea submersibles, often featuring a symmetrical design for hydrodynamic stability, operate as safety-critical systems in extreme environments, where the tight dynamic coupling between subsystems like hydraulics and propulsion creates complex failure modes that are challenging to diagnose. A localized fault in one system can propagate, inducing anomalous behavior in another and confounding conventional single-system monitoring approaches. This paper introduces a novel unsupervised anomaly detection framework, the Dual-Stream Coupled Autoencoder (DSC-AE), designed specifically to address this cross-system fault challenge. Our approach leverages a dual-encoder, single-decoder architecture that explicitly models the normal coupling relationship between the hydraulic and propulsion systems by forcing them into a shared latent representation. This architectural design establishes a holistic and accurate baseline of healthy, system-wide operation. Any deviation from this learned coupling manifold is robustly identified as an anomaly. We validate our model using real-world operational data from the deep-sea submersible, including curated test cases of intra-system and inter-system faults. Furthermore, we demonstrate that the proposed framework offers crucial diagnostic interpretability; by analyzing the model’s reconstruction error heatmaps, it is possible to trace fault origins and their subsequent propagation pathways, providing intuitive and actionable decision support for submersible operation and maintenance. This powerful diagnostic capability is substantiated by superior quantitative performance, where the DSC-AE significantly outperforms baseline methods in detecting propagated faults, achieving higher accuracy and recall, among other performance metrics. Full article
(This article belongs to the Section Computer)
Show Figures

Figure 1

21 pages, 3371 KB  
Article
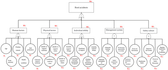
A Novel Framework for Roof Accident Causation Analysis Based on Causation Matrix and Bayesian Network Modeling Methods
by Qingxin Xia, Minghang Yu, Yiyang Tan, Gang Cheng, Yunlei Zhang, Hui Wang and Liqin Tian
Appl. Sci. 2025, 15(21), 11521; https://doi.org/10.3390/app152111521 - 28 Oct 2025
Viewed by 247
Abstract
As a typical high-risk accident in mine safety production, roof accidents occur frequently and cause severe harm, posing a major threat to miners’ lives. Through the causal analysis of the occurrence process of roof accidents, this study creatively constructs an accident causation matrix [...] Read more.
As a typical high-risk accident in mine safety production, roof accidents occur frequently and cause severe harm, posing a major threat to miners’ lives. Through the causal analysis of the occurrence process of roof accidents, this study creatively constructs an accident causation matrix to realize the characteristic description of accident causes, which serves as the data support for the Bayesian network built based on fault tree modeling. Ultimately, a new analysis framework integrating the accident causation matrix and the Bayesian network model is established. In the process of accident analysis, first, based on the 2–4 causation model theory and combined with the association rule algorithm, the key factors of the accident and their internal correlations are obtained, and the accident causation matrix is constructed. Second, the fault tree is transformed into a Bayesian network model, and the accident causation matrix is used for parameter learning and optimization. Finally, two methods-model comparative analysis and real case verification are adopted to prove the advancement and effectiveness of this study. Researching results indicate that the accident causation matrix can effectively characterize accident causation factors, providing precise input data for Bayesian network models and significantly enhancing their reliability. Through the reverse reasoning function of Bayesian networks, dynamic diagnosis of accident causes and identification of key risk factors are achieved, enabling a more dynamic and detailed analysis of accident causes. This offers a scientific basis for coal mining enterprises to formulate preventive measures. Full article
Show Figures

Figure 1

26 pages, 1538 KB  
Review
AI-Based Modeling and Optimization of AC/DC Power Systems
by Izabela Rojek, Dariusz Mikołajewski, Piotr Prokopowicz and Maciej Piechowiak
Energies 2025, 18(21), 5660; https://doi.org/10.3390/en18215660 - 28 Oct 2025
Viewed by 480
Abstract
This review examined the latest advances in the modeling, analysis, and control of AC/DC power systems based on artificial intelligence (AI) in which renewable energy sources play a significant role. Integrating variable and intermittent renewable energy sources (such as sunlight and wind power) [...] Read more.
This review examined the latest advances in the modeling, analysis, and control of AC/DC power systems based on artificial intelligence (AI) in which renewable energy sources play a significant role. Integrating variable and intermittent renewable energy sources (such as sunlight and wind power) poses a major challenge in maintaining system stability, reliability, and optimal system performance. Traditional modeling and control methods are increasingly inadequate to capture the complex, nonlinear, and dynamic behavior of modern hybrid AC/DC systems. Specialized AI techniques, such as machine learning (ML) and deep learning (DL), and hybrid models, have become important tools to meet these challenges. This article presents a comprehensive overview of AI-based methodologies for system identification, fault diagnosis, predictive control, and real-time optimization. Particular attention is paid to the role of AI in increasing grid resilience, implementing adaptive control strategies, and supporting decision-making under uncertainty. The review also highlights key breakthroughs in AI algorithms, including federated learning, and physics-based neural networks, which offer scalable and interpretable solutions. Furthermore, the article examines current limitations and open research problems related to data quality, computational requirements, and model generalizability. Case studies of smart grids and comparative scenarios demonstrate the practical effectiveness of AI-based approaches in real-world energy system applications. Finally, it proposes future directions to narrow the gap between AI research and industrial application in next-generation smart grids. Full article
Show Figures

Figure 1

19 pages, 1076 KB  
Article
A Calculation Methodology for Short-Circuit Currents Under High Penetration of Renewables and VSC-HVDC
by Yi Lu, Qian Chen, Peng Qiu, Wen Hua, Po Li, Guoteng Wang and Ying Huang
Electronics 2025, 14(21), 4209; https://doi.org/10.3390/electronics14214209 - 28 Oct 2025
Viewed by 226
Abstract
The increasing integration of power-electronic devices, such as voltage source converter-based high-voltage direct current (VSC-HVDC) systems and inverter-interfaced renewable energy sources (RESs), has rendered conventional short-circuit current (SCC) calculation methods inadequate. This paper proposes a novel analytical model that explicitly incorporates the current-limiting [...] Read more.
The increasing integration of power-electronic devices, such as voltage source converter-based high-voltage direct current (VSC-HVDC) systems and inverter-interfaced renewable energy sources (RESs), has rendered conventional short-circuit current (SCC) calculation methods inadequate. This paper proposes a novel analytical model that explicitly incorporates the current-limiting control dynamics of voltage source converters to accurately determine SCCs. The key contribution is a simplified yet accurate formulation that captures the transient behavior during faults, offering a more realistic assessment compared to traditional quasi-steady-state approaches. The proposed model was rigorously validated through electromagnetic transient (EMT) simulations and large-scale case studies. The results demonstrate that the method reduces the SCC calculation error to below 4%. Furthermore, when applied to the real-world provincial power grids of ZJ and JS, all computations converged within 10 iterations, confirming its robust numerical stability. These findings offer valuable insights for protection coordination studies and verify the model’s effectiveness as a reliable tool for planning future power systems with high power-electronics penetration. Full article
(This article belongs to the Section Power Electronics)
Show Figures

Figure 1

38 pages, 4004 KB  
Review
Data Integration and Storage Strategies in Heterogeneous Analytical Systems: Architectures, Methods, and Interoperability Challenges
by Paraskevas Koukaras
Information 2025, 16(11), 932; https://doi.org/10.3390/info16110932 - 26 Oct 2025
Viewed by 342
Abstract
In the current scenario of universal accessibility of data, organisations face highly complex challenges related to integrating and processing diverse sets of data in order to meet their analytical needs. This review paper analyses traditional and innovative methods used for data storage and [...] Read more.
In the current scenario of universal accessibility of data, organisations face highly complex challenges related to integrating and processing diverse sets of data in order to meet their analytical needs. This review paper analyses traditional and innovative methods used for data storage and integration, with particular focus on their implications for scalability, consistency, and interoperability within an analytical ecosystem. In particular, it contributes a cross-layer taxonomy linking integration mechanisms (schema matching, entity resolution, and semantic enrichment) to storage/query substrates (row/column stores, NoSQL, lakehouse, and federation), together with comparative tables and figures that synthesise trade-offs and performance/governance levers. Through schema mapping solutions addressing the challenges brought about by structural heterogeneity, storage architectures varying from traditional storage solutions all the way to cloud storage solutions, and ETL pipeline integration using federated query processors, the research provides specific attention for the application of metadata management, with a focus on semantic enrichment using ontologies and lineage management to enable end-to-end traceability and governance. It also covers performance hotspots and caching techniques, along with consistency trade-offs arising out of distributed systems. Empirical case studies from real applications in enterprise lakehouses, scientific exploration activities, and public governance applications serve to invoke this review. Following this work is the possibility of future directions in convergent analytical platforms with support for multiple workloads, along with metadata-centric orchestration with provisions for AI-based integration. Combining technological advancement with practical considerations results in an enabling resource for researchers and practitioners seeking the creation of fault-tolerant, reliable, and future-ready data infrastructure. This review is primarily aimed at researchers, system architects, and advanced practitioners who design and evaluate heterogeneous analytical platforms. It also offers value to graduate students by serving as a structured overview of contemporary methods, thereby bridging academic knowledge with industrial practice. Full article
Show Figures

Graphical abstract

31 pages, 1168 KB  
Article
Case-Based Data Quality Management for IoT Logs: A Case Study Focusing on Detection of Data Quality Issues
by Alexander Schultheis, Yannis Bertrand, Joscha Grüger, Lukas Malburg, Ralph Bergmann and Estefanía Serral Asensio
IoT 2025, 6(4), 63; https://doi.org/10.3390/iot6040063 - 23 Oct 2025
Viewed by 236
Abstract
Smart manufacturing applications increasingly rely on time-series data from Industrial IoT sensors, yet these data streams often contain data quality issues (DQIs) that affect analysis and disrupt production. While traditional Machine Learning methods are difficult to apply due to the small amount of [...] Read more.
Smart manufacturing applications increasingly rely on time-series data from Industrial IoT sensors, yet these data streams often contain data quality issues (DQIs) that affect analysis and disrupt production. While traditional Machine Learning methods are difficult to apply due to the small amount of data available, the knowledge-based approach of Case-Based Reasoning (CBR) offers a way to reuse previously gained experience. We introduce the first end-to-end Case-Based Reasoning (CBR) framework that both detects and remedies DQIs in near real time, even when only a handful of annotated fault instances are available. Our solution encodes expert experience in the four CBR knowledge containers: (i) a vocabulary that represents sensor streams and their context in the DataStream format; (ii) a case base populated with fault-annotated event logs; (iii) tailored similarity measures—including a weighted Dynamic Time Warping variant and structure-aware list mapping—that isolate the signatures of missing-value, missing-sensor, and time-shift errors; and (iv) lightweight adaptation rules that recommend concrete repair actions or, where appropriate, invoke automated imputation and alignment routines. A case study is used to examine and present the suitability of the approach for a specific application domain. Although the case study demonstrates only limited capabilities in identifying Data Quality Issues (DQIs), we aim to support transparent evaluation and future research by publishing (1) a prototype of the Case-Based Reasoning (CBR) system and (2) a publicly accessible, meticulously annotated sensor-log benchmark. Together, these resources provide a reproducible baseline and a modular foundation for advancing similarity metrics, expanding the DQI taxonomy, and enabling knowledge-intensive reasoning in IoT data quality management. Full article
Show Figures

Figure 1

37 pages, 5731 KB  
Article
Probabilistic Prognostics and Health Management of Power Transformers Using Dissolved Gas Analysis Sensor Data and Duval’s Polygons
by Fabio Norikazu Kashiwagi, Miguel Angelo de Carvalho Michalski, Gilberto Francisco Martha de Souza, Halley José Braga da Silva and Hyghor Miranda Côrtes
Sensors 2025, 25(21), 6520; https://doi.org/10.3390/s25216520 - 23 Oct 2025
Viewed by 574
Abstract
Power transformers are critical assets in modern power grids, where failures can lead to significant operational disruptions and financial losses. Dissolved Gas Analysis (DGA) is a key sensor-based technique widely used for condition monitoring, but traditional diagnostic approaches rely on deterministic thresholds that [...] Read more.
Power transformers are critical assets in modern power grids, where failures can lead to significant operational disruptions and financial losses. Dissolved Gas Analysis (DGA) is a key sensor-based technique widely used for condition monitoring, but traditional diagnostic approaches rely on deterministic thresholds that overlook uncertainty in degradation dynamics. This paper proposes a probabilistic framework for Prognostics and Health Management (PHM) of power transformers, integrating self-adaptive Auto Regressive Integrated Moving Average modeling with a probabilistic reformulation of Duval’s graphical methods. The framework enables automated estimation of fault types and failure likelihood directly from DGA sensor data, without requiring labeled datasets or expert-defined rules. Dissolved gas dynamics are forecasted using time-series models with residual-based uncertainty quantification, allowing probabilistic fault inference from predicted gas trends without assuming deterministic persistence of a specific fault type. A sequential pipeline is developed for real-time fault tracking and reliability assessment, aligned with IEC, IEEE, and CIGRE standards. Two case studies validate the method: one involving gas loss in an experimental setup and another examining thermal degradation in a 345 kV transformer. Results show that the framework improves diagnostic reliability, supports early fault detection, and enhances predictive maintenance strategies. By combining probabilistic modeling, time-series forecasting, and sensor-based diagnostic inference, this work contributes a practical and interpretable PHM solution for sensor-enabled monitoring environments in modern power grids. Full article
(This article belongs to the Section Fault Diagnosis & Sensors)
Show Figures

Figure 1

47 pages, 3959 KB  
Review
A Review of Deep Learning in Rotating Machinery Fault Diagnosis and Its Prospects for Port Applications
by Haifeng Wang, Hui Wang and Xianqiong Tang
Appl. Sci. 2025, 15(21), 11303; https://doi.org/10.3390/app152111303 - 22 Oct 2025
Viewed by 573
Abstract
As port operations rapidly evolve toward intelligent and heavy-duty applications, fault diagnosis for core equipment demands higher levels of real-time performance and robustness. Deep learning, with its powerful autonomous feature learning capabilities, demonstrates significant potential in mechanical fault prediction and health management. This [...] Read more.
As port operations rapidly evolve toward intelligent and heavy-duty applications, fault diagnosis for core equipment demands higher levels of real-time performance and robustness. Deep learning, with its powerful autonomous feature learning capabilities, demonstrates significant potential in mechanical fault prediction and health management. This paper first provides a systematic review of deep learning research advances in rotating machinery fault diagnosis over the past eight years, focusing on the technical approaches and application cases of four representative models: Deep Belief Networks (DBNs), Convolutional Neural Networks (CNNs), Auto-encoders (AEs), and Recurrent Neural Networks (RNNs). These models, respectively, embody four core paradigms, unsupervised feature generation, spatial pattern extraction, data reconstruction learning, and temporal dependency modeling, forming the technological foundation of contemporary intelligent diagnostics. Building upon this foundation, this paper delves into the unique challenges encountered when transferring these methods from generic laboratory components to specialized port equipment such as shore cranes and yard cranes—including complex operating conditions, harsh environments, and system coupling. It further explores future research directions, including cross-condition transfer, multi-source information fusion, and lightweight deployment, aiming to provide theoretical references and implementation pathways for the technological advancement of intelligent operation and maintenance in port equipment. Full article
Show Figures

Figure 1

24 pages, 2635 KB  
Review
Hailstorm Impact on Photovoltaic Modules: Damage Mechanisms, Testing Standards, and Diagnostic Techniques
by Marko Katinić and Mladen Bošnjaković
Technologies 2025, 13(10), 473; https://doi.org/10.3390/technologies13100473 - 18 Oct 2025
Viewed by 496
Abstract
This study examines the effects of hailstorms on photovoltaic (PV) modules, focussing on damage mechanisms, testing standards, numerical simulations, damage detection techniques, and mitigation strategies. A comprehensive review of the recent literature (2017–2025), experimental results, and case studies is complemented by advanced simulation [...] Read more.
This study examines the effects of hailstorms on photovoltaic (PV) modules, focussing on damage mechanisms, testing standards, numerical simulations, damage detection techniques, and mitigation strategies. A comprehensive review of the recent literature (2017–2025), experimental results, and case studies is complemented by advanced simulation methods such as finite element analysis (FEA) and smoothed particle hydrodynamics (SPH). The research emphasises the crucial role of protective glass thickness, cell type, number of busbars, and quality of lamination in improving hail resistance. While international standards such as IEC 61215 specify test protocols, actual hail events often exceed these conditions, leading to glass breakage, micro-cracks, and electrical faults. Numerical simulations confirm that thicker glass and optimised module designs significantly reduce damage and power loss. Detection methods, including visual inspection, thermal imaging, electroluminescence, and AI-driven imaging, enable rapid identification of both visible and hidden damage. The study also addresses the financial risks associated with hail damage and emphasises the importance of insurance and preventative measures. Recommendations include the use of certified, robust modules, protective covers, optimised installation angles, and regular inspections to mitigate the effects of hail. Future research should develop lightweight, impact-resistant materials, improve simulation modelling to better reflect real-world hail conditions, and improve AI-based damage detection in conjunction with drone inspections. This integrated approach aims to improve the durability and reliability of PV modules in hail-prone regions and support the sustainable use of solar energy amidst increasing climatic challenges. Full article
(This article belongs to the Special Issue Innovative Power System Technologies)
Show Figures

Graphical abstract

19 pages, 1935 KB  
Article
Domain Generalization for Bearing Fault Diagnosis via Meta-Learning with Gradient Alignment and Data Augmentation
by Gang Chen, Jun Ye, Dengke Li, Lai Hu, Zixi Wang, Mengchen Zi, Chao Liang and Jiahao Zhang
Machines 2025, 13(10), 960; https://doi.org/10.3390/machines13100960 - 17 Oct 2025
Viewed by 398
Abstract
Rotating machinery is a core component of modern industry, and its operational state directly affects system safety and reliability. In order to achieve intelligent fault diagnosis of bearings under complex working conditions, the health management of bearings has become an important issue. Although [...] Read more.
Rotating machinery is a core component of modern industry, and its operational state directly affects system safety and reliability. In order to achieve intelligent fault diagnosis of bearings under complex working conditions, the health management of bearings has become an important issue. Although deep learning has shown remarkable advantages, its performance still relies on the assumption that the training and testing data share the same distribution, which often deteriorates in real applications due to variations in load and rotational speed. This study focused on the scenario of domain generalization (DG) and proposed a Meta-Learning with Gradient Alignment and Data Augmentation (MGADA) method for cross-domain bearing fault diagnosis. Within the meta-learning framework, Mixup-based data augmentation was performed on the support set in the inner loop to alleviate overfitting under small-sample conditions and enhanced task-level data diversity. In the outer loop optimization stage, an arithmetic gradient alignment constraint was introduced to ensure consistent update directions across different source domains, thereby reducing cross-domain optimization conflicts. Meanwhile, a centroid convergence constraint was incorporated to enforce samples of the same class from different domains to converge to a shared centroid in the feature space, thus enhancing intra-class compactness and semantic consistency. Cross-working-condition experiments conducted on the Case Western Reserve University (CWRU) bearing dataset demonstrate that the proposed method achieves high classification accuracy across different target domains, with an average accuracy of 98.89%. Furthermore, ablation studies confirm the necessity of each module (Mixup, gradient alignment, and centroid convergence), while t-SNE and confusion matrix visualizations further illustrate that the proposed approach effectively achieves cross-domain feature alignment and intra-class aggregation. The proposed method provides an efficient and robust solution for bearing fault diagnosis under complex working conditions and offers new insights and theoretical references for promoting domain generalization in practical industrial applications. Full article
(This article belongs to the Section Machines Testing and Maintenance)
Show Figures

Figure 1

36 pages, 552 KB  
Review
Review of Applications of Regression and Predictive Modeling in Wafer Manufacturing
by Hsuan-Yu Chen and Chiachung Chen
Electronics 2025, 14(20), 4083; https://doi.org/10.3390/electronics14204083 - 17 Oct 2025
Viewed by 813
Abstract
Semiconductor wafer manufacturing is one of the most complex and data-intensive industrial processes, comprising 500–1000 tightly interdependent steps, each requiring nanometer-level precision. As device nodes approach 3 nm and beyond, even minor deviations in parameters such as oxide thickness or critical dimensions can [...] Read more.
Semiconductor wafer manufacturing is one of the most complex and data-intensive industrial processes, comprising 500–1000 tightly interdependent steps, each requiring nanometer-level precision. As device nodes approach 3 nm and beyond, even minor deviations in parameters such as oxide thickness or critical dimensions can lead to catastrophic yield loss, challenging traditional physics-based control methods. In response, the industry has increasingly adopted regression analysis and predictive modeling as essential analytical frameworks. Classical regression, long used to support design of experiments (DOE), process optimization, and yield analysis, has evolved to enable multivariate modeling, virtual metrology, and fault detection. Predictive modeling extends these capabilities through machine learning and AI, leveraging massive sensor and metrology data streams for real-time process monitoring, yield forecasting, and predictive maintenance. These data-driven tools are now tightly integrated into advanced process control (APC), digital twins, and automated decision-making systems, transforming fabs into agile, intelligent manufacturing environments. This review synthesizes foundational and emerging methods, industry applications, and case studies, emphasizing their role in advancing Industry 4.0 initiatives. Future directions include hybrid physics–ML models, explainable AI, and autonomous manufacturing. Together, regression and predictive modeling provide semiconductor fabs with a robust ecosystem for optimizing performance, minimizing costs, and accelerating innovation in an increasingly competitive, high-stakes industry. Full article
(This article belongs to the Special Issue Advances in Semiconductor Devices and Applications)
Show Figures

Figure 1

37 pages, 905 KB  
Review
Application of Fuzzy Logic Techniques in Solar Energy Systems: A Review
by Siviwe Maqekeni, KeChrist Obileke, Odilo Ndiweni and Patrick Mukumba
Appl. Syst. Innov. 2025, 8(5), 144; https://doi.org/10.3390/asi8050144 - 30 Sep 2025
Viewed by 710
Abstract
Fuzzy logic has been applied to a wide range of problems, including process control, object recognition, image and signal processing, prediction, classification, decision-making, optimization, and time series analysis. These apply to solar energy systems. Though experts in renewable energy prefer fuzzy logic techniques, [...] Read more.
Fuzzy logic has been applied to a wide range of problems, including process control, object recognition, image and signal processing, prediction, classification, decision-making, optimization, and time series analysis. These apply to solar energy systems. Though experts in renewable energy prefer fuzzy logic techniques, their contribution to the decision-making process of solar energy systems lies in the possibility of illustrating risk factors and introducing the concepts of linguistic variables of data from solar energy applications. In solar energy systems, the primary beneficiaries and audience of the fuzzy logic techniques are solar energy policy makers, as it concerns decision-making models, ranking of criteria or weights, and assessment of the potential location of the installation of solar energy plants, depending on the case. In a real-world scenario, fuzzy logic allows easy and efficient controller configuration in a non-linear control system, such as a solar panel. This study attempts to review the role and contribution of fuzzy logic in solar energy based on its applications. The findings from the review revealed that the fuzzy logic application identifies and detects faults in solar energy systems as well as in the optimization of energy output and the location of solar energy plants. In addition, fuzzy model (predicting), hybrid model (simulating performance), and multi-criteria decision-making (MCDM) are components of fuzzy logic techniques. As the review indicated, these are useful as a solution to the challenges of solar energy systems. Importantly, the integration and incorporation of fuzzy logic and neural networks should be recommended for the efficient and effective performance of solar energy systems. Full article
Show Figures

Figure 1

21 pages, 781 KB  
Article
A Resilience Entropy-Based Framework for V2G Charging Station Siting and Resilient Reconfiguration of Power Distribution Networks Under Disasters
by Chutao Zheng, Fawen Chen, Zeli Xi, Guowei Guo, Xinsen Yang and Cong Chen
World Electr. Veh. J. 2025, 16(9), 532; https://doi.org/10.3390/wevj16090532 - 19 Sep 2025
Viewed by 491
Abstract
In the post-disaster recovery of power distribution networks (PDNs), electric vehicles (EVs) possess a great potential as mobile energy storage units. When supported by vehicle-to-grid (V2G)-enabled charging stations, EVs can provide effective supplementary power for disaster-stricken areas. However, most existing stations only support [...] Read more.
In the post-disaster recovery of power distribution networks (PDNs), electric vehicles (EVs) possess a great potential as mobile energy storage units. When supported by vehicle-to-grid (V2G)-enabled charging stations, EVs can provide effective supplementary power for disaster-stricken areas. However, most existing stations only support unidirectional charging, limiting the resilience-enhancing potential of V2G. To address this gap, this paper proposes a resilience-oriented restoration optimization model that jointly considers the siting of V2G-enabled charging stations and PDN topology reconfiguration. A novel metric—Resilience Entropy—is introduced to dynamically characterize the recovery process. The model explicitly describes fault propagation and circuit breaker operations, while incorporating power flow and radial topology constraints to ensure secure operation. EV behavioral uncertainty is also considered to enhance model adaptability under real-world post-disaster conditions. The optimal siting scheme is obtained by solving the proposed model. Case studies demonstrate the model’s effectiveness in improving post-disaster supply and recovery efficiency, and analyze the impact of user participation willingness on V2G-based restoration. Full article
(This article belongs to the Section Charging Infrastructure and Grid Integration)
Show Figures

Figure 1

28 pages, 4460 KB  
Article
Identification of Vibration Source Influence Intensity in Combine Harvesters Using Multivariate Regression Analysis
by Petru Cârdei, Nicolae-Valentin Vlăduț, Sorin-Ștefan Biriș, Teofil-Alin Oncescu, Nicoleta Ungureanu, Atanas Zdravkov Atanasov, Florin Nenciu, Gheorghe Matei, Sorin Boruz, Lorena-Diana Popa, Gabriel-Ciprian Teliban, Oana-Elena Milea, Ștefan Dumitru, Ana-Maria Tăbărașu, Nicoleta Vanghele, Melania Cismaru, Cristian Radu and Simona Isticioaia
Appl. Sci. 2025, 15(18), 10159; https://doi.org/10.3390/app151810159 - 17 Sep 2025
Viewed by 455
Abstract
This study presents a multivariate regression-based analysis aimed at quantifying the influence of key vibration-generating components in two types of grain combines—C110H (with straw walker) and CASE IH (axial flow)—on the operator’s seat (OS). Using triaxial accelerometers, vibrational measurements were performed under both [...] Read more.
This study presents a multivariate regression-based analysis aimed at quantifying the influence of key vibration-generating components in two types of grain combines—C110H (with straw walker) and CASE IH (axial flow)—on the operator’s seat (OS). Using triaxial accelerometers, vibrational measurements were performed under both stationary and operational working mode. RMS acceleration values were recorded for major subsystems (engine, threshing unit, chassis, chopper/header) and processed via multiple linear regression. The models generated for each combine and axis (Ox, Oy, Oz) revealed high coefficients of determination (R2 > 0.85), confirming the linear model’s validity. Influence maps and standardized coefficients were used to rank the sources of vibration. Results indicate that the straw walker dominates vibration transmission in the C110H, while the header and threshing system are more significant in the CASE IH. The findings support the development of predictive algorithms for real-time vibration monitoring and ergonomic improvements in combine design. Moreover, the proposed methodology provides a cost-effective diagnostic tool for early fault detection, targeted maintenance, and the long-term reduction of operator fatigue and injury risks. Full article
Show Figures

Figure 1

Back to TopTop